The Role of NSUN Family Genes in m5C Methylation and Diseases
Abstract
1. Introduction
2. Role in Methylation
2.1. NOP2 (NSUN1) in Methylation
2.2. NSUN2 in Methylation
2.3. NSUN3 in Methylation
2.4. NSUN4 in Methylation
2.5. NSUN5 in Methylation
2.6. NSUN6 in Methylation
2.7. NSUN7 in Methylation
3. Role in Body Fluid Biomarking
4. Role in Inflammatory Diseases
4.1. NOP2 (NSUN1) in Inflammatory Diseases
4.2. NSUN2 in Inflammatory Diseases
4.3. NSUN3 in Inflammatory Diseases
4.4. NSUN5 in Inflammatory Diseases
4.5. NSUN6 in Inflammatory Diseases
5. Role in Cancer
5.1. NOP2 (NSUN1) in Cancer
5.2. NSUN2 in Cancer
5.3. NSUN3 in Cancer
5.4. NSUN4 in Cancer
5.5. NSUN5 in Cancer
5.6. NSUN6 in Cancer
5.7. NSUN7 in Cancer
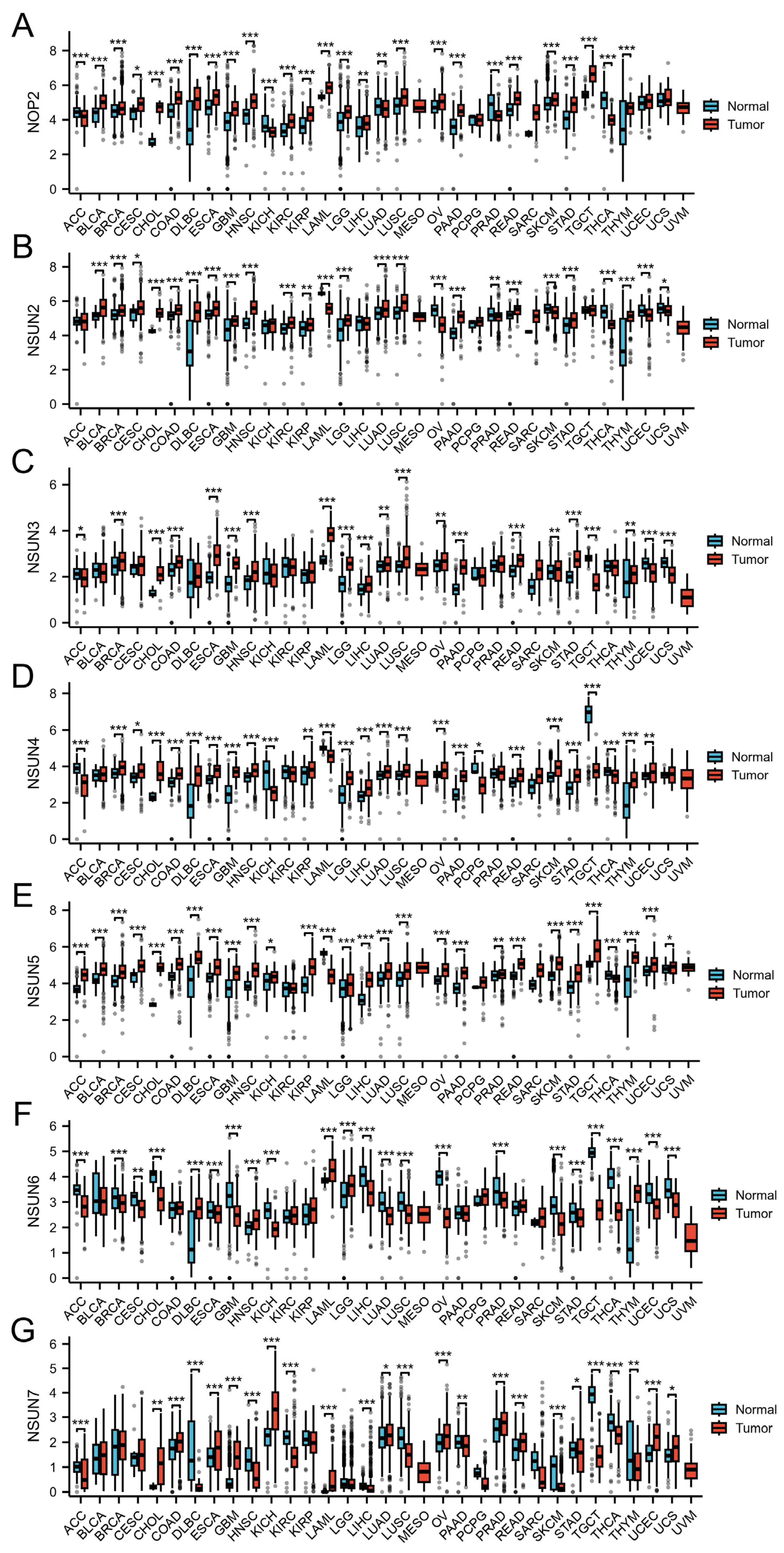
5.8. Pan-Cancer Differential Analysis of NSUN Family Genes
5.9. Pan-Cancer OS Analysis of NSUN Family Genes
5.10. Pan-Cancer Immune Infiltration Analysis of NSUN Family Genes
6. Role in Non-Tumorous and Non-Inflammatory Diseases
6.1. NOP2 (NSUN1) in Non-Tumorous and Non-Inflammatory Diseases
6.2. NSUN2 in Non-Tumorous and Non-Inflammatory Diseases
6.3. NSUN3 in Non-Tumorous and Non-Inflammatory Diseases
6.4. NSUN4 in Non-Tumorous and Non-Inflammatory Diseases
6.5. NSUN5 in Non-Tumorous and Non-Inflammatory Diseases
6.6. NSUN6 in Non-Tumorous and Non-Inflammatory Diseases
6.7. NSUN7 in Non-Tumorous and Non-Inflammatory Diseases
7. Conclusions and Future Prospects
Supplementary Materials
Author Contributions
Funding
Institutional Review Board Statement
Informed Consent Statement
Data Availability Statement
Acknowledgments
Conflicts of Interest
Abbreviations
| ACC | Adrenocortical carcinoma |
| AML | Acute myeloid leukemia |
| ATC | Anaplastic thyroid cancer |
| BLCA | Bladder Urothelial Carcinoma |
| BRCA | Breast invasive carcinoma |
| BMSC | Bone marrow-derived mesenchymal stem cell |
| caRNA | Chromium associated RNA |
| ccRCC | Clear cell renal cell cancer |
| CESC | Cervical squamous cell carcinoma and endocervical adenocarcinoma |
| CHOL | Cholangiocarcinoma |
| COAD | Colon adenocarcinoma |
| CRC | Colorectal cancer |
| DFS | Disease-free survival |
| DLBC | Lymphoid Neoplasm Diffuse Large B-cell Lymphoma |
| DLBCL | Diffuse large B-cell lymphoma |
| ESCA | Esophageal cancer |
| ESCC | Esophageal Squamous Cell Carcinoma |
| GBM | Glioblastoma multiforme |
| GC | Gastric cancer |
| HCC | Hepatocellular carcinoma |
| HNSC | Head and Neck squamous cell carcinoma |
| KICH | Kidney Chromophobe |
| KIRC | Kidney renal clear cell carcinoma |
| KIRP | Kidney renal papillary cell carcinoma |
| LAML | Acute Myeloid Leukemia |
| LGG | Brain Lower Grade Glioma |
| LIHC | Liver hepatocellular carcinoma |
| LUAD | Lung adenocarcinoma |
| LUSC | Lung squamous cell carcinoma |
| MeRIP | Methylated RNA immunoprecipitation |
| MeRIP-seq | Methylated RNA immunoprecipitation-sequencing |
| MESO | Mesothelioma |
| m5C | 5-Methylcytosine |
| NSCLC | Non-small-cell lung cancer |
| Nsun5-KO | Nsun5 knockout |
| OS | Overall survival |
| PAAD | Pancreatic adenocarcinoma |
| PBMCs | Peripheral blood mononuclear cells |
| PCPG | Pheochromocytoma and Paraganglioma |
| PDX | Patient derived tumor xenograft |
| PRAD | Prostate adenocarcinoma |
| READ | Rectum adenocarcinoma |
| RIP-seq | RNA immunoprecipitation-sequencing |
| SARC | Sarcoma |
| SKCM | Skin Cutaneous Melanoma |
| STAD | Stomach adenocarcinoma |
| TCGA | The Cancer Genome Atlas |
| TGCT | Testicular Germ Cell Tumors |
| THCA | Thyroid carcinoma |
| THYM | Thymoma |
| UCB | Urothelial carcinoma of the bladder |
| UCEC | Uterine Corpus Endometrial Carcinoma |
| UCS | Uterine Carcinosarcoma |
| UCSC | University of California Santa Cruz |
| UVM | Uveal Melanoma |
References
- Chang, J.; Zhou, C.; Jia, W.; Zhou, H.; Yang, T.; Zhang, Z.; Wu, H.; Zou, Y.; He, J. Polymorphisms in the NSUN1 gene and neuroblastoma risk in Chinese children from Jiangsu province. J. Cancer 2025, 16, 622–628. [Google Scholar] [CrossRef]
- Tang, R.; Fan, Y.; Lu, B.; Jiang, Q.; Cheng, X.; Zhang, Z.; Shen, L.; Shang, X. The RNA m5C methyltransferase NSUN1 modulates human malaria gene expression during intraerythrocytic development. Front. Cell Infect. Microbiol. 2024, 14, 1474229. [Google Scholar] [CrossRef]
- Tao, Y.; Felber, J.G.; Zou, Z.; Njomen, E.; Remsberg, J.R.; Ogasawara, D.; Ye, C.; Melillo, B.; Schreiber, S.L.; He, C.; et al. Chemical Proteomic Discovery of Isotype-Selective Covalent Inhibitors of the RNA Methyltransferase NSUN2. Angew. Chem. Int. Ed. Engl. 2023, 62, e202311924. [Google Scholar] [CrossRef]
- Xiang, Z.; Luo, Y.; Yu, J.; Ma, H.; Zhao, Y. Comprehensive Transcriptome-Wide Profiling of 5-Methylcytosine Modifications in Long Non-Coding RNAs in a Rat Model of Traumatic Brain Injury. Curr. Issues Mol. Biol. 2024, 46, 14497–14513. [Google Scholar] [CrossRef]
- Yang, S.; Zhou, D.; Zhang, C.; Xiang, J.; Xi, X. Function of m5C RNA methyltransferase NOP2 in high-grade serous ovarian cancer. Cancer Biol. Ther. 2023, 24, 2263921. [Google Scholar] [CrossRef]
- Cui, W.; Pizzollo, J.; Han, Z.; Marcho, C.; Zhang, K.; Mager, J. Nop2 is required for mammalian preimplantation development. Mol. Reprod. Dev. 2016, 83, 124–131. [Google Scholar] [CrossRef] [PubMed]
- Yang, X.; Yang, Y.; Sun, B.-F.; Chen, Y.-S.; Xu, J.-W.; Lai, W.-Y.; Li, A.; Wang, X.; Bhattarai, D.P.; Xiao, W.; et al. 5-methylcytosine promotes mRNA export—NSUN2 as the methyltransferase and ALYREF as an m5C reader. Cell Res. 2017, 27, 606–625. [Google Scholar] [CrossRef]
- Kossinova, O.A.; Gopanenko, A.V.; Babaylova, E.S.; Tupikin, A.E.; Kabilov, M.R.; Malygin, A.A.; Karpova, G.G. Reorganization of the Landscape of Translated mRNAs in NSUN2-Deficient Cells and Specific Features of NSUN2 Target mRNAs. Int. J. Mol. Sci. 2022, 23, 9740. [Google Scholar] [CrossRef] [PubMed]
- Jiang, X.; Cheng, X.; Wan, Q. NSUN2 knockdown ameliorates hepatic glucose and lipid metabolism disorders in type 2 diabetes mellitus through the Inhibition of ACSL6 m5C methylation. Lipids Health Dis. 2025, 24, 236. [Google Scholar] [CrossRef] [PubMed]
- Liu, J.; Chen, Y.; Wang, D.; Li, Z. NSUN2-mediated m5C methylation modification regulates trophoblast cell proliferation, apoptosis, and autophagy in gestational diabetes mellitus. J. Diabetes Investig. 2025, 16, 2005–2017. [Google Scholar] [CrossRef]
- Liu, H.; Liang, S.; Peng, C.; Yang, J.; Yang, Z.; Mo, W. NSUN3-Mediated ROS Accumulation Promotes Hepatocellular Carcinoma Proliferation and Activates PI3K/AKT Pathway. Biochem. Genet. 2025. [Google Scholar] [CrossRef] [PubMed]
- Zhang, Y.-Y.; Li, C.-T.; Zhou, Y.-J.; Li, H.; Li, J.; Xiong, Q.-P.; Zhou, W.; Huang, W.; Zhang, Q.C.; Xiang, Y.; et al. A cohort of mRNAs undergo high-stoichiometry NSUN6-mediated site-specific m5C modification. Nat. Commun. 2025, 16, 6119. [Google Scholar] [CrossRef] [PubMed]
- Zhang, H.; Zhai, X.; Liu, Y.; Xia, Z.; Xia, T.; Du, G.; Zhou, H.; Franziska Strohmer, D.; Bazhin, A.V.; Li, Z.; et al. NOP2-mediated m5C Modification of c-Myc in an EIF3A-Dependent Manner to Reprogram Glucose Metabolism and Promote Hepatocellular Carcinoma Progression. Research 2023, 6, 0184. [Google Scholar] [CrossRef]
- Yang, Y.; Fan, H.; Liu, H.; Lou, X.; Xiao, N.; Zhang, C.; Chen, H.; Chen, S.; Gu, H.; Liu, H.; et al. NOP2 facilitates EZH2-mediated epithelial-mesenchymal transition by enhancing EZH2 mRNA stability via m5C methylation in lung cancer progression. Cell Death Dis. 2024, 15, 506. [Google Scholar] [CrossRef]
- Tian, J.; Gao, J.; Cheng, C.; Xu, Z.; Chen, X.; Wu, Y.; Fu, G.; Jin, B. NOP2-mediated 5-methylcytosine modification of APOL1 messenger RNA activates PI3K-Akt and facilitates clear cell renal cell carcinoma progression. Int. J. Biol. Sci. 2024, 20, 4853–4871. [Google Scholar] [CrossRef]
- Kong, W.; Biswas, A.; Zhou, D.; Fiches, G.; Fujinaga, K.; Santoso, N.; Zhu, J. Nucleolar protein NOP2/NSUN1 suppresses HIV-1 transcription and promotes viral latency by competing with Tat for TAR binding and methylation. PLoS Pathog. 2020, 16, e1008430. [Google Scholar] [CrossRef]
- Sun, G.-F.; Ding, H. NOP2-mediated m5C methylation of XPD is associated with hepatocellular carcinoma progression. Neoplasma 2023, 70, 340–349. [Google Scholar] [CrossRef]
- Bi, J.; Huang, Y.; Hu, W.; Liu, Y. NOP2-Mediated m5C Methylation Modification of LMNB2 mRNA Facilitates Colorectal Cancer Progression. Cancer Med. 2025, 14, e70970. [Google Scholar] [CrossRef]
- Wang, J.; Zhang, X.; Zhang, T.; Yang, Q.; Liu, J. NSUN2 enhances the stability of PTPRD mRNA via m5C methylation to aggravate astrocyte activation. Brain Res. 2025, 149799. [Google Scholar] [CrossRef]
- Guan, J.; Lu, L.; Jiang, Y. NSUN2 contributes to the RB malignant progression and Glycolysis by mediating the m5C methylation modification of HKDC1. J. Bioenerg. Biomembr. 2025, 57, 275–287. [Google Scholar] [CrossRef] [PubMed]
- Zuo, S.; Li, L.; Wen, X.; Gu, X.; Zhuang, A.; Li, R.; Ye, F.; Ge, S.; Fan, X.; Fan, J.; et al. NSUN2-mediated m5C RNA methylation dictates retinoblastoma progression through promoting PFAS mRNA stability and expression. Clin. Transl. Med. 2023, 13, e1273. [Google Scholar] [CrossRef] [PubMed]
- Wang, Y.; Wei, J.; Feng, L.; Li, O.; Huang, L.; Zhou, S.; Xu, Y.; An, K.; Zhang, Y.; Chen, R.; et al. Aberrant m5C hypermethylation mediates intrinsic resistance to gefitinib through NSUN2/YBX1/QSOX1 axis in EGFR-mutant non-small-cell lung cancer. Mol. Cancer 2023, 22, 81. [Google Scholar] [CrossRef]
- Chen, Y.; Jiang, Z.; Zhang, C.; Zhang, L.; Chen, H.; Xiao, N.; Bai, L.; Liu, H.; Wan, J. 5-Methylcytosine transferase NSUN2 drives NRF2-mediated ferroptosis resistance in non-small cell lung cancer. J. Biol. Chem. 2024, 300, 106793. [Google Scholar] [CrossRef]
- Du, X.; Cheng, C.; Yang, Y.; Fan, B.; Wang, P.; Xia, H.; Ni, X.; Liu, Q.; Lu, L.; Wei, L. NSUN2 promotes lung adenocarcinoma progression through stabilizing PIK3R2 mRNA in an m5C-dependent manner. Mol. Carcinog. 2024, 63, 962–976. [Google Scholar] [CrossRef]
- Zhang, R.-K.; Li, Y.; Sun, F.-L.; Zhou, Z.-H.; Xie, Y.-X.; Liu, W.-J.; Wang, W.; Qiu, J.-G.; Jiang, B.-H.; Wang, L. RNA methyltransferase NSUN2-mediated m5C methylation promotes Cr(VI)-induced malignant transformation and lung cancer by accelerating metabolism reprogramming. Environ. Int. 2024, 192, 109055. [Google Scholar] [CrossRef]
- Liu, L.; Chen, Y.; Zhang, T.; Cui, G.; Wang, W.; Zhang, G.; Li, J.; Zhang, Y.; Wang, Y.; Zou, Y.; et al. YBX1 Promotes Esophageal Squamous Cell Carcinoma Progression via m5C-Dependent SMOX mRNA Stabilization. Adv. Sci. 2024, 11, e2302379. [Google Scholar] [CrossRef]
- Su, J.; Wu, G.; Ye, Y.; Zhang, J.; Zeng, L.; Huang, X.; Zheng, Y.; Bai, R.; Zhuang, L.; Li, M.; et al. NSUN2-mediated RNA 5-methylcytosine promotes esophageal squamous cell carcinoma progression via LIN28B-dependent GRB2 mRNA stabilization. Oncogene 2021, 40, 5814–5828. [Google Scholar] [CrossRef] [PubMed]
- Li, P.; Wang, W.; Zhou, R.; Ding, Y.; Li, X. The m5C methyltransferase NSUN2 promotes codon-dependent oncogenic translation by stabilising tRNA in anaplastic thyroid cancer. Clin. Transl. Med. 2023, 13, e1466. [Google Scholar] [CrossRef] [PubMed]
- Hou, X.; Dong, Q.; Hao, J.; Liu, M.; Ning, J.; Tao, M.; Wang, Z.; Guo, F.; Huang, D.; Shi, X.; et al. NSUN2-mediated m5C modification drives alternative splicing reprogramming and promotes multidrug resistance in anaplastic thyroid cancer through the NSUN2/SRSF6/UAP1 signaling axis. Theranostics 2025, 15, 2757–2777. [Google Scholar] [CrossRef]
- Yang, M.; Wei, R.; Zhang, S.; Hu, S.; Liang, X.; Yang, Z.; Zhang, C.; Zhang, Y.; Cai, L.; Xie, Y. NSUN2 promotes osteosarcoma progression by enhancing the stability of FABP5 mRNA via m5C methylation. Cell Death Dis. 2023, 14, 125. [Google Scholar] [CrossRef]
- Xing, H.; Gu, X.; Liu, Y.; Xu, L.; He, Y.; Xue, C. NSUN2 regulates Wnt signaling pathway depending on the m5C RNA modification to promote the progression of hepatocellular carcinoma. Oncogene 2024, 43, 3469–3482. [Google Scholar] [CrossRef]
- Jiang, J.; Liu, F.; Cui, D.; Xu, C.; Chi, J.; Yan, T.; Guo, F. Novel molecular mechanisms of immune evasion in hepatocellular carcinoma: NSUN2-mediated increase of SOAT2 RNA methylation. Cancer Commun. 2025, 45, 846–879. [Google Scholar] [CrossRef]
- Zhang, X.; Zhang, Y.; Li, R.; Li, Y.; Wang, Q.; Wang, Y.; Chen, X.; Wang, W.; Pang, E.; Li, Y.; et al. STUB1-mediated ubiquitination and degradation of NSUN2 promotes hepatocyte ferroptosis by decreasing m5C methylation of Gpx4 mRNA. Cell Rep. 2024, 43, 114885. [Google Scholar] [CrossRef]
- Hu, Y.; Chen, C.; Tong, X.; Chen, S.; Hu, X.; Pan, B.; Sun, X.; Chen, Z.; Shi, X.; Hu, Y.; et al. NSUN2 modified by SUMO-2/3 promotes gastric cancer progression and regulates mRNA m5C methylation. Cell Death Dis. 2021, 12, 842. [Google Scholar] [CrossRef]
- Zou, S.; Huang, Y.; Yang, Z.; Zhang, J.; Meng, M.; Zhang, Y.; Feng, J.; Sun, R.; Li, W.; Wang, W.; et al. NSUN2 promotes colorectal cancer progression by enhancing SKIL mRNA stabilization. Clin. Transl. Med. 2024, 14, e1621. [Google Scholar] [CrossRef]
- Tong, R.; Li, Y.; Wang, J.; Liu, C.; Liu, Y.; Li, R.; Wang, X. NSUN2 Knockdown Promotes the Ferroptosis of Colorectal Cancer Cells Via m5C Modification of SLC7A11 mRNA. Biochem. Genet. 2025. [Google Scholar] [CrossRef] [PubMed]
- Chen, B.; Deng, Y.; Hong, Y.; Fan, L.; Zhai, X.; Hu, H.; Yin, S.; Chen, Q.; Xie, X.; Ren, X.; et al. Metabolic Recoding of NSUN2-Mediated m5C Modification Promotes the Progression of Colorectal Cancer via the NSUN2/YBX1/m5C-ENO1 Positive Feedback Loop. Adv. Sci. 2024, 11, e2309840. [Google Scholar] [CrossRef] [PubMed]
- Yang, W.-L.; Qiu, W.; Zhang, T.; Xu, K.; Gu, Z.-J.; Zhou, Y.; Xu, H.-J.; Yang, Z.-Z.; Shen, B.; Zhao, Y.-L.; et al. Nsun2 coupling with RoRγt shapes the fate of Th17 cells and promotes colitis. Nat. Commun. 2023, 14, 863. [Google Scholar] [CrossRef]
- Wang, N.; Chen, R.-X.; Deng, M.-H.; Wei, W.-S.; Zhou, Z.-H.; Ning, K.; Li, Y.-H.; Li, X.-D.; Ye, Y.-L.; Wen, J.-H.; et al. m5C-dependent cross-regulation between nuclear reader ALYREF and writer NSUN2 promotes urothelial bladder cancer malignancy through facilitating RABL6/TK1 mRNAs splicing and stabilization. Cell Death Dis. 2023, 14, 139. [Google Scholar] [CrossRef]
- Wu, Y.; Ying, Y.; Zhang, F.; Shu, X.; Qi, Z.; Wang, J.; Liu, Z.; Tang, Y.; Sun, J.; Yi, J.; et al. NSUN2-mediated R-loop stabilization as a key driver of bladder cancer progression and cisplatin sensitivity. Cancer Lett. 2024, 611, 217416. [Google Scholar] [CrossRef] [PubMed]
- Chen, S.-J.; Zhang, J.; Zhou, T.; Rao, S.-S.; Li, Q.; Xiao, L.-Y.; Wei, S.-T.; Zhang, H.-F. Epigenetically upregulated NSUN2 confers ferroptosis resistance in endometrial cancer via m5C modification of SLC7A11 mRNA. Redox Biol. 2024, 69, 102975. [Google Scholar] [CrossRef]
- Li, S.; Liu, Y.; Wu, X.; Pan, M.; Zhao, H.; Hong, Y.; Zhang, Q.; Hu, S.; Ouyang, A.; Li, G.; et al. The m5C methyltransferase NSUN2 promotes progression of acute myeloid leukemia by regulating serine metabolism. Cell Rep. 2025, 44, 115661. [Google Scholar] [CrossRef] [PubMed]
- Ye, W.; Zhao, Y.; Zhou, Y.; Huang, J.; He, X.; Ma, Z.; Huang, X.; Hu, C.; Li, F.; Ling, Q.; et al. NSUN2-mediated cytosine-5 methylation of FSP1 protects acute myeloid leukemia cells from ferroptosis. Mol. Cancer 2025, 24, 201. [Google Scholar] [CrossRef] [PubMed]
- Luo, G.; Xu, W.; Chen, X.; Xu, W.; Yang, S.; Wang, J.; Lin, Y.; Reinach, P.S.; Yan, D. The RNA m5C Methylase NSUN2 Modulates Corneal Epithelial Wound Healing. Investig. Ophthalmol. Vis. Sci. 2023, 64, 5. [Google Scholar] [CrossRef] [PubMed]
- Luo, G.; Xu, W.; Chen, X.; Wang, S.; Wang, J.; Dong, F.; Hu, D.-N.; Reinach, P.S.; Yan, D. NSUN2-mediated RNA m5C modification modulates uveal melanoma cell proliferation and migration. Epigenetics 2022, 17, 922–933. [Google Scholar] [CrossRef]
- Ling, H.; Li, Y.; Wang, P.; Zhang, Z.; Yang, Z. Diffuse large B-cell lymphoma cell-derived exosomal NSUN2 stabilizes PDL1 to promote tumor immune escape and M2 macrophage polarization in a YBX1-dependent manner. Arch. Biochem. Biophys. 2025, 766, 110322. [Google Scholar] [CrossRef]
- Liu, Y.; Zhao, Y.; Wu, R.; Chen, Y.; Chen, W.; Liu, Y.; Luo, Y.; Huang, C.; Zeng, B.; Liao, X.; et al. mRNA m5C controls adipogenesis by promoting CDKN1A mRNA export and translation. RNA Biol. 2021, 18, 711–721. [Google Scholar] [CrossRef]
- Wang, L.; Zhang, J.; Su, Y.; Maimaitiyiming, Y.; Yang, S.; Shen, Z.; Lin, S.; Shen, S.; Zhan, G.; Wang, F.; et al. Distinct Roles of m5C RNA Methyltransferase NSUN2 in Major Gynecologic Cancers. Front. Oncol. 2022, 12, 786266. [Google Scholar] [CrossRef] [PubMed]
- Luo, Y.; Feng, J.; Xu, Q.; Wang, W.; Wang, X. NSun2 Deficiency Protects Endothelium From Inflammation via mRNA Methylation of ICAM-1. Circ. Res. 2016, 118, 944–956. [Google Scholar] [CrossRef]
- Wang, N.; Tang, H.; Wang, X.; Wang, W.; Feng, J. Homocysteine upregulates interleukin-17A expression via NSun2-mediated RNA methylation in T lymphocytes. Biochem. Biophys. Res. Commun. 2017, 493, 94–99. [Google Scholar] [CrossRef]
- Chen, T.; Xu, Z.-G.; Luo, J.; Manne, R.K.; Wang, Z.; Hsu, C.-C.; Pan, B.-S.; Cai, Z.; Tsai, P.-J.; Tsai, Y.-S.; et al. NSUN2 is a glucose sensor suppressing cGAS/STING to maintain tumorigenesis and immunotherapy resistance. Cell Metab. 2023, 35, 1782–1798. [Google Scholar] [CrossRef]
- Niu, K.; Chen, Z.; Li, M.; Ma, G.; Deng, Y.; Zhang, J.; Wei, D.; Wang, J.; Zhao, Y. NSUN2 lactylation drives cancer cell resistance to ferroptosis through enhancing GCLC-dependent glutathione synthesis. Redox Biol. 2025, 79, 103479. [Google Scholar] [CrossRef] [PubMed]
- Wang, H.; Feng, J.; Zeng, C.; Liu, J.; Fu, Z.; Wang, D.; Wang, Y.; Zhang, L.; Li, J.; Jiang, A.; et al. NSUN2-mediated m5C methylation of IRF3 mRNA negatively regulates type I interferon responses during various viral infections. Emerg. Microbes Infect. 2023, 12, 2178238. [Google Scholar] [CrossRef] [PubMed]
- Jian, D.; Cheng, X.; Qi, D.; Wang, S.; Wang, C.; Shi, Y.; Li, Z.; Jin, S.; Jia, Z.; Teng, P.; et al. Nsun2 controls cardiac homeostasis and hypertrophic response by regulating PRKACA expression. Theranostics 2025, 15, 2393–2412. [Google Scholar] [CrossRef] [PubMed]
- Hu, X.; Ding, C.; Lu, J.; Li, J.; Ren, X.; Xia, W.; Qian, C.; Li, H.; Cheung, H.-H.; Huang, B. RNA-m5C regulatory atlas of human fetal tissues uncover the activities of Nsun2/Jarid2/Alyref axis. J. Adv. Res. 2025, in press. [Google Scholar] [CrossRef]
- Huang, H.; Lv, X.; Chen, Q.; Dong, L. Inhibition of NSUN3 suppresses immune escape in non-small cell lung cancer through stabilizing PD-L1 in a 5-methyladenosine dependent way. Clinics 2025, 80, 100662. [Google Scholar] [CrossRef]
- Zhang, C.; Shen, W.; Zheng, X.; Zhu, M.; Xu, K.; Huang, H.; Yin, J. NSUN3 Aggravates Sepsis-Associated Acute Kidney Injury by Stabilising TIFA mRNA Through m5C. Clin. Exp. Pharmacol. Physiol. 2025, 52, e70026. [Google Scholar] [CrossRef]
- Wang, J.; Ding, Z.; Wu, B. NSUN3-mediated m5C modification of TAK1 promotes sepsis-induced pulmonary injury through regulating inflammation. Mol. Immunol. 2025, 184, 32–39. [Google Scholar] [CrossRef]
- Li, Z.; Wu, X. NSUN4 Facilitates the Activity of Oncogenic Protein CDC20 to Promote NSCLC Development by Mediating m5C Modification of CDC20 mRNA. Thorac. Cancer 2025, 16, e70023. [Google Scholar] [CrossRef]
- Zhao, Z.; Zhou, Y.; Lv, P.; Zhou, T.; Liu, H.; Xie, Y.; Wu, Z.; Wang, X.; Zhao, H.; Zheng, J.; et al. NSUN4 mediated RNA 5-methylcytosine promotes the malignant progression of glioma through improving the CDC42 mRNA stabilization. Cancer Lett. 2024, 597, 217059. [Google Scholar] [CrossRef]
- Wu, J.; Zhao, Q.; Chen, S.; Xu, H.; Zhang, R.; Cai, D.; Gao, Y.; Peng, W.; Chen, X.; Yuan, S.; et al. NSUN4-mediated m5C modification of circERI3 promotes lung cancer development by altering mitochondrial energy metabolism. Cancer Lett. 2024, 605, 217266. [Google Scholar] [CrossRef]
- Yang, L.; Ren, Z.; Yan, S.; Zhao, L.; Liu, J.; Zhao, L.; Li, Z.; Ye, S.; Liu, A.; Li, X.; et al. Nsun4 and Mettl3 mediated translational reprogramming of Sox9 promotes BMSC chondrogenic differentiation. Commun. Biol. 2022, 5, 495. [Google Scholar] [CrossRef]
- Wu, R.; Sun, C.; Chen, X.; Yang, R.; Luan, Y.; Zhao, X.; Yu, P.; Luo, R.; Hou, Y.; Tian, R.; et al. NSUN5/TET2-directed chromatin-associated RNA modification of 5-methylcytosine to 5-hydroxymethylcytosine governs glioma immune evasion. Proc. Natl. Acad. Sci. USA 2024, 121, e2321611121. [Google Scholar] [CrossRef]
- Zhou, J.; Kong, Y.S.; Vincent, K.M.; Dieters-Castator, D.; Bukhari, A.B.; Glubrecht, D.; Liu, R.-Z.; Quilty, D.; Findlay, S.D.; Huang, X.; et al. RNA cytosine methyltransferase NSUN5 promotes protein synthesis and tumorigenic phenotypes in glioblastoma. Mol. Oncol. 2023, 17, 1763–1783. [Google Scholar] [CrossRef]
- Cui, Y.; Hu, Z.; Zhang, C. RNA Methyltransferase NSUN5 Promotes Esophageal Cancer via 5-Methylcytosine Modification of METTL1. Mol. Carcinog. 2025, 64, 399–409. [Google Scholar] [CrossRef]
- Gu, X.; Li, P.; Gao, X.; Ru, Y.; Xue, C.; Zhang, S.; Liu, Y.; Hu, X. RNA 5-methylcytosine writer NSUN5 promotes hepatocellular carcinoma cell proliferation via a ZBED3-dependent mechanism. Oncogene 2024, 43, 624–635. [Google Scholar] [CrossRef] [PubMed]
- Han, Y.; Deng, X.; Chen, H.; Chen, J.; Xu, W.; Liu, L. NSUN5 accelerates the progression of liver hepatocellular carcinoma by m5C-EFNA3-mediated glycolysis. BMC Cancer 2025, 25, 1237. [Google Scholar] [CrossRef] [PubMed]
- Shu, M.; Guo, K.; Huang, Y.; Wang, W. NSUN5 promotes cholangiocarcinoma progression by enhancing GLS mRNA stabilization. J. Cancer Res. Clin. 2025, 151, 117. [Google Scholar] [CrossRef] [PubMed]
- Chen, B.; Hong, Y.; Zhai, X.; Deng, Y.; Hu, H.; Tian, S.; Zhang, Y.; Ren, X.; Zhao, J.; Jiang, C. m6A and m5C modification of GPX4 facilitates anticancer immunity via STING activation. Cell Death Dis. 2023, 14, 809. [Google Scholar] [CrossRef]
- Wang, J.; Ju, H.-J.; Zhang, F.; Tian, H.; Wang, W.-G.; Ma, Y.-L.; Xu, W.-S.; Wang, Y.-H. A novel NSUN5/ENO3 pathway promotes the Warburg effect and cell growth in clear cell renal cell carcinoma by 5-methylcytosine-stabilized ENO3 mRNA. Am. J. Transl. Res. 2023, 15, 878–895. [Google Scholar]
- Zhang, Y.; Chen, X.-N.; Zhang, H.; Wen, J.-K.; Gao, H.-T.; Shi, B.; Wang, D.-D.; Han, Z.-W.; Gu, J.-F.; Zhao, C.-M.; et al. CDK13 promotes lipid deposition and prostate cancer progression by stimulating NSUN5-mediated m5C modification of ACC1 mRNA. Cell Death Differ. 2023, 30, 2462–2476. [Google Scholar] [CrossRef]
- Huang, L.; Liu, J.; Jin, Y.; Qiu, Y.; Qin, X.; Wu, S.; Chen, D.; Bie, C.; Kuang, W.; Liu, H. Niujiao Dihuang Jiedu decoction promotes SLC7A11 m5C methylation modification against ferroptosis in acute-on-chronic liver failure. Phytomedicine Int. J. Phytother. Phytopharm. 2024, 122, 155136. [Google Scholar] [CrossRef]
- Deng, Z.; Zhong, W. CX3CL1 promotes M1 macrophage polarization and osteoclast differentiation via NSUN5-mediated m5C modification. Sci. Rep. 2025, 15, 25246. [Google Scholar] [CrossRef]
- Guarnacci, M.; Zhang, P.-H.; Kanchi, M.; Hung, Y.-T.; Lin, H.; Shirokikh, N.E.; Yang, L.; Preiss, T. Substrate diversity of NSUN enzymes and links of 5-methylcytosine to mRNA translation and turnover. Life Sci. Alliance 2024, 7, e202402613. [Google Scholar] [CrossRef]
- Ding, C.; Lu, J.; Li, J.; Hu, X.; Liu, Z.; Su, H.; Li, H.; Huang, B. RNA-methyltransferase Nsun5 controls the maternal-to-zygotic transition by regulating maternal mRNA stability. Clin. Transl. Med. 2022, 12, e1137. [Google Scholar] [CrossRef]
- Han, H.; Sun, Y.; Wei, W.; Huang, Z.; Cheng, M.; Qiu, H.; Wang, J.; Zheng, S.; Liu, L.; Zhang, Q.; et al. RNA modification-related genes illuminate prognostic signature and mechanism in esophageal squamous cell carcinoma. Iscience 2024, 27, 109327. [Google Scholar] [CrossRef]
- Lu, Z.; Liu, B.; Kong, D.; Zhou, X.; Pei, D.; Liu, D. NSUN6 Regulates NM23-H1 Expression in an m5C Manner to Affect Epithelial-Mesenchymal Transition in Lung Cancer. Med. Princ. Pract. 2024, 33, 56–65. [Google Scholar] [CrossRef]
- Liu, C.; Wu, Y.; Wu, Y.; Luo, W.; Hong, Y.; Jiang, L.; Wang, S.; Du, D. NSUN6 Maintains BMPER Stability in an m5C-Dependent Manner to Suppress Cell Proliferation and Migration in Hepatocellular Carcinoma. Biol. Cell 2025, 117, e70023. [Google Scholar] [CrossRef]
- Cui, Y.; Lv, P.; Zhang, C. NSUN6 mediates 5-methylcytosine modification of METTL3 and promotes colon adenocarcinoma progression. J. Biochem. Mol. Toxicol. 2024, 38, e23749. [Google Scholar] [CrossRef]
- Zimmermann, R.A.; Fischer, T.R.; Schwickert, M.; Nidoieva, Z.; Schirmeister, T.; Kersten, C. Chemical Space Virtual Screening against Hard-to-Drug RNA Methyltransferases DNMT2 and NSUN6. Int. J. Mol. Sci. 2023, 24, 6109. [Google Scholar] [CrossRef]
- Haag, S.; Warda, A.S.; Kretschmer, J.; Günnigmann, M.A.; Höbartner, C.; Bohnsack, M.T. NSUN6 is a human RNA methyltransferase that catalyzes formation of m5C72 in specific tRNAs. RNA 2015, 21, 1532–1543. [Google Scholar] [CrossRef]
- Hu, S.; Yang, M.; Xiao, K.; Yang, Z.; Cai, L.; Xie, Y.; Wang, L.; Wei, R. Loss of NSUN6 inhibits osteosarcoma progression by downregulating EEF1A2 expression and activation of Akt/mTOR signaling pathway via m5C methylation. Exp. Ther. Med. 2023, 26, 457. [Google Scholar] [CrossRef]
- He, M.; Li, T.; Wang, A.; Liu, Y.; Wang, X.; Liu, Z.; Xie, J.; Wang, Y.; Wang, Y.; Ren, Z.; et al. MARCH8/NSUN6/ROS-mediated DNA damage positive feedback loop regulates cisplatin resistance in osteosarcoma. Cell Death Differ. 2025. [Google Scholar] [CrossRef]
- Yu, M.; Ni, M.; Xu, F.; Liu, C.; Chen, L.; Li, J.; Xia, S.; Diao, Y.; Chen, J.; Zhu, J.; et al. NSUN6-mediated 5-methylcytosine modification of NDRG1 mRNA promotes radioresistance in cervical cancer. Mol. Cancer 2024, 23, 139. [Google Scholar] [CrossRef]
- Yan, D.; Xie, Y.; Huang, L.; Zhang, Y.; Gu, R.; Xie, H.; Huang, X.; Luo, H. RNA m5C methylation orchestrates BLCA progression via macrophage reprogramming. J. Cell. Mol. Med. 2023, 27, 2398–2411. [Google Scholar] [CrossRef]
- Ortiz-Barahona, V.; Soler, M.; Davalos, V.; García-Prieto, C.A.; Janin, M.; Setien, F.; Fernández-Rebollo, I.; Bech-Serra, J.J.; De La Torre, C.; Guil, S.; et al. Epigenetic inactivation of the 5-methylcytosine RNA methyltransferase NSUN7 is associated with clinical outcome and therapeutic vulnerability in liver cancer. Mol. Cancer 2023, 22, 83. [Google Scholar] [CrossRef]
- Xu, G.; Wang, J.; Gu, N.; Yang, T. NSUN7-mediated m5C methylation of NLRP3 promotes pyroptosis in ovarian granulosa cells in polycystic ovary syndrome. Sci. Rep. 2025, 15, 35145. [Google Scholar] [CrossRef]
- Zhang, Q.; Bao, X.; Cui, M.; Wang, C.; Ji, J.; Jing, J.; Zhou, X.; Chen, K.; Tang, L. Identification and validation of key biomarkers based on RNA methylation genes in sepsis. Front. Immunol. 2023, 14, 1231898. [Google Scholar] [CrossRef]
- Wang, X.; Deng, D.; Yan, Y.; Cai, M.; Liu, X.; Luo, A.; Liu, S.; Zhang, X.; Jiang, H.; Liu, X. Genetic variants in m5C modification core genes are associated with the risk of Chinese pediatric acute lymphoblastic leukemia: A five-center case-control study. Front. Oncol. 2022, 12, 1082525. [Google Scholar] [CrossRef]
- Wang, R.; Qu, J.; Chen, M.; Han, T.; Liu, Z.; Wang, H. NSUN2 knockdown inhibits macrophage infiltration in diabetic nephropathy via reducing N5-methylcytosine methylation of SOCS1. Int. Urol. Nephrol. 2025, 57, 643–653. [Google Scholar] [CrossRef]
- Hao, J.; Liu, L.; Chang, B.; Zhao, Y.; Lai, Y.; Tian, C.; Xu, H.; Wang, H.; Ji, L.; Yang, J. Blood-detected mitochondrial biomarker NSUN4: A potential indicator of ovarian aging. Exp. Gerontol. 2025, 208, 112825. [Google Scholar] [CrossRef]
- Chen, Y.; Zhou, D.; Qian, X.; Ge, S.; Shuai, Z. Characteristic changes in the mRNA expression profile of plasma exosomes from patients with MPO-ANCA-associated vasculitis and its possible correlations with pathogenesis. Clin. Exp. Med. 2024, 24, 222. [Google Scholar] [CrossRef]
- Lian, Y.; Zhang, M.; Zhang, W.; Chang, J.; Zhou, H.; Zhang, X.; He, J.; Zhou, C.; Chen, L. Increased risk of neuroblastoma in Chinese children from Jiangsu province with NSUN4 gene rs10736428 A > C polymorphism. J. Neurosurg. Pediatr. 2025, 35, 621–626. [Google Scholar] [CrossRef]
- Yin, H.; Huang, Z.; Niu, S.; Ming, L.; Jiang, H.; Gu, L.; Huang, W.; Xie, J.; He, Y.; Zhang, C. 5-Methylcytosine (m5C) modification in peripheral blood immune cells is a novel non-invasive biomarker for colorectal cancer diagnosis. Front. Immunol. 2022, 13, 967921. [Google Scholar] [CrossRef]
- Nie, L.-Y.; Zhao, K.; Xu, C.; Zhang, W.-J.; Huang, X.; Han, Y.-M. Identification of Potential Genes in Rheumatoid Arthritis-Associated Interstitial Lung Disease Using RNA-seq and In Vitro Analyses. Cell Biochem. Funct. 2025, 43, e70033. [Google Scholar] [CrossRef]
- Feng, J.; Xu, T.; He, M.; Li, J.; Yao, P.; Ma, C.; Yang, S.; Xu, Z.; Yan, K.; Chen, X.; et al. NSUN2-mediated m5C modification of HBV RNA positively regulates HBV replication. PLoS Pathog. 2023, 19, e1011808. [Google Scholar] [CrossRef]
- Huang, Y.; Xu, P.; Liao, F.; Ca, H.; Wang, X.; Wang, X.; Chang, J.; Miao, C. Fat mass and obesity-associated protein inhibit the pathology of rheumatoid arthritis through the NSUN2/SFRP1/Wnt/β-catenin signal axis. J. Pharm. Pharmacol. 2024, 76, 283–294. [Google Scholar] [CrossRef]
- Wang, J.; Zhang, T.; Zhang, X.; Yang, Q.; Cui, W. Histone lactylation exacerbates cerebral ischemia-reperfusion injury via NSUN2-mediated epigenetic activation of astrocytic neuroinflammation. Neurol. Res. 2025. [Google Scholar] [CrossRef]
- Tian, L.; Song, W.; Wu, J.; Lan, Y.; Chen, L. Diagnostic and predictive values of m5C-associated genes in idiopathic pulmonary fibrosis. Mol. Med. Rep. 2025, 31, 53. [Google Scholar] [CrossRef]
- Sun, B.; Zeng, H.; Liang, J.; Zhang, L.; Hu, H.; Wang, Q.; Meng, W.; Li, C.; Ye, F.; Wang, C.; et al. NSUN5 Facilitates Viral RNA Recognition by RIG-I Receptor. J. Immunol. 2020, 205, 3408–3418. [Google Scholar] [CrossRef]
- Wang, X.; Gong, L.; Wei, C.; Zhao, Y.; Ran, L.; Li, P.; Gu, W.; Wu, X.; Liang, Z.; Wang, X. Inhibition of NSUN6 protects against intermittent hypoxia-induced oxidative stress and inflammatory response in adipose tissue through suppressing macrophage ferroptosis and M1 polarization. Life Sci. 2025, 364, 123433. [Google Scholar] [CrossRef]
- Qin, W.; Fei, G.; Zhou, Q.; Li, Z.; Li, W.; Wei, P. Nuclear protein NOP2 serves as a poor-prognosis predictor of LUAD and aggravates the malignancy of lung adenocarcinoma cells. Funct. Integr. Genom. 2024, 24, 58. [Google Scholar] [CrossRef]
- Feng, J.; Zhang, J.; Li, Y.; Wang, J.; Mo, P.; Lin, L. Upregulated expression of NOP2 predicts worse prognosis of gastric adenocarcinoma by promoting tumor growth. Saudi J. Gastroenterol. 2022, 28, 369–377. [Google Scholar] [CrossRef]
- Bi, J.; Huang, Y.; Liu, Y. Effect of NOP2 knockdown on colon cancer cell proliferation, migration, and invasion. Transl. Cancer Res. 2019, 8, 2274–2283. [Google Scholar] [CrossRef]
- Wu, J.; Hou, C.; Wang, Y.; Wang, Z.; Li, P.; Wang, Z. Comprehensive Analysis of m5C RNA Methylation Regulator Genes in Clear Cell Renal Cell Carcinoma. Int. J. Genom. 2021, 2021, 3803724. [Google Scholar] [CrossRef]
- Sun, F.; Wu, K.; Yao, Z.; Mu, X.; Zheng, Z.; Sun, M.; Wang, Y.; Liu, Z.; Zhu, Y. Long noncoding RNA LINC00963 induces NOP2 expression by sponging tumor suppressor miR-542-3p to promote metastasis in prostate cancer. Aging 2020, 12, 11500–11516. [Google Scholar] [CrossRef]
- Tong, X.; Xiang, Y.; Hu, Y.; Hu, Y.; Li, H.; Wang, H.; Zhao, K.-N.; Xue, X.; Zhu, S. NSUN2 Promotes Tumor Progression and Regulates Immune Infiltration in Nasopharyngeal Carcinoma. Front. Oncol. 2022, 12, 788801. [Google Scholar] [CrossRef]
- Zhai, C.-T.; Tian, Y.-C.; Tang, Z.-X.; Shao, L.-J. RNA methyltransferase NSUN2 promotes growth of hepatocellular carcinoma cells by regulating fizzy-related-1 in vitro and in vivo. Kaohsiung J. Med. Sci. 2021, 37, 991–999. [Google Scholar] [CrossRef]
- Gao, Y.; Wang, Z.; Zhu, Y.; Zhu, Q.; Yang, Y.; Jin, Y.; Zhang, F.; Jiang, L.; Ye, Y.; Li, H.; et al. NOP2/Sun RNA methyltransferase 2 promotes tumor progression via its interacting partner RPL6 in gallbladder carcinoma. Cancer Sci. 2019, 110, 3510–3519. [Google Scholar] [CrossRef]
- Luan, N.; Cao, Y.; Sun, J.; Ye, X.; Zhou, Q.; Tang, Z.; Wang, J. Hypoxia-induced NSUN2 promotes the progression of colon cancer by modulating the discrepant cleavage of tRNA-Arg. Int. Immunopharmacol. 2025, 161, 115023. [Google Scholar] [CrossRef]
- Sun, G.; Ma, S.; Zheng, Z.; Wang, X.; Chen, S.; Chang, T.; Liang, Z.; Jiang, Y.; Xu, S.; Liu, R. Multi-omics analysis of expression and prognostic value of NSUN members in prostate cancer. Front. Oncol. 2022, 12, 965571. [Google Scholar] [CrossRef]
- Wang, L.; Zhang, Q.; Wang, J.; Lu, H.; Zeng, W.; Zhang, T. Vitamin D3 regulates NSUN2 expression and inhibits melanoma cell proliferation and migration. Mol. Divers. 2024, 28, 2863–2874. [Google Scholar] [CrossRef]
- Wang, R.; Ding, L.; Lin, Y.; Luo, W.; Xu, Z.; Li, W.; Lu, Y.; Zhu, Z.; Lu, Z.; Li, F.; et al. The Quiet Giant: Identification, Effectors, Molecular Mechanism, Physiological and Pathological Function in mRNA 5-methylcytosine Modification. Int. J. Biol. Sci. 2024, 20, 6241–6254. [Google Scholar] [CrossRef]
- Jin, S.; Li, J.; Shen, Y.; Wu, Y.; Zhang, Z.; Ma, H. RNA 5-Methylcytosine Regulator NSUN3 promotes tumor progression through regulating immune infiltration in head and neck squamous cell carcinoma. Oral Dis. 2024, 30, 313–328. [Google Scholar] [CrossRef]
- Tang, Z.; Zhang, N.; Chen, S.; Fang, J.; Tang, X.; Lou, Y.; Jiang, Y.; Ma, Y.; Chen, X.; Chen, Z.; et al. Bipyridine Derivatives as NOP2/Sun RNA Methyltransferase 3 Inhibitors for the Treatment of Colorectal Cancer. J. Med. Chem. 2024, 67, 13446–13473. [Google Scholar] [CrossRef] [PubMed]
- Le Pannérer, M.-M.; Diesch, J.; Casquero, R.; Maher, M.; Garcia, O.; Haferlach, T.; Zuber, J.; Kündgen, A.; Götze, K.S.; Buschbeck, M. Different Gene Sets Are Associated with Azacitidine Response In Vitro Versus in Myelodysplastic Syndrome Patients. HemaSphere 2022, 6, e792. [Google Scholar] [CrossRef] [PubMed]
- Wang, C.; Ke, S.; Lin, S.; Lin, C.; Cai, Z.; Hong, L.; Pan, Q. NOP2/Sun RNA Methyltransferase 4 Regulates the Mammalian Target of Rapamycin Signaling Pathway to Promote Hepatocellular Carcinoma Progression. Turk. J. Gastroenterol. 2024, 36, 24–33. [Google Scholar] [CrossRef]
- Cui, M.; Qu, F.; Wang, L.; Liu, X.; Yu, J.; Tang, Z.; Cheng, D. m5C RNA methyltransferase-related gene NSUN4 stimulates malignant progression of hepatocellular carcinoma and can be a prognostic marker. Cancer Biomark. Sect. A Dis. Markers 2022, 33, 389–400. [Google Scholar] [CrossRef]
- Janin, M.; Ortiz-Barahona, V.; de Moura, M.C.; Martínez-Cardús, A.; Llinàs-Arias, P.; Soler, M.; Nachmani, D.; Pelletier, J.; Schumann, U.; Calleja-Cervantes, M.E.; et al. Epigenetic loss of RNA-methyltransferase NSUN5 in glioma targets ribosomes to drive a stress adaptive translational program. Acta Neuropathol. 2019, 138, 1053–1074. [Google Scholar] [CrossRef]
- Han, H.; Zhang, C.; Shi, W.; Wang, J.; Zhao, W.; Du, Y.; Zhao, Z.; Wang, Y.; Lin, M.; Qin, L.; et al. NSUN5 Facilitates Hepatocellular Carcinoma Progression by Increasing SMAD3 Expression. Adv. Sci. 2025, 12, e2404083. [Google Scholar] [CrossRef]
- Su, Y.; Liu, J.; Zheng, Z.; Shi, L.; Huang, W.; Huang, X.; Ye, C.; Qi, J.; Wang, W.; Zhuang, H. NSUN5-FTH1 Axis Inhibits Ferroptosis to Promote the Growth of Gastric Cancer Cells. Cell Biochem. Biophys. 2023, 81, 553–560. [Google Scholar] [CrossRef]
- Liu, S.; Liu, Y.; Zhou, Y.; Xia, G.; Liu, H.; Zeng, Y.; Pei, Z.; Cao, J.; Jing, G.; Zou, H.; et al. NSUN5 promotes tumorigenic phenotypes through the WNT signaling pathway and immunosuppression of CD8+ T cells in gastric cancer. Cell Signal. 2024, 124, 111475. [Google Scholar] [CrossRef]
- Xu, Y.; Qin, C.; Zhang, M.; Wu, Q.; Li, Z.; Mo, H.; Chen, C.; Zhou, A.; Li, J.; Ni, W. NSUN5 Mediates Resistance to Doxorubicin via Up-regulation of DNA Damage Repair Proteins BRCA2 and BRIP1 in Colorectal Cancer. Am. J. Pathol. 2025, 195, 1921–1935. [Google Scholar] [CrossRef]
- Jiang, Z.; Li, S.; Han, M.-J.; Hu, G.-M.; Cheng, P. High expression of NSUN5 promotes cell proliferation via cell cycle regulation in colorectal cancer. Am. J. Transl. Res. 2020, 12, 3858–3870. [Google Scholar] [PubMed]
- Huang, C.; Luo, M.-Y.; Wen, N.-Q.; Chen, Y.-M.; Zhang, L.-Z.; Cao, Y. The prognostic implications and oncogenic role of NSUN5 in clear cell renal cell carcinoma. Clin. Exp. Med. 2024, 25, 8. [Google Scholar] [CrossRef]
- Huang, M.; Zou, H.; Liang, Y.; Cao, F.; Teng, Q.; Guan, Y.; Wang, Y.; Pang, J.; Lei, H. Nop2/Sun domain family member 5 contributes to tumorigenic properties in prostate cancer by engaging the PI3K-AKT pathway and tumor-associated macrophages. Biochim. Biophys. Acta Mol. Basis Dis. 2025, 1871, 167974. [Google Scholar] [CrossRef] [PubMed]
- Selmi, T.; Hussain, S.; Dietmann, S.; Heiß, M.; Borland, K.; Flad, S.; Carter, J.-M.; Dennison, R.; Huang, Y.-L.; Kellner, S.; et al. Sequence- and structure-specific cytosine-5 mRNA methylation by NSUN6. Nucleic Acids Res. 2021, 49, 1006–1022. [Google Scholar] [CrossRef]
- Yang, R.; Liang, X.; Wang, H.; Guo, M.; Shen, H.; Shi, Y.; Liu, Q.; Sun, Y.; Yang, L.; Zhan, M. The RNA methyltransferase NSUN6 suppresses pancreatic cancer development by regulating cell proliferation. Ebiomedicine 2021, 63, 103195. [Google Scholar] [CrossRef] [PubMed]
- Jiang, B.; Li, J.; Wang, J. Exploration of the Prognostic Value of m5C Methylation Protein NOP2 and NSUN6 in Colon Cancer. Genet. Test. Mol. Biomark. 2025, 29, 74–84. [Google Scholar] [CrossRef]
- Awah, C.U.; Winter, J.; Mazdoom, C.M.; Ogunwobi, O.O. NSUN6, an RNA methyltransferase of 5-mC controls glioblastoma response to temozolomide (TMZ) via NELFB and RPS6KB2 interaction. Cancer Biol. Ther. 2021, 22, 587–597. [Google Scholar] [CrossRef]
- Chen, J.; Ying, C.; Gu, Z.; Zhu, B.; Wang, J.; Qian, Y.; Zheng, H.; Zhang, J.; Wang, Y. Construction of a Prognostic Model Using RNA Processing Factor Genes and the Key Role of NSUN6 in Glioma Outcomes. J. Cell Mol. Med. 2025, 29, e70668. [Google Scholar] [CrossRef]
- Chen, Y.; Su, H.; Su, Y.; Zhang, Y.; Lin, Y.; Haglund, F. Identification of an RNA-Binding-Protein-Based Prognostic Model for Ewing Sarcoma. Cancers 2021, 13, 3736. [Google Scholar] [CrossRef] [PubMed]
- Cui, J.; Ruan, S.; Zhang, Z.; Wang, H.; Yan, Q.; Chen, Y.; Yang, J.; Fang, J.; Wu, Q.; Chen, S.; et al. Pan-cancer analysis of the prognosis and immune infiltration of NSUN7 and its potential function in renal clear cell carcinoma. Discov. Oncol. 2025, 16, 345. [Google Scholar] [CrossRef] [PubMed]
- Li, Y.; Lu, R.; Abuduhailili, X.; Feng, Y. NSUN7 promotes cervical cancer progression through activation of ErbB signaling pathway. Funct. Integr. Genom. 2025, 25, 37. [Google Scholar] [CrossRef]
- Vivian, J.; Rao, A.A.; Nothaft, F.A.; Ketchum, C.; Armstrong, J.; Novak, A.; Pfeil, J.; Narkizian, J.; Deran, A.D.; Musselman-Brown, A.; et al. Toil enables reproducible, open source, big biomedical data analyses. Nat. Biotechnol. 2017, 35, 314–316. [Google Scholar] [CrossRef]
- Liu, J.; Lichtenberg, T.; Hoadley, K.A.; Poisson, L.M.; Lazar, A.J.; Cherniack, A.D.; Kovatich, A.J.; Benz, C.C.; Levine, D.A.; Lee, A.V.; et al. An Integrated TCGA Pan-Cancer Clinical Data Resource to Drive High-Quality Survival Outcome Analytics. Cell 2018, 173, 400–416. [Google Scholar] [CrossRef]
- Bindea, G.; Mlecnik, B.; Tosolini, M.; Kirilovsky, A.; Waldner, M.; Obenauf, A.C.; Angell, H.; Fredriksen, T.; Lafontaine, L.; Berger, A.; et al. Spatiotemporal dynamics of intratumoral immune cells reveal the immune landscape in human cancer. Immunity 2013, 39, 782–795. [Google Scholar] [CrossRef]
- Yoshihara, K.; Shahmoradgoli, M.; Martínez, E.; Vegesna, R.; Kim, H.; Torres-Garcia, W.; Treviño, V.; Shen, H.; Laird, P.W.; Levine, D.A.; et al. Inferring tumour purity and stromal and immune cell admixture from expression data. Nat. Commun. 2013, 4, 2612. [Google Scholar] [CrossRef]
- Kosi, N.; Alić, I.; Kolačević, M.; Vrsaljko, N.; Jovanov Milošević, N.; Sobol, M.; Philimonenko, A.; Hozák, P.; Gajović, S.; Pochet, R.; et al. Nop2 is expressed during proliferation of neural stem cells and in adult mouse and human brain. Brain Res. 2015, 1597, 65–76. [Google Scholar] [CrossRef]
- Hong, J.; Lee, J.H.; Chung, I.K. Telomerase activates transcription of cyclin D1 gene through an interaction with NOL1. J. Cell Sci. 2016, 129, 1566–1579. [Google Scholar] [CrossRef]
- Van Haute, L.; Lee, S.-Y.; McCann, B.J.; Powell, C.A.; Bansal, D.; Vasiliauskaitė, L.; Garone, C.; Shin, S.; Kim, J.-S.; Frye, M.; et al. NSUN2 introduces 5-methylcytosines in mammalian mitochondrial tRNAs. Nucleic Acids Res. 2019, 47, 8720–8733. [Google Scholar] [CrossRef] [PubMed]
- Komara, M.; Al-Shamsi, A.M.; Ben-Salem, S.; Ali, B.R.; Al-Gazali, L. A Novel Single-Nucleotide Deletion (c.1020delA) in NSUN2 Causes Intellectual Disability in an Emirati Child. J. Mol. Neurosci. 2015, 57, 393–399. [Google Scholar] [CrossRef]
- Gonskikh, Y.; Tirrito, C.; Bommisetti, P.; Mendoza-Figueroa, M.S.; Stoute, J.; Kim, J.; Wang, Q.; Song, Y.; Liu, K.F. Spatial regulation of NSUN2-mediated tRNA m5C installation in cognitive function. Nucleic Acids Res. 2025, 53, gkae1169. [Google Scholar] [CrossRef]
- Sun, S.; Chen, L.; Wang, Y.; Wang, J.; Li, N.; Wang, X. Further delineation of autosomal recessive intellectual disability syndrome caused by homozygous variant of the NSUN2 gene in a chinese pedigree. Mol. Genet. Genom. Med. 2020, 8, e1518. [Google Scholar] [CrossRef]
- Ying, S.; Li, P.; Wang, J.; Chen, K.; Zou, Y.; Dai, M.; Xu, K.; Feng, G.; Zhang, C.; Jiang, H.; et al. tRF-Gln-CTG-026 ameliorates liver injury by alleviating global protein synthesis. Signal Transduct. Target. Ther. 2023, 8, 144. [Google Scholar] [CrossRef] [PubMed]
- Miao, Y.; Zhao, Y.; Han, L.; Ma, X.; Deng, J.; Yang, J.; Lü, S.; Shao, F.; Kong, W.; Wang, W.; et al. NSun2 regulates aneurysm formation by promoting autotaxin expression and T cell recruitment. Cell. Mol. Life Sci. 2021, 78, 1709–1727. [Google Scholar] [CrossRef]
- Moon, J.; Lee, H.; Oh, M.; Jang, Y.; Um, D.; Kim, T.-K.; Kim, S.-K. Embryonic stem cell-specific intragenic enhancer RNA essential for NSUN2-mediated stem cell fate regulation. Int. J. Biol. Macromol. 2025, 319, 145470. [Google Scholar] [CrossRef]
- Miao, W.; Porter, D.F.; Li, Y.; Meservey, L.M.; Yang, Y.-Y.; Ma, C.; Ferguson, I.D.; Tien, V.B.; Jack, T.M.; Ducoli, L.; et al. Glucose binds and activates NSUN2 to promote translation and epidermal differentiation. Nucleic Acids Res. 2024, 52, 13577–13593. [Google Scholar] [CrossRef] [PubMed]
- Trixl, L.; Amort, T.; Wille, A.; Zinni, M.; Ebner, S.; Hechenberger, C.; Eichin, F.; Gabriel, H.; Schoberleitner, I.; Huang, A.; et al. RNA cytosine methyltransferase Nsun3 regulates embryonic stem cell differentiation by promoting mitochondrial activity. Cell. Mol. Life Sci. 2018, 75, 1483–1497. [Google Scholar] [CrossRef] [PubMed]
- Murakami, Y.; Wei, F.-Y.; Kawamura, Y.; Horiguchi, H.; Kadomatsu, T.; Miyata, K.; Miura, K.; Oike, Y.; Ando, Y.; Ueda, M.; et al. NSUN3-mediated mitochondrial tRNA 5-formylcytidine modification is essential for embryonic development and respiratory complexes in mice. Commun. Biol. 2023, 6, 307. [Google Scholar] [CrossRef]
- Li, M.; Zhang, X.; Zhou, C.; Lin, L.; Miao, L.; Wu, H.; He, J. Neuroblastoma risk decreased by NSUN3 rs7653521 C > T polymorphism in Chinese children. Chin. Med. J.-Peking 2025, 138, 2204–2206. [Google Scholar] [CrossRef]
- Van Haute, L.; Dietmann, S.; Kremer, L.; Hussain, S.; Pearce, S.F.; Powell, C.A.; Rorbach, J.; Lantaff, R.; Blanco, S.; Sauer, S.; et al. Deficient methylation and formylation of mt-tRNA(Met) wobble cytosine in a patient carrying mutations in NSUN3. Nat. Commun. 2016, 7, 12039. [Google Scholar] [CrossRef]
- Nakano, S.; Suzuki, T.; Kawarada, L.; Iwata, H.; Asano, K.; Suzuki, T. NSUN3 methylase initiates 5-formylcytidine biogenesis in human mitochondrial tRNA(Met). Nat. Chem. Biol. 2016, 12, 546–551. [Google Scholar] [CrossRef]
- Paramasivam, A.; Meena, A.K.; Venkatapathi, C.; Pitceathly, R.D.S.; Thangaraj, K. Novel Biallelic NSUN3 Variants Cause Early-Onset Mitochondrial Encephalomyopathy and Seizures. J. Mol. Neurosci. 2020, 70, 1962–1965. [Google Scholar] [CrossRef]
- Haag, S.; Sloan, K.E.; Ranjan, N.; Warda, A.S.; Kretschmer, J.; Blessing, C.; Hübner, B.; Seikowski, J.; Dennerlein, S.; Rehling, P.; et al. NSUN3 and ABH1 modify the wobble position of mt-tRNAMet to expand codon recognition in mitochondrial translation. EMBO J. 2016, 35, 2104–2119. [Google Scholar] [CrossRef]
- Jurkute, N.; Brennenstuhl, H.; Kustermann, M.; Van Haute, L.; Mutti, C.D.; Bugiardini, E.; Handa, T.; Shimura, M.; Petzold, A.; Acheson, J.; et al. Biallelic NSUN3 Variants Cause Diverse Phenotypic Spectrum Disease: From Isolated Optic Atrophy to Severe Early-Onset Mitochondrial Disorder. Investig. Ophthalmol. Vis. Sci. 2025, 66, 17. [Google Scholar] [CrossRef]
- de Muijnck, C.; Brink, J.B.T.; de Haan, H.G.; Rodenburg, R.J.; Wolf, N.I.; Bergen, A.A.; Boon, C.J.F.; van Genderen, M.M. Mutations in NSUN3, a Mitochondrial Methyl Transferase Gene, Cause Inherited Optic Neuropathy. Genes 2024, 15, 530. [Google Scholar] [CrossRef] [PubMed]
- Liu, H.; Peng, C.; Su, Q.; Liang, S.; Qiu, Y.; Mo, W.; Yang, Z. Evaluated NSUN3 in reticulocytes from HbH-CS disease that reflects cellular stress in erythroblasts. Ann. Hematol. 2025, 104, 2207–2219. [Google Scholar] [CrossRef] [PubMed]
- Cámara, Y.; Asin-Cayuela, J.; Park, C.B.; Metodiev, M.D.; Shi, Y.; Ruzzenente, B.; Kukat, C.; Habermann, B.; Wibom, R.; Hultenby, K.; et al. MTERF4 regulates translation by targeting the methyltransferase NSUN4 to the mammalian mitochondrial ribosome. Cell Metab. 2011, 13, 527–539. [Google Scholar] [CrossRef] [PubMed]
- Kim, S.; Tan, S.; Ku, J.; Widowati, T.A.; Ku, D.; Lee, K.; You, K.; Kim, Y. RNA 5-methylcytosine marks mitochondrial double-stranded RNAs for degradation and cytosolic release. Mol. Cell 2024, 84, 2935–2948. [Google Scholar] [CrossRef]
- Recazens, E.; Jourdain, A.A. Cytosine methylation flags mitochondrial RNA for degradation. Trends Biochem. Sci. 2024, 49, 843–845. [Google Scholar] [CrossRef]
- Metodiev, M.D.; Spåhr, H.; Loguercio Polosa, P.; Meharg, C.; Becker, C.; Altmueller, J.; Habermann, B.; Larsson, N.-G.; Ruzzenente, B. NSUN4 is a dual function mitochondrial protein required for both methylation of 12S rRNA and coordination of mitoribosomal assembly. PLoS Genet. 2014, 10, e1004110. [Google Scholar] [CrossRef]
- Liu, J.; Ren, Z.; Yang, L.; Zhu, L.; Li, Y.; Bie, C.; Liu, H.; Ji, Y.; Chen, D.; Zhu, M.; et al. The NSUN5-FTH1/FTL pathway mediates ferroptosis in bone marrow-derived mesenchymal stem cells. Cell Death Discov. 2022, 8, 99. [Google Scholar] [CrossRef]
- Chen, P.; Zhang, T.; Yuan, Z.; Shen, B.; Chen, L. Expression of the RNA methyltransferase Nsun5 is essential for developing cerebral cortex. Mol. Brain 2019, 12, 74. [Google Scholar] [CrossRef] [PubMed]
- Yuan, Z.; Chen, P.; Zhang, T.; Shen, B.; Chen, L. Agenesis and Hypomyelination of Corpus Callosum in Mice Lacking Nsun5, an RNA Methyltransferase. Cells 2019, 8, 552. [Google Scholar] [CrossRef]
- Zhang, H.; Li, X.; Bai, J.; Zhang, C. Mice with NOP2/sun RNA methyltransferase 5 deficiency die before reaching puberty due to fatal kidney damage. Ren. Fail. 2024, 46, 2349139. [Google Scholar] [CrossRef]
- Zhang, H.; Li, H.; Yao, J.; Zhao, M.; Zhang, C. The mutation of NSUN5 R295C promotes preeclampsia by impairing decidualization through downregulating IL-11Rα. Iscience 2024, 27, 108899. [Google Scholar] [CrossRef]
- Zhang, T.; Li, H.; Jiang, E.; Liu, L.; Zhang, C. The downregulation of NSUN5 may contribute to preeclampsia. Biol. Reprod. 2024, 111, 856–865. [Google Scholar] [CrossRef]
- Liu, D.; Yamamoto, T.; Wang, H.; Minami, N.; Honda, S.; Ikeda, S. NSUN5 is essential for proper cell proliferation and differentiation of mouse preimplantation embryos. Reproduction 2024, 168, e240079. [Google Scholar] [CrossRef]
- Schosserer, M.; Minois, N.; Angerer, T.B.; Amring, M.; Dellago, H.; Harreither, E.; Calle-Perez, A.; Pircher, A.; Gerstl, M.P.; Pfeifenberger, S.; et al. Methylation of ribosomal RNA by NSUN5 is a conserved mechanism modulating organismal lifespan. Nat. Commun. 2015, 6, 6158. [Google Scholar] [CrossRef] [PubMed]
- Heissenberger, C.; Liendl, L.; Nagelreiter, F.; Gonskikh, Y.; Yang, G.; Stelzer, E.M.; Krammer, T.L.; Micutkova, L.; Vogt, S.; Kreil, D.P.; et al. Loss of the ribosomal RNA methyltransferase NSUN5 impairs global protein synthesis and normal growth. Nucleic Acids Res. 2019, 47, 11807–11825. [Google Scholar] [CrossRef] [PubMed]
- Chen, P.; Zhao, H.; Gao, X.; Xu, J.; Huang, Z.; Shen, H. Multi-Omics Analysis Unveils Nsun5-Mediated Molecular Alterations in the Somatosensory Cortex and Its Impact on Pain Sensation. Mol. Cell. Proteom. 2025, 24, 100960. [Google Scholar] [CrossRef]
- Wang, Y.; Jiang, T.; Xu, J.; Gu, Y.; Zhou, Y.; Lin, Y.; Wu, Y.; Li, W.; Wang, C.; Shen, B.; et al. Mutations in RNA Methyltransferase Gene NSUN5 Confer High Risk of Outflow Tract Malformation. Front. Cell Dev. Biol. 2021, 9, 623394. [Google Scholar] [CrossRef]
- He, Y.; Zhang, H.; Yin, F.; Guo, P.; Wang, S.; Wu, Y.; Xin, S.; Han, Y.; Zhang, J. Novel insights into the role of 5-Methylcytosine RNA methylation in human abdominal aortic aneurysm. Front. Biosci.-Landmark 2021, 26, 1147–1165. [Google Scholar] [CrossRef]
- PerezGrovas-Saltijeral, A.; Rajkumar, A.P.; Knight, H.M. Differential expression of m5C RNA methyltransferase genes NSUN6 and NSUN7 in Alzheimer’s disease and traumatic brain injury. Mol. Neurobiol. 2023, 60, 2223–2235. [Google Scholar] [CrossRef]
- Mattioli, F.; Worpenberg, L.; Li, C.-T.; Ibrahim, N.; Naz, S.; Sharif, S.; Firouzabadi, S.G.; Vosoogh, S.; Saraeva-Lamri, R.; Raymond, L.; et al. Biallelic variants in NSUN6 cause an autosomal recessive neurodevelopmental disorder. Genet. Med. 2023, 25, 100900. [Google Scholar] [CrossRef]
- Liu, J.; Huang, T.; Zhang, Y.; Zhao, T.; Zhao, X.; Chen, W.; Zhang, R. Sequence- and structure-selective mRNA m5C methylation by NSUN6 in animals. Natl. Sci. Rev. 2021, 8, nwaa273. [Google Scholar] [CrossRef]
- Yang, Y.; Wang, E.; Zhou, B.; Lu, Y.; Ding, X.; Li, Y. Comprehensive Analysis of Differentially Expressed Profiles of mRNA 5-Methylcytosine Modification in Metabolic Dysfunction-Associated Steatotic Liver Disease. Curr. Issues Mol. Biol. 2025, 47, 305. [Google Scholar] [CrossRef]
- Jin, T.; Gao, H.; Meng, D.; Luo, M.; Hu, J. NSUN6 and HTR7 disturbed the stability of carotid atherosclerotic plaques by regulating the immune responses of macrophages. Open Med. 2024, 19, 20241072. [Google Scholar] [CrossRef]
- Liu, Z.; Feng, R.; Xu, Y.; Liu, M.; Wang, H.; Lu, Y.; Wang, W.; Wang, J.; Zou, C. Identification of m5C RNA modification-related gene signature for predicting prognosis and immune microenvironment-related characteristics of heart failure. Hereditas 2025, 162, 83. [Google Scholar] [CrossRef] [PubMed]
- Wang, W.; Huang, H.; Jiang, H.; Tian, C.; Tang, Y.; Gan, D.; Wen, X.; Song, Z.; He, Y.; Ou, X.; et al. A Cross-Tissue Investigation of Molecular Targets and Physiological Functions of Nsun6 Using Knockout Mice. Int. J. Mol. Sci. 2022, 23, 6584. [Google Scholar] [CrossRef] [PubMed]
- Zhou, J.; Han, Y.; Ji, F.; Zhang, R.; Liang, Y.; Zhao, X.; Hou, R. Unveiling the potential impact of RNA m5C methyltransferases NSUN2 and NSUN6 on cellular aging. Front. Genet. 2025, 16, 1477542. [Google Scholar] [CrossRef]
- Guseva, E.A.; Averina, O.A.; Buev, V.S.; Bragina, E.E.; Permyakov, O.A.; Priymak, A.V.; Emelianova, M.A.; Romanov, E.A.; Grigoryeva, O.O.; Manskikh, V.N.; et al. Testis-specific RNA methyltransferase NSUN7 contains a re-arranged catalytic site. Biochimie 2025, 236, 54–63. [Google Scholar] [CrossRef] [PubMed]
- Khosronezhad, N.; Colagar, A.H.; Jorsarayi, S.G.A. T26248G-transversion mutation in exon7 of the putative methyltransferase Nsun7 gene causes a change in protein folding associated with reduced sperm motility in asthenospermic men. Reprod. Fertil. Dev. 2015, 27, 471–480. [Google Scholar] [CrossRef] [PubMed]
- Guseva, E.A.; Averina, O.A.; Isaev, S.V.; Pletnev, P.I.; Bragina, E.E.; Permyakov, O.A.; Buev, V.S.; Priymak, A.V.; Emelianova, M.A.; Pshanichnaya, L.; et al. Positioning of sperm tail longitudinal columns depends on NSUN7, an RNA-binding protein destabilizing elongated spermatid transcripts. RNA 2025, 31, 709–723. [Google Scholar] [CrossRef] [PubMed]
- Lu, Y.; Huang, Y.; Mao, C.; Shan, P.; Wu, C.; Zhu, J.; Lin, Y.; Li, Z.; Lu, M. Reactive Oxygen Species-Responsive Ferrocene Nanoparticles Delivering Small Interfering RNA Targeting NOP2/Sun RNA Methyltransferase Family Member 2 for Gastric Cancer Therapy. Biomater. Res. 2025, 29, 0209. [Google Scholar] [CrossRef]




| NSUN Family | Genes Related to Methylation | Functions Related to Methylation |
|---|---|---|
| NOP1 | APOL1 [15]; c-Myc, EIF3A, LDHA, TPI1, PKM2, and ENO1 [13]; EZH2 [14]; LMNB2 [18]; RAPGEF4 [5]; TAR [16]; XPD [17] | Promotes glycolysis [13]; activates PI3K-Akt pathway in ccRCC [15]; suppresses HIV-1 transcription [16] |
| NSUN2 | ACSL6 [9]; c-Myc, BCL2, RAB31, JUNB, and TRAF2 [28]; CDKN1A [47]; CTNNB1 [45]; FABP5 [30]; FSP1 [43]; GCLC [52]; GPX4 [33]; HKDC1 [20]; ICAM-1 [49]; Il17a and Il17f [38]; IL-17A [50]; IRF3 [53]; Jarid2/Ezh2 [55]; KRT13 [48]; LIN28B and GRB2 [27]; ME1, GLUT3, and CDK2 [25]; NRF2 [23]; PIK3R1 and PCYT1A [34]; PDL1 [46]; PFAS [21]; PHGDH and SHMT2 [42]; PIK3R2 [24]; PINK1 [10], PRKACA [54]; PTPRD [19]; QSOX1 [22]; SARS2 [31]; SKIL [35]; SLC7A11 [36,41]; SMOX [26]; SOAT2 [32]; SRSF6 [29]; TREX2 [51]; UHRF1 [44] | Exacerbates inflammation-mediated tissue damage after traumatic brain injury [19]; metabolic reprogramming and cell cycle changes in lung cancer [25]; transports amino acids, especially leucine [28]; promotes fatty acid metabolism in osteosarcoma [30]; reprograms glucose metabolism and lactate mechanisms in CRC [37]; R-loop stabilization of bladder cancer [40]; increases leukocyte adhesion to endothelial cells [49]; hyperhomocysteinemia [50]; glucose and lipid metabolism dysregulation in the liver [9]; regulation in the cardiac hypertrophic program [54]; precisely orchestrates fetal development [55] |
| NSUN3 | PD-L1 [56]; TAK1 [58]; TIFA [57] | Reduces CD8+ T-cell-mediated cytotoxicity against NSCLC cells [56]; aggravates sepsis-associated acute kidney injury [57]; promotes sepsis-induced pulmonary injury [58] |
| NSUN4 | CDC20 [59]; CDC42 [60]; circERI3 [61]; Sox9 [62] | Affects mitochondrial function and energy metabolism of lung cancer [61]; promotes the repair of cartilage defects [62] |
| NSUN5 | ACC1 [71]; CTNNB1, TET2 and RBFOX2 [63]; CX3CL1 [73]; EFNA3 [67]; ENO3 [70]; GLS [68]; GPX4 [69]; METTL1 [65]; SLC7A11 [72]; ZBED3 [66] | Accumulation of intracellular glutaminase [68]; activates the cGAS-STING pathway in COAD [69]; promotes lipid deposition [71]; resistance against ferroptosis [72] |
| NSUN6 | BMPER [78]; CDH1 [76]; EEF1A2 [82]; HDAC10 [85]; METTL3 [79]; NDRG1 [84]; NM23-H1 [77]; PEX1 and PEX3 [83] | Affects Akt–mTOR signaling pathway in osteosarcoma [82]; inhibits the recruitment of M2 macrophages [85] |
| NSUN7 | CCDC9B [86]; NLRP3 [87] | Affects pyroptosis of granulosa cells [87] |
| Cancer | NOP2 | NSUN2 | NSUN3 | NSUN4 | NSUN5 | NSUN6 | NSUN7 |
|---|---|---|---|---|---|---|---|
| Retinoblastoma | Promote proliferation [21] and migration [20] | ||||||
| Nasopharyngeal carcinoma | Promote proliferation, migration and invasion [107] | ||||||
| ATC | Promote proliferation, migration and invasion [28] | ||||||
| ESCA | Promote proliferation, migration and invasion [26,27] | Promote proliferation [65] | inhibit proliferation and migration [76] | ||||
| HNSC | Promote proliferation [114] | ||||||
| NSCLC | Promote gefitinib resistance [22]. Promote proliferation, migration and invasion [23] | Promote proliferation [56] | Promote proliferation, migration and invasion [59] | ||||
| LUAD | Promote proliferation, migration and invasion [24,25] | ||||||
| Lung cancer | Promote migration and invasion [14,102] | Promote proliferation [61] | inhibit proliferation and migration [77] | ||||
| Breast cancer | Promote migration [12,127] | ||||||
| HCC | Promote proliferation, migration and invasion [13], | Promote proliferation, migration and invasion [31,32,108] | Promote proliferation [11] | Promote proliferation, migration and invasion [117] | Promote proliferation [66,67], migration and invasion [120] | inhibit proliferation and migration [78] | |
| gallbladder carcinoma | Promote proliferation [109] | ||||||
| cholangiocarcinoma | Promote proliferation, migration and invasion [68] | ||||||
| pancreatic cancer | inhibit proliferation [128] | ||||||
| GC | Promote proliferation [103] | Promote proliferation, migration and invasion [34] | Promote proliferation [65,121] and migration [122] | ||||
| CRC | Promote proliferation, migration and invasion [18,104] | Promote proliferation [36], migration [35] and invasion [37,110] | Promote proliferation and migration [115] | Promote proliferation [65,124], migration and Doxorubicin Resistance [123] | Promote proliferation [79] | ||
| ccRCC | Promote proliferation, migration and invasion [15] | Promote proliferation [70] and migration [125] | inhibit proliferation [133] | ||||
| prostate cancer | Promote invasion [106] | Promote proliferation and migration [111] | Promote proliferation [71] and migration [126] | ||||
| bladder cancer | Promote proliferation, migration and cisplatin resistance [40] | ||||||
| high-grade serous ovarian cancer | Promote proliferation, migration and invasion [5] | ||||||
| endometrial cancer | Promote proliferation [41] | ||||||
| cervical cancer | Promote migration, invasion [48] | Promote proliferation, migration and invasion [134] | |||||
| osteosarcoma | Promote proliferation, migration, invasion [30] | Promote proliferation, migration and invasion [82], cisplatin resistance [83] | |||||
| UVM | Promote proliferation and migration [45] | ||||||
| melanoma | Promote proliferation and migration [112] | ||||||
| glioma | Promote proliferation and migration [60] | inhibit proliferation [63,119] | inhibit proliferation and migration [131] | ||||
| glioblastoma | Promote proliferation, migration and temozolomide resistance [64] | ||||||
| AML | Promote proliferation [42,43] | ||||||
| DLBCL | Promote proliferation [46] |
| Cancer Type | NOP2 | NSUN2 | NSUN3 | NSUN4 | NSUN5 | NSUN6 | NSUN7 |
|---|---|---|---|---|---|---|---|
| ACC | down | down | down | up | down | down | |
| BLCA | up | up | up | ||||
| BRCA | up | up | up | up | up | down | |
| CESC | up | up | up | up | down | ||
| CHOL | up | up | up | up | up | down | up |
| COAD | up | up | up | up | up | up | |
| DLBC | up | up | up | up | up | down | |
| ESCA | up | up | up | up | up | down | up |
| GBM | up | up | up | up | up | down | up |
| HNSC | up | up | up | up | up | up | down |
| KICH | down | down | up | down | up | ||
| KIRC | up | up | down | ||||
| KIRP | up | up | up | up | |||
| LAML | up | down | up | down | down | up | up |
| LGG | up | up | up | up | up | up | |
| LIHC | up | up | up | up | down | down | |
| LUAD | down | up | up | up | up | down | up |
| LUSC | up | up | up | up | up | down | down |
| OV | up | down | up | up | up | down | up |
| PAAD | up | up | up | up | up | down | |
| PCPG | down | ||||||
| PRAD | down | down | up | down | up | ||
| READ | up | up | up | up | up | up | |
| SARC | up | ||||||
| SKCM | up | down | up | up | up | down | down |
| STAD | up | up | up | up | up | down | down |
| TGCT | up | down | down | up | down | down | |
| THCA | down | down | down | down | down | down | |
| THYM | up | up | up | up | up | up | down |
| UCEC | down | down | up | up | down | up | |
| UCS | down | down | up | down | up |
Disclaimer/Publisher’s Note: The statements, opinions and data contained in all publications are solely those of the individual author(s) and contributor(s) and not of MDPI and/or the editor(s). MDPI and/or the editor(s) disclaim responsibility for any injury to people or property resulting from any ideas, methods, instructions or products referred to in the content. |
© 2025 by the authors. Licensee MDPI, Basel, Switzerland. This article is an open access article distributed under the terms and conditions of the Creative Commons Attribution (CC BY) license (https://creativecommons.org/licenses/by/4.0/).
Share and Cite
Jiang, T.; Jiang, N.; Chen, X.; Xiong, Z. The Role of NSUN Family Genes in m5C Methylation and Diseases. Biomedicines 2025, 13, 2951. https://doi.org/10.3390/biomedicines13122951
Jiang T, Jiang N, Chen X, Xiong Z. The Role of NSUN Family Genes in m5C Methylation and Diseases. Biomedicines. 2025; 13(12):2951. https://doi.org/10.3390/biomedicines13122951
Chicago/Turabian StyleJiang, Tao, Nili Jiang, Xuan Chen, and Zuming Xiong. 2025. "The Role of NSUN Family Genes in m5C Methylation and Diseases" Biomedicines 13, no. 12: 2951. https://doi.org/10.3390/biomedicines13122951
APA StyleJiang, T., Jiang, N., Chen, X., & Xiong, Z. (2025). The Role of NSUN Family Genes in m5C Methylation and Diseases. Biomedicines, 13(12), 2951. https://doi.org/10.3390/biomedicines13122951

