The Anti-EMMPRIN Monoclonal Antibody hMR18-mAb Induces Tumor Dormancy and Inhibits the EMT Process in Human Carcinoma Cell Lines Co-Cultured with Macrophages
Abstract
1. Introduction
2. Materials and Methods
2.1. Production of hMR18-mAb
2.2. Cell Lines and Co-Cultures
2.3. Competitive ELISA
2.4. Cell-Based ELISA
2.5. Sandwich ELISA
2.6. Quantitative Real-Time PCR (qPCR)
2.7. Reverse Transfection of A498 Cells to Reduce EMMPRIN Expression
2.8. Immunofluorescence
2.9. Western Blot Analysis
2.10. Viability Assay
2.11. Scratch Migration Assay
2.12. Wound Healing Assay
2.13. Statistical Analysis
3. Results
3.1. Tumor Cells Induce M2-like Activation of Monocytes and the Co-Culture Enhances EMMPRIN Expression
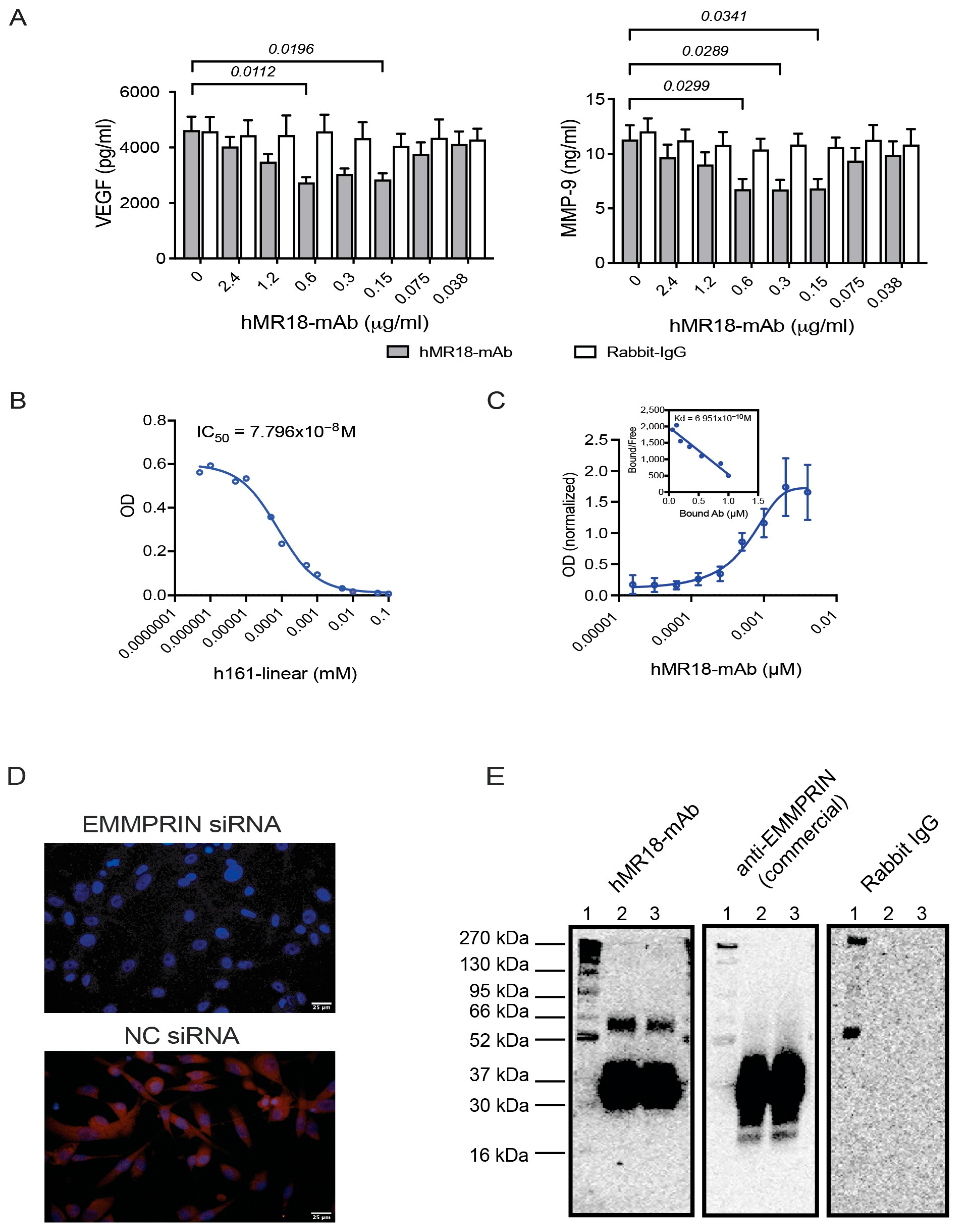
3.2. Validation of the hMR18-mAb Activity
3.3. The Co-Culture Increases the Secretion of EMT-Inducers, and hMR18-mAb Reduces Their Secretion
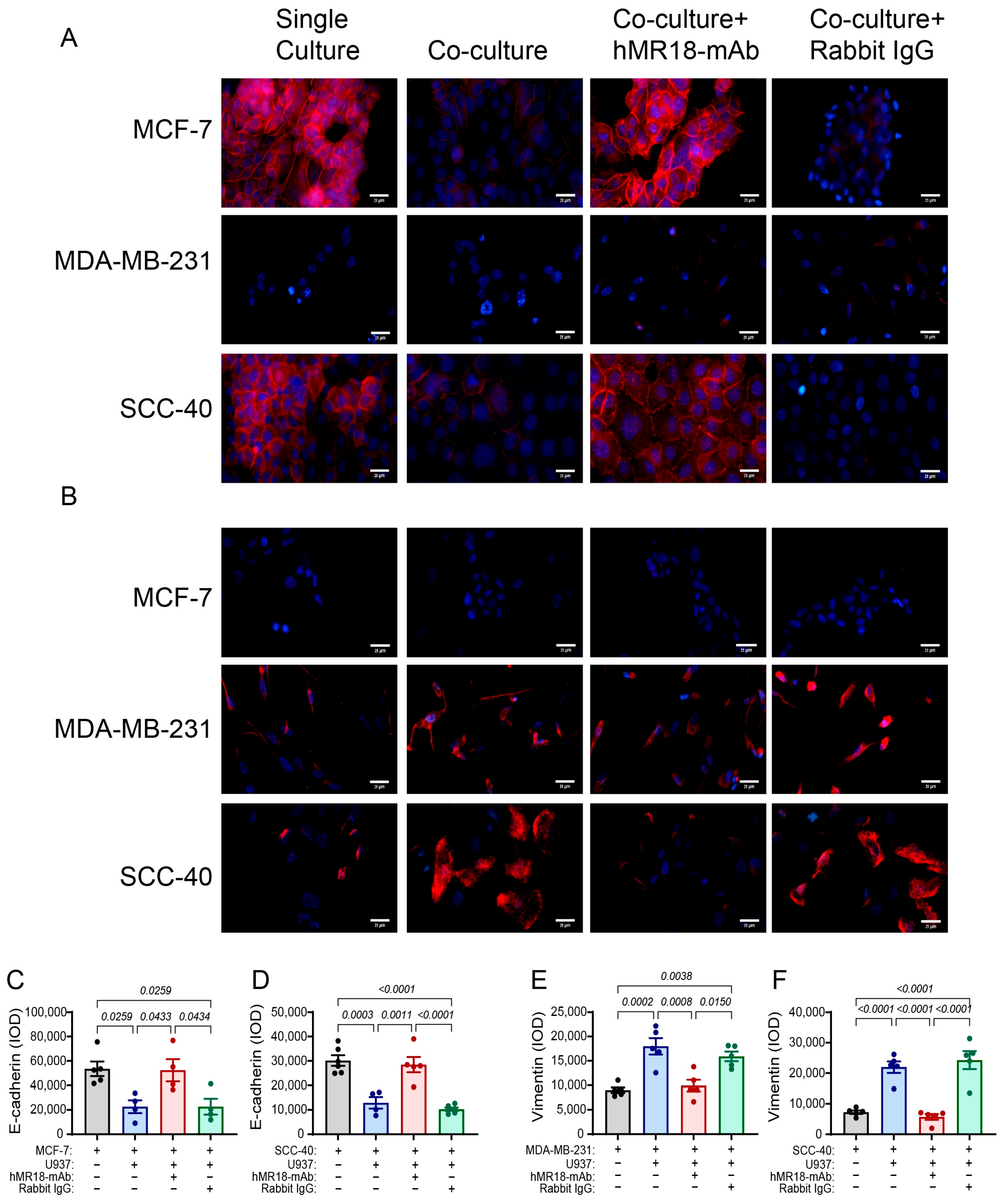
3.4. The hMR18-mAb Changes the Expression of EMT Markers
3.5. The hMR18-mAb Enhances the Accumulation of mRNAs Coding for the EMT-TFs, Dormancy and Stemness Markers
3.6. The Co-Culture Increases and hMR18-mAb Decreases Proliferation and Migration of Tumor Cells
3.7. The Co-Culture Enhances and hMR18-mAb Reduces the Angiogenic Potential
4. Discussion
5. Conclusions
Supplementary Materials
Author Contributions
Funding
Data Availability Statement
Conflicts of Interest
Abbreviations
| BMP | Bone morphogenetic protein |
| DTCs | Disseminating tumor cells |
| ECM | Extracellular matrix |
| EMMPRIN | Extracellular Matrix metalloproteinase Inducer |
| EMT | Epithelial-to-mesenchymal transition |
| EMT-TFs | Epithelial-to-mesenchymal transition transcription factors |
| EGF | Epidermal growth factor |
| FGF | Fibroblast growth factor |
| IL | interleukin |
| GLUT-1 | Glucose Transporter Type 1 |
| HCC | Hepatocellular carcinoma |
| OSCC | Oral Squamous cell carcinoma |
| PDGF | Platelet-derived growth factor |
| MCT1/4 | Monocarboxylate Transporter 1/4 |
| MET | Mesenchymal-to-epithelial transition |
| MMP | Matrix Metalloproteinases |
| NSCLC | Non-small-cell lung carcinoma |
| NR2F1 | Nuclear Receptor Subfamily 2, Group F, Member 1 |
| SCC-40 | UPCI-SCC-040 |
| VEGF | Vascular endothelial growth factor |
| TAMs | Tumor-associated macrophages |
| TGFb | Transforming growth factor b |
| TNFa | Tumor necrosis factor a |
References
- Koboldt, D.C.; Fulton, R.S.; McLellan, M.D.; Schmidt, H.; Kalicki-Veizer, J.; McMichael, J.F.; Fulton, L.L.; Dooling, D.J.; Ding, L.; Mardis, E.R.; et al. Comprehensive Molecular Portraits of Human Breast Tumours. Nature 2012, 490, 61–70. [Google Scholar] [CrossRef] [PubMed]
- The Cancer Genome Atlas Network. Comprehensive Genomic Characterization of Head and Neck Squamous Cell Carcinomas. Nature 2015, 517, 576–582. [Google Scholar] [CrossRef]
- Sung, H.; Ferlay, J.; Siegel, R.L.; Laversanne, M.; Soerjomataram, I.; Jemal, A.; Bray, F. Global Cancer Statistics 2020: GLOBOCAN Estimates of Incidence and Mortality Worldwide for 36 Cancers in 185 Countries. CA Cancer J. Clin. 2021, 71, 209–249. [Google Scholar] [CrossRef] [PubMed]
- Wang, R.; Zhu, Y.; Liu, X.; Liao, X.; He, J.; Niu, L. The Clinicopathological Features and Survival Outcomes of Patients with Different Metastatic Sites in Stage IV Breast Cancer. BMC Cancer 2019, 19, 1091–1103. [Google Scholar] [CrossRef]
- Torrisi, R.; Jacobs, F.; Miggiano, C.; De Sanctis, R.; Santoro, A. HR+/HER2– de Novo Metastatic Breast Cancer: A True Peculiar Entity? Drug Context 2023, 2, 2022-12-2. [Google Scholar] [CrossRef]
- Li, Y.; Liu, K.; Ke, Y.; Zeng, Y.; Chen, M.; Li, W.; Liu, W.; Hua, X.; Li, Z.; Zhong, Y.; et al. Risk Factors Analysis of Pathologically Confirmed Cervical Lymph Nodes Metastasis in Oral Squamous Cell Carcinoma Patients with Clinically Negative Cervical Lymph Node: Results from a Cancer Center of Central China. J. Cancer 2019, 10, 3062–3069. [Google Scholar] [CrossRef] [PubMed]
- Hernández-Morales, A.; González-López, B.S.; Scougall-Vilchis, R.J.; Bermeo-Escalona, J.R.; Velázquez-Enríquez, U.; Islas-Zarazúa, R.; Márquez-Rodríguez, S.; Sosa-Velasco, T.A.; Medina-Solís, C.E.; Maupomé, G. Lip and Oral Cavity Cancer Incidence and Mortality Rates Associated with Smoking and Chewing Tobacco Use and the Human Development Index in 172 Countries Worldwide: An Ecological Study 2019–2020. Healthcare 2023, 11, 1063. [Google Scholar] [CrossRef]
- Aiello, N.M.; Kang, Y. Context-Dependent EMT Programs in Cancer Metastasis. J. Exp. Med. 2019, 216, 1016–1026. [Google Scholar] [CrossRef]
- Sistigu, A.; Di Modugno, F.; Manic, G.; Nisticò, P. Deciphering the Loop of Epithelial-Mesenchymal Transition, Inflammatory Cytokines and Cancer Immunoediting. Cytokine Growth Factor. Rev. 2017, 36, 67–77. [Google Scholar] [CrossRef]
- Aouad, P.; Zhang, Y.; De Martino, F.; Stibolt, C.; Ali, S.; Ambrosini, G.; Mani, S.A.; Maggs, K.; Quinn, H.M.; Sflomos, G.; et al. Epithelial-Mesenchymal Plasticity Determines Estrogen Receptor Positive Breast Cancer Dormancy and Epithelial Reconversion Drives Recurrence. Nat. Commun. 2022, 13, 4975. [Google Scholar] [CrossRef]
- Vega, S.; Morales, A.V.; Ocaña, O.H.; Valdés, F.; Fabregat, I.; Nieto, M.A. Snail Blocks the Cell Cycle and Confers Resistance to Cell Death. Genes. Dev. 2004, 18, 1131–1143. [Google Scholar] [CrossRef]
- Buyuk, B.; Jin, S.; Ye, K. Epithelial-to-Mesenchymal Transition Signaling Pathways Responsible for Breast Cancer Metastasis. Cell Mol. Bioeng. 2022, 15, 1–13. [Google Scholar] [CrossRef]
- Langley, R.R.; Fidler, I.J. The Seed and Soil Hypothesis Revisited-The Role of Tumor-Stroma Interactions in Metastasis to Different Organs. Int. J. Cancer 2011, 128, 2527–2535. [Google Scholar] [CrossRef] [PubMed]
- Zhang, Y.; Weinberg, R.A. Epithelial-to-Mesenchymal Transition in Cancer: Complexity and Opportunities. Front. Med. 2018, 12, 361–373. [Google Scholar] [CrossRef] [PubMed]
- Peitzsch, C.; Tyutyunnykova, A.; Pantel, K.; Dubrovska, A. Cancer Stem Cells: The Root of Tumor Recurrence and Metastases. Semin. Cancer Biol. 2017, 44, 10–24. [Google Scholar] [CrossRef]
- Fiore, A.P.Z.P.; Ribeiro, P.d.F.; Bruni-Cardoso, A. Sleeping Beauty and the Microenvironment Enchantment: Microenvironmental Regulation of the Proliferation-Quiescence Decision in Normal Tissues and in Cancer Development. Front. Cell Dev. Biol. 2018, 6, 59. [Google Scholar] [CrossRef] [PubMed]
- Jehanno, C.; Vulin, M.; Richina, V.; Richina, F.; Bentires-Alj, M. Phenotypic Plasticity during Metastatic Colonization. Trends Cell Biol. 2022, 32, 854–867. [Google Scholar] [CrossRef]
- Bornes, L.; Belthier, G.; Van Rheenen, J. Epithelial-to-Mesenchymal Transition in the Light of Plasticity and Hybrid E/M States. J. Clin. Med. 2021, 10, 2403. [Google Scholar] [CrossRef]
- Sosa, M.S. Dormancy Programs as Emerging Antimetastasis Therapeutic Alternatives. Mol. Cell Oncol. 2016, 3, 6–8. [Google Scholar] [CrossRef][Green Version]
- Khalil, B.D.; Sanchez, R.; Rahman, T.; Rodriguez-Tirado, C.; Moritsch, S.; Martinez, A.R.; Miles, B.; Farias, E.; Mezei, M.; Nobre, A.R.; et al. An NR2F1-Specific Agonist Suppresses Metastasis by Inducing Cancer Cell Dormancy. J. Exp. Med. 2022, 219, e20210836. [Google Scholar] [CrossRef]
- Sauer, S.; Reed, D.R.; Ihnat, M.; Hurst, R.E.; Warshawsky, D.; Barkan, D. Innovative Approaches in the Battle Against Cancer Recurrence: Novel Strategies to Combat Dormant Disseminated Tumor Cells. Front. Oncol. 2021, 11, 659963. [Google Scholar] [CrossRef]
- Weidenfeld, K.; Barkan, D. EMT and Stemness in Tumor Dormancy and Outgrowth: Are They Intertwined Processes? Front. Oncol. 2018, 8, 1–6. [Google Scholar] [CrossRef]
- Bai, Y.; Huang, W.; Ma, L.-T.; Jiang, J.-L.; Chen, Z.-N. Importance of N-Glycosylation on CD147 for Its Biological Functions. Int. J. Mol. Sci. 2014, 15, 6356–6377. [Google Scholar] [CrossRef]
- Grass, G.D.; Toole, B.P. How, with Whom and When: An Overview of CD147-Mediated Regulatory Networks Influencing Matrix Metalloproteinase Activity. Biosci. Rep. 2016, 36, e00283. [Google Scholar] [CrossRef]
- Amit-Cohen, B.-C.; Rahat, M.M.; Rahat, M.A. Tumor Cell-Macrophage Interactions Increase Angiogenesis through Secretion of EMMPRIN. Front. Physiol. 2013, 4, 178. [Google Scholar] [CrossRef] [PubMed]
- Zhou, J.; Zhu, P.; Jiang, J.L.; Zhang, Q.; Wu, Z.B.; Yao, X.Y.; Tang, H.; Lu, N.; Yang, Y.; Chen, Z.N. Involvement of CD147 in Overexpression of MMP-2 and MMP-9 and Enhancement of Invasive Potential of PMA-Differentiated THP-1. BMC Cell Biol. 2005, 6, 25–35. [Google Scholar] [CrossRef]
- Spinello, I.; Labbaye, C.; Saulle, E. Metabolic Function and Therapeutic Potential of CD147 for Hematological Malignancies: An Overview. Int. J. Mol. Sci. 2024, 25, 9178. [Google Scholar] [CrossRef]
- Toole, B.P. The CD147-HYALURONAN Axis in Cancer. Anat. Rec. 2020, 303, 1573–1583. [Google Scholar] [CrossRef] [PubMed]
- Han, J.M.; Jung, H.J. Cyclophilin A/CD147 Interaction: A Promising Target for Anticancer Therapy. Int. J. Mol. Sci. 2022, 23, 9341. [Google Scholar] [CrossRef] [PubMed]
- Fang, F.; Li, Q.; Wu, M.; Nie, C.; Xu, H.; Wang, L. CD147 Promotes Epithelial-mesenchymal Transition of Prostate Cancer Cells via the Wnt/Β-catenin Pathway. Exp. Ther. Med. 2020, 20, 3154–3160. [Google Scholar] [CrossRef]
- Wu, J.; Lu, M.; Li, Y.; Shang, Y.K.; Wang, S.J.; Meng, Y.; Wang, Z.; Li, Z.S.; Chen, H.; Chen, Z.N.; et al. Regulation of a TGF-Β1-CD147 Self-Sustaining Network in the Differentiation Plasticity of Hepatocellular Carcinoma Cells. Oncogene 2016, 35, 5468–5479. [Google Scholar] [CrossRef] [PubMed]
- Ru, N.Y.; Wu, J.; Chen, Z.N.; Bian, H. HAb18G/CD147 Is Involved in TGF-β-Induced Epithelial-Mesenchymal Transition and Hepatocellular Carcinoma Invasion. Cell Biol. Int. 2015, 39, 44–51. [Google Scholar] [CrossRef]
- De La Cruz Concepción, B.; Bartolo-García, L.D.; Tizapa-Méndez, M.D.; Martínez-Vélez, M.; Valerio-Diego, J.J.; Illades-Aguiar, B.; Salmerón-Bárcenas, E.G.; Ortiz-Ortiz, J.; Torres-Rojas, F.I.; Mendoza-Catalán, M.; et al. EMMPRIN Is an Emerging Protein Capable of Regulating Cancer Hallmarks. Eur. Rev. Med. Pharmacol. Sci. 2022, 26, 6700–6724. [Google Scholar] [CrossRef]
- Paul, S.; Konig, M.F.; Pardoll, D.M.; Bettegowda, C.; Papadopoulos, N.; Wright, K.M.; Gabelli, S.B.; Ho, M.; van Elsas, A.; Zhou, S. Cancer Therapy with Antibodies. Nat. Rev. Cancer 2024, 24, 399–426. [Google Scholar] [CrossRef]
- Sugyo, A.; Tsuji, A.B.; Sudo, H.; Koizumi, M.; Ukai, Y.; Kurosawa, G.; Kurosawa, Y.; Saga, T.; Higashi, T. Efficacy Evaluation of Combination Treatment Using Gemcitabine and Radioimmunotherapy with 90Y-Labeled Fully Human Anti-CD147 Monoclonal Antibody 059-053 in a BxPC-3 Xenograft Mouse Model of Refractory Pancreatic Cancer. Int. J. Mol. Sci. 2018, 19, 2979. [Google Scholar] [CrossRef]
- Kim, H.; Guihua, Z.; Zhiyong, L.; Sharon, S.; Nemil, S.; Helman, E.E.; Knowles, J.A.; Stockard, C.R.; Finberg, N.F.; Grizzle, W.E.; et al. EMMPRIN as a Novel Target for Pancreatic Cancer Therapy. Anticancer Drugs 2011, 22, 864–874. [Google Scholar] [CrossRef]
- Fukuchi, K.; Nanai, K.; Yuita, H.; Maru, C.; Tsukada, J.; Ishigami, M.; Nagai, Y.; Nakano, Y.; Yoshimura, C.; Yoneda, K.; et al. Novel Antibody Exerts Antitumor Effect through Downregulation of CD147 and Activation of Multiple Stress Signals. J. Oncol. 2022, 2022, 3552793. [Google Scholar] [CrossRef]
- Wang, M.; Zhang, S.; Sun, Q.; Yang, X.; Wang, Y.; Shang, R.; Zhu, Y.; Yao, H.; Li, Y. Dual Effects of an Anti-CD147 Antibody for Esophageal Cancer Therapy. Cancer Biol. Ther. 2019, 20, 1443–1452. [Google Scholar] [CrossRef] [PubMed]
- Feng, F.; Wang, B.; Sun, X.; Zhu, Y.; Tang, H.; Nan, G.; Wang, L.; Wu, B.; Huhe, M.; Liu, S.; et al. Metuzumab Enhanced Chemosensitivity and Apoptosis in Non-Small Cell Lung Carcinoma. Cancer Biol. Ther. 2017, 18, 51–62. [Google Scholar] [CrossRef] [PubMed]
- Chen, H.; Nan, G.; Wei, D.; Zhai, R.Y.; Huang, M.; Yang, W.W.; Xing, B.C.; Zhu, X.; Xu, H.F.; Wang, X.D.; et al. Hepatic Artery Injection of 131I-Metuximab Combined with Transcatheter Arterial Chemoembolization for Unresectable Hepatocellular Carcinoma: A Prospective Nonrandomized, Multicenter Clinical Trial. J. Nucl. Med. 2022, 63, 556–559. [Google Scholar] [CrossRef]
- Feigelman, G.; Simanovich, E.; Brockmeyer, P.; Rahat, M.A. Knocking-Down CD147/EMMPRIN Expression in CT26 Colon Carcinoma Forces the Cells into Cellular and Angiogenic Dormancy That Can Be Reversed by Interactions with Macrophages. Biomedicines 2023, 11, 768. [Google Scholar] [CrossRef]
- Walter, M.; Simanovich, E.; Brod, V.; Lahat, N.; Bitterman, H.; Rahat, M.A. An Epitope-Specific Novel Anti-EMMPRIN Polyclonal Antibody Inhibits Tumor Progression. Oncoimmunology 2015, 5, e1078056. [Google Scholar] [CrossRef]
- Fischer, J.; Kaufmann, J.O.; Weller, M.G. Simple Determination of Affinity Constants of Antibodies by Competitive Immunoassays. Methods Protoc. 2024, 7, 49. [Google Scholar] [CrossRef]
- Wang, H.; Yung, M.M.H.; Ngan, H.Y.S.; Chan, K.K.L.; Chan, D.W. The Impact of the Tumor Microenvironment on Macrophage Polarization in Cancer Metastatic Progression. Int. J. Mol. Sci. 2021, 22, 6560. [Google Scholar] [CrossRef] [PubMed]
- Cao, H.; Gao, S.; Jogani, R.; Sugimura, R. The Tumor Microenvironment Reprograms Immune Cells. Cell Reprogram 2022, 24, 343–352. [Google Scholar] [CrossRef] [PubMed]
- Feigelman, G.; Simanovich, E.; Rahat, M.A. Serum EMMPRIN/CD147 Promotes the Lung Pre- Metastatic Niche in a D2A1 Mammary Carcinoma Mouse Model. Front. Immunol. 2025, 16, 1568578. [Google Scholar] [CrossRef] [PubMed]
- Gonzalez, D.M.; Medici, D. Signaling Mechanisms of the Epithelial-Mesenchymal Transition. Sci. Signal 2014, 7, re8. [Google Scholar] [CrossRef]
- Melnik, S.; Werth, N.; Boeuf, S.; Hahn, E.M.; Gotterbarm, T.; Anton, M.; Richter, W. Impact of C-MYC Expression on Proliferation, Differentiation, and Risk of Neoplastic Transformation of Human Mesenchymal Stromal Cells. Stem Cell Res. Ther. 2019, 10, 73. [Google Scholar] [CrossRef]
- Sun, X.; Kaufman, P. Ki-67: More than a Proliferation Marker. Chromosoma 2018, 127, 175–186. [Google Scholar] [CrossRef]
- Riihimäki, M.; Thomsen, H.; Sundquist, K.; Sundquist, J.; Hemminki, K. Clinical Landscape of Cancer Metastases. Cancer Med. 2018, 7, 5534–5542. [Google Scholar] [CrossRef]
- Chen, Y.; Tan, W.; Wang, C. Tumor-Associated Macrophage-Derived Cytokines Enhance Cancer Stem-like Characteristics through Epithelial–Mesenchymal Transition. Onco Targets Ther. 2018, 11, 3817–3826. [Google Scholar] [CrossRef]
- Tiwari, A.; Abraham, A.K.; Harrold, J.M.; Zutshi, A.; Singh, P. Optimal Affinity of a Monoclonal Antibody: Guiding Principles Using Mechanistic Modeling. AAPS J. 2017, 19, 510–519. [Google Scholar] [CrossRef] [PubMed]
- Reynolds, A.R. Potential Relevance of Bell-Shaped and u-Shaped Dose-Responses for the Therapeutic Targeting of Angiogenesis in Cancer. Dose-Response 2010, 8, 253–284. [Google Scholar] [CrossRef]
- Hao, Y.; Baker, D.; ten Dijke, P. TGF-β-Mediated Epithelial-Mesenchymal Transition and Cancer Metastasis. Int. J. Mol. Sci. 2019, 20, 2767. [Google Scholar] [CrossRef]
- Wang, H.; Wang, H.S.; Zhou, B.H.; Li, C.L.; Zhang, F.; Wang, X.F.; Zhang, G.; Bu, X.Z.; Cai, S.H.; Du, J. Epithelial-Mesenchymal Transition (EMT) Induced by TNF-α Requires AKT/GSK-3β-Mediated Stabilization of Snail in Colorectal Cancer. PLoS ONE 2013, 8, e56664. [Google Scholar] [CrossRef]
- Graham, T.R.; Zhau, H.E.; Odero-Marah, V.A.; Osunkoya, A.O.; Kimbro, K.S.; Tighiouart, M.; Liu, T.; Simons, J.W.; O’Regan, R.M. Insulin-like Growth Factor-I-Dependent up-Regulation of ZEB1 Drives Epithelial-to-Mesenchymal Transition in Human Prostate Cancer Cells. Cancer Res. 2008, 68, 2479–2488. [Google Scholar] [CrossRef]
- Suzuki, S.; Toyoma, S.; Tsuji, T.; Kawasaki, Y.; Yamada, T. CD147 Mediates Transforming Growth Factor-β1-induced Epithelial-mesenchymal Transition and Cell Invasion in Squamous Cell Carcinoma of the Tongue. Exp. Ther. Med. 2019, 17, 2855–2860. [Google Scholar] [CrossRef]
- Chen, Y.; Gou, X.; Ke, X.; Cui, H.; Chen, Z. Human Tumor Cells Induce Angiogenesis through Positive Feedback between CD147 and Insulin-like Growth Factor-I. PLoS ONE 2012, 7, e40965. [Google Scholar] [CrossRef]
- Mu, M.; Gao, P.; Yang, Q.; He, J.; Wu, F.; Han, X.; Guo, S.; Qian, Z.; Song, C. Alveolar Epithelial Cells Promote IGF-1 Production by Alveolar Macrophages Through TGF-β to Suppress Endogenous Inflammatory Signals. Front. Immunol. 2020, 11, 1585. [Google Scholar] [CrossRef] [PubMed]
- Schmidt, R.; Bültmann, A.; Fischel, S.; Gillitzer, A.; Cullen, P.; Walch, A.; Jost, P.; Ungerer, M.; Tolley, N.D.; Lindemann, S.; et al. Extracellular Matrix Metalloproteinase Inducer (CD147) Is a Novel Receptor on Platelets, Activates Platelets, and Augments Nuclear Factor ΚB-Dependent Inflammation in Monocytes. Circ. Res. 2008, 102, 302–309. [Google Scholar] [CrossRef] [PubMed]
- Paduch, R.; Niedziela, P. TGF-Beta1 Influence on TNF-Alpha Production and STNF-Rs Shedding in a Coculture of Colon Carcinoma Cell Spheroids with Normal Cells. Vitr. Cell Dev. Biol. Anim. 2009, 45, 371–377. [Google Scholar] [CrossRef]
- Lu, M.; Wu, J.; Hao, Z.W.; Shang, Y.K.; Xu, J.; Nan, G.; Li, X.; Chen, Z.N.; Bian, H. Basolateral CD147 Induces Hepatocyte Polarity Loss by E-Cadherin Ubiquitination and Degradation in Hepatocellular Carcinoma Progress. Hepatology 2018, 68, 317–332. [Google Scholar] [CrossRef]
- Wang, C.; Zhang, J.; Fok, K.L.; Tsang, L.L.; Ye, M.; Liu, J.; Li, F.; Zhao, A.Z.; Chan, H.C.; Chen, H. CD147 Induces Epithelial-to-Mesenchymal Transition by Disassembling Cellular Apoptosis Susceptibility Protein/E-Cadherin/β-Catenin Complex in Human Endometriosis. Am. J. Pathol. 2018, 188, 1597–1607. [Google Scholar] [CrossRef]
- Li, F.; Wang, J.; Yan, Y.; Bai, C.; Guo, J. CD147 Promotes Breast Cancer Migration and Invasion by Inducing Epithelial-Mesenchymal Transition via the MAPK/ERK Signaling Pathway. BMC Cancer 2023, 23, 1214. [Google Scholar] [CrossRef]
- Sumitomo, R.; Menju, T.; Shimazu, Y.; Toyazaki, T.; Chiba, N.; Miyamoto, H.; Hirayama, Y.; Nishikawa, S.; Tanaka, S.; Yutaka, Y.; et al. M2-like Tumor-Associated Macrophages Promote Epithelial–Mesenchymal Transition through the Transforming Growth Factor β/Smad/Zinc Finger e-Box Binding Homeobox Pathway with Increased Metastatic Potential and Tumor Cell Proliferation in Lung Squamous Cell. Cancer Sci. 2023, 114, 4521–4534. [Google Scholar] [CrossRef] [PubMed]
- Liu, C.Y.; Xu, J.Y.; Shi, X.Y.; Huang, W.; Ruan, T.Y.; Xie, P.; Ding, J.L. M2-Polarized Tumor-Associated Macrophages Promoted Epithelial-Mesenchymal Transition in Pancreatic Cancer Cells, Partially through TLR4/IL-10 Signaling Pathway. Lab. Investig. 2013, 93, 844–854. [Google Scholar] [CrossRef] [PubMed]
- Lin, C.Y.; Lin, C.J.; Chen, K.H.; Wu, J.C.; Huang, S.H.; Wang, S.M. Macrophage Activation Increases the Invasive Properties of Hepatoma Cells by Destabilization of the Adherens Junction. FEBS Lett. 2006, 580, 3042–3050. [Google Scholar] [CrossRef]
- Brabletz, T. To Differentiate or Not-Routes towards Metastasis. Nat. Rev. Cancer 2012, 12, 425–436. [Google Scholar] [CrossRef]
- Cui, N.; Yang, W.T.; Zheng, P.S. Slug Inhibits the Proliferation and Tumor Formation of Human Cervical Cancer Cells by Up-Regulating the P21/P27 Proteins and down-Regulating the Activity of the Wnt/β-Catenin Signaling Pathway via the Trans-Suppression Akt1/p-Akt1 Expression. Oncotarget 2016, 7, 26152–26167. [Google Scholar] [CrossRef] [PubMed]
- Zhang, Z.; Li, J.; Ou, Y.; Yang, G.; Deng, K.; Wang, Q.; Wang, Z.; Wang, W.; Zhang, Q.; Wang, H.; et al. CDK4/6 Inhibition Blocks Cancer Metastasis through a USP51-ZEB1-Dependent Deubiquitination Mechanism. Signal Transduct. Target. Ther. 2020, 5, 25. [Google Scholar] [CrossRef]
- Zhao, D.; Besser, A.H.; Wander, S.A.; Sun, J.; Zhou, W.; Wang, B.; Ince, T.; Durante, M.A.; Guo, W.; Mills, G.; et al. Cytoplasmic P27 Promotes Epithelial-Mesenchymal Transition and Tumor Metastasis via STAT3-Mediated Twist1 Upregulation. Oncogene 2015, 34, 5447–5459. [Google Scholar] [CrossRef]
- Akhmetkaliyev, A.; Alibrahim, N.; Shafiee, D.; Tulchinsky, E. EMT/MET Plasticity in Cancer and Go-or-Grow Decisions in Quiescence: The Two Sides of the Same Coin? Mol. Cancer 2023, 22, 90. [Google Scholar] [CrossRef]
- Suarez-Carmona, M.; Bourcy, M.; Lesage, J.; Leroi, N.; Syne, L.; Blacher, S.; Hubert, P.; Erpicum, C.; Foidart, J.M.; Delvenne, P.; et al. Soluble Factors Regulated by Epithelial-Mesenchymal Transition Mediate Tumour Angiogenesis and Myeloid Cell Recruitment. J. Pathol. 2015, 236, 491–504. [Google Scholar] [CrossRef]
- Bersano, J.; Lashuk, K.; Edinger, A.; Schueler, J. A Subset of Colon Cancer Cell Lines Displays a Cytokine Profile Linked to Angiogenesis, EMT and Invasion Which Is Modulated by the Culture Conditions In Vitro. Cells 2023, 12, 2539. [Google Scholar] [CrossRef] [PubMed]
- Li, H.; Wang, L.; Shao, M.; Ren, M.; Zhang, W.; Zhou, J.; Wang, J. Pirfenidone Attenuates the EMT Process and the Secretion of VEGF in TGF-Β2-Induced ARPE-19 Cells via Inhibiting the Activation of the NF- B/Snail Signaling Pathway. J. Ophthalmol. 2023, 2023, 4798071. [Google Scholar] [CrossRef] [PubMed]
- Wu, W.S.; You, R.I.; Cheng, C.C.; Lee, M.C.; Lin, T.Y.; Hu, C.T. Snail Collaborates with EGR-1 and SP-1 to Directly Activate Transcription of MMP 9 and ZEB1. Sci. Rep. 2017, 7, 17753, Erratum in Sci. Rep. 2018, 8, 14226. https://doi.org/10.1038/s41598-018-28913-w. [Google Scholar] [CrossRef] [PubMed]
- Pomella, S.; Melaiu, O.; Dri, M.; Martelli, M.; Gargari, M.; Barillari, G. Effects of Angiogenic Factors on the Epithelial-to-Mesenchymal Transition and Their Impact on the Onset and Progression of Oral Squamous Cell Carcinoma: An Overview. Cells 2024, 13, 1294. [Google Scholar] [CrossRef]
- Ghafoor, S.; Garcia, E.; Jay, D.J.; Persad, S. Molecular Mechanisms Regulating Epithelial Mesenchymal Transition (EMT) to Promote Cancer Progression. Int. J. Mol. Sci. 2025, 26, 4364. [Google Scholar] [CrossRef]










Disclaimer/Publisher’s Note: The statements, opinions and data contained in all publications are solely those of the individual author(s) and contributor(s) and not of MDPI and/or the editor(s). MDPI and/or the editor(s) disclaim responsibility for any injury to people or property resulting from any ideas, methods, instructions or products referred to in the content. |
© 2025 by the authors. Licensee MDPI, Basel, Switzerland. This article is an open access article distributed under the terms and conditions of the Creative Commons Attribution (CC BY) license (https://creativecommons.org/licenses/by/4.0/).
Share and Cite
Simanovich, E.; Oyelami, F.; Brockmeyer, P.; Rahat, M.A. The Anti-EMMPRIN Monoclonal Antibody hMR18-mAb Induces Tumor Dormancy and Inhibits the EMT Process in Human Carcinoma Cell Lines Co-Cultured with Macrophages. Biomedicines 2025, 13, 2950. https://doi.org/10.3390/biomedicines13122950
Simanovich E, Oyelami F, Brockmeyer P, Rahat MA. The Anti-EMMPRIN Monoclonal Antibody hMR18-mAb Induces Tumor Dormancy and Inhibits the EMT Process in Human Carcinoma Cell Lines Co-Cultured with Macrophages. Biomedicines. 2025; 13(12):2950. https://doi.org/10.3390/biomedicines13122950
Chicago/Turabian StyleSimanovich, Elina, Felix Oyelami, Phillipp Brockmeyer, and Michal A. Rahat. 2025. "The Anti-EMMPRIN Monoclonal Antibody hMR18-mAb Induces Tumor Dormancy and Inhibits the EMT Process in Human Carcinoma Cell Lines Co-Cultured with Macrophages" Biomedicines 13, no. 12: 2950. https://doi.org/10.3390/biomedicines13122950
APA StyleSimanovich, E., Oyelami, F., Brockmeyer, P., & Rahat, M. A. (2025). The Anti-EMMPRIN Monoclonal Antibody hMR18-mAb Induces Tumor Dormancy and Inhibits the EMT Process in Human Carcinoma Cell Lines Co-Cultured with Macrophages. Biomedicines, 13(12), 2950. https://doi.org/10.3390/biomedicines13122950

