ANXA2P2 and PA2G4P4 Pseudogenes Are Associated with the Response to Ionizing Radiation and Could Be Used as Potential Biomarkers: In Silico Study
Abstract
1. Introduction
2. Materials and Methods
2.1. TCGA Data
2.2. Pathological and Clinical Analyses
2.3. Gene Analyses and Functional Enrichment Analysis (GSEA)
2.4. Association of Pseudogenes and Response to Ionizing Radiation
2.5. Statistical Analyses
3. Results
3.1. Expression of Pseudogenes Is Upregulated in HNSCC and Correlated with Tumor Localization, Tumor Type and HPV Status
3.2. Expression Levels of Pseudogenes Differ Depending on Clinicopathological Parameters
3.3. Patients with Low Expression Levels of ANXA2P2 and PA2G4P4 Display Better Survival Rates
3.4. Pseudogene Expression Is Associated with Several Cellular Processes and Pathways
3.5. ANXA2P2 and PA2G4P4 Pseudogenes Are Associated with the Response to Ionizing Radiation
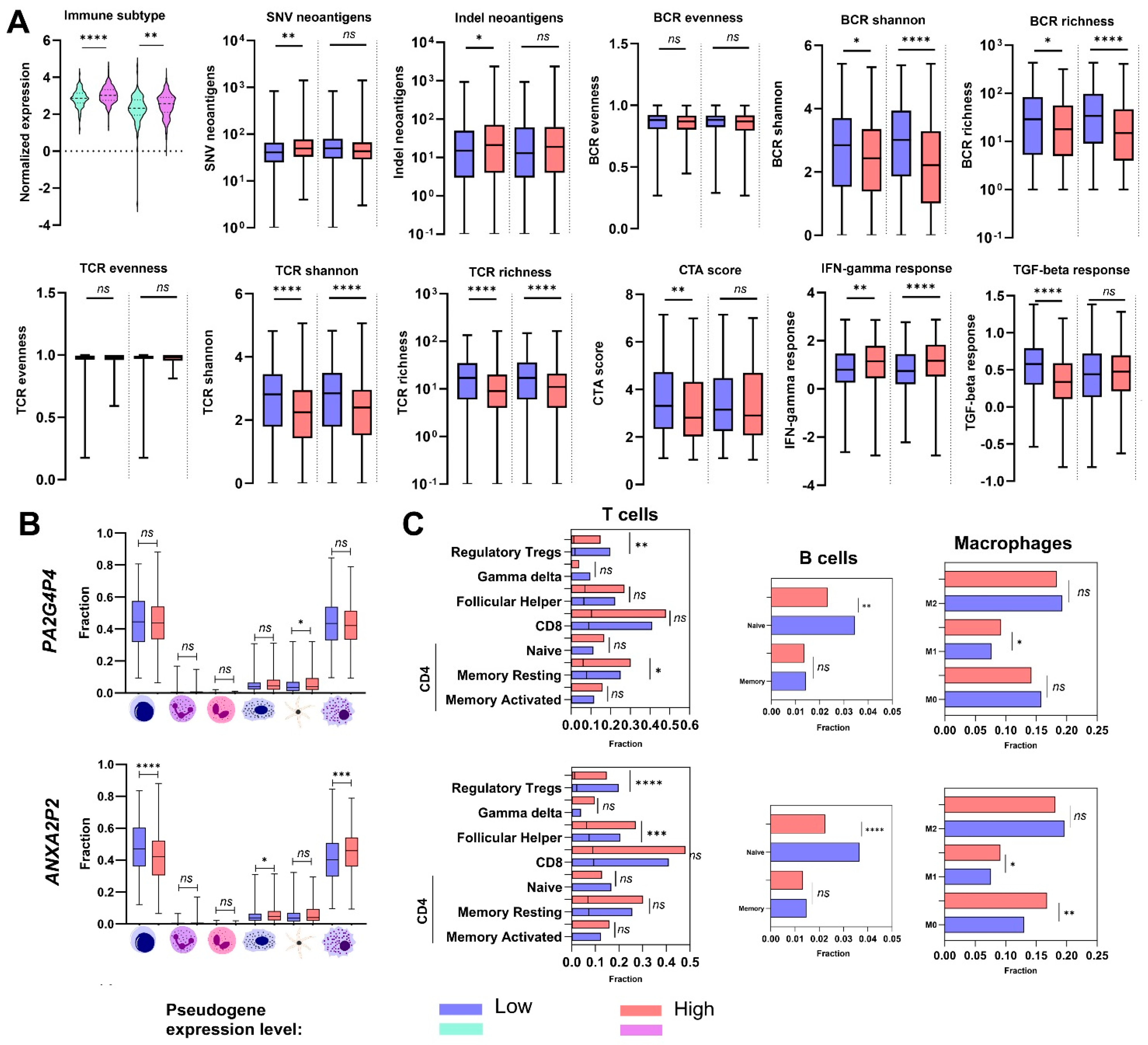
3.6. Immunological Profiles of HNSCC Patient Samples Differ Depending on Pseudogene Levels
4. Discussion
5. Conclusions
Supplementary Materials
Author Contributions
Funding
Institutional Review Board Statement
Informed Consent Statement
Data Availability Statement
Acknowledgments
Conflicts of Interest
Abbreviations
| CI | Confidence Interval |
| DFS | Disease Free Survival |
| ESTIMATE | Estimation of STromal and Immune cells in MAlignant Tumor tissues using Expression data |
| FDR | False Discovery Rate |
| GSEA | Gene Set Enrichment Analysis |
| HNSCC | Head and Neck Squamous Cell Carcinoma |
| HPV | Human papillomavirus |
| MHC | Major Histocompatibility Complex |
| NES | Normalized Enrichment Score |
| OS | Overall Survival |
| ROC | Receiving-operating characteristic |
| TCGA | The Cancer Genome Atlas |
References
- Marur, S.; Forastiere, A.A. Head and Neck Squamous Cell Carcinoma: Update on Epidemiology, Diagnosis, and Treatment. Mayo. Clin. Proc. 2016, 91, 386–396. [Google Scholar] [CrossRef]
- Dyzmann-Sroka, A.; Malicki, J.; Jędrzejczak, A. Cancer incidence in the Greater Poland region as compared to Europe. Rep. Pract. Oncol. Radiother. 2020, 25, 632–636. [Google Scholar] [CrossRef]
- Rothenberg, S.M.; Ellisen, L.W. The molecular pathogenesis of head and neck squamous cell carcinoma. J. Clin. Investig. 2012, 122, 1951–1957. [Google Scholar] [CrossRef]
- Rupar, M.J.; Golusinski, P.; Golusinski, W.; Masternak, M.M. Human Papillomavirus and the use of nanoparticles for immunotherapy in HPV-related cancer: A review. Rep. Pract. Oncol. Radiother. 2019, 24, 544–550. [Google Scholar] [CrossRef]
- Rajabi-Moghaddam, M.; Abbaszadeh, H. Gene polymorphisms and prognosis of head and neck squamous cell carcinoma: A systematic review. Rep. Pract. Oncol. Radiother. 2022, 27, 1045–1057. [Google Scholar] [CrossRef]
- Rajabi-Moghaddam, M.; Abbaszadeh, H. Gene polymorphisms and risk of head and neck squamous cell carcinoma: A systematic review. Rep. Pract. Oncol. Radiother. 2022, 27, 1058–1076. [Google Scholar] [CrossRef] [PubMed]
- Alayón, L.F.; Salas, B.S.; Diaz-Saavedra, R.C.; Ortiz, A.R.; Martin, J.Z.; Jimenez, P.C.L.; Sáez-Bravo, M.L. Screening oropha-ryngeal dysphagia in patients with head and neck cancer in a radiation oncology department. Rep. Pract. Oncol. Radiother. 2024, 28, 756–763. [Google Scholar] [CrossRef] [PubMed]
- O’Dwyer, N.; O’Connell, L.; Browne, D.; Khosravi, B.; Brennan, S.; Duane, F.; Armstrong, J.; Boychak, O.; McArdle, O. Treatment of oropharyngeal cancer during the COVID-19 lockdown—Outcomes for patients treated during the pandemic. Rep. Pract. Oncol. Radiother. 2024, 29, 606–613. [Google Scholar] [CrossRef] [PubMed]
- Gordon, K.; Gulidov, I.; Semenov, A.; Golovanova, O.; Koryakin, S.; Makeenkova, T.; Ivanov, S.; Kaprin, A. Proton re-irradiation of unresectable recurrent head and neck cancers. Rep. Pract. Oncol. Radiother. 2021, 26, 203–210. [Google Scholar] [CrossRef]
- Koiwai, K.; Hirasawa, D.; Sugimura, M.; Endo, Y.; Mizuhata, K.; Ina, H.; Fukazawa, A.; Kitoh, R.; Sakai, H.; Fujinaga, Y. Impact of upgraded radiotherapy system on outcomes in postoperative head and neck squamous cell carcinoma patients. Rep. Pract. Oncol. Radiother 2022, 27, 954–962. [Google Scholar] [CrossRef]
- Viani, G.A.; Faustino, A.C.; Danelichen, A.F.B.; Maatsura, F.K.; Neves, L.V.F.; Fernandes, M.H.; Fernandes, J.P. Radiotherapy for locally advanced head and neck cancer in elderly patients: Results and prognostic factors a single cohort. Rep. Pract. Oncol. Radiother. 2021, 26, 12–19. [Google Scholar] [CrossRef]
- Sindhu, S.K.; Bauman, J.E. Current Concepts in Chemotherapy for Head and Neck Cancer. Oral Maxillofac. Surg. Clin. North Am. 2019, 31, 145–154. [Google Scholar] [CrossRef]
- Li, C.X.; Tan, X.R.; Wei, W.; Li, M.Q.; Zhang, W.N.; Gong, Z.C.; Zhang, Y.; Zhao, H.R. A radiobiological perspective on radioresistance or/and radiosensitivity of head and neck squamous cell carcinoma. Rep. Pract. Oncol. Radiother. 2024, 28, 809–822. [Google Scholar] [CrossRef] [PubMed] [PubMed Central]
- Guglas, K.; Kozłowska-Masłoń, J.; Kolenda, T.; Paszkowska, A.; Teresiak, A.; Bliźniak, R.; Lamperska, K. Midsize noncoding RNAs in cancers: A new division that clarifies the world of noncoding RNA or an unnecessary chaos? Rep. Pract. Oncol. Radiother. 2022, 27, 1077–1093. [Google Scholar] [CrossRef] [PubMed]
- Kozłowska-Masłoń, J.; Guglas, K.; Kolenda, T.; Lamperska, K.; Makałowska, I. miRNA in head and neck squamous cell carcinomas: Promising but still distant future of personalized oncology. Rep. Pract. Oncol. Radiother. 2023, 28, 681–697. [Google Scholar] [CrossRef]
- Kolenda, T.; Guglas, K.; Kopczyńska, M.; Sobocińska, J.; Teresiak, A.; Bliźniak, R.; Lamperska, K. Good or not good: Role of miR-18a in cancer biology. Rep. Pract. Oncol. Radiother. 2020, 25, 808–819. [Google Scholar] [CrossRef] [PubMed]
- Kolenda, T.; Guglas, K.; Baranowski, D.; Sobocińska, J.; Kopczyńska, M.; Teresiak, A.; Bliźniak, R.; Lamperska, K. cfRNAs as biomarkers in oncology—still experimental or applied tool for personalized medicine already? Rep. Pract. Oncol. Radiother. 2020, 25, 783–792. [Google Scholar] [CrossRef] [PubMed]
- Kolenda, T.; Paszkowska, A.; Braska, A.; Kozłowska-Masłoń, J.; Guglas, K.; Poter, P.; Wojtczak, P.; Bliźniak, R.; Lamperska, K.; Teresiak, A. Host gene and its guest: Short story about relation of long-noncoding MIR31HG transcript and microRNA miR-31. Rep. Pract. Oncol. Radiother. 2023, 28, 114–134. [Google Scholar] [CrossRef]
- Xiao-Jie, L.; Ai-Mei, G.; Li-Juan, J.; Jiang, X. Pseudogene in cancer: Real functions and promising signature. J. Med. Genet. 2015, 52, 17–24. [Google Scholar] [CrossRef]
- Shi, X.; Nie, F.; Wang, Z.; Sun, M. Pseudogene-expressed RNAs: A new frontier in cancers. Tumour Biol. 2016, 37, 1471–1478. [Google Scholar] [CrossRef]
- Song, X.J.; Bi, M.C.; Zhu, Q.S.; Liu, X.L. The emerging role of lncRNAs in the regulation of osteosarcoma stem cells. Eur. Rev. Med. Pharmacol. Sci. 2022, 26, 966–974. [Google Scholar] [CrossRef]
- Yang, Y.F.; Feng, L.; Shi, Q.; Ma, H.-Z.; He, S.-Z.; Hou, L.-Z.; Wang, R.; Fang, J.-G. Silencing novel long non-coding RNA FKBP9P1 represses malignant progression and inhibits PI3K/AKT signaling of head and neck squamous cell carcinoma in vitro. Chin. Med. J. 2020, 133, 2037–2043. [Google Scholar] [CrossRef] [PubMed]
- Grzechowiak, I.; Graś, J.; Szymańska, D.; Biernacka, M.; Guglas, K.; Poter, P.; Mackiewicz, A.; Kolenda, T. The Oncogenic Roles of PTTG1 and PTTG2 Genes and Pseudogene PTTG3P in Head and Neck Squamous Cell Carcinomas. Diagnostics 2020, 10, 606. [Google Scholar] [CrossRef]
- Liu, M.; Gao, X.; Liu, C.L. Increased expression of lncRNA FTH1P3 promotes oral squamous cell carcinoma cells migration and invasion by enhancing PI3K/Akt/GSK3b/ Wnt/β-catenin signaling. Eur. Rev. Med. Pharmacol. Sci. 2018, 22, 8306–8314. [Google Scholar] [CrossRef]
- Zhu, X.; Zhao, Q.; Su, X.; Ke, J.; Yi, Y.; Yi, J.; Lin, J.; Qian, J.; Deng, Z. A three-gene signature might predict prognosis in patients with acute myeloid leukemia. Biosci. Rep. 2020, 40, BSR20193808. [Google Scholar] [CrossRef]
- Jia, H.; Wang, X.; Sun, Z. Exploring the long noncoding RNAs-based biomarkers and pathogenesis of malignant transformation from dysplasia to oral squamous cell carcinoma by bioinformatics method. Eur. J. Cancer Prev. 2020, 29, 174–181. [Google Scholar] [CrossRef]
- Liu, J.; Xing, Y.; Xu, L.; Chen, W.; Cao, W.; Zhang, C. Decreased expression of pseudogene PTENP1 promotes malignant behaviours and is associated with the poor survival of patients with HNSCC. Sci. Rep. 2017, 7, 41179. [Google Scholar] [CrossRef]
- Stasiak, M.; Kolenda, T.; Kozłowska-Masłoń, J.; Sobocińska, J.; Poter, P.; Guglas, K.; Paszkowska, A.; Bliźniak, R.; Teresiak, A.; Kazimierczak, U.; et al. The World of Pseudogenes: New Diagnostic and Therapeutic Targets in Cancers or Still Mystery Molecules? Life 2021, 11, 1354. [Google Scholar] [CrossRef] [PubMed]
- Paszkowska, A.; Kolenda, T.; Guglas, K.; Kozłowska-Masłoń, J.; Podralska, M.; Teresiak, A.; Bliźniak, R.; Dzikiewicz-Krawczyk, A.; Lamperska, K. C10orf55, CASC2, and SFTA1P lncRNAs Are Potential Biomarkers to Assess Radiation Therapy Response in Head and Neck Cancers. J. Pers. Med. 2022, 12, 1696. [Google Scholar] [CrossRef] [PubMed]
- Available online: https://www.ensembl.org/Homo_sapiens/Gene/Summary?g=ENSG00000231991;r=9:33624274-33625293;t=ENST00000435128 (accessed on 28 January 2025).
- Available online: https://www.ncbi.nlm.nih.gov/gene/304 (accessed on 28 January 2025).
- Available online: https://www.genecards.org/cgi-bin/carddisp.pl?gene=ANXA2P2&keywords=annexin,A2 (accessed on 28 January 2025).
- Komalasari, N.L.G.Y.; Tomonobu, N.; Kinoshita, R.; Chen, Y.; Sakaguchi, Y.; Gohara, Y.; Jiang, F.; Yamamoto, K.I.; Murata, H.; Ruma, I.M.W.; et al. Lysyl oxidase-like 4 exerts an atypical role in breast cancer progression that is dependent on the enzymatic activity that targets the cell-surface annexin A2. Front. Oncol. 2023, 13, 1142907. [Google Scholar] [CrossRef] [PubMed] [PubMed Central]
- Pena-Alonso, E.; Rodrigo, J.P.; Parra, I.C.; Pedrero, J.M.; Meana, M.V.; Nieto, C.S.; Fresno, M.F.; Morgan, R.O.; Fernandez, M.P. Annexin A2 localizes to the basal epithelial layer and is down-regulated in dysplasia and head and neck squamous cell carcinoma. Cancer Lett. 2008, 263, 89–98. [Google Scholar] [CrossRef]
- Rodrigo, J.P.; Lequerica-Fernández, P.; Rosado, P.; Allonca, E.; García-Pedrero, J.M.; de Vicente, J.C. Clinical significance of annexin A2 downregulation in oral squamous cell carcinoma. Head Neck 2011, 33, 1708–1714. [Google Scholar] [CrossRef] [PubMed]
- Hsueh, P.C.; Chang, K.P.; Liu, H.P.; Chiang, W.F.; Chan, X.Y.; Hung, C.M.; Chu, L.J.; Wu, C.C. Development of a salivary autoantibody biomarker panel for diagnosis of oral cavity squamous cell carcinoma. Front. Oncol. 2022, 12, 968570. [Google Scholar] [CrossRef] [PubMed] [PubMed Central]
- Rodrigo, J.P.; Martínez, P.; Allonca, E.; Alonso-Durán, L.; Suárez, C.; Astudillo, A.; García-Pedrero, J.M. Immunohistochemical markers of distant metastasis in laryngeal and hypopharyngeal squamous cell carcinomas. Clin. Exp. Metastasis 2014, 31, 317–325. [Google Scholar] [CrossRef] [PubMed]
- Yu, J.S.; Chen, Y.T.; Chiang, W.F.; Hsiao, Y.C.; Chu, L.J.; See, L.C.; Wu, C.S.; Tu, H.T.; Chen, H.W.; Chen, C.C.; et al. Saliva protein biomarkers to detect oral squamous cell carcinoma in a high-risk population in Taiwan. Proc. Natl. Acad. Sci. USA 2016, 113, 11549–11554. [Google Scholar] [CrossRef] [PubMed] [PubMed Central]
- Quabius, E.S.; Heinrichs, A.; Kühnel, A.; Laudien, M.; Hoppe, F.; Mlynski, R.; Ambrosch, P.; Hoffmann, M. Tonsillar swabs and sputum predict SLPI- and AnxA2 expression in tonsils: A prospective study on smoking dependent SLPI- and AnxA2-expression, and tonsillar HPV infection. Oncol. Lett. 2022, 23, 164. [Google Scholar] [CrossRef] [PubMed] [PubMed Central]
- Park, I.W.; Fiadjoe, H.K.; Chaudhary, P. Impact of Annexin A2 on virus life cycles. Virus Res. 2024, 345, 199384. [Google Scholar] [CrossRef] [PubMed] [PubMed Central]
- Sun, L.; Xing, G.; Wang, W.; Ma, X.; Bu, X. Proliferation-associated 2G4 P48 is stabilized by malignant T-cell amplified sequence 1 and promotes the proliferation of head and neck squamous cell carcinoma. J. Dent. Sci. 2023, 18, 1588–1597. [Google Scholar] [CrossRef] [PubMed] [PubMed Central]
- Lee, S.Y.; Park, H.R.; Cho, N.H.; Choi, Y.P.; Rha, S.Y.; Park, S.W.; Kim, S.H. Identifying genes related to radiation resistance in oral squamous cell carcinoma cell lines. Int. J. Oral Maxillofac. Surg. 2013, 42, 169–176. [Google Scholar] [CrossRef] [PubMed]
- Zhang, S.; Zhang, B.; Xu, X.; Wang, L.; Feng, X.; Wang, Q.; Huang, H.; Wu, J.; Li, P.; Wang, J. HIV-1 viral protein R downregulates Ebp1 and stabilizes p53 in glioblastoma U87MG cells. Clin. Transl. Oncol. 2014, 16, 293–300. [Google Scholar] [CrossRef] [PubMed]
- Ejima, M.; Kadoi, K.; Honda, A. Influenza virus infection induces cellular Ebp1 gene expression. Genes Cells 2011, 16, 927–937. [Google Scholar] [CrossRef] [PubMed]
- Kolenda, T.; Śmiełowska, M.; Lipowicz, J.; Ostapowicz, J.; Pacześna, P.; Rosochowicz, M.; Poter, P.; Kozłowska-Masłoń, J.; Guglas, K.; Dudek, K.; et al. The RNA world: From experimental laboratory to “in silico” approach. Part 1: User friendly RNA expression databases portals. Rep. Pract. Oncol. Radiother. 2024, 29, 245–257. [Google Scholar] [CrossRef]
- Kolenda, T.; Kozłowska-Masłoń, J.; Mantaj, P.; Grzejda, N.; Kamiński, K.; Dziuba, M.; Czarnecka, M.; Leszczyńska, A.; Poter, P.; Guglas, K.; et al. AURKAPS1, HERC2P2 and SDHAP1 pseudogenes: Molecular role in development and progression of head and neck squamous cell carcinomas and their diagnostic utility. Rep. Pract. Oncol. Radiother. 2024, 29, 719–731. [Google Scholar] [CrossRef] [PubMed]
- Chandrashekar, D.S.; Karthikeyan, S.K.; Korla, P.K.; Patel, H.; Shovon, A.R.; Athar, M.; Netto, G.J.; Qin, Z.S.; Kumar, S.; Manne, U.; et al. UALCAN: An update to the integrated cancer data analysis platform. Neoplasia 2022, 25, 18–27. [Google Scholar] [CrossRef] [PubMed] [PubMed Central]
- Nulton, T.J.; Olex, A.L.; Dozmorov, M.; Morgan, I.M.; Windle, B. Analysis of The Cancer Genome Atlas sequencing data reveals novel properties of the human papillomavirus 16 genome in head and neck squamous cell carcinoma. Oncotarget 2017, 8, 17684–17699. [Google Scholar] [CrossRef] [PubMed] [PubMed Central]
- Thorsson, V.; Gibbs, D.L.; Brown, S.D.; Wolf, D.; Bortone, D.S.; Ou Yang, T.-H.; Porta-Pardo, E.; Gao, G.F.; Plaisier, C.L.; Eddy, J.A.; et al. The Immune Landscape of Cancer. Immunity 2018, 48, 812–830.e14. [Google Scholar] [CrossRef]
- Kolenda, T.; Poter, P.; Guglas, K.; Kozłowska-Masłoń, J.; Braska, A.; Kazimierczak, U.; Teresiak, A. Biological role and diagnostic utility of ribosomal protein L23a pseudogene 53 in cutaneous melanoma. Rep. Pract. Oncol. Radiother. 2023, 28, 255–270. [Google Scholar] [CrossRef]
- Tang, Z.; Kang, B.; Li, C.; Chen, T.; Zhang, Z. GEPIA2: An enhanced web server for large-scale expression profiling and interactive analysis. Nucleic Acids Res. 2019, 47, W556–W560. [Google Scholar] [CrossRef]
- Subramanian, A.; Tamayo, P.; Mootha, V.K.; Mukherjee, S.; Ebert, B.L.; Gillette, M.A.; Paulovich, A.; Pomeroy, S.L.; Golub, T.R.; Lander, E.S.; et al. Gene set enrichment analysis: A knowledge-based approach for interpreting genome-wide expression profiles. Proc. Natl. Acad. Sci. USA 2005, 102, 15545–15550. [Google Scholar] [CrossRef] [PubMed] [PubMed Central]
- Staniewska, E.; Tomasik, B.; Tarnawski, R.; Łaszczych, M.; Miszczyk, M. The prognostic value of red cell distribution width (RDW), neutrophil-to-lymphocyte ratio (NLR), and platelet-to-lymphocyte ratio (PLR) in radiotherapy for oropharyngeal cancer. Rep. Pract. Oncol. Radiother. 2021, 26, 1010–1018. [Google Scholar] [CrossRef] [PubMed]
- Ganesh, M.S.; Narayanan, G.S.; Kumar, R. Change of telomerase activity in peripheral blood of patients with head and neck squamous cell carcinoma pre and post curative treatment. Rep. Pract. Oncol. Radiother. 2020, 25, 28–34. [Google Scholar] [CrossRef]
- Pietrzak, A.K.; Kazmierska, J.; Marszalek, A.; Golusinski, P.; Heydrych, A.; Wiechec, K.; Cholewinski, W. Dual-time-point PET/CT study protocol can improve the larynx cancer diagnosis. Rep. Pract. Oncol. Radiother. 2020, 25, 533–538. [Google Scholar] [CrossRef]
- Kaźmierska, J.; Bajon, T.; Winiecki, T.; Borowczak, D.; Bandurska-Luque, A.; Jankowska, M.; Żmijewska-Tomczak, M. Significance of neutrophil to lymphocyte ratio as a predictor of outcome in head and neck cancer treated with definitive chemo-radiation. Rep. Pract. Oncol. Radiother. 2023, 28, 389–398. [Google Scholar] [CrossRef]
- Maćkowiak, B.; Ostrowska, K.; Kulcenty, K.; Kaźmierska, J.; Ostapowicz, J.; Nowicka, H.; Szewczyk, M.; Książek, K.; Suchorska, W.M.; Golusiński, W. The impact of XPC gene single nucleotide polymorphism rs2228001 on head and neck cancer patients’ response to radiotherapy treatment. Rep. Pract. Oncol. Radiother. 2024, 29, 148–154. [Google Scholar] [CrossRef] [PubMed]
- Nema, R. An omics-based tumor microenvironment approach and its prospects. Rep. Pract. Oncol. Radiother. 2024, 29, 649–650. [Google Scholar] [CrossRef] [PubMed] [PubMed Central]
- Wang, T.; Wang, Z.; Niu, R.; Wang, L. Crucial role of Anxa2 in cancer progression: Highlights on its novel regulatory mechanism. Cancer Biol. Med. 2019, 16, 671–687. [Google Scholar] [CrossRef] [PubMed]
- Luo, S.; Xie, C.; Wu, P.; He, J.; Tang, Y.; Xu, J.; Zhao, S. Annexin A2 is an independent prognostic biomarker for evaluating the malignant progression of laryngeal cancer. Exp. Ther. Med. 2017, 14, 6113–6118. [Google Scholar] [CrossRef]
- Zhang, W.; Gao, C.; Zhang, S.; Fang, G. Serum Annexin A2 Level Is Associated With Diagnosis and Prognosis in Patients With Oral Squamous Cell Carcinoma. J. Oral Maxillofac. Surg. 2017, 75, 1081–1087. [Google Scholar] [CrossRef]
- Wang, Q.S.; Shi, L.L.; Sun, F.; Zhang, Y.F.; Chen, R.W.; Yang, S.L.; Hu, J.L. High Expression of ANXA2 Pseudogene ANXA2P2 Promotes an Aggressive Phenotype in Hepatocellular Carcinoma. Dis Markers. 2019, 2019, 9267046. [Google Scholar] [CrossRef] [PubMed] [PubMed Central]
- Li, S.; Zou, H.; Shao, Y.Y.; Mei, Y.; Cheng, Y.; Hu, D.-L.; Tan, Z.-R.; Zhou, H.-H. Pseudogenes of annexin A2, novel prognosis biomarkers for diffuse gliomas. Oncotarget 2017, 8, 106962–106975. [Google Scholar] [CrossRef]
- Hou, X.; Tang, W. Pseudogene PA2G4P4 promotes oncogene PA2G4 expression and nuclear translocation to affect glioblastoma cell viability and apoptosis. Life Sci. 2021, 265, 118793. [Google Scholar] [CrossRef]
- Pisapia, L.; Terreri, S.; Barba, P.; Mastroianni, M.; Donnini, M.; Mercadante, V.; Palmieri, A.; Verze, P.; Mirone, V.; Altieri, V.; et al. Role of PA2G4P4 pseudogene in bladder cancer tumorigenesis. Biology 2020, 9, 66. [Google Scholar] [CrossRef]
- PA2G4P4 Proliferation-Associated 2G4 Pseudogene 4 [Homo sapiens (Human)]. Gene—NCBI. Available online: https://www.ncbi.nlm.nih.gov/gene/647033 (accessed on 12 February 2021).
- Li, Y.; Kang, K.; Krahn, J.M.; Croutwater, N.; Lee, K.; Umbach, D.M.; Li, L. A comprehensive genomic pan-cancer classification using The Cancer Genome Atlas gene expression data. BMC Genomics 2017, 18, 508. [Google Scholar] [CrossRef] [PubMed]
- Santin, A.D.; Zhan, F.; Bignotti, E.; Siegel, E.R.; Cané, S.; Bellone, S.; Palmieri, M.; Anfossi, S.; Thomas, M.; Burnett, A.; et al. Gene expression profiles of primary HPV16- and HPV18-infected early stage cervical cancers and normal cervical epithelium: Identification of novel candidate molecular markers for cervical cancer diagnosis and therapy. Virology 2005, 331, 269–291. [Google Scholar] [CrossRef]
- Kitzing, T.M.; Wang, Y.; Pertz, O.; Copeland, J.W.; Grosse, R. Formin-like 2 drives amoeboid invasive cell motility downstream of RhoC. Oncogene 2010, 29, 2441–2448. [Google Scholar] [CrossRef]
- Guo, Y.J.; Pan, W.W.; Liu, S.B.; Shen, Z.F.; Xu, Y.; Hu, L.L. ERK/MAPK signalling pathway and tumorigenesis. Exp. Ther. Med. 2020, 19, 1997–2007. [Google Scholar] [CrossRef] [PubMed]
- Wiederschain, D.; Chen, L.; Johnson, B.; Bettano, K.; Jackson, D.; Taraszka, J.; Wang, Y.K.; Jones, M.D.; Morrissey, M.; Deeds, J.; et al. Contribution of polycomb homologues Bmi-1 and Mel-18 to medulloblastoma pathogenesis. Mol. Cell. Biol. 2007, 27, 4968–4979. [Google Scholar] [CrossRef] [PubMed]
- Viani, G.A.; Gouveia, A.G.; Matsuura, F.K.; Neves, L.V.F.; Marta, G.N.; Chua, M.L.K.; Moraes, Y.F. Assessing the efficacy of palliative radiation treatment schemes for locally advanced squamous cell carcinoma of the head and neck: A meta-analysis. Rep. Pract. Oncol. Radiother. 2023, 28, 137–146. [Google Scholar] [CrossRef] [PubMed] [PubMed Central]
- Pala, M.; Vrana, A.; Novakova, P.; Drbohlavova, T.; Podlesak, T. Long-term results of postoperative and definitive (chemo)radiotherapy in sinonasal carcinoma. Adult Comorbidity Evaluation 27 score as a predictor of survival. Rep. Pract. Oncol. Radiother. 2023, 28, 147–158. [Google Scholar] [CrossRef] [PubMed] [PubMed Central]
- Takeda, K.; Umezawa, R.; Yamamoto, T.; Takahashi, N.; Suzuki, Y.; Kishida, K.; Omata, S.; Jingu, K. Survival prediction nomogram for patients with vertebral bone metastases treated with palliative radiotherapy. Rep. Pract. Oncol. Radiother. 2023, 28, 646–653. [Google Scholar] [CrossRef] [PubMed] [PubMed Central]
- Glynn, A.M.; Harwood, R.; Garrett, B.; Harper, D.; Dunne, M.; Nicholson, J.; Rangaswamy, G.; Duane, F.; Armstrong, J.; McArdle, O.; et al. Unmasking anxiety: A head-to-head comparison of open and closed masks in head and neck cancer radiotherapy. Rep. Pract. Oncol. Radiother. 2024, 29, 219–227. [Google Scholar] [CrossRef] [PubMed] [PubMed Central]
- Pazdrowski, J.; Gornowicz-Porowska, J.; Kaźmierska, J.; Krajka-Kuźniak, V.; Polanska, A.; Masternak, M.; Szewczyk, M.; Golusiński, W.; Danczak-Pazdrowska, A. Radiation-induced skin injury in the head and neck region: Pathogenesis, clinics, prevention, treatment considerations and proposal for management algorithm. Rep. Pract. Oncol. Radiother. 2024, 29, 373–390. [Google Scholar] [CrossRef]
- Basu, S.; Chatterjee, S.; Chatterjee, K.; Samanta, S.; Saha, S.; Hossain, S.T.; Mondal, P.; Biswas, S. Correlation of degree of acute radiation dermatitis (RD) with skin dose distribution in head and neck squamous cell carcinoma patients treated with definitive concurrent chemoradiation. Rep. Pract. Oncol. Radiother. 2024, 29, 579–587. [Google Scholar] [CrossRef] [PubMed] [PubMed Central]
- Noel Alexander, F.H.; Srikantia, N.; Muzumder, S.; Udayashankara, A.H.; Sebastian, M.J.; Tom, D.C.; Kathiressan, R.P.; Raj, J.M. Radiation induced brachial plexopathy in head and neck cancer patients treated with definitive radiotherapy and corre-lation with disease characteristics and dosimetric parameters. Rep. Pract. Oncol. Radiother. 2024, 29, 348–356. [Google Scholar] [CrossRef] [PubMed] [PubMed Central]
- Matuszak, N.; Piotrowski, I.; Kruszyna-Mochalska, M.; Skrobala, A.; Mocydlarz-Adamcewicz, M.; Malicki, J. Monte Carlo methods to assess biological response to radiation in peripheral organs and in critical organs near the target. Rep. Pract. Oncol. Radiother. 2024, 29, 638–648. [Google Scholar] [CrossRef] [PubMed] [PubMed Central]
- Kawahara, D.; Nagata, Y. Biological dosimetric impact of dose-delivery time for hypoxic tumour with modified microdosimetric kinetic model. Rep. Pract. Oncol. Radiother. 2023, 28, 514–521. [Google Scholar] [CrossRef] [PubMed] [PubMed Central]
- Malicki, J.; Castro, C.L.; Fundowicz, M.; Krengli, M.; Llacer-Moscardo, C.; Curcean, S.; Montplet, C.M.; Carvalho, L.; Konstanty, E.; Barragan, T.H.; et al. IROCA-TES: Improving Quality in Radiation Oncology through Clinical Audits—Training and Education for Standardization. Rep. Pract. Oncol. Radiother. 2023, 28, 429–432. [Google Scholar] [CrossRef] [PubMed] [PubMed Central]
- Roszkowski, S.; Durczynska, Z.; Szablewska, S. Targeted nanodelivery systems for personalized cancer therapy. Rep. Pract. Oncol. Radiother. 2024, 29, 776–788. [Google Scholar] [CrossRef]
- Carneiro, M.C.; Chicrala, G.M.; Freitas, V.M.; de Lima Toyoshima, G.H.; Santos, P.S.D.S. Assessment of mouth opening before and after head and neck radiotherapy in patients with intraoral stents. Rep. Pract. Oncol. Radiother. 2023, 28, 352–360. [Google Scholar] [CrossRef] [PubMed] [PubMed Central]
- Calvo-Ortega, J.F.; Hermida-López, M. PRIMO Monte Carlo software as a tool for commissioning of an external beam radiotherapy treatment planning system. Rep. Pract. Oncol. Radiother. 2023, 28, 529–540. [Google Scholar] [CrossRef] [PubMed] [PubMed Central]
- Wendykier, J.; Wojtyna, E.; Bekman, B.; Bekman, A.; Woźniak, B.; Niewiadomska, B.; Prażmowska, J.; Wendykier, P.; Bieniasiewicz, M.; Grządziel, A. Optimal values of the Electron Monte Carlo dose engine parameters. Rep. Pract. Oncol. Radiother. 2023, 28, 416–428. [Google Scholar] [CrossRef] [PubMed] [PubMed Central]
- Kozłowska-Masłoń, J.; Guglas, K.; Paszkowska, A.; Kolenda, T.; Podralska, M.; Teresiak, A.; Bliźniak, R.; Lamperska, K. Radio-lncRNAs: Biological Function and Potential Use as Biomarkers for Personalized Oncology. J. Pers. Med. 2022, 12, 1605. [Google Scholar] [CrossRef] [PubMed] [PubMed Central]
- Petsalaki, E.; Zachos, G. DNA damage response proteins regulating mitotic cell division: Double agents preserving genome stability. FEBS J. 2020, 287, 1700–1721. [Google Scholar] [CrossRef] [PubMed]
- Ito, D.; Matsumoto, T. Molecular mechanisms and function of the spindle checkpoint, a guardian of the chromosome stability. Adv. Exp. Med. Biol. 2010, 676, 15–26. [Google Scholar] [CrossRef] [PubMed]
- Cosper, P.F.; Copeland, S.E.; Tucker, J.B.; Weaver, B.A. Chromosome Missegregation as a Modulator of Radiation Sensitivity. Semin. Radiat. Oncol. 2022, 32, 54–63. [Google Scholar] [CrossRef] [PubMed] [PubMed Central]
- Lee, H.S.; Lee, N.C.; Kouprina, N.; Kim, J.H.; Kagansky, A.; Bates, S.; Trepel, J.B.; Pommier, Y.; Sackett, D.; Larionov, V. Effects of Anticancer Drugs on Chromosome Instability and New Clinical Implications for Tumor-Suppressing Therapies. Cancer Res. 2016, 76, 902–911. [Google Scholar] [CrossRef] [PubMed] [PubMed Central]
- Hutchinson, M.N.D.; Mierzwa, M.; D’Silva, N.J. Radiation resistance in head and neck squamous cell carcinoma: Dire need for an appropriate sensitizer. Oncogene 2020, 39, 3638–3649. [Google Scholar] [CrossRef] [PubMed] [PubMed Central]
- Li, Q.; Tie, Y.; Alu, A.; Ma, X.; Shi, H. Targeted therapy for head and neck cancer: Signaling pathways and clinical studies. Signal Transduct. Target Ther. 2023, 8, 31. [Google Scholar] [CrossRef] [PubMed] [PubMed Central]
- Damasio, M.P.S.; Nascimento, C.S.; Andrade, L.M.; de Oliveira, V.L.; Calzavara-Silva, C.E. The role of T-cells in head and neck squamous cell carcinoma: From immunity to immunotherapy. Front. Oncol. 2022, 12, 1021609. [Google Scholar] [CrossRef] [PubMed] [PubMed Central]
- Jie, H.B.; Gildener-Leapman, N.; Li, J.; Srivastava, R.M.; Gibson, S.P.; Whiteside, T.L.; Ferris, R.L. Intratumoral regulatory T cells upregulate immunosuppressive molecules in head and neck cancer patients. Br. J. Cancer 2013, 109, 2629–2635. [Google Scholar] [CrossRef]
- Liang, B.; Tao, Y.; Wang, T. Profiles of immune cell infiltration in head and neck squamous carcinoma. Biosci. Rep. 2020, 40, BSR20192724. [Google Scholar] [CrossRef] [PubMed] [PubMed Central]
- Lyu, L.; Yao, J.; Wang, M.; Zheng, Y.; Xu, P.; Wang, S.; Zhang, D.; Deng, Y.; Wu, Y.; Yang, S.; et al. Overexpressed Pseudogene HLA-DPB2 Promotes Tumor Immune Infiltrates by Regulating HLA-DPB1 and Indicates a Better Prognosis in Breast Cancer. Front. Oncol. 2020, 10, 1245. [Google Scholar] [CrossRef]
- Kim, S.S.; Shen, S.; Miyauchi, S.; Sanders, P.D.; Franiak-Pietryga, I.; Mell, L.; Gutkind, J.S.; Cohen, E.E.W.; Califano, J.A.; Sharabi, A.B. B Cells Improve Overall Survival in HPV-Associated Squamous Cell Carcinomas and Are Activated by Radiation and PD-1 Blockade. Clin. Cancer Res. Off. J. Am. Assoc. Cancer Res. 2020, 26, 3345–3359. [Google Scholar] [CrossRef]
- De Meulenaere, A.; Vermassen, T.; Aspeslagh, S.; Vandecasteele, K.; Rottey, S.; Ferdinande, L. TILs in Head and Neck Cancer: Ready for Clinical Implementation and Why (Not)? Head Neck Pathol. 2017, 11, 354–363. [Google Scholar] [CrossRef] [PubMed]
- Alves, A.M.; Diel, L.F.; Lamers, M.L. Macrophages and prognosis of oral squamous cell carcinoma: A systematic review. J. Oral Pathol. Med. Off. Publ. Int. Assoc. Oral Pathol. Am. Acad. Oral Pathol. 2018, 47, 460–467. [Google Scholar] [CrossRef]
- Troiano, G.; Caponio, V.C.A.; Adipietro, I.; Tepedino, M.; Santoro, R.; Laino, L.; Lo Russo, L.; Cirillo, N.; Lo Muzio, L. Prognostic significance of CD68+ and CD163+ tumor associated macrophages in head and neck squamous cell carcinoma: A systematic review and meta-analysis. Oral Oncol. 2019, 93, 66–75. [Google Scholar] [CrossRef]
- Kolenda, T.; Przybyła, W.; Kapałczyńska, M.; Teresiak, A.; Zajączkowska, M.; Bliźniak, R.; Lamperska, K.M. Tumor microenvironment—Unknown niche with powerful therapeutic potential. Rep. Pract. Oncol. Radiother. J. Greatpoland Cancer Cent. Pozn. Pol. Soc. Radiat. Oncol. 2018, 23, 143–153. [Google Scholar] [CrossRef] [PubMed]
- Wang, H.; Wu, X.; Chen, Y. Stromal-Immune Score-Based Gene Signature: A Prognosis Stratification Tool in Gastric Cancer. Front. Oncol. 2019, 9, 1212. [Google Scholar] [CrossRef] [PubMed]
- Peltanova, B.; Raudenska, M.; Masarik, M. Effect of tumor microenvironment on pathogenesis of the head and neck squamous cell carcinoma: A systematic review. Mol. Cancer 2019, 18, 63. [Google Scholar] [CrossRef]






| Pseudogene | ANXA2P2 | PA2G4P4 | |||
|---|---|---|---|---|---|
| Parameter | Group | Mean ± SEM | p-Value | Mean ± SEM | p-Value |
| Age | >60 | 2.466 ± 0.0394 | 0.3555 | 3.018 ± 0.0290 | 0.1259 |
| ≤60 | 2.397 ± 0.0458 | 2.966 ± 0.0266 | |||
| Gender | Female | 2.555 ± 0.0508 | 0.0079 | 3.039 ± 0.0353 | 0.0618 |
| Male | 2.388 ± 0.0364 | 2.972 ± 0.0236 | |||
| Alcohol | Positive | 2.405 ± 0.0386 | 0.2450 | 2.968 ± 0.0245 | 0.1680 |
| Negative | 2.473 ± 0.0496 | 3.037 ± 0.0328 | |||
| Smoking | No/Ex | 2.441 ± 0.0352 | 0.6006 | 2.990 ± 0.0241 | 0.7798 |
| Yes | 2.391 ± 0.0571 | 3.000 ± 0.0350 | |||
| Cancer Stage | I + II | 2.473 ± 0.0570 | 0.8922 | 3.014 ± 0.0447 | 0.9321 |
| III + IV | 2.479 ± 0.0378 | 2.998 ± 0.0245 | |||
| T Stage | T1 + T2 | 2.393 ± 0.0458 | 0.0427 | 2.965 ± 0.0350 | 0.7083 |
| T3 + T4 | 2.514 ± 0.0432 | 2.989 ± 0.0251 | |||
| N Stage | N0 | 2.566 ± 0.0442 | 0.0314 | 2.913 ± 0.0334 | 0.0226 |
| N1+N2+N3 | 2.395 ± 0.0475 | 3.019 ± 0.0265 | |||
| Grade | G1 + G2 | 2.504 ± 0.0316 | 0.0033 | 2.995 ± 0.0232 | 0.8218 |
| G3 + G4 | 2.267 ± 0.0734 | 2.985 ± 0.0424 | |||
| Perineural invasion | Positive | 2.573 ± 0.0448 | 0.0116 | 3.025 ± 0.0341 | 0.2572 |
| Negative | 2.373 ± 0.0548 | 2.984 ± 0.0354 | |||
| Lymph Node Neck Dissection | Positive | 2.455 ± 0.0336 | 0.1344 | 3.006 ± 0.0223 | 0.0698 |
| Negative | 2.336 ± 0.0690 | 2.927 ± 0.0410 | |||
| Lympho- vascular Invasion | Positive | 2.379 ± 0.0728 | 0.0921 | 3.046 ± 0.0426 | 0.4558 |
| Negative | 2.532 ± 0.0410 | 2.987 ± 0.0322 | |||
| HPV status | Positive | 1.739 ± 0.1558 | <0.0001 | 2.912 ± 0.0634 | 0.6705 |
| Negative | 2.447 ± 0.0740 | 2.950 ± 0.0554 | |||
Disclaimer/Publisher’s Note: The statements, opinions and data contained in all publications are solely those of the individual author(s) and contributor(s) and not of MDPI and/or the editor(s). MDPI and/or the editor(s) disclaim responsibility for any injury to people or property resulting from any ideas, methods, instructions or products referred to in the content. |
© 2026 by the authors. Licensee MDPI, Basel, Switzerland. This article is an open access article distributed under the terms and conditions of the Creative Commons Attribution (CC BY) license.
Share and Cite
Kolenda, T.; Białas, P.; Kamiński, K.; Dziuba, M.; Czernecka, M.; Leszczyńska, A.; Guglas, K.; Kozłowska-Masłoń, J.; Potter, P.; Dudek, K.; et al. ANXA2P2 and PA2G4P4 Pseudogenes Are Associated with the Response to Ionizing Radiation and Could Be Used as Potential Biomarkers: In Silico Study. Biomedicines 2026, 14, 200. https://doi.org/10.3390/biomedicines14010200
Kolenda T, Białas P, Kamiński K, Dziuba M, Czernecka M, Leszczyńska A, Guglas K, Kozłowska-Masłoń J, Potter P, Dudek K, et al. ANXA2P2 and PA2G4P4 Pseudogenes Are Associated with the Response to Ionizing Radiation and Could Be Used as Potential Biomarkers: In Silico Study. Biomedicines. 2026; 14(1):200. https://doi.org/10.3390/biomedicines14010200
Chicago/Turabian StyleKolenda, Tomasz, Piotr Białas, Kacper Kamiński, Maria Dziuba, Małgorzata Czernecka, Aleksandra Leszczyńska, Kacper Guglas, Joanna Kozłowska-Masłoń, Paulina Potter, Klaudia Dudek, and et al. 2026. "ANXA2P2 and PA2G4P4 Pseudogenes Are Associated with the Response to Ionizing Radiation and Could Be Used as Potential Biomarkers: In Silico Study" Biomedicines 14, no. 1: 200. https://doi.org/10.3390/biomedicines14010200
APA StyleKolenda, T., Białas, P., Kamiński, K., Dziuba, M., Czernecka, M., Leszczyńska, A., Guglas, K., Kozłowska-Masłoń, J., Potter, P., Dudek, K., Grzejda, N., Tylkowska, K., Zapłata, A., Janiczek-Polewska, M., Gieremek, P., Regulska, K., Mantaj, P., Florczak-Substyk, A., Przybyła, A., ... Teresiak, A. (2026). ANXA2P2 and PA2G4P4 Pseudogenes Are Associated with the Response to Ionizing Radiation and Could Be Used as Potential Biomarkers: In Silico Study. Biomedicines, 14(1), 200. https://doi.org/10.3390/biomedicines14010200

