Profile Characterization of Biogenic Amines in Glioblastoma Patients Undergoing Standard-of-Care Treatment
Abstract
1. Introduction
2. Materials and Methods
2.1. Patients
2.2. Biogenic Amines Profiling
2.3. Raw Data Processing, Metabolite, Annotation, and Statistical Analysis
2.4. Machine Learning Modeling: Data Pre-Processing and Machine Learning Models
2.4.1. Dataset
2.4.2. Model Selection
3. Results
3.1. Patients
3.2. Biogenic Amines
3.2.1. Post-Surgery versus Pre-Surgery
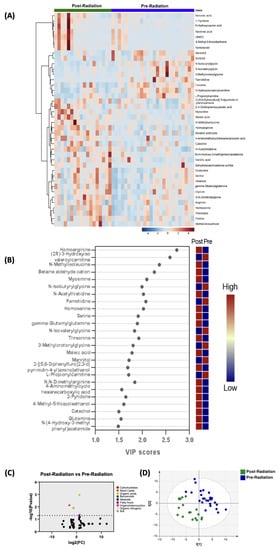
3.2.2. Post-Radiation versus Pre-Radiation
3.2.3. Post-Treatment versus Pre-Radiation
3.3. Machine Learning Models for Classifying Treatment Phases
3.3.1. Ensemble Learning Accurately Predicted Patient Treatment Stages
3.3.2. Sorbitol and N-Methylisoleucine Were among the Most Predictive Biogenic Amines
4. Discussion
5. Conclusions
Supplementary Materials
Author Contributions
Funding
Institutional Review Board Statement
Informed Consent Statement
Data Availability Statement
Conflicts of Interest
References
- Ostrom, Q.T.; Cioffi, G.; Gittleman, H.; Patil, N.; Waite, K.; Kruchko, C.; Barnholtz-Sloan, J.S. CBTRUS Statistical Report: Primary Brain and Other Central Nervous System Tumors Diagnosed in the United States in 2012–2016. Neuro. Oncol. 2019, 21 (Suppl. S5), v1–v100. [Google Scholar] [CrossRef] [PubMed]
- Stupp, R.; Mason, W.P.; van den Bent, M.J.; Weller, M.; Fisher, B.; Taphoorn, M.J.B.; Belanger, K.; Brandes, A.A.; Marosi, C.; Bogdahn, U.; et al. Radiotherapy plus concomitant and adjuvant temozolomide for glioblastoma. N. Engl. J. Med. 2005, 352, 987–996. [Google Scholar] [CrossRef]
- Low, J.T.; Ostrom, Q.T.; Cioffi, G.; Neff, C.; A Waite, K.; Kruchko, C.; Barnholtz-Sloan, J.S. Primary brain and other central nervous system tumors in the United States (2014–2018): A summary of the CBTRUS statistical report for clinicians. Neurooncol. Pract. 2022, 9, 165–182. [Google Scholar] [PubMed]
- Barthel, F.P.; Johnson, K.C.; Varn, F.S.; Moskalik, A.D.; Tanner, G.; Kocakavuk, E.; Anderson, K.J.; Abiola, O.; Aldape, K.; Alfaro, K.D.; et al. Longitudinal molecular trajectories of diffuse glioma in adults. Nature 2019, 576, 112–120. [Google Scholar] [CrossRef]
- Baranovičová, E.; Galanda, T.; Galanda, M.; Hatok, J.; Kolarovszki, B.; Richterová, R.; Račay, P. Metabolomic profiling of blood plasma in patients with primary brain tumours: Basal plasma metabolites correlated with tumour grade and plasma biomarker analysis predicts feasibility of the successful statistical discrimination from healthy subjects—A preliminary study. IUBMB Life 2019, 71, 1994–2002. [Google Scholar] [PubMed]
- Aboud, O.; Liu, Y.A.; Fiehn, O.; Brydges, C.; Fragoso, R.; Lee, H.S.; Riess, J.; Hodeify, R.; Bloch, O. Application of Machine Learning to Metabolomic Profile Characterization in Glioblastoma Patients Undergoing Concurrent Chemoradiation. Metabolites 2023, 13, 299. [Google Scholar] [CrossRef] [PubMed]
- Sánchez-Jiménez, F.; Ruiz-Pérez, M.V.; Urdiales, J.L.; Medina, M.Á. Pharmacological potential of biogenic amine-polyamine interactions beyond neurotransmission. Br. J. Pharmacol. 2013, 170, 4–16. [Google Scholar] [CrossRef] [PubMed]
- Akyol, O.; Tessier, K.; Akyol, S. Accuracy and uniformity of the nomenclature of biogenic amines and polyamines in metabolomics studies: A preliminary study. Biochem. Mol. Biol. Educ. 2021, 49, 441–445. [Google Scholar] [CrossRef]
- Kim, D.; Fiske, B.P.; Birsoy, K.; Freinkman, E.; Kami, K.; Possemato, R.L.; Chudnovsky, Y.; Pacold, M.E.; Chen, W.W.; Cantor, J.R.; et al. SHMT2 drives glioma cell survival in ischaemia but imposes a dependence on glycine clearance. Nature 2015, 520, 363–367. [Google Scholar] [CrossRef]
- de Groot, J.; Sontheimer, H. Glutamate and the biology of gliomas. Glia 2011, 59, 1181–1189. [Google Scholar] [CrossRef]
- Dossus, L.; Kouloura, E.; Biessy, C.; Viallon, V.; Siskos, A.P.; Dimou, N.; Rinaldi, S.; Merritt, M.A.; Allen, N.; Fortner, R.; et al. Prospective analysis of circulating metabolites and endometrial cancer risk. Gynecol. Oncol. 2021, 162, 475–481. [Google Scholar] [CrossRef]
- Stepien, M.; Duarte-Salles, T.; Fedirko, V.; Floegel, A.; Barupal, D.K.; Rinaldi, S.; Achaintre, D.; Assi, N.; Tjønneland, A.; Overvad, K.; et al. Alteration of amino acid and biogenic amine metabolism in hepatobiliary cancers: Findings from a prospective cohort study. Int. J. Cancer 2016, 138, 348–360. [Google Scholar] [CrossRef]
- Ismail, I.T.; Fiehn, O.; Elfert, A.; Helal, M.; Salama, I.; El-Said, H. Sugar Alcohols Have a Key Role in Pathogenesis of Chronic Liver Disease and Hepatocellular Carcinoma in Whole Blood and Liver Tissues. Cancers 2020, 12, 484. [Google Scholar] [CrossRef]
- Louis, D.N.; Perry, A.; Wesseling, P.; Brat, D.J.; Cree, I.A.; Figarella-Branger, D.; Hawkins, C.; Ng, H.K.; Pfister, S.M.; Reifenberger, G.; et al. The 2021 WHO Classification of Tumors of the Central Nervous System: A summary. Neuro Oncol. 2021, 23, 1231–1251. [Google Scholar] [CrossRef] [PubMed]
- Barupal, D.K.; Zhang, Y.; Shen, T.; Fan, S.; Roberts, B.S.; Fitzgerald, P.; Wancewicz, B.; Valdiviez, L.; Wohlgemuth, G.; Byram, G.; et al. A Comprehensive Plasma Metabolomics Dataset for a Cohort of Mouse Knockouts within the International Mouse Phenotyping Consortium. Metabolites 2019, 9, 101. [Google Scholar] [CrossRef] [PubMed]
- Pang, Z.; Chong, J.; Zhou, G.; de Lima Morais, D.A.; Chang, L.; Barrette, M.; Gauthier, C.; Jacques, P.-É.; Li, S.; Xia, J. MetaboAnalyst 5.0: Narrowing the gap between raw spectra and functional insights. Nucleic Acids Res. 2021, 49, W388–W396. [Google Scholar] [CrossRef] [PubMed]
- Pedregosa, F.; Varoquaux, G.; Gramfort, A.; Michel, V.; Thirion, B.; Grisel, O.; Blondel, M.; Prettenhofer, P.; Weiss, R.; Dubourg, V.; et al. Scikit-learn: Machine Learning in Python. J. Mach. Learn. Res. 2011, 12, 2825–2830. [Google Scholar]
- Berkson, J. Application of the Logistic Function to Bio-Assay. J. Am. Stat. Assoc. 1944, 39, 357–365. [Google Scholar]
- Boser, B.E.; Guyon, I.M.; Vapnik, V.N. A training algorithm for optimal margin classifiers. In Proceedings of the Fifth Annual Workshop on Computational Learning Theory; Association for Computing Machinery: Pittsburgh, PA, USA, 1992; pp. 144–152. [Google Scholar]
- Breiman, L. Random Forests. J. Mach. Learn. 2001, 45, 5–32. [Google Scholar] [CrossRef]
- Freund, Y.; Schapire, R.E. A desicion-theoretic generalization of on-line learning and an application to boosting. In Computational Learning Theory; Springer: Berlin/Heidelberg, Germany, 1995. [Google Scholar]
- David, E.R.; James, L.M. Learning Internal Representations by Error Propagation. In Parallel Distributed Processing: Explorations in the Microstructure of Cognition: Foundations; MIT Press: Cambridge, MA, USA, 1987; pp. 318–362. [Google Scholar]
- Raschka, S. MLxtend: Providing machine learning and data science utilities and extensions to Python’s scientific computing stack. J. Open Source Softw. 2018, 3, 638. [Google Scholar] [CrossRef]
- Hegi, M.E.; Diserens, A.C.; Gorlia, T.; Hamou, M.F.; De Tribolet, N.; Weller, M.; Kros, J.M.; Hainfellner, J.A.; Mason, W.; Mariani, L.; et al. MGMT gene silencing and benefit from temozolomide in glioblastoma. N. Engl. J. Med. 2005, 352, 997–1003. [Google Scholar] [CrossRef]
- Karakas, S.E.; Perroud, B.; Kind, T.; Palazoglu, M.; Fiehn, O. Changes in plasma metabolites and glucose homeostasis during omega-3 polyunsaturated fatty acid supplementation in women with polycystic ovary syndrome. BBA Clin. 2016, 5, 179–185. [Google Scholar] [CrossRef] [PubMed]
- Lundberg, S.M.; Lee, S.M. A unified approach to interpreting model predictions. In Proceedings of the 31st International Conference on Neural Information Processing Systems; Curran Associates Inc.: Long Beach, CA, USA, 2017; pp. 4768–4777. [Google Scholar]
- Xia, Y.; Ye, B.; Ding, J.; Yu, Y.; Alptekin, A.; Thangaraju, M.; Prasad, P.D.; Ding, Z.-C.; Park, E.J.; Choi, J.-H.; et al. Metabolic Reprogramming by MYCN Confers Dependence on the Serine-Glycine-One-Carbon Biosynthetic Pathway. Cancer Res. 2019, 79, 3837–3850. [Google Scholar] [CrossRef] [PubMed]
- Ruppel, R.A.; Kochanek, P.M.; Adelson, P.; Rose, M.E.; Wisniewski, S.R.; Bell, M.J.; Clark, R.S.; Marion, D.W.; Graham, S.H. Excitatory amino acid concentrations in ventricular cerebrospinal fluid after severe traumatic brain injury in infants and children: The role of child abuse. J. Pediatr. 2001, 138, 18–25. [Google Scholar] [CrossRef]
- Luu, H.N.; Paragomi, P.; Wang, R.; Huang, J.Y.; Adams-Haduch, J.; Midttun, Ø.; Ulvik, A.; Nguyen, T.C.; Brand, R.E.; Gao, Y.; et al. The Association between Serum Serine and Glycine and Related-Metabolites with Pancreatic Cancer in a Prospective Cohort Study. Cancers 2022, 14, 2199. [Google Scholar] [CrossRef] [PubMed]
- Kilgour, M.K.; MacPherson, S.; Zacharias, L.G.; Ellis, A.E.; Sheldon, R.D.; Liu, E.Y.; Keyes, S.; Pauly, B.; Carleton, G.; Allard, B.; et al. 1-Methylnicotinamide is an immune regulatory metabolite in human ovarian cancer. Sci. Adv. 2021, 7, eabe1174. [Google Scholar] [CrossRef] [PubMed]
- Rashid, K.A.; Ibrahim, K.; Wong, J.H.D.; Ramli, N.M. Lipid Alterations in Glioma: A Systematic Review. Metabolites 2022, 12, 1280. [Google Scholar] [CrossRef]
- Kim, S.; Thiessen, P.A.; Bolton, E.E.; Chen, J.; Fu, G.; Gindulyte, A.; Han, L.; He, J.; He, S.; Shoemaker, B.A.; et al. PubChem Substance and Compound databases. Nucleic Acids Res. 2016, 44, D1202–D1213. [Google Scholar] [CrossRef]
- Jeong, Y.-J.; Jung, M.G.; Son, Y.; Jang, J.-H.; Lee, Y.-J.; Kim, S.-H.; Ko, Y.-G.; Lee, Y.-S.; Lee, H.-J. Coniferyl aldehyde attenuates radiation enteropathy by inhibiting cell death and promoting endothelial cell function. PLoS ONE 2015, 10, e0128552. [Google Scholar] [CrossRef]
- Chen, W.; Zu, Y.; Huang, Q.; Chen, F.; Wang, G.; Lan, W.; Bai, C.; Lu, S.; Yue, Y.; Deng, F. Study on metabonomic characteristics of human lung cancer using high resolution magic-angle spinning 1H NMR spectroscopy and multivariate data analysis. Magn. Reson. Med. 2011, 66, 1531–1540. [Google Scholar] [CrossRef]
- Sjøbakk, T.E.; Vettukattil, R.; Gulati, M.; Gulati, S.; Lundgren, S.; Gribbestad, I.S.; Torp, S.H.; Bathen, T.F. Metabolic profiles of brain metastases. Int. J. Mol. Sci. 2013, 14, 2104–2118. [Google Scholar] [CrossRef] [PubMed]
- Montana, V.; Sontheimer, H. Bradykinin promotes the chemotactic invasion of primary brain tumors. J. Neurosci. 2011, 31, 4858–4867. [Google Scholar] [CrossRef] [PubMed]
- Mhaidat, N.M.; Zhang, X.D.; Allen, J.; Avery-Kiejda, K.A.; Scott, R.J.; Hersey, P. Temozolomide induces senescence but not apoptosis in human melanoma cells. Br. J. Cancer 2007, 97, 1225–1233. [Google Scholar] [CrossRef]
- Yamada, S.; Matsuda, R.; Nishimura, F.; Nakagawa, I.; Motoyama, Y.; Park, Y.-S.; Nakamura, M.; Nakase, H.; Ouji, Y.; Yoshikawa, M. Carnitine-induced senescence in glioblastoma cells. Exp. Ther. Med. 2012, 4, 21–25. [Google Scholar] [CrossRef][Green Version]
- Chapman, S.K.; Glant, S.K. Antiproliferative effects of inhibitors of polyamine synthesis in tumors of neural origin. J. Pharm. Sci. 1980, 69, 733–735. [Google Scholar] [CrossRef] [PubMed]
- Hochreiter, S.; Schmidhuber, J. Long Short-Term Memory. Neural Comput. 1997, 9, 1735–1780. [Google Scholar] [CrossRef]
- Vaswani, A.; Shazeer, N.; Parmar, N.; Uszkoreit, J.; Jones, L.; Gomez, A.N.; Kaiser, Ł.; Polosukhin, I. Attention is All you Need. In Proceedings of the NIPS, Long Beach, CA, USA, 4–6 December 2017. [Google Scholar]






| Patient ID | Sex | Ethnicity | Diagnosis Age (Years) | BMI at Diagnosis | BS | S | RT | PRT | PT |
|---|---|---|---|---|---|---|---|---|---|
| 1 | M | White | 60 | 40 | X | X | X | X | X |
| 2 | M | White | 72 | 30 | X | X | X | ||
| 3 | M | Hispanic | 43 | 28 | X | X | X | X | |
| 4 | M | Asian | 49 | 57 | X | X | X | ||
| 5 | F | White | 78 | 23 | X | X | |||
| 6 | M | Hispanic | 65 | 22 | X | X | X | X | |
| 7 | M | White | 72 | 41 | X | X | X | ||
| 8 | M | White | 80 | 24 | X | X | X | X | |
| 9 | F | White | 61 | 27 | X | X | X | ||
| 10 | F | White | 69 | 25 | X | X | X | ||
| 11 | M | Indian | 60 | 27 | X | X | X | X | |
| 12 | F | White | 61 | 25 | X | X | X | ||
| 13 | F | White | 52 | 27 | X | X | |||
| 14 | M | White | 62 | 30 | X | X | X | ||
| 15 | M | White | 69 | 31 | X | X | X | X | X |
| 16 | M | White | 67 | 44 | X | X | |||
| 17 | F | White | 82 | 28 | X | X | X | ||
| 18 | F | White | 55 | 29 | X | X | |||
| 19 | M | African American | 47 | 37 | X | X | X | X | |
| 20 | M | White | 63 | 30 | X | X | X | X | X |
| 21 | F | White | 86 | 27 | X | X | X | ||
| 22 | F | White | 64 | 31 | X | X | X | X | |
| 23 | M | White | 56 | 22 | X | X | X | X | |
| 24 | F | White | 69 | 26 | X | X | X | X | X |
| 25 | F | NA | 69 | 27 | X | X | X | X | |
| 26 | M | White | 64 | 36 | X | X | X | X | X |
| 27 | M | White | 68 | 28 | X | X | X | ||
| 28 | M | White | 69 | 28 | X | X | X | X | X |
| 29 | F | White | 58 | 27 | X | X | X | ||
| 30 | F | white | 66 | 27 | X | X | X | ||
| 31 | M | White | 55 | 28 | X | X | X | X | X |
| 32 | F | White | 60 | 20 | X | X | X | X | |
| 33 | M | White | 58 | 28 | X | X | X | ||
| 34 | M | White | 53 | 30 | X | X | X | X | |
| 35 | M | White | 58 | 26 | X | X | X | ||
| 36 | M | White | 76 | 35 | X |
| Upregulated Metabolites | p Value | Downregulated Metabolites | p Value |
|---|---|---|---|
| glycodeoxycholic acid | 7.79 × 10−5 | Mannitol | 1.96 × 10−19 |
| Betonicine | 9.23 × 10−5 | Sorbitol | 2.75 × 10−19 |
| Glycocholic acid | 3.18 × 10−3 | Linoleic acid | 1.55 × 10−10 |
| 3-cysteinylacetaminophen | 4.95 × 10−3 | 1-methylnicotinamide | 1.78 × 10−9 |
| S-methyl-3-thioacetaminophen | 5.77 × 10−3 | Nudifloramide | 2.81 × 10−8 |
| Taurocholic acid | 9.97 × 10−3 | Hexadecanedioic acid | 5.49 × 10−5 |
| Glycine | 0.0013 | 3-hydroxybutryic acid | 2 × 10−3 |
| p-acetamidophenyl-beta-D-glucuronide | 0.0048 | Riluzole | 0.0036 |
| 2-hydroxy-5-sulfopyridine-3-carboxylic acid | 0.0074 | Bupivacaine | 0.0041 |
| Acetaminophen sulfate | 0.0095 | Lactitol | 0.008 |
| 2-amino-3-methoxybenzoic acid | 0.02 | 1-hydroxymidazolam-beta-D-glucuronide | 0.041 |
| dehydrofelodipine | 0.024 |
| Upregulated Metabolites | p Value | Downregulated Metabolites | p Value |
|---|---|---|---|
| N-methylisoleucine | 0.0011 | Famotidine | 0.0074 |
| 4-methyl-5-thiazoleethanol | 0.042 | N-isovalerylglycine | 0.012 |
| 6-hydroxycaproic acid | 0.049 | methylcrotonylglycine | 0.0131 |
| Upregulated Metabolites | p Value | Downregulated Metabolites | p Value |
|---|---|---|---|
| N-methylisoleucine | 8 × 10−4 | L-propionylcarnitine | 2 × 10−4 |
| coniferylaldehyde | 0.003 | 3-methylcrotonylglycine | 5 × 10−4 |
| 4-methyl-5-thiazoleethanol | 0.0049 | N-isovalerylglycine | 7 × 10−4 |
| dimethylsulfoxide | 0.0081 | famotidine | 0.0019 |
| glycerophosphocholine | 0.0093 | 1,5-pentanediamine | 0.0028 |
| Diatrizoic acid | 0.011 | Chenodeoxycholic acid 24-acyl-beta-D-glucuronide | 0.008 |
| bradykinin | 0.044 | Acetaminophne sulfate | 0.035 |
| 2-amino-3-methoxybenzoic acid | 0.035 |
Disclaimer/Publisher’s Note: The statements, opinions and data contained in all publications are solely those of the individual author(s) and contributor(s) and not of MDPI and/or the editor(s). MDPI and/or the editor(s) disclaim responsibility for any injury to people or property resulting from any ideas, methods, instructions or products referred to in the content. |
© 2023 by the authors. Licensee MDPI, Basel, Switzerland. This article is an open access article distributed under the terms and conditions of the Creative Commons Attribution (CC BY) license (https://creativecommons.org/licenses/by/4.0/).
Share and Cite
Aboud, O.; Liu, Y.; Dahabiyeh, L.; Abuaisheh, A.; Li, F.; Aboubechara, J.P.; Riess, J.; Bloch, O.; Hodeify, R.; Tagkopoulos, I.; et al. Profile Characterization of Biogenic Amines in Glioblastoma Patients Undergoing Standard-of-Care Treatment. Biomedicines 2023, 11, 2261. https://doi.org/10.3390/biomedicines11082261
Aboud O, Liu Y, Dahabiyeh L, Abuaisheh A, Li F, Aboubechara JP, Riess J, Bloch O, Hodeify R, Tagkopoulos I, et al. Profile Characterization of Biogenic Amines in Glioblastoma Patients Undergoing Standard-of-Care Treatment. Biomedicines. 2023; 11(8):2261. https://doi.org/10.3390/biomedicines11082261
Chicago/Turabian StyleAboud, Orwa, Yin Liu, Lina Dahabiyeh, Ahmad Abuaisheh, Fangzhou Li, John Paul Aboubechara, Jonathan Riess, Orin Bloch, Rawad Hodeify, Ilias Tagkopoulos, and et al. 2023. "Profile Characterization of Biogenic Amines in Glioblastoma Patients Undergoing Standard-of-Care Treatment" Biomedicines 11, no. 8: 2261. https://doi.org/10.3390/biomedicines11082261
APA StyleAboud, O., Liu, Y., Dahabiyeh, L., Abuaisheh, A., Li, F., Aboubechara, J. P., Riess, J., Bloch, O., Hodeify, R., Tagkopoulos, I., & Fiehn, O. (2023). Profile Characterization of Biogenic Amines in Glioblastoma Patients Undergoing Standard-of-Care Treatment. Biomedicines, 11(8), 2261. https://doi.org/10.3390/biomedicines11082261

