The Antiviral Activity of Varenicline against Dengue Virus Replication during the Post-Entry Stage
Abstract
:1. Introduction
2. Materials and Methods
2.1. Cells and Viruses
2.2. MTT Assay
2.3. Antiviral Assay with DENV-1, DENV-2, ZIKV, and JEV
2.4. DENV-2 Yield Reduction Assay
2.5. Time-of-Addition and Removal Assays
2.6. Construction of DENV-2 NS2B-NS3 Gene and the FRET Substrate into the Expression Vector pcDNA3.1-HisC
2.7. Trans-Cleavage Assays with a CFP-YFP FRET Substrate Using DENV-2 NS2BNS3
2.8. Molecular Docking
2.9. Statistical Analysis
3. Results
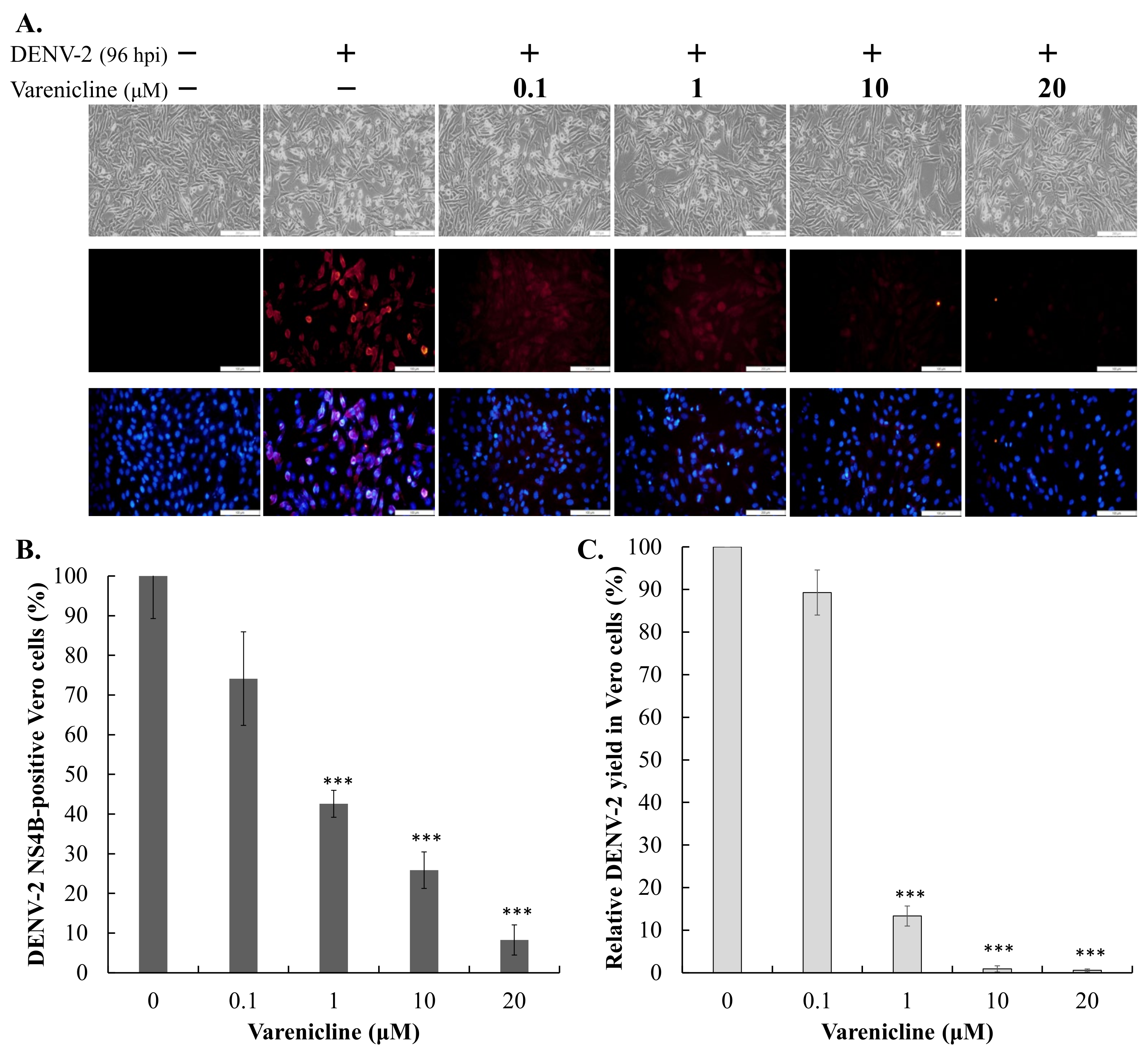
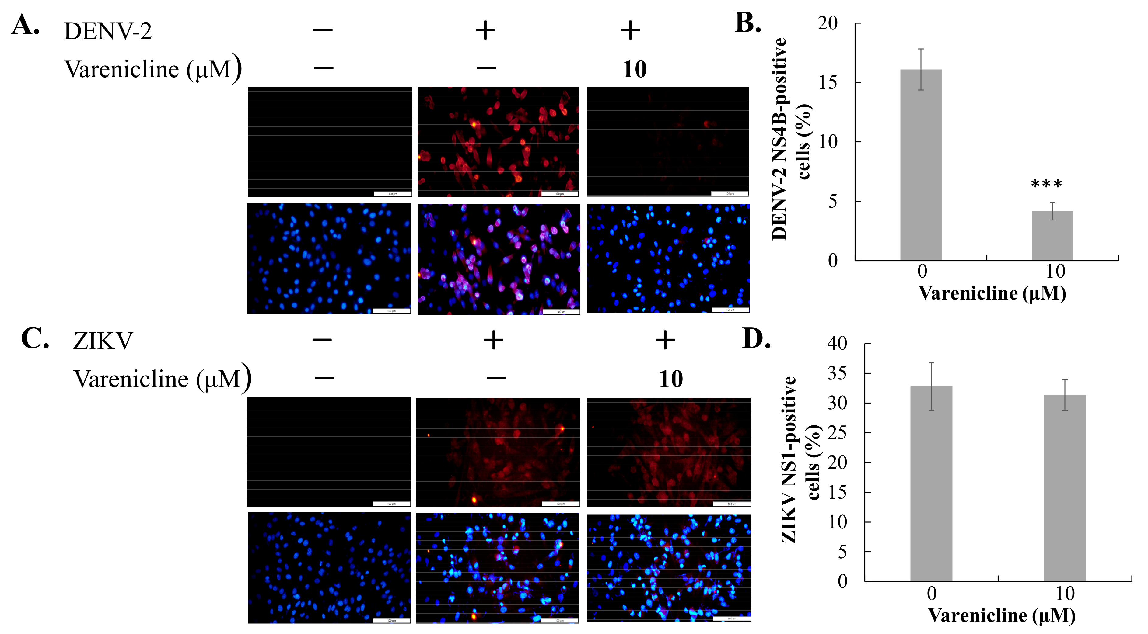
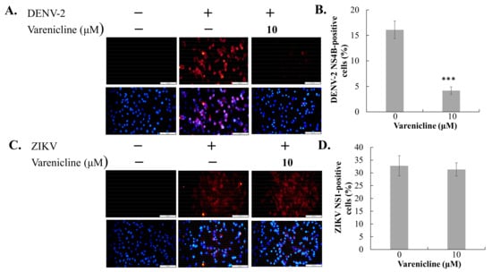
3.1. Identification of Varenicline as the Inhibitor against DENV, Not JEV or ZIKV
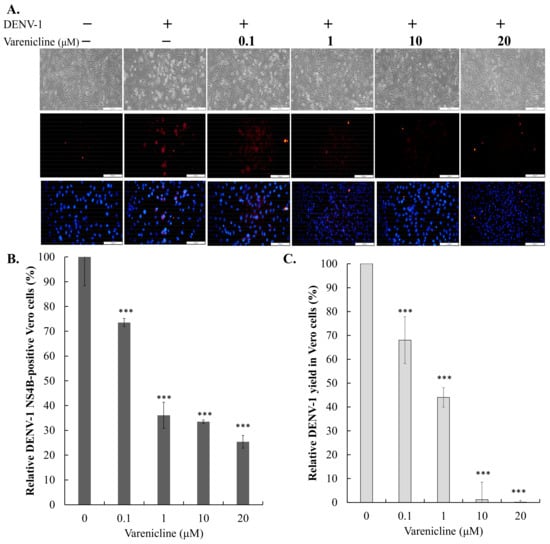
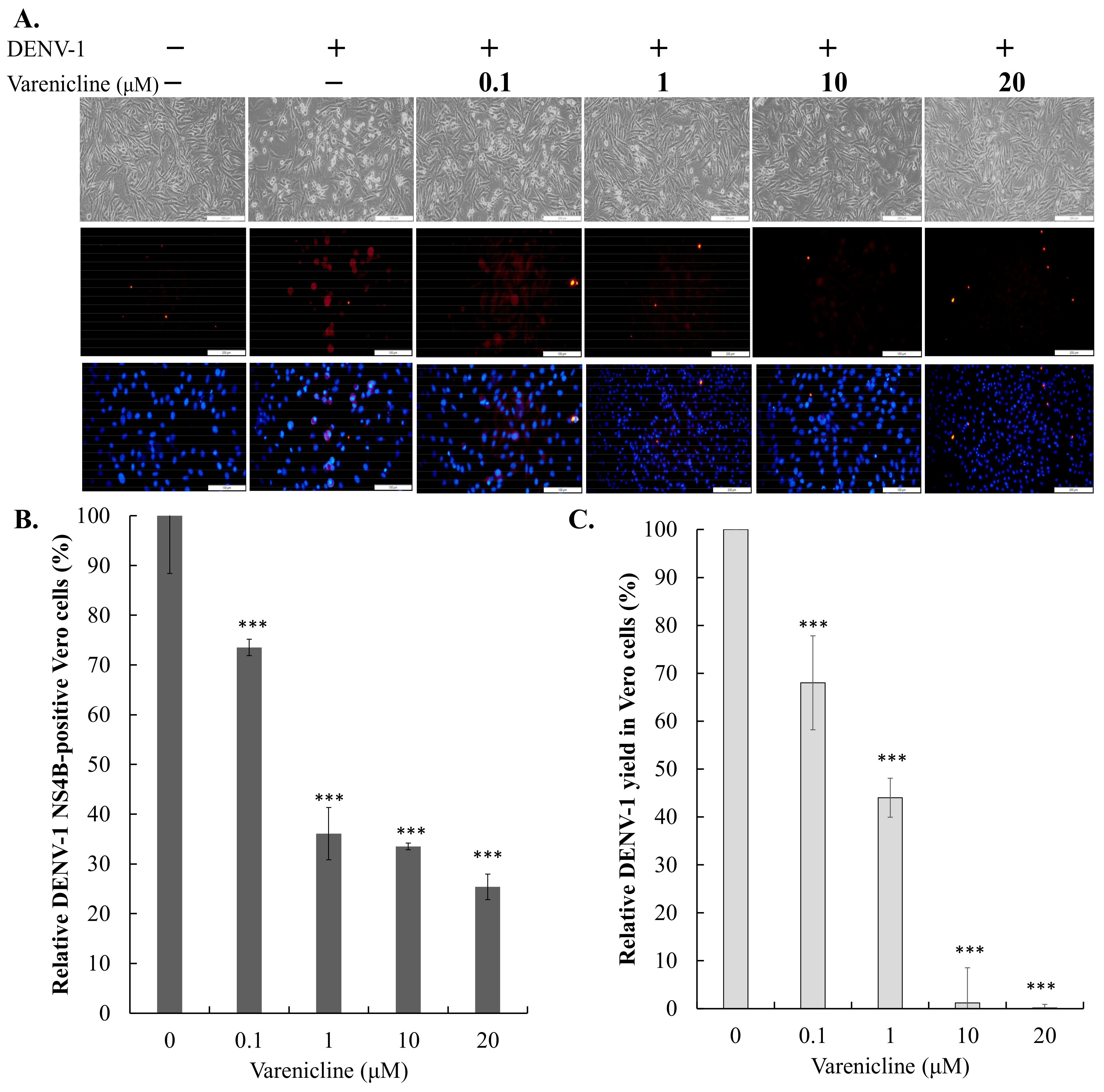
3.2. Antiviral Activity of Varenicline against DENV-1 and DENV-2
3.3. Antiviral Actions of Varenicline during the Replication Cycle of DENV
3.4. Inhibitory Activity of Varenicline on DENV NS2B-NS3 Protease Mediated the Proteolysis of FRET Substrates
3.5. In Silico Modeling of Varenicline Interaction with DENV Proteins
4. Discussion
5. Conclusions
Supplementary Materials
Author Contributions
Funding
Institutional Review Board Statement
Informed Consent Statement
Data Availability Statement
Acknowledgments
Conflicts of Interest
References
- Bhatt, S.; Gething, P.W.; Brady, O.J.; Messina, J.P.; Farlow, A.W.; Moyes, C.L.; Drake, J.M.; Brownstein, J.S.; Hoen, A.G.; Sankoh, O.; et al. The global distribution and burden of dengue. Nature 2013, 496, 504–507. [Google Scholar] [CrossRef] [PubMed]
- Paixão, E.S.; Teixeira, M.G.; Rodrigues, L.C. Zika, chikungunya and dengue: The causes and threats of new and re-emerging arboviral diseases. BMJ Glob. Health 2018, 3 (Suppl. 1), e000530. [Google Scholar] [CrossRef]
- Kuhn, R.J.; Zhang, W.; Rossmann, M.G.; Pletnev, S.V.; Corver, J.; Lenches, E.; Jones, C.T.; Mukhopadhyay, S.; Chipman, P.R.; Strauss, E.G.; et al. Structure of Dengue Virus: Implications for Flavivirus Organization, Maturation, and Fusion. Cell 2002, 108, 717–725. [Google Scholar] [CrossRef]
- Smit, J.M.; Moesker, B.; Rodenhuis-Zybert, I.; Wilschut, J. Flavivirus Cell Entry and Membrane Fusion. Viruses 2011, 3, 160–171. [Google Scholar] [CrossRef] [PubMed]
- Bäck, A.T.; Lundkvist, A. Dengue viruses—An overview. Infect. Ecol. Epidemiol. 2013, 3, 19839. [Google Scholar]
- Hermann, L.L.; Gupta, S.B.; Manoff, S.B.; Kalayanarooj, S.; Gibbons, R.V.; Coller, B.A. Advances in the understanding, management, and prevention of dengue. J. Clin. Virol. 2015, 64, 153–159. [Google Scholar] [CrossRef] [PubMed]
- Screaton, G.; Mongkolsapaya, J.; Yacoub, S.; Roberts, C. New insights into the immunopathology and control of dengue virus infection. Nat. Rev. Immunol. 2015, 15, 745–759. [Google Scholar] [CrossRef]
- Saqallah, F.G.; Abbas, M.A.; Wahab, H.A. Recent advances in natural products as potential inhibitors of dengue virus with a special emphasis on NS2b/NS3 protease. Phytochemistry 2022, 202, 113362. [Google Scholar] [CrossRef]
- Purohit, P.; Sahoo, S.; Panda, M.; Sahoo, P.S.; Meher, B.R. Targeting the DENV NS2B-NS3 protease with active antiviral phytocompounds: Structure-based virtual screening, molecular docking and molecular dynamics simulation studies. J. Mol. Model. 2022, 28, 365. [Google Scholar] [CrossRef]
- Norshidah, H.; Leow, C.H.; Ezleen, K.E.; Wahab, H.A.; Vignesh, R.; Rasul, A.; Lai, N.S. Assessing the potential of NS2B/NS3 protease inhibitors biomarker in curbing dengue virus infections: In silico vs. In vitro approach. Front. Cell Infect. Microbiol. 2023, 13, 1061937. [Google Scholar] [CrossRef]
- Jordan, C.J.; Xi, Z.-X. Discovery and development of varenicline for smoking cessation. Expert Opin. Drug Discov. 2018, 13, 671–683. [Google Scholar] [CrossRef] [PubMed]
- Carlson, E.C.; Macsai, M.; Bertrand, S.; Bertrand, D.; Nau, J. The SARS-CoV-2 Virus and the Cholinergic System: Spike Protein Interaction with Human Nicotinic Acetylcholine Receptors and the Nicotinic Agonist Varenicline. Int. J. Mol. Sci. 2023, 24, 5597. [Google Scholar] [CrossRef] [PubMed]
- Ramírez-Salinas, G.L.; Martínez-Archundia, M.; Correa-Basurto, J.; García-Machorro, J. Repositioning of Ligands That Target the Spike Glycoprotein as Potential Drugs for SARS-CoV-2 in an In Silico Study. Molecules 2020, 25, 5615. [Google Scholar] [CrossRef] [PubMed]
- Nadwa, E.H.; Al-Kuraishy, H.M.; Al-Gareeb, A.I.; Elekhnawy, E.; Albogami, S.M.; Alorabi, M.; Batiha, G.E.-S.; De Waard, M. Cholinergic dysfunction in COVID-19: Frantic search and hoping for the best. Naunyn-Schmiedeberg’s Arch. Pharmacol. 2023, 396, 453–468. [Google Scholar] [CrossRef] [PubMed]
- Tutka, P.; Vinnikov, D.; Courtney, R.J.; Benowitz, N.L. Cytisine for nicotine addiction treatment: A review of pharmacology, therapeutics and an update of clinical trial evidence for smoking cessation. Addiction 2019, 114, 1951–1969. [Google Scholar] [CrossRef] [PubMed]
- Dang, Z.; Zhu, L.; Lai, W.; Bogerd, H.; Lee, K.-H.; Huang, L.; Chen, C.-H. Aloperine and Its Derivatives as a New Class of HIV-1 Entry Inhibitors. ACS Med. Chem. Lett. 2016, 7, 240–244. [Google Scholar] [CrossRef] [PubMed]
- Fedorova, V.A.; Kadyrova, R.A.; Slita, A.V.; Muryleva, A.A.; Petrova, P.R.; Kovalskaya, A.V.; Lobov, A.N.; Zileeva, Z.R.; Tsypyshev, D.O.; Borisevich, S.S.; et al. Antiviral activity of amides and car-boxamides of quinolizidine alkaloid (-)-cytisine against human influenza virus A (H1N1) and parainfluenza virus type 3. Nat. Prod. Res. 2021, 35, 4256–4264. [Google Scholar] [CrossRef] [PubMed]
- Kaushik, S.; Gupta, S.P.; Sharma, P.K. Design and Development of Anti-Hepatitis B Virus Agents. Curr. Med. Chem. 2010, 17, 3377–3392. [Google Scholar] [CrossRef]
- Li, Y.-H.; Wu, Z.-Y.; Tang, S.; Zhang, X.; Wang, Y.-X.; Jiang, J.-D.; Peng, Z.-G.; Song, D.-Q. Evolution of matrinic ethanol derivatives as anti-HCV agents from matrine skeleton. Bioorganic Med. Chem. Lett. 2017, 27, 1962–1966. [Google Scholar] [CrossRef]
- Tsypysheva, I.P.; Lai, H.-C.; Kiu, Y.-T.; Koval’Skaya, A.V.; Tsypyshev, D.O.; Huang, S.-H.; Lin, C.-W. Synthesis and antiviral evaluation of cytisine derivatives against dengue virus types 1 and 2. Bioorganic Med. Chem. Lett. 2021, 54, 128437. [Google Scholar] [CrossRef]
- Baltina, L.A.; Hour, M.-J.; Liu, Y.-C.; Chang, Y.-S.; Huang, S.-H.; Lai, H.-C.; Kondratenko, R.M.; Petrova, S.F.; Yunusov, M.S.; Lin, C.-W. Antiviral activity of glycyrrhizic acid conjugates with amino acid esters against Zika virus. Virus Res. 2021, 294, 198290. [Google Scholar] [CrossRef] [PubMed]
- Baltina, L.A.; Tasi, Y.-T.; Huang, S.-H.; Lai, H.-C.; Petrova, S.F.; Yunusov, M.S.; Lin, C.-W. Glycyrrhizic acid derivatives as Dengue virus inhibitors. Bioorganic Med. Chem. Lett. 2019, 29, 126645. [Google Scholar] [CrossRef] [PubMed]
- Lin, C.-W.; Liu, K.-T.; Huang, H.-D.; Chen, W.-J. Protective immunity of E. coli-synthesized NS1 protein of Japanese encephalitis virus. Biotechnol. Lett. 2008, 30, 205–214. [Google Scholar] [CrossRef] [PubMed]
- Chen, Y.; Yang, W.-H.; Chen, H.-F.; Huang, L.-M.; Gao, J.-Y.; Lin, C.-W.; Wang, Y.-C.; Yang, C.-S.; Liu, Y.-L.; Hou, M.-H.; et al. Tafenoquine and its derivatives as inhibitors for the severe acute respiratory syndrome coronavirus 2. J. Biol. Chem. 2022, 298, 101658. [Google Scholar] [CrossRef] [PubMed]
- Botta, L.; Rivara, M.; Zuliani, V.; Radi, M. Drug repurposing approaches to fight Dengue virus infection and related diseases. Front. Biosci. 2018, 23, 997–1019. [Google Scholar] [CrossRef]
- Cheung, Y.Y.; Chen, K.C.; Chen, H.; Seng, E.K.; Chu, J.J.H. Antiviral activity of lanatoside C against dengue virus infection. Antivir. Res. 2014, 111, 93–99. [Google Scholar] [CrossRef] [PubMed]
- Low, J.G.H.; Ooi, E.E.; Vasudevan, S.G. Current Status of Dengue Therapeutics Research and Development. J. Infect. Dis. 2017, 215, S96–S102. [Google Scholar] [CrossRef] [PubMed]
- Sreekanth, G.P.; Panaampon, J.; Suttitheptumrong, A.; Chuncharunee, A.; Bootkunha, J.; Yenchitsomanus, P.-T.; Limjindaporn, T. Drug repurposing of N-acetyl cysteine as antiviral against dengue virus infection. Antivir. Res. 2019, 166, 42–55. [Google Scholar] [CrossRef]
- Pathak, N.; Lai, M.-L.; Chen, W.-Y.; Hsieh, B.-W.; Yu, G.-Y.; Yang, J.-M. Pharmacophore anchor models of flaviviral NS3 proteases lead to drug repurposing for DENV infection. BMC Bioinform. 2017, 18, 548. [Google Scholar] [CrossRef]
- Volpato, L.E.; Crivelli, A.S.; Oliveira, E.T.; Nobreza, A.M.; Rosa, A. Rehabilitation with Esthetic Functional Fixed Space Maintainer: A Report of Two Cases. Int. J. Clin. Pediatr. Dent. 2021, 14, 315–318. [Google Scholar] [CrossRef]
- REMAP-CAP Investigators; ACTIV-4a Investigators; ATTACC Investigators; Goligher, E.C.; Bradbury, C.A.; McVerry, B.J.; Lawler, P.R.; Berger, J.S.; Gong, M.N.; Carrier, M.; et al. Therapeutic Anticoagulation with Heparin in Critically Ill Patients with Covid-19. N. Engl. J. Med. 2021, 385, 777–789. [Google Scholar] [CrossRef]








Disclaimer/Publisher’s Note: The statements, opinions and data contained in all publications are solely those of the individual author(s) and contributor(s) and not of MDPI and/or the editor(s). MDPI and/or the editor(s) disclaim responsibility for any injury to people or property resulting from any ideas, methods, instructions or products referred to in the content. |
© 2023 by the authors. Licensee MDPI, Basel, Switzerland. This article is an open access article distributed under the terms and conditions of the Creative Commons Attribution (CC BY) license (https://creativecommons.org/licenses/by/4.0/).
Share and Cite
Lin, C.-L.; Kiu, Y.-T.; Kan, J.-Y.; Chang, Y.-J.; Hung, P.-Y.; Lu, C.-H.; Lin, W.-L.; Hsieh, Y.-W.; Kao, J.-Y.; Hu, N.-J.; et al. The Antiviral Activity of Varenicline against Dengue Virus Replication during the Post-Entry Stage. Biomedicines 2023, 11, 2754. https://doi.org/10.3390/biomedicines11102754
Lin C-L, Kiu Y-T, Kan J-Y, Chang Y-J, Hung P-Y, Lu C-H, Lin W-L, Hsieh Y-W, Kao J-Y, Hu N-J, et al. The Antiviral Activity of Varenicline against Dengue Virus Replication during the Post-Entry Stage. Biomedicines. 2023; 11(10):2754. https://doi.org/10.3390/biomedicines11102754
Chicago/Turabian StyleLin, Ching-Lin, Yan-Tung Kiu, Ju-Ying Kan, Yu-Jen Chang, Ping-Yi Hung, Chih-Hao Lu, Wen-Ling Lin, Yow-Wen Hsieh, Jung-Yie Kao, Nien-Jen Hu, and et al. 2023. "The Antiviral Activity of Varenicline against Dengue Virus Replication during the Post-Entry Stage" Biomedicines 11, no. 10: 2754. https://doi.org/10.3390/biomedicines11102754
APA StyleLin, C.-L., Kiu, Y.-T., Kan, J.-Y., Chang, Y.-J., Hung, P.-Y., Lu, C.-H., Lin, W.-L., Hsieh, Y.-W., Kao, J.-Y., Hu, N.-J., & Lin, C.-W. (2023). The Antiviral Activity of Varenicline against Dengue Virus Replication during the Post-Entry Stage. Biomedicines, 11(10), 2754. https://doi.org/10.3390/biomedicines11102754

