Long-Term Anxiety-like Behavior and Microbiota Changes Induced in Mice by Sublethal Doses of Acute Sarin Surrogate Exposure
Abstract
1. Introduction
2. Materials and Methods
2.1. Animals
2.2. NIMP Exposure
2.3. Behavioral Observation
2.3.1. Intoxication Severity Scale
2.3.2. Anxiety-like Behavior Tests
- Open-field test: square area or circular areaMice were placed for 5 min in either an empty square open-field (45 × 45 cm) or circular open-field (40-cm diameter) box surrounded by high walls to prevent escape. The test period was videorecorded, and the activity of the animal over time was analyzed using EthoVision XT software (Noldus, Wageningen, The Netherlands). The distance, speed and time spent walking around the outer edge of the box vs. the center (square or round area depending on the open-field shape) of the box were evaluated.
- EPM test or EZM testThe EPM apparatus consists of a raised maze (80 cm off the floor) with four arms in a cross shape: two arms are exposed to the open air, and the other two arms are enclosed. EZM is a circular apparatus with dark enclosed sections alternating with open sections. Mice were placed in the maze for a 5-min period. The test period was videorecorded, and the activity of the animal over time was analyzed using EthoVision XT software. The time spent in the open arms was evaluated.
- Staircase testThe staircase contains six identical steps (2.5 cm high and 7.5 cm deep) enclosed between vertical walls (10 cm wide). Wall levels are constant along the staircase. Each mouse was placed individually at the bottom of the staircase for a 5-min observation period. The top step (5th step) is considered to be the most anxious for mice, as it is more elevated and brighter than the others. The number of rearings on the 5th step was recorded and used as the anxiety index.
- Dark–light box testThe dark–light box apparatus is divided into two compartments: a light one (white, bright and without a lid) and a dark one (black, closed and covered). Mice were placed in the light compartment and videorecorded for a 5-min period. The time spent in both compartments was evaluated using the EthoVision XT software.
- Neophobia testThis test is based on the appetence for sugar in mice and was adapted from the “Novelty Suppressed Feeding Test” without food restriction. Mice were placed in a bright box with chocolate cereal in the center of a platform and videorecorded for a 10-min period. The platform visit frequency was measured using the EthoVision XT software.
2.4. Cholinesterase Activity and Multiplex Biomarker Assays
2.4.1. Cholinesterase Inhibition Assay
2.4.2. Milliplex Multiplex Assays
2.5. Anatomical Examination
2.5.1. In Vivo MRI and Analysis
2.5.2. Histology
- Microglia stainingBrains were quickly removed and immersed in cold 4% PFA for overnight post-fixation. Brains were cryoprotected for 24–48 h in cold 20% sucrose and then frozen in −40 °C isopentane. All brains were sliced in 14-µm coronal sections using a cryostat, and slices were sequentially mounted on Superfrost + slides (VWR, Radnor, PA, USA). Immunofluorescent labeling with rabbit anti-IBA1 (1/1000, Wako, USA), detected by anti-rabbit 555 (1/500, Invitrogen, Waltham, MA, USA), was performed on one slide per animal to analyze microglial reactivity. Fluorescent labeling of the amygdala was imaged using an automated Leica DM6000 B research microscope (Leica Microsystems, Wetzlar, Germany), and the two hemispheres of three different slices were analyzed for each animal. All acquisitions were performed using the same acquisition setup. Stereotaxic consistency between animals was maintained with the help of a reference mouse brain atlas [24]. Analyses were performed using the ImageJ software. To quantify Iba1 staining, we performed an area fraction analysis. Briefly, after setting a threshold, the pixels in the image with values inside this range were converted to white, whereas pixels with values outside this range were converted to black. The threshold was determined to obtain a clear area representing IBA1 labeling in CTL animals. The same threshold was applied to each image of all animal groups. This analysis measured the area of labeling in regions of interest.
- Gut histologyThe Swiss-rolling technique was used to examine complete colonic sections. This technique helps in the histological assessment of the complete colonic sections examined. The result is an intestinal roll which allows for the scanning of a large part of the intestine. The intestinal villi and the epithelial lining remain intact despite being rolled up. Following PFA fixation, the organs were rinsed with distilled water and dehydrated. Samples were cut at a thickness of 4 µm on a rotary microtome (LEICA®). Hematoxylin-eosin-saffron staining was performed on successive sections for structural and functional analysis of the colon. The length of villi, number of goblet cells and area of immune infiltrates were quantified manually using Histolab software (GT Vision, UK).
2.6. Gut Microbiota Modification
2.6.1. Gram+/Gram− Ratio Determination
2.6.2. Assessment of Gut Microbiota Composition by High-Throughput Sequencing
2.7. Statistics
2.7.1. General Statistics
2.7.2. Microbiota-Specific Statistics
3. Results
3.1. General Effects of NIMP Intoxication
3.2. Anxiety-like Behavior Modification
3.3. Longitudinal Imaging Examination and Long-Term Induced Inflammation
3.4. Gut Modification
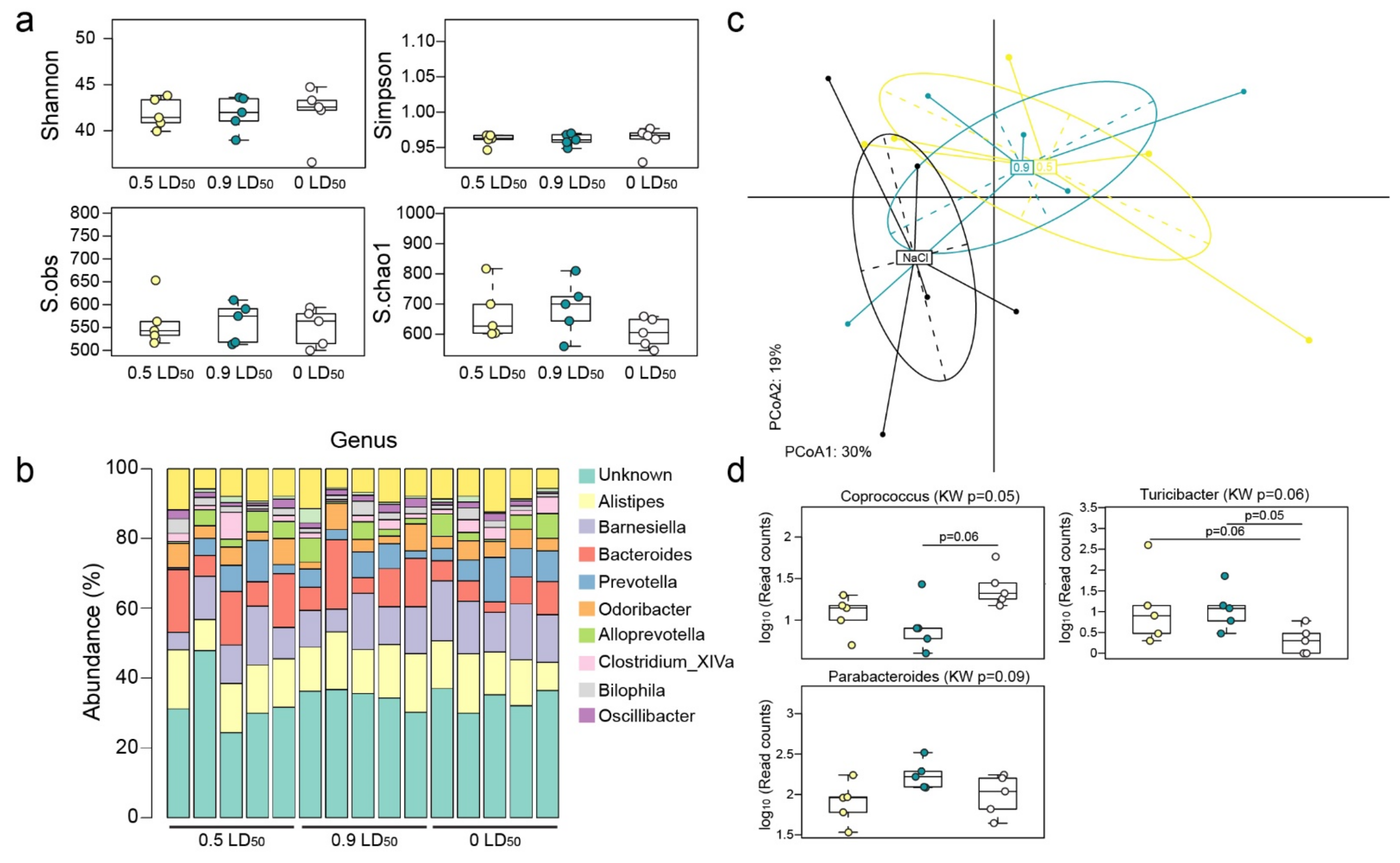
3.5. Altered Microbiota Composition
4. Discussion
5. Conclusions
Author Contributions
Funding
Institutional Review Board Statement
Informed Consent Statement
Data Availability Statement
Acknowledgments
Conflicts of Interest
References
- Da Fonseca Carvalho, L.M. Novichok(s) A Challenge to the Chemical Weapons Convention. Port. J. Mil. Sci. (Rev. Ciências Mil.) 2021, 9, 39–62. [Google Scholar]
- Sugiyama, A.; Matsuoka, T.; Sakamune, K.; Akita, T.; Makita, R.; Kimura, S.; Kuroiwa, Y.; Nagao, M.; Tanaka, J. The Tokyo Subway Sarin Attack Has Long-Term Effects on Survivors: A 10-Year Study Started 5 Years after the Terrorist Incident. PLoS ONE 2020, 15, e0234967. [Google Scholar] [CrossRef] [PubMed]
- Talabani, J.M.; Ali, A.I.; Kadir, A.M.; Rashid, R.; Samin, F.; Greenwood, D.; Hay, A. Long-Term Health Effects of Chemical Warfare Agents on Children Following a Single Heavy Exposure. Hum. Exp. Toxicol. 2018, 37, 836–847. [Google Scholar] [CrossRef] [PubMed]
- Jeffrey, M.G.; Krengel, M.; Kibler, J.L.; Zundel, C.; Klimas, N.G.; Sullivan, K.; Craddock, T.J.A. Neuropsychological Findings in Gulf War Illness: A Review. Front. Psychol. 2019, 10, 2088. [Google Scholar] [CrossRef]
- Abou-Donia, M.B.; Siracuse, B.; Gupta, N.; Sobel Sokol, A. Sarin (GB, O-Isopropyl Methylphosphonofluoridate) Neurotoxicity: Critical Review. Crit. Rev. Toxicol. 2016, 46, 845–875. [Google Scholar] [CrossRef]
- Dorandeu, F.; Baille, V.; Mikler, J.; Testylier, G.; Lallement, G.; Sawyer, T.; Carpentier, P. Protective Effects of S(+) Ketamine and Atropine against Lethality and Brain Damage during Soman-Induced Status Epilepticus in Guinea-Pigs. Toxicology 2007, 234, 185–193. [Google Scholar] [CrossRef]
- Reddy, S.D.; Reddy, D.S. Midazolam as an Anticonvulsant Antidote for Organophosphate Intoxication-A Pharmacotherapeutic Appraisal. Epilepsia 2015, 56, 813–821. [Google Scholar] [CrossRef]
- Pereira, E.F.R.; Aracava, Y.; DeTolla, L.J.; Beecham, E.J.; Basinger, G.W.; Wakayama, E.J.; Albuquerque, E.X. Animal Models That Best Reproduce the Clinical Manifestations of Human Intoxication with Organophosphorus Compounds. J. Pharmacol. Exp. Ther. 2014, 350, 313–321. [Google Scholar] [CrossRef]
- Allon, N.; Chapman, S.; Egoz, I.; Rabinovitz, I.; Kapon, J.; Weissman, B.A.; Yacov, G.; Bloch-Shilderman, E.; Grauer, E. Deterioration in Brain and Heart Functions Following a Single Sub-Lethal (0.8 LCt50) Inhalation Exposure of Rats to Sarin Vapor. Toxicol. Appl. Pharmacol. 2011, 253, 31–37. [Google Scholar] [CrossRef]
- Mamczarz, J.; Pereira, E.F.R.; Aracava, Y.; Adler, M.; Albuquerque, E.X. An Acute Exposure to a Sub-Lethal Dose of Soman Triggers Anxiety-Related Behavior in Guinea Pigs: Interactions with Acute Restraint. Neurotoxicology 2010, 31, 77–84. [Google Scholar] [CrossRef][Green Version]
- Loh, Y.; Swanberg, M.M.; Ingram, M.V.; Newmark, J. Case Report: Long-Term Cognitive Sequelae of Sarin Exposure. Neurotoxicology 2010, 31, 244–246. [Google Scholar] [CrossRef] [PubMed]
- Sullivan, K.; Krengel, M.; Bradford, W.; Stone, C.; Thompson, T.A.; Heeren, T.; White, R.F. Neuropsychological Functioning in Military Pesticide Applicators from the Gulf War: Effects on Information Processing Speed, Attention and Visual Memory. Neurotoxicol. Teratol. 2018, 65, 1–13. [Google Scholar] [CrossRef] [PubMed]
- White, R.F.; Steele, L.; O’Callaghan, J.P.; Sullivan, K.; Binns, J.H.; Golomb, B.A.; Bloom, F.E.; Bunker, J.A.; Crawford, F.; Graves, J.C.; et al. Recent Research on Gulf War Illness and Other Health Problems in Veterans of the 1991 Gulf War: Effects of Toxicant Exposures during Deployment. Cortex 2016, 74, 449–475. [Google Scholar] [CrossRef] [PubMed]
- Kassa, J.; Koupilova, M.; Vachek, J. The Influence of Low-Level Sarin Inhalation Exposure on Spatial Memory in Rats. Pharmacol. Biochem. Behav. 2001, 70, 175–179. [Google Scholar] [CrossRef]
- Bloch-Shilderman, E.; Rabinovitz, I.; Egoz, I.; Raveh, L.; Allon, N.; Grauer, E.; Gilat, E.; Weissman, B.A. Subchronic Exposure to Low-Doses of the Nerve Agent VX: Physiological, Behavioral, Histopathological and Neurochemical Studies. Toxicol. Appl. Pharmacol. 2008, 231, 17–23. [Google Scholar] [CrossRef]
- Shih, T.-M.; Hulet, S.W.; McDonough, J.H. The Effects of Repeated Low-Dose Sarin Exposure. Toxicol. Appl. Pharmacol. 2006, 215, 119–134. [Google Scholar] [CrossRef]
- Angrand, L.; Takillah, S.; Malissin, I.; Berriche, A.; Cervera, C.; Bel, R.; Gerard, Q.; Knoertzer, J.; Baati, R.; Kononchik, J.P.; et al. Persistent Brainwave Disruption and Cognitive Impairment Induced by Acute Sarin Surrogate Sub-Lethal Dose Exposure. Toxicology 2021, 456, 152787. [Google Scholar] [CrossRef]
- Chambers, J.E.; Meek, E.C.; Bennett, J.P.; Bennett, W.S.; Chambers, H.W.; Leach, C.A.; Pringle, R.B.; Wills, R.W. Novel Substituted Phenoxyalkyl Pyridinium Oximes Enhance Survival and Attenuate Seizure-like Behavior of Rats Receiving Lethal Levels of Nerve Agent Surrogates. Toxicology 2016, 339, 51–57. [Google Scholar] [CrossRef]
- Chambers, J.E.; Meek, E.C. Novel Centrally Active Oxime Reactivators of Acetylcholinesterase Inhibited by Surrogates of Sarin and VX. Neurobiol. Dis. 2020, 133, 104487. [Google Scholar] [CrossRef]
- Dail, M.B.; Leach, C.A.; Meek, E.C.; Olivier, A.K.; Pringle, R.B.; Green, C.E.; Chambers, J.E. Novel Brain-Penetrating Oxime Acetylcholinesterase Reactivators Attenuate Organophosphate-Induced Neuropathology in the Rat Hippocampus. Toxicol. Sci. 2019, 169, 465–474. [Google Scholar] [CrossRef]
- Meek, E.C.; Chambers, H.W.; Coban, A.; Funck, K.E.; Pringle, R.B.; Ross, M.K.; Chambers, J.E. Synthesis and In Vitro and In Vivo Inhibition Potencies of Highly Relevant Nerve Agent Surrogates. Toxicol. Sci. 2012, 126, 525–533. [Google Scholar] [CrossRef] [PubMed]
- Pringle, R.B.; Meek, E.C.; Chambers, H.W.; Chambers, J.E. Neuroprotection from Organophosphate-Induced Damage by Novel Phenoxyalkyl Pyridinium Oximes in Rat Brain. Toxicol. Sci. 2018, 166, 420–427. [Google Scholar] [CrossRef] [PubMed]
- Rispin, A.; Farrar, D.; Margosches, E.; Gupta, K.; Stitzel, K.; Carr, G.; Greene, M.; Meyer, W.; McCall, D. Alternative Methods for the Median Lethal Dose (LD(50)) Test: The up-and-down Procedure for Acute Oral Toxicity. ILAR J. 2002, 43, 233–243. [Google Scholar] [CrossRef] [PubMed]
- Franklin, K.B.J.; Paxinos, G. The Mouse Brain in Stereotaxic Coordinates, 3rd ed.; Elsevier, AP: Amsterdam, The Netherlands, 2008. [Google Scholar]
- Martin, M. Cutadapt Removes Adapter Sequences from High-Throughput Sequencing Reads. EMBnet. J. 2011, 17, 10–12. [Google Scholar] [CrossRef]
- Bankevich, A.; Nurk, S.; Antipov, D.; Gurevich, A.A.; Dvorkin, M.; Kulikov, A.S.; Lesin, V.M.; Nikolenko, S.I.; Pham, S.; Prjibelski, A.D.; et al. SPAdes: A New Genome Assembly Algorithm and Its Applications to Single-Cell Sequencing. J. Comput. Biol. 2012, 19, 455–477. [Google Scholar] [CrossRef] [PubMed]
- Zhang, J.; Kobert, K.; Flouri, T.; Stamatakis, A. PEAR: A Fast and Accurate Illumina Paired-End ReAd MergeR. Bioinformatics 2014, 30, 614–620. [Google Scholar] [CrossRef]
- Rognes, T.; Flouri, T.; Nichols, B.; Quince, C.; Mahé, F. VSEARCH: A Versatile Open Source Tool for Metagenomics. PeerJ 2016, 4, e2584. [Google Scholar] [CrossRef]
- Cole, J.R.; Wang, Q.; Fish, J.A.; Chai, B.; McGarrell, D.M.; Sun, Y.; Brown, C.T.; Porras-Alfaro, A.; Kuske, C.R.; Tiedje, J.M. Ribosomal Database Project: Data and Tools for High Throughput RRNA Analysis. Nucleic Acids Res. 2014, 42, D633–D642. [Google Scholar] [CrossRef]
- Kim, S.; Jazwinski, S.M. The Gut Microbiota and Healthy Aging. Gerontology 2018, 64, 513–520. [Google Scholar] [CrossRef]
- Ohbu, S.; Yamashina, A.; Takasu, N.; Yamaguchi, T.; Murai, T.; Nakano, K.; Matsui, Y.; Mikami, R.; Sakurai, K.; Hinohara, S. Sarin Poisoning on Tokyo Subway. South. Med. J. 1997, 90, 587–593. [Google Scholar] [CrossRef]
- Yanagisawa, N.; Morita, H.; Nakajima, T. Sarin Experiences in Japan: Acute Toxicity and Long-Term Effects. J. Neurol. Sci. 2006, 249, 76–85. [Google Scholar] [CrossRef] [PubMed]
- Calsbeek, J.J.; González, E.A.; Bruun, D.A.; Guignet, M.A.; Copping, N.; Dawson, M.E.; Yu, A.J.; MacMahon, J.A.; Saito, N.H.; Harvey, D.J.; et al. Persistent Neuropathology and Behavioral Deficits in a Mouse Model of Status Epilepticus Induced by Acute Intoxication with Diisopropylfluorophosphate. Neurotoxicology 2021, 87, 106–119. [Google Scholar] [CrossRef] [PubMed]
- Coubard, S.; Béracochéa, D.; Collombet, J.-M.; Philippin, J.-N.; Krazem, A.; Liscia, P.; Lallement, G.; Piérard, C. Long-Term Consequences of Soman Poisoning in Mice. Behav. Brain Res. 2008, 191, 95–103. [Google Scholar] [CrossRef] [PubMed]
- Prager, E.M.; Pidoplichko, V.I.; Aroniadou-Anderjaska, V.; Apland, J.P.; Braga, M.F.M. Pathophysiological Mechanisms Underlying Increased Anxiety after Soman Exposure: Reduced GABAergic Inhibition in the Basolateral Amygdala. NeuroToxicology 2014, 44, 335–343. [Google Scholar] [CrossRef] [PubMed]
- Prager, E.M.; Aroniadou-Anderjaska, V.; Almeida-Suhett, C.P.; Figueiredo, T.H.; Apland, J.P.; Rossetti, F.; Olsen, C.H.; Braga, M.F.M. The Recovery of Acetylcholinesterase Activity and the Progression of Neuropathological and Pathophysiological Alterations in the Rat Basolateral Amygdala after Soman-Induced Status Epilepticus: Relation to Anxiety-like Behavior. Neuropharmacology 2014, 81, 64–74. [Google Scholar] [CrossRef]
- Grauer, E.; Chapman, S.; Rabinovitz, I.; Raveh, L.; Weissman, B.-A.; Kadar, T.; Allon, N. Single Whole-Body Exposure to Sarin Vapor in Rats: Long-Term Neuronal and Behavioral Deficits. Toxicol. Appl. Pharmacol. 2008, 227, 265–274. [Google Scholar] [CrossRef]
- Harrison, V.; Mackenzie Ross, S. Anxiety and Depression Following Cumulative Low-Level Exposure to Organophosphate Pesticides. Environ. Res. 2016, 151, 528–536. [Google Scholar] [CrossRef]
- Levin, H.S.; Rodnitzky, R.L.; Mick, D.L. Anxiety Associated with Exposure to Organophosphate Compounds. Arch. Gen. Psychiatry 1976, 33, 225–228. [Google Scholar] [CrossRef]
- Filliat, P.; Coubard, S.; Pierard, C.; Liscia, P.; Beracochea, D.; Four, E.; Baubichon, D.; Masqueliez, C.; Lallement, G.; Collombet, J.-M. Long-Term Behavioral Consequences of Soman Poisoning in Mice. NeuroToxicology 2007, 28, 508–519. [Google Scholar] [CrossRef]
- Łoś, K.; Waszkiewicz, N. Biological Markers in Anxiety Disorders. J. Clin. Med. 2021, 10, 1744. [Google Scholar] [CrossRef]
- Shin, L.M.; Liberzon, I. The Neurocircuitry of Fear, Stress, and Anxiety Disorders. Neuropsychopharmacology 2010, 35, 169–191. [Google Scholar] [CrossRef] [PubMed]
- Aroniadou-Anderjaska, V.; Figueiredo, T.H.; Apland, J.P.; Prager, E.M.; Pidoplichko, V.I.; Miller, S.L.; Braga, M.F.M. Long-Term Neuropathological and Behavioral Impairments after Exposure to Nerve Agents: Long-Term Health Effects of Nerve Agent Exposure. Ann. N. Y. Acad. Sci. 2016, 1374, 17–28. [Google Scholar] [CrossRef] [PubMed]
- Collombet, J.-M. Nerve Agent Intoxication: Recent Neuropathophysiological Findings and Subsequent Impact on Medical Management Prospects. Toxicol. Appl. Pharmacol. 2011, 255, 229–241. [Google Scholar] [CrossRef] [PubMed]
- Myhrer, T. Identification of Neuronal Target Areas for Nerve Agents and Specification of Receptors for Pharmacological Treatment. NeuroToxicology 2010, 31, 629–638. [Google Scholar] [CrossRef] [PubMed]
- Oswal, D.P.; Garrett, T.L.; Morris, M.; Lucot, J.B. Low-Dose Sarin Exposure Produces Long Term Changes in Brain Neurochemistry of Mice. Neurochem. Res. 2013, 38, 108–116. [Google Scholar] [CrossRef] [PubMed]
- Felger, J.C. Imaging the Role of Inflammation in Mood and Anxiety-Related Disorders. Curr. Neuropharmacol. 2018, 16, 533–558. [Google Scholar] [CrossRef]
- Baek, J.H.; Kim, H.-J.; Fava, M.; Mischoulon, D.; Papakostas, G.I.; Nierenberg, A.; Heo, J.-Y.; Jeon, H.J. Reduced Venous Blood Basophil Count and Anxious Depression in Patients with Major Depressive Disorder. Psychiatry Investig. 2016, 13, 321. [Google Scholar] [CrossRef]
- Kim, S.; Prout, M.; Ramshaw, H.; Lopez, A.F.; LeGros, G.; Min, B. Basophils Are Transiently Recruited into the Draining Lymph Nodes during Helminth Infection via IL-3 but Infection-Induced Th2 Immunity Can Develop without Basophil Lymph Node Recruitment or IL-3. J. Immunol. 2010, 184, 1143–1147. [Google Scholar] [CrossRef]
- Loktionov, A. Eosinophils in the Gastrointestinal Tract and Their Role in the Pathogenesis of Major Colorectal Disorders. World J. Gastroenterol. 2019, 25, 3503–3526. [Google Scholar] [CrossRef]
- Furness, J.B. The Enteric Nervous System: Normal Functions and Enteric Neuropathies. Neurogastroenterol. Motil. 2008, 20 (Suppl. 1), 32–38. [Google Scholar] [CrossRef]
- Matteoli, G.; Gomez-Pinilla, P.J.; Nemethova, A.; Di Giovangiulio, M.; Cailotto, C.; van Bree, S.H.; Michel, K.; Tracey, K.J.; Schemann, M.; Boesmans, W.; et al. A Distinct Vagal Anti-Inflammatory Pathway Modulates Intestinal Muscularis Resident Macrophages Independent of the Spleen. Gut 2014, 63, 938–948. [Google Scholar] [CrossRef] [PubMed]
- Rueda Ruzafa, L.; Cedillo, J.L.; Hone, A.J. Nicotinic Acetylcholine Receptor Involvement in Inflammatory Bowel Disease and Interactions with Gut Microbiota. Int. J. Environ. Res. Public. Health 2021, 18, 1189. [Google Scholar] [CrossRef] [PubMed]
- Brezenoff, H.E.; McGee, J.; Hymowitz, N. Inhibition of Acetylcholinesterase in the Gut Inhibits Schedule-Controlled Behavior in the Rat. Life Sci. 1985, 37, 49–54. [Google Scholar] [CrossRef]
- Hernandez, S.; Fried, D.E.; Grubišić, V.; McClain, J.L.; Gulbransen, B.D. Gastrointestinal Neuroimmune Disruption in a Mouse Model of Gulf War Illness. FASEB J. 2019, 33, 6168–6184. [Google Scholar] [CrossRef]
- Seth, R.K.; Kimono, D.; Alhasson, F.; Sarkar, S.; Albadrani, M.; Lasley, S.K.; Horner, R.; Janulewicz, P.; Nagarkatti, M.; Nagarkatti, P.; et al. Increased Butyrate Priming in the Gut Stalls Microbiome Associated-Gastrointestinal Inflammation and Hepatic Metabolic Reprogramming in a Mouse Model of Gulf War Illness. Toxicol. Appl. Pharmacol. 2018, 350, 64–77. [Google Scholar] [CrossRef]
- Kadar, T.; Raveh, L.; Cohen, G.; Oz, N.; Baranes, I.; Balan, A.; Ashani, Y.; Shapira, S. Distribution of 3H-Soman in Mice. Arch. Toxicol. 1985, 58, 45–49. [Google Scholar] [CrossRef]
- Alhasson, F.; Das, S.; Seth, R.; Dattaroy, D.; Chandrashekaran, V.; Ryan, C.N.; Chan, L.S.; Testerman, T.; Burch, J.; Hofseth, L.J.; et al. Altered Gut Microbiome in a Mouse Model of Gulf War Illness Causes Neuroinflammation and Intestinal Injury via Leaky Gut and TLR4 Activation. PLoS ONE 2017, 12, e0172914. [Google Scholar] [CrossRef]
- Valles-Colomer, M.; Falony, G.; Darzi, Y.; Tigchelaar, E.F.; Wang, J.; Tito, R.Y.; Schiweck, C.; Kurilshikov, A.; Joossens, M.; Wijmenga, C.; et al. The Neuroactive Potential of the Human Gut Microbiota in Quality of Life and Depression. Nat. Microbiol. 2019, 4, 623–632. [Google Scholar] [CrossRef]
- Getnet, D.; Gautam, A.; Kumar, R.; Hoke, A.; Cheema, A.K.; Rossetti, F.; Schultz, C.R.; Hammamieh, R.; Lumley, L.A.; Jett, M. Poisoning with Soman, an Organophosphorus Nerve Agent, Alters Fecal Bacterial Biota and Urine Metabolites: A Case for Novel Signatures for Asymptomatic Nerve Agent Exposure. Appl. Environ. Microbiol. 2018, 84, e00978-18. [Google Scholar] [CrossRef]
- Geng, S.; Yang, L.; Cheng, F.; Zhang, Z.; Li, J.; Liu, W.; Li, Y.; Chen, Y.; Bao, Y.; Chen, L.; et al. Gut Microbiota Are Associated with Psychological Stress-Induced Defections in Intestinal and Blood–Brain Barriers. Front. Microbiol. 2020, 10, 3067. [Google Scholar] [CrossRef]









Publisher’s Note: MDPI stays neutral with regard to jurisdictional claims in published maps and institutional affiliations. |
© 2022 by the authors. Licensee MDPI, Basel, Switzerland. This article is an open access article distributed under the terms and conditions of the Creative Commons Attribution (CC BY) license (https://creativecommons.org/licenses/by/4.0/).
Share and Cite
François, S.; Mondot, S.; Gerard, Q.; Bel, R.; Knoertzer, J.; Berriche, A.; Cavallero, S.; Baati, R.; Orset, C.; Dal Bo, G.; et al. Long-Term Anxiety-like Behavior and Microbiota Changes Induced in Mice by Sublethal Doses of Acute Sarin Surrogate Exposure. Biomedicines 2022, 10, 1167. https://doi.org/10.3390/biomedicines10051167
François S, Mondot S, Gerard Q, Bel R, Knoertzer J, Berriche A, Cavallero S, Baati R, Orset C, Dal Bo G, et al. Long-Term Anxiety-like Behavior and Microbiota Changes Induced in Mice by Sublethal Doses of Acute Sarin Surrogate Exposure. Biomedicines. 2022; 10(5):1167. https://doi.org/10.3390/biomedicines10051167
Chicago/Turabian StyleFrançois, Sabine, Stanislas Mondot, Quentin Gerard, Rosalie Bel, Julie Knoertzer, Asma Berriche, Sophie Cavallero, Rachid Baati, Cyrille Orset, Gregory Dal Bo, and et al. 2022. "Long-Term Anxiety-like Behavior and Microbiota Changes Induced in Mice by Sublethal Doses of Acute Sarin Surrogate Exposure" Biomedicines 10, no. 5: 1167. https://doi.org/10.3390/biomedicines10051167
APA StyleFrançois, S., Mondot, S., Gerard, Q., Bel, R., Knoertzer, J., Berriche, A., Cavallero, S., Baati, R., Orset, C., Dal Bo, G., & Thibault, K. (2022). Long-Term Anxiety-like Behavior and Microbiota Changes Induced in Mice by Sublethal Doses of Acute Sarin Surrogate Exposure. Biomedicines, 10(5), 1167. https://doi.org/10.3390/biomedicines10051167

