IFNγ-Treated Macrophages Induce EMT through the WNT Pathway: Relevance in Crohn’s Disease
Abstract
:1. Introduction
2. Materials and Methods
2.1. Patients
2.2. Cell Culture and Treatments
2.3. Isolation of Macrophages and Secretomes from Intestinal Mucosa
2.4. Differentiation of Monocytes and Secretome Treatment
2.5. IFNγ ELISA
2.6. Flow Cytometry
2.7. Protein Extraction and Western Blot Analysis
2.8. RNA Isolation and Real-Time Quantitative PCR (RT-qPCR)
2.9. Immunofluorescence
2.10. Statistical Analysis
3. Results
3.1. IFNγ, SNAIL and WNT6 Are Increased in Intestinal Tissue from CD Patients
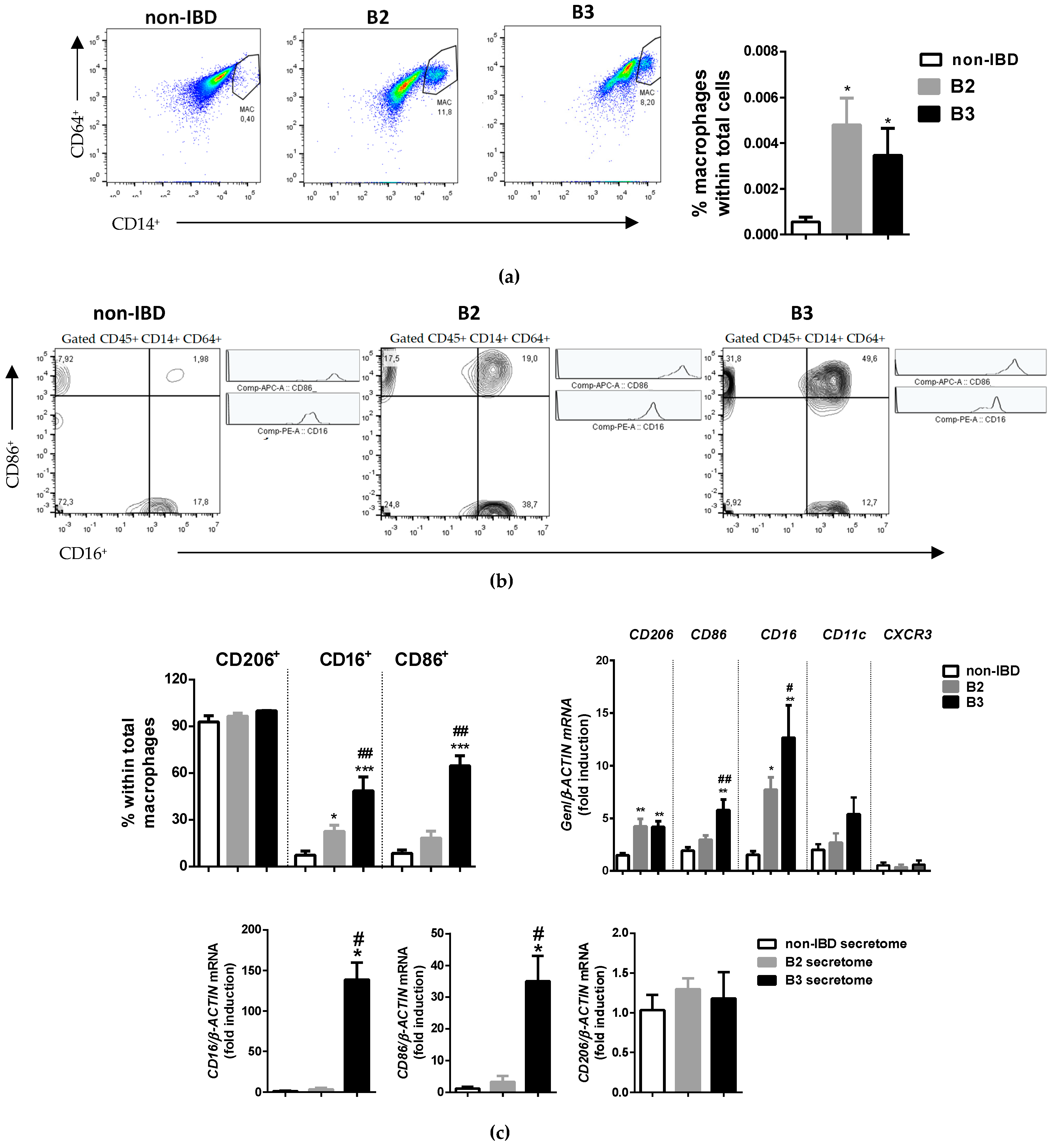
3.2. CD16, CD86 and WNT2b Positive Macrophages Are Increased in Intestinal Tissue from B3 CD Patients
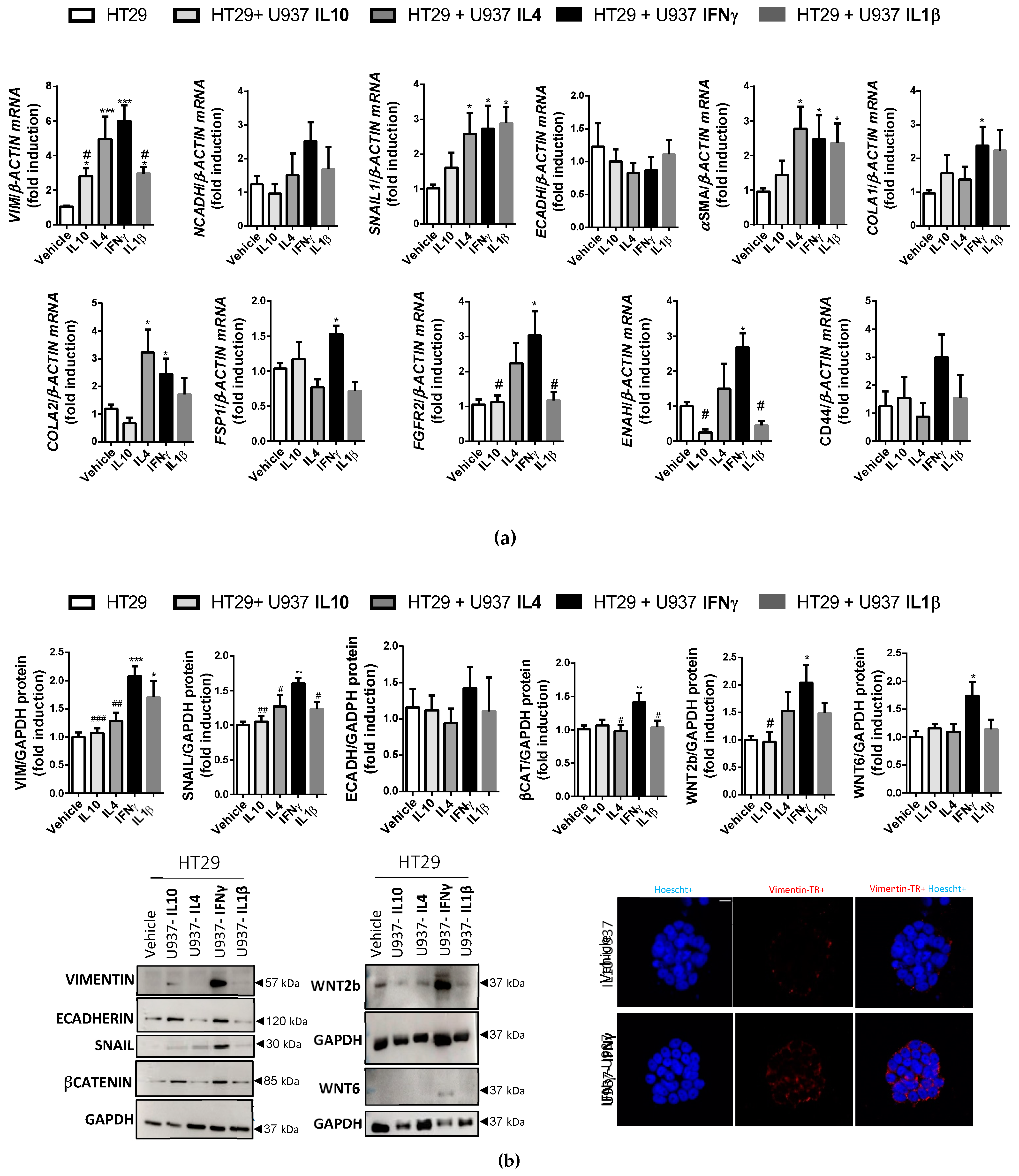
3.3. IFNγ-Treated Macrophages Exhibit Increased Expression of CD86, CD16 and WNT2b
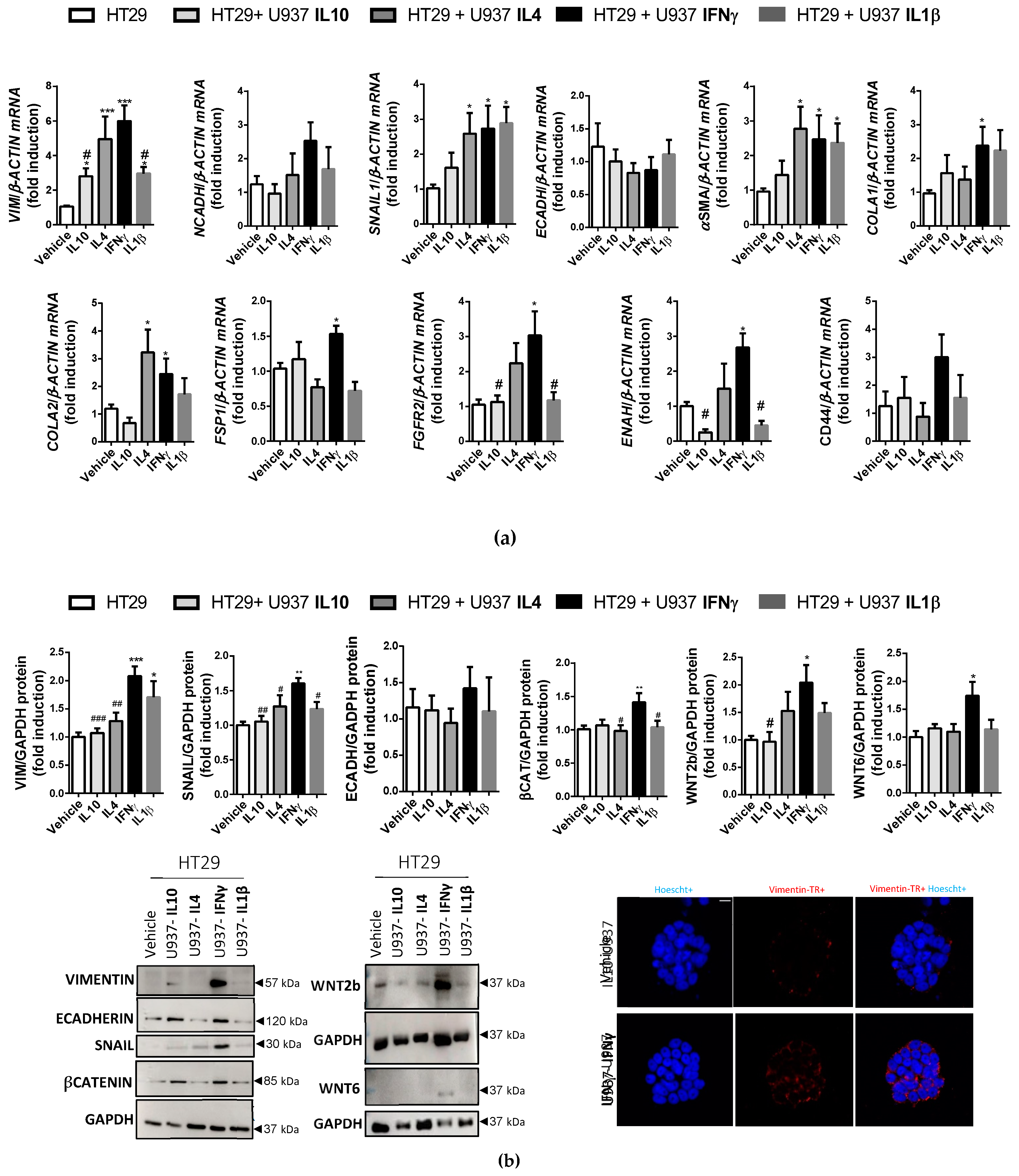
3.4. IFNγ-Treated Macrophages Activate the EMT Process in Colonic Epithelial Cells through the FZD4-Dependent WNT Pathway
4. Discussion
Supplementary Materials
Author Contributions
Funding
Institutional Review Board Statement
Informed Consent Statement
Data Availability Statement
Acknowledgments
Conflicts of Interest
References
- Pellino, G.; Pallante, P.; Selvaggi, F. Novel biomarkers of fibrosis in Crohn’s disease. World J. Gastrointest. Pathophysiol. 2016, 7, 266–275. [Google Scholar] [CrossRef] [PubMed]
- Selby, W.S.; Janossy, G.; Bofill, M.; Jewell, D.P. Intestinal lymphocyte subpopulations in inflammatory bowel disease: An analysis by immunohistological and cell isolation techniques. Gut 1984, 25, 32–40. [Google Scholar] [CrossRef] [PubMed] [Green Version]
- Langer, V.; Vivi, E.; Regensburger, D.; Winkler, T.H.; Waldner, M.J.; Rath, T.; Schmid, B.; Skottke, L.; Lee, S.; Jeon, N.L.; et al. IFN-γ drives inflammatory bowel disease pathogenesis through VE-cadherin–directed vascular barrier disruption. J. Clin. Investig. 2019, 129, 4691–4707. [Google Scholar] [CrossRef] [Green Version]
- Ford, C.L.; Wang, Y.; Morgan, K.; Boktor, M.; Jordan, P.; Castor, T.P.; Alexander, J.S. Interferon-gamma depresses human intestinal smooth muscle cell contractility: Relevance to inflammatory gut motility disturbances. Life Sci. 2019, 222, 69–77. [Google Scholar] [CrossRef] [PubMed]
- Lovisa, S.; Genovese, G.; Danese, S. Role of Epithelial-to-Mesenchymal Transition in Inflammatory Bowel Disease. J. Crohns Colitis 2019, 13, 659–668. [Google Scholar] [CrossRef] [PubMed]
- Rubbino, F.; Greco, L.; di Cristofaro, A.; Gaiani, F.; Vetrano, S.; Laghi, L.; Bonovas, S.; Piovani, D. Journey through Crohn’s Disease Complication: From Fistula Formation to Future Therapies. J. Clin. Med. 2021, 10, 5548. [Google Scholar] [CrossRef] [PubMed]
- Ortiz-Masià, D.; Salvador, P.; Macias-Ceja, D.C.; Gisbert-Ferrándiz, L.; Esplugues, J.V.; Manyé, J.; Alós, R.; Navarro-Vicente, F.; Mamie, C.; Scharl, M.; et al. WNT2b Activates Epithelial-mesenchymal Transition Through FZD4: Relevance in Penetrating Crohn´s Disease. J. Crohns Colitis 2020, 14, 230–239. [Google Scholar] [CrossRef]
- Kim, S.Y.; Nair, M.G. Macrophages in wound healing: Activation and plasticity. Immunol. Cell Biol. 2019, 97, 258–267. [Google Scholar] [CrossRef]
- Lis-López, L.; Bauset, C.; Seco-Cervera, M.; Cosín-Roger, J. Is the Macrophage Phenotype Determinant for Fibrosis Development? Biomedicines 2021, 9, 1747. [Google Scholar] [CrossRef]
- Cosin-Roger, J.; Ortiz-Masia, M.D.; Barrachina, M.D. Macrophages as an Emerging Source of Wnt Ligands: Relevance in Mucosal Integrity. Front. Immunol. 2019, 10, 2297. [Google Scholar] [CrossRef]
- Malsin, E.S.; Kim, S.; Lam, A.P.; Gottardi, C.J. Macrophages as a Source and Recipient of Wnt Signals. Front. Immunol. 2019, 10, 1813. [Google Scholar] [CrossRef] [PubMed] [Green Version]
- Cosín-Roger, J.; Ortiz-Masiá, D.; Calatayud, S.; Hernández, C.; Alvarez, A.; Hinojosa, J.; Esplugues, J.V.; Barrachina, M.D. M2 macrophages activate WNT signaling pathway in epithelial cells: Relevance in ulcerative colitis. PLoS ONE 2013, 8, e78128. [Google Scholar] [CrossRef]
- Cosin-Roger, J.; Ortiz-Masia, D.; Calatayud, S.; Hernandez, C.; Esplugues, J.V.; Barrachina, M.D. The activation of Wnt signaling by a STAT6-dependent macrophage phenotype promotes mucosal repair in murine IBD. Mucosal Immunol. 2016, 9, 986–998. [Google Scholar] [CrossRef] [PubMed]
- Ortiz-Masia, D.; Diez, I.; Calatayud, S.; Hernandez, C.; Cosin-Roger, J.; Hinojosa, J.; Esplugues, J.V.; Barrachina, M.D. Induction of CD36 and thrombospondin-1 in macrophages by hypoxia-inducible factor 1 and its relevance in the inflammatory process. PLoS ONE 2012, 7, e48535. [Google Scholar] [CrossRef] [PubMed] [Green Version]
- Ortiz-Masia, D.; Cosin-Roger, J.; Calatayud, S.; Hernandez, C.; Alos, R.; Hinojosa, J.; Apostolova, N.; Alvarez, A.; Barrachina, M.D. Hypoxic macrophages impair autophagy in epithelial cells through Wnt1: Relevance in IBD. Mucosal Immunol. 2014, 7, 929–938. [Google Scholar] [CrossRef] [Green Version]
- Salvador, P.; Macias-Ceja, D.C.; Gisbert-Ferrandiz, L.; Hernandez, C.; Bernardo, D.; Alos, R.; Navarro-Vicente, F.; Esplugues, J.V.; Ortiz-Masia, D.; Barrachina, M.D.; et al. CD16+ Macrophages Mediate Fibrosis in Inflammatory Bowel Disease. J. Crohns Colitis 2018, 12, 589–599. [Google Scholar] [CrossRef] [Green Version]
- Zhang, J.Y.; Zou, Z.S.; Huang, A.; Zhang, Z.; Fu, J.L.; Xu, X.S.; Chen, L.M.; Li, B.S.; Wang, F.S. Hyper-activated pro-inflammatory CD16 monocytes correlate with the severity of liver injury and fibrosis in patients with chronic hepatitis B. PLoS ONE 2011, 6, e17484. [Google Scholar] [CrossRef] [Green Version]
- Lescoat, A.; Lecureur, V.; Roussel, M.; Sunnaram, B.L.; Ballerie, A.; Coiffier, G.; Jouneau, S.; Fardel, O.; Fest, T.; Jego, P. CD16-positive circulating monocytes and fibrotic manifestations of systemic sclerosis. Clin. Rheumatol. 2017, 36, 1649–1654. [Google Scholar] [CrossRef]
- Cayci, M.; Bostanci, E.B.; Turhan, N.; Karaman, K.; Dalgic, T.; Ozer, I.; Ercan, M.; Ulas, M.; Akoglu, M. The analysis of clinico-pathologic characteristics in patients who underwent surgery due to stricturing and non-perineal fistulizing forms of Crohn’s disease: A retrospective cohort study. Int. J. Surg. 2015, 15, 49–54. [Google Scholar] [CrossRef]
- Orscheln, E.S.; Dillman, J.R.; Towbin, A.J.; Denson, L.A.; Trout, A.T. Penetrating Crohn disease: Does it occur in the absence of stricturing disease? Abdom. Radiol. 2018, 43, 1583–1589. [Google Scholar] [CrossRef]
- Nava, P.; Koch, S.; Laukoetter, M.G.; Lee, W.Y.; Kolegraff, K.; Capaldo, C.T.; Beeman, N.; Addis, C.; Gerner-Smidt, K.; Neumaier, I.; et al. Interferon-γ Regulates Intestinal Epithelial Homeostasis through Converging β-Catenin Signaling Pathways. Immunity 2010, 32, 392–402. [Google Scholar] [CrossRef] [PubMed] [Green Version]
- Villar, J.; Zhang, H.; Slutsky, A.S. Lung Repair and Regeneration in ARDS: Role of PECAM1 and Wnt Signaling. Chest 2019, 155, 587–594. [Google Scholar] [CrossRef] [PubMed]
- Zuo, Y.; Liu, Y. New insights into the role and mechanism of Wnt/beta-catenin signalling in kidney fibrosis. Nephrology 2018, 23 (Suppl. 4), 38–43. [Google Scholar] [CrossRef] [Green Version]
- Goss, A.M.; Tian, Y.; Tsukiyama, T.; Cohen, E.D.; Zhou, D.; Lu, M.M.; Yamaguchi, T.P.; Morrisey, E.E. Wnt2/2b and beta-catenin signaling are necessary and sufficient to specify lung progenitors in the foregut. Dev. Cell 2009, 17, 290–298. [Google Scholar] [CrossRef] [Green Version]
- Katoh, M.; Katoh, M. Transcriptional regulation of WNT2B based on the balance of Hedgehog, Notch, BMP and WNT signals. Int. J. Oncol. 2009, 34, 1411–1415. [Google Scholar] [CrossRef] [PubMed] [Green Version]
- Gregorieff, A.; Pinto, D.; Begthel, H.; Destree, O.; Kielman, M.; Clevers, H. Expression pattern of Wnt signaling components in the adult intestine. Gastroenterology 2005, 129, 626–638. [Google Scholar] [CrossRef]
- Naser, S.A.; Romero, C.; Urbina, P.; Naser, N.; Valentine, J. Cellular infiltration and cytokine expression correlate with fistulizing state in Crohn’s disease. Clin. Vaccine Immunol. 2011, 18, 1416–1419. [Google Scholar] [CrossRef]
- Rogler, G.; Andus, T.; Aschenbrenner, E.; Vogl, D.; Falk, W.; Schölmerich, J.; Gross, V. Alterations of the phenotype of colonic macrophages in inflammatory bowel disease. Eur. J. Gastroenterol. Hepatol. 1997, 9, 893–899. [Google Scholar] [CrossRef]
- Hanai, H.; Iida, T.; Takeuchi, K.; Watanabe, F.; Yamada, M.; Kikuyama, M.; Maruyama, Y.; Iwaoka, Y.; Hirayama, K.; Nagata, S.; et al. Adsorptive depletion of elevated proinflammatory CD14+CD16+DR++ monocytes in patients with inflammatory bowel disease. Am. J. Gastroenterol. 2008, 103, 1210–1216. [Google Scholar] [CrossRef]
- Koch, S.; Kucharzik, T.; Heidemann, J.; Nusrat, A.; Luegering, A. Investigating the role of proinflammatory CD16+ monocytes in the pathogenesis of inflammatory bowel disease. Clin. Exp. Immunol. 2010, 161, 332–341. [Google Scholar] [CrossRef]
- De Ceuninck, F.; Duguet, F.; Aussy, A.; Laigle, L.; Moingeon, P. IFN-α: A key therapeutic target for multiple autoimmune rheumatic diseases. Drug Discov. Today 2021, 26, 2465–2473. [Google Scholar] [CrossRef] [PubMed]








| CD B2 | CD B3 | Non-IBD | ||
|---|---|---|---|---|
| Number of Patients | 23 | 18 | 15 | |
| Age | Median | 44 | 43 | 64 |
| Interval | [18–77] | [15–82] | [41–89] | |
| Gender | Male | 9 | 7 | 7 |
| Female | 14 | 11 | 8 | |
| Concomitant Medication | ||||
| Azathioprine | 18 | 8 | - | |
| Methotrexate | 5 | - | - | |
| 6-Mercaptopurine | - | 3 | - | |
| Biological Therapy (anti-TNFα) | 23 | 18 | - | |
Publisher’s Note: MDPI stays neutral with regard to jurisdictional claims in published maps and institutional affiliations. |
© 2022 by the authors. Licensee MDPI, Basel, Switzerland. This article is an open access article distributed under the terms and conditions of the Creative Commons Attribution (CC BY) license (https://creativecommons.org/licenses/by/4.0/).
Share and Cite
Macias-Ceja, D.C.; Coll, S.; Bauset, C.; Seco-Cervera, M.; Gisbert-Ferrándiz, L.; Navarro, F.; Cosin-Roger, J.; Calatayud, S.; Barrachina, M.D.; Ortiz-Masia, D. IFNγ-Treated Macrophages Induce EMT through the WNT Pathway: Relevance in Crohn’s Disease. Biomedicines 2022, 10, 1093. https://doi.org/10.3390/biomedicines10051093
Macias-Ceja DC, Coll S, Bauset C, Seco-Cervera M, Gisbert-Ferrándiz L, Navarro F, Cosin-Roger J, Calatayud S, Barrachina MD, Ortiz-Masia D. IFNγ-Treated Macrophages Induce EMT through the WNT Pathway: Relevance in Crohn’s Disease. Biomedicines. 2022; 10(5):1093. https://doi.org/10.3390/biomedicines10051093
Chicago/Turabian StyleMacias-Ceja, Dulce C., Sandra Coll, Cristina Bauset, Marta Seco-Cervera, Laura Gisbert-Ferrándiz, Francisco Navarro, Jesus Cosin-Roger, Sara Calatayud, María D. Barrachina, and Dolores Ortiz-Masia. 2022. "IFNγ-Treated Macrophages Induce EMT through the WNT Pathway: Relevance in Crohn’s Disease" Biomedicines 10, no. 5: 1093. https://doi.org/10.3390/biomedicines10051093
APA StyleMacias-Ceja, D. C., Coll, S., Bauset, C., Seco-Cervera, M., Gisbert-Ferrándiz, L., Navarro, F., Cosin-Roger, J., Calatayud, S., Barrachina, M. D., & Ortiz-Masia, D. (2022). IFNγ-Treated Macrophages Induce EMT through the WNT Pathway: Relevance in Crohn’s Disease. Biomedicines, 10(5), 1093. https://doi.org/10.3390/biomedicines10051093

