Abstract
Gas sensors assume a crucial role in the medical domain, offering substantial support for disease diagnosis, treatment, medical environment management, and the operation of medical equipment by virtue of their distinctive gas detection capabilities. This paper presents an overview of the key research and development orientations for gas sensors, encompassing the exploration and optimization of novel sensitive materials, such as nanomaterials and metal oxides, to augment sensor sensitivity, selectivity, and stability. The innovation in sensor structural design, particularly the integration of micro-electromechanical systems (MEMS) technology to attain miniaturization and integration, is also addressed. The applications of gas sensors in health safety are expounded, covering the real-time monitoring of indoor air quality for harmful gases such as formaldehyde, as well as the detection of toxic gases in industrial environments to guarantee the safety of living and working spaces and prevent occupational health hazards. In the sphere of medical detection and diagnosis, this paper focuses on the detection of biomarkers in human exhaled breath by gas sensors, which facilitates the early diagnosis of diseases such as lung cancer. Additionally, the existing challenges and future development trends in this field are analyzed, with the aim of providing a comprehensive reference for the in-depth research and extensive application of gas sensors in the health, safety, and medical fields.
1. Introduction
In the era of rapid technological progress, public concern regarding the quality of life and health security has attained an unprecedented magnitude. Gas sensors, as a category of devices capable of precisely detecting and analyzing the composition and concentration of diverse gases in the environment, have emerged as a key focus in numerous cutting-edge research domains, particularly in the areas of health safety and medical detection and diagnosis, where their significance is increasingly prominent. From residential indoor settings to complex industrial production sites and intricate medical diagnostic processes, gas sensors play an irreplaceable and crucial role in safeguarding human life and health, as well as ensuring the quality of life (Figure 1) [].
The evolution of gas sensors shows the power of combining different fields. Early gas sensors were simple and had limited functions, with low accuracy and sensitivity, just meeting basic industrial gas detection needs [,]. Nevertheless, along with the swift advancement of related disciplines such as materials science, electronics, nanotechnology, and micro-electromechanical systems (MEMS) technology, gas sensors have witnessed revolutionary breakthroughs [,,,]. Novel sensitive materials have been constantly emerging, such as nanomaterials with distinctive microstructures and superior properties. Their exceptionally large specific surface area and quantum size effects have paved new avenues for enhancing sensor sensitivity and selectivity [,,]. Classic metal oxide materials have also undergone continuous optimization, with significant performance enhancements achieved through doping and other techniques [,]. Regarding structural design, the integration of MEMS technology has driven gas sensors towards miniaturization, integration, and intelligence, significantly expanding their application scenarios and practical value [,].

Figure 1.
Application fields of gas sensors [].
In the domain of health and safety, gas sensors have emerged as the core technical approach for ensuring the quality of indoor air and the safety of industrial production environments [,]. The extensive utilization of modern architectural decoration materials and the profound transformation of people’s lifestyles result in indoor air frequently being contaminated with volatile organic compounds (VOCs) such as formaldehyde, benzene, and xylene. The long-term accumulation of these harmful gases will inflict severe harm on the human respiratory system, nervous system, and even the immune system [,,]. Through the rational arrangement of different indoor locations, the gas sensor is capable of monitoring the concentration variations of these harmful gases in real-time and with accuracy. Once the concentration exceeds the standard, an alarm will be promptly triggered. Simultaneously, the ventilation and purification equipment will be linked to establish a safe and healthy indoor living environment for people [,].
In industrial production, toxic and harmful gases such as hydrogen sulfide, carbon monoxide, nitrogen dioxide, and chlorine are inevitably generated in numerous industries such as the chemical industry, petroleum industry, and mining industry []. As the primary line of defense for industrial environmental safety monitoring, gas sensors, characterized by their high sensitivity and rapid response, can promptly detect the leakage of toxic gases, promptly trigger the alarm device, and activate the emergency treatment equipment, effectively preventing the occurrence of major safety accidents. Simultaneously, through the deep integration with the industrial automation control system, they assist enterprises in achieving production process optimization and green transformation [,]. The field of medical detection and diagnosis is also reliant on the assistance of gas sensors. Human exhaled gas contains biomarkers associated with various diseases. With the advantages of high sensitivity and rapid detection, gas sensors can precisely detect the biomarkers in exhaled gas, aid doctors in real-time monitoring of disease conditions, provide a crucial basis for the early diagnosis of diseases, and offer strong support for the formulation of personalized treatment plans [].
With the continuous innovation and profound integration of cutting-edge technologies such as material science, nanotechnology, artificial intelligence, and big data, gas sensors are evolving towards higher sensitivity, higher selectivity, higher stability, lower power consumption, and greater intelligence. In this paper, the development direction of gas sensors is reviewed, encompassing the exploration of novel sensitive materials and the innovation of sensor structures. The application of gas sensors in health and safety as well as medical detection is also examined, providing a reference for the extensive application of gas sensors.
2. Exploration and Optimization of Novel Sensitive Materials
2.1. Nanomaterials (NMs)
Owing to their distinctive size effect, surface effect, and quantum size effect, nanomaterials demonstrate physical and chemical properties that are entirely dissimilar from those of traditional materials, which has drawn extensive attention and in-depth research in the domain of gas sensors [,]. According to the varying dimensions, nanomaterials can be classified into zero-dimensional (0D), one-dimensional (1D), two-dimensional (2D), and three-dimensional (3D).
2.1.1. Low-Latitude Nanomaterials
The particle size of 0D nanomaterials is less than 10nm, exemplified by nanospheres. The 0D nanomaterial sensor exhibits fast response time, excellent selectivity, stability, and moisture resistance [,]. Zhao et al. [] synthesized VTe2 nanospheres for a gas sensor through hydrothermal synthesis for the first time (Figure 2), and discovered that the response rate of the VTe2 gas sensor to 50 ppm nitrogen dioxide (NO2) gas at 140 °C and 40% relative humidity (RH) was 105%. Additionally, their unsaturated bonds and high surface properties enable their application to gases at low operating temperatures. Yang et al. [] found that the heterojunction between 0D metal oxide semiconductor (MOS) and the trunk was far more complex than that between 0D NM and the trunk; thus, 0D NM was more active than 0D MOS.

Figure 2.
Response mechanism and adsorption model of VTe2 nanosphere sensor [].
1D nanomaterials possess a large surface area and an open porous structure, making them more suitable for the fabrication of highly sensitive and selective gas sensors [,]. As a typical representative of 1D nanomaterials, nanotubes exhibit excellent electrical properties and ultra-high mechanical strength. Tang et al. [] investigated a dual-mode microheater integrated nanotube array gas sensor (MINA sensor), which has multiple gas recognition capabilities and can detect hydrogen, acetone, toluene, and formaldehyde with a minimum measurement detection limit of 40 parts per trillion (ppt) and a theoretical detection limit of 7 ppt. Moreover, nanotubes, nanowires (NW) are also a highly prominent class of 1D nanomaterials. Sanghoon et al. [] fabricated SnO2 NW using the Au-catalyzed VLS method and irradiated SnO2 NW with FS lasers at energy densities of 138, 276, and 414 mJ/cm2. It was discovered that the gas sensor irradiated by the FS laser with a laser energy density of 138 mJ/cm2 displayed the highest gas response.
2D nanomaterials exhibit high electron conductivity and remarkable mechanical strength owing to their quantum and surface effects, and numerous 2D materials have been extensively utilized for the trace detection of analytes [,,]. The sensor parameters of 2D nanomaterials not only rely on nanostructure and electrophysical parameters but also on the density and diameter of nanopores in NS and NF []. Additionally, the distance between the air intake and the sensor, as well as the direction of the air intake, also exerts an influence on the performance of the sensor. Ryu et al. [] developed a test bench to assess the response characteristics of MOS2-based gas sensors under NO2 airflow (Figure 3). The experiment revealed that when the gas inlet direction is perpendicular to the surface of the gas sensor, the sensitivity of the sensor is the highest, reaching 4.29%. As the distance to the surface of the 2D gas sensor is reduced from 4 mm to 2 mm, the sensitivity of the sensor increases to 9.20%. 2D nanomaterials coated on plastic, paper, or textile substrates can form flexible, stretchable, and portable gas sensors. However, the development in this field has been sluggish, and most research work on MXene nanocomposite gas sensors has been applied to rigid substrates []. Modification with precious metals such as Au, Pt, and Pd can enhance the selectivity of MXene-based gas sensors towards different gases [].

Figure 3.
Schematic diagram of dynamic gas sensing test bench [].
2.1.2. 3D Nanomaterials
3D layered nanomaterials are typically synthesized through the combination of hydrothermal methods and heat treatment, as this approach is relatively straightforward and does not entail the utilization of any templates. Liu et al. [] synthesized porous ZnO with a considerable surface area of 193.7 m2/g by integrating the amino acid-assisted biomimetic hydrothermal method with subsequent calcination, which was achieved by calcining the interconnected nanosheets derived from the calcination of a basic zinc carbonate (BZC) precursor with a layered spherical structure. Xue et al. [] successfully fabricated porous 3D flower-like SnO2 nanomaterial by means of the hydrothermal method in combination with subsequent heat treatment, and it was discovered through characterization analysis that porous 3D SnO2 was composed of multiple thin nanosheets featuring holes. Furthermore, the sensor based on the 3D SnO2 layered architecture exhibited outstanding gas-sensing performance for ethanol. Zhu et al. [] demonstrated that 3D SnO2 possesses a stratified structure with significant resistance variations in air and ethanol gas, and the sensor has a sensitivity of 11.6 to 250 ppm ethanol at 240 °C. Additionally, 3D structured devices have the potential to be employed to introduce a single sensor for the detection of a wide range of sensed targets []. Yeh et al. [] employed through-silicon (TSV) technology and atomic layer deposition (ALD) to fabricate a three-dimensional (3D) TSV-structured room temperature titanium dioxide gas sensor (Figure 4). The findings reveal that at 10 ppm NH3 gas, the 3D room temperature TiO2 NH3 gas sensor exhibits excellent stability and reproducibility, with an average sensor response of approximately 9.35% and an error of <±0.8%. Zhang et al. [] discovered that after being decorated with Ag nanoparticles, the characteristics of the triethylamine detection sensor based on SnO2 were significantly enhanced. The Ag/SnO2-based sensors with an Ag content of 2 at% demonstrated the highest triethylamine sensing sensitivity at an optimal operating temperature of 170 °C. Additionally, 3D carbon nanotube/carbon nanofiber nanostructures have garnered considerable attention due to their large specific surface area and outstanding electrochemical properties. Alali et al. [] grew MWCNT on electrospun CNE using low cost reagents and an efficient production process and subjected it to CVD treatment. The hybrid 3D Ni-MWCNTs/CNE displayed a large surface area of 530 m2/g, which was higher than that of Ni/CNE at 375 m2/g.

Figure 4.
(A) Schematic image of the fabrication process for the 3D TSV-structured TiO2 gas sensor. (B) The influence of the ambient temperature and humidity on the TiO2 gas sensor. (C) Sensor response for the TiO2 gas sensor for various NH3 concentrations [].
Nanostructured sensing materials not only can enhance sensing performance but also can be deposited on various MEMS platforms through diverse printing techniques, thereby rendering them more sensitive to target gases []. Nanomaterials possess numerous advantages in the domain of gas sensors, such as high sensitivity, rapid response, low operating temperature, miniaturization, high selectivity, and strong plasticity, which endow them with excellent detection performance. Nevertheless, nanomaterial gas sensors also have certain drawbacks, including high cost, insufficient stability, selectivity issues, poor environmental adaptability, complex preparation processes, and safety concerns, which restrict their large-scale application and long-term stability. In general, nanomaterial gas sensors have considerable potential for performance improvement; however, numerous technical problems still need to be addressed in practical applications. Future research is required to strike a balance between optimizing material properties and reducing application costs to facilitate their wider application.
2.2. Metal Oxides (MOXs)
Metal oxides such as SnO2, ZnO, Fe2O3, and TiO2 are widely used in gas sensors. Their gas-sensing ability comes from changes in electrical properties due to REDOX reactions in different gas environments [,,]. Taking SnO2 as an instance, in the air, the surface of SnO2 will adsorb a layer of oxygen molecules. These oxygen molecules capture electrons on the surface of the material to form chemically adsorbed oxygen species (such as O2−, O−, etc.), thereby creating an electron depletion layer on the surface of the material and causing an increase in the resistance of the material. When reducing gases (such as carbon monoxide, hydrogen, etc.) are present, the reducing gas molecules will react with the oxygen species adsorbed on the surface, releasing electrons back into the material, leading to a reduction in the thickness of the electron depletion layer and a decrease in the resistance of the material. The reducing gas can be detected by monitoring the change in resistance [,]. Abdullah et al. [] designed six distinct PCB boards for MOX gas sensors, enabling the measurement of indoor air pollutants.
2.2.1. Influencing Factors of MOX Gas Sensors
Numerous studies have been conducted on the influencing factors of MOX gas sensors. Boiger et al. [] compared SnO2-based MOX gas sensors under different temperature-modulated operating modes and discovered that for the type of sensor investigated, time exerted little influence on the recognition and quantification of various gases. In the study of Nabil Abdullah et al. [], it was found that with the exception of the MICS 6814 (NH3 sensor), the amplitude of the sensor response decreased as the temperature and humidity level increased. Hence, when employing MOX gas sensors, it is essential to take into account the sensor response drift caused by variations in humidity and temperature. In this regard, Abdullah et al. [] proposed a regression model for the sensor to rectify the response drift of the gas sensor resulting from changes in the ambient temperature and humidity. It was verified that the standard deviations of the sensor response after model correction were 1.66 kΩ, 13.17 kΩ, 29.67 kΩ, and 0.12 kΩ, respectively, which were significantly smaller than the original sensor response. Different bias voltages also had an impact on the sensor response. Jung et al. [] employed WO3 with a thickness of 18 nm, deposited via RF magnetron sputtering, as the sensing material. The research findings indicated that the response to 10 ppm SO2 gas was enhanced approximately 3.7 times by applying a prebias of −2 V in contrast to 0 V. Additionally, the same sensing material would also exhibit distinct performance in different sensors. Jung et al. [] utilized indium oxide (In2O3) and NO2 gas as the sensing materials and target gases, respectively, and comprehensively contemplated the response, signal-to-noise ratio, and detection limit of TFT, MOSFET-type, and resistance-type gas sensors. The results demonstrated that the TFT-type gas sensor was the most superior among the three types of sensors.
2.2.2. Performance Optimization of MOX Gas Sensors
Conventional MOX gas sensors exhibit low selectivity towards different gases, resulting in classification issues between mixed and pure gases. In this context, Wen et al. [] proposed a polynomial interaction term mixture model with dynamic response to predict the concentration of binary mixtures and pure gases (Figure 5). Their proposed approach enhances the classification accuracy to 100%, along with quantitative relative errors of 1.4% and 13.0% for pure and mixed gases, respectively. To further enhance the gas-sensitive properties of metal oxides, researchers have employed a variety of methods for their optimization. Doping is a commonly utilized means to modify the crystal structure, electronic structure, and surface properties of a material by introducing small amounts of other elements into a metal oxide, thereby improving its sensitivity, selectivity, and stability [,]. The analysis conducted by Gerhard et al. [] predicted that sensor drift in N-type MOX materials could be mitigated or even suppressed by doping with metal impurities having a chemical valence higher than the core metal composition. Nguyen et al. [] deposited Pt on SnO2 film as a sensing material via the sputtering method and fabricated a sensor to test its performance. The results indicated that it could distinguish and effectively categorize ethanol, methanol, isopropyl alcohol, acetone, ammonia, and hydrogen. Additionally, by manipulating the preparation process of metal oxides, such as altering the sintering temperature, time, atmosphere, etc., physical parameters such as grain size, specific surface area, and pore structure can be modulated to optimize the gas-sensitive properties. A smaller grain size and a larger specific surface area can offer more active sites, which is beneficial for the adsorption and reaction of gas molecules [,]. It is notable that Helwig et al. [] embedded the MOX gas sensor in a micro-pump outside the ceramic micro reaction, which alternated between flow and non-flow conditions in a periodic manner, enabling a self-testing procedure. This approach endows the MOX gas sensor with built-in self-testing capabilities.

Figure 5.
(A) Dynamic response of the dynamic device. (B) Mixture of the sensing system [].
The metal oxide gas sensor boasts the merits of high sensitivity, low cost, rapid response, and facile integration, being suitable for large-scale production and extensive application. Nevertheless, it also presents certain drawbacks, such as poor selectivity, lack of stability, and significant influence by the environment. It is prevalently utilized in fields such as environmental monitoring and industrial safety; however, in scenarios demanding high precision and high selectivity, other technologies might need to be combined. On the whole, the metal oxide gas sensor is cost-effective but requires selection based on the specific requirements of the detection equipment.
2.3. Emerging Sensitive Materials
2.3.1. Metal-Organic Frameworks (MOF)
Metal-organic frameworks (MOF) constitute a type of material featuring a highly ordered porous structure that is formed through the self-assembly of metal ions or metal clusters and organic ligands []. The structure of MOF can be precisely modulated by adjusting the types, ratios, and synthesis conditions of metal ions and organic ligands, thereby facilitating the optimization of parameters such as pore size, porosity, and specific surface area [,,]. The MOF-derived metal alloy/oxide nanostructure NiMo-MOF developed by Karuppasamy et al. [] demonstrates outstanding H2S sensing performance, which can be ascribed to its synergistic effect and large surface area. Additionally, MOF gas sensors also possess rapid response and recovery capabilities, scalability, and multifunctionality. The Ti-MOF fabricated by Yang et al. [] via the one-step hydrothermal method shows good selectivity for NO2. When the concentrations of NO2 are 50, 100, 150, and 200 ppm, respectively, the response values of the Ti-MOF gas sensor are 6.4, 16.1, 35.6, and 48.5, respectively. Nevertheless, there is a dearth of in-depth investigations on the influence of sensors in complex environments. Montoro et al. [] synthesized M-MOF and subjected it to calcination to obtain metal oxides. They discovered that its performance was significantly influenced by the calcination temperature. Adjusting the MOF and calcination parameters can effectively regulate the selectivity of the sensor. The aperture and volume are also of considerable significance for the dynamic characteristics of MOF-based gas sensors. Lee et al. [] evaluated the gas-sensitive characteristics of two novel series of MG-doped metal-organic frameworks (MOFs). The study revealed that MOF gas sensors with larger pore diameters and volumes demonstrated shorter response and recovery times. Nevertheless, further optimization is still requisite regarding the cross-sensitivity of MOF gas sensors to other gases. Sturluson et al. [] evaluated MOF subsets through mathematical modeling and experimental data using singular value decomposition to predict the components in complex gas mixtures. However, this method might encounter issues of computational complexity and real-time performance in practical applications. In conclusion, MOF gas sensors have achieved considerable progress in the field of gas detection, but they still confront challenges such as stability, reusability, and anti-interference in practical applications at present.
2.3.2. Graphene
In addition, graphene-based gas sensors have unique sensing properties. Graphene is a 2D material with great electrical properties, high carrier mobility, and a large surface area [,]. When gas molecules stick to its surface, it changes the electrical properties such as conductivity and resistance [,,]. Graphene-based gas sensors have high sensitivity and fast response to a variety of gases (such as nitrogen dioxide, ammonia, hydrogen sulfide, etc.) [], and they can work at room temperature, providing new ideas and methods for the design of gas sensors. Wang et al. [] designed a mixed-structure gas sensor made of reduced graphene oxide (RGO) and decorative graphene (RGO-GR) for the detection of ultra-low concentration ammonia (Figure 6). The experimental results show that the attenuation time of the RGO-GR gas sensor is 10 min, the highest sensitivity to 0.5 ppm is 2.88%, and the detection limit of ammonia is 36 ppb, which has the best gas-sensing characteristics among such sensors. To improve the sensitivity of graphene sensors, Ma et al. [] proposed a method of integrating defective graphene with raw graphene, and the study showed that sensors based on defective graphene could respond with up to 248% sensitivity to NO2 concentrations of 100 ppm, 13 times higher than sensors built with raw graphene. It is worth mentioning that the battery-free graphene RFID gas sensor designed by Estevez et al. [] increases the communication range to 5 m and operates at discontinuous power supply voltages, solving the power supply limitations. At present, graphene sensors have problems such as long response recovery time, insufficient stability, and complex preparation processes, so the selectivity and stability can be enhanced by surface modification or composite with other materials.

Figure 6.
(A) Schematic diagram of RGO-Gr mixed gas sensor and Raman spectrum. (B) Gas sensing response of four mixed sensors at seven different ammonia concentrations (0.5, 1, 2.5, 5, 10, 25, and 50 ppm) [].
In addition, there are a number of new sensing materials researchers have developed. Novel sensing materials such as the typical group II–VI non-oxide semiconductors cadmium sulfide (CdS), cadmium selenide (CdSe), and cadmium telluride (CdTe) have been used, for example, as electronic materials, novel high performance conductance, and optical gas-sensitive materials []. However, these elements might possess certain toxicity. In the event that these materials leak during utilization or are disposed of improperly after being discarded, they could cause pollution to the environment. In practical applications, it is essential to consider how to mitigate its environmental risks, such as developing appropriate packaging technologies or seeking alternative non-toxic or low-toxic materials. Polyurethane has good surface adhesion, structural compatibility, flexibility, and stability, which are important characteristics that distinguish it from other polymers for use as sensors, and it can achieve the physical structure required for applications by changing the monomer or its proportion []. In addition, Banerjee et al. [] transformed the one-dimensional defect binary PBG structure gas-sensitive material into a one-dimensional defect ternary PBG structure gas-sensitive material, and its sensitivity was increased by 100%.
3. Innovation of Sensor Structure Design
3.1. Integration of Micro-Electro-Mechanical System (MEMS) Technology
Micro-electro-mechanical system (MEMS) technology, an advanced micromachining technology, has played a crucial role in the innovative structural design of gas sensors. Through the MEMS process, diverse minute mechanical structures and electronic components can be precisely fabricated on substrates such as silicon wafers, thereby enabling the miniaturization, integration, and intelligence of gas sensors [,,].
By modifying the sensitive material or the structural design, MEMS gas sensors are capable of detecting a wide range of gases, such as hydrogen, carbon monoxide, nitrogen dioxide, hydrogen sulfide, and so forth. Metal oxides constitute the core gas-sensitive materials of MEMS gas sensors. Through altering the composition and structure of metal oxides or adding catalysts, the sensitivity and selectivity of the sensors can be regulated to meet the detection requirements of various gases. Zhang et al. [] discovered that the further deposition of ZnO nanorods in miniaturized La3Ga5SiO14-MEMS sensors could enhance the gas-sensitive sensitivity, rendering them suitable for harsh environments. Additionally, MEMS microhot plates can offer a stable high temperature environment for metal oxides, enabling them to exhibit excellent gas-sensitive properties at optimal temperatures. Hsueh et al. [] fabricated a La2O3-NPs/ZnO/MEMS SO2 gas sensor employing the structure of the MEMS sensor (Figure 7). The sensor response to 400 ppb SO2 gas at 342 °C is higher than that of the ZnO/MEMS gas sensor and the La2O3-NPs/MEMS gas sensor. Subsequently, Hsueh et al. [] adsorbed Au nanoparticles with an average diameter of approximately 5 nm onto the surface of La2O3-NPs. The experimental results indicated that the sensor response increased with the rise of SO2 gas concentration. The sensitivity of the sensor to SO2 gas is also superior to that of CO2, CO, or NO2 gas at the operating temperature of 260 °C. The following year, Hsueh et al. [] prepared a CuO-NWs/MEMS sensor by the sputtering method, and its selectivity for NO2 was higher than that for CO, CO2, NH3, and SO2. Under the condition of 119 °C and an NO2 concentration of 500 ppb, the average long-term measurement response of the sensor is 50.1%, and the measurement error is 3%. At the same time, the study of Hsueh et al. [] also discovered that the response of the Zno-NPS/MEMS gas sensor to 1 ppm NH3 gas at room temperature is approximately 39.7%, but the original ZnO powder/MEMS gas sensor is rather unresponsive. For seven consecutive cycles, the ZnO-NPs/MEMS gas sensor has an average sensor response of about 40% and an inaccuracy of <± 2%.

Figure 7.
(a) The processing steps for La2O3-NPs. (b) The structure of the La2O3-NPs/ZnO/MEMS gas sensor [].
The micro-hot-plate structure gas sensor based on MEMS technology constitutes one of the current research hotspots. The micro-hot plate is typically composed of heating resistance, a heat insulation layer, and sensitive film. The heating resistance is employed to rapidly heat the sensitive film, facilitating the reaction of gas molecules with the sensitive material at high temperatures and thereby enhancing the response speed of the sensor []. For instance, Zhang et al. [] designed a sensor consisting of three resistors (one of which functions as a heating element and the other two as temperature-sensitive elements). The results indicate that the sensor possesses higher heat transfer efficiency and higher sensitivity and exhibits a low detection limit of 0.2% and a reproducibility of 2% for hydrogen. In the novel micro thermal conductivity detector (micro TCD) fabricated by Sun et al. [], two platinum resistors are connected in parallel to the same thermal conductivity cell. The simulation results reveal that the temperature difference between the platinum resistance (Tf) and the thermal conductivity cell (Tw) of this design is the greatest (exceeding 100 °C) and has excellent thermal insulation, which can enhance the sensitivity of the sensor. The experimental results demonstrate that the miniature TCD can rapidly detect small molecular gases, with a detection limit of 5 ppm and a quantitative repeatability of 0.82%.
In addition, MEMS technology is capable of integrating gas sensors with signal processing circuits, microcontrollers, etc., to constitute microsystems endowed with intelligent processing capabilities. This integrated design not only curtails the volume and weight of the sensor system but also enhances the reliability and stability of the system and lowers the cost. Shaporin et al. [] devised two types of electrostatic actuators for precise control of MEMS sensors and demonstrated that they had a travel range of 4 µm and 1.5 µm, respectively, at the same drive voltage. Yang et al. [] optimized the MEMS gas chamber process. They employed the TracePro optical simulation platform to simulate and optimize the size of the incident and emergent optical windows of the cavity. The simulation results indicated that when the size of the incident and emergent optical windows was 1.0 mm × 1.0 mm, the optimal light transmittance of the cavity could reach 17.6%.
MEMS gas sensors present considerable advantages, such as high sensitivity, rapid response and recovery, low power consumption, miniaturization and integration, cost efficiency, and versatility, facilitating the detection of a broad spectrum of gases and being suitable for a wide array of applications. Nevertheless, it also possesses certain drawbacks, encompassing the lack of long-term stability, limited selectivity, susceptibility to temperature and humidity, complex manufacturing procedures, and narrow detection range. Additionally, one of the issues with MEMS gas sensors is that they still employ external heaters, and gas-sensing measurements still necessitate elevated temperatures for operation []. On the whole, MEMS gas sensors exhibit excellent performance in the domain of gas detection, but there is still scope for improvement. With the progress of technology, its performance and reliability are anticipated to be further enhanced, thereby expanding its application scope.
3.2. Optical Gas Sensor
In addition to MEMS technology, there are a number of other innovative sensor structural designs that have also injected new vitality into the development of gas sensors, such as optical sensors.
An infrared sensor is a kind of sensor that employs the principle of infrared radiation for detection and measurement. It possesses high measurement accuracy and is capable of adapting to complex measurement environments [,]. Yan et al. [] designed a MEMS featuring near-infrared (NIR) spectral gas detection technology and spectral model training. The accuracy rate of this system in identifying mixed gases and achieving ethanol concentration classification exceeds 90%. Additionally, infrared sensors can also compensate for the insufficient selectivity of traditional MOX sensors. Glöckler et al. [] connected the commercially available semiconductor MOX methane gas sensor to an infrared gas sensor and combined it with a Fourier transform infrared spectrometer to achieve rapid resolution and collaborative detection of methane and carbon dioxide in gas samples. Currently, gas sensors based on the principle of non-dispersive infrared (NDIR) technology have drawn considerable attention. NDIR gas sensors specifically detect the characteristic absorption wavelengths of target gases by selecting infrared light sources and filters of specific wavelengths and are almost not affected by interference from other gases []. The NDIR gas sensor investigated by Zhao et al. [] is competent in detecting NO2 within the concentration range of 0–500 ppm. Preliminary tests indicate that the full-scale relative error of this gas sensor is less than 0.46%, with a limit of 2.8 ppm. The linearity is −1.09%, the repeatability is 0.47% when the concentration is 500 ppm, and the stability is 2%. With the progress of technology, NDIR gas sensors are gradually trending towards miniaturization. Shi et al. [] combined the simulation method to design a simple and relatively small stepped phosgene chamber (45 mm × 20 mm × 30 mm) with a long optical path (94.92 mm) and successfully applied it to the detection of CH4 gas. However, currently, the miniaturization of NDIR gas sensors might encounter problems such as the shortening of the optical path of the sensor, thereby influencing the measurement accuracy and sensitivity. Additionally, the issues of heat dissipation and stability after miniaturization also need to be tackled to ensure the reliable operation of the sensor in diverse environments.
Fiber-based gas sensors are also among the optical sensors. They leverage the propagation characteristics of light within optical fibers to accomplish gas detection. The surface of the optical fiber is coated with a layer of sensitive material that has specific adsorption and response to the target gas. When the gas molecules are adsorbed on the sensitive layer, the optical parameters, such as refractive index and light intensity, of the optical fiber will change, and the gas sensing can be realized by accurately detecting these changes [,,,]. The gas sensor of this structure has the advantages of strong anti-electromagnetic interference ability, high sensitivity, remote measurement, etc., and is especially suitable for some occasions with harsh detection environment requirements, such as gas monitoring in flammable and explosive environments. Sensors for fiber hybrid DAS and MEMS systems have been used to simultaneously measure vibration and temperature along multimode fiber (MMF) to monitor pipelines transporting oil and gas over long distances []. If a layer of metal oxide coating is plated on the end of the fiber, high sensitivity detection of gas concentration can be achieved. Devendiran et al. [] compared the sensors before and after the cladding by detecting the radiation from the modified area of the cladding and found that the new sensor showed higher sensitivity (Figure 8). However, the optical fiber sensor has some problems, such as high cost, a complex detection system, and being affected by environmental factors. Follow-up research can optimize the light source and detection system to reduce the cost.

Figure 8.
Sensing principle of radiation mode and light radiation from cladding region [].
In addition, optical gas sensors encompass Raman spectroscopy gas sensors, photoacoustic spectroscopy gas sensors, fluorescence quenching type gas sensors, and so forth. Among these, as Raman spectroscopy can furnish detailed information regarding the vibration patterns of molecules, each molecule possesses its distinctive Raman spectral “fingerprint”. Hence, Raman spectroscopy gas sensors can precisely identify and discriminate different chemical substances, even when their chemical structures are highly similar. The multi-surface-enhanced Raman scattering (SERS) gas sensor matrix designed by Chen et al. [] distinguishes the gases of phenethyl alcohol, acetophenone, and anethole perfectly. However, at present, optical sensors still encounter issues such as significant environmental interference and relatively elevated costs. In the future, the performance of sensors could be enhanced via the research and development of novel materials and the application of nanotechnology. Alternatively, artificial intelligence and big data technologies can be employed to improve signal processing and anti-interference capabilities. Concurrently, large-scale production and technological innovation will drive down costs and further broaden the application scope of optical sensors.
3.3. Other Innovative Structural Design
With the vigorous development of cutting-edge technologies such as Internet of Things technology, big data, and artificial intelligence, gas sensors have been integrated into the intelligent system, realizing the intelligent transformation from single detection function to multi-function, high precision, and low power consumption []. Masato et al. performed spectral information analysis by using a combination of a 2-D LSPR gas sensor and a hyperspectral camera, which can visualize the spatiotemporal distribution of multiple gases and identify the gas space. Pareek et al. [] proposed an adaptive integrated network based on a two-dimensional neural network (2D-CNN) for gas recognition, and experimental results show that this is an effective mixed gas recognition technology with recognition accuracy up to 91%. However, gas sensors in the Internet of Things environment have the problem of network vulnerability. For this, He et al. [] constructed a reconfigurable gas sensor array RS-PUF. The experimental results show that the PUF uniqueness of the sensor is 52.4%, the randomness is 99.1%, and the reliability is 98.17%. In addition, wearable sensors have garnered significant attention owing to their portability. Haick et al. [] deliberated on the possibility of whether wearable devices could autonomously monitor health risk status in both continuous and real-time manners and put forward notions for further enhancing skin-based wearable devices.
In addition, sensors based on bionic devices have gradually come to the fore. Bionic device sensors represent an innovative technology that emulates the structure, function, and working principle of living organisms []. Wang et al. [] reported a bionic manipulator integrated with a MEMS gas sensor array, which combines artificial olfaction and touch as well as an algorithm inspired by fruit flies. It can identify nine gases within five seconds, with an accuracy rate as high as 97.8%. Furthermore, bionic device sensors typically possess high sensitivity and high precision and are capable of detecting gases at low concentrations []. Lv et al. [] fabricated a wearable Ag-CuO bionic sea urchin cavity (BSC) SERS sensor, which achieved the detection of metabolite concentration changes in sweat at rest and successfully detected trace acetone gas volatilized at 30 mmol/L. However, current sensors typically encounter difficulties in discriminating between isomers and homologues, as these compounds usually possess similar physical and chemical properties. In this respect, Wu et al. [] integrated the organic field-effect transistor (OFET) array with the reservoir computing (RC) and k-nearest neighbors (KNN) algorithms to construct a bionic electronic nose. Its classification accuracy rate for 8 types of gases reached 100%, and the identification accuracy rate for 26 types of gases (including mixtures, isomers, and homologues) attained 99.04%. Nevertheless, the current bionic device sensors have issues such as limited lifespan, strong environmental dependence, high cost, high system complexity, limited selectivity, and high requirements for calibration and maintenance. Improvements should be made in these domains in the future. The performance of the gas sensor is shown in Table 1.

Table 1.
Performance of gas sensors.
All in all, the future gas sensors will develop in the direction of intelligence, miniaturization, multifunctionality, and networking, and deeply integrate the Internet of Things, big data, artificial intelligence, and other technologies to achieve high precision, low power real-time monitoring and remote management.
4. Gas Sensor in the Field of Health and Safety and Medical Applications
4.1. Indoor Air Quality Monitoring
Indoor air quality is directly associated with people’s health and quality of life. With the extensive application of building decoration materials and the alteration of people’s lifestyles, a variety of detrimental gases may exist in indoor air, such as volatile organic compounds (VOCs) such as formaldehyde, benzene, toluene, xylene, etc., and inorganic gases such as carbon monoxide (CO), carbon dioxide (CO2), sulfur dioxide (SO2), and nitrogen oxides (NOx) [,,]. Prolonged exposure to these harmful gases will inflict severe damage on the human respiratory system, nervous system, and immune system, giving rise to various diseases, such as respiratory tract infection, asthma, leukemia, cancer, etc. [].
Gas sensors assume a crucial role in indoor air quality monitoring. Through the installation of gas sensors in diverse areas of the room (such as the living room, bedroom, kitchen, bathroom, etc.), the concentration of harmful gases in the air can be monitored in real-time and continuously. The sensor based on metal oxide semiconductor (MOS) is currently one of the most prevalently utilized indoor detection apparatuses. Semiconductor metal oxides (such as SnO2, ZnO, etc.) will undergo REDOX reactions in the formaldehyde gas environment, leading to alterations in their electrical properties (such as resistance). The gas concentration can be detected by monitoring the changes in resistance [,]. This type of sensor possesses the advantages of high sensitivity, rapid response speed, and low cost, and is capable of accurately detecting formaldehyde at concentrations as low as tens of ppb [,]. Zhai et al. [] investigated the gas sensitivity of a gas sensor based on In2O3/Sn2O3 heterojunction to formaldehyde gas. At the same operating temperature, gas sensors based on In2O3/Sn2O3 heterojunction exhibit higher sensitivity to formaldehyde gas than pure Sn2O3 gas sensors. Heterojunction represents a promising approach to address the cross-sensitivity issue of gas sensors. Sendi et al. [] investigated the impact of the n-p heterojunction in MOS gas sensors and its dependence on gas sensitivity and relative humidity. The findings reveal that when the mass fraction of SnO2 in the blend is set at 25%, the gas sensor exhibits a P-type semiconductor gas response; conversely, when the mass fraction of SnO2 in the blend reaches 50%, it transforms into an N-type sensor response. To enhance the selectivity of the sensor, researchers typically employ doping, surface modification, and other approaches to optimize the sensitive material. Wang et al. [] utilized the screen printing method to coat the ZSM-5 molecular sieve film on the surface of the SnO2 gas sensor. The results indicated that the ZSM-5/SnO2 gas sensor with a thickness of 19.5 μm significantly improved the selectivity towards formaldehyde and reduced the response to ethanol, acetone, and benzene at 350 °C. Doping a small quantity of precious metals (such as Pt, Au, etc.) in SnO2 can enhance its selectivity towards formaldehyde and effectively mitigate the influence of other interfering gases. Jeon et al. [] prepared 4 μm highly dispersed Pt, mixed it with Fe2O3 to synthesize the Pt/m-Fe2O3 sensor, and explored its gas-sensitive properties towards formaldehyde (Figure 9). The study discovered that the gas sensor based on 0.2% Pt/m-Fe2O3 enhanced the gas response by over 90% when detecting low-level formaldehyde gas at a concentration of 50 ppb compared to Fe2O3-based gas sensors.

Figure 9.
(A) Preparation process, (B) gas sensing mechanism, and (C) TEM image of Pt/m-Fe2O3 sensor [].
In addition to formaldehyde, the gas sensor is also capable of detecting other noxious gases within the room. For instance, Sarif et al. [] developed an advanced gas detection system for the detection of VOCs in the air. It was demonstrated that the ENS 160 sensor performed proficiently, detecting 60 out of 72 gas samples with an average detection rate of approximately 83%. Nevertheless, the indoor air detection system is typically complex. Lee et al. [] discovered that the Au-coated SnO2 nanorod gas sensor integrated with GC could be employed as a simplistic indoor pollutant monitoring system, which could reduce the concentration of 10 ppm BTXF gas (benzene, toluene, xylene, and formaldehyde) with a response time of less than 2.5 s. Currently, the research and development of portable sensors is escalating progressively. For instance, Covington et al. [] devised and developed a low cost portable system for detecting indoor environmental quality (IEQ), capable of monitoring gases such as temperature, humidity, PM2.5, PM10, CO2, and CO. Nevertheless, portable sensors are frequently accompanied by issues such as limited selectivity and inadequate accuracy. In response to this, Covington et al. [] designed a low cost PID sensor whose detection limit would be far lower than 1 ppm and could successfully discriminate low concentrations of 2-hexanone, isobutylene, propanol, 2-pentanone, 2-octanone, and 2-heptanone.
Certain advanced indoor air quality monitoring systems are also furnished with intelligent data analysis capabilities. Gong et al. [] devised an indoor air quality monitoring system, which is capable of achieving real-time monitoring of indoor gas quality via the Internet of Things. The accuracies of three machine learning models within the system (Extreme Gradient Boosting, Support Vector Machine, and Back Propagation Neural Network) for gas classification are 95.45%, 100%, and 100%, respectively. Additionally, the sensor system can also conduct a comprehensive analysis of the data collected by multiple gas sensors and combine indoor temperature, humidity, personnel activities, and other factors, thereby providing users with a comprehensive and precise indoor air quality assessment report. Oh et al. [] employed three monitoring algorithms (ANNs, DNNs, and 1D CNNs) in the sensor array to enable the sensor to successfully distinguish indoor pollutants through an ML-based approach even in the event of variations in ambient humidity and temperature. Zhao et al. [] put forward a hybrid GA-DBPSO algorithm integrating the genetic algorithm and the discrete binary particle swarm algorithm to address the location set coverage model of gas sensors, thereby expanding the monitoring scope of the coal mine gas monitoring subsystem. Through big data analysis and machine learning algorithms, indoor air quality prediction models can be constructed to predict the changing trend of indoor air quality in advance and furnish users with timely warning information. Al-okby et al. [] combined two gas sensors with an IoT-based microcontroller capable of collecting data based on an IAQ index and transmitting the data to the IoT cloud for further processing, storage, and monitoring. Nigam et al. [] integrated the auxiliary technology of mobile SMS notification and email with the gas sensor, which enables real-time monitoring of the indoor environment, provides indoor air quality index (AQI) information, and measures toxic gases in parts per million (PPM). The measured environmental information will be dispatched to the building occupants via mobile SMS and email.
Therefore, the contemporary indoor air sensors are capable of monitoring indoor air quality in real-time and furnish data support for people to comprehend the indoor environmental conditions. Moreover, some sensors possess the traits of high precision and high sensitivity. Nevertheless, it still has limitations in terms of accuracy, might be interfered with by other substances, demands regular calibration, and certain high precision sensors are costly. With the advancement of Internet of Things technology, indoor air sensors will trend towards networking and intelligence, accomplish real-time transmission and analysis of sensing data, and provide people with a healthier living environment via automatic control and adjustment.
4.2. Monitoring of Toxic Gases in Industrial Environments
During the course of industrial production, numerous industries generate a diverse range of toxic and harmful gases. In the production of petrochemicals, fertilizers, and plastics, gases such as hydrogen sulfide (H2S), sulfur dioxide (SO2), and chlorine (Cl2) are frequently emitted [,]. In the coal mining industry, methane (CH4), carbon monoxide (CO), and nitrogen oxides (NOx) are common noxious gases []. These toxic gases not only pose a severe threat to the health of workers but also have a high probability of causing major safety accidents and environmental pollution issues [,]. Gas sensors play a crucial role in the real-time monitoring and early warning of toxic gases in industrial environments [,].
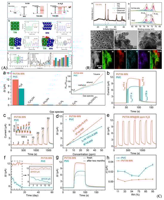
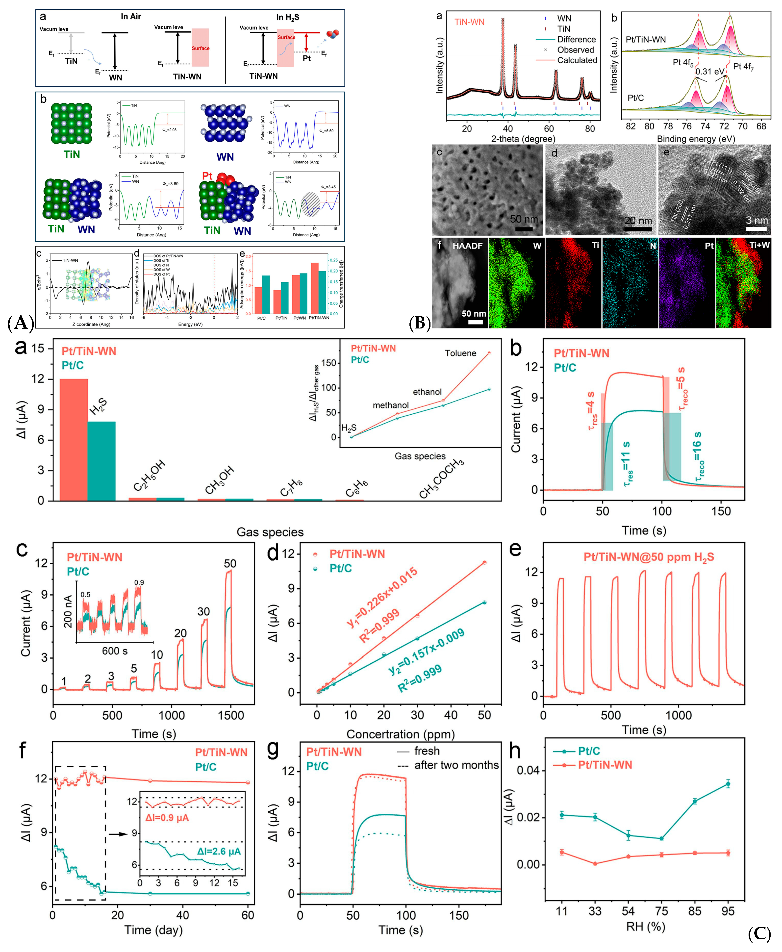
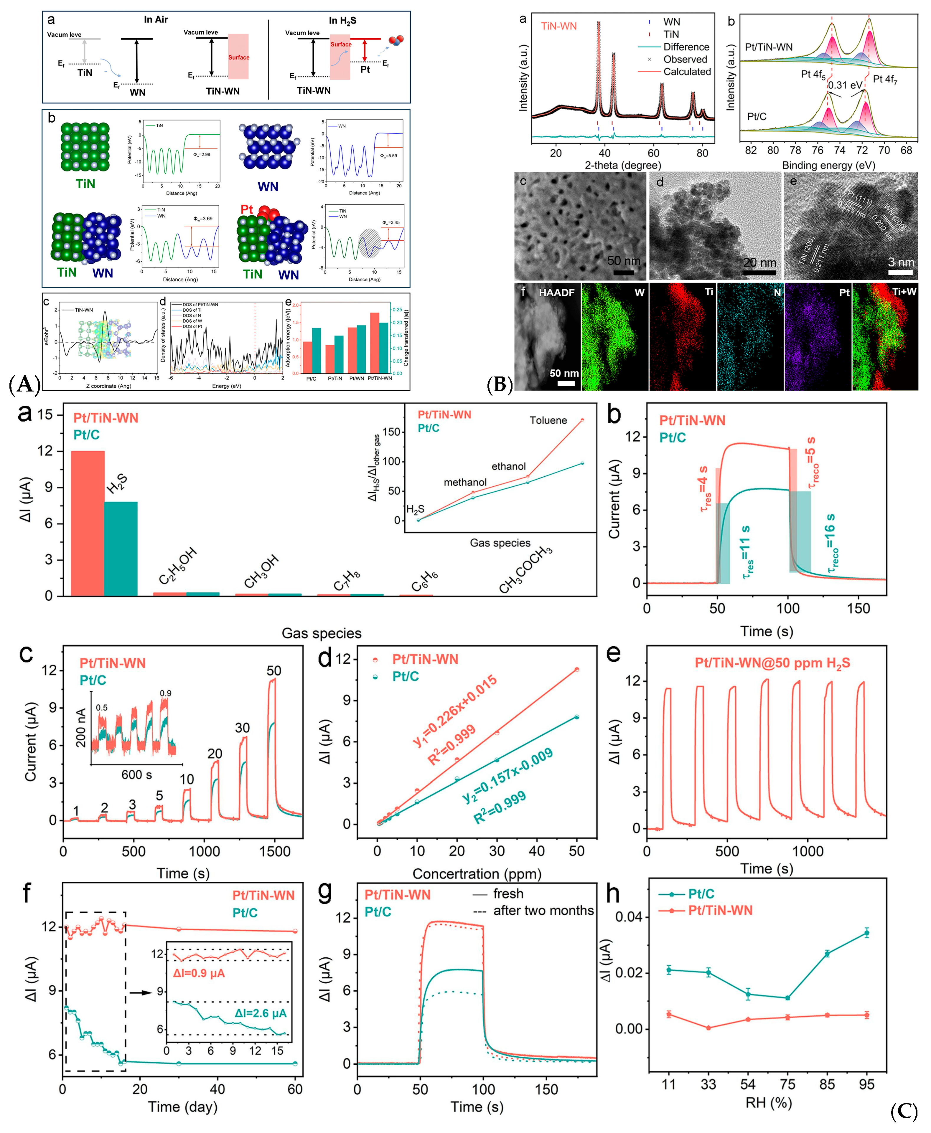
Gas sensors founded on electrochemical principles are frequently employed to detect hydrogen sulfide. This sort of sensor operates by gauging the electrical current produced through an electrochemical reaction of hydrogen sulfide at the sensing electrode. They are highly sensitive and selective and are capable of detecting hydrogen sulfide at concentrations as low as a few parts per billion (ppb) [,]. Medvedeva et al. [] fabricated and tested electrochemical gas sensors with thin-film nanocomposite electrodes in diverse gas environments, and the experimental outcomes demonstrated that A-C/Pt exhibited higher sensitivity and stability for the continuous monitoring of H2S gas in comparison with major products of the same kind produced on a large-scale. Nevertheless, traditional Pt-based catalysts are frequently constrained by their electronic structure and stability. In this respect, Zhang et al. [] put forward a Pt/TiN-WN composite sensor, which attains electron accumulation on the surface of Pt, thereby generating enhanced conductivity and abundant active sites (Figure 10). It achieves a response current of 12.2 μA, 1.7 times that of Pt/C (7.1 μA). It also displayed excellent linearity (R2 = 0.999).

Figure 10.
(A) Mechanism of H2S absorption by Pt/TiN-WN composite sensor. (B) Characterization of Pt/TiN-WN composite. (C) Response of Pt/TiN-WN composite sensor to H2S [].
Carbon monoxide (CO) constitutes another prevalent toxic gas within industrial settings. Currently, the most extensively utilized sensors are founded on nanomaterials. Van Nguven et al. [] fabricated a series of metal-organic framework (MOF) nanomaterials, namely AlPMOF (M) (M = Cu, Co), based on porphyrin aluminum, which exhibit superior carbon monoxide sensing performance in contrast to the original sensor. Kim et al. [] developed a selective self-heating CO gas sensor based on Au-modified WS2 nanosheets. The CO gas sensing outcomes demonstrate that Au has an excellent effect on enhancing the response and selectivity of CO gas. Furthermore, Kim et al. [] applied a voltage of 4.7 to the WS2 nanosheet gas sensor co-decorated with Au-SnO2, and the gas sensor manifested the highest response (R-a/R-g = 3.687–50 ppm CO) and the highest selectivity towards CO. Nevertheless, low power gas sensors employing nanostructured materials and catalysts lack reliability and uniformity, and currently, commercially available CO gas sensors consume high power (typically 38 mW). In this regard, Jung et al. [] presented a CO gas sensor featuring low power consumption (1.8 mW @ 392 °C), which was capable of locally regulating the electron concentration in WO3 thin films and exhibited a response 39.5 times higher than that of traditional resistive-type gas sensors. Additionally, flexible sensors are also gradually being employed in the detection of CO. The RGO in the flexible CO sensor fabricated by Liu et al. [] contains 62.65% C-C, and the test outcomes reveal that the maximum response of the sensor is 1.56 within the range of 400–2000 ppm CO gas concentration.
Since the gas pollutants generated in the industrial sector are not singular, it is essential to concurrently detect and analyze multiple toxic gases. For instance, Madan et al. [] proposed a gas sensor based on an n+ source pocket PIN gate fully enclosed tunnel field-effect tube (PNIN-GAA-TFET), capable of analyzing various gases (such as hexane, methanol, isopropyl alcohol, dichloromethane, and chloroform) with sensitivity and stability. Moreover, with the advancement of intelligent networks, gas sensors in the industrial domain have been gradually integrated with networks to furnish real-time detection data for factories. Monitoring in remote areas can capitalize on the versatility of wireless sensor networks, along with integrated power collection and positioning capabilities. Klein et al. [] combine sensors utilized for collecting chemical and environmental data with cloud-based analytics to continuously monitor the environment and locate leaks of fugitive methane. The actual test of this technology reveals that its leakage location performance is superior to 1 m.
At present, the AQ7 series of four-gas sensors introduced by Honeywell has been utilized in the industrial field for the detection of CO, NO2, O3, and VOCs. However, currently, some industrial gas sensors present the issue that their accuracy is significantly influenced by environmental factors, being susceptible to interference, and the maintenance cost is high, demanding regular calibration and component replacement. Hence, future industrial air sensors ought to be developed in the direction of high sensitivity, high selectivity, miniaturization, and low power consumption to accommodate the complex and variable industrial environment. Moreover, it is necessary to utilize Internet of Things, big data, and artificial intelligence technologies, enabling it to achieve intelligent networking and data analysis, with functions of automatic diagnosis, early warning, and decision support, providing strong support for the intelligent and green transformation of industrial production.
4.3. Detection of Biomarkers in Human Exhaled Gas
Exhaled air encompasses a plethora of information associated with diverse diseases. Gas sensors have emerged as a potent tool for detecting biomarkers in exhaled gases, thereby offering the potential for non-invasive and early disease diagnosis.
Studies have demonstrated that cancer cells generate specific volatile organic compounds (VOCs) in contrast to healthy cells []. Lung cancer patients exhibit higher concentrations of benzene, toluene, and n-propanol compounds in their exhaled breath [,,]. Duan et al. [] discovered that in the sensor encapsulated with WO3 by ZIF-8, the distinctive porous structure of ZIF-8 and the heterojunction of WO3/ZIF-8 synergistically enhanced the gas adsorption performance. Compared with the single WO3, the optimized WO3/ZIF-8 complex displayed superior selectivity and response to various disease biomarkers. Currently, gas sensors based on metal oxides, particularly those employing nanostructured materials, have been extensively explored for the detection of these biomarkers. Luo et al. [] investigated a gas sensor based on highly sensitive Fe-doped ZnO nanoneedles. The sensor demonstrated a high response to 250 ppb isopropyl alcohol at a doping concentration of 5 at% and a temperature of 275 °C and exhibited high stability at various humidity levels. Nevertheless, responding rapidly to low concentrations of marker gases poses a challenge. In this respect, Liang et al. [] proposed a sensor based on a distinctive chromosomal-like HoFeO3 material, which shows an n-propyl alcohol response of 120.5 to 100 ppm at an operating temperature of 120 °C. Most crucially, it presented a low detection limit of 50 ppb. Additionally, the PD-doped CoTiO3/TiO2 (Pd-CTT) nanocomposite benzene sensor fabricated by Wang et al. [] displayed a high response to benzene at room temperature of 25 °C (R-g/R-a = 33.46@50ppm), and the detection limit was as low as 100 ppb. However, the difference in toluene exhaled by lung cancer patients and healthy individuals is approximately 50ppb; thus, a lower detection limit is still required. Gong et al. [] prepared a toluene gas sensor based on Pd/PDO-decorated SnO2 nanofibers through electrospinning. Its detection limit was 50 ppb at the optimal operating temperature of 285 °C, fulfilling the requirements for lung cancer diagnosis. Generally, the performance of the sensor is influenced by environmental conditions. To enhance the accuracy of the sensor, Gregis et al. [] established an analytical platform coupled with a silicon spiral gas chromatography microcolumn and employed a metal oxide-based gas sensor as a miniaturized gas detector, even in the presence of high concentrations of water vapor and carbon dioxide (Figure 11). It is also feasible to selectively detect low concentrations of VOCs, which are regarded as biomarkers for lung cancer, within minutes. By integrating multiple gas sensors into an array and applying pattern recognition algorithms, it becomes possible to distinguish different types of lung cancer with high accuracy and even predict the stage of the disease. Lee et al. [] combined a gas sensor array with the convolution neural network (CNN) algorithm to detect exhaled gas from the human body, and in 181 clinical breath samples collected (from 74 healthy controls and 107 lung cancer patients), utilized the complete clinical dataset to classify healthy controls and lung cancer patients with an overall accuracy of 97.8%. Additionally, Marzorati et al. [] designed and developed an electronic nose based on a metal oxide sensor array and classified breath samples collected from healthy controls and lung cancer subjects using an artificial neural network (ANN). The results indicate that the sensitivity of the electronic nose is 85.7%, the specificity is 100%, and the accuracy is 93.8%, which can offer a solid foundation for the diagnosis of lung cancer.

Figure 11.
(A) Dynamic response of the SnO2 gas sensor. (B) Function of the biomarker concentration in the mixture. (C) Dynamic response of the gas sensor as a function of the adsorption time [].
In addition to lung cancer, gas sensors are also employed in other disease domains. For instance, acetone is a well-recognized biomarker for diabetes. In diabetic patients, particularly those with poor glycemic control, the acetone concentration in exhaled gas is increased [,,]. Lombardo et al. [] deposited a thin layer of Nb2O5 on an alumina substrate through reactive plasma sputtering. The metal oxide acetone gas sensor they developed enabled the measurement of acetone concentration below 1 ppm at an operating temperature of 350 °C. People with liver disease have NH3 in their exhaled breath. Kao et al. [] utilized a platinum-catalyzed indium nitride (Pt-InN) gas sensor to detect variations in sub-ppm NH3 concentration for the detection of liver disease, which was capable of discriminating small deviations in NH3 concentrations between 0.2 and 0.8 ppm for rapid and precise identification of the target gas NH3. Additionally, odor detection of bacteria in the mouth can also serve as an early detection of dental and oral diseases. Astuti et al. [] developed an electronic nose to detect oral diseases caused by Actinomyces aggregatus, Porphyromonas gingivalis, Streptococcus mutans, and Enterococcus faecalis, and the results indicated that the TGS 826 and TGS 2602 sensors had the most favorable response. In addition, Shooshtari et al. [] proposed the MWCNF FET sensor specifically manufactured for efficient ammonia detection in environmental monitoring and healthcare applications, which increased the gas response by 55%.
The gas sensor exhibits distinct advantages in the detection of human exhaled gas biomarkers. Its detection is non-invasive and convenient, with rapid results, facilitating on-site and large-scale screening, featuring low cost and multi-component detection, which can effectively enhance the accuracy of disease diagnosis. Nevertheless, it has drawbacks such as poor selectivity, low detection accuracy due to the interference of exhaled gas, insufficient stability, significant environmental impact, and long-term performance deterioration. Currently, there exist studies that integrate medical sensors with AI and employ them in advanced clinical decision support systems to enhance the accuracy of diagnosis []. In the future, the clinical application will be expedited through the development of new materials, the advancement of integrated intelligence, and the establishment of standards. The detection performance of the gas sensor for human exhaled markers is shown in Table 2.

Table 2.
The detection performance of gas sensors.
5. Existing Challenges and Future Development Trends
5.1. Existing Challenges
Although significant progress has been made in gas sensor technology in the domains of health, safety, and medical applications, it still encounters numerous challenges.
In real situations, gas sensors often come into contact with various gases, which may mutually interfere, making it impossible for the sensors to accurately distinguish the target gas from the interfering gas. For example, when detecting markers of lung cancer, other volatile organic compounds (VOCs) in exhaled gas might interfere with the test results. Meanwhile, the majority of current gas sensors lack specific receptors or catalysts, making it difficult to achieve highly selective detection of a single gas. The development of materials that can specifically bind to the target gas constitutes the key to solving the selectivity issue; however, the related research is still in the development stage.
The performance of gas sensors is readily influenced by environmental factors such as temperature, humidity, and mechanical stress. For example, alterations in humidity might result in variations in the sensor’s sensitivity and response time, and mechanical stress could impact the structural integrity of the sensor. Long-term utilization can cause a deterioration in the performance of sensor materials. For instance, nanomaterials may aggregate, and the surface-active sites of metal oxides may decline, thereby reducing the sensitivity and stability of the sensor. Additionally, the packaging and protection measures of the sensors are insufficiently perfect to effectively isolate the interfering factors in the environment, which further exacerbates the degradation of the sensor performance.
High performance gas sensors usually demand the utilization of precious metals, rare materials, or complex nanostructured materials, which are relatively costly. For example, sensors doped with precious metals (such as platinum and gold) exhibit excellent performance, but their costs also rise significantly. Advanced manufacturing processes, such as micro-electromechanical systems (MEMS) technology and nanomaterial synthesis, require high precision equipment and complex process flows, thereby increasing the production cost of sensors. In indoor air quality monitoring or industrial gas detection, a large number of sensors need to be deployed. However, the current high cost of high precision sensors restrict their large-scale application.
The concentrations of numerous disease markers in exhaled gas are extremely low (such as at the ppb level), and the existing gas sensors have insufficient sensitivity when detecting at such low concentrations, making it challenging to meet the requirements of clinical diagnosis. For instance, the detection of toluene, a marker of lung cancer, needs to reach a detection limit of 50 ppb, but currently some sensors still struggle to achieve this. Some gas sensors have a relatively slow response speed, especially in high humidity or low-temperature environments, which can impact the real-time performance of detection. Meanwhile, a long recovery time will also lower the reuse efficiency of the sensor. In complex environments, the detection accuracy of sensors is prone to interference. For example, in an environment with high humidity or a high concentration of carbon dioxide, the sensitivity of the sensor may decline, resulting in inaccurate detection results.
Although MEMS technology has facilitated the miniaturization of gas sensors, further reducing the size of the sensors might result in a deterioration of detection performance. For instance, the miniaturized sensor could lower the measurement accuracy due to the shortening of the optical path. Integrating gas sensors with other functional modules (such as signal processing circuits and microcontrollers) can raise the intelligence level of the system; however, the integration process is complex and may increase the power consumption and cost of the system.
In practical applications, gas sensors generate a considerable amount of data, which might encompass the concentration information of diverse gases, environmental parameters, and the status information of the sensors themselves. How to extract useful information from these intricate data poses a challenge. The signals collected by the sensors may contain noise and interference, which can impact the accuracy and reliability of the data. Advanced signal processing algorithms need to be developed to eliminate noise and interference and enhance data quality. Currently, there is a dearth of unified standards for data processing and analysis of gas sensors. The data formats and processing methods of different sensors vary, which creates difficulties for the integration and analysis of data.
Different diseases may possess multiple biomarkers, and the concentration ranges of these biomarkers vary significantly. For example, markers of lung cancer comprise various compounds such as benzene, toluene, and n-propanol, while the main marker for diabetes is acetone, but its concentration is relatively low, and the detection is rather challenging. The concentration of biomarkers will change dynamically along with the advancement of the disease, the physiological state of the patient, and the alterations of environmental factors. Gas sensors need to be capable of monitoring these dynamic changes in real-time to provide precise diagnostic information. Some biomarkers may not be specific markers of a certain disease but common markers of multiple diseases. For instance, acetone is not only related to diabetes but may also be associated with other metabolic diseases, which enhances the complexity of diagnosis.
Some high performance sensing materials (such as certain metal oxides and nanomaterials) might possess certain toxicity. In case of leakage during usage or improper disposal after use, it could cause harm to human health and the environment. With the integration of gas sensors with technologies such as the Internet of Things and big data, the data collected by sensors might involve personal privacy and sensitive information. How to guarantee the security and privacy of the data is an important issue.
Although gas sensors have shown good performance in laboratory studies, in clinical applications, the performance of these sensors might be influenced by factors such as individual variations among patients and environmental changes. Currently, many gas sensors have not undergone adequate clinical validation and are hard to be directly utilized in clinical diagnosis. The absence of standardized operation procedures and quality control standards for gas sensors in clinical applications makes it challenging to compare and replicate the results among different studies, thereby limiting their wide application in clinical diagnosis. Integrating gas sensor technology into the existing medical diagnosis system requires the overcoming of numerous obstacles, including technical compatibility, data management, and the training of medical staff. At present, the application of gas sensors in the medical field is still in the exploratory phase and has not yet formed a mature clinical application model.
In industrial settings, sensors might be exposed to severe conditions such as high temperatures, high humidity, strong acids, and alkalis. These environmental elements can cause the degradation of sensor materials’ performance, lowering the sensitivity and stability of the sensors. In complex circumstances, sensors could be influenced by electromagnetic interference, chemical interference, etc., resulting in inaccurate detection outcomes. For example, in a petrochemical environment, sensors might be disturbed by various organic solvents, which could have an impact on their detection of the target gas.
To guarantee the accuracy of the sensor, it is essential to calibrate the sensor on a regular basis. Nevertheless, the calibration process is intricate and costly, thereby raising the usage and maintenance costs of the sensor. The structure of some gas sensors is complex, and the maintenance and replacement of components demand professional technicians and equipment. In some remote areas or environments with limited resources, the maintenance and calibration of sensors might be restricted.
After the detection of certain gases, the surface of the sensor might be adsorbed by the target gas molecules, leading to a reduction in the sensor’s sensitivity. Although sensors can be regenerated through methods such as heating, multiple regenerations could result in a decline in sensor performance and affect their reusability. The service life of sensors is typically short. Especially in high concentration target gases or harsh environments, the performance of sensors might decline rapidly, and they need to be replaced frequently.
To sum up, although gas sensor technology has broad application prospects in health, safety, and medical fields, issues such as selectivity, long-term stability, cost, detection accuracy, integration and miniaturization, data processing and analysis, the complexity of biomarkers, safety, limitations in clinical application, environmental adaptability, maintenance and calibration, as well as reusability still constitute major challenges it confronts.
5.2. Future Trends
With the profound integration of multiple disciplines such as materials science, nanotechnology, artificial intelligence, and the Internet of Things, gas sensors will exhibit tremendous potential and broad application prospects in their future development. The breakthrough of high performance sensing materials will drive the enhancement of the core performance of gas sensors. Two-dimensional materials such as graphene, molybdenum disulfide, and black phosphorus, owing to their distinctive electrical, optical, and chemical properties, will serve as important material bases for gas sensors. Through functional processing and the development of composite materials, these materials can significantly improve the selectivity and sensitivity of sensors while lowering the detection limit. Additionally, the development of intelligent response materials will further enhance the adaptive capacity of sensors, enabling them to automatically adjust their structure or performance upon detecting the target gas, thereby achieving more efficient detection and signal amplification.
The integration of artificial intelligence and big data technology is set to bring about a qualitative leap in the application of gas sensors. Deep learning and machine learning algorithms are deeply incorporated into gas sensor systems to enable high precision identification of complex gas mixtures and disease diagnosis and even to predict the early stages and progression trends of diseases. Big data analysis will contribute to the establishment of environmental health and disease monitoring models. Through the analysis and mining of vast amounts of data, potential health risks can be forewarned in advance, providing a scientific basis for public health decision-making. Meanwhile, gas sensors will be integrated with medical equipment, wearable devices, and Internet of Things platforms to form an intelligent health monitoring and diagnosis system, achieving real-time data transmission and remote analysis.
Miniaturization and portability constitute another significant orientation for the future advancement of gas sensors. Progressions in MEMS technology and nanofabrication procedures will propel gas sensors towards miniaturization and integration, resulting in the emergence of low power, fast response, and highly sensitive microsensor arrays. Portable gas detection apparatuses will turn into essential tools for health monitoring and environmental detection, characterized by high precision and multi-gas detection capabilities. They also attain longer battery life and more convenient operation methods through optimized design. The development of flexible and wearable sensors will further broaden the application of gas sensors in the domain of health monitoring, enabling real-time monitoring of human physiological signals and environmental gases.
Multimodal fusion and multifunctionality will emerge as significant development trends for gas sensors. Gas sensors will be integrated with other detection technologies such as optical sensors, electrochemical sensors, and acoustic sensors to constitute a multimodal detection system, thereby enhancing the accuracy and reliability of detection. The advancement of multi-functional integrated sensors will allow a device to monitor multiple parameters concurrently, offering more comprehensive data support for environmental health and medical diagnosis. At the same time, gas sensors will be incorporated with environmental monitoring equipment and health monitoring equipment to form a comprehensive monitoring system, achieving collaborative monitoring and management of the environment and health.
Green and sustainable development are the inevitable demands for the future progress of gas sensors. The development of green, non-toxic, and degradable sensing materials will constitute an important direction to mitigate the impact on the environment. The development of energy-self-sufficient sensors will make use of environmental energy to achieve battery-free operation, reduce maintenance costs, and enhance their applicability in remote regions. At the same time, improving the recyclability and reusability of gas sensors and reducing resource waste and electronic waste will be significant tasks in the future.
Standardization and normalization constitute the foundation for the extensive application of gas sensors. By establishing unified performance standards and testing norms and formulating national or international standards for performance indicators such as sensitivity, selectivity, stability, and response time of gas sensors, a unified reference basis will be provided for the research and development, production, and application of sensors. Promoting the standardization and sharing of gas sensor data and achieving data interoperability among different devices and platforms will enhance the utilization efficiency and value of the data.
In conclusion, gas sensors will keep breaking through technical barriers in their future development and head towards high performance, intelligence, miniaturization, multifunctionality, and green sustainability. Through deep integration with advanced technologies such as artificial intelligence, the Internet of Things, and big data, gas sensors will exert a greater role in areas such as health monitoring, environmental governance, and medical diagnosis, offering more powerful safeguards for human health and safety.
6. Conclusions
Gas sensors have witnessed remarkable advancements in their development and applications within the domain of health, safety, and medical detection and diagnostics. Through the persistent exploration of novel sensitive materials and innovative designs of sensor structures, gas sensors have undergone substantial enhancements in terms of sensitivity, selectivity, and stability. In the applications of health and safety, gas sensors have emerged as a crucial instrument for indoor air quality monitoring and the detection of industrial toxic gases, effectively ensuring people’s living and working environments. In the medical field, gas sensors for the analysis of exhaled gas and infection control in the medical environment exhibit considerable potential for non-invasive disease diagnosis. Nevertheless, challenges such as selectivity, long-term stability, and cost still need to be overcome. With the continuous progress of materials science, nanotechnology, artificial intelligence, and the Internet of Things, gas sensors are anticipated to achieve further breakthroughs. The future of gas sensors holds great promise, and they will continue to play an increasingly significant role in enhancing human health and safety as well as driving the advancement of modern medicine.
Author Contributions
Writing—original draft preparation, J.W.; writing—review and editing, J.W., R.W.; supervision, R.W.; project administration, R.W.; funding acquisition, R.W. All authors have read and agreed to the published version of the manuscript.
Funding
This work was funded by the National Natural Science Foundation of China (No. 22278248) and the Shenzhen Fundamental Research Program (Natural Science Foundation, JCYJ20220530141011026), China.
Institutional Review Board Statement
Not applicable.
Informed Consent Statement
Not applicable.
Data Availability Statement
Not applicable.
Conflicts of Interest
The authors declare no conflict of interest.
Abbreviations
The following abbreviations are used in this manuscript:
MEMS | Micro-electro-mechanical Systems |
VOCs | Volatile organic compounds |
NMs | Nanomaterials |
0D | Zero-dimensional |
1D | One-dimensional |
2D | Two-dimensional |
3D | Three-dimensional |
RH | Relative humidity |
MOS | Metal oxide semiconductor |
MOF | Metal-organic frameworks |
MINA | Microheater integrated nanotube array |
ppt | parts per trillion |
NFs | Nanoflakes |
NSs | Nanosheets |
BZC | Basic zinc carbonate |
MOX | Metal oxide |
NIR | Near-infrared |
NDIR | Non-dispersive infrared |
TCD | Thermal conductivity detector |
MMF | Multimode fiber |
RGO | Reduced graphene oxide |
CdS | Cadmium sulfide |
CdSe | Cadmium selenide |
CdTe | Cadmium telluride |
AQI | Air quality index |
ppb | parts per billion |
CNN | Convolution neural network |
ANN | Artificial neural network |
IAQ | Indoor air quality |
References
- Taheri, M.; Deen, I.A.; Packirisamy, M.; Deen, M.J. Metal Oxide -Based Electrical/Electrochemical Sensors for Health Monitoring Systems. Trac-Trends Anal. Chem. 2024, 171, 117509. [Google Scholar] [CrossRef]
- Korotcenkov, G. Practical Aspects in Design of One-Electrode Semiconductor Gas Sensors: Status Report. Sens. Actuator B-Chem. 2007, 121, 664–678. [Google Scholar] [CrossRef]
- Sun, X.; Shi, Y.; Wang, H.; Shao, X.; Yang, L.; Li, X.; Wang, M. Research Progress on Moisture Resistance of Gas Sensors. Clean-Soil Air Water 2024, 52, 2300086. [Google Scholar] [CrossRef]
- Ren, M.; Xu, H.; Dong, C.; Zhang, Z. Toward a Gas Sensor Interface Circuit—A Review. IEEE Sensors J. 2022, 22, 18253–18265. [Google Scholar] [CrossRef]
- Tang, Y.; Zhao, Y.; Liu, H. Room-Temperature Semiconductor Gas Sensors: Challenges and Opportunities. ACS Sens. 2022, 7, 3582–3597. [Google Scholar] [CrossRef]
- Lee, D.-Y.; Yu, J.-B.; Byun, H.-G.; Kim, H.-J. Chemoresistive Sensor Readout Circuit Design for Detecting Gases with Slow Response Time Characteristics. Sensors 2022, 22, 1102. [Google Scholar] [CrossRef]
- Kim, J.Y.; Kaganovich, I.; Lee, H.-C. Review of the Gas Breakdown Physics and Nanomaterial-Based Ionization Gas Sensors and Their Applications. Plasma Sources Sci. Technol. 2022, 31, 033001. [Google Scholar] [CrossRef]
- Lun, D.; Xu, K. Recent Progress in Gas Sensor Based on Nanomaterials. Micromachines 2022, 13, 919. [Google Scholar] [CrossRef]
- Choi, S.-J.; Kim, I.-D. Recent Developments in 2D Nanomaterials for Chemiresistive-Type Gas Sensors. Electron. Mater. Lett. 2018, 14, 221–260. [Google Scholar] [CrossRef]
- Potyrailo, R.A.; Scherer, B.; Brewer, J.; Ruffalo, R. Boosting Stability of Photonic Multi-Gas Sensors. In Proceedings of the 2022 IEEE SENSORS, Dallas, TX, USA, 30 October–2 November 2022; IEEE: New York, NY, USA, 2022. [Google Scholar]
- Wang, Z.; Bu, M.; Hu, N.; Zhao, L. An Overview on Room-Temperature Chemiresistor Gas Sensors Based on 2D Materials: Research Status and Challenge. Compos. Part B Eng. 2023, 248, 110378. [Google Scholar] [CrossRef]
- Aldhafeeri, T.; Tran, M.-K.; Vrolyk, R.; Pope, M.; Fowler, M. A Review of Methane Gas Detection Sensors: Recent Developments and Future Perspectives. Inventions 2020, 5, 28. [Google Scholar] [CrossRef]
- Asri, M.I.A.; Hasan, M.N.; Fuaad, M.R.A.; Yunos, Y.M.; Ali, M.S.M. MEMS Gas Sensors: A Review. IEEE Sens. J. 2021, 21, 18381–18397. [Google Scholar] [CrossRef]
- Mane, S.A.; Nadargi, D.Y.; Nadargi, J.D.; Aldossary, O.M.; Tamboli, M.S.; Dhulap, V.P. Design, Development and Validation of a Portable Gas Sensor Module: A Facile Approach for Monitoring Greenhouse Gases. Coatings 2020, 10, 1148. [Google Scholar] [CrossRef]
- Barandun, G.; Gonzalez-Macia, L.; Lee, H.S.; Dincer, C.; Guder, F. Challenges and Opportunities for Printed Electrical Gas Sensors. ACS Sens. 2022, 7, 2804–2822. [Google Scholar] [CrossRef]
- Srivastava, S.; Sharma, T.; Deshwal, M. Study of Nanostructured Metal Oxide Semiconductor Based Gas Sensors for Toxic Gas Detection. In Proceedings of the 2023 International Conference on Sustainable Emerging Innovations in Engineering and Technology (ICSEIET), Ghaziabad, India, 14 September 2023; IEEE: New York, NY, USA; pp. 657–662. [Google Scholar]
- Gomri, S.; Contaret, T.; Seguin, J.-L. A New Gases Identifying Method with MOX Gas Sensors Using Noise Spectroscopy. IEEE Sensors J. 2018, 18, 6489–6496. [Google Scholar] [CrossRef]
- Mannan, M.; Al-Ghamdi, S.G. Indoor Air Quality in Buildings: A Comprehensive Review on the Factors Influencing Air Pollution in Residential and Commercial Structure. Int. J. Environ. Res. Public Health 2021, 18, 3276. [Google Scholar] [CrossRef]
- Nandan, A.; Siddiqui, N.A.; Singh, C.; Aeri, A. Occupational and Environmental Impacts of Indoor Air Pollutant for Different Occupancy: A Review. Toxicol. Environ. Health Sci. 2021, 13, 303–322. [Google Scholar] [CrossRef]
- Lopez, L.R.; Dessi, P.; Cabrera-Codony, A.; Rocha-Melogno, L.; Kraakman, B.; Naddeo, V.; Balaguer, M.D.; Puig, S. CO2 in Indoor Environments: From Environmental and Health Risk to Potential Renewable Carbon Source. Sci. Total Environ. 2023, 856, 159088. [Google Scholar] [CrossRef]
- Wang, L.; Cheng, Y.; Gopalan, S.; Luo, F.; Amreen, K.; Singh, R.K.; Goel, S.; Lin, Z.; Naidu, R. Review and Perspective: Gas Separation and Discrimination Technologies for Current Gas Sensors in Environmental Applications. ACS Sens. 2023, 8, 1373–1390. [Google Scholar] [CrossRef]
- Rodenas Garcia, M.; Spinazze, A.; Branco, P.T.B.S.; Borghi, F.; Villena, G.; Cattaneo, A.; Di Gilio, A.; Mihucz, V.G.; Gomez Alvarez, E.; Lopes, S.I.; et al. Review of Low-Cost Sensors for Indoor Air Quality: Features and Applications. Appl. Spectrosc. Rev. 2022, 57, 747–779. [Google Scholar] [CrossRef]
- Wang, Y.; Yan, C.; Liang, C.; Liu, Y.; Li, H.; Zhang, C.; Duan, X.; Pan, Y. Sensitive Materials Used in Surface Acoustic Wave Gas Sensors for Detecting Sulfur-Containing Compounds. Polymers 2024, 16, 457. [Google Scholar] [CrossRef]
- Krishnan, A.K.; Panicker, S.T.; Sandeep, S.; Jithin, S.; Daniel, J.J.; Sajjad, T. Electrochemical Based Gas Sensing for Ambient Air Quality Monitoring in Opencast Coal Mines. In Proceedings of the 2022 First International Conference on Electrical, Electronics, Information and Communication Technologies (ICEEICT), Trichy, India, 16 February 2022; IEEE: New York, NY, USA; pp. 1–8. [Google Scholar]
- Dinu, L.A.; Buiculescu, V.; Baracu, A.M. Recent Progress on Nanomaterials for NO2 Surface Acoustic Wave Sensors. Nanomaterials 2022, 12, 2120. [Google Scholar] [CrossRef]
- Wang, Z.; Zhu, L.; Sun, S.; Wang, J.; Yan, W. One-Dimensional Nanomaterials in Resistive Gas Sensor: From Material Design to Application. Chemosensors 2021, 9, 198. [Google Scholar] [CrossRef]
- Bannov, A.G.; Popov, M.V.; Brester, A.E.; Kurmashov, P.B. Recent Advances in Ammonia Gas Sensors Based on Carbon Nanomaterials. Micromachines 2021, 12, 186. [Google Scholar] [CrossRef]
- Wang, Z.; Hu, T.; Liang, R.; Wei, M. Application of Zero-Dimensional Nanomaterials in Biosensing. Front. Chem. 2020, 8, 320. [Google Scholar] [CrossRef]
- Yang, M.; Jin, H.; Sun, Z.; Gui, R. Experimental Synthesis, Functionalized Modifications and Potential Applications of Monoelemental Zero-Dimensional Boron Nanomaterials. J. Mater. Chem. A 2022, 10, 5111–5146. [Google Scholar] [CrossRef]
- Zhao, Z.; Wang, Z.; Zheng, C.; Jin, G.; Shen, X.; Wu, L. VTe2 Nanospheres for NO2 Gas Sensors. Sens. Actuators A Phys. 2024, 379, 115935. [Google Scholar] [CrossRef]
- Yang, T.; Liu, Y.; Wang, H.; Duo, Y.; Zhang, B.; Ge, Y.; Zhang, H.; Chen, W. Recent Advances in 0D Nanostructure-Functionalized Low-Dimensional Nanomaterials for Chemiresistive Gas Sensors. J. Mater. Chem. C 2020, 8, 7272–7299. [Google Scholar] [CrossRef]
- Nasiri, N.; Clarke, C. Nanostructured Gas Sensors for Medical and Health Applications: Low to High Dimensional Materials. Biosensors 2019, 9, 43. [Google Scholar] [CrossRef]
- Lin, J.; Kilani, M.; Mao, G. Recent Advances in Integrating 1D Nanomaterials into Chemiresistive Gas Sensor Devices. Adv. Mater. Technol. 2023, 8, 2202038. [Google Scholar] [CrossRef]
- Tang, W.; Chen, Z.; Song, Z.; Wang, C.; Wan, Z.; Chan, C.L.J.; Chen, Z.; Ye, W.; Fan, Z. Microheater Integrated Nanotube Array Gas Sensor for Parts-Per-Trillion Level Gas Detection and Single Sensor-Based Gas Discrimination. ACS Nano 2022, 16, 10968–10978. [Google Scholar] [CrossRef] [PubMed]
- Ahn, S.; Chun, K.W.; Park, C. Long-Term Stability Test for Femtosecond Laser-Irradiated SnO2-Nanowire Gas Sensor for C7H8 Gas Sensing. Photonics 2024, 11, 550. [Google Scholar] [CrossRef]
- Kiani, M.; Rehman, M.U.; Tian, X.; Yakobson, B. Two-Dimensional Nanomaterials for the Development of Efficient Gas Sensors: Recent Advances, Challenges, and Future Perspectives. Adv. Mater. Technol. 2022, 7, 2101252. [Google Scholar] [CrossRef]
- Xie, Q.; Ding, Y.; Wang, Q.; Song, P. Fabrication of 1D/2D In2O3 Nanofibers/Ti3C2TX MXene Composites for High Performance Detection of Trimethylamine at Low Temperature. Sens. Actuator B-Chem. 2024, 405, 135338. [Google Scholar] [CrossRef]
- Korotcenkov, G.; Tolstoy, V.P. Current Trends in Nanomaterials for Metal Oxide-Based Conductometric Gas Sensors: Advantages and Limitations—Part 2: Porous 2D Nanomaterials. Nanomaterials 2023, 13, 237. [Google Scholar] [CrossRef]
- Ryu, J.; Shim, S.; Song, J.; Park, J.; Kim, H.S.; Lee, S.-K.; Shin, J.C.; Mun, J.; Kang, S.-W. Effect of Measurement System Configuration and Operating Conditions on 2D Material-Based Gas Sensor Sensitivity. Nanomaterials 2023, 13, 573. [Google Scholar] [CrossRef]
- Wang, F.; Yeap, S.P.; Cheok, C.Y.; Ang, C.K.; Saidur, R. Progress and Insights on Graphene and MXene-Based Emerging 2-Dimensional Conductive Nanomaterials for Fabrication of Flexible Gas Sensors. ChemBioEng Rev. 2023, 10, 907–923. [Google Scholar] [CrossRef]
- Mirzaei, A.; Lee, M.H.; Safaeian, H.; Kim, T.-U.; Kim, J.-Y.; Kim, H.W.; Kim, S.S. Room Temperature Chemiresistive Gas Sensors Based on 2D MXenes. Sensors 2023, 23, 8829. [Google Scholar] [CrossRef]
- Liu, X.; Zhang, J.; Wang, L.; Yang, T.; Guo, X.; Wu, S.; Wang, S. 3D Hierarchically Porous ZnO Structures and Their Functionalization by Au Nanoparticles for Gas Sensors. J. Mater. Chem. 2011, 21, 349–356. [Google Scholar] [CrossRef]
- Xue, D.; Zhang, S.; Zhang, Z. Hydrothermally Prepared Porous 3D SnO2 Microstructures for Methane Sensing at Lower Operating Temperature. Mater. Lett. 2019, 237, 336–339. [Google Scholar] [CrossRef]
- Zhu, M.; Pi, Y.; Zhang, H. Ethanol Gas Sensor Based on SnO2 Hierarchical Nanostructure. In Communications, Signal Processing, and Systems; Liang, Q., Wang, W., Liu, X., Na, Z., Jia, M., Zhang, B., Eds.; Lecture Notes in Electrical Engineering; Springer: Singapore, 2020; Volume 571, pp. 1445–1449. ISBN 9789811394089. [Google Scholar]
- Xiong, J.; Xiao, P.; Wu, Q.; Wang, X.; Hu, Z. Synthesis and Gas-Sensing Properties of ZnO Porous Microflowers. Acta Chim. Sin. 2014, 72, 433–439. [Google Scholar] [CrossRef]
- Yeh, Y.-M.; Chang, S.-J.; Wang, P.H.; Hsueh, T.-J. A Room-Temperature TiO2-Based Ammonia Gas Sensor with Three-Dimensional Through-Silicon-Via Structure. ECS J. Solid State Sci. Technol. 2022, 11, 067002. [Google Scholar] [CrossRef]
- Zhang, J.; Zhang, B.; Yao, S.; Li, H.; Chen, C.; Bala, H.; Zhang, Z. Improved Triethylamine Sensing Properties of Fish-Scale-like Porous SnO2 Nanosheets by Decorating with Ag Nanoparticles. J. Mater. 2022, 8, 518–525. [Google Scholar] [CrossRef]
- Alali, K.T.; Liu, J.; Aljebawi, K.; Liu, Q.; Chen, R.; Yu, J.; Zhang, M.; Wang, J. 3D Hybrid Ni-Multiwall Carbon Nanotubes/Carbon Nanofibers for Detecting Sarin Nerve Agent at Room Temperature. J. Alloys Compd. 2019, 780, 680–689. [Google Scholar] [CrossRef]
- Yun, J.; Cho, M.; Lee, K.; Kang, M.; Park, I. A Review of Nanostructure-Based Gas Sensors in a Power Consumption Perspective. Sens. Actuators B Chem. 2022, 372, 132612. [Google Scholar] [CrossRef]
- Yang, D.; Gopal, R.A.; Lkhagvaa, T.; Choi, D. Metal-Oxide Gas Sensors for Exhaled-Breath Analysis: A Review. Meas. Sci. Technol. 2021, 32, 102004. [Google Scholar] [CrossRef]
- Yu, Y.; Tan, Y.; Niu, W.; Zhao, S.; Hao, J.; Shi, Y.; Dong, Y.; Liu, H.; Huang, C.; Gao, C.; et al. Advances in Synthesis and Applications of Single-Atom Catalysts for Metal Oxide-Based Gas Sensors. Materials 2024, 17, 1970. [Google Scholar] [CrossRef]
- Li, B.; Zhou, Q.; Peng, S.; Liao, Y. Recent Advances of SnO2-Based Sensors for Detecting Volatile Organic Compounds. Front. Chem. 2020, 8, 321. [Google Scholar] [CrossRef]
- Cheng, J.P.; Wang, J.; Li, Q.Q.; Liu, H.G.; Li, Y. A Review of Recent Developments in Tin Dioxide Composites for Gas Sensing Application. J. Ind. Eng. Chem. 2016, 44, 1–22. [Google Scholar] [CrossRef]
- Abdullah, A.N.; Kamarudin, K.; Mamduh, S.M.; Adom, A.H. Development of MOX Gas Sensors Module for Indoor Air Contaminant Measurement. IOP Conf. Ser. Mater. Sci. Eng. 2019, 705, 012029. [Google Scholar] [CrossRef]
- Boiger, R.; Defregger, S.; Kock, A.; Mucke, M.; Wimmer-Teubenbacher, R.; Toschkoff, G. Temperature Modulated Operation of SnO2-Based Gas Sensor Arrays. In Proceedings of the 2018 12th International Conference on Advanced Semiconductor Devices and Microsystems (ASDAM), Smolenice, Slovakia, 21–24 October 2018; IEEE: New York, NY, USA; pp. 1–4. [Google Scholar]
- Nabil Abdullah, A.; Kamarudin, K.; Muhammad Mamduh, S.; Hamid Adom, A.; Hadi Mohd Juffry, Z. Effect of Environmental Temperature and Humidity on Different Metal Oxide Gas Sensors at Various Gas Concentration Levels. IOP Conf. Ser. Mater. Sci. Eng. 2020, 864, 012152. [Google Scholar] [CrossRef]
- Abdullah, A.N.; Kamarudin, K.; Kamarudin, L.M.; Adom, A.H.; Mamduh, S.M.; Mohd Juffry, Z.H.; Bennetts, V.H. Correction Model for Metal Oxide Sensor Drift Caused by Ambient Temperature and Humidity. Sensors 2022, 22, 3301. [Google Scholar] [CrossRef]
- Jung, G.; Jeong, Y.; Hong, Y.; Wu, M.; Hong, S.; Shin, W.; Park, J.; Jang, D.; Lee, J.-H. SO2 Gas Sensing Characteristics of FET- and Resistor-Type Gas Sensors Having WO3 as Sensing Material. Solid-State Electron. 2020, 165, 107747. [Google Scholar] [CrossRef]
- Jung, G.; Shin, W.; Hong, S.; Jeong, Y.; Park, J.; Kim, D.; Bae, J.-H.; Park, B.-G.; Lee, J.-H. Comparison of the Characteristics of Semiconductor Gas Sensors with Different Transducers Fabricated on the Same Substrate. Sens. Actuator B-Chem. 2021, 335, 129661. [Google Scholar] [CrossRef]
- Wen, W.-C.; Chou, T.-I.; Tang, K.-T. A Gas Mixture Prediction Model Based on the Dynamic Response of a Metal-Oxide Sensor. Micromachines 2019, 10, 598. [Google Scholar] [CrossRef]
- Djeziri, M.; Benmoussa, S.; Bendahan, M.; Seguin, J.-L. Review on Data-Driven Approaches for Improving the Selectivity of MOX-Sensors. Microsyst. Technol. 2024, 30, 791–807. [Google Scholar] [CrossRef]
- Berwal, P.; Sihag, S.; Rani, S.; Kumar, A.; Jatrana, A.; Singh, P.; Dahiya, R.; Kumar, A.; Dhillon, A.; Sanger, A.; et al. Hybrid Metal Oxide Nanocomposites for Gas-Sensing Applications: A Review. Ind. Eng. Chem. Res. 2023, 62, 14835–14852. [Google Scholar] [CrossRef]
- Müller, G.; Sberveglieri, G. Origin of Baseline Drift in Metal Oxide Gas Sensors: Effects of Bulk Equilibration. Chemosensors 2022, 10, 171. [Google Scholar] [CrossRef]
- Nguyen, V.D.; Nguyen, X.T.; Trinh, M.N.; Dang, T.T.L.; Chu, M.H.; Hugo, N.; Tonezzer, M.; Nguyen, V.H.; Nguyen, D.H. Design and Fabrication of Effective Gradient Temperature Sensor Array Based on Bilayer SnO2/Pt for Gas Classification. Sens. Actuator B-Chem. 2022, 351, 130979. [Google Scholar] [CrossRef]
- Wang, C.; Song, Y.; Zhao, M.; Lu, H.; Wang, J.; Zou, X. Material Design and Mechanism Interpretation of Metal Oxide Nanofibers for Improving Gas Sensitivity. Coord. Chem. Rev. 2025, 531, 216492. [Google Scholar] [CrossRef]
- Helwig, A.; Hackner, A.; Mueller, G.; Zappa, D.; Sberveglieri, G. Self-Test Procedures for Gas Sensors Embedded in Microreactor Systems. Sensors 2018, 18, 453. [Google Scholar] [CrossRef]
- Ullah, S.; Rehman, A.U.; Najam, T.; Hossain, I.; Anjum, S.; Ali, R.; Shahid, M.U.; Shah, S.S.A.; Nazir, M.A. Advances in Metal-Organic Framework@activated Carbon (MOF@AC) Composite Materials: Synthesis, Characteristics and Applications. J. Ind. Eng. Chem. 2024, 137, 87–105. [Google Scholar] [CrossRef]
- Mohanty, B.; Kumari, S.; Yadav, P.; Kanoo, P.; Chakraborty, A. Metal-Organic Frameworks (MOFs) and MOF Composites Based Biosensors. Coord. Chem. Rev. 2024, 519, 216102. [Google Scholar] [CrossRef]
- Li, W.; Liang, Z.; Wang, P.; Ma, Q. The Luminescent Principle and Sensing Mechanism of Metal-Organic Framework for Bioanalysis and Bioimaging. Biosens. Bioelectron. 2024, 249, 116008. [Google Scholar] [CrossRef]
- Nguyen, N.T.T.; Nguyen, T.T.T.; Ge, S.; Liew, R.K.; Nguyen, D.T.C.; Tran, T.V. Recent Progress and Challenges of MOF-Based Nanocomposites in Bioimaging, Biosensing and Biocarriers for Drug Delivery. Nanoscale Adv. 2024, 6, 1800–1821. [Google Scholar] [CrossRef]
- Karuppasamy, K.; Sharma, B.; Vikraman, D.; Lee, J.-H.; Islam, M.; Santhoshkumar, P.; Kim, H.-S. Metal Organic Framework-Derived Ni4Mo/MoO2@C Composite Nanospheres as the Sensing Materials for Hydrogen Sulfide Detection. J. Alloys Compd. 2022, 900, 163421. [Google Scholar] [CrossRef]
- Yang, C.-R.; Cheng, P.-W.; Tseng, S.-F. Highly Responsive and Selective NO2 Gas Sensors Based on Titanium Metal Organic Framework (Ti-MOF) with Pyromellitic Acid. Sens. Actuator A-Phys. 2023, 354, 114301. [Google Scholar] [CrossRef]
- Montoro, C.; Kim, J.-Y.; Mirzaei, A.; Lee, J.-H.; Sayegh, S.; Makhoul, E.; Iatsunskyi, I.; Coy, E.; Bechelany, M.; Kim, H.W.; et al. MOF-Derived Metal Oxide (Cu, Ni, Zn) Gas Sensors with Excellent Selectivity towards H2S, CO and H2 Gases. Compos. Part B Eng. 2024, 283, 111637. [Google Scholar] [CrossRef]
- Lee, J.-H.; Nguyen, T.-B.; Nguyen, D.-K.; Kim, J.-H.; Kim, J.-Y.; Phan, B.T.; Kim, S.S. Gas Sensing Properties of Mg-Incorporated Metal–Organic Frameworks. Sensors 2019, 19, 3323. [Google Scholar] [CrossRef]
- Sturluson, A.; Sousa, R.; Zhang, Y.; Huynh, M.T.; Laird, C.; York, A.H.P.; Silsby, C.; Chang, C.-H.; Simon, C.M. Curating Metal–Organic Frameworks To Compose Robust Gas Sensor Arrays in Dilute Conditions. ACS Appl. Mater. Interfaces 2020, 12, 6546–6564. [Google Scholar] [CrossRef]
- Dong, Q.; Xiao, M.; Chu, Z.; Li, G.; Zhang, Y. Recent Progress of Toxic Gas Sensors Based on 3D Graphene Frameworks. Sensors 2021, 21, 3386. [Google Scholar] [CrossRef]
- Cruz-Martinez, H.; Rojas-Chavez, H.; Montejo-Alvaro, F.; Pena-Castaneda, Y.A.; Matadamas-Ortiz, P.T.; Medina, D.I. Recent Developments in Graphene-Based Toxic Gas Sensors: A Theoretical Overview. Sensors 2021, 21, 1992. [Google Scholar] [CrossRef]
- Hernaez, M. Applications of Graphene-Based Materials in Sensors. Sensors 2020, 20, 3196. [Google Scholar] [CrossRef]
- Xie, T.; Wang, Q.; Wallace, R.M.; Gong, C. Understanding and Optimization of Graphene Gas Sensors. Appl. Phys. Lett. 2021, 119, 013104. [Google Scholar] [CrossRef]
- Tang, X.; Debliquy, M.; Lahem, D.; Yan, Y.; Raskin, J.-P. A Review on Functionalized Graphene Sensors for Detection of Ammonia. Sensors 2021, 21, 1443. [Google Scholar] [CrossRef]
- Travan, C.; Bergmann, A. NO2 and NH3 Sensing Characteristics of Inkjet Printing Graphene Gas Sensors. Sensors 2019, 19, 3379. [Google Scholar] [CrossRef]
- Wang, C.; Lei, S.; Li, X.; Guo, S.; Cui, P.; Wei, X.; Liu, W.; Liu, H. A Reduced GO-Graphene Hybrid Gas Sensor for Ultra-Low Concentration Ammonia Detection. Sensors 2018, 18, 3147. [Google Scholar] [CrossRef]
- Ma, J.; Zhang, M.; Dong, L.; Sun, Y.; Su, Y.; Xue, Z.; Di, Z. Gas Sensor Based on Defective Graphene/Pristine Graphene Hybrid towards High Sensitivity Detection of NO2. AIP Adv. 2019, 9, 075207. [Google Scholar] [CrossRef]
- Estevez, A.; Perez, N.; Casanova-Chafer, J.; Llobet, E.; Beriain, A. RFID Gas Sensor for In-Field Detection of Chemical Threats: Evaluation of Batteryless Discontinuous Operation. In Proceedings of the 2022 IEEE Sensors, Dallas, TX, USA, 30 October 2022; IEEE: New York, NY, USA; pp. 1–4. [Google Scholar]
- Ando, M.; Kawasaki, H.; Tamura, S.; Haramoto, Y.; Shigeri, Y. Recent Advances in Gas Sensing Technology Using Non-Oxide II-VI Semiconductors CdS, CdSe, and CdTe. Chemosensors 2022, 10, 482. [Google Scholar] [CrossRef]
- Aksoy, B.; Sel, E.; Kuyumcu Savan, E.; Ateş, B.; Köytepe, S. Recent Progress and Perspectives on Polyurethane Membranes in the Development of Gas Sensors. Crit. Rev. Anal. Chem. 2021, 51, 619–630. [Google Scholar] [CrossRef]
- Banerjee, A. Design of Enhanced Sensitivity Gas Sensors by Using 1D Defect Ternary Photonic Band Gap Structures. Indian J. Phys. 2020, 94, 535–539. [Google Scholar] [CrossRef]
- Wu, Y.; Lei, M.; Xia, X. Research Progress of MEMS Gas Sensors: A Comprehensive Review of Sensing Materials. Sensors 2024, 24, 8125. [Google Scholar] [CrossRef]
- Hashwan, S.S.B.S.; Khir, M.H.M.; Nawi, I.M.; Ahmad, M.R.; Hanif, M.; Zahoor, F.; Al-Douri, Y.; Algamili, A.S.; Bature, U.I.; Alabsi, S.S.; et al. A Review of Piezoelectric MEMS Sensors and Actuators for Gas Detection Application. Discov. Nano 2023, 18, 25. [Google Scholar] [CrossRef]
- Zhang, C.; Jiang, W.; Ghosh, A.; Wang, G.; Wu, F.; Zhang, H. Miniaturized Langasite MEMS Micro-Cantilever Beam Structured Resonator for High Temperature Gas Sensing. Smart Mater. Struct. 2020, 29, 055002. [Google Scholar] [CrossRef]
- Hsueh, T.-J.; Lee, S.-H. A La2O3-NPs/ZnO/MEMS SO2 Gas Sensor. J. Electrochem. Soc. 2021, 168, 027508. [Google Scholar] [CrossRef]
- Hsueh, T.-J.; Lee, S.-H. A La2O3 Nanoparticle SO2 Gas Sensor That Uses a ZnO Thin Film and Au Adsorption. J. Electrochem. Soc. 2021, 168, 077507. [Google Scholar] [CrossRef]
- Hsueh, T.-J.; Li, P.-S.; Fang, S.-Y.; Hsu, C.-L. A Vertical CuO-NWS/MEMS NO2 Gas Sensor That Is Produced by Sputtering. Sens. Actuators B Chem. 2022, 355, 131260. [Google Scholar] [CrossRef]
- Hsueh, T.-J.; Ding, R.-Y. A Room Temperature ZnO-NPs/MEMS Ammonia Gas Sensor. Nanomaterials 2022, 12, 3287. [Google Scholar] [CrossRef]
- Xu, S.; Zhou, N.; Shi, M.; Zhang, C.; Chen, D.; Mao, H. Overview of the MEMS Pirani Sensors. Micromachines 2022, 13, 945. [Google Scholar] [CrossRef]
- Zhang, Y.; Xie, D.; Yang, Y.; Xing, C.; Chen, D.; Xu, L. High Heat Transfer Efficiency MEMS Thermal Conductivity Gas Sensor for Hydrogen. IEEE Sens. J. 2024, 24, 29678–29686. [Google Scholar] [CrossRef]
- Sun, J.; Chen, T.; Tan, T.; Wang, D.; Zhu, X.; Zhang, X.; Peng, H.; Luan, Z. Fabrication and Characterization of a Novel Micro-Thermal Conductivity Detector for Monitoring Small-Molecule Gases. IEEE Sens. J. 2020, 20, 11115–11121. [Google Scholar] [CrossRef]
- Shaporin, A.; Wecker, J.; Runge, J.; Voigt, S.; Melzer, M.; Kurth, S.; Hiller, K. High Precision Electrostatic MEMS Actuators for In-Plane Fabry-Pérot Gas Sensors. In Proceedings of the 2024 25th International Conference on Thermal, Mechanical and Multi-Physics Simulation and Experiments in Microelectronics and Microsystems (EuroSimE), Catania, Italy, 7–10 April 2024; pp. 1–5. [Google Scholar]
- Yang, J.; Cheng, Y.; Yuan, Y.; Li, X.; Zhang, Z.; Xu, M.; Wang, D.; Mu, J.; Mei, Y.; Zhang, Y. Design and Optimization of an Integrated MEMS Gas Chamber with High Transmissivity. Digit. Commun. Netw. 2021, 7, 82–91. [Google Scholar] [CrossRef]
- Majhi, S.M.; Mirzaei, A.; Kim, H.W.; Kim, S.S.; Kim, T.W. Recent Advances in Energy-Saving Chemiresistive Gas Sensors: A Review. Nano Energy 2021, 79, 105369. [Google Scholar] [CrossRef]
- Popa, D.; Udrea, F. Towards Integrated Mid-Infrared Gas Sensors. Sensors 2019, 19, 2076. [Google Scholar] [CrossRef]
- Zheng, C.; Pi, M.; Song, F.; Li, Y.; Peng, Z.; Guan, G.; Zhang, L.; Ma, Y.; Min, Y.; Ye, W.; et al. Recent Progress in Infrared Absorption Spectroscopy for Gas Sensing with Discrete Optics, Hollow-Core Fibers and On-Chip Waveguides. J. Light. Technol. 2023, 41, 4079–4096. [Google Scholar] [CrossRef]
- Yan, X.; Tan, Y.; Wang, Y.; Chen, G.; Xia, W.; Zhou, G.; Luo, H.; Liu, H.; Gong, T.; Zhang, X. Near-Infrared Spectral MEMS Gas Sensor for Multi-Component Food Gas Detection. Micromachines 2025, 16, 135. [Google Scholar] [CrossRef]
- Glöckler, J.; Jaeschke, C.; Kocaoez, Y.; Kokoric, V.; Tuetuencue, E.; Mitrovics, J.; Mizaikoff, B. iHWG-MOX: A Hybrid Breath Analysis System via the Combination of Substrate-Integrated Hollow Waveguide Infrared Spectroscopy with Metal Oxide Gas Sensors. ACS Sens. 2020, 5, 1033–1039. [Google Scholar] [CrossRef]
- Trieu-Vuong, D.; Choi, I.-Y.; Son, Y.-S.; Kim, J.-C. A Review on Non-Dispersive Infrared Gas Sensors: Improvement of Sensor Detection Limit and Interference Correction. Sens. Actuator B-Chem. 2016, 231, 529–538. [Google Scholar] [CrossRef]
- Zhao, Y.; Zhang, C.; Ci, G.; Zhao, X.; Lv, J.; Liang, J.; Ming, A.; Wei, F.; Mao, C. Development of High-Precision NO2 Gas Sensor Based on Non-Dispersive Infrared Technology. Sensors 2024, 24, 4146. [Google Scholar] [CrossRef]
- Shi, J.; Jiang, Y.; Duan, Z.; Li, J.; Yuan, Z.; Tai, H. Designing an Optical Gas Chamber with Stepped Structure for Non-Dispersive Infrared Methane Gas Sensor. Sens. Actuator A-Phys. 2024, 367, 115052. [Google Scholar] [CrossRef]
- He, T.; Wang, W.; He, B.-G.; Chen, J. Review on Optical Fiber Sensors for Hazardous-Gas Monitoring in Mines and Tunnels. IEEE Trans. Instrum. Meas. 2023, 72, 7003722. [Google Scholar] [CrossRef]
- Chen, W.; Wang, J.; Wan, F.; Wang, P. Review of Optical Fibre Sensors for Electrical Equipment Characteristic State Parameters Detection. High Volt. 2019, 4, 271–281. [Google Scholar] [CrossRef]
- Lopez-Torres, D.; Elosua, C.; Arregui, F.J. Optical Fiber Sensors Based on Microstructured Optical Fibers to Detect Gases and Volatile Organic Compounds-A Review. Sensors 2020, 20, 2555. [Google Scholar] [CrossRef]
- Allsop, T.; Neal, R. A Review: Application and Implementation of Optic Fibre Sensors for Gas Detection. Sensors 2021, 21, 6755. [Google Scholar] [CrossRef]
- Ashry, I.; Mao, Y.; Wang, B.; Hveding, F.; Bukhamsin, A.; Ng, T.K.; Ooi, B.S. A Review of Distributed Fiber-Optic Sensing in the Oil and Gas Industry. J. Light. Technol. 2022, 40, 1407–1431. [Google Scholar] [CrossRef]
- Devendiran, S.; Sastikumar, D. Gas Sensing Based on Detection of Light Radiation from a Region of Modified Cladding (Nanocrystalline ZnO) of an Optical Fiber. Opt. Laser Technol. 2017, 89, 186–191. [Google Scholar] [CrossRef]
- Chen, L.; Guo, H.; Sassa, F.; Chen, B.; Hayashi, K. SERS Gas Sensors Based on Multiple Polymer Films with High Design Flexibility for Gas Recognition. Sensors 2021, 21, 5546. [Google Scholar] [CrossRef]
- Liu, H.; Zhang, L.; Li, K.H.H.; Tan, O.K. Microhotplates for Metal Oxide Semiconductor Gas Sensor Applications—Towards the CMOS-MEMS Monolithic Approach. Micromachines 2018, 9, 557. [Google Scholar] [CrossRef]
- Pareek, V.; Chaudhury, S.; Singh, S. Online Pattern Recognition of Time-Series Gas Sensor Data with Adaptive 2D-CNN Ensemble. In Proceedings of the 11th IEEE International Conference on Intelligent Data Acquisition and Advanced Computing Systems: Technology and Applications (IDAACS’2021), Cracov, Poland, 22–25 September 2021; IEEE: New York, NY, USA, 2021; Volume 2, pp. 679–683. [Google Scholar]
- He, H.; Wang, P.; Li, X.; Zhang, Y.; Zhang, X. Highly Reliable RS-PUF Based on Reconfigurable Gas Sensor Array. IEEE Sens. J. 2024, 24, 16875–16882. [Google Scholar] [CrossRef]
- Wu, W.; Haick, H. Materials and Wearable Devices for Autonomous Monitoring of Physiological Markers. Adv. Mater. 2018, 30, 1705024. [Google Scholar] [CrossRef]
- Wu, L.; Yuan, X.; Tang, Y.; Wageh, S.; Al-Hartomy, O.A.A.; Al-Sehemi, A.G.G.; Yang, J.; Xiang, Y.; Zhang, H.; Qin, Y. MXene Sensors Based on Optical and Electrical Sensing Signals: From Biological, Chemical, and Physical Sensing to Emerging Intelligent and Bionic Devices. PhotoniX 2023, 4, 15. [Google Scholar] [CrossRef]
- Wang, J.; Li, X.; Liu, M.; Zhang, P.; Tao, T.H.; Qin, N. Bionic Mechanical Hand Integrated with Artificial Olfactory Sensor Array for Enhanced Object Recognition. In Proceedings of the 2023 IEEE 36th International Conference on Micro Electro Mechanical Systems, MEMS, Munich, Germany, 15–19 January 2023; IEEE: New York, NY, USA, 2023; pp. 209–212. [Google Scholar]
- Dong, L.; Xue, B.; Wei, G.; Yuan, S.; Chen, M.; Liu, Y.; Su, Y.; Niu, Y.; Xu, B.; Wang, P. Highly Promising 2D/1D BP-C/CNT Bionic Opto-Olfactory Co-Sensory Artificial Synapses for Multisensory Integration. Adv. Sci. 2024, 11, 2403665. [Google Scholar] [CrossRef]
- Lv, E.; Wang, T.; Yue, X.; Wang, H.; Zeng, J.; Shu, X.; Wang, J. Wearable SERS Sensor Based on Bionic Sea Urchin-Cavity Structure for Dual in-Situ Detection of Metabolites and VOCs Gas. Chem. Eng. J. 2024, 499, 156020. [Google Scholar] [CrossRef]
- Wu, X.; Shi, S.; Jiang, J.; Lin, D.; Song, J.; Wang, Z.; Huang, W. Bionic Olfactory Neuron with In-Sensor Reservoir Computing for Intelligent Gas Recognition. Adv. Mater. 2025, 37, 2419159. [Google Scholar] [CrossRef]
- Yan, L. Analysis of Indoor Air Pollution of Decoration and Control Measures. In Proceedings of the 3rd International Conference on Advances in Environment Research, Beijing, China, 23–25 May 2017; Liu, K.F.R., Albuquerque, T., Strauss, E.J., Eds.; IoP Publishing Ltd.: Bristol, UK, 2017; Volume 68, p. 012004. [Google Scholar]
- Wang, Y. Study on the Influence of Building Materials on Indoor Pollutants and Pollution Sources. In IOP Conference Series: Earth and Environmental Science, Proceedings of the 2017 3rd International Conference on Environmental Science and Material Application (ESMA2017), Chongqing, China, 25–26 November 2017; VOLS 1–4; IoP Publishing Ltd.: Bristol, UK, 2018; Volume 108, p. 042024. [Google Scholar]
- Xu, Z.; Jin, Y. Main indoor air pollutants and their health impacts. Wei Sheng Yan Jiu 2003, 32, 279–283. [Google Scholar]
- Verissimo, M.I.S. A Critical Review of the Analytical Performance of the Most Recent MOS-Based Gas Sensors for Indoor Air Quality Monitoring of WHO Priority Pollutants. Trac-Trends Anal. Chem. 2024, 178, 117813. [Google Scholar] [CrossRef]
- Ou, L.-X.; Liu, M.-Y.; Zhu, L.-Y.; Zhang, D.W.; Lu, H.-L. Recent Progress on Flexible Room-Temperature Gas Sensors Based on Metal Oxide Semiconductor. Nano-Micro Lett. 2022, 14, 206. [Google Scholar] [CrossRef]
- Goel, N.; Kunal, K.; Kushwaha, A.; Kumar, M. Metal Oxide Semiconductors for Gas Sensing. Eng. Rep. 2023, 5, e12604. [Google Scholar] [CrossRef]
- Zhang, D.; Yang, Z.; Yu, S.; Mi, Q.; Pan, Q. Diversiform Metal Oxide-Based Hybrid Nanostructures for Gas Sensing with Versatile Prospects. Coord. Chem. Rev. 2020, 413, 213272. [Google Scholar] [CrossRef]
- Zhai, L.; Dai, X.; Zhu, G.; Rao, F.; Wang, S.; Yang, J.; Zhu, L.; Shi, X.; Huang, Y.; Jia, Y.; et al. High Sensitivity and Fast Response Sensor for Formaldehyde Based on In2O3/Sn2O3 Heterojunction. Colloid Surf. A-Physicochem. Eng. Asp. 2023, 678, 132457. [Google Scholar] [CrossRef]
- Sendi, A.; Fau, P.; Kahn, M.L.; Fajerwerg, K.; Bley, V.; Talhi, C.; Blanc, F.; Menini, P. Performance of MOX Gas Sensors Obtained by Mixing P-Type and N-Type Metal Oxides for Relaible Indoor Air Quality Monitoring. In Proceedings of the 2019 20th International Conference on Solid-State Sensors, Actuators and Microsystems & Eurosensors XXXIII (TRANSDUCERS & EUROSENSORS XXXIII), Berlin, Germany, 23–27 June 2019; IEEE: Berlin, Germany; pp. 1305–1308. [Google Scholar]
- Wang, W.; Zhang, Q.; Lv, R.; Wu, D.; Zhang, S. Enhancing Formaldehyde Selectivity of SnO2 Gas Sensors with the ZSM-5 Modified Layers. Sensors 2021, 21, 3947. [Google Scholar] [CrossRef] [PubMed]
- Jeon, S.; Oh, K.; Choi, Y.; Park, J.; Park, H. Highly Dispersed Pt-Incorporated Mesoporous Fe2O3 for Low-Level Sensing of Formaldehyde Gas. Nanomaterials 2023, 13, 659. [Google Scholar] [CrossRef] [PubMed]
- Sarif, R.; Al-Okby, M.F.R.; Roddelkopf, T.; Thurow, K. MOBILE GAS SENSING FOR LABORATORY INFRASTRUCTURE. IIUMEJ 2024, 25, 178–207. [Google Scholar] [CrossRef]
- Lee, J.; Min, H.; Choe, Y.-S.; Lee, Y.G.; Kim, K.; Lee, H.-S.; Lee, W. Highly Sensitive and Selective Detection of Benzene, Toluene, Xylene, and Formaldehyde Using Au-Coated SnO2 Nanorod Arrays for Indoor Air Quality Monitoring. Sens. Actuator B-Chem. 2023, 394, 134359. [Google Scholar] [CrossRef]
- Tiele, A.; Esfahani, S.; Covington, J. Design and Development of a Low-Cost, Portable Monitoring Device for Indoor Environment Quality. J. Sens. 2018, 2018, 5353816. [Google Scholar] [CrossRef]
- Agbroko, S.O.; Covington, J. A Novel, Low-Cost, Portable PID Sensor for the Detection of Volatile Organic Compounds. Sens. Actuators B Chem. 2018, 275, 10–15. [Google Scholar] [CrossRef]
- Gong, X.; Li, Z.; Zhao, L.; Wang, T.; Jin, R.; Yan, X.; Liu, F.; Sun, P.; Lu, G. Indoor Air Quality Monitoring System with High Accuracy of Gas Classification and Concentration Prediction via Selective Mechanism Research. ACS Sens. 2024, 9, 5828–5838. [Google Scholar] [CrossRef]
- Oh, J.; Kim, S.H.; Lee, M.-J.; Hwang, H.; Ku, W.; Lim, J.; Hwang, I.-S.; Lee, J.-H.; Hwang, J.-H. Machine Learning-Based Discrimination of Indoor Pollutants Using an Oxide Gas Sensor Array: High Endurance against Ambient Humidity and Temperature. Sens. Actuator B-Chem. 2022, 364, 131894. [Google Scholar] [CrossRef]
- Zhao, D.; Zhang, H.; Pan, J. Solving Optimization of a Mine Gas Sensor Layout Based on a Hybrid GA-DBPSO Algorithm. IEEE Sensors J. 2019, 19, 6400–6409. [Google Scholar] [CrossRef]
- Al-Okby, M.F.R.; Neubert, S.; Roddelkopf, T.; Fleischer, H.; Thurow, K. Evaluating of IAQ-Index and TVOC Parameter-Based Sensors for Hazardous Gases Detection and Alarming Systems. Sensors 2022, 22, 1473. [Google Scholar] [CrossRef]
- Nigam, H.; Saini, A.K.; Banerjee, S.; Kumar, A. Indoor Environment Air Quality Monitoring and Its Notification to Building Occupants. In Proceedings of the Proceedings of the 2019 IEEE Region 10 Conference (Tencon 2019) Technology, Knowledge, and Society, Kerala, India, 17–20 October 2019; IEEE: New York, NY, USA, 2019; pp. 2444–2448. [Google Scholar]
- Jion, M.M.M.F.; Jannat, J.N.; Mia, M.Y.; Ali, M.A.; Islam, M.S.; Ibrahim, S.M.; Pal, S.C.; Islam, A.; Sarker, A.; Malafaia, G.; et al. A Critical Review and Prospect of NO2 and SO2 Pollution over Asia: Hotspots, Trends, and Sources. Sci. Total Environ. 2023, 876, 162851. [Google Scholar] [CrossRef] [PubMed]
- Behera, S.N.; Sharma, M.; Aneja, V.P.; Balasubramanian, R. Ammonia in the Atmosphere: A Review on Emission Sources, Atmospheric Chemistry and Deposition on Terrestrial Bodies. Environ. Sci. Pollut. Res. 2013, 20, 8092–8131. [Google Scholar] [CrossRef]
- Wei, J.; Li, Z.; Wang, J.; Li, C.; Gupta, P.; Cribb, M. Ground-Level Gaseous Pollutants (NO2, SO2, and CO) in China: Daily Seamless Mapping and Spatiotemporal Variations. Atmos. Chem. Phys. 2023, 23, 1511–1532. [Google Scholar] [CrossRef]
- Liu, H.; Zhai, S.; Kong, Y.; Wang, Z.; Song, G.; Song, H.; Liang, L.; Liu, X.; Jiang, X.; Wu, L. Synergistic Effects of Gaseous Pollutants on Hospital Admissions for Cardiovascular Disease in Liuzhou, China. Environ. Sci. Pollut. Res. 2022, 29, 9841–9851. [Google Scholar] [CrossRef]
- Cui, M.; Zhan, C.; Wu, W.; Guo, D.; Song, Y. Acute Gaseous Air Pollution Exposure and Hospitalizations for Acute Ischemic Stroke: A Time-Series Analysis in Tianjin, China. Int. J. Environ. Res. Public Health 2022, 19, 13344. [Google Scholar] [CrossRef]
- Prasad, P.; Raut, P.; Goel, S.; Barnwal, R.P.; Bodhe, G.L. Electronic Nose and Wireless Sensor Network for Environmental Monitoring Application in Pulp and Paper Industry: A Review. Environ. Monit. Assess. 2022, 194, 855. [Google Scholar] [CrossRef]
- Wright, R.F.; Lu, P.; Devkota, J.; Lu, F.; Ziomek-Moroz, M.; Ohodnicki, P.R. Corrosion Sensors for Structural Health Monitoring of Oil and Natural Gas Infrastructure: A Review. Sensors 2019, 19, 3964. [Google Scholar] [CrossRef]
- Ramaiyan, K.P.; Mukundan, R. Electrochemical Sensors for Air Quality Monitoring. Electrochem. Soc. Interface 2019, 28, 59–63. [Google Scholar] [CrossRef]
- Chen, T.-W.; Ramachandran, R.; Chen, S.-M.; Anushya, G.; Ramachandran, K. Graphene and Perovskite-Based Nanocomposite for Both Electrochemical and Gas Sensor Applications: An Overview. Sensors 2020, 20, 6755. [Google Scholar] [CrossRef]
- Medvedeva, E.; Baranov, A.; Samotaev, N. Investigation of Electrochemical Sensors with Thin Film Nanocomposite Pt/C Electrodes Obtained by Magnetron Sputtering. In Proceedings of the 2nd International Telecommunication Conference Advanced Micro-and Nanoelectronic Systems and Technologies, Moscow, Russia, 1–2 June 2017; IoP Publishing Ltd.: Bristol, UK, 2019; Volume 498, p. 012027. [Google Scholar]
- Zhang, Z.; Yang, J.; Zhu, C.; Xu, M.; Yan, X.; Chu, J.; Zhu, X.; Yang, M. Design of a Dual-Phase TiN-WN Electrochemical Sensor for H2S Detection. J. Colloid Interface Sci. 2025, 682, 332–339. [Google Scholar] [CrossRef]
- Van Nguyen, M.; Kim, T.-U.; Nguyen, L.H.T.; Mirzaei, A.; Pham, A.T.T.; Tran, T.Q.; Mai, N.X.D.; Tran, N.Q.; Kim, Y.; Phan, T.B.; et al. Efficient Low-Temperature Detection of CO Gas by Various Metalated Porphyrinic-Al-Based MOF (Cu and Co) Materials. Sens. Actuator B-Chem. 2025, 424, 136915. [Google Scholar] [CrossRef]
- Kim, J.-H.; Mirzaei, A.; Kim, H.W.; Kim, S.S. Realization of Au-Decorated WS2 Nanosheets as Low Power-Consumption and Selective Gas Sensors. Sens. Actuator B-Chem. 2019, 296, 126659. [Google Scholar] [CrossRef]
- Kim, J.-H.; Kim, J.-Y.; Mirzaei, A.; Kim, H.W.; Kim, S.S. Synergistic Effects of SnO2 and Au Nanoparticles Decorated on WS2 Nanosheets for Flexible, Room-Temperature CO Gas Sensing. Sens. Actuator B-Chem. 2021, 332, 129493. [Google Scholar] [CrossRef]
- Jung, G.; Hong, S.; Jeong, Y.; Shin, W.; Park, J.; Kim, D.; Lee, J.-H. Highly Selective and Low-Power Carbon Monoxide Gas Sensor Based on the Chain Reaction of Oxygen and Carbon Monoxide to WO3. ACS Appl. Mater. Interfaces 2022, 14, 17950–17958. [Google Scholar] [CrossRef]
- Liu, Q.; Zhang, F.; Pei, M.; Jiang, W. RGO/CuCl-Based Flexible Gas Sensor for High-Concentration Carbon Monoxide Gas Detection at Room Temperature. Micromachines 2024, 15, 737. [Google Scholar] [CrossRef]
- Madan, J.; Pandey, R.; Chaujar, R. Conducting Polymer Based Gas Sensor Using PNIN- Gate All Around-Tunnel FET. Silicon 2020, 12, 2947–2955. [Google Scholar] [CrossRef]
- Klein, L.; Ramachandran, M.; van Kessel, T.; Nair, D.; Hinds, N.; Hamann, H.; Sosa, N. Wireless Sensor Networks for Fugitive Methane Emissions Monitoring in Oil and Gas Industry. In Proceedings of the 2018 IEEE International Congress on Internet of Things (ICIOT), San Francisco, CA, USA, 2–7 July 2018; pp. 41–48. [Google Scholar]
- Thriumani, R.; Zakaria, A.; Hashim, Y.Z.H.-Y.; Jeffree, A.I.; Helmy, K.M.; Kamarudin, L.M.; Omar, M.I.; Shakaff, A.Y.M.; Adom, A.H.; Persaud, K.C. A Study on Volatile Organic Compounds Emitted by In-Vitro Lung Cancer Cultured Cells Using Gas Sensor Array and SPME-GCMS. BMC Cancer 2018, 18, 362. [Google Scholar] [CrossRef]
- Luo, Y.; Xu, Z.; He, X.-L.; Tang, X.-P.; Wu, N.-Y.; Huang, D.; Dong, M.; Huang, J. Electrical Gas Sensors Based on Metal–Organic Frameworks for Breath Diagnosis. Microchem. J. 2024, 199, 109992. [Google Scholar] [CrossRef]
- Rath, R.J.J.; Farajikhah, S.; Oveissi, F.; Dehghani, F.; Naficy, S. Chemiresistive Sensor Arrays for Gas/Volatile Organic Compounds Monitoring: A Review. Adv. Eng. Mater. 2023, 25, 2200830. [Google Scholar] [CrossRef]
- Duan, L.; Liu, H.; Xia, K.; Guo, Z.; Li, Y.; Deng, S.; Sun, L.; Hou, Z. Gas Sensing Performance Regulating of ZIF-8 Encapsulated WO3 Nanosheets. Ceram. Int. 2024, 50, 50989–51001. [Google Scholar] [CrossRef]
- Luo, Y.; Ly, A.; Lahem, D.; Zhang, C.; Debliquy, M. A Novel Low-Concentration Isopropanol Gas Sensor Based on Fe-Doped ZnO Nanoneedles and Its Gas Sensing Mechanism. J. Mater. Sci. 2021, 56, 3230–3245. [Google Scholar] [CrossRef]
- Liang, H.; Liu, N.; Lin, J.; Meng, Y.; Ni, J.; Gao, B.; Tan, Z.; Song, X.-Z.; Wang, X. Narrow-Band HoFeO3 Nanostructure-Based Gas Sensor for n-Propanol Detection. ACS Appl. Nano Mater. 2024, 7, 7573–7581. [Google Scholar] [CrossRef]
- Wang, D.; Zhang, D.; Mi, Q. A High-Performance Room Temperature Benzene Gas Sensor Based on CoTiO3 Covered TiO2 Nanospheres Decorated with Pd Nanoparticles. Sens. Actuators B Chem. 2022, 350, 130830. [Google Scholar] [CrossRef]
- Gong, C.; Chen, M.; Song, F.; Yin, P.; Zhao, X.; You, X.; Fu, H.; Yu, S.; Liu, X.; Zhang, K.; et al. A Highly Sensitive Toluene Gas Sensor Based on Pd/PdO Decorated SnO2 Prepared by Electrospinning. ACS Appl. Electron. Mater. 2024, 6, 6036–6048. [Google Scholar] [CrossRef]
- Gregis, G.; Sanchez, J.-B.; Bezverkhyy, I.; Guy, W.; Berger, F.; Fierro, V.; Bellat, J.-P.; Celzard, A. Detection and Quantification of Lung Cancer Biomarkers by a Micro-Analytical Device Using a Single Metal Oxide-Based Gas Sensor. Sens. Actuators B Chem. 2018, 255, 391–400. [Google Scholar] [CrossRef]
- Lee, D.-S. Early Screening of Lung Cancer Through Multi-Modal Gas Sensors-Based Breath Analysis Sensor System and Machine Learning. In Proceedings of the 2024 IEEE SENSORS, Kobe, Japan, 20–23 October 2024; pp. 1–2. [Google Scholar]
- Marzorati, D.; Mainardi, L.; Sedda, G.; Gasparri, R.; Spaggiari, L.; Cerveri, P. A Metal Oxide Gas Sensors Array for Lung Cancer Diagnosis Through Exhaled Breath Analysis. In Proceedings of the 2019 41st Annual International Conference of the IEEE Engineering in Medicine and Biology Society (EMBC), 23–27 July 2019; pp. 1584–1587. [Google Scholar]
- Zhang, L.; Khan, K.; Zou, J.; Zhang, H.; Li, Y. Recent Advances in Emerging 2D Material-Based Gas Sensors: Potential in Disease Diagnosis. Adv. Mater. Inter. 2019, 6, 1901329. [Google Scholar] [CrossRef]
- Ryabtsev, S.V.; Shaposhnick, A.V.; Lukin, A.N.; Domashevskaya, E.P. Application of Semiconductor Gas Sensors for Medical Diagnostics. Sens. Actuators B Chem. 1999, 59, 26–29. [Google Scholar] [CrossRef]
- Kaloumenou, M.; Skotadis, E.; Lagopati, N.; Efstathopoulos, E.; Tsoukalas, D. Breath Analysis: A Promising Tool for Disease Diagnosis—The Role of Sensors. Sensors 2022, 22, 1238. [Google Scholar] [CrossRef]
- Lombardo, L.; Grassini, S.; Parvis, M.; Donato, N.; Gullino, A. Niobium Pentaoxide Thin-Film Gas Sensor for Portable Acetone Sensing. In Proceedings of the 2021 15th International Conference on Advanced Technologies, Systems and Services in Telecommunications (TELSIKS), Berlin, Germany, 20 October 2021; IEEE: Nis, Serbia, 2021; pp. 317–320. [Google Scholar]
- Kao, K.-W.A.; Cheng, C.-J.; Gwo, S.; Yeh, J.A. A Semiconductor Gas System of Healthcare for Liver Disease Detection Using Ultrathin InN-Based Sensor. Meet. Abstr. 2015, MA2015-01, 1426. [Google Scholar] [CrossRef]
- Astuti, S.; Mukhammad, Y.; Duli, S.J.; Putra, A.; Setiawatie, E.; Triyana, K. Gas Sensor Array System Properties for Detecting Bacterial Biofilms. J. Med. Signals. Sens. 2019, 9, 158. [Google Scholar] [CrossRef]
- Shooshtari, M. Ammonia Gas Sensors Based on Multi-Wall Carbon Nanofiber Field Effect Transistors by Using Gate Modulation. Colloids Surf. A Physicochem. Eng. Asp. 2025, 704, 135563. [Google Scholar] [CrossRef]
- Haick, H.; Tang, N. Artificial Intelligence in Medical Sensors for Clinical Decisions. ACS Nano 2021, 15, 3557–3567. [Google Scholar] [CrossRef]
Disclaimer/Publisher’s Note: The statements, opinions and data contained in all publications are solely those of the individual author(s) and contributor(s) and not of MDPI and/or the editor(s). MDPI and/or the editor(s) disclaim responsibility for any injury to people or property resulting from any ideas, methods, instructions or products referred to in the content. |
© 2025 by the authors. Licensee MDPI, Basel, Switzerland. This article is an open access article distributed under the terms and conditions of the Creative Commons Attribution (CC BY) license (https://creativecommons.org/licenses/by/4.0/).