Developing a Patient Profile for the Detection of Cognitive Decline in Subjective Memory Complaint Patients: A Scoping Review and Cross-Sectional Study in Community Pharmacy
Abstract
1. Introduction
2. Materials and Methods
2.1. Cognitive Impairment Screening in Community Pharmacy—Scoping Review
2.1.1. Literature Search
2.1.2. Eligibility Criteria
2.1.3. Data Extraction and Analysis
2.2. Implementation of the Pharmaceutical Care Service for Subjective Cognitive Decline Screening
2.2.1. Study Design
2.2.2. Community Pharmacists’ Participation and Training
2.2.3. Subject Identification and Recruitment
2.2.4. Assessment Tools for Cognitive Decline Screening (Table 1)
- Memory Impairment Screening (MIS) (max: 8; cutoff: ≤4; sensitivity: 74%; specificity: 96%) [24];
| Test | Duration (min) | Advantages | Disadvantages | Guidelines | Scope |
|---|---|---|---|---|---|
| MIS | 4 | Evaluates free and facilitated recall. | Requires the ability to read. Evaluates only memory. | CI detection | Primary Care |
| SVF | 1 | Friendly. | Does not evaluate EM. Requires a chronometer. | Complement of other tests | Primary Care Specialized Care |
| SPMSQ | 3 | Applicable to illiterate people. | Prior data must be known. | Dementia detection | Primary Care |
2.2.5. Data Synthesis and Analysis
3. Results
3.1. Cognitive Decline Screening in Pharmacies—Scoping Review
3.2. Cognitive Decline Screening in Community Pharmacy as a Pharmaceutical Care Service
3.3. Profile of the Patient Eligible for Cognitive Impairment Screening
4. Discussion
5. Strengths and Limitations
6. Conclusions
Author Contributions
Funding
Institutional Review Board Statement
Informed Consent Statement
Data Availability Statement
Acknowledgments
Conflicts of Interest
Abbreviations
| BMI | Body Mass Index |
| CD | Cognitive Decline |
| GDS-5 | 5-Point Geriatric Depression Scale |
| HVS | Herpes Virus Simplex |
| MCI | Mild Cognitive Impairment |
| MEDAS-14 | 14-Point Mediterranean Diet Adherence Screen |
| MICOF | in Spanish Muy Ilustre Colegio Oficial de Farmacéuticos de Valencia |
| MIS | Memory Impairment Screening |
| NSAIDs | Nonsteroidal Anti-Inflammatory Drugs |
| OCD | Objective Cognitive Decline |
| PRISMA | Preferred Reporting Items for Systematic reviews and Meta-Analyses |
| SCD | Subjective Cognitive Decline |
| SPMSQ | Short Portable Mental State Questionnaire |
| SVF | Semantic Verbal Fluency |
| SMC | Subjective Memory Complaint |
| WoS | Web of Science |
Appendix A
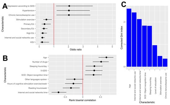
| Characteristic | Odds Ratio OR (95% CI) | Relative Risk RR (95% CI) | n | Exposed Odds (%) | Unexposed Odds (%) | p-Value (Test) | FDR |
|---|---|---|---|---|---|---|---|
| Hypertension treatment | - | - | 145 | 50/94 (34.72) | 0/1 (0.00) | 1 (F) | 1 |
| Hypercholesterolemia treatment | 4.30 (0.94, 19.62) | 3.10 (0.83, 11.61) | 146 | 47/82 (36.43) | 2/15 (11.76) | 0.055 (F) | 0.1343 |
| N05CD ATC Code CD | 3.26 (1.06, 10.01) | 2.04 (1.19, 3.51) | 286 | 7/6 (53.85) | 72/201 (26.37) | 0.051 (F) | 0.1323 |
| Malnutrition | 2.83 (0.66, 12.04) | 1.91 (0.89, 4.09) | 119 | 4/4 (50.00) | 29/82 (26.13) | 0.215 (F) | 0.3731 |
| Brain injury | 2.42 (0.85, 6.91) | 1.76 (0.99, 3.12) | 286 | 7/8 (46.67) | 72/199 (26.57) | 0.133 (F) | 0.2507 |
| Loneliness feeling | 2.13 (0.78, 5.85) | 1.57 (0.88, 2.79) | 71 | 12/12 (50.00) | 15/32 (31.91) | 0.220 (χ2) | 0.3731 |
| Diabetes mellitus | 2.08 (1.10, 3.95) | 1.64 (1.10, 2.45) | 286 | 20/29 (40.82) | 59/178 (24.89) | 0.036 * (χ2) | 0.1011 |
| Depression according to GDS | 2.06 (1.15, 3.66) | 1.71 (1.10, 2.67) | 286 | 59/122 (32.60) | 20/85 (19.05) | 0.020 * (χ2) | 0.08514 |
| Hypertension | 2.03 (1.19, 3.46) | 1.68 (1.13, 2.49) | 286 | 50/95 (34.48) | 29/112 (20.57) | 0.012 * (χ2) | 0.08514 |
| Chronic benzodiazepine use | 2.03 (1.18, 3.50) | 1.64 (1.13, 2.37) | 286 | 33/54 (37.93) | 46/153 (23.12) | 0.015 * (χ2) | 0.08514 |
| N05BA ATC Code | 1.92 (1.10, 3.36) | 1.57 (1.08, 2.29) | 286 | 29/48 (37.66) | 50/159 (23.92) | 0.031 * (χ2) | 0.1011 |
| Alone | 1.92 (1.09, 3.41) | 1.57 (1.08, 2.30) | 286 | 27/44 (38.03) | 52/163 (24.19) | 0.035 * (χ2) | 0.1011 |
| Hypercholesterolemia | 1.85 (1.09, 3.15) | 1.57 (1.06, 2.32) | 286 | 49/97 (33.56) | 30/110 (21.43) | 0.030 * (χ2) | 0.1011 |
| Adherence MEDAS | 1.44 (0.72, 2.86) | 1.29 (0.81, 2.04) | 286 | 15/29 (34.09) | 64/178 (26.45) | 0.390 (χ2) | 0.6081 |
| Depression | 1.27 (0.70, 2.30) | 1.18 (0.78, 1.80) | 286 | 21/46 (31.34) | 58/161 (26.48) | 0.534 (χ2) | 0.8006 |
| Depression treatment | 1.23 (0.66, 2.31) | 1.16 (0.75, 1.80) | 286 | 18/40 (31.03) | 61/167 (26.75) | 0.627 (χ2) | 0.8728 |
| Obesity | 1.18 (0.60, 2.31) | 1.13 (0.69, 1.83) | 179 | 20/48 (29.41) | 29/82 (26.13) | 0.760 (χ2) | 0.9833 |
| Diabetes mellitus control | 1.18 (0.25, 5.62) | 1.11 (0.42, 2.90) | 49 | 17/24 (41.46) | 3/5 (37.50) | 1 (F) | 1 |
| Rural vs. urban | 1.14 (0.63, 2.06) | 1.10 (0.73, 1.64) | 225 | 26/54 (32.50) | 43/102 (29.66) | 0.770 (χ2) | 0.9833 |
| Universal task | 1.14 (0.57, 2.26) | 1.10 (0.67, 1.78) | 286 | 14/33 (29.79) | 65/174 (27.20) | 0.854 (χ2) | 1 |
| BMI | 1.01 (0.54, 1.86) | 1.01 (0.64, 1.58) | 210 | 26/73 (26.26) | 29/82 (26.13) | 1 (χ2) | 1 |
| Overweight | 1.01 (0.54, 1.86) | 1.01 (0.64, 1.58) | 210 | 26/73 (26.26) | 29/82 (26.13) | 1 (χ2) | 1 |
| Sex | 0.99 (0.55, 1.80) | 0.99 (0.64, 1.53) | 286 | 59/155 (27.57) | 20/52 (27.78) | 1 (χ2) | 1 |
| Hearing aid use | 0.92 (0.27, 3.12) | 0.94 (0.38, 2.34) | 110 | 4/12 (25.00) | 25/69 (26.60) | 1 (F) | 1 |
| Hearing loss | 0.90 (0.53, 1.54) | 0.93 (0.63, 1.37) | 286 | 29/81 (26.36) | 50/126 (28.41) | 0.810 (χ2) | 0.9872 |
| Hypercholesterolemia control | 0.82 (0.28, 2.42) | 0.88 (0.45, 1.74) | 146 | 43/87 (33.08) | 6/10 (37.50) | 0.782 (F) | 0.9833 |
| Playing a musical instrument | 0.78 (0.21, 2.90) | 0.83 (0.30, 2.28) | 286 | 3/10 (23.08) | 76/197 (27.84) | 1 (F) | 1 |
| Anticholinergic drugs | 0.68 (0.22, 2.12) | 0.75 (0.31, 1.83) | 286 | 4/15 (21.05) | 75/192 (28.09) | 0.605 (F) | 0.8728 |
| Family history of dementia | 0.51 (0.29, 0.90) | 0.61 (0.40, 0.94) | 286 | 22/89 (19.82) | 57/118 (32.57) | 0.027 * (χ2) | 0.1011 |
| NSAIDs | 0.51 (0.22, 1.21) | 0.60 (0.30, 1.20) | 286 | 7/33 (17.50) | 72/174 (29.27) | 0.132 (F) | 0.2507 |
| Stimulation exercise | 0.49 (0.28, 0.86) | 0.59 (0.38, 0.91) | 286 | 22/91 (19.47) | 57/116 (32.95) | 0.018 * (χ2) | 0.08514 |
| Social contact | 0.42 (0.15, 1.13) | 0.58 (0.30, 1.10) | 71 | 9/24 (27.27) | 18/20 (47.37) | 0.135 (χ2) | 0.2507 |
| Primary Ed. | 0.36 (0.17, 0.79) | 0.52 (0.34, 0.81) | 286 | 65/192 (25.29) | 14/15 (48.28) | 0.016 * (χ2) | 0.08514 |
| Secondary Ed. | 0.32 (0.18, 0.56) | 0.43 (0.28, 0.67) | 286 | 21/110 (16.03) | 58/97 (37.42) | 9.703 × 10−5 *** (χ2) | 0.001892 |
| Hypertension control | 0.26 (0.02, 2.89) | 0.51 (0.22, 1.17) | 145 | 48/94 (33.80) | 2/1 (66.67) | 0.273 (F) | 0.444 |
| High Ed. | 0.24 (0.11, 0.53) | 0.32 (0.16, 0.64) | 286 | 8/66 (10.81) | 71/141 (33.49) | 0.000 *** (χ2) | 0.004047 |
| Internet and social networks use | 0.22 (0.12, 0.38) | 0.35 (0.24, 0.51) | 286 | 34/161 (17.44) | 45/46 (49.45) | 3.843 × 10−8 *** (χ2) | 1.499 × 10−6 |
| HSV | 0.20 (0.06, 0.67) | 0.27 (0.09, 0.80) | 286 | 3/34 (8.11) | 76/173 (30.52) | 0.003 ** (F) | 0.02901 |
| HSV treatment | 0.00 (-) | 0.00 (-) | 37 | 0/19 (0.00) | 3/15 (16.67) | 0.105 (F) | 0.2275 |
| Characteristic | Rank Biserial Correlation | CD | No CD | p-Value | ||
|---|---|---|---|---|---|---|
| n | n | |||||
| Internet and social networks time | −0.41 (−0.53, −0.28) | 79 | 0.51 ± 0.82 | 207 | 1.42 ± 1.69 | 3.906 × 10−8 *** (MW) |
| Reading hours/week | −0.20 (−0.34, −0.05) | 79 | 2.63 ± 4.16 | 207 | 5.36 ± 8.13 | 0.008 ** (MW) |
| Hours of cognitive stimulation exercise/week | −0.16 (−0.30, −0.01) | 79 | 3.41 ± 7.02 | 207 | 4.88 ± 6.96 | 0.019 * (MW) |
| Other languages spoken | −0.14 (−0.28, 0.01) | 79 | 0.42 ± 0.50 | 207 | 0.56 ± 0.50 | 0.037 * (MW) |
| Number of alcohol units/week | −0.13 (−0.27, 0.02) | 79 | 1.80 ± 3.18 | 207 | 2.20 ± 3.21 | 0.075 (MW) |
| MEDAS-14 | −0.09 (−0.24, 0.06) | 79 | 8.19 ± 2.49 | 207 | 8.56 ± 2.14 | 0.234 (MW) |
| Number of cigarettes/day | −0.08 (−0.23, 0.07) | 79 | 0.92 ± 3.74 | 207 | 1.81 ± 5.00 | 0.070 (MW) |
| Hours of physical exercise/week | −0.06 (−0.20, 0.09) | 79 | 4.62 ± 6.47 | 207 | 5.36 ± 6.89 | 0.444 (MW) |
| Number of years without smoking | −0.02 (−0.31, 0.28) | 18 | 20.67 ± 13.35 | 65 | 21.03 ± 13.61 | 0.920 (t-test) |
| BMI | −0.02 (−0.17, 0.13) | 79 | 26.71 ± 5.36 | 207 | 26.90 ± 4.89 | 0.784 (t-test) |
| Overweight | −0.02 (−0.17, 0.13) | 79 | 26.71 ± 5.36 | 207 | 26.90 ± 4.89 | 0.784 (t-test) |
| Hours of playing a musical instrument/week | −0.02 (−0.17, 0.13) | 79 | 0.35 ± 2.48 | 207 | 0.37 ± 1.85 | 0.488 (MW) |
| Hearing loss evolution (months) | −0.01 (−0.25, 0.23) | 29 | 23.14 ± 17.07 | 81 | 22.65 ± 16.77 | 0.932 (MW) |
| Number of friends seen during the last week | 0.03 (−0.25, 0.30) | 27 | 2.30 ± 3.23 | 44 | 1.95 ± 2.85 | 0.844 (MW) |
| SCD: Time | 0.06 (−0.09, 0.21) | 79 | 16.70 ± 17.12 | 207 | 18.63 ± 23.94 | 0.443 (MW) |
| SCD: Language alteration time | 0.11 (−0.04, 0.25) | 79 | 4.63 ± 12.62 | 207 | 4.29 ± 15.52 | 0.053 (MW) |
| SCD: Object recognition time | 0.18 (0.04, 0.32) | 79 | 7.76 ± 17.38 | 207 | 2.60 ± 12.20 | 0.000 *** (MW) |
| 5-GDS | 0.19 (0.05, 0.33) | 79 | 1.43 ± 1.36 | 207 | 1.00 ± 1.17 | 0.007 ** (MW) |
| Sleeping hours/day | 0.20 (0.05, 0.34) | 79 | 7.46 ± 2.40 | 207 | 6.73 ± 1.55 | 0.009 ** (MW) |
| Number of drugs | 0.31 (0.17, 0.44) | 79 | 5.63 ± 3.36 | 207 | 4.02 ± 3.32 | 4.421 × 10−5 *** (MW) |
| Age | 0.40 (0.27, 0.52) | 79 | 75.96 ± 8.71 | 207 | 69.30 ± 9.44 | 1.712 × 10−7 *** (MW) |
| Characteristics | MDcI | MDI | p-Value | FDR |
|---|---|---|---|---|
| Age | 2.595 | 9.696 | 0.010 ** | 0.1089 |
| Internet and social networks use | 2.425 | 3.779 | 0.010 ** | 0.1089 |
| Sleeping hours/day | 1.825 | 6.812 | 0.010 ** | 0.1089 |
| Chronic benzodiazepine use | 0.3589 | 1.349 | 0.020 * | 0.1089 |
| Stimulation exercise | 0.4791 | 1.953 | 0.020 * | 0.1089 |
| SCD: Object recognition time | 1.835 | 4.048 | 0.020 * | 0.1089 |
| Level of education | 0.9602 | 3.256 | 0.020 * | 0.1089 |
| Internet and social networks time | 2.128 | 5.399 | 0.020 * | 0.1089 |
| 5-GDS | 0.5481 | 3.064 | 0.03 * | 0.1452 |
| Number of drugs | 0.9068 | 5.316 | 0.050 * | 0.1815 |
| Hypertension | 0.3087 | 1.553 | 0.050 * | 0.1815 |
| N05BA ATC Code | 0.2671 | 1.32 | 0.050 * | 0.1815 |
| Other languages spoken | 0.2014 | 1.404 | 0.059 | 0.1906 |
| Hypercholesterolemia treatment | 0.276 | 1.682 | 0.069 | 0.1906 |
| Family history of dementia | 0.2439 | 1.692 | 0.069 | 0.1906 |
| N05CD ATC Code | 0.3 | 0.7829 | 0.069 | 0.1906 |
| Hours of cognitive stimulation exercise/week | 0.4681 | 2.866 | 0.079 | 0.1936 |
| Diabetes mellitus | 0.2143 | 1.374 | 0.079 | 0.1936 |
| MEDAS-14 | 0.5284 | 5.143 | 0.119 | 0.2614 |
| Depression according to GDS | 0.169 | 1.169 | 0.119 | 0.2614 |
| SCD: Language alteration time | 0.4814 | 2.534 | 0.149 | 0.3112 |
| Smoking | 0.1422 | 1.753 | 0.168 | 0.3184 |
| Hours of playing a musical instrument/week | 0.1708 | 0.518 | 0.178 | 0.3184 |
| Brain injury | 0.1234 | 0.5463 | 0.188 | 0.3184 |
| Adherence MEDAS | 0.1341 | 0.8831 | 0.188 | 0.3184 |
| Sex | 0.1104 | 1.289 | 0.188 | 0.3184 |
| Playing a musical instrument | 0.07597 | 0.4145 | 0.218 | 0.355 |
| Hours of physical exercise/week | 0.1931 | 5.005 | 0.317 | 0.4979 |
| Reading hours/week | 0.08486 | 3.997 | 0.356 | 0.5373 |
| Job | 0.05875 | 3.92 | 0.366 | 0.5373 |
| Number of alcohol units/week | 0.08995 | 3.161 | 0.396 | 0.5621 |
| HSV | 0.04305 | 0.8968 | 0.426 | 0.5854 |
| SCD: Time | −0.004185 | 5.444 | 0.535 | 0.7129 |
| Number of cigarettes/day | −0.05327 | 1.002 | 0.555 | 0.7175 |
| Type of pharmacy | −0.05896 | 2.41 | 0.574 | 0.7219 |
| Depression | −0.05813 | 0.7875 | 0.663 | 0.7889 |
| Depression treatment | −0.06122 | 0.6869 | 0.663 | 0.7889 |
| Universal task | −0.02986 | 0.9747 | 0.693 | 0.8025 |
| NSAIDs | −0.0684 | 0.7238 | 0.713 | 0.8043 |
| BMI | −0.3249 | 7.664 | 0.782 | 0.8604 |
| Alone | −0.1085 | 1.423 | 0.802 | 0.8607 |
| BMI status | −0.2008 | 2.112 | 0.842 | 0.8713 |
| Anticholinergic drugs | −0.1125 | 0.6182 | 0.852 | 0.8713 |
| Hearing loss | −0.4794 | 1.166 | 0.980 | 0.9802 |
| Characteristics | MDA | p-Value | FDR |
|---|---|---|---|
| Age | 0.01197 | 0.010 | 0.1089109 |
| Internet and social networks use | 0.008851 | 0.010 | 0.1089109 |
| Internet and social networks time | 0.009246 | 0.010 | 0.1089109 |
| Sleeping hours/day | 0.005634 | 0.010 | 0.1089109 |
| Stimulation exercise | 0.002886 | 0.030 | 0.1867044 |
| SCD: Object recognition time | 0.004498 | 0.030 | 0.1867044 |
| Type of pharmacy | 0.002792 | 0.030 | 0.1867044 |
| Diabetes mellitus | 0.001466 | 0.040 | 0.2178218 |
| Hours of cognitive stimulation exercise/week | 0.002697 | 0.050 | 0.2420242 |
| Family history of dementia | 0.0009577 | 0.079 | 0.3168317 |
| HSV | 0.0007031 | 0.079 | 0.3168317 |
| N05CD ATC code | 0.0003047 | 0.119 | 0.3319189 |
| Hypertension | 0.001374 | 0.129 | 0.3319189 |
| N05BA ATC code | 0.0007797 | 0.129 | 0.3319189 |
| Hypercholesterolemia treatment | 0.00127 | 0.139 | 0.3319189 |
| SCD: Language alteration time | 0.0009499 | 0.149 | 0.3319189 |
| Level of education | 0.001908 | 0.149 | 0.3319189 |
| Universal task | 0.0006496 | 0.149 | 0.3319189 |
| Sex | 0.0007442 | 0.149 | 0.3319189 |
| Brain injury | 0.0002046 | 0.158 | 0.3319189 |
| Job | 0.002592 | 0.158 | 0.3319189 |
| Chronic benzodiazepine use | 0.0005939 | 0.178 | 0.3564356 |
| Reading hours/week | 0.001098 | 0.198 | 0.3788205 |
| Smoking | 0.0003714 | 0.248 | 0.4537954 |
| Hours of physical exercise/week | 0.0006644 | 0.297 | 0.5227723 |
| Anticholinergic drugs | 0.0001357 | 0.347 | 0.5864433 |
| Depression according to GDS | 0.0003289 | 0.376 | 0.6008877 |
| Hours of playing a musical instrument/week | −6.2 × 10−5 | 0.386 | 0.6008877 |
| Alone | 5.729 × 10−5 | 0.396 | 0.6008877 |
| Playing a musical instrument | −8.246 × 10−5 | 0.436 | 0.6204620 |
| Adherence MEDAS | 2.506 × 10−5 | 0.446 | 0.6204620 |
| Other languages spoken | 0.0001419 | 0.465 | 0.6204620 |
| Number of cigarettes/day | −0.0001501 | 0.465 | 0.6204620 |
| 5-GDS | 0.0004655 | 0.485 | 0.6278393 |
| NSAIDs | −9.647 × 10−5 | 0.505 | 0.6347949 |
| MEDAS-14 | −0.0001613 | 0.535 | 0.6358041 |
| SCD: Time | 0.0006812 | 0.535 | 0.6358041 |
| BMI | 0.0006936 | 0.554 | 0.6420010 |
| BMI status | 0.0003043 | 0.663 | 0.7331562 |
| Hearing loss | −0.0003603 | 0.673 | 0.7331562 |
| Number of drugs | 7.125 × 10−5 | 0.683 | 0.7331562 |
| Depression | −0.0004091 | 0.842 | 0.8816596 |
| Depression treatment | −0.0005473 | 0.901 | 0.9009901 |
| Number of alcohol units/week | −0.001395 | 0.901 | 0.9009901 |
| Characteristic | Description |
|---|---|
| Age | Measured in years. All the patients are 50 years or older. |
| Cognitive decline | Being classified as having suspected cognitive decline due to testing positive in at least one of the MCI tests. |
| MIS | A value equal to or greater than 4 points is considered to indicate that the patient may be suffering from cognitive decline. |
| SPQMS | Three or more mistakes are considered to indicate that the patient may be suffering from cognitive decline. |
| SVF | If the patient enumerates fewer than 10 animals in 1 min, it is considered to indicate that the patient may be suffering from cognitive decline. |
| GDS-5 | A score equal to or greater than 2 is considered to indicate that the patient may be suffering from depression. |
| MEDAS-14 | A score lower than 7 points is considered to indicate low adherence to the Mediterranean diet. |
| Hearing loss | If the patient is suffering from hearing loss. |
| Hearing loss evolution (months) | For those patients suffering from hearing loss, how long have they been experiencing that loss? Measured in months. |
| Hearing aid use | For those patients suffering from hearing loss, are they using any devices to assist with their condition? |
| Chronic benzodiazepine use | Patients with chronic benzodiazepine use. |
| Type of benzodiazepine | ATC code. |
| Hypercholesterolemia | Patients diagnosed with hypercholesterolemia. |
| Hypercholesterolemia treatment | Those patients diagnosed with hypercholesterolemia adhered to treatment. |
| Hypercholesterolemia control | Those patients diagnosed with hypercholesterolemia and normal cholesterol values. |
| Depression | Patients diagnosed with depression. |
| Depression according to GDS | Patients with depression according to GDS-5. |
| Hours of physical exercise/week | How often does the patient engage in physical exercise. |
| Number of drugs | Prescribed medication regimen |
| Chronic NSAIDs use | Patients with chronic nonsteroidal anti-inflammatory drug use. |
| Depression treatment | Those patients adhered to depression treatment. |
| Family history of dementia | Having any direct family member with dementia. |
| Hypertension | Patients diagnosed with hypertension. |
| Hypertension treatment | Those patients diagnosed with hypertension adhered to treatment. |
| Hypertension control | Those patients diagnosed with hypertension and normal blood pressure values. |
| Stimulation exercise | Cognitive stimulation exercises to prevent cognitive decline. |
| Hours of cognitive stimulation exercise/week | How often does the patient engage in cognitive stimulation exercise. |
| BMI | Body Mass Index. |
| BMI status | Normal Weight: less than 25; Overweight: between 25 and 30; Obesity: greater than 30. |
| Obesity | Patients with a BMI indicative of obesity. |
| Overweight | Patients with a BMI indicative of overweight. |
| Reading hours/week | Number of hours reading per week. |
| Playing a musical instrument | Patients who play a musical instrument. |
| Hours of playing a musical instrument/week | How often does the patient play a musical instrument. |
| Adherence MEDAS | According to MEDAS-14, more than 2 points. |
| Job | Code assigned by the statistical agency in Spain based on the patient’s occupation. |
| Alone | Those patients living alone. |
| Loneliness feeling | Those patients living alone who feel loneliness. |
| Social contact | Those patients living alone who have frequent social contact. |
| Number of friends seen during the last week | For those living alone, how many friends have they visited in the last week. |
| SCD | Subjective Cognitive Decline. |
| SCD Time | Time suffering from subjective memory complaints. |
| SCD: Object recognition time | Time suffering from object recognition complaints. |
| SCD: Language alteration time | Time suffering from language alteration complaints. |
| Level of education | Reading/writing, primary, secondary, or higher education. |
| Other languages spoken | If they speak other languages. |
| Diabetes mellitus | Patients diagnosed with diabetes mellitus. |
| Diabetes mellitus treatment | Those patients diagnosed with diabetes mellitus adhered to treatment. |
| Diabetes mellitus control | Those patients diagnosed with diabetes mellitus and normal blood glucose values. |
| Smoking | If the patient is a smoker, a former smoker, or a non-smoker. |
| Number of cigarettes/day | For those who smoke, how many cigarettes do they smoke per day. |
| Number of years without smoking | For those who are former smokers, how long has it been since they quit smoking. |
| Number of alcohol units/week | How many alcohol units drunk per week. |
| Universal task | |
| HSV | Herpes virus. |
| HSV treatment | Those patients diagnosed with herpes virus adhered to treatment. |
| Internet and social networks use | If the patient uses the internet and social networks. |
| Internet and social networks time | For those using the internet and social media, how frequently do they use them? |
| Sex | Gender of the patient. |
| Sleeping hours/day | Number of hours sleeping a day. |
References
- Climent, M.T.; Molinero, A. La farmacia comunitaria en la detección del deterioro cognitivo leve. Signos de alerta. Rev. Esp. Geriatr. Gerontol. 2017, 52, 49–53. [Google Scholar] [CrossRef] [PubMed]
- Alzheimer’s Association. Alzheimer’s Disease Facts and Figures. Alzheimers Dement. 2019, 15, 321–387. [Google Scholar]
- Duong, S.; Patel, T.; Chang, F. Dementia: What pharmacists need to know. Can. Pharm. J. 2017, 150, 118–129. [Google Scholar] [CrossRef] [PubMed] [PubMed Central]
- Mitchell, A.J.; Beaumont, H.; Ferguson, D.; Yadegarfar, M.; Stubbs, B. Risk of dementia and mild cognitive impairment in older people with subjective memory complaints: Meta-analysis. Acta Psychiatr. Scand. 2014, 130, 439–451. [Google Scholar] [CrossRef]
- Jessen, F.; Amariglio, R.E.; Buckley, R.F.; van der Flier, W.M.; Han, Y.; Molinuevo, J.L.; Rabin, L.; Rentz, D.M.; Rodriguez-Gomez, O.; Saykin, A.J.; et al. The characterisation of subjective cognitive decline. Lancet Neurol. 2020, 19, 271–278. [Google Scholar] [CrossRef]
- Jack, C.R.; Bennett, D.A.; Blennow, K.; Carrillo, M.C.; Dunn, B.; Haeberlein, S.B.; Holtzman, D.M.; Jagust, W.; Jessen, F.; Karlawish, J.; et al. NIA-AA Research Framework: Toward a biological definition of Alzheimer’s disease. Alzheimer’s Dement. 2018, 14, 535–562. [Google Scholar] [CrossRef]
- Bradford, A.; Kunik, M.E.; Schulz, P.; Williams, S.P.; Singh, H. Missed and delayed diagnosis of dementia in primary care: Prevalence and contributing factors. Alzheimer Dis. Assoc. Disord. 2009, 23, 306–314. [Google Scholar] [CrossRef]
- Borson, S.; Frank, L.; Bayley, P.J.; Boustani, M.; Dean, M.; Lin, P.; McCarten, J.R.; Morris, J.C.; Salmon, D.P.; Schmitt, F.A.; et al. Improving dementia care: The role of screening and detection of cognitive impairment. Alzheimers Dement. 2013, 9, 151–159. [Google Scholar] [CrossRef]
- Organización Mundial de la Salud, Organización Panamericana de la Salud. Demencia: Una Prioridad de Salud Pública; Organización Mundial de la Salud, Organización Panamericana de la Salud: Ginebra, Suiza, 2013. [Google Scholar]
- Fogel, H.; Levy-Lamdan, O.; Zifman, N.; Hiller, T.; Efrati, S.; Suzin, G.; Hack, D.C.; Dolev, I.; Tanne, D. Brain Network Integrity Changes in Subjective Cognitive Decline: A Possible Physiological Biomarker of Dementia. Front. Neurol. 2021, 12, 699014. [Google Scholar] [CrossRef]
- Climent, M.T.; Pardo, J.; Muñoz-Almaraz, F.J.; Guerrero, M.D.; Moreno, L. Decision Tree for Early Detection of Cognitive Impairment by Community Pharmacists. Front. Pharmacol. 2018, 9, 1232. [Google Scholar] [CrossRef]
- Winblad, B.; Amouyel, P.; Andrieu, S.; Ballard, C.; Brayne, C.; Brodaty, H.; Cedazo-Minguez, A.; Dubois, B.; Edvardsson, D.; Feldman, H.; et al. Defeating Alzheimer’s disease and other dementias: A priority for European science and society. Lancet Neurol. 2016, 15, 455–532. [Google Scholar] [CrossRef] [PubMed]
- Livingston, G.; Huntley, J.; Sommerlad, A.; Ames, D.; Ballard, C.; Banerjee, S.; Brayne, C.; Burns, A.; Cohen-Mansfield, J.; Cooper, C.; et al. Dementia prevention, intervention, and care: 2020 report of the Lancet Commission. Lancet 2020, 396, 413–446. [Google Scholar] [CrossRef] [PubMed]
- Rickles, N.M.; Skelton, J.B.; Davis, J.; Hopson, J. Cognitive memory screening and referral program in community pharmacies in the United States. Int. J. Clin. Pharm. 2014, 36, 360–367. [Google Scholar] [CrossRef]
- Moreno-Royo, L.; Climent, M.T.; Vilaplana, A.M.; Arnedo, A.; Vilar, J. Estilos de vida asociados a deterioro cognitivo. Estudio preliminar desde la farmacia comunitaria [Life styles associated cognitive impairment. Study from the community pharmacy]. Rev. Investig. Clin. 2013, 65, 500–509. (In Spanish) [Google Scholar]
- Murugesu, K.; Massé, O.; Maheu, A.; Guénette, L. What is community pharmacists’ level of comfort and interest in managing patients with or at risk of major neurocognitive disorders? Can. Pharm. J. 2022, 155, 302–308. [Google Scholar] [CrossRef]
- Biecek, P.; Burzykowski, T. Explanatory Model Analysis: Explore, Explain, and Examine Predictive Models, 1st ed.; Chapman and Hall/CRC: Boca Raton, FL, USA, 2021. [Google Scholar] [CrossRef]
- Murdaca, G.; Banchero, S.; Casciaro, M.; Tonacci, A.; Billeci, L.; Nencioni, A.; Pioggia, G.; Genovese, S.; Monacelli, F.; Gangemi, S. Potential Predictors for Cognitive Decline in Vascular Dementia: A Machine Learning Analysis. Processes 2022, 10, 2088. [Google Scholar] [CrossRef]
- Paluszynska, A.; Biecek, P.; Jiang, Y. Explaining and Visualizing Random Forests in Terms of Variable Importance. R package version 0.10.1 [Internet]. 2022. Available online: https://CRAN.R-project.org/package=randomForestExplainer (accessed on 8 July 2025).
- Strobl, C.; Boulesteix, A.L.; Zeileis, A.; Hothorn, T. Bias in random forest variable importance measures: Illustrations, sources and a solution. BMC Bioinform. 2007, 8, 25. [Google Scholar] [CrossRef]
- Tricco, A.C.; Lillie, E.; Zarin, W.; O’Brien, K.K.; Colquhoun, H.; Levac, D.; Moher, D.; Peters, M.D.J.; Horsley, T.; Weeks, L.; et al. PRISMA extension for scoping reviews (PRISMA-ScR): Checklist and explanation. Ann. Intern. Med. 2018, 169, 467–473. [Google Scholar] [CrossRef]
- Levac, D.; Colquhoun, H.; O’Brien, K.K. Scoping studies: Advancing the methodology. Implement. Sci. 2010, 5, 69. [Google Scholar] [CrossRef]
- Faul, F.; Erdfelder, E.; Buchner, A.; Lang, A.-G. Statistical power analyses using G*Power 3.1: Tests for correlation and regression analyses. Behav. Res. Methods 2009, 41, 1149–1160. [Google Scholar] [CrossRef]
- Böhm, P.; Peña-Casanova, J.; Gramunt, N.; Manero, R.M.; Terrón, C.; Quiñones-Ubeda, S. Spanish version of the Memory Impairment Screen (MIS): Normative data and discriminant validity. Neurologia 2005, 20, 402–411. [Google Scholar] [PubMed]
- López Pérez-Díaz, A.G.; Calero, M.D.; Navarro-González, E. Predicción del deterioro cognitivo en ancianos mediante el análisis del rendimiento en fluidez verbal y en atención sostenida. Rev. Neurol. 2013, 56, 2012281. [Google Scholar] [CrossRef]
- Price, S.E.; Kinsella, G.J.; Ong, B.; Storey, E.; Mullaly, E.; Pangnadasa-Fox, L.; Perre, D. Semantic verbal fluency strategies in amnestic mild cognitive impairment. Neuropsychology 2012, 26, 490–497. [Google Scholar] [CrossRef] [PubMed]
- Martínez de la Iglesia, J.; Dueñas, R.M.; Onís, M.C.; Storey, E.; Mullaly, E.; Phillips, M.; Pangnadasa-Fox, L.; Perre, D. Adaptación y validación al castellano del cuestionario de Pfeiffer (SPMSQ) para detectar la existencia de deterioro cognitivo en personas mayores de 65 años. Med. Clin. 2001, 117, 129–134. [Google Scholar] [CrossRef]
- Pfeiffer, E. A short portable mental status questionnaire for the assessment of organic brain deficit in elderly patients. J. Am. Geriatr. Soc. 1975, 23, 433–441. [Google Scholar] [CrossRef]
- Olazarán, J.; Hoyos-Alonso, M.C.; del Ser, T.; Barral, A.G.; Conde-Sala, J.L.; Bermejo-Pareja, F.; López-Pousa, S.; Pérez-Martínez, D.; Villarejo-Galende, A.; Cacho, J.; et al. Aplicación práctica de los test cognitivos breves. Neurol. íA 2016, 31, 183–194. [Google Scholar] [CrossRef]
- Ramos, H.; Moreno, L.; Gil, M.; García-Lluch, G.; Sendra-Lillo, J.; Alacreu, M. Pharmacists’ Knowledge of Factors Associated with Dementia: The A-to-Z Dementia Knowledge List. Int. J. Environ. Res. Public Health 2021, 18, 9934. [Google Scholar] [CrossRef]
- Schröder, H.; Fitó, M.; Estruch, R.; Martínez-González, M.A.; Corella, D.; Salas-Salvadó, J.; Lamuela-Raventós, R.; Ros, E.; Salaverría, I.; Fiol, M.; et al. A Short Screener Is Valid for Assessing Mediterranean Diet Adherence among Older Spanish Men and Women. J. Nutr. 2011, 141, 1140–1145. [Google Scholar] [CrossRef]
- Ros, E. The PREDIMED study. Endocrinol. Diabetes Nutr. 2017, 64, 63–66. [Google Scholar] [CrossRef] [PubMed]
- Ortega Orcos, R.; Salinero, M.A.; Kazemzadeh, A.; Aparicio, S.V.; Valle, R. Validación de la versión española de 5 y 15 ítems de la Escala de Depresión Geriátrica en personas mayores en Atención Primaria. Rev. Clin. Esp. 2007, 207, 559–562. [Google Scholar] [CrossRef]
- Wright, M.N.; Ziegler, A. Ranger: A Fast Implementation of Random Forests for High Dimensional Data in C++ and, R.J. Stat. Softw. 2017, 77, 1–17. [Google Scholar] [CrossRef]
- Breiman, L. Random Forests. Mach. Learn 2001, 45, 5–32. [Google Scholar] [CrossRef]
- Nembrini, S.; König, I.R.; Wright, M.N. The revival of the Gini importance? Bioinformatics 2018, 34, 3711–3718. [Google Scholar] [CrossRef] [PubMed]
- Climent, M.T.; Ballesteros, C.; Colomer, V.; Botella, P.; Moreno, L. Deterioro cognitivo y horas de sueño en mayores de 65 años no institucionalizados: Estudio en farmacia comunitaria. Farm. Comunitarios 2015, 7, 25–30. [Google Scholar] [CrossRef]
- Feijoo, D.; Ginesta, E.; Alambiaga-Caravaca, A.M.; Ruiz, M.A.; Ferrándiz, E.C.; Ripoll, J.B.; García, M.A.; Catalá, M.T.C.; Royo, L.M. Potenciar la lectura desde la farmacia comunitaria en personas mayores para protegerlos del de- terioro cognitivo. Farm. Comunitarios 2019, 11, 14–18. [Google Scholar] [CrossRef]
- Ramos, H.; Alacreu, M.; Guerrero, M.D.; Sánchez, R.; Moreno, L. Lifestyle Variables Such as Daily Internet Use, as Promising Protective Factors against Cognitive Impairment in Patients with Subjective Memory Complaints. Preliminary Results. J. Pers. Med. 2021, 11, 1366. [Google Scholar] [CrossRef]
- Ramos, H.; Pardo, J.; Sánchez, R.; Puchades, E.; Pérez-Tur, J.; Navarro, A.; Moreno, L. Pharmacist-Physician Interprofessional Collaboration to Promote Early Detection of Cognitive Impairment: Increasing Diagnosis Rate. Front. Pharmacol. 2021, 12, 579489. [Google Scholar] [CrossRef]
- Mačeková, Z.; Krivošová, M.; Fazekaš, T.; Snopková, M.; Klimas, J. Short cognitive screening in elderlies as a part of advanced pharmaceutical care in Slovak community pharmacies-The pilot study KOGNIMET-SK. Eur. Pharm. J. 2022, 69, 37–42. [Google Scholar] [CrossRef]
- Ortiz, L.A.; García-Ribas, G.; Luna, F.J.; Álvarez, M.P.; Marcos, N.S.; López, B.S. Usefulness of Community Pharmacy for Early Detection of Cognitive Impairment in Older People Using the IQ-CODE Questionnaire. J. Prev. Alzheimers Dis. 2023, 10, 488–496. [Google Scholar] [CrossRef]
- Bragazzi, N.L.; Palombo-Ferretti, F.; Carbone, R. Pharmacists-and Psychologists in Community Pharmacies-led Psychological Screening for Cognitive Issues in the Aftermath of the COVID-19 Pandemic” (PsyChOVID) WORKING GROUP. Community pharmacist- and psychologist-led program of neuropsychological screening in the aftermath of the COVID-19 pandemic: A cross-sectional survey. J. Health Soc. Sci. 2023, 8, 142–150. [Google Scholar] [CrossRef]
- Macekova, Z.; Fazekas, T.; Krivosova, M.; Dragasek, J.; Zufkova, V.; Klimas, J.; Snopkova, M. Identification of a Link between Suspected Metabolic Syndrome and Cognitive Impairment within Pharmaceutical Care in Adults over 75 Years of Age. Healthcare 2023, 11, 718. [Google Scholar] [CrossRef] [PubMed]
- Martínez, L.A.; García, C.; Moreno, L. Estudio de los factores de riesgo de deterioro cognitivo en el medio rural: Metodología y pilotaje desde la farmacia comunitaria. Farm. Éuticos Comunitarios 2023, 15, 20–28. [Google Scholar] [CrossRef] [PubMed]
- Putignano, S.; Forgione, L.; Fusco, M.; Giacummo, A.; Magli, E.; Marino, S.; Marzano, R.; Putignano, D.; Santamaria, F.; Spatarella, M.; et al. Early Detection Screening of Cognitive Decline in Patients Over 60 Years: ELDERCARE Study. J. Alzheimers Dis. 2024, 98, 145–150. [Google Scholar] [CrossRef]
- García-Lluch, G.; Muedra-Moreno, A.; García-Zamora, M.; Gómez, B.; Sánchez-Roy, R.; Moreno, L. Selecting a Brief Cognitive Screening Test Based on Patient Profile: It Is Never Too Early to Start. J. Clin. Med. 2024, 13, 6009. [Google Scholar] [CrossRef]
- Wolfsgruber, S.; Polcher, A.; Koppara, A.; Kleineidam, L.; Frölich, L.; Peters, O.; Hüll, M.; Rüther, E.; Wiltfang, J.; Maier, W.; et al. Cerebrospinal Fluid Biomarkers and Clinical Progression in Patients with Subjective Cognitive Decline and Mild Cognitive Impairment. J. Alzheimers Dis. 2017, 58, 939–950. [Google Scholar] [CrossRef]
- Borda, M.G.; Santacruz, J.M.; Aarsland, D.; Camargo-Casas, S.; Cano-Gutierrez, C.A.; Suárez-Monsalve, S.; Campos-Fajardo, S.; Pérez-Zepeda, M.U. Association of Depressive Symptoms and Subjective Memory Complaints with the incidence of cognitive impairment in older adults with high blood pressure. Eur. Geriatr. Med. 2019, 10, 413–420. [Google Scholar] [CrossRef]
- Numbers, K.; Crawford, J.D.; Kochan, N.A.; Draper, B.; Sachdev, P.S.; Brodaty, H.; Reddy, H. Participant and informant memory-specific cognitive complaints predict future decline and incident dementia: Findings from the Sydney Memory and Ageing Study. PLoS ONE 2020, 15, e0232961. [Google Scholar] [CrossRef]
- Ababneh, B.F.; Ong, S.C.; Mahmoud, F.; Alsaloumi, L.; Hussain, R. Attitudes, awareness, and perceptions of general public and pharmacists toward the extended community pharmacy services and drive-thru pharmacy services: A systematic review. J. Pharm. Policy Pract. 2023, 16, 37. [Google Scholar] [CrossRef]
- Hussain, R.; Babar, Z.U. Global landscape of community pharmacy services remuneration: A narrative synthesis of the literature. J. Pharm. Policy Pract. 2023, 16, 118. [Google Scholar] [CrossRef]
- Nimpitakpong, P.; Chaiyakunapruk, N.; Dhippayom, T. A national survey of training and smoking cessation services provided in community pharmacies in Thailand. J. Community Health 2010, 35, 554–559. [Google Scholar] [CrossRef]
- Scheffels, J.F.; Ballasch, I.; Scheichel, N.; Voracek, M.; Kalbe, E.; Kessler, J. The Influence of Age, Gender and Education on Neuropsychological Test Scores: Updated Clinical Norms for Five Widely Used Cognitive Assessments. J. Clin. Med. 2023, 12, 5170. [Google Scholar] [CrossRef] [PubMed]




| Citation | Study Type | Country | Population | n | Duration | Number of Community Pharmacies Participating | Screening Method | Positive Screening Results |
|---|---|---|---|---|---|---|---|---|
| Climent, 2015 [37] | Cross-sectional observational | Spain | Community population aged ≥65 | 729 | 3 months | 14 | SPMSQ, MMSE | 17.6% |
| Climent, 2018 [11] | Cross-sectional | Spain | Non-institutionalized people aged ≥65 who went regularly to the pharmacy | 728 | 1 year | 14 | SPMSQ, MMSE | 17.4% |
| Feijoo, 2019 [38] | Observational transversal | Spain | Non-institutionalized patients aged ≥65 in the community pharmacy setting | 729 | 2 years | 13 | SPMSQ, MMSE | 17.6% |
| Ramos, 2021 [39] | Comparative | Spain | Community population aged ≥50 with SMC | 281 | 1 year | 19 | MIS, SPMSQ, SVF | 29.84% |
| Ramos, 2021 [40] | Cross-sectional | Spain | Adults aged >50 years with SMC | 497 | 17 months | 19 | MIS, SPMSQ, SVF | 30.8% |
| Mačeková, 2022 [41] | Pilot | Slovakia | Patients aged ≥60 who visited the community pharmacies | 222 | 1 year | 16 | MoCA | 41% |
| Ortiz, 2023 [42] | Cross-sectional observational | Spain | Caregivers of persons aged >70 not previously diagnosed with CI and not living in a nursing home or hospitalized | 910 | 197 | IQ-CODE | 38.5% | |
| Bragazzi, 2023 [43] | Observational, cross-sectional, multicenter | Italy | Clients attending a network of community pharmacies that had agreed to offer neuropsychological screening | 185 | MoCA, BSRT, ROCF | 48.6%, 10.3–8.6%, 21.1% | ||
| Macekova 2023 [44] | Cross-sectional observational | Slovakia | People who visited the community pharmacies | 222 | 1 year | 16 | MoCA | (18.4 ± 6.0) (23.6 ± 4.3) |
| Martínez 2023 [45] | Observational descriptive cross-sectional | Spain | People who attended or requested the services of the community pharmacy aged >50 years old and reporting SMC, either explicitly expressed by the patient or identified through indirect questions from the pharmacist | 39 | 2 months | 1 | MIS, SVF, SPMSQ | 28.2% |
| Putignano, 2024 [46] | Cross-sectional-assisted | Italy | Subjects aged >60 years old who regularly go to local pharmacies | 279 | 17 | MMSE | 17.9% | |
| García-Lluch, 2024 [47] | Cross-sectional | Spain | Community population aged ≥50 with SMC | 172 | 4 years | MIS, SVF, SPMSQ | 60% |
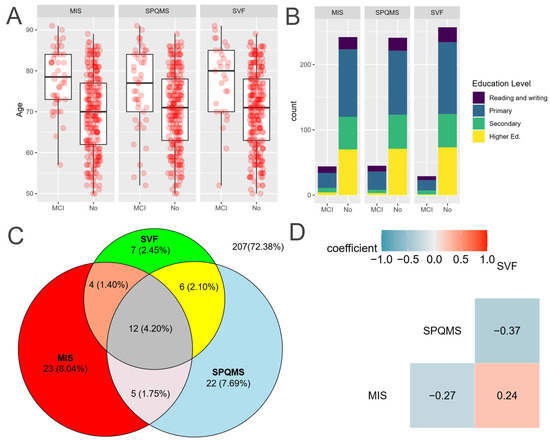
| Tests | Statistic 1 | p-Value 2 | Kappa 3 | CI 4 |
|---|---|---|---|---|
| MIS/SPQMS | 0.00 | 1.000 | 0.27 | [0.12, 0.41] |
| SPQMS/SVF | 5.92 | 0.015 | 0.41 | [0.26, 0.57] |
| MIS/SVF | 4.78 | 0.030 | 0.361 | [0.21, 0.51] |
| Characteristic | Odds Ratio (OR) (95% CI) | n | p-Value (Test) | FDR |
|---|---|---|---|---|
| Depression according to GDS | 2.06 (1.15, 3.66) | 286 | 0.020 * (χ2) | 0.08514 |
| Hypertension | 2.03 (1.19, 3.46) | 286 | 0.012 * (χ2) | 0.08514 |
| Chronic benzodiazepine use | 2.03 (1.18, 3.50) | 286 | 0.015 * (χ2) | 0.08514 |
| Stimulation exercise | 0.49 (0.28, 0.86) | 286 | 0.018 * (χ2) | 0.08514 |
| Primary Ed. | 0.36 (0.17, 0.79) | 286 | 0.016 * (χ2) | 0.08514 |
| Secondary Ed. | 0.32 (0.18, 0.56) | 286 | 9.703 × 10−5 *** (χ2) | 0.001892 |
| High Ed. | 0.24 (0.11, 0.53) | 286 | 0.000 *** (χ2) | 0.004047 |
| Internet and social networks use | 0.22 (0.12, 0.38) | 286 | 3.843 × 10−8 *** (χ2) | 1.499 × 10−6 |
| HSV | 0.20 (0.06, 0.67) | 286 | 0.003 ** (F) | 0.02901 |
| HSV treatment | 0.00 (-) | 37 | 0.105 (F) | 0.2275 |
| Characteristic | Rank Biserial Correlation | CD | No CD | p-Value | ||
|---|---|---|---|---|---|---|
| n | n | |||||
| Internet and social networks time | −0.41 (−0.53, −0.28) | 79 | 0.51 ± 0.82 | 207 | 1.42 ± 1.69 | 3.906 × 10−8 *** (MW) |
| Reading hours/week | −0.20 (−0.34, −0.05) | 79 | 2.63 ± 4.16 | 207 | 5.36 ± 8.13 | 0.008 ** (MW) |
| Hours of cognitive stimulation exercise/week | −0.16 (−0.30, −0.01) | 79 | 3.41 ± 7.02 | 207 | 4.88 ± 6.96 | 0.019 * (MW) |
| Other languages spoken | −0.14 (−0.28, 0.01) | 79 | 0.42 ± 0.50 | 207 | 0.56 ± 0.50 | 0.037 * (MW) |
| SCD: Time | 0.06 (−0.09, 0.21) | 79 | 16.70 ± 17.12 | 207 | 18.63 ± 23.94 | 0.443 (MW) |
| SCD: Language alteration time | 0.11 (−0.04, 0.25) | 79 | 4.63 ± 12.62 | 207 | 4.29 ± 15.52 | 0.053 (MW) |
| SCD: Object recognition time | 0.18 (0.04, 0.32) | 79 | 7.76 ± 17.38 | 207 | 2.60 ± 12.20 | 0.000 *** (MW) |
| 5-GDS | 0.19 (0.05, 0.33) | 79 | 1.43 ± 1.36 | 207 | 1.00 ± 1.17 | 0.007 ** (MW) |
| Sleeping hours/day | 0.20 (0.05, 0.34) | 79 | 7.46 ± 2.40 | 207 | 6.73 ± 1.55 | 0.00894 ** (MW) |
| Number of drugs | 0.31 (0.17, 0.44) | 79 | 5.63 ± 3.36 | 207 | 4.02 ± 3.32 | 4.421 × 10−5 *** (MW) |
| Age | 0.40 (0.27, 0.52) | 79 | 75.96 ± 8.71 | 207 | 69.30 ± 9.44 | 1.712 × 10−7 *** (MW) |
| Characteristics | MDcI | MDI | p-Value | FDR |
|---|---|---|---|---|
| Age | 2.60 | 9.70 | 0.010 ** | 0.1089 |
| Internet and social networks use | 2.42 | 3.78 | 0.010 ** | 0.1089 |
| Sleeping hours/day | 1.83 | 6.818 | 0.010 ** | 0.1089 |
| Chronic benzodiazepine use | 0.36 | 1.35 | 0.020 * | 0.1089 |
| Stimulation exercise | 0.48 | 1.95 | 0.020 * | 0.1089 |
| SCD: Object recognition time | 1.84 | 4.05 | 0.020 * | 0.1089 |
| Level of education | 0.96 | 3.26 | 0.020 * | 0.1089 |
| Internet and social networks time | 2.13 | 5.40 | 0.020 * | 0.1089 |
Disclaimer/Publisher’s Note: The statements, opinions and data contained in all publications are solely those of the individual author(s) and contributor(s) and not of MDPI and/or the editor(s). MDPI and/or the editor(s) disclaim responsibility for any injury to people or property resulting from any ideas, methods, instructions or products referred to in the content. |
© 2025 by the authors. Licensee MDPI, Basel, Switzerland. This article is an open access article distributed under the terms and conditions of the Creative Commons Attribution (CC BY) license (https://creativecommons.org/licenses/by/4.0/).
Share and Cite
Gil-Peinado, M.; Muñoz-Almaraz, F.J.; Ramos, H.; Sendra-Lillo, J.; Moreno, L. Developing a Patient Profile for the Detection of Cognitive Decline in Subjective Memory Complaint Patients: A Scoping Review and Cross-Sectional Study in Community Pharmacy. Healthcare 2025, 13, 1693. https://doi.org/10.3390/healthcare13141693
Gil-Peinado M, Muñoz-Almaraz FJ, Ramos H, Sendra-Lillo J, Moreno L. Developing a Patient Profile for the Detection of Cognitive Decline in Subjective Memory Complaint Patients: A Scoping Review and Cross-Sectional Study in Community Pharmacy. Healthcare. 2025; 13(14):1693. https://doi.org/10.3390/healthcare13141693
Chicago/Turabian StyleGil-Peinado, María, Francisco Javier Muñoz-Almaraz, Hernán Ramos, José Sendra-Lillo, and Lucrecia Moreno. 2025. "Developing a Patient Profile for the Detection of Cognitive Decline in Subjective Memory Complaint Patients: A Scoping Review and Cross-Sectional Study in Community Pharmacy" Healthcare 13, no. 14: 1693. https://doi.org/10.3390/healthcare13141693
APA StyleGil-Peinado, M., Muñoz-Almaraz, F. J., Ramos, H., Sendra-Lillo, J., & Moreno, L. (2025). Developing a Patient Profile for the Detection of Cognitive Decline in Subjective Memory Complaint Patients: A Scoping Review and Cross-Sectional Study in Community Pharmacy. Healthcare, 13(14), 1693. https://doi.org/10.3390/healthcare13141693

