Bidirectional Associations Between Alcohol Drinking and Depressive Symptoms Among US Adults Aged 50 to 75: The US Health and Retirement Study
Abstract
1. Introduction
2. Materials and Methods
2.1. Study Population
2.2. Measuring Alcohol Drinking
2.3. Measuring Depressive Symptoms
2.4. Measuring Other Characteristics
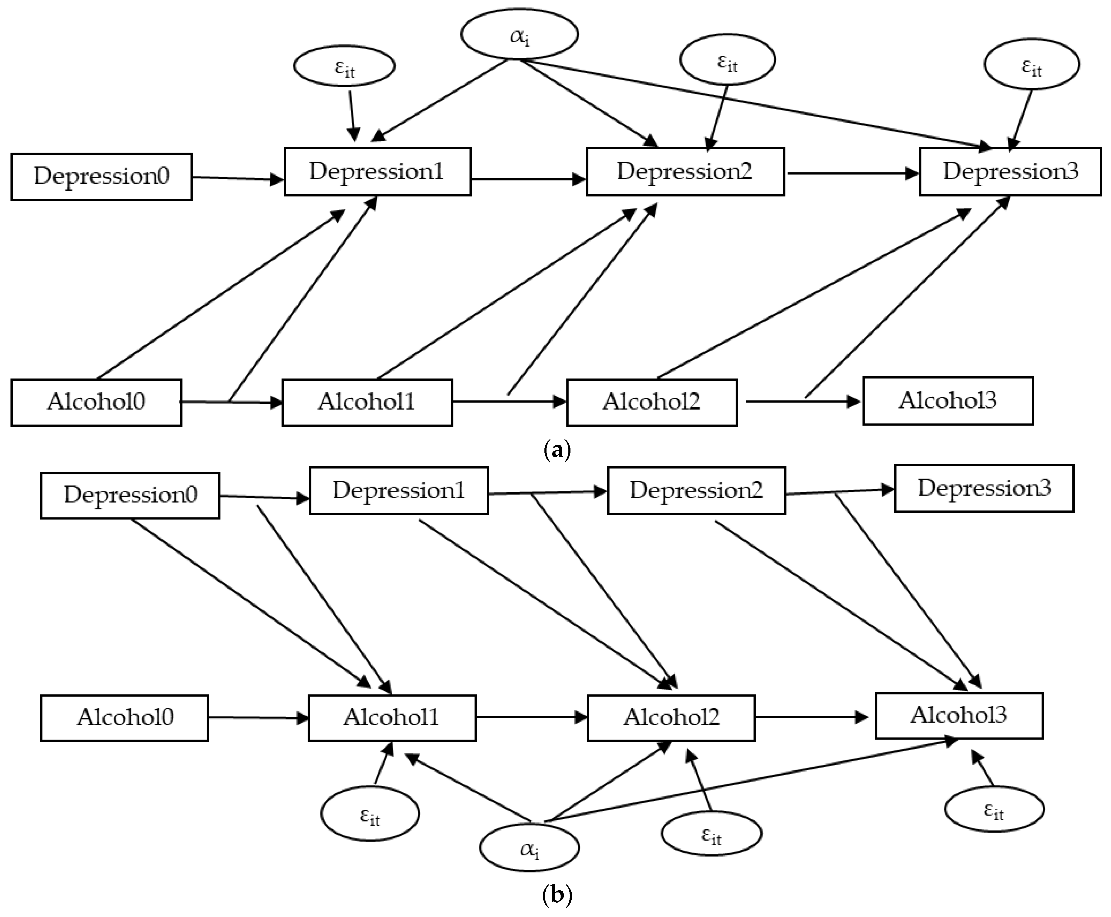
2.5. Statistical Analysis
3. Results
4. Discussion
5. Conclusions
Author Contributions
Funding
Institutional Review Board Statement
Informed Consent Statement
Data Availability Statement
Acknowledgments
Conflicts of Interest
Abbreviations
| HRS | Health and Retirement Study |
| EBB | early baby boomers (born between 1948 and 1953) |
| MBB | mid-baby boomers (born between 1954 and 1959) |
| LBB | late baby boomers (born between 1960 and 1965) |
| CES-D | Center for Epidemiological Studies-Depression |
Appendix A


References
- Im, P.K.; Wright, N.; Yang, L.; Chan, K.H.; Chen, Y.; Guo, Y.; Du, H.; Yang, X.; Avery, D.; Wang, S.; et al. Alcohol consumption and risks of more than 200 diseases in Chinese men. Nat. Med. 2023, 29, 1476–1486. [Google Scholar] [CrossRef] [PubMed]
- Spillane, S.; Shiels, M.S.; Best, A.F.; Haozous, E.A.; Withrow, D.R.; Chen, Y.; Berrington de Gonzalez, A.; Freedman, N.D. Trends in Alcohol-Induced Deaths in the United States, 2000-2016. JAMA Netw. Open 2020, 3, e1921451. [Google Scholar] [CrossRef] [PubMed]
- Shield, K.; Manthey, J.; Rylett, M.; Probst, C.; Wettlaufer, A.; Parry, C.D.H.; Rehm, J. National, regional, and global burdens of disease from 2000 to 2016 attributable to alcohol use: A comparative risk assessment study. Lancet Public Health 2020, 5, e51–e61. [Google Scholar] [CrossRef]
- Lee, B.; Wang, Y.; Carlson, S.A. State-Level, and County-Level Prevalence Estimates of Adults Aged ≥18 Years Self-Reporting a Lifetime Diagnosis of Depression—United States, 2020. Morb. Mortal. Wkly. Rep. 2023, 72, 644–650. [Google Scholar] [CrossRef]
- Breslow, R.A.; Castle, I.P.; Chen, C.M.; Graubard, B.I. Trends in Alcohol Consumption Among Older Americans: National Health Interview Surveys, 1997 to 2014. Alcohol. Clin. Exp. Res. 2017, 41, 976–986. [Google Scholar] [CrossRef]
- Roerecke, M.; Rehm, J. Alcohol consumption, drinking patterns, and ischemic heart disease: A narrative review of meta-analysis and a systematic review and meta-analysis of the impact of heavy drinking occasions on risk for moderate drinkers. BMC Med. 2014, 12, 182. [Google Scholar] [CrossRef]
- Zhao, J.; Stockwell, T.; Roemer, A.; Naimi, T.; Chikritzhs, T. Alcohol Consumption and Mortality From Coronary Heart Disease: An Updated Meta-Analysis of Cohort Studies. J. Stud. Alcohol Drugs 2017, 78, 375–386. [Google Scholar] [CrossRef]
- Panagiotakos, D.B.; Kouli, G.M.; Magriplis, E.; Kyrou, I.; Georgousopoulou, E.N.; Chrysohoou, C.; Tsigos, C.; Tousoulis, D.; Pitsavos, C. Beer, wine consumption, and 10-year CVD incidence: The ATTICA study. Eur. J. Clin. Nutr. 2019, 73, 1015–1023. [Google Scholar] [CrossRef]
- Chang, J.Y.; Choi, S.; Park, S.M. Association of change in alcohol consumption with cardiovascular disease and mortality among initial nondrinkers. Sci. Rep. 2020, 10, 13419. [Google Scholar] [CrossRef]
- Luceron-Lucas-Torres, M.; Saz-Lara, A.; Diez-Fernandez, A.; Martinez-Garcia, I.; Martinez-Vizcaino, V.; Cavero-Redondo, I.; Alvarez-Bueno, C. Association between Wine Consumption with Cardiovascular Disease and Cardiovascular Mortality: A Systematic Review and Meta-Analysis. Nutrients 2023, 15, 2785. [Google Scholar] [CrossRef]
- van de Luitgaarden, I.A.T.; van Oort, S.; Bouman, E.J.; Schoonmade, L.J.; Schrieks, I.C.; Grobbee, D.E.; van der Schouw, Y.T.; Larsson, S.C.; Burgess, S.; van Ballegooijen, A.J.; et al. Alcohol consumption in relation to cardiovascular diseases and mortality: A systematic review of Mendelian randomization studies. Eur. J. Epidemiol. 2022, 37, 655–669. [Google Scholar] [CrossRef] [PubMed]
- Wood, A.M.; Kaptoge, S.; Butterworth, A.S.; Willeit, P.; Warnakula, S.; Bolton, T.; Paige, E.; Paul, D.S.; Sweeting, M.; Burgess, S.; et al. Risk thresholds for alcohol consumption: Combined analysis of individual-participant data for 599 912 current drinkers in 83 prospective studies. Lancet 2018, 391, 1513–1523. [Google Scholar] [CrossRef] [PubMed]
- Gea, A.; Martinez-Gonzalez, M.A.; Toledo, E.; Sanchez-Villegas, A.; Bes-Rastrollo, M.; Nunez-Cordoba, J.M.; Sayon-Orea, C.; Beunza, J.J. A longitudinal assessment of alcohol intake and incident depression: The SUN project. BMC Public Health 2012, 12, 954. [Google Scholar] [CrossRef]
- Gea, A.; Beunza, J.J.; Estruch, R.; Sánchez-Villegas, A.; Salas-Salvadó, J.; Buil-Cosiales, P.; Gómez-Gracia, E.; Covas, M.; Corella, D.; Fiol, M.; et al. Alcohol intake, wine consumption and the development of depression: The PREDIMED study. BMC Med. 2013, 11, 192. [Google Scholar] [CrossRef]
- Bellos, S.; Skapinakis, P.; Rai, D.; Zitko, P.; Araya, R.; Lewis, G.; Lionis, C.; Mavreas, V. Longitudinal association between different levels of alcohol consumption and a new onset of depression and generalized anxiety disorder: Results from an international study in primary care. Psychiatry Res. 2016, 243, 30–34. [Google Scholar] [CrossRef]
- Churchill, S.; Angus, C.; Purshouse, R.; Brennan, A.; Sherk, A. Expanding attributable fraction applications to outcomes wholly attributable to a risk factor. Stat. Methods Med. Res. 2020, 29, 2637–2646. [Google Scholar] [CrossRef]
- Liang, L.; Hua, R.; Tang, S.; Li, C.; Xie, W. Low-to-Moderate Alcohol Intake Associated with Lower Risk of Incidental Depressive Symptoms: A Pooled Analysis of Three Intercontinental Cohort Studies. J. Affect. Disord. 2021, 286, 49–57. [Google Scholar] [CrossRef]
- Liu, Y.; Zhong, G.C.; Tan, H.Y.; Hao, F.B.; Hu, J.J. Nonalcoholic fatty liver disease and mortality from all causes, cardiovascular disease, and cancer: A meta-analysis. Sci. Rep. 2019, 9, 11124. [Google Scholar] [CrossRef]
- Brennan, P.L.; SooHoo, S.; Lemke, S.; Schutte, K.K. Alcohol Use Predicts 10-Year Depressive Symptom Trajectories in the Health and Retirement Study. J. Aging Health 2016, 28, 911–932. [Google Scholar] [CrossRef]
- Li, J.; Wang, H.; Li, M.; Shen, Q.; Li, X.; Zhang, Y.; Peng, J.; Rong, X.; Peng, Y. Effect of alcohol use disorders and alcohol intake on the risk of subsequent depressive symptoms: A systematic review and meta-analysis of cohort studies. Addiction 2020, 115, 1224–1243. [Google Scholar] [CrossRef]
- Garcia-Esquinas, E.; Ortola, R.; Galan, I.; Soler-Vila, H.; Laclaustra, M.; Rodriguez-Artalejo, F. Moderate alcohol drinking is not associated with risk of depression in older adults. Sci. Rep. 2018, 8, 11512. [Google Scholar] [CrossRef] [PubMed]
- Fergusson, D.M.; Boden, J.M.; Horwood, L.J. Tests of Causal Links Between Alcohol Abuse or Dependence and Major Depression. Arch. Gen. Psychiaty 2009, 66, 260–266. [Google Scholar] [CrossRef] [PubMed]
- Boden, J.M.; Fergusson, D.M. Alcohol and depression. Addiction 2011, 106, 906–914. [Google Scholar] [CrossRef] [PubMed]
- Rehm, J.; Gmel, G.E., Sr.; Gmel, G.; Hasan, O.S.M.; Imtiaz, S.; Popova, S.; Probst, C.; Roerecke, M.; Room, R.; Samokhvalov, A.V.; et al. The relationship between different dimensions of alcohol use and the burden of disease-an update. Addiction 2017, 112, 968–1001. [Google Scholar] [CrossRef]
- Mowbray, O.; Washington, T.; Purser, G.; O’Shields, J. Problem Drinking and Depression in Older Adults with Multiple Chronic Health Conditions. J. Am. Geriatr. Soc. 2017, 65, 146–152. [Google Scholar] [CrossRef]
- Carvalho, A.F.; Stubbs, B.; Maes, M.; Solmi, M.; Vancampfort, D.; Kurdyak, P.A.; Brunoni, A.R.; Husain, M.I.; Koyanagi, A. Different patterns of alcohol consumption and the incidence and persistence of depressive and anxiety symptoms among older adults in Ireland: A prospective community-based study. J. Affect. Disord. 2018, 238, 651–658. [Google Scholar] [CrossRef]
- Gentile, A.; Bianco, A.; Nordstrӧm, A.; Nordstrӧm, P. Use of alcohol, drugs, inhalants, and smoking tobacco and the long-term risk of depression in men: A nationwide Swedish cohort study from 1969–2017. Drug Alcohol. Depend. 2021, 221, 108553. [Google Scholar] [CrossRef]
- Megherbi-Moulay, O.; Igier, V.; Julian, B.; Franchitto, N.; Sordes, F. Alcohol Use in Older Adults: A Systematic Review of Biopsychosocial Factors, Screening Tools, and Treatment Options. Int. J. Ment. Health Addict. 2022, 22, 2073–2115. [Google Scholar] [CrossRef]
- Bolton, J.M.; Robinson, J.; Sareen, J. Self-medication of mood disorders with alcohol and drugs in the National Epidemiologic Survey on Alcohol and Related Conditions. J. Affect. Disord. 2009, 115, 367–375. [Google Scholar] [CrossRef]
- Muller, C.P.; Schumann, G.; Rehm, J.; Kornhuber, J.; Lenz, B. Self-management with alcohol over lifespan: Psychological mechanisms, neurobiological underpinnings, and risk assessment. Mol. Psychiatry 2023, 28, 2683–2696. [Google Scholar] [CrossRef]
- Peele, S.; Brodsky, A. Exploring psychological benefits associated with moderate alcohol use: A necessary corrective to assessments of drinking outcomes? Drug Alcohol Depend. 2000, 60, 221–247. [Google Scholar] [CrossRef] [PubMed]
- Pacek, L.R.; Martins, S.S.; Crum, R.M. The bidirectional relationships between alcohol, cannabis, co-occurring alcohol and cannabis use disorders with major depressive disorder: Results from a national sample. J. Affect. Disord. 2013, 148, 188–195. [Google Scholar] [CrossRef] [PubMed]
- Pedrelli, P.; Shapero, B.; Archibald, A.; Dale, C. Alcohol use and depression during adolescence and young adulthood: A summary and interpretation of mixed findings. Curr. Addict. Rep. 2016, 3, 91–97. [Google Scholar] [CrossRef] [PubMed]
- Ummels, S.A.; Seldenrijk, A.; Bos, E.H.; de Graaf, R.; Batelaan, N.M.; Ten Have, M. The bidirectional relationship between anxiety disorders and alcohol use disorders in adults: Findings from a longitudinal population-based study. J. Affect. Disord. 2022, 314, 126–132. [Google Scholar] [CrossRef]
- Wang, Y.; Duan, Z.; Romm, K.F.; Ma, Y.; Douglas Evans, W.; Bennett, B.; Fuss, C.; Klinkhammer, K.E.; Wysota, C.N.; Berg, C.J. Bidirectional associations between depressive symptoms and cigarette, e-cigarette, cannabis, and alcohol use: Cross-lagged panel analyses among young adults before and during COVID-19. Addict. Behav. 2022, 134, 107422. [Google Scholar] [CrossRef]
- Lasserre, A.M.; Imtiaz, S.; Roerecke, M.; Heilig, M.; Probst, C.; Rehm, J. Socioeconomic status, alcohol use disorders, and depression: A population-based study. J. Affect. Disord. 2022, 301, 331–336. [Google Scholar] [CrossRef]
- Newsom, J.T. Longitudinal Structural Equation Modeling: A Comprehensive Introduction; Routledge/Taylor & Francis Groups: Oxfordshire, UK, 2015. [Google Scholar]
- Imbens, G.W.; Rubin, D.B. Causal Inference for Statistics, Social, and Biomedical Sciences; Cambridge University Press: Cambridge, UK, 2015. [Google Scholar] [CrossRef]
- Imai, K.; Kim, I.S. When Should We Use Unit Fixed Effects Regression Models for Causal Inference with Longitudinal Data? Am. J. Political Sci. 2019, 63, 467–490. [Google Scholar] [CrossRef]
- Sonnega, A.; Faul, J.D.; Ofstedal, M.B.; Langa, K.M.; Phillips, J.W.; Weir, D.R. Cohort Profile: The Health and Retirement Study (HRS). Int. J. Epidemiol. 2014, 43, 576–585. [Google Scholar] [CrossRef]
- HRS. The Health and Retirement Study. Available online: https://hrs.isr.umich.edu/ (accessed on 31 July 2023).
- Mojtabai, R.; Olfson, M. Major depression in community-dwelling middle-aged and older adults: Prevalence and 2- and 4-year follow-up symptoms. Psychol. Med. 2004, 34, 623–634. [Google Scholar] [CrossRef]
- Leszczensky, L.; Wolbring, T. How to Deal With Reverse Causality Using Panel Data? Recommendations for Researchers Based on a Simulation Study. Sociol. Methods Res. 2019, 51, 837–865. [Google Scholar] [CrossRef]
- Keele, L.; Kelly, N.J. Dynamic Models for Dynamic Theories: The Ins and Outs of Lagged Dependent Variables. Political Anal. 2006, 14, 186–205. [Google Scholar] [CrossRef]
- GBD 2017 Causes of Death Collaborators. Global, regional, and national age-sex-specific mortality for 282 causes of death in 195 countries and territories, 1980–2017: A systematic analysis for the Global Burden of Disease Study 2017. Lancet 2018, 392, 1736–1788. [Google Scholar] [CrossRef] [PubMed]
- Collaborators, G.B.D.A. Population-level risks of alcohol consumption by amount, geography, age, sex, and year: A systematic analysis for the Global Burden of Disease Study 2020. Lancet 2022, 400, 185–235. [Google Scholar] [CrossRef]
- Hernán, M.A.; Robins, J. What If: Causal Inference; CRC Press: Boca Raton, FL, USA, 2020. [Google Scholar]
- McCabe, C.J.; Brumback, T.; Brown, S.A.; Meruelo, A.D. Assessing cross-lagged associations between depression, anxiety, and binge drinking in the National Consortium on Alcohol and Neurodevelopment in Adolescence (NCANDA) study. Drug Alcohol Depend. 2023, 243, 109761. [Google Scholar] [CrossRef]
- Moral-Benito, E.; Allison, P.; Williams, R. Dynamic panel data modelling using maximum likelihood: An alternative to Arellano-Bond. Appl. Econ. 2018, 51, 2221–2232. [Google Scholar] [CrossRef]
- Williams, R.; Allison, P.D.; Moral-Benito, E. Linear dynamic panel-data estimation using maximum likelihood and structural equation modeling. Stata J. 2018, 18, 293–326. [Google Scholar] [CrossRef]



| Total | No Drinking | Low/Moderate Drinking | Heavy Drinking | ||
|---|---|---|---|---|---|
| All | 11,057 | 5790 (52.4%) | 4210 (38.1%) | 1057 (9.6%) | |
| Age (mean/SD) | 54.1 (2.6) | 54.1 (2.7) | 54.0 (2.6) | 54.0 (2.6) | |
| CES-D score (mean/SD) | 1.8 (2.2) | 2.1 (2.3) | 1.4 (1.9) | 1.8 (2.2) | |
| 0 | 3855 (34.9%) | 1676 (28.9%) | 1815 (43.1%) | 364 (34.4%) | |
| 1–3 | 5116 (46.3%) | 2812 (48.6%) | 1813 (43.1%) | 491 (46.4%) | |
| >=4 | 2086 (18.8%) | 1302 (22.5%) | 582 (13.8%) | 202 (19.1%) | |
| Alcohol drinks/week (mean/SD) | 3.4 (7.0) | 0 (0) | 4.1 (3.2) | 20.5 (11.3) | |
| Gender | |||||
| Male | 4781 (43.2%) | 2033 (35.1%) | 2226 (52.9%) | 522 (49.4%) | |
| Female | 6276 (56.8%) | 3757 (64.9%) | 1984 (47.1%) | 535 (50.6%) | |
| Race | |||||
| White | 6506 (59.1%) | 3181 (55.2%) | 2638 (63.0%) | 687 (65.4%) | |
| Black | 2877 (26.2%) | 1600 (27.8%) | 1040 (24.8%) | 237 (22.6%) | |
| Others | 1616 (14.7%) | 977 (17.0%) | 512 (12.2%) | 127 (12.1%) | |
| Education | |||||
| Less than high school | 1729 (15.6%) | 1128 (19.5%) | 426 (10.1%) | 175 (16.6%) | |
| High school graduates | 3307 (29.9%) | 1808 (31.2%) | 1150 (27.3%) | 349 (33.0%) | |
| some college or more | 6021 (54.5%) | 2854 (49.3%) | 2634 (62.6%) | 533 (50.4%) | |
| Marital status | |||||
| Married/partnership | 7423 (67.1%) | 3726 (64.4%) | 2981 (70.8%) | 716 (67.7%) | |
| Divorce/separated | 2627 (23.8%) | 1497 (25.8%) | 881 (20.9%) | 249 (23.6%) | |
| Widowed/single/other | 1007 (9.1%) | 567 (9.8%) | 348 (8.3%) | 92 (8.7%) | |
| Household income ($) | |||||
| <30,000 | 2601 (23.5%) | 1649 (28.5%) | 710 (16.9%) | 242 (22.9%) | |
| 30,000–50,000 | 2764 (25.0%) | 1652 (28.5%) | 869 (20.7%) | 243 (23.0%) | |
| 50,000–70,000 | 2900 (26.2%) | 1454 (25.1%) | 1178 (28.0%) | 268 (25.3%) | |
| 70,000+ | 2792 (25.3%) | 1035 (17.9%) | 1453 (34.5%) | 304 (28.8%) | |
| Employed | 7648 (70.0%) | 3693 (64.5%) | 3210 (77.3%) | 745 (71.4%) | |
| Vigorous physical activity | |||||
| None | 5475 (49.5%) | 3333 (57.6%) | 1658 (29.4%) | 484 (45.8%) | |
| 1–3/month | 2482 (22.5%) | 1116 (19.3%) | 1121 (26.6%) | 245 (23.2%) | |
| >=1/week | 3106 (28.0%) | 1341 (23.2%) | 1431 (34.0%) | 328 (31.0%) | |
| Moderate physical activity | |||||
| None | 1638 (14.8%) | 1147 (19.8%) | 376 (8.9%) | 115 (10.9%) | |
| 1–3/month | 3475 (31.4%) | 1846 (31.9%) | 1298 (30.8%) | 331 (31.3%) | |
| >=1/week | 5944 (53.8%) | 2797 (48.3%) | 2536 (60.2%) | 611 (57.8%) | |
| Light physical activity | |||||
| None | 660 (6.0%) | 428 (7.4%) | 176 (4.2%) | 56 (5.3%) | |
| 1–3/month | 3387 (30.6%) | 1851 (32.0%) | 1231 (29.2%) | 305 (28.9%) | |
| >=1/week | 7010 (63.4%) | 3511 (60.6%) | 2803 (66.6%) | 696 (65.9%) | |
| Diabetes | 1826 (16.5%) | 1208 (20.9%) | 504 (12.0%) | 114 (10.8%) | |
| Heart disease | 1116 (10.1%) | 676 (11.7%) | 352 (8.4%) | 88 (8.4%) | |
| Stroke | 396 (3.6%) | 266 (4.6%) | 104 (2.5%) | 26 (2.5%) | |
| Cancer | 608 (5.5%) | 347 (6.0%) | 210 (5.0%) | 51 (4.8%) | |
| Males | Females | |||||
|---|---|---|---|---|---|---|
| Outcome | Predictor | Baseline Drinking Status | Coefficient (95% CI) | p-Value | Coefficient (95% CI) | p-Value |
| Change in depression score between visits | ||||||
| Drinks at the prior visit | None | 0.16 (0.02, 0.31) | 0.023 | −0.13 (−0.33, 0.07) | 0.201 | |
| Low/moderate | 0.16 (0.01, 0.30) | 0.038 | 0.08 (−0.05, 0.21) | 0.218 | ||
| Heavy | 0.03 (−0.10, 0.16) | 0.664 | 0.10 (−0.02, 0.21) | 0.108 | ||
| Change in drinks between visits | None | −0.08 (−0.19, 0.04) | 0.193 | 0.10 (−0.05, 0.25) | 0.197 | |
| Low/moderate | −0.15 (−0.26, −0.04) | 0.009 | −0.06 (−0.13, 0.02) | 0.133 | ||
| Heavy | −0.03 (−0.11, 0.06) | 0.560 | 0.00 (−0.08, 0.09) | 0.926 | ||
| Change in alcohol drinking between visits | ||||||
| Depression score at the prior visit | None | −0.01 (−0.13, 0.10) | 0.803 | −0.01 (−0.05, 0.04) | 0.732 | |
| Low/moderate | 0.25 (−0.04, 0.55) | 0.087 | 0.06 (−0.07, 0.19) | 0.382 | ||
| Heavy | 1.09 (0.27, 1.91) | 0.010 | 0.53 (−0.03, 1.10) | 0.065 | ||
| Change in depression scores between visits | None | −0.02 (−0.10, 0.05) | 0.530 | 0.00 (−0.02, 0.02) | 0.905 | |
| Low/moderate | 0.22 (0.05, 0.39) | 0.010 | 0.05 (−0.02, 0.12) | 0.149 | ||
| Heavy | 0.79 (0.23, 1.35) | 0.006 | 0.51 (0.18, 0.84) | 0.002 | ||
Disclaimer/Publisher’s Note: The statements, opinions and data contained in all publications are solely those of the individual author(s) and contributor(s) and not of MDPI and/or the editor(s). MDPI and/or the editor(s) disclaim responsibility for any injury to people or property resulting from any ideas, methods, instructions or products referred to in the content. |
© 2024 by the authors. Licensee MDPI, Basel, Switzerland. This article is an open access article distributed under the terms and conditions of the Creative Commons Attribution (CC BY) license (https://creativecommons.org/licenses/by/4.0/).
Share and Cite
Yu, X.; Gain, E.P.; Ajoku, M.J.; Kedia, S.K. Bidirectional Associations Between Alcohol Drinking and Depressive Symptoms Among US Adults Aged 50 to 75: The US Health and Retirement Study. Healthcare 2025, 13, 53. https://doi.org/10.3390/healthcare13010053
Yu X, Gain EP, Ajoku MJ, Kedia SK. Bidirectional Associations Between Alcohol Drinking and Depressive Symptoms Among US Adults Aged 50 to 75: The US Health and Retirement Study. Healthcare. 2025; 13(1):53. https://doi.org/10.3390/healthcare13010053
Chicago/Turabian StyleYu, Xinhua, Easter P. Gain, Mark’Quest J. Ajoku, and Satish K. Kedia. 2025. "Bidirectional Associations Between Alcohol Drinking and Depressive Symptoms Among US Adults Aged 50 to 75: The US Health and Retirement Study" Healthcare 13, no. 1: 53. https://doi.org/10.3390/healthcare13010053
APA StyleYu, X., Gain, E. P., Ajoku, M. J., & Kedia, S. K. (2025). Bidirectional Associations Between Alcohol Drinking and Depressive Symptoms Among US Adults Aged 50 to 75: The US Health and Retirement Study. Healthcare, 13(1), 53. https://doi.org/10.3390/healthcare13010053

