The Internet of Things in the Nutritional Management of Patients with Chronic Neurological Cognitive Impairment: A Scoping Review
Abstract
1. Introduction
2. Methods
2.1. Identification of the Research Question
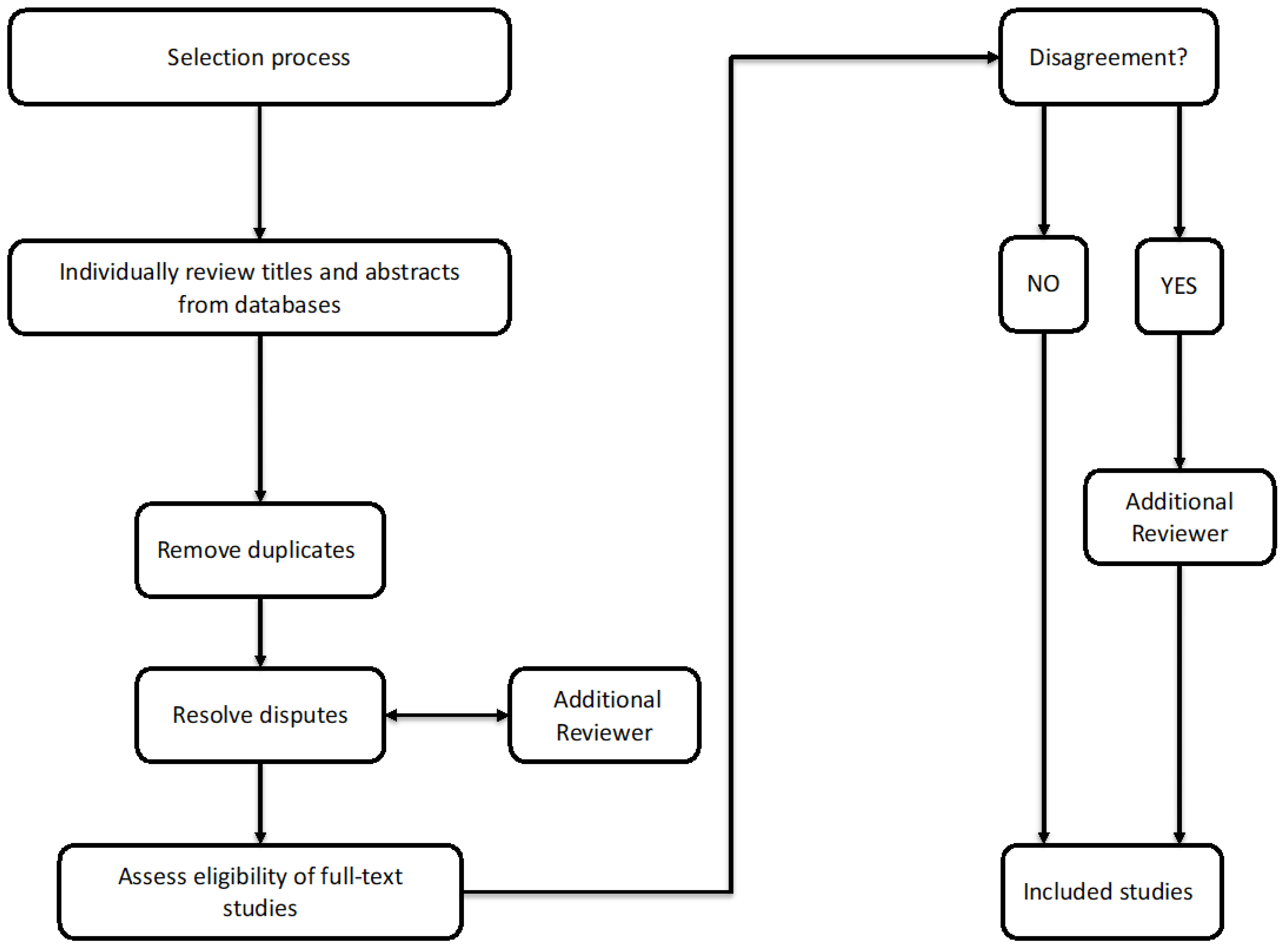
2.2. Identification of Studies Relevant to the Research Question
2.3. Inclusion and Exclusion Criteria
2.3.1. Inclusion Criteria
- Primary and secondary studies: any type of experimental or observational study design, including qualitative and mixed-method studies;
- Related to the management and monitoring of nutritional status in chronic stroke patients;
- Participants: patients with chronic neurological cognitive impairment over 18 years;
- Secondary studies related to the topic of review;
- Proceedings of Congress contribution.
2.3.2. Exclusion Criteria
- Studies not related to the topic of review and that do not meet the inclusion criteria
- Book chapters or editorials.
2.4. Data Charting Process
2.5. Data Extraction and Synthesis
3. Results
3.1. General Characteristics of the Studies Included
| Author Year | Country | Study Design | Sample | Comorbidities | Setting | Topic | Tele-Healthcare Intervention | IoT Tool | Objective or Findings |
|---|---|---|---|---|---|---|---|---|---|
| Eskin et al., 2012 [27] | Canada | Pilot Study | NA | Cognitive impairment Dementia | Home | Monitoring | Nutritional analysis monitoring dietary patterns | Image capture Food recognition algorithms based on machine learning Portion estimation tools | Achieved an 87.2% recognition accuracy Achieved reliable nutritional assessments by identifying and estimating food portions |
| Rimmer et al., 2013 [34] | USA | RCT | Patients (n = 9) * | Stroke | Home | Monitoring | Weight management program Physical activity plus nutrition (POWERSplus) | Telephone coaching Web-based remote coaching tool POWERS and POWERSplus groups demonstrated a greater reduction in body weight compared with the control group | Significant group–time interaction in the post-intervention body weight POWERS and POWERSplus groups demonstrated a greater reduction in body weight compared with the control group |
| Kosch T al., 2018 [33] | USA | RCT | Patients (n = 12) | Cognitive impairment | Home | Intervention | Food preparation | Smart intelligence kitchen | Creation of calorie- and nutrition-aware contextual cooking plans Semantic cookbook to share your recipes between smart kitchens and display them on an output device |
| Casaccia et al., 2019 [30] | Italy | Quantitative observational study | NA | Cognitive impairment | Senior center | Management | Self-manage (various activities including nutrition) | Modular integrated platform Open Application Programming Interfaces Wearable devices Lifestyle monitoring systems | NA |
| Amella et al., 2020 [26] | USA | RCT | Patients (n = 60) | Cognitive impairment Dementia | Respite Care Centers | Education | Trainer meal-time intervention | Video conferencing Digital communication platforms C3P Model | Weight maintenance or gain of the person with dementia Improving the QoL of caregiver |
| Caregivers (n = 60) | |||||||||
| English et al., 2021 [35] | Australia | RCT | Patients (n = 80) | Stroke | Home | Intervention Education | Dietary Intervention (AusMed diet program) Provision of supporting resources Education about physical activity and healthy eating | “Attend Anywhere” system “Zoom” video conferencing | Feasibility Safety Reducing recurrent secondary stroke risk factors (blood pressure, physical activity levels, and diet quality) |
| Fatigue, mood, and quality of life at 3, 6, and 12 months | |||||||||
| Sakakibar et al., 2022 [29] | Canada | RCT | Patients (n = 126) | Stroke | Home | Management | Stroke Coach telehealth self-management program | SmartDiet Questionnaire | The post-intervention results showed no significant differences in lifestyle |
| Scheerbaum et al., 2022 [31] | Germany | RCT | Patients (n = 200) | Cognitive impairment | Home | Education | Nutritional counseling | CCT Online counseling | NA |
| Neves et al., 2022 [32] | Portugal | Systematic Review | NA | Cognitive impairment Dementia | NA | Intervention | Food intake detection | Inertial sensors Acoustic sensors, Cameras Electroglotography and piezoelectric sensors | Mapping the use of sensors for the detection of food intake episodes is an exciting field |
| Fletcher-Lloyd et al., 2023 [28] | UK | RCT | Households (n = 73) | Cognitive impairment Dementia Alzheimer’s Disease | Home | Monitoring | Monitoring living activities | PIR motion sensor (kitchen) Fridge door sensor Kettle sensor Oven sensor | Increase in day-time kitchen activity Significant decrease in night-time kitchen activity Potential changes in eating and drinking habits |
3.2. Education
3.3. Monitoring and Management
3.4. Intervention
4. Discussion
4.1. Challenges of Implementing IoT Technologies and Cost-Effectiveness Considerations
4.2. Strengths and Limitations
5. Conclusions
Supplementary Materials
Author Contributions
Funding
Institutional Review Board Statement
Informed Consent Statement
Data Availability Statement
Conflicts of Interest
References
- World Health Organization. Available online: https://www.who.int/news-room/fact-sheets/detail/the-top-10-causes-of-death (accessed on 30 November 2024).
- Tafti, D.; Ehsan, M.; Xixis, K.L. Multiple Sclerosis. In StatPearls; StatPearls Publishing: Treasure Island, FL, USA, 2024. [Google Scholar]
- Burgos, R.; Bretón, I.; Cereda, E.; Desport, J.C.; Dziewas, R.; Genton, L.; Gomes, F.; Jésus, P.; Leischker, A.; Muscaritoli, M.; et al. ESPEN guideline clinical nutrition in neurology. Clin. Nutr. 2018, 37, 354–396. [Google Scholar] [CrossRef] [PubMed]
- Longva, A.; Haddara, M. How Can IoT Improve the Life-quality of Diabetes Patients? MATEC Web Conf. 2019, 292, 03016. [Google Scholar] [CrossRef]
- Pereira, C.; Mesquita, J.; Guimarães, D.; Santos, F.; Almeida, L.; Aguiar, A. Open IoT Architecture for Continuous Patient Monitoring in Emergency Wards. Electronics 2019, 8, 1074. [Google Scholar] [CrossRef]
- Linkous, L.; Zohrabi, N.; Abdelwahed, S. Health Monitoring in Smart Homes Utilizing Internet of Things. In Proceedings of the 4th IEEE/ACM Conference on Connected Health, Arlington, VA, USA, 25–27 September 2019; IEEE: New York, NY, USA, 2019. [Google Scholar] [CrossRef]
- Tarouco, L.M.R.; Bertholdo, L.M.; Granville, L.Z.; Arbiza, L.M.R.; Carbone, F.; Marottat, M. Internet of Things in Healthcare: Interoperability and Security Issues. In Proceedings of the 2012 IEEE International Conference on Communications (ICC), Ottawa, ON, Canada, 10–15 June 2012; IEEE: New York, NY, USA, 2012; pp. 6121–6125. [Google Scholar] [CrossRef]
- Chopade, S.S.; Gupta, H.P.; Dutta, T. Survey on Sensors and Smart Devices for IoT Enabled Intelligent Healthcare System. Wirel. Pers. Commun. 2023, 131, 1957–1995. [Google Scholar] [CrossRef]
- Amella, E.J.; Batchelor-Aselage, M.B. Facilitating ADLs by Caregivers of Persons with Dementia: The C3P Model. Occup. Ther. Health Care 2014, 28, 51–61. [Google Scholar] [CrossRef]
- Elendu, C.; Amaechi, D.C.M.; Elendu, T.C.B.; Ibhiedu, J.O.M.; Egbunu, E.O.M.; Ndam, A.R.M.; Ogala, F.M.; Ologunde, T.M.; Peterson, J.C.M.; Boluwatife, A.I.M.; et al. Stroke and Cognitive Impairment: Understanding the Connection and Managing Symptoms. Ann. Med. Surg. 2023, 85, 6057–6066. [Google Scholar] [CrossRef]
- Null, G.; Pennesi, L.; Feldman, M. Nutrition and Lifestyle Intervention on Mood and Neurological Disorders. J. Evid.-Based Complement. Altern. Med. 2017, 22, 68–74. [Google Scholar] [CrossRef]
- Mancin, S.; Sguanci, M.; Reggiani, F.; Morenghi, E.; Piredda, M.; De Marinis, M.G. Dysphagia Screening Post-Stroke: Systematic Review. BMJ Support. Palliat. Care 2024, 13, e641–e650. [Google Scholar] [CrossRef]
- Pasluosta, C.F.; Gassner, H.; Winkler, J.; Klucken, J.; Eskofier, B.M. An Emerging Era in the Management of Parkinson’s Disease: Wearable Technologies and the Internet of Things. IEEE J. Biomed. Health Inform. 2015, 19, 1873–1881. [Google Scholar] [CrossRef]
- Gupta, S.; Acharya, H.B.; Kwon, M. On Securing Healthcare with Software-Defined Networks. In Proceedings of the IEEE INFOCOM 2019—IEEE Conference on Computer Communications Workshops (INFOCOM WKSHPS), Paris, France, 29 April–2 May 2019; IEEE: New York, NY, USA, 2019; pp. 354–359. [Google Scholar] [CrossRef]
- Chacko, A.; Hayajneh, T. Security and Privacy Issues with IoT in Healthcare. EAI Endorsed Trans. Pervasive Health Technol. 2018, 4, 155079. [Google Scholar] [CrossRef]
- Morales-Botello, M.L.; Gachet, D.; de Buenaga, M.; Aparicio, F.; Busto, M.J.; Ascanio, J.R. Chronic Patient Remote Monitoring Through the Application of Big Data and Internet of Things. Health Inform. J. 2021, 27, 14604582211030956. [Google Scholar] [CrossRef] [PubMed]
- Demongeot, J.; Elena, A.; Jelassi, M.; Ben Miled, S.; Bellamine Ben Saoud, N.; Taramasco, C. Smart Homes and Sensors for Surveillance and Preventive Education at Home: Example of Obesity. Information 2016, 7, 50. [Google Scholar] [CrossRef]
- Borza, P.N.; Romanca, M.; Delgado-Gomes, V. Embedding Patient Remote Monitoring and Assistive Facilities on Home Multimedia Systems. In Proceedings of the 2014 International Conference on Optimization of Electrical and Electronic Equipment (OPTIM), Bran, Romania, 22–24 May 2014; pp. 873–879. [Google Scholar] [CrossRef]
- Dalloul, A.H.; Miramirkhani, F.; Kouhalvandi, L. A Review of Recent Innovations in Remote Health Monitoring. Micromachines 2023, 14, 2157. [Google Scholar] [CrossRef] [PubMed]
- Lynch, E.; MacDonald-Wicks, L.; Patterson, A.; Ramage, E.; Schelfhaut, B.; Simpson, D.B.; Zacharia, K.; English, C. Adapting a Telehealth Physical Activity and Diet Intervention to a Co-Designed Website for Self-Management After Stroke: Tutorial. J. Med. Internet Res. 2024, 26, e58419. [Google Scholar] [CrossRef]
- English, C.; Ramage, E.R.; Attia, J.; Bernhardt, J.; Bonevski, B.; Burke, M.; Galloway, M.; Hankey, G.J.; Janssen, H.; Lindley, R.; et al. Secondary prevention of stroke. A telehealth-delivered physical activity and diet pilot randomized trial (ENAbLE-pilot). Int. J. Stroke 2024, 19, 199–208. [Google Scholar] [CrossRef]
- Tricco, A.C.; Lillie, E.; Zarin, W.; O’Brien, K.K.; Colquhoun, H.; Levac, D.; Moher, D.; Peters, M.D.J.; Horsley, T.; Weeks, L.; et al. PRISMA Extension for Scoping Reviews (PRISMA-ScR): Checklist and Explanation. Ann. Intern. Med. 2018, 169, 467–473. [Google Scholar] [CrossRef]
- Arksey, H.; O’Malley, L. Scoping Studies: Towards a Methodological Framework. Int. J. Soc. Res. Methodol. 2005, 8, 19–32. [Google Scholar] [CrossRef]
- Peters, M.D.; Godfrey, C.M.; Khalil, H.; McInerney, P.; Parker, D.; Soares, C.B. Guidance for Conducting Systematic Scoping Reviews. Int. J. Evid.-Based Healthc. 2015, 13, 141–146. [Google Scholar] [CrossRef]
- Sguanci, M.; Mancin, S.; Piredda, M.; De Marinis, M.G. Protocol for conducting a systematic review on diagnostic accuracy in clinical research. MethodsX 2024, 12, 102569. [Google Scholar] [CrossRef]
- Amella Krug, E.J.; Qanungo, S.; Martin, K.L.; Mueller, M.; Madisetti, M.; Kelechi, T.J. A Cluster Randomized Controlled Trial to Assess the Efficacy of a Telehealth-Based Train-the-Trainer Mealtime Intervention Delivered by Respite Care Center Volunteers to Caregivers of Persons with Dementia to Improve Nutritional Outcomes and Quality of Life. BMC Nutr. 2020, 6, 24. [Google Scholar] [CrossRef]
- Eskin, Y.; Mihailidis, A. An Intelligent Nutritional Assessment System. In Proceedings of the AAAI Fall Symposium: Artificial Intelligence for Gerontechnology. 2012. Available online: https://aaai.org/papers/05558-5558-an-intelligent-nutritional-assessment-system/ (accessed on 1 October 2024).
- Fletcher-Lloyd, N.; Serban, A.-I.; Kolanko, M.; Wingfield, D.; Wilson, D.; Nilforooshan, R.; Barnaghi, P.; Soreq, E. A Markov Chain Model for Identifying Changes in Daily Activity Patterns of People Living with Dementia. IEEE Internet Things J. 2024, 11, 2244–2254. [Google Scholar] [CrossRef]
- Sakakibara, B.M.; Lear, S.A.; Barr, S.I.; Goldsmith, C.H.; Schneeberg, A.; Silverberg, N.D.; Yao, J.; Eng, J.J. Telehealth Coaching to Improve Self-Management for Secondary Prevention After Stroke: A Randomized Controlled Trial of Stroke Coach. Int. J. Stroke 2022, 17, 455–464. [Google Scholar] [CrossRef] [PubMed]
- Casaccia, S.; Bevilacqua, R.; Scalise, L.; Revel, G.M.; Astell, A.J.; Spinsante, S.; Rossi, L. Assistive Sensor-Based Technology Driven Self-Management for Building Resilience Among People with Early Stage Cognitive Impairment. In Proceedings of the IEEE International Symposium on Measurements & Networking (M&N), Catania, Italy, 8–10 July 2019; pp. 1–5. [Google Scholar] [CrossRef]
- Scheerbaum, P.; Book, S.; Jank, M.; Hanslian, E.; DellO’ro, M.; Schneider, J.; Scheuermann, J.-S.; Bösl, S.; Jeitler, M.; Kessler, C.; et al. Computerised Cognitive Training Tools and Online Nutritional Group Counselling for People with Mild Cognitive Impairment: Study Protocol of a Completely Digital, Randomised, Controlled Trial. BMJ Open 2022, 12, e060473, Erratum in BMJ Open 2024, 14, e060473corr1. [Google Scholar] [CrossRef] [PubMed]
- Neves, P.A.; Simões, J.; Costa, R.; Pimenta, L.; Gonçalves, N.J.; Albuquerque, C.; Cunha, C.; Zdravevski, E.; Lameski, P.; Garcia, N.M.; et al. Thought on Food: A Systematic Review of Current Approaches and Challenges for Food Intake Detection. Sensors 2022, 22, 6443. [Google Scholar] [CrossRef]
- Kosch, T.; Paweł, W.W.; Brady, E.; Schmidt, A. Smart Kitchens for People with Cognitive Impairments: A Qualitative Study of Design Requirements. In Proceedings of the 2018 CHI Conference on Human Factors in Computing Systems (CHI ’18), Montreal, QC, Canada, 21–26 April 2018; Association for Computing Machinery: New York, NY, USA, 2018. Paper 271. pp. 1–12. [Google Scholar] [CrossRef]
- Rimmer, J.H.; Wang, E.; Pellegrini, C.A.; Lullo, C.; Gerber, B.S. Telehealth Weight Management Intervention for Adults with Physical Disabilities: A Randomized Controlled Trial. Am. J. Phys. Med. Rehabil. 2013, 92, 1084–1094. [Google Scholar] [CrossRef]
- English, C.; Attia, J.R.; Bernhardt, J.; Bonevski, B.; Burke, M.; Galloway, M.; Hankey, G.J.; Janssen, H.; Kuys, S.; Lindley, R.I.; et al. Secondary Prevention of Stroke: Study Protocol for a Telehealth-Delivered Physical Activity and Diet Pilot Randomized Trial (ENAbLE-Pilot). Cerebrovasc. Dis. 2021, 50, 605–611. [Google Scholar] [CrossRef]
- Dorner, B.; Friedrich, E.K. Position of the Academy of Nutrition and Dietetics: Individualized Nutrition Approaches for Older Adults: Long-Term Care, Post-Acute Care, and Other Settings. J. Acad. Nutr. Diet. 2018, 118, 724–735. [Google Scholar] [CrossRef]
- Abril-Jiménez, P.; Merino-Barbancho, B.; Fico, G.; Guirado, J.C.M.; Vera-Muñoz, C.; Mallo, I.; Lombroni, I.; Umpierrez, M.F.C.; Waldmeyer, M.T.A. Evaluating IoT-Based Services to Support Patient Empowerment in Digital Home Hospitalization Services. Sensors 2023, 23, 1744. [Google Scholar] [CrossRef]
- Cunha, C.A.S.; Duarte, R.P. Multi-Device Nutrition Control. Sensors 2022, 22, 2617. [Google Scholar] [CrossRef]
- Mancin, S.; Sguanci, M.; Andreoli, D.; Piredda, M.; De Marinis, M.G. Nutritional Assessment in Acute Stroke Patients: A Systematic Review of Guidelines and Systematic Reviews. Int. J. Nurs. Stud. 2024, 158, 104859. [Google Scholar] [CrossRef]
- Lo, F.P.W.; Sun, Y.; Qiu, J.; Lo, B. A Novel Vision-Based Approach for Dietary Assessment Using Deep Learning View Synthesis. In Proceedings of the 2019 IEEE 16th International Conference on Wearable and Implantable Body Sensor Networks (BSN), Chicago, IL, USA, 19–22 May 2019; pp. 1–4. [Google Scholar]
- Fang, S.; Shao, Z.; Kerr, D.A.; Boushey, C.J.; Zhu, F. An End-to-End Image-Based Automatic Food Energy Estimation Technique Based on Learned Energy Distribution Images: Protocol and Methodology. Nutrients 2019, 11, 877. [Google Scholar] [CrossRef] [PubMed]
- Santhuja, P.; Reddy, E.G.; Choudri, S.R.; Muthulekshmi, M.; Balaji, M. Intelligent Personalized Nutrition Guidance System Using IoT and Machine Learning Algorithm. In Proceedings of the 2023 Second International Conference on Smart Technologies for Smart Nation (SmartTechCon), Singapore, 18–19 August 2023; pp. 250–254. [Google Scholar] [CrossRef]
- Harishkumar, T. Smart Nutrition Monitoring System. Int. J. Res. Appl. Sci. Eng. Technol. 2019, 7, 404–406. [Google Scholar] [CrossRef]
- Scott, R.A.; Callisaya, M.L.; Duque, G.; Ebeling, P.R.; Scott, D. Assistive Technologies to Overcome Sarcopenia in Ageing. Maturitas 2019, 112, 78–84. [Google Scholar] [CrossRef] [PubMed]
- Yulia, C. Revolutionizing Nutrition Education: Trends, Innovations, and Prospects in Learning Media. Tadris J. Kegur. Dan Ilmu Tarb. 2023, 8, 263–282. [Google Scholar] [CrossRef]
- Cangelosi, G.; Mancin, S.; Morales Palomares, S.; Pantanetti, P.; Quinzi, E.; Debernardi, G.; Petrelli, F. Impact of School Nurse on Managing Pediatric Type 1 Diabetes with Technological Devices Support: A Systematic Review. Diseases 2024, 12, 173. [Google Scholar] [CrossRef]
- Petrelli, F.; Cangelosi, G.; Scuri, S.; Pantanetti, P.; Lavorgna, F.; Faldetta, F.; De Carolis, C.; Rocchi, R.; Debernardi, G.; Florescu, A.; et al. Diabetes and Technology: A Pilot Study on the Management of Patients with Insulin Pumps During the COVID-19 Pandemic. Diabetes Res. Clin. Pract. 2020, 169, 108481. [Google Scholar] [CrossRef]
- Recio-Rodríguez, J.I.; Gonzalez-Sanchez, S.; Tamayo-Morales, O.; Gómez-Marcos, M.A.; Garcia-Ortiz, L.; Niño-Martín, V.; Lugones-Sanchez, C.; Rodriguez-Sanchez, E. Changes in Lifestyles, Cognitive Impairment, Quality of Life, and Activity of Daily Living After Combined Use of Smartphone and Smartband Technology: A Randomized Clinical Trial (EVIDENT-Age Study). BMC Geriatr. 2022, 22, 782. [Google Scholar] [CrossRef]
- Scuri, S.; Tesauro, M.; Petrelli, F.; Argento, N.; Damasco, G.; Cangelosi, G.; Nguyen, C.T.T.; Savva, D.; Grappasonni, I. Use of an Online Platform to Evaluate the Impact of Social Distancing Measures on Psycho-Physical Well-Being in the COVID-19 Era. Int. J. Environ. Res. Public Health 2022, 19, 6805. [Google Scholar] [CrossRef]
- Sguanci, M.; Mancin, S.; Piredda, M.; Cordella, F.; Tagliamonte, N.L.; Zollo, L.; De Marinis, M.G. Nursing-Engineering Interdisciplinary Research: A Synthesis of Methodological Approach to Perform Healthcare-Technology Integrated Projects. MethodsX 2023, 12, 102525. [Google Scholar] [CrossRef]
- Rubinstein, A.L.; Irazola, V.E.; Poggio, R.; Gulayin, P.; Nejamis, A.; Beratarrechea, A. Challenges and Opportunities for Implementation of Interventions to Prevent and Control CVD in Low-Resource Settings: A Report from CESCAS in Argentina. Glob. Heart 2015, 10, 21–29. [Google Scholar] [CrossRef]
- Hood, R.J.; Maltby, S.; Keynes, A.; Kluge, M.G.; Nalivaiko, E.; Ryan, A.; Cox, M.; Parsons, M.W.; Paul, C.L.; Garcia-Esperon, C.; et al. Development and Pilot Implementation of TACTICS VR: A Virtual Reality-Based Stroke Management Workflow Training Application and Training Framework. Front. Neurol. 2021, 12, 665808. [Google Scholar] [CrossRef] [PubMed]



| Characteristic | Frequency (n = 10) | Percentage |
|---|---|---|
| Publication year | ||
| 2023 | 1 | 10% |
| 2022 | 3 | 30% |
| 2021 | 1 | 10% |
| 2020 | 1 | 10% |
| 2019 | 1 | 10% |
| 2018 | 1 | 10% |
| 2013 | 1 | 10% |
| 2012 | 1 | 10% |
| Geographical distribution | ||
| USA | 3 | 30% |
| United Kingdom | 1 | 10% |
| Germany | 1 | 10% |
| Canada | 2 | 20% |
| Italy | 1 | 10% |
| Portugal | 1 | 10% |
| Australia | 1 | 10% |
| Type of studies | ||
| Pilot Study | 1 | 10% |
| Quantitative Observational Study | 1 | 10% |
| Randomized Control Study | 7 | 70% |
| Systematic Review | 1 | 10% |
Disclaimer/Publisher’s Note: The statements, opinions and data contained in all publications are solely those of the individual author(s) and contributor(s) and not of MDPI and/or the editor(s). MDPI and/or the editor(s) disclaim responsibility for any injury to people or property resulting from any ideas, methods, instructions or products referred to in the content. |
© 2024 by the authors. Licensee MDPI, Basel, Switzerland. This article is an open access article distributed under the terms and conditions of the Creative Commons Attribution (CC BY) license (https://creativecommons.org/licenses/by/4.0/).
Share and Cite
Sguanci, M.; Mancin, S.; Gazzelloni, A.; Diamanti, O.; Ferrara, G.; Morales Palomares, S.; Parozzi, M.; Petrelli, F.; Cangelosi, G. The Internet of Things in the Nutritional Management of Patients with Chronic Neurological Cognitive Impairment: A Scoping Review. Healthcare 2025, 13, 23. https://doi.org/10.3390/healthcare13010023
Sguanci M, Mancin S, Gazzelloni A, Diamanti O, Ferrara G, Morales Palomares S, Parozzi M, Petrelli F, Cangelosi G. The Internet of Things in the Nutritional Management of Patients with Chronic Neurological Cognitive Impairment: A Scoping Review. Healthcare. 2025; 13(1):23. https://doi.org/10.3390/healthcare13010023
Chicago/Turabian StyleSguanci, Marco, Stefano Mancin, Andrea Gazzelloni, Orejeta Diamanti, Gaetano Ferrara, Sara Morales Palomares, Mauro Parozzi, Fabio Petrelli, and Giovanni Cangelosi. 2025. "The Internet of Things in the Nutritional Management of Patients with Chronic Neurological Cognitive Impairment: A Scoping Review" Healthcare 13, no. 1: 23. https://doi.org/10.3390/healthcare13010023
APA StyleSguanci, M., Mancin, S., Gazzelloni, A., Diamanti, O., Ferrara, G., Morales Palomares, S., Parozzi, M., Petrelli, F., & Cangelosi, G. (2025). The Internet of Things in the Nutritional Management of Patients with Chronic Neurological Cognitive Impairment: A Scoping Review. Healthcare, 13(1), 23. https://doi.org/10.3390/healthcare13010023

