Green Operation Strategies in Healthcare for Enhanced Quality of Life
Abstract
1. Introduction
- To identify the factors influencing green operations strategies in healthcare organizations.
- To analyze the inter-relationships among the influencing factors of green operations strategies.
- To categorize and rank the enablers, MICMAC analysis is used depending on the factors’ dependence power and driving power.
2. Literature Review
3. Relevant Factors Identified in Literature
3.1. F1: Green Operational Actions
3.2. F2: Vision and Structure
3.3. F3: Corporate Social Responsibility
3.4. F4: Green Technology/IS Support
3.5. F5: Green Supply Chain Flexibility
3.6. F6: Green Building
3.7. F7: Environmental SWOT
3.8. F8: External and Internal Integration
3.9. F9: Stakeholder Pressure
3.10. F10: Resources and Capabilities
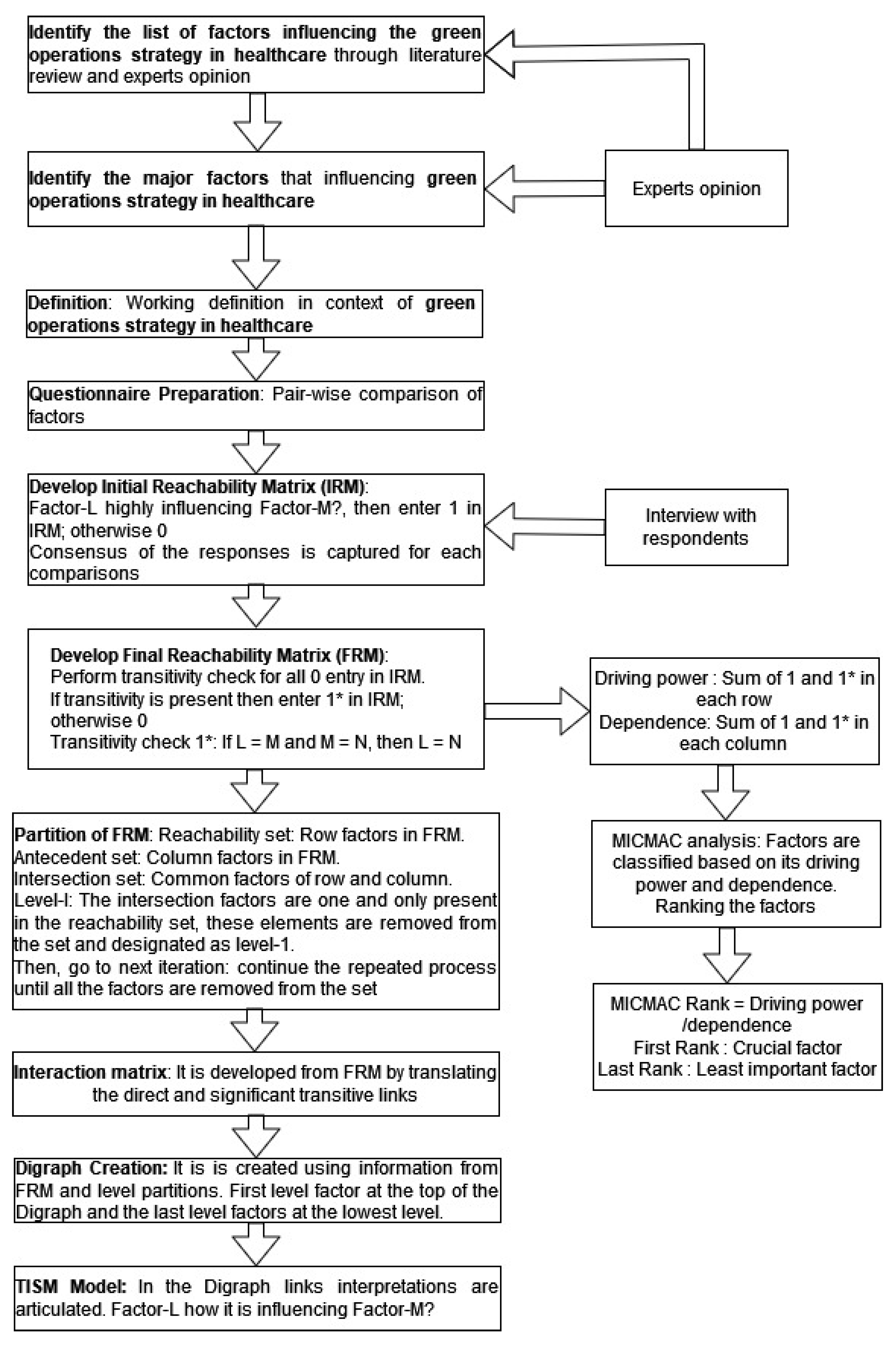
4. Research Methodology
4.1. Data Collection and Interview
4.2. Relevance of Total Interpretive Structural Modelling
4.3. Steps in Total Interpretative Structural Model
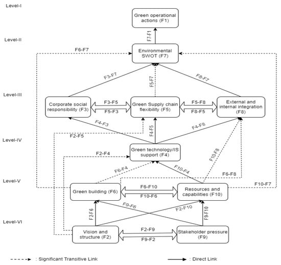
5. Results
5.1. Interpretation of Total Interpretative Structural Model Di-Graph
5.2. MICMAC Analysis
- Autonomous factors (Zone-I): Factors that have weak dependence and weak driving power are known as autonomous factors [45]. In this study, there were no factors falling in the autonomous zone.
- Dependent factors (Zone-II): Factors that have higher dependence on other factors but lesser driving power are known as dependence factors [46]. In this study, environmental SWOT (F7) and green operational actions (F1) are the dependent factors. These factors are influenced when there is a change in other factors.
- Linkage factors (Zone-III): Factors that have a strong dependence and strong driving power are known as linkage factors [47]. These factors establish the connection between the dependence and the driving factors. In this study, green technology/IS support (F4), corporate social responsibility (F3), green supply chain flexibility (F5), and external and internal integration (F8) are the linkage factors.
- Driving or Independent factors (Zone-IV): Factors that have a strong driving power but weak dependence are known as driving factors or independent factors [48]. In this study, vision and structure (F2), stakeholder pressure (F9), green building (F6), and resources and capabilities (F10) are the driving or key factors.
6. Managerial Implication/Theoretical Implications
Answering the Questions “What”, “How”, and “Why”
7. Discussion and Conclusions
Author Contributions
Funding
Institutional Review Board Statement
Informed Consent Statement
Data Availability Statement
Acknowledgments
Conflicts of Interest
References
- Gavronski, I. Resources and Capabilities for Sustainable Operations Strategy. J. Oper. Supply Chain Manag. (JOSCM) 2012, 5, 1–20. [Google Scholar]
- Nunes, B.; Bennett, D.; Shaw, D. Building a competitive advantage through sustainable operations strategy. In Proceedings of the 22nd International Conference of the International Association for Management of Technology, Porto Alegre, Brazil, 14–18 April 2013. [Google Scholar]
- Baines, T.; Brown, S.; Benedettini, O.; Ball, P. Examining Green Production and Its Role within the Competitive Strategy of Manufacturers. J. Ind. Eng. Manag. 2012, 5, 53–87. [Google Scholar] [CrossRef]
- WhatisQOL.Pdf. Available online: http://www.bandolier.org.uk/painres/download/What%20is%202009/What_is_QOL.pdf (accessed on 29 November 2022).
- Beloeil, H.; Albaladejo, P. Initiatives to Broaden Safety Concerns in Anaesthetic Practice: The Green Operating Room. Best Pract. Res. Clin. Anaesthesiol. 2021, 35, 83–91. [Google Scholar] [CrossRef]
- Dabhilkar, M.; Svarts, A. From General to Specialty Hospitals: Operationalising Focus in Healthcare Operations. Oper. Manag. Res. 2019, 12, 94–111. [Google Scholar] [CrossRef]
- Kuzior, A.; Zhuchenko, S.; Samoilikova, A.; Vasylieva, T.; Brożek, P. Changes in the System of Country’s Population Health Care Depending on the Level of Providing Affordable Housing. Probl. Perspect. Manag. 2022, 20, 215–232. [Google Scholar] [CrossRef]
- Migdadi, Y.K.A.-A.; Omari, A.A. Identifying the Best Practices in Green Operations Strategy of Hospitals. BIJ 2019, 26, 1106–1131. [Google Scholar] [CrossRef]
- Migdadi, Y.K.A.A. Identifying the Best Practices in Green Operations Strategy of Leading Mobile Phone Producers. IJBEX 2016, 9, 92–112. [Google Scholar] [CrossRef]
- Liu, Y.; Zhang, Y.; Batista, L.; Rong, K. Green Operations: What’s the Role of Supply Chain Flexibility? Int. J. Prod. Econ. 2019, 214, 30–43. [Google Scholar] [CrossRef]
- McDermott, C.; Stock, G.N. Hospital Operations and Length of Stay Performance. Int. J. Oper. Prod. Manag. 2007, 27, 1020–1042. [Google Scholar] [CrossRef]
- Liu, Y.; Zhu, Q.; Seuring, S. Linking Capabilities to Green Operations Strategies: The Moderating Role of Corporate Environmental Proactivity. Int. J. Prod. Econ. 2017, 187, 182–195. [Google Scholar] [CrossRef]
- Yu, W.; Ramanathan, R. An Empirical Examination of Stakeholder Pressures, Green Operations Practices and Environmental Performance. Int. J. Prod. Res. 2015, 53, 6390–6407. [Google Scholar] [CrossRef]
- Nunes, B.; Bennett, D.; Shaw, D. Green Operations Strategy of a Luxury Car Manufacturer. Technol. Anal. Strateg. Manag. 2016, 28, 24–39. [Google Scholar] [CrossRef]
- Syanda, K.K.; Getuno, P. Influence of Green Operations Strategy on Performance of Tea Processing Firms in Kenya. JBSM 2019, 4, 69–87. [Google Scholar] [CrossRef]
- Nunes, B.; Bennett, D. Green Operations Initiatives in the Automotive Industry: An Environmental Reports Analysis and Benchmarking Study. Benchmarking Int. J. 2010, 17, 396–420. [Google Scholar] [CrossRef]
- Migdadi, Y.K.A.-A. Identifying the Effective Taxonomies of Airline Green Operations Strategy. MEQ 2020, 31, 146–166. [Google Scholar] [CrossRef]
- Gupta, M.C. Environmental Management and Its Impact on the Operations Function. Int. J. Oper. Prod. Manag. 1995, 15, 34–51. [Google Scholar] [CrossRef]
- Nunes, B.; Bennett, D. How Green Is Green? A Framework for Environmental Performance Assessment in Operations. In Proceedings of the 18th Annual Conference of the Production and Operations Management Society, Dallax, TX, USA, 4–7 May 2007. [Google Scholar]
- Kuzior, A.; Kashcha, M.; Kuzmenko, O.; Lyeonov, S.; Brożek, P. Public Health System Economic Efficiency and COVID-19 Resilience: Frontier DEA Analysis. Int. J. Environ. Res. Public Health 2022, 19, 14727. [Google Scholar] [CrossRef]
- Kuzior, A.; Krawczyk, D.; Brożek, P.; Pakhnenko, O.; Vasylieva, T.; Lyeonov, S. Resilience of Smart Cities to the Consequences of the COVID-19 Pandemic in the Context of Sustainable Development. Sustainability 2022, 14, 12645. [Google Scholar] [CrossRef]
- Usman, I. ATYQA QISTY ELZABITAH, 041511233049 Green Operations Practice of Hospital Medical Waste Management: A Case Study. Test Eng. Manag. 2020, 83, 3749–3756. [Google Scholar]
- Migdadi, Y.K.A.-A. Identifying the Best Practices of Airlines’ Green Operations Strategy: A Cross-Regional Worldwide Survey. Environ. Qual. Manag. 2018, 28, 21–32. [Google Scholar] [CrossRef]
- Bergmiller, G.G.; McCright, P.R. Parallel Models for Lean and Green Operations. In Proceedings of the 2009 Industrial Engineering Research Conference, Miami, FL, USA, 1–3 June 2009; Volume 1, pp. 22–26. [Google Scholar]
- Nunes, B.; Bennett, D. A Green Operations Framework and Its Application in the Automotive Industry. In Management of Technology Innovation and Value Creation; Management of Technology; World Scientific: Singapore, 2008; Volume 2, pp. 137–153. ISBN 978-981-279-053-8. [Google Scholar]
- Saha, S.; Nielsen, I.; Moon, I. Optimal Retailer Investments in Green Operations and Preservation Technology for Deteriorating Items. J. Clean. Prod. 2017, 140, 1514–1527. [Google Scholar] [CrossRef]
- Fiorentino, R. Operations Strategy: A Firm Boundary-Based Perspective. Bus. Process Manag. J. 2016, 22, 1022–1043. [Google Scholar] [CrossRef]
- Agrawal, V.V.; Ülkü, S. The Role of Modular Upgradability as a Green Design Strategy. MSOM 2013, 15, 640–648. [Google Scholar] [CrossRef]
- Setyowati, E.; Harani, A.R.; Falah, Y.N. Green Building Design Concepts of Healthcare Facilities on the Orthopedic Hospital in the Tropics. Procedia Soc. Behav. Sci. 2013, 101, 189–199. [Google Scholar] [CrossRef]
- Jha, R.K.; Sahay, B.S.; Charan, P. Healthcare Operations Management: A Structured Literature Review. Decision 2016, 43, 259–279. [Google Scholar] [CrossRef]
- Özdemir, A.; Kitapçı, H.; Gök, M.Ş.; Ciğerim, E. Efficiency Assessment of Operations Strategy Matrix in Healthcare Systems of US States Amid COVID-19: Implications for Sustainable Development Goals. Sustainability 2021, 13, 11934. [Google Scholar] [CrossRef]
- Srivastava, S.K. Green Supply-Chain Management: A State-of-the-Art Literature Review. Int. J. Manag. Rev. 2007, 9, 53–80. [Google Scholar] [CrossRef]
- Muduli, K.; Barve, A. Barriers to Green Practices in Health Care Waste Sector: An Indian Perspective. IJESD 2012, 3, 393–399. [Google Scholar] [CrossRef]
- Camgöz-Akdağ, H.; Beldek, T.; Aldemir, G.; Hoşkara, E. Green supply chain management in green hospital operations. IIOAB J. 2016, 7 (Suppl. S1), 467–472. [Google Scholar]
- Jena, J.; Sidharth, S.; Thakur, L.S.; Kumar Pathak, D.; Pandey, V.C. Total Interpretive Structural Modeling (TISM): Approach and Application. J. Adv. Manag. Res. 2017, 14, 162–181. [Google Scholar] [CrossRef]
- Mathivathanan, D.; Mathiyazhagan, K.; Rana, N.P.; Khorana, S.; Dwivedi, Y.K. Barriers to the Adoption of Blockchain Technology in Business Supply Chains: A Total Interpretive Structural Modelling (TISM) Approach. Int. J. Prod. Res. 2021, 59, 3338–3359. [Google Scholar] [CrossRef]
- Yadav, N. Total Interpretive Structural Modelling (TISM) of Strategic Performance Management for Indian Telecom Service Providers. Int J Product. Perf Mgmt 2014, 63, 421–445. [Google Scholar] [CrossRef]
- Rajesh, R. Technological Capabilities and Supply Chain Resilience of Firms: A Relational Analysis Using Total Interpretive Structural Modeling (TISM). Technol. Forecast. Soc. Chang. 2017, 118, 161–169. [Google Scholar] [CrossRef]
- Patil, M.; Suresh, M. Modelling the Enablers of Workforce Agility in IoT Projects: A TISM Approach. Glob. J. Flex. Syst. Manag. 2019, 20, 157–175. [Google Scholar] [CrossRef]
- Menon, S.; Suresh, M. Total Interpretive Structural Modelling: Evolution and Applications. In Proceedings of the Innovative Data Communication Technologies and Application; Raj, J.S., Bashar, A., Ramson, S.R.J., Eds.; Springer International Publishing: Cham, Switzerland, 2020; pp. 257–265. [Google Scholar]
- Suguna, M.; Shah, B.; Raj, S.K.; Suresh, M. A Study on the Influential Factors of the Last Mile Delivery Projects during COVID-19 Era. Oper. Manag. Res. 2022, 15, 399–412. [Google Scholar] [CrossRef]
- Sreenivasan, A.; Suresh, M.; Tuesta Panduro, J.A. Modelling the Resilience of Start-Ups during COVID-19 Pandemic. BIJ, 2022; ahead-of-print. [Google Scholar] [CrossRef]
- Jayalakshmi, B.; Pramod, V.R. Total Interpretive Structural Modeling (TISM) of the Enablers of a Flexible Control System for Industry. Glob. J. Flex. Syst. Manag. 2015, 16, 63–85. [Google Scholar] [CrossRef]
- Ramiya, S.; Suresh, M. Factors Influencing Lean-Sustainable Maintenance Using TISM Approach. Int. J. Syst. Assur. Eng. Manag. 2021, 12, 1117–1131. [Google Scholar] [CrossRef]
- Chillayil, J.; Suresh, M.; Viswanathan, P.K.; Kottayil, S.K. Is Imperfect Evaluation a Deterrent to Adoption of Energy Audit Recommendations? IJPPM 2022, 71, 1385–1406. [Google Scholar] [CrossRef]
- Sreenivasan, A.; Suresh, M. Modeling the Enablers of Sourcing Risks Faced by Startups in COVID-19 Era. JGOSS 2022, 15, 151–171. [Google Scholar] [CrossRef]
- Suresh, M.; Ganesh, S.; Raman, R. Modelling the Factors of Agility of Humanitarian Operations. IJASM 2019, 12, 108. [Google Scholar] [CrossRef]
- Suresh, M.; Mahadevan, G.; Abhishek, R.D. Modelling the Factors Influencing the Service Quality in Supermarkets. Int. J. Syst. Assur. Eng. Manag. 2019, 10, 1474–1486. [Google Scholar] [CrossRef]
- Lakshmi Priyadarsini, S.; Suresh, M. Factors Influencing the Epidemiological Characteristics of Pandemic COVID 19: A TISM Approach. Int. J. Healthc. Manag. 2020, 13, 89–98. [Google Scholar] [CrossRef]
- Cusack, C. Sustainable Development and Quality of Life. In Multidimensional Approach to Quality of Life Issues: A Spatial Analysis; Sinha, B.R.K., Ed.; Springer: Singapore, 2019; pp. 43–58. ISBN 9789811369582. [Google Scholar]



| Sl. No. | Factors | References |
|---|---|---|
| 1 | Green operational actions (F1) | [9]; Experts’ opinion |
| 2 | Vision and structure (F2) | Experts’ opinion |
| 3 | Corporate social responsibility (F3) | Experts’ opinion |
| 4 | Green technology/IS support (F4) | [10,12] |
| 5 | Green Supply chain flexibility(F5) | [10,12,25,32,33] |
| 6 | Green building (F6) | [25]; Experts’ opinion |
| 7 | Environmental SWOT (F7) | [18,25] |
| 8 | External and internal integration (F8) | [12]; Experts’ opinion |
| 9 | Stakeholder pressure (F9) | [1,13] |
| 10 | Resources and capabilities (F10) | [1,30] |
| F1 | F2 | F3 | F4 | F5 | F6 | F7 | F8 | F9 | F10 | |
|---|---|---|---|---|---|---|---|---|---|---|
| F1 | 1 | 0 | 0 | 0 | 0 | 0 | 0 | 0 | 0 | 0 |
| F2 | 1 | 1 | 1 | 0 | 0 | 1 | 1 | 1 | 1 | 1 |
| F3 | 1 | 0 | 1 | 0 | 1 | 0 | 1 | 1 | 0 | 0 |
| F4 | 1 | 0 | 1 | 1 | 1 | 0 | 1 | 1 | 0 | 0 |
| F5 | 1 | 0 | 1 | 0 | 1 | 0 | 0 | 1 | 0 | 0 |
| F6 | 1 | 0 | 1 | 0 | 0 | 1 | 0 | 0 | 0 | 1 |
| F7 | 1 | 0 | 0 | 0 | 0 | 0 | 1 | 0 | 0 | 0 |
| F8 | 1 | 0 | 1 | 0 | 1 | 0 | 1 | 1 | 0 | 0 |
| F9 | 1 | 1 | 1 | 1 | 1 | 1 | 1 | 1 | 1 | 1 |
| F10 | 1 | 0 | 1 | 1 | 1 | 1 | 0 | 0 | 0 | 1 |
| F1 | F2 | F3 | F4 | F5 | F6 | F7 | F8 | F9 | F10 | Driving Power | |
|---|---|---|---|---|---|---|---|---|---|---|---|
| F1 | 1 | 0 | 0 | 0 | 0 | 0 | 0 | 0 | 0 | 0 | 1 |
| F2 | 1 | 1 | 1 | 1 * | 1 * | 1 | 1 | 1 | 1 | 1 | 10 |
| F3 | 1 | 0 | 1 | 0 | 1 | 0 | 1 | 1 | 0 | 0 | 5 |
| F4 | 1 | 0 | 1 | 1 | 1 | 0 | 1 | 1 | 0 | 0 | 6 |
| F5 | 1 | 0 | 1 | 0 | 1 | 0 | 1 * | 1 | 0 | 0 | 5 |
| F6 | 1 | 0 | 1 | 1 * | 1 * | 1 | 1 * | 1 * | 0 | 1 | 8 |
| F7 | 1 | 0 | 0 | 0 | 0 | 0 | 1 | 0 | 0 | 0 | 2 |
| F8 | 1 | 0 | 1 | 0 | 1 | 0 | 1 | 1 | 0 | 0 | 5 |
| F9 | 1 | 1 | 1 | 1 | 1 | 1 | 1 | 1 | 1 | 1 | 10 |
| F10 | 1 | 0 | 1 | 1 | 1 | 1 | 1 * | 1 * | 0 | 1 | 8 |
| Dependence | 10 | 2 | 8 | 5 | 8 | 4 | 9 | 8 | 2 | 4 |
| F1 | F2 | F3 | F4 | F5 | F6 | F7 | F8 | F9 | F10 | |
|---|---|---|---|---|---|---|---|---|---|---|
| F1 | 1 | 0 | 0 | 0 | 0 | 0 | 0 | 0 | 0 | 0 |
| F2 | 1 | 1 | 1 | 1 * | 1 * | 1 | 1 | 1 | 1 | 1 |
| F3 | 1 | 0 | 1 | 0 | 1 | 0 | 1 | 1 | 0 | 0 |
| F4 | 1 | 0 | 1 | 1 | 1 | 0 | 1 | 1 | 0 | 0 |
| F5 | 1 | 0 | 1 | 0 | 1 | 0 | 1 * | 1 | 0 | 0 |
| F6 | 1 | 0 | 1 | 1 * | 0 | 1 | 1 * | 1 * | 0 | 1 |
| F7 | 1 | 0 | 0 | 0 | 0 | 0 | 1 | 0 | 0 | 0 |
| F8 | 1 | 0 | 1 | 0 | 1 | 0 | 1 | 1 | 0 | 0 |
| F9 | 1 | 1 | 1 | 1 | 1 | 1 | 1 | 1 | 1 | 1 |
| F10 | 1 | 0 | 1 | 1 | 1 | 1 | 1 * | 1 * | 0 | 1 |
| Dependence Power | |||
|---|---|---|---|
| Driving power | LOW | HIGH | |
| HIGH | Class IV: “Driving or independent Factors” Vision and structure (F2), Stakeholder pressure (F9), Green building (F6), Resources and capabilities (F10) | Class III: “Linkage Factors” Green technology/IS support (F4), Corporate social responsibility (F3), Green Supply chain flexibility(F5), External and internal integration (F8) | |
| LOW | Class I: “Autonomous Factors” (No Parameters) | Class II: “Dependence Factors” Environmental SWOT (F7), Green operational actions (F1) | |
| Factor | Driving Power | Dependence | Driving Power/Dependence | MICMAC Rank |
|---|---|---|---|---|
| F1 | 1 | 10 | 0.100 | 6 |
| F2 | 10 | 2 | 5.000 | 1 |
| F3 | 5 | 8 | 0.625 | 4 |
| F4 | 6 | 5 | 1.200 | 3 |
| F5 | 5 | 8 | 0.625 | 4 |
| F6 | 8 | 4 | 2.000 | 2 |
| F7 | 2 | 9 | 0.222 | 5 |
| F8 | 5 | 8 | 0.625 | 4 |
| F9 | 10 | 2 | 5.000 | 1 |
| F10 | 8 | 4 | 2.000 | 2 |
Disclaimer/Publisher’s Note: The statements, opinions and data contained in all publications are solely those of the individual author(s) and contributor(s) and not of MDPI and/or the editor(s). MDPI and/or the editor(s) disclaim responsibility for any injury to people or property resulting from any ideas, methods, instructions or products referred to in the content. |
© 2022 by the authors. Licensee MDPI, Basel, Switzerland. This article is an open access article distributed under the terms and conditions of the Creative Commons Attribution (CC BY) license (https://creativecommons.org/licenses/by/4.0/).
Share and Cite
Thomas, A.; Ma, S.; Ur Rehman, A.; Usmani, Y.S. Green Operation Strategies in Healthcare for Enhanced Quality of Life. Healthcare 2023, 11, 37. https://doi.org/10.3390/healthcare11010037
Thomas A, Ma S, Ur Rehman A, Usmani YS. Green Operation Strategies in Healthcare for Enhanced Quality of Life. Healthcare. 2023; 11(1):37. https://doi.org/10.3390/healthcare11010037
Chicago/Turabian StyleThomas, Albi, Suresh Ma, Ateekh Ur Rehman, and Yusuf Siraj Usmani. 2023. "Green Operation Strategies in Healthcare for Enhanced Quality of Life" Healthcare 11, no. 1: 37. https://doi.org/10.3390/healthcare11010037
APA StyleThomas, A., Ma, S., Ur Rehman, A., & Usmani, Y. S. (2023). Green Operation Strategies in Healthcare for Enhanced Quality of Life. Healthcare, 11(1), 37. https://doi.org/10.3390/healthcare11010037

