A Fuzzy-MOP-Based Competence Set Expansion Method for Technology Roadmap Definitions
Abstract
1. Introduction
2. Literature Review
2.1. Competence Sets
2.2. Technology Roadmaps
2.3. MOP and FMOP
2.4. Research Gaps
3. Research Methods
3.1. Modified Delphi Method
3.2. Competence Set Expansion
3.3. Fuzzy Parametric Programming
3.4. Competence Set Expansion Based on FMOP
4. Empirical Study
4.1. Selection of the Technology by the Modified Delphi Method
4.2. Expanding Technology Competence Sets
4.3. Defining the Roadmap for SIPs Required for Future Application Specific Integrated Circuits of Unmanned Vehicles
4.4. Sensitivity Analysis
5. Discussion
5.1. Advances in Roadmapping Techniques
5.2. Discussion of the Results of Sensitivity Analysis
5.3. Strengths and Weaknesses of the Work
5.4. Future Research Possibilities
6. Conclusions
Author Contributions
Funding
Conflicts of Interest
Appendix A
| x0 | x1 | x2 | x3 | x4 | x5 | x6 | x7 | x8 | x9 | x10 | x11 | x12 | x13 | x14 | x15 | |
|---|---|---|---|---|---|---|---|---|---|---|---|---|---|---|---|---|
| x0 | N.A. | [65,80], | [52,63], | [41,76], | [51,63], | [52,63], | [76,80], | [52,77], | [59,63], | [41,76], | [52,76], | [76,80], | [41,76], | [41,52], | [45,63], | [55,69] |
| x1 | N.A. | N.A. | [41,63], | [52,76], | [52,76], | [52,76], | [49,63], | [48,63], | [41,78], | [52,76], | [41,100], | [52,76], | [52,63], | [41,52], | [44,54], | [44,76] |
| x2 | N.A. | [41,63], | N.A. | [52,76], | [52,63], | [41,79], | [41,54], | [41,63], | [52,76], | [54,77], | [52,100], | [52,63], | [52,76], | [52,80], | [63,64], | [43,69] |
| x3 | N.A. | [52,63], | [41,100], | N.A. | [43,63], | [41,76], | [52,63], | [51,76], | [52,76], | [41,76], | [80,100], | [52,76], | [52,63], | [52,80], | [54,66], | [57,63] |
| x4 | N.A. | [42,63], | [52,100], | [76,80], | N.A. | [52,79], | [52,76], | [48,76], | [41,76], | [76,80], | [80,100], | [52,76], | [42,76], | [41,80], | [57,63], | [56,63] |
| x5 | N.A. | [43,63], | [41,63], | [41,63], | [41,76], | N.A. | [30,54], | [41,76], | [52,77], | [52,63], | [59,100], | [58,76], | [42,76], | [41,52], | [55,63], | [59,76] |
| x6 | N.A. | [52,54], | [52,63], | [52,76], | [41,76], | [52,76], | N.A. | [48,76], | [52,77], | [77,80], | [52,76], | [52,76], | [60,63], | [52,80], | [63,66], | [59,100] |
| x7 | N.A. | [41,63], | [41,63], | [52,63], | [41,76], | [52,79], | [55,63], | N.A. | [77,80], | [53,76], | [41,76], | [41,76], | [41,76], | [41,52], | [37,63], | [56,63] |
| x8 | N.A. | [42,63], | [45,100], | [41,63], | [44,63], | [52,76], | [52,63], | [51,63], | N.A. | [41,76], | [52,100], | [41,76], | [42,76], | [52,80], | [55,63], | [43,76] |
| x9 | N.A. | [43,63], | [52,76], | [52,76], | [44,76], | [41,79], | [52,63], | [51,63], | [52,76], | N.A. | [52,76], | [52,76], | [52,76], | [52,55], | [55,63], | [58,63] |
| x10 | N.A. | [41,54], | [41,76], | [41,63], | [44,76], | [52,79], | [52,100], | [52,76], | [41,76], | [52,63], | N.A. | [41,76], | [41,76], | [52,80], | [57,63], | [43,63] |
| x11 | N.A. | [52,63], | [41,100], | [41,76], | [41,63], | [52,79], | [52,63], | [48,100], | [59,78], | [52,76], | [52,100], | N.A. | [41,63], | [52,55], | [54,55], | [56,63] |
| x12 | N.A. | [32,63], | [52,100], | [63,80], | [41,63], | [52,79], | [63,80], | [51,63], | [60,76], | [54,76], | [59,63], | [52,63], | N.A. | [41,52], | [55,63], | [44,63] |
| x13 | N.A. | [41,65], | [52,76], | [52,76], | [51,76], | [79,80], | [55,63], | [52,77], | [41,78], | [52,76], | [58,100], | [52,76], | [52,76], | N.A. | [54,55], | [55,100] |
| x14 | N.A. | [32,54], | [41,63], | [39,76], | [44,63], | [52,76], | [55,63], | [52,63], | [41,76], | [54,76], | [30,100], | [52,63], | [61,76], | [41,52], | N.A. | [56,63] |
| x15 | N.A. | [32,54], | [52,76], | [52,76], | [52,63], | [52,79], | [49,100], | [51,63], | [59,78], | [52,76], | [52,76], | [41,63], | [61,76], | [41,50], | [44,54], | N.A. |
| x0 | x1 | x2 | x3 | x4 | x5 | x6 | x7 | x8 | x9 | x10 | x11 | x12 | x13 | x14 | x15 | |
|---|---|---|---|---|---|---|---|---|---|---|---|---|---|---|---|---|
| x0 | N.A. | [41,63], | [52,76], | [52,63], | [43,63], | [41,79], | [41,63], | [41,76], | [52,76], | [53,63], | [58,76], | [41,76], | [52,100], | [41,52], | [54,55], | [56,100] |
| x1 | N.A. | N.A. | [52,100], | [63,80], | [43,76], | [41,79], | [52,63], | [51,77], | [41,78], | [53,77], | [52,100], | [52,76], | [52,63], | [52,55], | [54,57], | [55,69] |
| x2 | N.A. | [52,63], | N.A. | [52,76], | [52,63], | [52,76], | [55,76], | [52,77], | [78,80], | [52,77], | [30,100], | [41,76], | [52,76], | [41,52], | [63,64], | [50,63] |
| x3 | N.A. | [54,80], | [45,100], | N.A. | [41,63], | [79,80], | [63,80], | [52,63], | [52,76], | [54,77], | [52,100], | [41,76], | [42,76], | [64,80], | [54,66], | [63,68] |
| x4 | N.A. | [41,63], | [45,76], | [76,80], | N.A. | [41,79], | [41,63], | [52,76], | [52,78], | [76,80], | [52,100], | [41,76], | [52,76], | [52,62], | [50,63], | [43,69] |
| x5 | N.A. | [43,65], | [42,100], | [52,63], | [63,80], | N.A. | [52,63], | [52,76], | [76,80], | [41,63], | [52,100], | [41,76], | [52,76], | [52,60], | [57,63], | [43,76] |
| x6 | N.A. | [41,63], | [41,100], | [52,76], | [52,63], | [41,79], | N.A. | [52,76], | [52,78], | [77,80], | [41,76], | [52,63], | [52,76], | [64,80], | [63,66], | [44,63] |
| x7 | N.A. | [52,54], | [41,100], | [39,76], | [44,76], | [52,79], | [49,63], | N.A. | [77,80], | [52,76], | [52,100], | [41,76], | [52,76], | [52,64], | [37,54], | [43,63] |
| x8 | N.A. | [30,54], | [41,100], | [76,80], | [52,63], | [52,79], | [52,63], | [51,76], | N.A. | [52,76], | [80,100], | [41,76], | [52,63], | [52,80], | [57,63], | [66,100] |
| x9 | N.A. | [43,63], | [42,63], | [52,76], | [51,76], | [41,100], | [63,80], | [52,76], | [52,78], | N.A. | [52,76], | [52,76], | [52,76], | [41,52], | [45,63], | [66,76] |
| x10 | N.A. | [42,63], | [41,100], | [52,76], | [41,63], | [41,79], | [63,80], | [51,76], | [41,76], | [53,77], | N.A. | [76,80], | [52,63], | [41,52], | [63,65], | [66,100] |
| x11 | N.A. | [41,63], | [42,63], | [52,63], | [41,63], | [41,79], | [52,54], | [52,76], | [52,78], | [52,77], | [59,100], | N.A. | [52,63], | [52,80], | [54,55], | [57,76] |
| x12 | N.A. | [41,63], | [42,100], | [63,80], | [41,63], | [52,76], | [63,80], | [51,76], | [59,78], | [54,63], | [52,100], | [41,63], | N.A. | [52,80], | [58,63], | [58,63] |
| x13 | N.A. | [41,63], | [41,76], | [41,63], | [41,76], | [79,80], | [54,80], | [41,63], | [41,76], | [41,76], | [52,76], | [58,76], | [41,76], | N.A. | [54,55], | [57,63] |
| x14 | N.A. | [52,63], | [63,80], | [30,76], | [41,76], | [52,79], | [55,76], | [52,76], | [52,76], | [41,76], | [52,76], | [52,76], | [76,80], | [80,90], | N.A. | [59,100] |
| x15 | N.A. | [42,63], | [41,76], | [53,63], | [43,76], | [52,79], | [52,63], | [76,80], | [52,76], | [41,76], | [52,100], | [59,76], | [52,63], | [40,50], | [45,54], | N.A. |
| x0 | x1 | x2 | x3 | x4 | x5 | x6 | x7 | x8 | x9 | x10 | x11 | x12 | x13 | x14 | x15 | |
|---|---|---|---|---|---|---|---|---|---|---|---|---|---|---|---|---|
| x0 | N.A. | [41,63], | [41,63], | [41,63], | [52,78], | [41,76], | [52,76], | [41,76], | [52,78], | [52,76], | [52,76], | [52,63], | [52,76], | [52,55], | [43,54], | [66,76] |
| x1 | N.A. | N.A. | [41,100], | [52,63], | [41,76], | [41,76], | [52,54], | [41,63], | [52,76], | [52,76], | [52,76], | [52,76], | [52,76], | [52,80], | [55,63], | [66,100] |
| x2 | N.A. | [42,63], | N.A. | [41,76], | [52,63], | [52,79], | [41,63], | [52,63], | [59,78], | [41,76], | [52,100], | [41,76], | [52,76], | [52,80], | [50,63], | [44,63] |
| x3 | N.A. | [41,63], | [52,63], | N.A. | [41,76], | [76,80], | [52,63], | [41,76], | [59,76], | [52,76], | [41,100], | [52,63], | [41,76], | [52,60], | [44,63], | [63,66] |
| x4 | N.A. | [42,63], | [52,76], | [30,76], | N.A. | [52,100], | [55,63], | [48,76], | [41,77], | [52,76], | [52,100], | [41,76], | [61,63], | [41,80], | [55,63], | [55,63] |
| x5 | N.A. | [32,54], | [52,63], | [52,63], | [52,76], | N.A. | [52,63], | [41,76], | [52,76], | [53,76], | [41,100], | [52,63], | [76,80], | [41,45], | [50,54], | [43,63] |
| x6 | N.A. | [52,54], | [52,100], | [30,63], | [52,76], | [52,100], | N.A. | [48,63], | [41,76], | [53,76], | [52,100], | [52,76], | [41,76], | [41,52], | [55,63], | [59,63] |
| x7 | N.A. | [52,54], | [41,76], | [52,63], | [52,76], | [41,79], | [41,76], | N.A. | [41,76], | [41,76], | [52,76], | [52,76], | [41,76], | [52,80], | [55,63], | [63,68] |
| x8 | N.A. | [41,54], | [52,100], | [52,63], | [43,76], | [52,79], | [52,63], | [41,63], | N.A. | [52,76], | [41,100], | [52,76], | [76,80], | [41,52], | [55,63], | [63,66] |
| x9 | N.A. | [52,63], | [52,100], | [52,76], | [41,63], | [41,79], | [52,63], | [41,63], | [52,77], | N.A. | [41,100], | [76,80], | [61,76], | [52,62], | [63,64], | [63,66] |
| x10 | N.A. | [41,63], | [45,100], | [63,80], | [51,76], | [52,79], | [54,55], | [41,63], | [76,80], | [52,76], | N.A. | [41,76], | [41,76], | [41,80], | [57,63], | [56,76] |
| x11 | N.A. | [41,54], | [52,100], | [41,63], | [76,80], | [41,79], | [52,63], | [48,63], | [59,77], | [41,76], | [41,100], | N.A. | [52,63], | [41,52], | [57,63], | [57,63] |
| x12 | N.A. | [41,63], | [42,76], | [52,76], | [52,76], | [52,100], | [52,100], | [63,80], | [52,76], | [41,76], | [41,100], | [41,63], | N.A. | [52,55], | [57,63], | [56,63] |
| x13 | N.A. | [43,54], | [45,76], | [39,76], | [41,76], | [79,80], | [55,100], | [51,63], | [60,77], | [41,76], | [52,63], | [52,76], | [41,76], | N.A. | [50,63], | [59,76] |
| x14 | N.A. | [41,54], | [52,76], | [41,63], | [44,76], | [52,79], | [52,63], | [52,63], | [52,77], | [54,76], | [58,100], | [52,63], | [52,63], | [41,64], | N.A. | [66,76] |
| x15 | N.A. | [63,80], | [52,100], | [53,63], | [43,63], | [52,76], | [41,63], | [52,76], | [76,80], | [41,63], | [59,100], | [52,76], | [52,63], | [64,80], | [63,64], | N.A. |
Appendix B
References
- Jeong, Y.; Yoon, B. Development of patent roadmap based on technology roadmap by analyzing patterns of patent development. Technovation 2015, 39, 37–52. [Google Scholar] [CrossRef]
- Carvalho, M.M.; Fleury, A.; Lopes, A.P. An overview of the literature on technology roadmapping (trm): Contributions and trends. Technol. Forecast Soc. Chang. 2013, 80, 1418–1437. [Google Scholar] [CrossRef]
- Phaal, R.; Farrukh, C.; Probert, D. Technology Roadmapping: Linking Technology Resources to Business Objectives; Centre for Technology Management, University of Cambridge: Cambridge, UK, 2001. [Google Scholar]
- Gallegos, R.A.R.; Daim, T. Technology roadmap: Cattle farming sustainability in germany. J. Clean. Prod. 2016, 142, 4310–4326. [Google Scholar] [CrossRef]
- Hamel, G.; Prahalad, C.K. The core competence of the corporation. Harv. Bus. Rev. 1990, 68, 79–91. [Google Scholar]
- Van Kleef, J.A.; Roome, N. Developing capabilities and competence for sustainable business management as innovation: A research agenda. J. Clean. Prod. 2007, 15, 38–51. [Google Scholar] [CrossRef]
- Po, L.Y.; Zhang, D. A foundation for competence set analysis. Math. Soc. Sci. 1990, 20, 251–299. [Google Scholar]
- Yu, P.; Zhang, D. Optimal expansion of competence sets and decision support. INFOR 1992, 30, 68–84. [Google Scholar] [CrossRef]
- Ghazinoory, S.; Daneshmand-Mehr, M.; Arasti, M.R. Developing a model for integrating decisions in technology roadmapping by fuzzy promethee. J. Intell. Fuzzy Syst. 2014, 26, 625–645. [Google Scholar] [CrossRef]
- Hussain, M.; Tapinos, E.; Knight, L. Scenario-driven roadmapping for technology foresight. Technol. Forecast Soc. Chang. 2017, 124, 160–177. [Google Scholar] [CrossRef]
- Siksnelyte-Butkiene, I.; Zavadskas, E.K.; Streimikiene, D. Multi-criteria decision-making (mcdm) for the assessment of renewable energy technologies in a household: A review. Energies 2020, 13, 1164. [Google Scholar] [CrossRef]
- Carlsson, C.; Korhonen, P. A parametric approach to fuzzy linear programming. Fuzzy Sets Syst. 1986, 20, 17–30. [Google Scholar] [CrossRef]
- Yu, P.-L. Habitual domains. Oper. Res. 1991, 39, 869–876. [Google Scholar] [CrossRef]
- Chen, T.-Y. Using competence sets to analyze the consumer decision problem. Eur. J. Oper. Res. 2001, 128, 98–118. [Google Scholar] [CrossRef]
- Yu, P.L. Forming Winning Strategies: An Integrated Theory of Habitual Domains; Springer: New York, NY, USA, 1990. [Google Scholar]
- Zhan, Y.; Tan, K.H. An analytic infrastructure for harvesting big data to enhance supply chain performance. Eur. J. Oper. Res. 2020, 281, 559–574. [Google Scholar] [CrossRef]
- Larbani, M.; Yu, P.-L. Competence set analysis, decision blinds and decision-making. In Wonderful Solutions and Habitual Domains for Challenging Problems in Changeable Spaces: From Theoretical Framework to Applications; Springer: Singapore, 2017; pp. 123–145. [Google Scholar]
- Huang, J.-J.; Tzeng, G.-H.; Ong, C.-S. Optimal fuzzy multi-criteria expansion of competence sets using multi-objectives evolutionary algorithms. Expert Syst. Appl. 2006, 30, 739–745. [Google Scholar] [CrossRef]
- Yu, P.-L.; Chen, Y.-C. Dynamic multiple criteria decision making in changeable spaces: From habitual domains to innovation dynamics. Ann. Oper. Res. 2012, 197, 201–220. [Google Scholar] [CrossRef]
- Tsai, J.-F.; Wang, P.-C.; Lin, M.-H. Optimal expansion of competence sets with multilevel skills. Comput. Ind. Eng. 2012, 62, 770–776. [Google Scholar] [CrossRef]
- Larbani, M.; Yu, P.L. Effective decision making in changeable spaces, covering and discovering processes: A habitual domain approach. In Human-Centric Decision-Making Models for Social Sciences; Springer: Berlin/Heidelberg, Germany, 2014; pp. 131–161. [Google Scholar]
- Yu, P.; Chen, Y. Dynamic mcdm, habitual domains and competence set analysis for effective decision making in changeable spaces. In Trends in Multiple Criteria Decision Analysis; Greco, S., Ehrgott, M., Eds.; Springer: Boston, MA, USA, 2010; pp. 1–35. [Google Scholar]
- Shi, Y.; Yu, P. Habitual domain analysis for effective decision making. In Multiple Criteria Decision Making and Risk Analysis Using Microcomputers; Karpak, B., Zionts, S., Eds.; Springer: New York, NY, USA, 1989; pp. 127–163. [Google Scholar]
- Larbani, M.; Yu, P.L. Empowering data mining sciences by habitual domains theory, part I: The concept of wonderful solution. Ann. Data Sci. 2020, 7, 373–397. [Google Scholar] [CrossRef]
- Larbani, M.; Yu, P.L. Empowering data mining sciences by habitual domains theory, part II: Reaching wonderful solutions. Ann. Data Sci. 2018, 7, 549–580. [Google Scholar] [CrossRef]
- Çetindamar, D.; Phaal, R.; Probert, D. Technology Management: Activities and Tools; Palgrave Macmillan: New York, NY, USA, 2016. [Google Scholar]
- Galvin, R. Science roadmaps. Science 1998, 280, 803. [Google Scholar] [CrossRef]
- Galvin, R. Roadmapping—A practitioner’s update. Technol. Forecast Soc. Chang. 2004, 71, 101–103. [Google Scholar] [CrossRef]
- Harring, R. Motorola’s use of the product technology roadmap. In Proceedings of the roceedings of the National Communications Forum, Rosemont, IL, USA, 24–26 September 1984; pp. 78–80. [Google Scholar]
- Kostoff, R.N.; Schaller, R.R. Science and technology roadmaps. IEEE Trans. Eng. Manag. 2001, 48, 132–143. [Google Scholar] [CrossRef]
- Cho, Y.; Yoon, S.-P.; Kim, K.-S. An industrial technology roadmap for supporting public r&d planning. Technol. Forecast Soc. Chang. 2016, 107, 1–12. [Google Scholar]
- Groenveld, P. Roadmapping integrates business and technology. Res. Technol. Manag. 1997, 40, 48–55. [Google Scholar] [CrossRef]
- Yoon, B.; Phaal, R. Structuring technological information for technology roadmapping: Data mining approach. Technol. Anal. Strateg. Manag. 2013, 25, 1119–1137. [Google Scholar] [CrossRef]
- Lee, J.H.; Phaal, R.; Lee, S.-H. An integrated service-device-technology roadmap for smart city development. Technol. Forecast Soc. Chang. 2013, 80, 286–306. [Google Scholar] [CrossRef]
- Garcia, M.L.; Bray, O.H. Fundamentals of Technology Roadmapping; Sandia National Labs.: Albuquerque, NM, USA, 1997. [Google Scholar]
- Kappel, T.A. Perspectives on roadmaps: How organizations talk about the future. J. Prod. Innov. Manag. 2001, 18, 39–50. [Google Scholar] [CrossRef]
- Wells, R.; Phaal, R.; Farrukh, C.; Probert, D. Technology roadmapping for a service organization. Res. Technol. Manag. 2004, 47, 46–51. [Google Scholar] [CrossRef]
- Gerdsri, N.; Kocaoglu, D.F. Applying the analytic hierarchy process (AHP) to build a strategic framework for technology roadmapping. Math Comput. Model 2007, 46, 1071–1080. [Google Scholar] [CrossRef]
- Moehrle, M.G.; Isenmann, R.; Phaal, R. Technology Roadmapping for Strategy and Innovation; Springer: Berlin/Heidelberg, Germany, 2013. [Google Scholar]
- Phaal, R.; Farrukh, C.; Probert, D. A framework for supporting the management of technological innovation. In Proceedings of the Future of Innovation Studies Conference, Eindhoven, The Netherlands, 20–23 September 2001. [Google Scholar]
- Lee, S.; Park, Y. Customization of technology roadmaps according to roadmapping purposes: Overall process and detailed modules. Technol. Forecast Soc. Chang. 2005, 72, 567–583. [Google Scholar] [CrossRef]
- Saad, S.; Perera, T.; Gindy, N.N.; Cerit, B.; Hodgson, A. Technology roadmapping for the next generation manufacturing enterprise. J. Manuf. Technol. Manag. 2006, 17, 404–416. [Google Scholar]
- Lee, J.H.; Kim, H.-I.; Phaal, R. An analysis of factors improving technology roadmap credibility: A communications theory assessment of roadmapping processes. Technol. Forecast Soc. Chang. 2012, 79, 263–280. [Google Scholar] [CrossRef]
- Son, W.; Lee, S. Integrating fuzzy-set theory into technology roadmap development to support decision-making. Technol. Anal. Strateg. Manag. 2019, 31, 447–461. [Google Scholar] [CrossRef]
- Lee, J.H.; Phaal, R.; Lee, C. An empirical analysis of the determinants of technology roadmap utilization. R D Manag. 2011, 41, 485–508. [Google Scholar] [CrossRef]
- Yoon, B.; Phaal, R.; Probert, D. Morphology analysis for technology roadmapping: Application of text mining. R D Manag. 2008, 38, 51–68. [Google Scholar] [CrossRef]
- Trappey, A.J.; Trappey, C.V.; Fan, C.-Y.; Hsu, A.P.; Li, X.-K.; Lee, I.J. IoT patent roadmap for smart logistic service provision in the context of industry 4.0. J. Chin. Inst. Eng. 2017, 40, 593–602. [Google Scholar] [CrossRef]
- Bray, O.H.; Garcia, M.L. Technology roadmapping: The integration of strategic and technology planning for competitiveness. In Proceedings of the Portland International Conference on Management of Engineering and Technology (PICMET), Portland, OR, USA, 31 July 1997. [Google Scholar]
- Institute for Manufacturing. T-Plan: The Fast Start to Technology Roadmapping: Planning Your Route to Success; University of Cambridge: Cambridge, UK, 2001. [Google Scholar]
- Holmes, C.; Ferrill, M. The application of operation and technology roadmapping to aid singaporean smes identify and select emerging technologies. Technol. Forecast Soc. Chang. 2005, 72, 349–357. [Google Scholar] [CrossRef]
- Martin, G.; Eggink, E. Creation of a thermal technology roadmap in a consumer electronics product environment. In Proceedings of the Twenty-fourth Annual IEEE Semiconductor Thermal Measurement and Management Symposium (Semi-Therm), San Jose, CA, USA, 16–20 March 2008. [Google Scholar]
- Kim, H.Y.; Park, Y.T. Development and Application of Web-Based Technology Roadmap: QFD and Scenario Planning Approach. In Proceedings of Proceedings of the 2004 Fall Conference of Korean Society of Industrial Engineers, Seoul, South Korea, 12–13 November 2004. [Google Scholar]
- Lee, C.; Lee, J. Conjoint analysis and qfd for a reliable starting point of technology roadmap. J. Technol. Innov. 2007, 16, 65–86. [Google Scholar]
- Phaal, R.; Muller, G. An architectural framework for roadmapping: Towards visual strategy. Technol. Forecast Soc. Chang. 2009, 76, 39–49. [Google Scholar] [CrossRef]
- European Industrial Research Management Association. Technology Roadmapping: Delivering Business Vision, Working Group Reports; European Industrial Research Management Association: Bruxelles, Belgium, 1997. [Google Scholar]
- Daim, T.U.; Amer, M.; Brenden, R. Technology roadmapping for wind energy: Case of the pacific northwest. J. Clean. Prod. 2012, 20, 27–37. [Google Scholar] [CrossRef]
- Hansen, C.; Daim, T.; Ernst, H.; Herstatt, C. The future of rail automation: A scenario-based technology roadmap for the rail automation market. Technol. Forecast Soc. Chang. 2016, 110, 196–212. [Google Scholar] [CrossRef]
- Lee, S.; Lee, S.; Seol, H.; Park, Y. Using patent information for designing new product and technology: Keyword based technology roadmapping. R D Manag. 2008, 38, 169–188. [Google Scholar] [CrossRef]
- Beeton, D. Exploratory Roadmapping for Sector Foresight; University of Cambridge: Cambridge, UK, 2007. [Google Scholar]
- Tzeng, G.-H.; Huang, J.-J. Fuzzy Multiple Objective Decision Making; CRC Press: Boca Raton, FL, USA, 2014. [Google Scholar]
- Kuhn, H.W.; Tucker, A. Nonlinear Programming Proceedings of the Second Berkeley Symposium on Mathematical Statistics and Probability; Neyman, J., Ed.; University of California Press: Berkeley, CA, USA, 1951. [Google Scholar]
- Yu, P.-L. A class of solutions for group decision problems. Manag. Sci. 1973, 19, 936–946. [Google Scholar] [CrossRef]
- Bellman, R.E.; Zadeh, L.A. Decision-making in a fuzzy environment. Manag. Sci. 1970, 17, 141–164. [Google Scholar] [CrossRef]
- Hwang, C.L.; Yoon, K. Multiple Attribute Decision Making: Methods and Applications—A State-of-the-Art Survey; Springer: Berlin/Heidelberg, Germany, 1981. [Google Scholar]
- Zimmermann, H.-J. Fuzzy programming and linear programming with several objective functions. Fuzzy Sets Syst. 1978, 1, 45–55. [Google Scholar] [CrossRef]
- Sakawa, M. Fuzzy Sets and Interactive Multiobjective Optimization; Plenum: New York, NY, USA, 2013. [Google Scholar]
- Lee, E.S.; Li, R.J. Fuzzy multiple objective programming and compromise programming with pareto optimum. Fuzzy Sets Syst. 1993, 53, 275–288. [Google Scholar]
- Atteya, T.E.M. Rough multiple objective programming. Eur. J. Oper. Res. 2016, 248, 204–210. [Google Scholar] [CrossRef]
- Holzmann, T.; Smith, J.C. Solving discrete multi-objective optimization problems using modified augmented weighted tchebychev scalarizations. Eur. J. Oper. Res. 2018, 271, 436–449. [Google Scholar] [CrossRef]
- Botte, M.; Schöbel, A. Dominance for multi-objective robust optimization concepts. Eur. J. Oper. Res. 2019, 273, 430–440. [Google Scholar] [CrossRef]
- Chung, C.-K.; Chen, H.M.; Chang, C.-T.; Huang, H.-L. On fuzzy multiple objective linear programming problems. Expert Syst. Appl. 2018, 114, 552–562. [Google Scholar] [CrossRef]
- Roy, A.; Manna, A.; Maity, S. A novel memetic genetic algorithm for solving traveling salesman problem based on multi-parent crossover technique. Decis. Mak. App. Manag. Eng. 2019, 2, 100–111. [Google Scholar] [CrossRef]
- Biswas, P.; Pal, B.B. A fuzzy goal programming method to solve congestion management problem using genetic algorithm. Decis. Mak. App. Manag. Eng. 2019, 2, 36–53. [Google Scholar] [CrossRef]
- Ganguly, S. Multi-objective distributed generation penetration planning with load model using particle swarm optimization. Decis. Mak. App. Manag. Eng. 2020, 3, 30–42. [Google Scholar] [CrossRef]
- Borovička, A. New complex fuzzy multiple objective programming procedure for a portfolio making under uncertainty. Appl. Soft Comput. 2020, 96, 106607. [Google Scholar] [CrossRef]
- Koronakos, G.; Smirlis, Y.; Sotiros, D.; Despotis, D.K. Assessment of oecd better life index by incorporating public opinion. Socio Econ. Plan. Sci. 2020, 70, 100699. [Google Scholar] [CrossRef]
- Tavana, M.; Khalili-Damghani, K.; Arteaga, F.J.S.; Hosseini, A. A fuzzy multi-objective multi-period network dea model for efficiency measurement in oil refineries. Comput. Ind. Eng. 2019, 135, 143–155. [Google Scholar] [CrossRef]
- Kouaissah, N.; Hocine, A. Optimizing sustainable and renewable energy portfolios using a fuzzy interval goal programming approach. Comput. Ind. Eng. 2020, 144, 106448. [Google Scholar] [CrossRef]
- Chen, N.-S.; Huang, H.-Y.; Shih, Y.-C. Factors affecting usage of web-based teachers’ training in elementary and high school. In Proceedings of the International Conference on Computers in Education, Auckland, New Zealand, 3–6 December 2002. [Google Scholar]
- Li, T.; Tong, S.; Zhang, H. Transparency of information acquisition in a supply chain. Manuf. Serv. Oper. Manag. 2014, 16, 412–424. [Google Scholar] [CrossRef]
- Mishra, A.A.; Shah, R. In union lies strength: Collaborative competence in new product development and its performance effects. J. Oper. Manag. 2009, 27, 324–338. [Google Scholar] [CrossRef]
- Schmenner, R.W.; Vastag, G. Revisiting the theory of production competence: Extensions and cross-validations. J. Oper. Manag. 2006, 24, 893–909. [Google Scholar] [CrossRef]
- Tan, K.H.; Zhan, Y.; Ji, G.; Ye, F.; Chang, C. Harvesting big data to enhance supply chain innovation capabilities: An analytic infrastructure based on deduction graph. Int. J. Prod. Econ. 2015, 165, 223–233. [Google Scholar] [CrossRef]
- Dalkey, N.; Helmer, O. An experimental application of the Delphi method to the use of experts. Manag. Sci. 1963, 9, 458–467. [Google Scholar] [CrossRef]
- Murry, J.W.; Hammons, J.O. Delphi: A versatile methodology for conducting qualitative research. Rev. High Ed. 1995, 18, 423–436. [Google Scholar] [CrossRef]
- Brooks, K.W. Delphi technique: Expanding applications. N. Ctr. Assoc. Qtly. 1979, 54, 377–385. [Google Scholar]
- Shi, D.; Yu, P. Optimal expansion and design of competence sets with asymmetric acquiring costs. J. Optim Theory Appl. 1996, 88, 643–658. [Google Scholar] [CrossRef]
- Lee, S. Linking technology roadmapping to patent analysis. In Technology Roadmapping for Strategy and Innovation; Springer: New York, NY, USA, 2013; pp. 267–284. [Google Scholar]
- Bagloee, S.A.; Tavana, M.; Asadi, M.; Oliver, T. Autonomous vehicles: Challenges, opportunities, and future implications for transportation policies. J. Mod. Transp. 2016, 24, 284–303. [Google Scholar] [CrossRef]
- Lai, C.; Xu, L.; Shang, J. Optimal planning of technology roadmap under uncertainty. J. Oper. Res. Soc. 2020, 71, 673–686. [Google Scholar] [CrossRef]
- Choi, S.; Kim, H.; Yoon, J.; Kim, K.; Lee, J.Y. An sao-based text-mining approach for technology roadmapping using patent information. R D Manag. 2013, 43, 52–74. [Google Scholar] [CrossRef]
- An, Y.; Lee, S.; Park, Y. Development of an integrated product-service roadmap with qfd. Int. J. Serv. Manag. 2008, 19, 621–638. [Google Scholar] [CrossRef]
- Gerdsri, N.; Vatananan, R.S. Dynamics of technology roadmapping (TRM) implementation. In Proceedings of the PICMET’07-2007 Portland International Conference on Management of Engineering & Technology, Portland, OR, USA, 5–9 August 2007. [Google Scholar]
- Lee, H.; Geum, Y. Development of the scenario-based technology roadmap considering layer heterogeneity: An approach using cia and ahp. Technol. Forecast Soc. Chang. 2017, 117, 12–24. [Google Scholar] [CrossRef]
- Sanchez, R.; Heene, A. Reinventing strategic management: New theory and practice for competence-based competition. Eur. Manag. J. 1997, 15, 303–317. [Google Scholar] [CrossRef]
- Sanchez, R. Strategic product creation: Managing new interactions of technology, markets, and organizations. Eur. Manag. J. 1996, 14, 121–138. [Google Scholar] [CrossRef]
- Hill, C.W.L.; Schilling, M.A.; Jones, G.R. Strategic Management Theory: An Integrated Approach, 13th ed.; Cengage Learning: Boston, MA, USA, 2019. [Google Scholar]
- Liu, C.-H.; Tzeng, G.-H.; Lee, M.-H. Improving tourism policy implementation—the use of hybrid mcdm models. Tour. Manag. 2012, 33, 413–426. [Google Scholar] [CrossRef]
- Phillips-Wren, G.; Jain, L.C.; Nakamatsu, K.; Howlett, R.J. Advances in Intelligent Decision Technologies. In Proceedings of the Second KES International Symposium IDT 2010, Baltimore, MD, USA, 28–30 July 2010; Springer: Berlin/Heidelberg, Germany, 2010. [Google Scholar]





| Notations | Descriptions | Notations | Descriptions |
|---|---|---|---|
| An matrix | True competence set | ||
| An -vector | Perceived competence set | ||
| An -vector | Competence | ||
| The cost of acquiring from | Subsidiary variable | ||
| Fuzzy cost from to under | The ith objective under | ||
| (E,t) | Time variant competence set | Membership functions | |
| A given decision problem | Inverse membership functions | ||
| HD | Habitual domain | ||
| The objective | |||
| A parameter of the model | Abbreviations | ||
| skill set | FLS | Fuzzy linear system | |
| Perceived acquired skill set | FMOP | Fuzzy MOP | |
| time | MOP | Multiple objective programming | |
| Truly required competence set | R&D | Research and development | |
| Specific SIP | SIP | Silicon intellectual properties | |
| Education | Industry | Position |
|---|---|---|
| Master | ITS | General manager |
| Master | IC design service | Vice president |
| Master | IC design service | Manager |
| Master | IC design service | Manager |
| Ph.D. | Universities or research institutes | Professor |
| Master | Unmanned vehicle | Vice president |
| Master | Unmanned vehicle | Director |
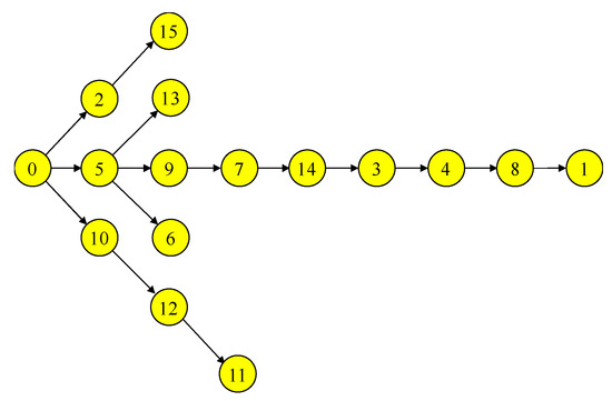
| Optimal Expansion Path | Cost | |||||||
|---|---|---|---|---|---|---|---|---|
| 0→2 | 2→15 | 9→7 | 7→14 | 14→3 | 3→4 | 4→8 | 8→1 | |
| 0→5 | 5→6 | 12→11 | ||||||
| 0→10 | 5→9 | 833.000 | ||||||
| 5→13 | ||||||||
| 10→12 | ||||||||
| u | Stage 1 | Stage 2 | Stage 3 | Stage 4 | Stage 5 | Stage 6 | Stage 7 | Stage 8 | Stage 9 | Cost | ||||||||||||||||||
|---|---|---|---|---|---|---|---|---|---|---|---|---|---|---|---|---|---|---|---|---|---|---|---|---|---|---|---|---|
| 0.000 | 0 | → | 2 | 2 | → | 4 | 6 | → | 1 | 1 | → | 12 | 969.000 | |||||||||||||||
| 0 | → | 5 | 5 | → | 3 | |||||||||||||||||||||||
| 0 | → | 8 | 5 | → | 6 | |||||||||||||||||||||||
| 0 | → | 10 | 5 | → | 9 | |||||||||||||||||||||||
| 0 | → | 14 | 5 | → | 13 | |||||||||||||||||||||||
| 8 | → | 7 | ||||||||||||||||||||||||||
| 12 | → | 11 | ||||||||||||||||||||||||||
| 12 | → | 15 | ||||||||||||||||||||||||||
| 0.100 | 0 | → | 2 | 2 | → | 4 | 1 | → | 12 | 944.100 | ||||||||||||||||||
| 0 | → | 5 | 5 | → | 3 | |||||||||||||||||||||||
| 0 | → | 8 | 5 | → | 6 | |||||||||||||||||||||||
| 0 | → | 10 | 5 | → | 9 | |||||||||||||||||||||||
| 0 | → | 14 | 5 | → | 13 | |||||||||||||||||||||||
| 8 | → | 1 | ||||||||||||||||||||||||||
| 8 | → | 7 | ||||||||||||||||||||||||||
| 12 | → | 11 | ||||||||||||||||||||||||||
| 12 | → | 15 | ||||||||||||||||||||||||||
| 0.200 | 0 | → | 2 | 2 | → | 4 | 1 | → | 12 | 919.200 | ||||||||||||||||||
| 0 | → | 5 | 5 | → | 3 | |||||||||||||||||||||||
| 0 | → | 8 | 5 | → | 6 | |||||||||||||||||||||||
| 0 | → | 10 | 5 | → | 9 | |||||||||||||||||||||||
| 0 | → | 14 | 5 | → | 13 | |||||||||||||||||||||||
| 8 | → | 1 | ||||||||||||||||||||||||||
| 8 | → | 7 | ||||||||||||||||||||||||||
| 12 | → | 11 | ||||||||||||||||||||||||||
| 12 | → | 15 | ||||||||||||||||||||||||||
| 0.300 | 0 | → | 2 | 2 | → | 15 | 3 | → | 4 | 12 | → | 11 | 893.367 | |||||||||||||||
| 0 | → | 5 | 5 | → | 3 | 1 | → | 7 | ||||||||||||||||||||
| 0 | → | 8 | 5 | → | 6 | 1 | → | 12 | ||||||||||||||||||||
| 0 | → | 10 | 5 | → | 9 | |||||||||||||||||||||||
| 0 | → | 14 | 5 | → | 13 | |||||||||||||||||||||||
| 8 | → | 1 | ||||||||||||||||||||||||||
| 0.400 | 0 | → | 2 | 2 | → | 15 | 3 | → | 4 | 4 | → | 8 | 8 | → | 1 | 1 | → | 7 | 7 | → | 14 | 864.533 | ||||||
| 0 | → | 5 | 5 | → | 3 | 12 | → | 11 | ||||||||||||||||||||
| 0 | → | 10 | 5 | → | 6 | |||||||||||||||||||||||
| 5 | → | 9 | ||||||||||||||||||||||||||
| 5 | → | 13 | ||||||||||||||||||||||||||
| 10 | → | 12 | ||||||||||||||||||||||||||
| 0.600 | 0 | → | 2 | 2 | → | 15 | 12 | → | 11 | 9 | → | 7 | 7 | → | 14 | 14 | → | 3 | 3 | → | 4 | 4 | → | 8 | 8 | → | 1 | 799.800 |
| 0 | → | 5 | 5 | → | 6 | 15 | → | 9 | ||||||||||||||||||||
| 0 | → | 10 | 5 | → | 13 | |||||||||||||||||||||||
| 10 | → | 12 | ||||||||||||||||||||||||||
| 0.700 | 0 | → | 5 | 5 | → | 6 | 13 | → | 7 | 7 | → | 2 | 2 | → | 15 | 3 | → | 4 | 4 | → | 8 | 8 | → | 1 | 763.767 | |||
| 5 | → | 13 | 7 | → | 10 | 10 | → | 12 | 12 | → | 11 | |||||||||||||||||
| 7 | → | 14 | 14 | → | 3 | 15 | → | 9 | ||||||||||||||||||||
| 0.800 | 0 | → | 7 | 7 | → | 2 | 2 | → | 15 | 15 | → | 9 | 9 | → | 5 | 5 | → | 6 | 6 | → | 10 | 10 | → | 12 | 12 | → | 11 | 725.867 |
| 7 | → | 14 | 14 | → | 3 | 3 | → | 4 | 4 | → | 8 | 8 | → | 1 | ||||||||||||||
| 0.900 | 0 | → | 7 | 7 | → | 2 | 2 | → | 10 | 3 | → | 4 | 4 | → | 8 | 5 | → | 6 | 684.567 | |||||||||
| 7 | → | 14 | 2 | → | 15 | 10 | → | 12 | 9 | → | 5 | 5 | → | 13 | ||||||||||||||
| 14 | → | 3 | 15 | → | 9 | 12 | → | 11 | 8 | → | 1 | |||||||||||||||||
| 1.000 | 0 | → | 7 | 7 | → | 2 | 2 | → | 10 | 3 | → | 4 | 4 | → | 8 | 8 | → | 1 | 643.000 | |||||||||
| 0 | → | 13 | 7 | → | 14 | 2 | → | 15 | 10 | → | 12 | 4 | → | 11 | ||||||||||||||
| 14 | → | 3 | 15 | → | 9 | 5 | → | 6 | ||||||||||||||||||||
| 9 | → | 5 | ||||||||||||||||||||||||||
Publisher’s Note: MDPI stays neutral with regard to jurisdictional claims in published maps and institutional affiliations. |
© 2021 by the authors. Licensee MDPI, Basel, Switzerland. This article is an open access article distributed under the terms and conditions of the Creative Commons Attribution (CC BY) license (http://creativecommons.org/licenses/by/4.0/).
Share and Cite
Huang, C.-Y.; Huang, J.-J.; Chang, Y.-N.; Lin, Y.-C. A Fuzzy-MOP-Based Competence Set Expansion Method for Technology Roadmap Definitions. Mathematics 2021, 9, 135. https://doi.org/10.3390/math9020135
Huang C-Y, Huang J-J, Chang Y-N, Lin Y-C. A Fuzzy-MOP-Based Competence Set Expansion Method for Technology Roadmap Definitions. Mathematics. 2021; 9(2):135. https://doi.org/10.3390/math9020135
Chicago/Turabian StyleHuang, Chi-Yo, Jih-Jeng Huang, You-Ning Chang, and Yen-Chu Lin. 2021. "A Fuzzy-MOP-Based Competence Set Expansion Method for Technology Roadmap Definitions" Mathematics 9, no. 2: 135. https://doi.org/10.3390/math9020135
APA StyleHuang, C.-Y., Huang, J.-J., Chang, Y.-N., & Lin, Y.-C. (2021). A Fuzzy-MOP-Based Competence Set Expansion Method for Technology Roadmap Definitions. Mathematics, 9(2), 135. https://doi.org/10.3390/math9020135

