MHD Laminar Boundary Layer Flow of a Jeffrey Fluid Past a Vertical Plate Influenced by Viscous Dissipation and a Heat Source/Sink
Abstract
1. Introduction
2. Problem Statement and Mathematical Formulation
Similarity Transformations
3. Method of Solution
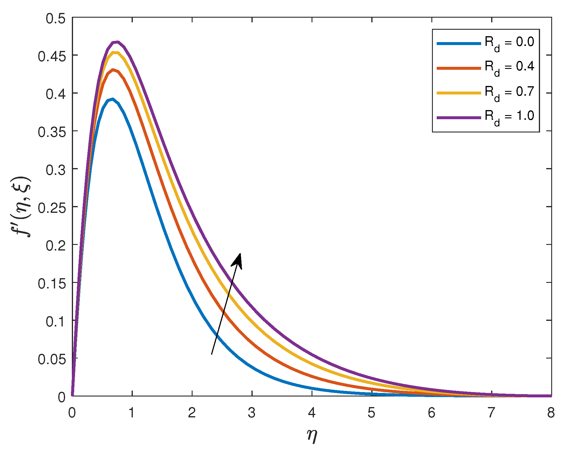
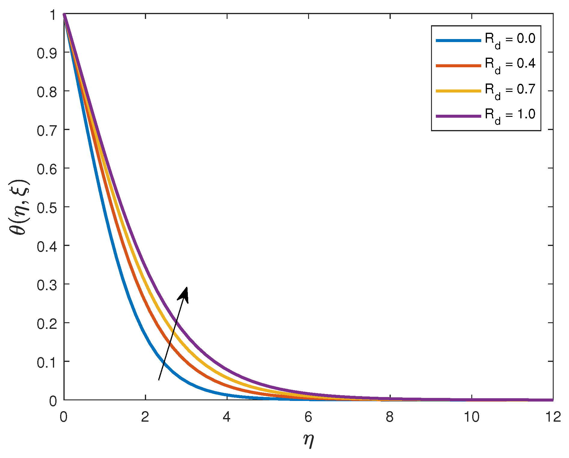
4. Results and Discussions
5. Conclusions
- The bivariate spectral quasi-linearisation method is a very accurate and efficient numerical technique for solving non-linear differential problems;
- Increasing the values of the concentration to thermal buoyancy ratio, radiation parameter, Eckert number, and the heat generation parameter will result in the enhancement of both the fluid velocity and the momentum boundary layer. The opposite trend is observed when the values of the ratio of relaxation to retardation times, Schmidt number, Deborah number, Prandtl number, chemical reaction parameter, and magnetic field parameter are increased;
- The fluid temperature increases with increasing values of the Schmidt number, Deborah number, chemical reaction parameter, radiation parameter, Eckert number, magnetic field parameter, and heat generation parameter, whilst it is reduced with an increase in the values of the ratio of relaxation to retardation times, concentration to thermal buoyancy ratio, and the Prandtl number;
- The fluid concentration is an increasing function of Deborah number, Prandtl number, and the magnetic field parameter whilst decreasing with respect to ratio of relaxation to retardation times, concentration to thermal buoyancy ratio, Schmidt number, chemical reaction parameter, radiation parameter, Eckert number, and the heat generation parameter;
- The local skin friction coefficient is observed to increase with increasing values of the ratio of relaxation to retardation times and the Eckert number. However, it diminishes with increasing values of the Prandtl number, Schmidt number, Deborah number, and magnetic field parameter;
- Increasing the Prandtl number and the ratio of relaxation to retardation times tend to increase the heat transfer rate whilst a decrease is observed when the Schmidt number, Deborah number, magnetic field parameter, and the Eckert number are increased;
- Lastly, the current study observed that the local Sherwood number increase when Schmidt number, the ratio of relaxation to retardation times and the Eckert number are increased whilst it is reduced with increasing Prandtl number, Deborah number, and the magnetic fiels parameter.
Author Contributions
Funding
Institutional Review Board Statement
Informed Consent Statement
Data Availability Statement
Acknowledgments
Conflicts of Interest
References
- Cioranescu, D.; Girault, V.; Rajagopal, K.R. Mechanics and Mathematics of Fluids of the Differential Type. Adv. Mech. Math. 2016, 35, 1. [Google Scholar] [CrossRef]
- Nazeer, M.; Hussain, F.; Ahmad, M.O.; Saeed, S.; Khan, M.I.; Kadry, S.; Chu, Y.-M. Multi-phase flow of Jeffrey Fluid bounded within Magnetized Horizontal Surface. Surf. Interfaces 2020, 100846. [Google Scholar] [CrossRef]
- Nadeem, S.; Akhtar, S.; Saleem, A. Peristaltic flow of a heated Jeffrey fluid inside an elliptic duct: Streamline analysis. Appl. Math. Mech. Engl. Ed. 2021, 42, 583–592. [Google Scholar] [CrossRef]
- Fetecau, C.; Ellahi, R.; Sait, S.M. Mathematical Analysis of Maxwell Fluid Flow through a Porous Plate Channel induced by a Constantly Accelerating or Oscillating Wall. Mathematics 2021, 9, 90. [Google Scholar] [CrossRef]
- Sajid, M.; Jagwal, M.R.; Ahmad, I. Numerical and perturbative analysis on non-axisymmetric Homann stagnation-point flow of Maxwell fluid. SN Appl. Sci. 2021, 3, 438. [Google Scholar] [CrossRef]
- Elhanafy, A.; Guaily, A.; Elsaid, A. Numerical simulation of Oldroyd-B fluid with application to hemodynamics. Adv. Mech. Eng. 2019, 11, 168781401985284. [Google Scholar] [CrossRef]
- Wang, J.; Khan, M.I.; Khan, W.A.; Abbas, S.Z.; Khan, M.I. Transportation of heat generation/absorption and radiative heat flux in homogeneous-heterogeneous catalytic reactions of non-Newtonian fluid (Oldroyd-B model). Comput. Methods Programs Biomed. 2019, 105310. [Google Scholar] [CrossRef]
- Priyadharshini, S.; Ponalagusamy, R. Biorheological Model on Flow of Herschel-Bulkley Fluid through a Tapered Arterial Stenosis with Dilatation. Appl. Bionics Biomech. 2015, 1–12. [Google Scholar] [CrossRef]
- Magnon, E.; Cayeux, E. Precise Method to Estimate the Herschel-Bulkley Parameters from Pipe Rheometer Measurements. Fluids 2021, 6, 157. [Google Scholar] [CrossRef]
- Kahshan, M.; Lu, D.; Siddiqui, A.M. A Jeffrey Fluid Model for a Porous-walled Channel: Application to Flat Plate Dialyzer. Sci. Rep. 2019, 9. [Google Scholar] [CrossRef]
- Akbar, N.S.; Nadeem, S.; Lee, C. Characteristics of Jeffrey fluid model for peristaltic flow of chyme in small intestine with magnetic field. Results Phys. 2013, 3, 152–160. [Google Scholar] [CrossRef]
- Sharma, B.D.; Yadav, P.K.; Filippov, A. A Jeffrey-fluid model of blood flow in tubes with stenosis. Colloid J. 2017, 79, 849–856. [Google Scholar] [CrossRef]
- Nallapu, S.; Radhakrishnamacharya, G. Jeffrey Fluid Flow through Porous Medium in the Presence of Magnetic Field in Narrow Tubes. Int. J. Eng. Math. 2014, 1–8. [Google Scholar] [CrossRef]
- Ellahi, R.; Rahman, S.U.; Nadeem, S. Blood flow of Jeffrey fluid in a catherized tapered artery with the suspension of nanoparticles. Phys. Lett. A 2014, 378, 2973–2980. [Google Scholar] [CrossRef]
- Khan, A.; Zaman, G.; Algahtani, O. Unsteady Magnetohydrodynamic Flow of Jeffrey Fluid through a Porous Oscillating Rectangular Duct. Porosity Process. Technol. Appl. 2018, 125–128. [Google Scholar] [CrossRef]
- Vaidya, H.; Rajashekhar, C.; Divya, B.B.; Manjunatha, G.; Prasad, K.V.; Animasaun, I.L. Influence of transport properties on the peristaltic MHD Jeffrey fluid flow through a porous asymmetric tapered channel. Results Phys. 2020, 18, 103295. [Google Scholar] [CrossRef]
- Ahmad, K.; Ishak, A. Magnetohydrodynamic (MHD) Jeffrey fluid over a stretching vertical surface in a porous medium. Propuls. Power Res. 2017, 6, 269–276. [Google Scholar] [CrossRef]
- Nadeem, S.; Zaheer, S.; Fang, T. Effects of thermal radiation on the boundary layer flow of a Jeffrey fluid over an exponentially stretching surface. Numer. Algorithms 2010, 57, 187–205. [Google Scholar] [CrossRef]
- Hayat, T.; Asad, S.; Qasim, M.; Hendi, A.A. Boundary layer flow of a Jeffrey fluid with convective boundary conditions. Int. J. Numer. Methods Fluids 2011, 69, 1350–1362. [Google Scholar] [CrossRef]
- Tlili, I. Effects MHD and Heat Generation on Mixed Convection Flow of Jeffrey Fluid in Microgravity Environment over an Inclined Stretching Sheet. Symmetry 2019, 11, 438. [Google Scholar] [CrossRef]
- Babu, D.; Venkateswarlu, S.; Keshava Reddy, E. Multivariate Jeffrey Fluid Flow past a Vertical Plate through Porous Medium. J. Appl. Comput. Mech. 2020, 6, 605–616. [Google Scholar] [CrossRef]
- Selvi, R.K.; Muthuraj, R. MHD oscillatory flow of a Jeffrey fluid in a vertical porous channel with viscous dissipation. Ain Shams Eng. J. 2017, 9, 2503–2516. [Google Scholar] [CrossRef]
- Amanulla, C.H.; Nagendra, N.; Surya Narayana Reddy, M.; Subba Rao, A.; Sudhakar Reddy, M. Heat Transfer in a Non-Newtonian Jeffery Fluid from an Inclined Vertical Plate. Indian J. Sci. Technol. 2017, 10, 1–5. [Google Scholar] [CrossRef]
- Prasad, V.R.; Gaffar, S.A.; Reddy, E.K.; Bég, O.A. Numerical Study of Non-Newtonian Boundary Layer Flow of Jeffreys Fluid Past a Vertical Porous Plate in a Non-Darcy Porous Medium. Int. J. Comput. Methods Eng. Sci. Mech. 2014, 15, 372–389. [Google Scholar] [CrossRef]
- Hayat, T.; Shehzad, S.A.; Qasim, M.; Obaidat, S. Radiative flow of Jeffery fluid in a porous medium with power law heat flux and heat source. Nucl. Eng. Des. 2012, 243, 15–19. [Google Scholar] [CrossRef]
- Nisar, K.S.; Mohapatra, R.; Mishra, S.R.; Reddy, M.G. Semi-analytical solution of MHD of free convective Jeffrey fluid flow in the presence of heat source and chemical reaction. Ain Shams Eng. J. 2020, 12, 837–845. [Google Scholar] [CrossRef]
- Hussain, Z.; Hussain, A.; Anwar, M.S.; Farooq, M. Analysis of Cattaneo–Christov heat flux in Jeffery fluid flow with heat source over a stretching cylinder. J. Therm. Anal. Calorim. 2021. [Google Scholar] [CrossRef]
- Qasim, M. Heat and mass transfer in a Jeffrey fluid over a stretching sheet with heat source/sink. Alex. Eng. J. 2013, 52, 571–575. [Google Scholar] [CrossRef]
- Motsa, S.S.; Magagula, V.M.; Sibanda, P. A Bivariate Chebyshev Spectral Collocation Quasilinearization Method for Nonlinear Evolution Parabolic Equations. Sci. World J. 2014, 1–13. [Google Scholar] [CrossRef]
- Magagula, V.M.; Motsa, S.S.; Sibanda, P. On the bivariate spectral quasilinearization method for nonlinear boundary layer partial differential equations. Appl. Heat Mass Fluid Bound. Layers 2020, 177–190. [Google Scholar] [CrossRef]
- Rai, N.; Mondal, S. Spectral methods to solve nonlinear problems: A review. Partial Diff. Eqn. Appl. Math. 2021, 4, 100043. [Google Scholar]
- Goqo, S.P.; Oloniiju, S.D.; Mondal, H.; Sibanda, P.; Motsa, S.S. Entropy generation in MHD radiative viscous nanofluid flow over a porous wedge using the bivariate spectral quasi-linearization method. Case Stud. Therm. Eng. 2018. [Google Scholar] [CrossRef]
- Motsa, S.S.; Ansari, M.S. Unsteady boundary layer flow and heat transfer of Oldroyd-B nanofluid towards a stretching sheet with variable thermal conductivity. Therm. Sci. 2015, 19, S239–S248. [Google Scholar] [CrossRef]
- Ijaz, M.; Ayub, M. Thermally stratified flow of Jeffrey fluid with homogeneous-heterogeneous reactions and non-Fourier heat flux model. Heliyon 2019, 5, e02303. [Google Scholar] [CrossRef] [PubMed]
- Khan, I. A Note on Exact Solutions for the Unsteady Free Convection Flow of a Jeffrey Fluid. Z. FüR Naturforschung A 2015, 70. [Google Scholar] [CrossRef]
- Abdul Gaffar, S.; Ramachandra Prasad, V.; Keshava Reddy, E. Computational study of Jeffrey’s non-Newtonian fluid past a semi-infinite vertical plate with thermal radiation and heat generation/absorption. Ain Shams Eng. J. 2017, 8, 277–294. [Google Scholar] [CrossRef]
- El-Aziz, M.A.; Yahya, A.S. Heat and Mass Transfer of Unsteady Hydromagnetic Free Convection Flow Through Porous Medium Past a Vertical Plate with Uniform Surface Heat Flux. J. Theor. Appl. Mech. 2017, 47, 25–58. [Google Scholar] [CrossRef]
- Alharbey, R.A.; Mondal, H.; Behl, R. Spectral Quasi-Linearization Method for Non-Darcy Porous Medium with Convective Boundary Condition. Entropy 2019, 21, 838. [Google Scholar] [CrossRef]
- Trefethen, L.N. Spectral Methods in MATLAB; Society for Industrial and Applied Mathematics: Philadelphia, PA, USA, 2000; pp. 51–59. [Google Scholar]

































| M | ||||||||
|---|---|---|---|---|---|---|---|---|
| 0.1 | 0.6 | 0.2 | 0.1 | 0.5 | 0.1 | 1.030290 | 0.266186 | 2.080584 |
| 0.2 | 0.841704 | 0.434430 | 2.055455 | |||||
| 0.3 | 0.705153 | 0.600888 | 2.036738 | |||||
| 0.4 | 0.601525 | 0.767872 | 2.022356 | |||||
| 0.1 | 0.6 | 0.2 | 0.1 | 0.5 | 0.1 | 1.030290 | 0.266186 | 2.080584 |
| 1.0 | 1.023224 | 0.266066 | 3.277721 | |||||
| 1.4 | 1.019745 | 0.266026 | 4.468999 | |||||
| 1.8 | 1.017726 | 0.266008 | 5.659950 | |||||
| 0.1 | 0.6 | 0.2 | 0.1 | 0.5 | 0.1 | 1.030290 | 0.266186 | 2.080584 |
| 0.8 | 1.333454 | 0.268194 | 2.095147 | |||||
| 1.4 | 1.594027 | 0.269306 | 2.104991 | |||||
| 2.0 | 1.826278 | 0.270002 | 2.112276 | |||||
| 0.1 | 0.6 | 0.2 | 0.1 | 0.5 | 0.1 | 1.030290 | 0.266186 | 2.080584 |
| 0.3 | 0.708783 | 0.261353 | 2.058275 | |||||
| 0.5 | 0.577533 | 0.258195 | 2.046650 | |||||
| 0.7 | 0.500040 | 0.255768 | 2.038835 | |||||
| 0.1 | 0.6 | 0.2 | 0.1 | 0.5 | 0.1 | 1.030290 | 0.266186 | 2.080584 |
| 1.0 | 0.920258 | 0.259580 | 2.068256 | |||||
| 1.5 | 0.828255 | 0.253782 | 2.057571 | |||||
| 2.0 | 0.751381 | 0.248726 | 2.048362 | |||||
| 0.1 | 0.6 | 0.2 | 0.1 | 0.5 | 0.1 | 1.030290 | 0.266186 | 2.080584 |
| 0.5 | 1.032627 | 0.260233 | 2.080870 | |||||
| 0.9 | 1.034988 | 0.254216 | 2.081158 | |||||
| 1.3 | 1.037374 | 0.248135 | 2.081449 |
Publisher’s Note: MDPI stays neutral with regard to jurisdictional claims in published maps and institutional affiliations. |
© 2021 by the authors. Licensee MDPI, Basel, Switzerland. This article is an open access article distributed under the terms and conditions of the Creative Commons Attribution (CC BY) license (https://creativecommons.org/licenses/by/4.0/).
Share and Cite
Muzara, H.; Shateyi, S. MHD Laminar Boundary Layer Flow of a Jeffrey Fluid Past a Vertical Plate Influenced by Viscous Dissipation and a Heat Source/Sink. Mathematics 2021, 9, 1896. https://doi.org/10.3390/math9161896
Muzara H, Shateyi S. MHD Laminar Boundary Layer Flow of a Jeffrey Fluid Past a Vertical Plate Influenced by Viscous Dissipation and a Heat Source/Sink. Mathematics. 2021; 9(16):1896. https://doi.org/10.3390/math9161896
Chicago/Turabian StyleMuzara, Hillary, and Stanford Shateyi. 2021. "MHD Laminar Boundary Layer Flow of a Jeffrey Fluid Past a Vertical Plate Influenced by Viscous Dissipation and a Heat Source/Sink" Mathematics 9, no. 16: 1896. https://doi.org/10.3390/math9161896
APA StyleMuzara, H., & Shateyi, S. (2021). MHD Laminar Boundary Layer Flow of a Jeffrey Fluid Past a Vertical Plate Influenced by Viscous Dissipation and a Heat Source/Sink. Mathematics, 9(16), 1896. https://doi.org/10.3390/math9161896

