Analysis and Optimization of Axial Flux Permanent Magnet Machine for Cogging Torque Reduction
Abstract
1. Introduction
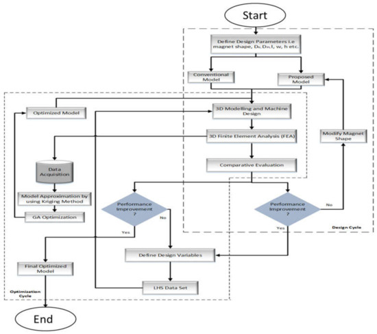
2. Machine Topology and Design Process
3. Proposed and Optimized Model
3.1. Hexagonal Conventional and Proposed Model Magnets
3.2. Optimization of Proposed Model
4. Results and Discussion of Conventional vs Proposed Model
4.1. Comparison of Cogging Torque and Back-EMF of Conventional and Proposed Models
4.2. Voltage Total Harmonic Distortion (VTHD) of the Conventional and Proposed Models
4.3. Torque Analysis of Conventional and Proposed Models
4.4. Comparison of Conventional and Proposed Models
5. Optimized Model Results and Discussion
5.1. Voltage and Cogging Torque Improvement in the Optimized Model
5.2. Power and Torque Analysis of Proposed and Optimized Models
5.3. Comparison of Performance for Proposed and Optimized Models
6. Conclusions
Author Contributions
Funding
Acknowledgments
Conflicts of Interest
References
- Honsinger, V.B. Performance of polyphase permanent magnet machines. IEEE Trans. Power Appar. Syst. 1980, 4, 1510–1518. [Google Scholar] [CrossRef]
- Huang, S.; Luo, J.; Leonardi, F.; Lipo, T.A. A general approach to sizing and power density equations for comparison of electrical machines. IEEE Trans. Ind. Appl. 1998, 34, 92–97. [Google Scholar] [CrossRef]
- Taran, N.; Heins, G.; Rallabandi, V.; Patterson, D.; Ionel, D.M. Torque Production Capability of Axial Flux Machines with Single and Double Rotor Configurations. In Proceedings of the 2018 IEEE Energy Conversion Congress and Exposition (ECCE), Portland, OR, USA, 23–27 September 2018. [Google Scholar]
- Ahmadi Darmani, M.; Hooshyar, H. Optimal Design of Axial Flux Permanent Magnet Synchronous Motor for Electric Vehicle Applications Using GAand FEM. J. Electr. Comput. Eng. Innov. 2015, 3, 89–97. [Google Scholar]
- Lee, C.; Liu, C.; Chau, K. A Magnetless Axial-Flux Machine for Range-Extended Electric Vehicles. Energies 2014, 7, 1483–1499. [Google Scholar] [CrossRef]
- Luo, X.; Niu, S. Maximum Power Point Tracking Sensorless Control of an Axial-Flux Permanent Magnet Vernier Wind Power Generator. Energies 2016, 9, 581. [Google Scholar] [CrossRef]
- Hedlund, M.; Kamf, T.; De Santiago, J.; Abrahamsson, J.; Bernhoff, H. Reluctance Machine for a Hollow Cylinder Flywheel. Energies 2017, 10, 316. [Google Scholar] [CrossRef]
- Kappatou, J.; Zalokostas, G.; Spyratos, D. 3-D FEM Analysis, Prototyping and Tests of an Axial Flux Permanent-Magnet Wind Generator. Energies 2017, 10, 1269. [Google Scholar] [CrossRef]
- Mohamed, A.; Hemeida, A.; Vansompel, H.; Sergeant, P. Parametric Studies for Combined Convective and Conductive Heat Transfer for YASA Axial Flux Permanent Magnet Synchronous Machines. Energies 2018, 11, 2983. [Google Scholar] [CrossRef]
- Amin, S.; Khan, S.; Bukhari, S.S.H. A Comprehensive Review on Axial Flux Machines and Its Applications. In Proceedings of the 2019 2nd International Conference on Computing, Mathematics and Engineering Technologies (iCoMET), Sukkur, Pakistan, 30–31 January 2019. [Google Scholar]
- Aydin, M.; Zhu, Z.Q.; Lipo, T.A.; Howe, D. Minimization of cogging torque in axial-flux permanent-magnet machines: Design concepts. IEEE Trans. Magn. 2007, 43, 3614–3622. [Google Scholar] [CrossRef]
- Kumar, P.; Srivastava, R.K. Influence of Rotor Magnet Shapes on Performance of Axial Flux Permanent Magnet Machines. Prog. Electromagn. Res. 2018, 85, 155–165. [Google Scholar] [CrossRef][Green Version]
- Aydin, M. Magnet skew in cogging torque minimization of axial gap permanent magnet motors. In Proceedings of the 2008 18th International Conference on Electrical Machines, Vilamoura, Portugal, 6–9 September 2008. [Google Scholar]
- Henrotte, F.; Hameyer, K. Computation of electromagnetic force densities: Maxwell stress tensor vs. virtual work principle. J. Comput. Appl. Math. 2004, 168, 235–243. [Google Scholar] [CrossRef]
- Ishak, D.; Zhu, Z.Q.; Howe, D. High torque density permanent magnet brushless machines with similar slot and pole numbers. J. Magn. Magn. Mater. 2004, 272, E1767–E1769. [Google Scholar] [CrossRef]
- Zieliński, P.; Schoepp, K. Wolnoobrotowe generatory synchroniczne wzbudzane magnesami trwałymi o uzwojeniach skupionych. In Prace Naukowe Instytutu Maszyn, Nap˛edów i Pomiarów Elektrycznych Politechniki Wrocławskiej, Studia i Materiały; Oficyna Wydawnicza Politechniki Wrocławskiej: Wrocław, Poland, 2006. [Google Scholar]
- Glinka, T. Maszyny Elektryczne Wzbudzane Magnesami Trwałymi; Wydawnictwo Politechniki Śląskiej: Gliwice, Poland, 2002. [Google Scholar]
- Jonczyk, J.; Kołodziej, J. Modelowanie Zagadnie´n Polowych z Wykorzystaniem MES. Master’s Thesis, Politechnika Opolska, Opole, Poland, 2004. [Google Scholar]
- Yang, Y.; Wang, X.; Zhang, R.; Zhu, C.; Ding, T. Research of cogging torque reduction by different slot width pairing permanent magnet motors. In Proceedings of the 8th International Electric Machines and Systems Conference, Nanjing, China, 27–29 September 2005; pp. 367–370. [Google Scholar]
- Zhu, Z.Q.; Howe, D. Influence of design parameters on cogging torque in permanent magnet machines. IEEE Trans. Energy Convers. 2000, 15, 407–412. [Google Scholar] [CrossRef]
- Cetin, E.; Daldaban, F. Analyzing the profile effects of the various magnet shapes in axial flux PM motors by means of 3D-FEA. Electronics 2018, 7, 13. [Google Scholar] [CrossRef]
- Shokri, M.; Rostami, N.; Behjat, V.; Pyrhönen, J.; Rostami, M. Comparison of performance characteristics of axial-flux permanent-magnet synchronous machine with different magnet shapes. IEEE Trans. Magn. 2015, 51, 1–6. [Google Scholar] [CrossRef]
- Zhao, W.; Lipo, T.A.; Kwon, B.I. Material-efficient permanent-magnet shape for torque pulsation minimization in SPM motors for automotive applications. IEEE Trans. Ind. Electron. 2014, 61, 5779–5787. [Google Scholar] [CrossRef]
- Ikram, J.; Khan, N.; Khaliq, S.; Kwon, B.I. Reduction of Torque Ripple in an Axial Flux Generator Using Arc Shaped Trapezoidal Magnets in an Asymmetric Overhang Configuration. J. Magn. 2016, 21, 577–585. [Google Scholar] [CrossRef][Green Version]
- Jo, W.; Cho, Y.; Chun, Y.; Koo, D. Characteristic analysis on overhang effect in axial flux PM synchronous motors with slotted winding. In Proceedings of the 2006 CES/IEEE 5th International Power Electronics and Motion Control Conference, Shanghai, China, 14–16 August 2006. [Google Scholar]
- Lebensztajn, L.; Marretto, C.A.; Perdiz, F.A.; Costa, M.C.; Nabeta, S.I.; Dietrich, Á.B.; Chabu, I.E.; Cavalcanti, T.T.; Cardoso, J.R. A multi-objective analysis of a special switched reluctance motor. COMPEL-Int. J. Comput. Math. Electr. Electron. Eng. 2005, 24, 931–941. [Google Scholar] [CrossRef]
- Nagalingam, U.; Mahadevan, B.; Vijayarajan, K.; Loganathan, A.P. Design optimization for cogging torque mitigation in brushless DC motor using multi-objective particle swarm optimization algorithm. COMPEL Int. J. Comput. Math. Electr. Electron. Eng. 2015, 34, 1302–1318. [Google Scholar] [CrossRef]
- Gong, J.; Berbecea, A.C.; Gillon, F.; Brochet, P. Multi-objective optimization of a linear induction motor using 3D FEM. COMPEL-Int. J. Comput. Math. Electr. Electron. Eng. 2012, 31, 958–971. [Google Scholar] [CrossRef]
- Bilal, M.; Ikram, J.; Fida, A.; Bukhari, S.S.H.; Haider, N.; Ro, J.S. Performance Improvement of Dual Stator Axial Flux Spoke Type Permanent Magnet Vernier Machine. IEEE Access 2021, 9, 64179–64188. [Google Scholar] [CrossRef]
- Baig, M.A.; Ikram, J.; Iftikhar, A.; Bukhari, S.S.H.; Khan, N.; Ro, J.S. Minimization of cogging torque in axial field flux switching machine using arc shaped triangular magnets. IEEE Access 2020, 8, 227193–227201. [Google Scholar] [CrossRef]
- Yousuf, M.; Khan, F.; Ikram, J.; Badar, R.; Bukhari, S.S.H.; Ro, J.S. Reduction of Torque Ripples in Multi-Stack Slotless Axial Flux Machine by Using Right Angled Trapezoidal Permanent Magnet. IEEE Access 2021, 9, 22760–22773. [Google Scholar] [CrossRef]















| Parameters | Conventional/Proposed | Units |
|---|---|---|
| Outer diameter | 110 | mm |
| Inner diameter | 64 | mm |
| Axial length | 40/40.3 | mm |
| Stator slots depth | 15 | mm |
| Stator slots width | 5 | mm |
| Stator core thickness | 10 | mm |
| Rotor core thickness | 12 | mm |
| Operating speed | 6000 | rpm |
| Number of turns | 32 | - |
| Length of magnet (Lm) | 22.5 | mm |
| Side length (Ln) | 12.5 | mm |
| Width (Wm) | 18 | mm |
| Top and bottom width (Wn) | 9.5 | mm |
| Magnetic gap | 1 | mm |
| Magnet thickness | 2.5/2.8 | mm |
| Arc height | NA/1.8 | mm |
| Flat portion (Hm) | NA/1 | mm |
| Height of center (Hn) | NA/1.5 | mm |
| Model | Conventional | Proposed | Units |
|---|---|---|---|
| Voltage (Vrms) | 109.361 | 109.092 | V |
| Cogging torque | 0.705 | 0.45 | Nm |
| Bg (rms) | 0.548 | 0.496 | T |
| VTHD | 1.33 | 0.789 | % |
| Torque | 3.59 | 3.56 | Nm |
| Torque ripples | 18.89 | 12.1 | % |
| Model | Proposed | Optimized | Units |
|---|---|---|---|
| Voltage (Vrms) | 109.092 | 112.592 | V |
| Cogging torque | 0.745 | 0.356 | Nm |
| Bg (rms) | 0.496 | 0.481 | T |
| VTHD | 0.789 | 1.9 | % |
| Torque ripples | 12.1 | 9.55 | % |
Publisher’s Note: MDPI stays neutral with regard to jurisdictional claims in published maps and institutional affiliations. |
© 2021 by the authors. Licensee MDPI, Basel, Switzerland. This article is an open access article distributed under the terms and conditions of the Creative Commons Attribution (CC BY) license (https://creativecommons.org/licenses/by/4.0/).
Share and Cite
Usman, H.; Ikram, J.; Alimgeer, K.S.; Yousuf, M.; Bukhari, S.S.H.; Ro, J.-S. Analysis and Optimization of Axial Flux Permanent Magnet Machine for Cogging Torque Reduction. Mathematics 2021, 9, 1738. https://doi.org/10.3390/math9151738
Usman H, Ikram J, Alimgeer KS, Yousuf M, Bukhari SSH, Ro J-S. Analysis and Optimization of Axial Flux Permanent Magnet Machine for Cogging Torque Reduction. Mathematics. 2021; 9(15):1738. https://doi.org/10.3390/math9151738
Chicago/Turabian StyleUsman, Hina, Junaid Ikram, Khurram Saleem Alimgeer, Muhammad Yousuf, Syed Sabir Hussain Bukhari, and Jong-Suk Ro. 2021. "Analysis and Optimization of Axial Flux Permanent Magnet Machine for Cogging Torque Reduction" Mathematics 9, no. 15: 1738. https://doi.org/10.3390/math9151738
APA StyleUsman, H., Ikram, J., Alimgeer, K. S., Yousuf, M., Bukhari, S. S. H., & Ro, J.-S. (2021). Analysis and Optimization of Axial Flux Permanent Magnet Machine for Cogging Torque Reduction. Mathematics, 9(15), 1738. https://doi.org/10.3390/math9151738

