Approximating Correlation Matrices Using Stochastic Lie Group Methods
Abstract
1. Introduction
- 1.
- All diagonal elements of a correlation matrix are equal to one and absolute values of all non-diagonal elements are less than or equal to one.
- 2.
- Correlation matrices are real symmetric and positive semi-definite, i.e. all eigenvalues are non-negative.
2. Covariance Flows
3. Stochastic Lie Group Method
| Algorithm 1: Geometric Euler-Maruyama | |
| We divide the time interval into subintervals , . Starting with and the following steps are repeated over successive intervals until . | |
| |
4. Simulation
4.1. Construction of Covariance and Correlation Flows
- Find matrices and such that the conditions in Theorem 1, namely and , are fulfilled.
- Insert the matrices computed in the previous step into (5) and solve this SDE, i.e.by using Algorithm 1, the geometric Euler-Maruyama scheme.
- Compute for a given initial covariance matrix the covariance flow .
- Transform the so computed covariance matrices to corresponding correlation matrices with .
4.1.1. Setting the Coefficient Matrices
4.1.2. Preparation for the Geometric Euler-Maruyama Scheme
4.1.3. Computation of Covariance Flows
4.1.4. Computation of Correlation Flows
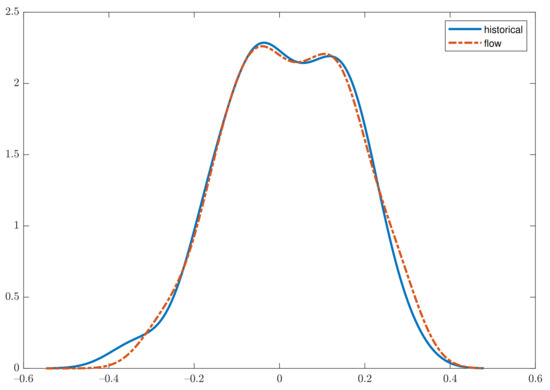
4.2. Results
5. Discussion
Author Contributions
Funding
Acknowledgments
Conflicts of Interest
References
- Bhansali, V.; Wise, B. Forecasting portfolio risk in normal and stressed market. J. Risk 2001, 4, 9–106. [Google Scholar] [CrossRef]
- Brooks, C.; Scott-Quinn, B.; Whalmsey, J. Adjusting VaR Models for the Impact of the Euro; Working Paper of the ISMA Centre; ISMA Centre: Reading, UK, 1998. [Google Scholar]
- Kahl, C.; Günther, M. Complete the Correlation Matrix. In From Nano to Space: Applied Mathematics Inspired by Roland Bulirsch; Breitner, M., Denk, G., Rentrop, P., Eds.; Springer: Berlin/Heidelberg, Germany, 2008; pp. 229–244. [Google Scholar]
- Kupiec, P.H. Stress Testing in a value at risk framework. J. Deriv. 1998, 6, 7–24. [Google Scholar] [CrossRef]
- Boyd, S.; Xiao, L. Least-squares covariance matrix adjustment. SIAM J. Matrix Anal. Appl. 2005, 27, 532–546. [Google Scholar] [CrossRef]
- Malick, J. A dual approach to semidefinite least-squares problems. SIAM. J. Matrix Anal. Appl. 2004, 26, 272–284. [Google Scholar] [CrossRef]
- Qi, H.; Sun, D. A quadratically convergent Newton method for computing the nearest correlation matrix. SIAM J. Matrix Anal. Appl. 2006, 28, 360–385. [Google Scholar] [CrossRef]
- Rebonato, R.; Jäckel, P. The most general methodology to create a valid correlation matrix for risk management and option pricing purposes. J. Risk 2000, 2, 17–27. [Google Scholar] [CrossRef]
- Qi, H.; Sun, D. Correlation stress testing for value-at-risk: an unconstrained convex optimization approach. J. Deriv. 2010, 45, 427–462. [Google Scholar] [CrossRef]
- Finger, C. A methodology for stress correlation. In Risk Metrics Monitor; Fourth Quarter; J.P. Morgan and Reuters: New York, NY, USA, 1997; pp. 3–11. [Google Scholar]
- Teng, L.; Wu, X.; Günther, M.; Ehrhardt, M. A new methodology to create valid time-dependent correlation matrices via isospectral flows. ESAIM Math. Model. Numer. Anal. 2020, 54, 361–371. [Google Scholar] [CrossRef]
- Hante, S.; Arnold, M. RATTLie: A variational Lie group integration scheme for constrained mechanical systems. J. Comput. Appl. Math. 2019. [Google Scholar] [CrossRef]
- Iserles, A.; Munthe-Kaas, H.Z.; Nørsett, S.P.; Zanna, A. Lie group methods. Acta Numer. 2005, 9, 215–365. [Google Scholar] [CrossRef]
- Munthe-Kaas, H.Z. Runge-Kutta methods on Lie groups. BIT Numer. Math. 1998, 38, 92–111. [Google Scholar] [CrossRef]
- Hairer, E.; Lubich, C.; Wanner, G. Geometric Numerical Integration, 2nd ed.; Springer: Berlin/Heidelberg, Germany; New York, NY, USA, 2006. [Google Scholar]
- Burrage, K.; Burrage, P.M. High strong order methods for non-commutative stochastic ordinary differential equation systems and the Magnus formula. Physica D 1999, 133, 34–48. [Google Scholar] [CrossRef]
- Malham, S.J.A.; Wiese, A. Stochastic Lie group Integrators. SIAM J. Sci. Comput. 2008, 30, 597–617. [Google Scholar] [CrossRef][Green Version]
- Marjanovic, G.; Solo, V. Numerical Methods for Stochastic Differential Equations in Matrix Lie Groups Made Simple. IEEE Trans. Autom. Control 2018, 63, 4035–4050. [Google Scholar] [CrossRef]
- Chirikjian, G.S. Stochastic Models, Information Theory, and Lie Groups; Birkhäuser: New York, NY, USA, 2012; Volume 2. [Google Scholar]
- Solo, V. Attitude estimation and Brownian motion on SO(3). In Proceedings of the 49th IEEE Conference on Decision and Control, Atlanta, GA, USA, 15–17 December 2010; pp. 4857–4862. [Google Scholar]
- Piggott, M.J.; Solo, V. Geometric Euler-Maruyama schemes for stochastic differential equations in SO(n) and SE(n). SIAM J. Numer. Anal. 2016, 54, 2490–2516. [Google Scholar] [CrossRef]
- Hall, B.C. Lie Groups, Lie Algebras, and Representations, 2nd ed.; GTM; Springer: New York, NY, USA, 2015; Volume 222. [Google Scholar]
- Wandelt, M.; Günther, M.; Muniz, M. Geometric integration on Lie groups using the Cayley transform with focus on lattice QCD. J. Comput. Appl. Math. 2019, in press. [Google Scholar] [CrossRef]
- Bowman, A.W.; Azzalini, A. Applied Smoothing Techniques for Data Analysis; Oxford University Press: New York, NY, USA, 1997. [Google Scholar]
- Rinehart, R.F. Skew Matrices as Square Roots. Am. Math. Mon. 1960, 67, 157–161. [Google Scholar] [CrossRef]
- Marsden, J.E.; Ratiu, T.S. Introduction to Mechanics and Symmetry, 1st ed.; Springer: New York, NY, USA, 1994. [Google Scholar]
- Abdulle, A.; Cohen, D.; Vilmart, G.; Zygalakis, K.C. High weak order methods for stochastic differential equations based on modified equations. SIAM J. Sci. Comput. 2012, 34, 1800–1823. [Google Scholar] [CrossRef]



Publisher’s Note: MDPI stays neutral with regard to jurisdictional claims in published maps and institutional affiliations. |
© 2021 by the authors. Licensee MDPI, Basel, Switzerland. This article is an open access article distributed under the terms and conditions of the Creative Commons Attribution (CC BY) license (http://creativecommons.org/licenses/by/4.0/).
Share and Cite
Muniz, M.; Ehrhardt, M.; Günther, M. Approximating Correlation Matrices Using Stochastic Lie Group Methods. Mathematics 2021, 9, 94. https://doi.org/10.3390/math9010094
Muniz M, Ehrhardt M, Günther M. Approximating Correlation Matrices Using Stochastic Lie Group Methods. Mathematics. 2021; 9(1):94. https://doi.org/10.3390/math9010094
Chicago/Turabian StyleMuniz, Michelle, Matthias Ehrhardt, and Michael Günther. 2021. "Approximating Correlation Matrices Using Stochastic Lie Group Methods" Mathematics 9, no. 1: 94. https://doi.org/10.3390/math9010094
APA StyleMuniz, M., Ehrhardt, M., & Günther, M. (2021). Approximating Correlation Matrices Using Stochastic Lie Group Methods. Mathematics, 9(1), 94. https://doi.org/10.3390/math9010094

