Nonlinear Spatiotemporal Viral Infection Model with CTL Immunity: Mathematical Analysis †
Abstract
1. Introduction
2. Well-Posedness of Model
Equilibria and Basic Reproduction Number
3. Global Stability
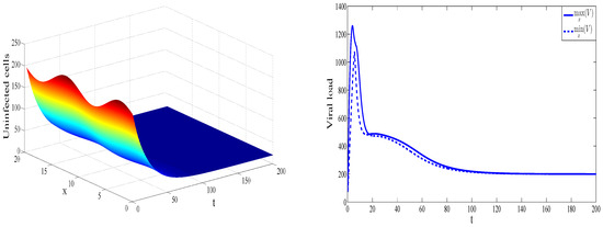
4. Numerical Simulations
5. Discussion and Conclusions
Author Contributions
Funding
Acknowledgments
Conflicts of Interest
Appendix A. The Values of Parameters Used in the Numerical Simulations
| Parameters | Units | Meaning | Value | References |
|---|---|---|---|---|
| cells L day | Source rate of CD4+ T cells | [27] | ||
| L virion day | Average of infection | [12] | ||
| day | Decay rate of healthy cells | [12] | ||
| day | Death rate of exposed CD4+ T cells | [12] | ||
| day | The rate that exposed cells become infected CD4+ T cells | [12] | ||
| day | Death rate of infected CD4+ T cells, not by CTL killing | [12] | ||
| a | day | The rate of production the virus by infected CD4+ T cells | [12] | |
| day | Clearance rate of virus | [12] | ||
| p | L cell day | Clearance rate of infection | [28] | |
| c | cells cell day | Activation rate CTL cells | [28] | |
| b | day | Death rate of CTL cells | [28] | |
| d | mmday | Diffusion coefficient | – |
References
- Perelson, A.S.; Neumann, A.U.; Markowitz, M.; Leonard, J.M.; Ho, D.D. HIV-1 dynamics in vivo: Virion clearance rate, infected cell life-span, and viral generation time. Science 1996, 271, 1582–1586. [Google Scholar] [CrossRef]
- Adams, B.M.; Banks, H.T.; Davidian, M.; Kwon, H.D.; Tran, H.T.; Wynne, S.N.; Rosenberg, E.S. HIV dynamics: Modeling, data analysis, and optimal treatment protocols. J. Comput. Appl. Math. 2005, 184, 10–49. [Google Scholar] [CrossRef]
- Burchell, A.N.; Winer, R.L.; de Sanjosé, S.; Franco, E.L. Epidemiology and transmission dynamics of genital HPV infection. Vaccine 2006, 24, S52–S61. [Google Scholar] [CrossRef]
- Elbasha, E.H.; Dasbach, E.J.; Insinga, R.P. A multi-type HPV transmission model. Bull. Math. Biol. 2008, 70, 2126–2176. [Google Scholar] [CrossRef] [PubMed]
- Li, M.; Zu, J. The review of differential equation models of HBV infection dynamics. J. Virol. Methods 2019, 266, 103–113. [Google Scholar] [CrossRef]
- Meskaf, A.; Allali, K.; Tabit, Y. Optimal control of a delayed hepatitis B viral infection model with cytotoxic T-lymphocyte and antibody responses. Int. J. Dyn. Control. 2017, 5, 893–902. [Google Scholar] [CrossRef]
- Wodarz, D. Hepatitis C virus dynamics and pathology: The role of CTL and antibody responses. J. Gen. Virol. 2003, 84, 1743–1750. [Google Scholar] [CrossRef] [PubMed]
- Layden, J.E.; Layden, T.J. How can mathematics help us understand HCV? Gastroenterology 2001, 120, 1546–1549. [Google Scholar] [CrossRef]
- Nowak, M.A.; Bangham, C.R.M. Population dynamics of immune responses to persistent viruses. Science 1996, 272, 74–79. [Google Scholar] [CrossRef]
- Sun, Q.; Min, L.; Kuang, Y. Global stability of infection-free state and endemic infection state of a modified human immunodeficiency virus infection model. IET Syst. Biol. 2015, 9, 95–103. [Google Scholar] [CrossRef]
- Sun, Q.; Min, L. Dynamics Analysis and Simulation of a Modified HIV Infection Model with a Saturated Infection Rate. Comput. Math. Methods Med. 2014. [Google Scholar] [CrossRef] [PubMed]
- Allali, K.; Danane, J.; Kuang, Y. Global Analysis for an HIV Infection Model with CTL Immune Response and Infected Cells in Eclipse Phase. Appl. Sci. 2017, 7, 861. [Google Scholar] [CrossRef]
- Smith, H.L.; De Leenheer, P. Virus dynamics: A global analysis. SIAM J. Appl. Math. 2003, 63, 1313–1327. [Google Scholar] [CrossRef]
- Daar, E.S.; Moudgil, T.; Meyer, R.D.; Ho, D.D. Transient highlevels of viremia in patients with primary human immunodeficiency virus type 1. N. Engl. J. Med. 1991, 324, 961–964. [Google Scholar] [CrossRef] [PubMed]
- Kahn, J.O.; Walker, B.D. Acute human immunodeficiency virus type 1 infection. N. Engl. J. Med. 1998, 339, 33–39. [Google Scholar] [CrossRef] [PubMed]
- Bocharov, G.; Volpert, V.; Ludewig, B.; Meyerhans, A. Mathematical Immunology of Virus Infections; Springer International Publishing: Cham, Switzerland, 2018. [Google Scholar] [CrossRef]
- Kaufmann, G.R.; Cunningham, P.; Kelleher, A.D.; Zauders, J.; Carr, A.; Vizzard, J.; Law, M.; Cooper, D.A. The Sydney Primary HIV Infection Study Group. Patterns of viral dynamics during primary human immunodeficiency virus type 1 infection. J. Infect. Dis. 1998, 178, 1812–1815. [Google Scholar] [CrossRef]
- Schacker, T.; Collier, A.; Hughes, J.; Shea, T.; Corey, L. Clinical and epidemiologic features of primary HIV infection. Ann. Int. Med. 1996, 125, 257–264. [Google Scholar] [CrossRef]
- Britton, N.F. Essential Mathematical Biology; Springer: London, UK, 2003. [Google Scholar]
- Grebennikov, D.; Bouchnita, A.; Volpert, V.; Bessonov, N.; Meyerhans, A.; Bocharov, G. Spatial lymphocyte dynamics in lymph nodes predicts the CTL frequency needed for HIV infection control. Front. Immunol. 2019, 10, 1213. [Google Scholar] [CrossRef]
- Maziane, M.; Hattaf, K.; Yousfi, N. Dynamics of a class of HIV infection models with cure of infected cells in eclipse stage. Acta Biotheor. 2015, 63, 363–380. [Google Scholar] [CrossRef]
- Hattaf, K.; Yousfi, N. A numerical method for delayed partial differential equations describing infectious diseases. Comput. Math. Appl. 2016, 72, 2741–2750. [Google Scholar] [CrossRef]
- Trofimchuk, S.; Volpert, V. Traveling waves for a bistable reaction-diffusion equation with delay. SIAM J. Math. Anal. 2018, 50, 1175–1199. [Google Scholar] [CrossRef]
- Bocharov, G.; Meyerhans, A.; Bessonov, N.; Trofimchuk, S.; Volpert, V. Interplay between reaction and diffusion processes in governing the dynamics of virus infections. J. Theor. Biol. 2018, 457, 221–236. [Google Scholar] [CrossRef] [PubMed]
- Bessonov, N.; Bocharov, G.; Touaoula, T.M.; Trofimchuk, S.; Volpert, V. Delay reaction-diffusion equation for infection dynamics. Discret. Contin. Dyn. Syst.-B 2019, 24, 2073–2091. [Google Scholar] [CrossRef]
- Goudon, T.; Lagoutiere, F.; Tine, L.M. The Lifschitz-Slyozov equation with space-diffusion of monomers. Kinet. Relat. Model. 2012, 5, 325–355. [Google Scholar] [CrossRef]
- Wang, Y.; Zhou, Y.; Wu, J.; Heffernan, J. Oscillatory viral dynamics in a delayed HIV pathogenesis model. Math. Biosci. 2009, 219, 104–112. [Google Scholar] [CrossRef]
- Zhu, H.; Luo, Y.; Chen, M. Stability and Hopf bifurcation of a HIV infection model with CTL-response delay. Comput. Math. Appl. 2011, 62, 3091–3102. [Google Scholar] [CrossRef]



| Coefficient | Description |
|---|---|
| The birth rate of the uninfected cells | |
| The rate of infection | |
| The natural mortality of the susceptible cells | |
| The death rate of exposed cells | |
| The average that exposed cells become infected | |
| The death rate of infected cells, not by CTL killing | |
| a | The rate of production the virus by infected cells |
| The rate of viral clearance | |
| p | Clearance rate of infection |
| c | Activation rate CTL cells |
| b | Death rate of CTL cells |
| d | Diffusion coefficient |
© 2020 by the authors. Licensee MDPI, Basel, Switzerland. This article is an open access article distributed under the terms and conditions of the Creative Commons Attribution (CC BY) license (http://creativecommons.org/licenses/by/4.0/).
Share and Cite
Danane, J.; Allali, K.; Tine, L.M.; Volpert, V. Nonlinear Spatiotemporal Viral Infection Model with CTL Immunity: Mathematical Analysis. Mathematics 2020, 8, 52. https://doi.org/10.3390/math8010052
Danane J, Allali K, Tine LM, Volpert V. Nonlinear Spatiotemporal Viral Infection Model with CTL Immunity: Mathematical Analysis. Mathematics. 2020; 8(1):52. https://doi.org/10.3390/math8010052
Chicago/Turabian StyleDanane, Jaouad, Karam Allali, Léon Matar Tine, and Vitaly Volpert. 2020. "Nonlinear Spatiotemporal Viral Infection Model with CTL Immunity: Mathematical Analysis" Mathematics 8, no. 1: 52. https://doi.org/10.3390/math8010052
APA StyleDanane, J., Allali, K., Tine, L. M., & Volpert, V. (2020). Nonlinear Spatiotemporal Viral Infection Model with CTL Immunity: Mathematical Analysis. Mathematics, 8(1), 52. https://doi.org/10.3390/math8010052

