Review of Some Control Theory Results on Uniform Stability of Impulsive Systems
Abstract
1. Introduction
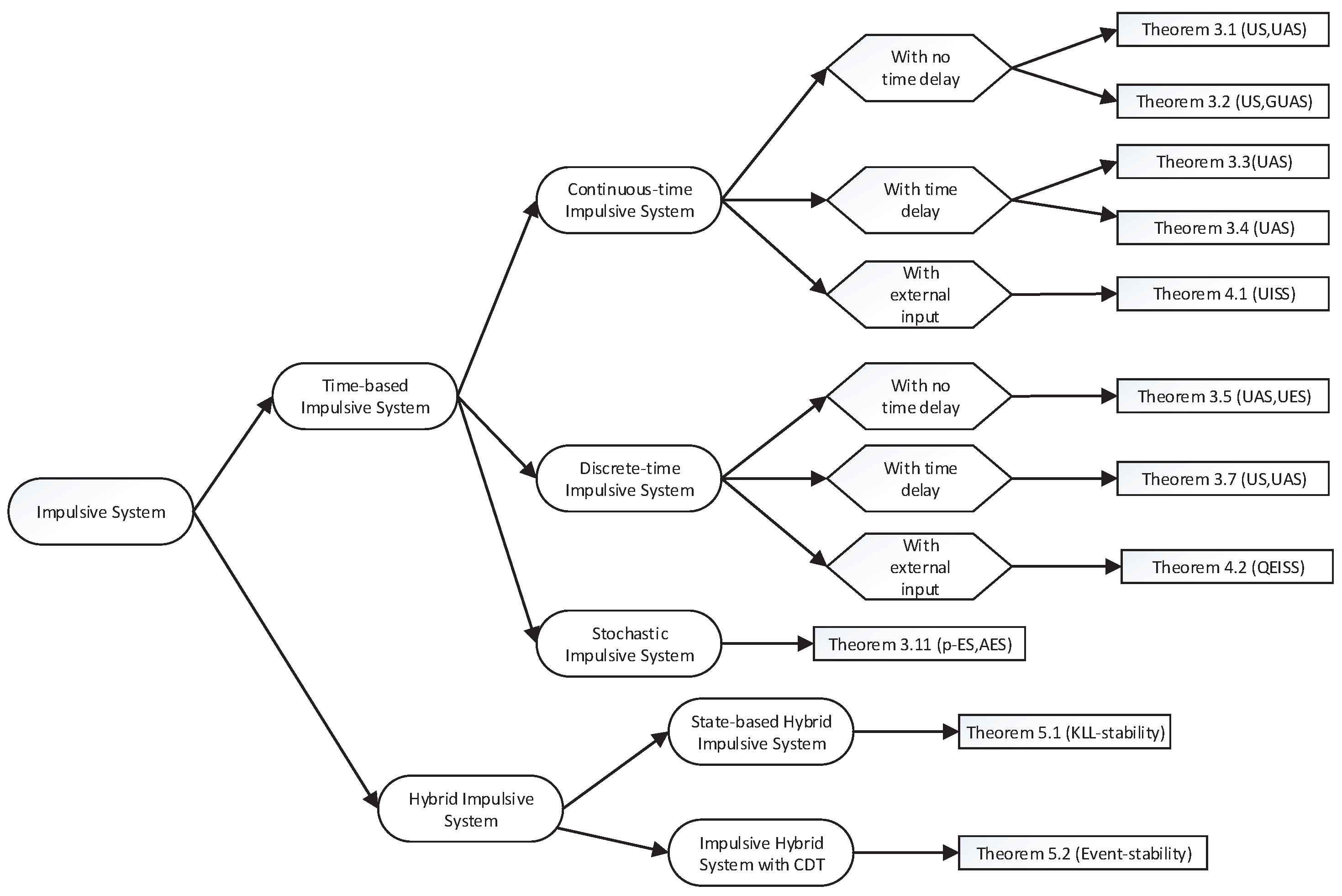
2. Preliminaries and Models of Impulsive Systems
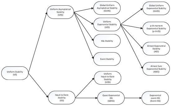
3. Review on Uniform Stability of Time-based Impulsive Systems
3.1. Stability of Continuous-Time Impulsive Systems
3.2. Stability of Discrete-Time Impulsive Systems
3.3. Stability of Stochastic Impulsive Systems
4. Review on Input-to-State Stability (ISS) of Impulsive Systems
5. Review on Uniform Stability of Impulsive Hybrid Systems
5.1. -Stability of Impulsive Hybrid Systems
5.2. Event-Stability of Impulsive Hybrid Systems
6. Conclusions
Author Contributions
Funding
Acknowledgments
Conflicts of Interest
References
- Milman, V.; Myshkis, A. On the stability of motion in the presence of impulses. Sib. Math. J. 1960, 1, 233–237. [Google Scholar]
- Lakshmikantham, V.; Bainov, D.D.; Simeonov, P.S. Theory of Impulsive Differential Equations; World Scientific: Singapore, 1989. [Google Scholar]
- Bainov, D.D.; Simeonov, P.S. Systems with Impulse Effects: Stability Theory and Applications; Halsted: New York, NY, USA, 1989. [Google Scholar]
- Liu, X. Stability results for impulsive differential systems with applications to population growth models. Dynam. Stab. Syst. 1994, 9, 163–174. [Google Scholar] [CrossRef]
- Ballinger, G.; Liu, X. Existence and uniqueness results for impulsive delay differential equations. Dyn. Contin. Discrete Impulsive Syst. 1999, 5, 579–591. [Google Scholar] [CrossRef]
- Liu, X.; Ballinger, G. Uniform asymptotic stability of impulsive delay differential equations. Comput. Math. Appl. 2001, 41, 903–915. [Google Scholar] [CrossRef]
- Liu, B.; Teo, K.L.; Liu, X. Razumikhin-type theorems on exponential stability of impulsive delay systems. IMA J. Appl. Math. 2006, 71, 47–61. [Google Scholar] [CrossRef]
- Chen, W.-H.; Zheng, W.X. Exponential stability of nonlinear time-delay systems with delayed impulse effects. Automatica 2011, 47, 1075–1083. [Google Scholar] [CrossRef]
- Dashkovskiy, S.; Kosmykov, M.; Mironchenko, A.; Naujok, L. Stability of interconnected impulsive systems with and without time delays, using Lyapunov methods. Nonlinear Anal. Hybrid Syst. 2012, 6, 899–915. [Google Scholar] [CrossRef]
- Li, X.; Song, S. Stabilization of delay systems: Delay-dependent impulsive control. IEEE Trans. Automat. Control 2017, 62, 406–411. [Google Scholar] [CrossRef]
- Hale, J.K. Theory of Functional Differential Equations; Springer: New York, NY, USA, 1977. [Google Scholar]
- Li, X.; Wu, J. Stability of nonlinear differential systems with state-dependent delayed impulses. Automatica 2016, 64, 63–69. [Google Scholar] [CrossRef]
- Li, X.; Song, S.; Wu, J. Exponential stability of nonlinear systems with delayed impulses and applications. IEEE Trans. Aut. Contr. 2019. [Google Scholar] [CrossRef]
- Yang, X.; Li, X.; Xi, Q.; Duan, P. Review of stability and stabilization for impulsive delayed systems. Math. Biosci. Eng. 2018, 15, 1495–1515. [Google Scholar] [CrossRef] [PubMed]
- Liu, B.; Liu, X. Robust stability of uncertain discrete impulsive systems. IEEE Trans. Circuits Syst.-II 2007, 54, 455–459. [Google Scholar] [CrossRef]
- Liu, B.; Liu, X. Uniform stability of discrete impulsive systems. Int. J. Syst. Sci. 2008, 39, 181–192. [Google Scholar] [CrossRef]
- Zhang, Y.; Sun, J.T.; Feng, G. Impulsive control of discrete systems with time delay. IEEE Trans. Automat. Control 2009, 54, 830–834. [Google Scholar] [CrossRef]
- Liu, B.; Hill, D.J. Uniform stability of large-scale delay discrete impulsive systems. Int. J. Control 2009, 82, 228–240. [Google Scholar] [CrossRef]
- Liu, B.; Hill, D.J. Comparison principle and stability of discrete impulsive hybrid systems. IEEE Trans. Circuits Syst.-I Regul. Pap. 2009, 56, 233–245. [Google Scholar] [CrossRef]
- Liu, B.; Xu, C.J.; Liu, D.N. Input-to-state-stability-type comparison principles and input-to-state stability for discrete-time dynamical networks with time-delays. Int. J. Robust. Nonlinear Control 2013, 23, 450–472. [Google Scholar] [CrossRef]
- Liu, B.; Liu, T.; Dou, C. Stability of discrete-time delayed impulsive systems with application to multi-tracking. Int. J. Control 2014, 87, 911–924. [Google Scholar] [CrossRef]
- Liu, B.; Hill, D.J. Stability via hybrid-event-time Lyapunov function and impulsive stabilization for discrete-time delayed switched systems. SIAM J. Control Optim. 2014, 52, 1338–1365. [Google Scholar] [CrossRef]
- Xu, J.; Sun, J.T. Finite-time filtering for discrete-time linear impulsive systems. Signal Process. 2012, 92, 2718–2722. [Google Scholar] [CrossRef]
- Feng, X.; Loparo, K.A.; Ji, Y.; Chizeck, H.J. Stochastic stability properties of jump linear systems. IEEE Trans. Autom. Contr. 1992, 37, 38–53. [Google Scholar] [CrossRef]
- Boukas, E.K.; Yang, H. Stability of stochastic systems with jumps. Math. Prob. Eng. 1996, 3, 173–185. [Google Scholar] [CrossRef]
- Shi, P.; Boukas, E.K.; Agarwal, R.K. Kalman filtering for continuous-time uncertain systems with Markovian jumping parameters. IEEE Trans Automat. Control 1999, 44, 1592–1597. [Google Scholar]
- Xu, S.; Chen, T.; Lam, J. Robust H filtering for a class of nonlinear discrete-time Markovian jump systems. J. Optim. Theory Appl. 2004, 122, 651–668. [Google Scholar] [CrossRef]
- Bolzern, P.; Colaneri, P.; Nicolao, G.D. On almost sure stability of continuous-time Markov jump linear systems. Automatica 2006, 42, 983–988. [Google Scholar] [CrossRef]
- Wu, H.; Sun, J. p-Moment stability of stochastic differential equations with impulsive jump and Markovian switching. Automatica 2006, 42, 1753–1759. [Google Scholar] [CrossRef]
- Mao, X.; Yuan, C. Stochastic Differential Equations with Markovian Switching; Imperial College Press: London, UK, 2006. [Google Scholar]
- Liu, B.; Liu, X.; Liao, X. Existence and uniqueness and stability of solutions for stochastic impulsive systems. J. Syst. Sci. Complex. 2007, 20, 149–158. [Google Scholar] [CrossRef]
- Liu, B. Stability of solutions for stochastic impulsive systems via comparison approach. IEEE Trans. Autom. Control 2008, 53, 2128–2133. [Google Scholar] [CrossRef]
- Cetinkaya, A.; Kashima, K.; Hayakawa, T. Stability and stabilization of switching stochastic differential equations subject to probabilistic state jumps. In Proceedings of the 49th IEEE Conference on Decision and Control, Atlanta, GA, USA, 15–17 December 2010; pp. 2378–2383. [Google Scholar]
- Sontag, E.D. Smooth stabilization implies coprime factorization. IEEE Trans. Autom. Control 1989, 34, 435–443. [Google Scholar] [CrossRef]
- Liu, B.; Marquez, H.J. Quasi-exponential input-to-state stability for discrete-time impulsive hybrid systems. Int. J. Control 2007, 80, 540–554. [Google Scholar] [CrossRef]
- Hespanha, J.P.; Liberzon, D.; Teel, A.R. Lyapunov conditions for input-to-state stability of impulsive systems. Automatica 2008, 11, 2735–2744. [Google Scholar] [CrossRef]
- Chen, W.-H.; Zheng, W.X. Input-to-state stability and integral input-to-state stability of nonlinear impulsive systems with delays. Automatica 2009, 45, 1481–1488. [Google Scholar] [CrossRef]
- Liu, J.; Liu, X.Z.; Xie, W.-C. Input-to-state stability of impulsive and switching hybrid systems with time-delay. Automatica 2011, 47, 899–908. [Google Scholar] [CrossRef]
- Dashkovskiy, S.; Mironchenko, A. Input-to-state stability of nonlinear impulsive systems. SIAM J. Control Optim. 2013, 51, 1962–1987. [Google Scholar] [CrossRef]
- Dashkovskiy, S.; Feketa, P. Input-to-state stability of impulsive systems and their networks. Nonlinear Anal. Hybrid Syst. 2017, 26, 190–200. [Google Scholar] [CrossRef]
- Li, X.; Zhang, X.; Song, S. Effect of delayed impulses on input-to-state stability of nonlinear systems. Automatica 2017, 76, 378–382. [Google Scholar] [CrossRef]
- Liu, X.; Zhang, K. Input-to-state stability of time-delay systems with delay-dependent impulses. IEEE Trans. Automat. Control 2019, in press. [Google Scholar] [CrossRef]
- Liu, B.; Hill, D.J.; Sun, Z.J. Input-to-state exponents and related ISS for delayed discrete-time systems with application to impulsive effects. Int. J. Robust. Nonlinear Control 2018, 28, 640–660. [Google Scholar] [CrossRef]
- Jiang, Z.-P.; Teel, A.R.; Praly, L. Small-gain theorem for ISS systems and applications. Math. Control Signals Syst. 1994, 7, 95–120. [Google Scholar] [CrossRef]
- Jiang, Z.-P.; Mareels, I.M.Y.; Wang, Y. A Lyapunov formulation of the nonlinear small-gain theorem for interconnected ISS systems. Automatica 1996, 30, 1211–1215. [Google Scholar] [CrossRef]
- Teel, A.R. Connections between Razumikhin-type theorems and the ISS nonlinear small gain theorem. IEEE Trans. Autom. Control 1998, 43, 960–964. [Google Scholar] [CrossRef]
- Dashkovskiy, S.; Ruffer, B.S.; Wirth, F.R. An ISS small gain theorem for general networks. Math. Control Signals Syst. 2007, 19, 93–122. [Google Scholar] [CrossRef]
- Halanay, A. Differential Equations: Stability, Oscillations, Time Lags; Academic Press: New York, NY, USA; London, UK, 1966. [Google Scholar]
- Halanay, A.; Yorke, J.A. Some new results and problems in the theory of differential-delay equations. SIAM Rev. 1971, 13, 55–80. [Google Scholar] [CrossRef]
- Liu, T.; Jiang, Z.-P.; Hill, D.J. Lyapunov formulation of the ISS cyclic-small-gain theorem for hybrid dynamical networks. Nonlinear Anal. Hyb. Syst. 2012, 6, 988–1001. [Google Scholar]
- Dashkovskiy, S.; Kosmykov, M. Input-to-state stability of interconnected hybrid systems. Automatica 2013, 49, 1068–1074. [Google Scholar] [CrossRef][Green Version]
- Dashkovskiy, S.; Ito, H.; Wirth, F. On a small gain theorem for ISS networks in dissipative Lyapunov form. Eur. J. Control 2011, 17, 357–365. [Google Scholar] [CrossRef]
- Sanfelice, R.G. Input-output-to-state stability tools for hybrid systems and their interconnections. IEEE Trans. Automat. Control 2014, 59, 1360–1366. [Google Scholar] [CrossRef]
- Liu, B.; Hill, D.J.; Liu, T. Exponential input-to-state stability under events for hybrid dynamical networks with coupling time-delays. J. Frankl. Inst. 2017, 354, 7476–7503. [Google Scholar] [CrossRef]
- Liu, B.; Dam, H.; Teo, K.L.; Hill, D.J. KL-stability for a class of hybrid dynamical systems. IMA J. Appl. Math. 2017, 82, 1043–1060. [Google Scholar] [CrossRef]
- Liu, B.; Hill, D.J.; Sun, Z.J. Input-to-state-KL-stability with criteria for a class of hybrid dynamical systems. Appl. Math. Comput. 2018, 326, 124–140. [Google Scholar] [CrossRef]
- Liu, B.; Hill, D.J. Stability under events for a class of hybrid dynamical systems with continuous and discrete time variables. IET Control Theory Appl. 2019, 13, 1543–1553. [Google Scholar] [CrossRef]
- Goebel, R.; Sanfelice, R.G.; Teel, A.R. Hybrid Dynamical Systems: Modeling, Stability, and Robustness; Princeton University Press: Princeton, NJ, USA, 2012. [Google Scholar]
- Goebel, R.; Teel, A.R. Results on solution sets to hybrid systems with application to stability theory. In Proceedings of the 2005, American Control Conference, Portland, OR, USA, 8–10 June 2005. [Google Scholar]
- Cai, C.; Teel, A.R.; Goebel, R. Converse Lyapunov theorems and robust asymptotic stability for hybrid systems. In Proceedings of the 2005 American Control Conference, Portland, OR, USA, 8–10 June 2005; pp. 12–17. [Google Scholar]
- Cai, C.; Teel, A.R.; Goebel, R. Results on existence of smooth Lyapunov functions for (pre-)asymptotically stable hybrid systems with non-open basins of attraction. In Proceedings of the 2007 American Control Conference, New York, NY, USA, 11–13 July 2007; pp. 3456–3461. [Google Scholar]
- Cai, C.H.; Teel, A.R.; Goebel, R. Smooth Lyapunov functions for hybrid systems Part I: Existence is equivalent to robustness. IEEE Trans. Automat. Control 2007, 52, 1264–1277. [Google Scholar] [CrossRef]
- Cai, C.H.; Teel, A.R.; Goebel, R. Smooth Lyapunov functions for hybrid systems part II: (Pre)asymptotically stable compact sets. IEEE Trans. Automat. Control 2008, 53, 734–748. [Google Scholar]
- Cai, C.; Teel, A.R. Characterizations of input-to-state stability for hybrid systems. Syst. Control Lett. 2009, 58, 47–53. [Google Scholar] [CrossRef]
- Cai, C.; Teel, A.R. Robust input-to-state stability for hybrid systems. SIAM J. Control Optim. 2013, 51, 1651–1678. [Google Scholar] [CrossRef]
- Collins, P. A Trajectory-Space Approach to Hybrid Systems; Springer: Berlin, Germany, 2004. [Google Scholar]
- Peleties, P.; DeCarlo, R. Asymptotic stability of m-switched systems using Lyapunov-like functions. In Proceedings of the 31st IEEE Conference on Decision and Control, Tucson, AZ, USA, 16–18 December 1991; pp. 1679–1684. [Google Scholar]
- Branicky, M.S. Multiple Lyapunov functions and other analysis tools for switched and hybrid systems. IEEE Trans. Aut. Contr. 1998, 43, 475–482. [Google Scholar] [CrossRef]
- Hespanha, J.P.; Morse, A.S. Stability of switched systems with average dwell-time. In Proceedings of the 38th IEEE Conference on Decision and Control (Cat. No.99CH36304), Phoenix, AZ, USA, 7–10 December 1999; pp. 2655–2660. [Google Scholar]
- Zhai, G.; Hu, B.; Yasuda, K.; Michel, A.N. Stability analysis of switched systems with stable and unstable subsystems: an average dwell time approach. Int. J. Syst. Sci. 2001, 32, 1055–1061. [Google Scholar] [CrossRef]
- Yang, D.; Li, X.; Qiu, J. Output tracking control of delayed switched systems via state-dependent switching and dynamic output feedback. Nonlinear Anal. Hybrid Syst. 2019, 32, 294–305. [Google Scholar] [CrossRef]
- Liberzon, D. Switching in Systems and Control; Birkhauser: Boston, MA, USA, 2003. [Google Scholar]
- Lakshmikantham, V.; Liu, X. Impulsive hybrid systems and stability theory. Dynam. Syst. Appl. 1998, 7, 1–9. [Google Scholar]
- Samoilenko, A.M.; Perestyuk, N.A. Impulsive Differential Equations; World Scientific: Singapore, 1995. [Google Scholar]
- Ye, H.; Michel, A.N.; Hou, L. Stability theory for hybrid dynamical systems. IEEE Trans. Automat. Control 1998, 43, 461–474. [Google Scholar] [CrossRef]
- Michel, A.N. Recent trends in the stability analysis of hybrid dynamical systems. IEEE Trans. Automat. Control 1999, 45, 120–134. [Google Scholar] [CrossRef]
- Aubin, J.P.; Lygeros, J.; Quinncampoix, M.; Sastry, S.; Seube, N. Impulse differential inclusions: A viability approach to hybrid systems. IEEE Trans. Aut. Control 2002, 47, 1–20. [Google Scholar] [CrossRef]
- Li, Z.G.; Soh, Y.C.; Wen, C.Y. Robust stability of a class of hybrid nonlinear systems. IEEE Trans. Automat. Control 2002, 46, 897–903. [Google Scholar] [CrossRef]
- Liu, B.; Liu, X.; Liao, X. Stability and robustness of quasi-linear impulsive hybrid dynamical systems. J. Math. Anal. Appl. 2003, 283, 416–430. [Google Scholar] [CrossRef]
- Guan, Z.H.; Hill, D.J.; Shen, X. On hybrid impulsive and switching systems and applications on nonlinear control. IEEE Trans. Automat. Control 2005, 50, 1058–1062. [Google Scholar] [CrossRef]
- Willems, J.C. Dissipative dynamical systems, Part 1: General theory. Arch. Rat. Mech. Anal. 1972, 45, 321–351. [Google Scholar] [CrossRef]
- Willems, J.C. Dissipative dynamical systems, Part 2: Quadratic supply rates. Arch. Rat. Mech. Anal. 1972, 45, 359–393. [Google Scholar]
- Hill, D.J.; Moylan, P.J. The stability of nonlinear dissipative systems. IEEE Trans. Autom. Control 1976, 21, 708–711. [Google Scholar] [CrossRef]
- Liu, B.; Hill, D.J.; Sun, Z.J. Mixed K-dissipativity and stabilization to ISS for impulsive hybrid systems. IEEE Trans. Circuits Syst. II Exp. Briefs 2015, 62, 791–795. [Google Scholar] [CrossRef]
- Nersesov, S.G.; Haddad, W.M. On the stability and control of nonlinear dynamical systems via vector Lyapunov functions. IEEE Trans. Autom. Control 2006, 51, 203–215. [Google Scholar] [CrossRef]
- Rifai, K.E.; Slotine, J.-J.E. Compositional contraction analysis of resetting hybrid systems. IEEE Trans. Aut. Contr. 2006, 51, 1536–1541. [Google Scholar] [CrossRef]
- Angeli, D. A Lyapunov approach to incremental stability properties. IEEE Trans. Aut. Contr. 2002, 47, 410–421. [Google Scholar] [CrossRef]
- Nersesov, S.; Haddad, W. Finite-time stabilization of nonlinear impulsive dynamical systems. Nonlinear Anal. HS 2008, 2, 832–845. [Google Scholar] [CrossRef]
- Li, X.; Ho, D.W.C.; Cao, J. Finite-time stability and settling-time estimation of nonlinear impulsive systems. Automatica 2019, 99, 361–368. [Google Scholar] [CrossRef]
- Dashkovskiy, S.; Feketa, P. Input-to-state stability of impulsive systems with different jump maps. IFAC PapersOnLine 2016, 49, 1073–1078. [Google Scholar] [CrossRef]
- Basin, M.V.; Pinsky, M.A. Stability impulse control of faulted nonlinear systems. IEEE Trans. Autom. Control 1998, 43, 1604–1608. [Google Scholar] [CrossRef]
- Yang, T. Impulsive Control Theory; Springer: Berlin, Germany, 2001. [Google Scholar]
- Li, Z.G.; Wen, C.Y.; Soh, Y.C.; Xie, W.X. Analysis and design of impulsive control systems. IEEE Trans. Automat. Control 2001, 46, 894–899. [Google Scholar] [CrossRef]
- Liu, B.; Hill, D.J. Impulsive consensus for complex dynamical networks with nonidentical nodes and coupling time-delays. SIAM J. Control Optim. 2011, 49, 315–338. [Google Scholar] [CrossRef]
- Li, X.; Rakkiyappan, R. Impulsive controller design for exponential synchronization of chaotic neural networks with mixed delays. Commun. Nonlinear Sci. Numer. Simulat. 2013, 18, 1515–1523. [Google Scholar] [CrossRef]
- Liu, B.; Hill, D.J.; Sun, Z.J. Stabilization to input-to-state stability for dynamical systems via event-triggered impulsive control with three levels of events. IET Control Theory Appl. 2018, 12, 1167–1179. [Google Scholar] [CrossRef]
- Liu, B.; Hill, D.J.; Sun, Z.J.; Huang, J. Event-triggered control via impulses for exponential stabilization of discrete-time delayed systems and networks. Int. J. Robust. Nonlinear Control 2019, 29, 1613–1638. [Google Scholar] [CrossRef]
- Haddad, W.W.; Chellaboina, V.-S.; Nersesov, S.G. Impulsive and Hybrid Dynamical Systems, Stability, Dissipativity, and Control; Princeton University Press: Princeton, NJ, UAS, 2006. [Google Scholar]
- Li, Z.G.; Soh, C.B.; Xu, X.H. Stability of impulsive differential systems. J. Math. Anal. Appl. 1997, 216, 644–653. [Google Scholar] [CrossRef]
- Ye, H.; Michel, A.N.; Hou, L. Stability analysis of systems with impulse effects. IEEE Trans. Automat. Control 1998, 43, 1719–1723. [Google Scholar] [CrossRef]
- Liu, B.; Liu, X.; Liao, X. Robust stability of uncertain impulsive dynamical systems. J. Math. Anal. Appl. 2004, 290, 519–533. [Google Scholar] [CrossRef][Green Version]
- Li, X.; Bohner, M.; Wang, C. Impulsive differential equations: Periodic solutions and applications. Automatica 2015, 52, 173–178. [Google Scholar] [CrossRef]
- Yang, T.; Chua, L.O. Impulsive stabilization for control and synchronization of chaotic systems: Theory and application to secure communication. IEEE Trans. Circuit Syst. I, Fundam. Theory Appl. 1997, 44, 976–988. [Google Scholar] [CrossRef]
- Liu, B.; Liu, X.; Chen, G.; Wang, H. Robust impulsive synchronization of uncertain dynamical networks. IEEE Trans. Circuits Syst.-I: Regular Papers 2005, 52, 1431–1441. [Google Scholar]
- Liu, B.; Sun, Z.J.; Luo, Y.H.; Zhong, Y.X. Uniform synchronization for chaotic dynamical systems via event-triggered impulsive control. Physica A 2019, 531, 121725. [Google Scholar] [CrossRef]
- Mao, X.; Yin, G.G.; Yuan, C. Stabilization and destabilization of hybrid system of stochastic differential equation. Automatica 2007, 43, 264–273. [Google Scholar] [CrossRef]
- Cassandras, C.G.; Lygeros, J. (Eds.) Stochastic Hybrid Systems; CRC Press: Boca Raton, FL, USA, 2006. [Google Scholar]
- Teel, A.R.; Subbaraman, A.; Sferlazza, A. Stability analysis for stochastic hybrid system: A survey. Automatica 2014, 50, 2435–2456. [Google Scholar] [CrossRef]
- Sontag, E.D. Comments on integral variants of input-to-state stability. Syst. Control Lett. 1998, 34, 93–100. [Google Scholar] [CrossRef]
- Jiang, Z.P.; Wang, Y. Input-to-state stability for discrete-time nonlinear systems. Automatica 2001, 37, 857–869. [Google Scholar] [CrossRef]
- Jiang, Z.P.; Lin, Y.D.; Wang, Y. Nonlinear small-gain theorems for discrete-time feedback systems and applications. Automatica 2004, 40, 2129–2136. [Google Scholar]
- Nesic, D.; Teel, A. Input-output stability properties of networked control systems. IEEE Trans. Autom. Control 2004, 49, 1650–1667. [Google Scholar] [CrossRef]
- Teel, A.R.; Nesic, D.; Kokotovic, P.V. A note on input-to-state stability of sampled- data nonlinear systems. In Proceedings of the 37th IEEE Conferences on Decision and Control, Tempa, FL, USA, 18 December 1998; pp. 2473–2478. [Google Scholar]
- Laila, D.S.; Astolfi, A. Input-to-state stability for discrete-time time-varying systems with applications to robust stabilization of systems in power form. Automatica 2005, 41, 1891–1903. [Google Scholar] [CrossRef]
- Huang, S.D.; James, R.; Nesic, D.; Dower, P.M. A unified approach to controlled design for achieving ISS and related properties. IEEE Trans. Autom. Control 2005, 50, 1681–1697. [Google Scholar] [CrossRef]



© 2019 by the authors. Licensee MDPI, Basel, Switzerland. This article is an open access article distributed under the terms and conditions of the Creative Commons Attribution (CC BY) license (http://creativecommons.org/licenses/by/4.0/).
Share and Cite
Liu, B.; Xu, B.; Zhang, G.; Tong, L. Review of Some Control Theory Results on Uniform Stability of Impulsive Systems. Mathematics 2019, 7, 1186. https://doi.org/10.3390/math7121186
Liu B, Xu B, Zhang G, Tong L. Review of Some Control Theory Results on Uniform Stability of Impulsive Systems. Mathematics. 2019; 7(12):1186. https://doi.org/10.3390/math7121186
Chicago/Turabian StyleLiu, Bin, Bo Xu, Guohua Zhang, and Lisheng Tong. 2019. "Review of Some Control Theory Results on Uniform Stability of Impulsive Systems" Mathematics 7, no. 12: 1186. https://doi.org/10.3390/math7121186
APA StyleLiu, B., Xu, B., Zhang, G., & Tong, L. (2019). Review of Some Control Theory Results on Uniform Stability of Impulsive Systems. Mathematics, 7(12), 1186. https://doi.org/10.3390/math7121186

