An Eigenvector Problem Arising in the Study of Convergence of Walsh–Fourier Series
Abstract
1. Introduction
1.1. Connection with “Truncated” Walsh–Hadamard Matrices
1.2. Outline of Approach
2. A Continuous Model Operator for
3. Spectrum of the Continuous Model
Relations Between and
4. Spectrum Approximation of
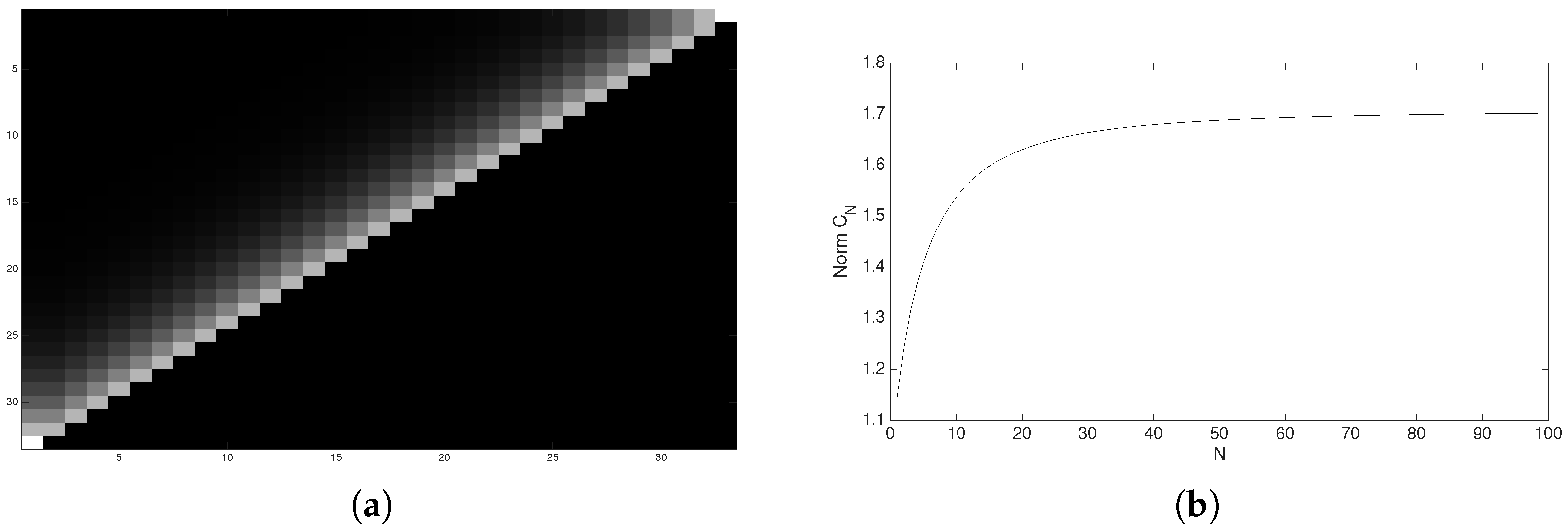
5. Plots
6. Conclusions
Author Contributions
Funding
Data Availability Statement
Conflicts of Interest
Appendix A. Proof of Lemma 2
References
- Lakey, J.D. Towards direct L2-bounds for maximal partial sums of Walsh-Fourier series: The case of dyadic partial sums. arXiv 2026. [Google Scholar] [CrossRef]
- Carleson, L. On convergence and growth of partial sums of Fourier series. Acta Math. 1966, 116, 135–157. [Google Scholar] [CrossRef]
- Hunt, R.A. On the convergence of Fourier series. In Orthogonal Expansions and Their Continuous Analogues (Proc. Conf., Edwardsville, Ill., 1967); Southern Illinois Univ. Press: Carbondale, IL, USA, 1968; pp. 235–255. [Google Scholar]
- Fefferman, C. Pointwise convergence of Fourier series. Ann. Math. 1973, 98, 551–571. [Google Scholar] [CrossRef]
- Arias de Reyna, J. Pointwise Convergence of Fourier Series; Lecture Notes in Mathematics; Springer: Berlin/Heidelberg, Germany; New York, NY, USA, 2002; Volume 1785. [Google Scholar]
- De Souza, G.S. On the convergence of Fourier series. Internat. J. Math. Math. Sci. 1984, 7, 817–820. [Google Scholar] [CrossRef]
- Jørsboe, O.G.; Mejlbro, L. The Carleson-Hunt Theorem on Fourier Series; Lecture Notes in Mathematics; Springer: Berlin, Germany; New York, NY, USA, 1982; Volume 911. [Google Scholar]
- Kolmogoroff, A. Une contribution á l’étude de la convergence des séries de Fourier. Fund. Math. 1924, 5, 96–97. [Google Scholar] [CrossRef]
- Lacey, M.; Thiele, C. A proof of boundedness of the Carleson operator. Math. Res. Lett. 2000, 7, 361–370. [Google Scholar] [CrossRef]
- Lacey, M. Carleson’s theorem: Proof, complements, variations. Publ. Mat. 2004, 48, 251–307. [Google Scholar] [CrossRef][Green Version]
- Mastyło, M.; Rodríguez-Piazza, L. Convergence almost everywhere of multiple Fourier series over cubes. Trans. Am. Math. Soc. 2018, 370, 1629–1659. [Google Scholar] [CrossRef]
- Mozzochi, C.J. On the Pointwise Convergence of Fourier Series; Lecture Notes in Mathematics; Springer: Berlin, Germany; New York, NY, USA, 1971; Volume 199. [Google Scholar]
- Billard, P. Sur la convergence presque partout des séries de Fourier-Walsh des fonctions de l’espace L2(0,1). Studia Math. 1967, 28, 363–388. [Google Scholar] [CrossRef]
- Tateoka, J. Almost-everywhere convergence of Walsh-Fourier series. Proc. Jpn. Acad. 1968, 44, 647–650. [Google Scholar] [CrossRef]
- Gosselin, J. On the convergence of Walsh-Fourier series for L2(0,1). Adv. Math. Suppl. Stud. 1979, 4, 223–232. [Google Scholar]
- Hunt, R.A. Almost everywhere convergence of Walsh-Fourier series of L2 functions. In Actes du Congrès International des Mathématiciens (Nice, 1970), Tome 2; Gauthier-Villars Éditeur: Paris, France, 1971; pp. 655–661. [Google Scholar]
- Muscalu, C.; Tao, T.; Thiele, C. Lp estimates for the biest. I. The Walsh case. Math. Ann. 2004, 329, 401–426. [Google Scholar] [CrossRef]
- Thiele, C. The quartile operator and pointwise convergence of Walsh series. Trans. Am. Math. Soc. 2000, 352, 5745–5766. [Google Scholar] [CrossRef][Green Version]
- Areshidze, N.; Persson, L.E.; Tephnadze, G. Convergence almost everywhere of partial sums and Féjer means of Vilenkin-Fourier series. Mediterr. J. Math. 2025, 22, 15. [Google Scholar] [CrossRef]
- Gát, G. On almost everywhere convergence of Fourier series on unbounded Vilenkin groups. Publ. Math. Debrecen 2009, 75, 85–94. [Google Scholar] [CrossRef]
- Gosselin, J. Almost everywhere convergence of Vilenkin-Fourier series. Trans. Am. Math. Soc. 1973, 185, 345–370. [Google Scholar] [CrossRef]
- Chen, C.P.; Lin, C.C. Almost everywhere convergence of Laguerre series. Stud. Math. 1994, 109, 291–301. [Google Scholar]
- Badkov, V.M. Convergence in the mean and almost everywhere of Fourier series in polynomials that are orthogonal on an interval. Math. USSR-Sb. 1974, 95, 229–262, 327. [Google Scholar] [CrossRef]
- Kita, H. Almost everywhere convergence of orthogonal series. Acta Math. Hungar. 1985, 46, 73–80. [Google Scholar] [CrossRef]
- Guadalupe, J.J.; Pérez, M.; Ruiz, F.J.; Varona, J.L. Two notes on convergence and divergence a.e. of Fourier series with respect to some orthogonal systems. Proc. Am. Math. Soc. 1992, 116, 457–464. [Google Scholar] [CrossRef][Green Version]
- Móricz, F.; Tandori, K. Almost everywhere convergence of orthogonal series revisited. J. Math. Anal. Appl. 1994, 182, 637–653. [Google Scholar] [CrossRef][Green Version]
- Bailey, A.D. Pointwise convergence of lacunary partial sums of almost periodic Fourier series. Proc. Am. Math. Soc. 2014, 142, 1757–1771. [Google Scholar] [CrossRef]
- Antonov, N.Y. On the almost everywhere convergence of lacunary sequences of multiple rectangular Fourier sums. Tr. Inst. Mat. Mekh. 2015, 21, 30–45. [Google Scholar] [CrossRef]
- Goginava, U.; Oniani, G. On the almost everywhere convergence of multiple Fourier series of square summable functions. Publ. Math. Debrecen 2022, 97, 313–320. [Google Scholar] [CrossRef]
- Lie, V. Pointwise convergence of Fourier series (I). On a conjecture of Konyagin. J. Eur. Math. Soc. (JEMS) 2017, 19, 1655–1728. [Google Scholar] [CrossRef]
- Di Plinio, F. Lacunary Fourier and Walsh-Fourier series near L1. Collect. Math. 2015, 6, 219–232. [Google Scholar]
- Ayman-Mursaleen, M. Approximation and Convergence Analysis of Blending-Type q- Baskakov Operators Using Wavelet Transformations. Filomat 2025, 39, 11117–11130. [Google Scholar]
- Bhat, A.A.; Khan, A.; Iliyas, M.; Khan, K.; Mursaleen, M. A blending approach to transfinite interpolation on compact disks using neural network operators. Iran. J. Sci. 2025, 1–11. [Google Scholar] [CrossRef]
- Kato, T. Perturbation Theory for Linear Operators, 2nd ed.; Springer: Berlin/Heidelberg, Germany, 1995. [Google Scholar]



Disclaimer/Publisher’s Note: The statements, opinions and data contained in all publications are solely those of the individual author(s) and contributor(s) and not of MDPI and/or the editor(s). MDPI and/or the editor(s) disclaim responsibility for any injury to people or property resulting from any ideas, methods, instructions or products referred to in the content. |
© 2026 by the authors. Licensee MDPI, Basel, Switzerland. This article is an open access article distributed under the terms and conditions of the Creative Commons Attribution (CC BY) license.
Share and Cite
Hogan, J.A.; Lakey, J.D. An Eigenvector Problem Arising in the Study of Convergence of Walsh–Fourier Series. Mathematics 2026, 14, 829. https://doi.org/10.3390/math14050829
Hogan JA, Lakey JD. An Eigenvector Problem Arising in the Study of Convergence of Walsh–Fourier Series. Mathematics. 2026; 14(5):829. https://doi.org/10.3390/math14050829
Chicago/Turabian StyleHogan, Jeffrey A., and Joseph D. Lakey. 2026. "An Eigenvector Problem Arising in the Study of Convergence of Walsh–Fourier Series" Mathematics 14, no. 5: 829. https://doi.org/10.3390/math14050829
APA StyleHogan, J. A., & Lakey, J. D. (2026). An Eigenvector Problem Arising in the Study of Convergence of Walsh–Fourier Series. Mathematics, 14(5), 829. https://doi.org/10.3390/math14050829

