Short-Term Electricity Load Forecasting Based on Complete Ensemble Empirical Mode Decomposition with Adaptive Noise and Improved Sparrow Search Algorithm–Convolutional Neural Network–Bidirectional Long Short-Term Memory Model
Abstract
1. Introduction
- Adoption of the good point set to initialize the population;
- Use of the golden sine strategy to update the discoverer position in the SSA;
- Introduction of the Lévy flight strategy into the population stochastic wandering in the SSA.
2. Methodology
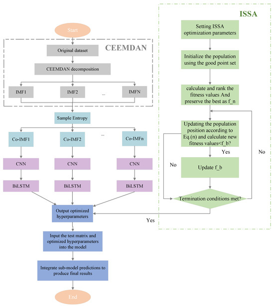
2.1. Decomposition and Reconstruction
2.1.1. CEEMDAN
2.1.2. Sample Entropy

2.2. SSA and Its Improvement
2.2.1. SSA

- Division of Roles: Sparrows are categorized into producers (explorers with high fitness) and scroungers (followers) to balance exploration and exploitation.
- Competition Mechanism: Scroungers compete with producers for food resources. If a scrounger fails, it relocates to avoid stagnation.
- Anti-Predation Behavior: Sparrows at the population’s edge move toward safer areas when threatened, while those in the center adjust positions randomly to maintain diversity.
- Adaptive Search: Producers perform broad exploration, while scroungers refine solutions locally, ensuring dynamic adaptation to the search space.
2.2.2. ISSA
- (1)
- Implementation of a good point set for population initialization: Leveraging low-discrepancy sequence generation from good point set theory enhances initial population distribution in high-dimensional spaces. This geometrically driven initialization ensures spatial uniformity and diversity preservation, critically accelerating convergence kinetics while preventing premature solution stagnation.
- (2)
- Revision of discoverer dynamics via golden sine optimization: The golden sine (Gold-SA) mechanism is integrated into discoverer positional updating to maintain solution space dimensionality throughout iterations, effectively mitigating the local optima entrapment common in the conventional SSA.
- (3)
- Incorporation of Lévy flight for adaptive step size regulation: Lévy flight is used to improve the step size to increase the diversity of the population. The heavy-tailed distribution facilitates global optimum discovery through sporadic long-range jumps while maintaining intensive local search.
| Algorithm 1: ISSA |
![]() |
2.3. CNN-BiLSTM
2.3.1. CNN
2.3.2. BiLSTM

2.3.3. CNN-BiLSTM
2.4. Improved Hybrid Models for STLF
2.4.1. ISSA-CNN-BiLSTM for STLF
2.4.2. CEEMDAN-ISSA-CNN-BiLSTM for STLF
- Use CEEMDAN to decompose data into IMFs and a residual component.
- Calculate the sample entropy of each IMF and reorganize the K IMFs into four terms: high frequency, medium frequency, low frequency, and residual component.
- Set the sliding window and step size, construct the input matrix, and normalize it.
- Use the ISSA in Section 2.2.2 to optimize the hyperparameters in the K sub-models.
- Import the input matrix into the network and obtain the best parameters.

3. Case Study and Analysis
3.1. Data Sources and Processing
3.1.1. Data Partitioning
3.1.2. Data Normalization
3.1.3. Data Decomposition and Reconstruction
3.2. Performance Criteria
3.3. Data Sources and Processing
3.4. Error Analysis
- Dynamic Hyperparameter Tuning: Integration of real-time optimization where the ISSA adjusts model parameters hourly based on incoming data streams.
- Exogenous Variable Integration: Incorporation of weather forecasts, holiday calendars, and economic indicators to contextualize abrupt load changes.
- Hybrid Attention Mechanisms: Use of temporal attention layers in BiLSTM to prioritize recent peak-hour trends during decoding.
4. Discussion
5. Conclusions
- Good point set initialization, which ensures balanced population distribution.
- The golden sine strategy, which updates discoverer positions for faster convergence.
- Lévy flight, which enhances global search during population movement.
Author Contributions
Funding
Data Availability Statement
Acknowledgments
Conflicts of Interest
References
- Luo, J.; Hong, T.; Gao, Z.; Fang, S.C. A robust support vector regression model for electric load forecasting. Int. J. Forecast. 2023, 39, 1005–1020. [Google Scholar] [CrossRef]
- Tsalikidis, N.; Mystakidis, A.; Tjortjis, C.; Koukaras, P.; Ioannidis, D. Energy load forecasting: One-step ahead hybrid model utilizing ensembling. Computing 2024, 106, 241–273. [Google Scholar] [CrossRef]
- Kantardzic, M.; Gavranovic, H.; Gavranovic, N.; Dzafic, I.; Hu, H. Improved short term energy load forecasting using Web-based social networks. Soc. Netw. 2015, 4, 119–131. [Google Scholar] [CrossRef][Green Version]
- Almeshaiei, E.; Soltan, H. A methodology for electric power load forecasting. Alex. Eng. J. 2011, 50, 137–144. [Google Scholar] [CrossRef]
- Ryu, S.; Noh, J.; Kim, H. Deep neural network based demand side short term load forecasting. Energies 2016, 10, 3. [Google Scholar] [CrossRef]
- Zhang, L.; Jie, J.; Mingche, L. Adaptive parallel decision deep neural network for high-speed equalization. Opt. Express 2023, 31, 22001–22011. [Google Scholar] [CrossRef]
- Hu, H.; Xia, X.; Luo, Y.; Zhang, C.; Nazir, M.S.; Peng, T. Development and application of an evolutionary deep learning framework of LSTM based on improved grasshopper optimization algorithm for short-term load forecasting. J. Build. Eng. 2022, 57, 104975. [Google Scholar] [CrossRef]
- Song, K.B.; Baek, Y.S.; Hong, D.H.; Jang, G. Short-term load forecasting for the holidays using fuzzy linear regression method. IEEE Trans. Power Syst. 2005, 20, 96–101. [Google Scholar] [CrossRef]
- Pappas, S.S.; Ekonomou, L.; Karamousantas, D.C.; Chatzarakis, G.; Katsikas, S.; Liatsis, P. Electricity demand loads modeling using AutoRegressive Moving Average (ARMA) models. Energy 2008, 33, 1353–1360. [Google Scholar] [CrossRef]
- Mi, J.; Fan, L.; Duan, X.; Qiu, Y. Short-term power load forecasting method based on improved exponential smoothing grey model. Math. Probl. Eng. 2018, 2018, 3894723. [Google Scholar] [CrossRef]
- Hippert, H.S.; Pedreira, C.E.; Souza, R.C. Neural networks for short-term load forecasting: A review and evaluation. IEEE Trans. Power Syst. 2001, 16, 44–55. [Google Scholar] [CrossRef]
- Song, J.; Wang, J.; Lu, H. A novel combined model based on advanced optimization algorithm for short-term wind speed forecasting. Appl. Energy 2018, 215, 643–658. [Google Scholar] [CrossRef]
- Zhao, H.X.; Magoulès, F. A review on the prediction of building energy consumption. Renew. Sustain. Energy Rev. 2012, 16, 3586–3592. [Google Scholar] [CrossRef]
- Ruxue, L.; Shumin, L.; Miaona, Y.; Jican, L. Load forecasting based on weighted grey relational degree and improved ABC-SVM. J. Electr. Eng. Technol. 2021, 16, 2191–2200. [Google Scholar] [CrossRef]
- Chen, Y.; Xu, P.; Chu, Y.; Li, W.; Wu, Y.; Ni, L.; Bao, Y.; Wang, K. Short-term electrical load forecasting using the Support Vector Regression (SVR) model to calculate the demand response baseline for office buildings. Appl. Energy 2017, 195, 659–670. [Google Scholar] [CrossRef]
- Tay, F.E.; Cao, L. Application of support vector machines in financial time series forecasting. Omega 2001, 29, 309–317. [Google Scholar] [CrossRef]
- Zhang, G.; Hu, M.Y. Neural network forecasting of the British pound/US dollar exchange rate. Omega 1998, 26, 495–506. [Google Scholar] [CrossRef]
- Chiang, W.C.; Urban, T.L.; Baldridge, G.W. A neural network approach to mutual fund net asset value forecasting. Omega 1996, 24, 205–215. [Google Scholar] [CrossRef]
- Ojha, V.K.; Abraham, A.; Snášel, V. Metaheuristic design of feedforward neural networks: A review of two decades of research. Eng. Appl. Artif. Intell. 2017, 60, 97–116. [Google Scholar] [CrossRef]
- Velasco, L.C.P.; Arnejo, K.A.S.; Macarat, J.S.S.; Tinam-isan, M.A.C. Hour-ahead electric load forecasting using artificial neural networks. In Proceedings of the Sixth International Congress on Information and Communication Technology: ICICT 2021, London, UK, 25–26 February 2021; Springer: Berlin/Heidelberg, Germany, 2022; Volume 3, pp. 843–855. [Google Scholar]
- Chitalia, G.; Pipattanasomporn, M.; Garg, V.; Rahman, S. Robust short-term electrical load forecasting framework for commercial buildings using deep recurrent neural networks. Appl. Energy 2020, 278, 115410. [Google Scholar] [CrossRef]
- Yazici, I.; Beyca, O.F.; Delen, D. Deep-learning-based short-term electricity load forecasting: A real case application. Eng. Appl. Artif. Intell. 2022, 109, 104645. [Google Scholar] [CrossRef]
- Almalaq, A.; Edwards, G. A review of deep learning methods applied on load forecasting. In Proceedings of the 2017 16th IEEE international conference on machine learning and applications (ICMLA), Cancun, Mexico, 18–21 December 2017; pp. 511–516. [Google Scholar]
- Bouktif, S.; Fiaz, A.; Ouni, A.; Serhani, M.A. Optimal deep learning lstm model for electric load forecasting using feature selection and genetic algorithm: Comparison with machine learning approaches. Energies 2018, 11, 1636. [Google Scholar] [CrossRef]
- Mocanu, E.; Nguyen, P.H.; Gibescu, M.; Kling, W.L. Deep learning for estimating building energy consumption. Sustain. Energy Grids Netw. 2016, 6, 91–99. [Google Scholar] [CrossRef]
- Rahman, A.; Srikumar, V.; Smith, A.D. Predicting electricity consumption for commercial and residential buildings using deep recurrent neural networks. Appl. Energy 2018, 212, 372–385. [Google Scholar] [CrossRef]
- Hochreiter, S.; Schmidhuber, J. Long short-term memory. Neural Comput. 1997, 9, 1735–1780. [Google Scholar] [CrossRef]
- Liu, S.; Kong, Z.; Huang, T.; Du, Y.; Xiang, W. An ADMM-LSTM framework for short-term load forecasting. Neural Netw. 2024, 173, 106150. [Google Scholar] [CrossRef]
- Wang, J.; Jiang, L.; Wang, L. Prediction of China’s Polysilicon Prices: A Combination Model Based on Variational Mode Decomposition, Sparrow Search Algorithm and Long Short-Term Memory. Mathematics 2024, 12, 3690. [Google Scholar] [CrossRef]
- Wang, M.; Wang, Z.; Lu, J.; Lin, J.; Wang, Z. E-LSTM: An efficient hardware architecture for long short-term memory. IEEE J. Emerg. Sel. Top. Circuits Syst. 2019, 9, 280–291. [Google Scholar] [CrossRef]
- Fürst, K.; Chen, P.; Gu, I.Y.H. Hierarchical LSTM-Based Classification of Household Heating Types Using Measurement Data. IEEE Trans. Smart Grid 2023, 15, 2261–2270. [Google Scholar] [CrossRef]
- Zeng, B.; Qiu, Y.; Yang, X.; Chen, W.; Xie, Y.; Wang, Y.; Jiang, P. Research on short-term power load forecasting method based on multi-factor feature analysis and LSTM. J. Phys. Conf. Ser. 2023, 2425, 012068. [Google Scholar] [CrossRef]
- Marino, D.L.; Amarasinghe, K.; Manic, M. Building energy load forecasting using deep neural networks. In Proceedings of the IECON 2016—42nd Annual Conference of the IEEE Industrial Electronics Society, Florence, Italy, 24–27 October 2016; pp. 7046–7051. [Google Scholar]
- Yan, Q.; Lu, Z.; Liu, H.; He, X.; Zhang, X.; Guo, J. An improved feature-time Transformer encoder-Bi-LSTM for short-term forecasting of user-level integrated energy loads. Energy Build. 2023, 297, 113396. [Google Scholar] [CrossRef]
- Chen, S.; Chen, B.; Shu, P.; Wang, Z.; Chen, C. Real-time unmanned aerial vehicle flight path prediction using a bi-directional long short-term memory network with error compensation. J. Comput. Des. Eng. 2023, 10, 16–35. [Google Scholar] [CrossRef]
- Ahmad, A.S.; Hassan, M.Y.; Abdullah, M.P.; Rahman, H.A.; Hussin, F.; Abdullah, H.; Saidur, R. A review on applications of ANN and SVM for building electrical energy consumption forecasting. Renew. Sustain. Energy Rev. 2014, 33, 102–109. [Google Scholar] [CrossRef]
- Li, T.; Hua, M.; Wu, X. A hybrid CNN-LSTM model for forecasting particulate matter (PM 2.5). IEEE Access 2020, 8, 26933–26940. [Google Scholar] [CrossRef]
- Guo, X.; Zhao, Q.; Zheng, D.; Ning, Y.; Gao, Y. A short-term load forecasting model of multi-scale CNN-LSTM hybrid neural network considering the real-time electricity price. Energy Rep. 2020, 6, 1046–1053. [Google Scholar] [CrossRef]
- Javed, U.; Ijaz, K.; Jawad, M.; Khosa, I.; Ansari, E.A.; Zaidi, K.S.; Rafiq, M.N.; Shabbir, N. A novel short receptive field based dilated causal convolutional network integrated with Bidirectional LSTM for short-term load forecasting. Expert Syst. Appl. 2022, 205, 117689. [Google Scholar] [CrossRef]
- Thakre, P.; Khedkar, M.; Vardhan, B.S. A Comparative Analysis of Short Term Load Forecasting Using LSTM, CNN, and Hybrid CNN-LSTM. In Proceedings of the International Symposium on Sustainable Energy and Technological Advancements, Shillong, India, 24–25 February 2023; pp. 171–181. [Google Scholar]
- Liao, R.; Ren, J.; Ji, C. Research on Short Term Power Load Forecasting Based on Wavelet and BiLSTM. In Proceedings of the International Conference on 6GN for Future Wireless Networks, Harbin, China, 17–18 December 2023; pp. 53–65. [Google Scholar]
- Xiaoyan, H.; Bingjie, L.; Jing, S.; Hua, L.; Guojing, L. A novel forecasting method for short-term load based on TCN-GRU model. In Proceedings of the 2021 IEEE International Conference on Energy Internet (ICEI), Southampton, UK, 27–29 September 2021; pp. 79–83. [Google Scholar]
- Li, T.; Zhang, X.; Zhao, H.; Xu, J.; Chang, Y.; Yang, S. A dual-head output network attack detection and classification approach for multi-energy systems. Front. Energy Res. 2024, 12, 1367199. [Google Scholar] [CrossRef]
- Zenkner, G.; Navarro-Martinez, S. A flexible and lightweight deep learning weather forecasting model. Appl. Intell. 2023, 53, 24991–25002. [Google Scholar] [CrossRef]
- Li, Y. Research on Load Forecasting of Power System Based on Deep Learning. Int. J. Comput. Sci. Inf. Technol. 2024, 3, 336–347. [Google Scholar] [CrossRef]
- Zhang, C.; Zhou, J.; Li, C.; Fu, W.; Peng, T. A compound structure of ELM based on feature selection and parameter optimization using hybrid backtracking search algorithm for wind speed forecasting. Energy Convers. Manag. 2017, 143, 360–376. [Google Scholar] [CrossRef]
- Meng, Z.; Xie, Y.; Sun, J. Short-term load forecasting using neural attention model based on EMD. Electr. Eng. 2022, 104, 1857–1866. [Google Scholar] [CrossRef]
- Azam, M.F.; Younis, M.S. Multi-horizon electricity load and price forecasting using an interpretable multi-head self-attention and EEMD-based framework. IEEE Access 2021, 9, 85918–85932. [Google Scholar] [CrossRef]
- Wang, Y.; Zhao, K.; Hao, Y.; Yao, Y. Short-term wind power prediction using a novel model based on butterfly optimization algorithm-variational mode decomposition-long short-term memory. Appl. Energy 2024, 366, 123313. [Google Scholar] [CrossRef]
- Kaur, S.; Bala, A.; Parashar, A. A multi-step electricity prediction model for residential buildings based on ensemble Empirical Mode Decomposition technique. Sci. Technol. Energy Transit. 2024, 79, 7. [Google Scholar] [CrossRef]
- Ran, P.; Dong, K.; Liu, X.; Wang, J. Short-term load forecasting based on CEEMDAN and Transformer. Electr. Power Syst. Res. 2023, 214, 108885. [Google Scholar] [CrossRef]
- Huang, J.; Li, C.; Huang, Z.; Liu, P.X. A decomposition-based approximate entropy cooperation long short-term memory ensemble model for short-term load forecasting. Electr. Eng. 2022, 104, 1515–1525. [Google Scholar] [CrossRef]
- Han, J.; Zeng, P. Residual BiLSTM based hybrid model for short-term load forecasting in buildings. J. Build. Eng. 2025, 99, 111593. [Google Scholar] [CrossRef]
- Liu, K.; Ruan, J.; Zhao, X.; Liu, G. Short-term Load Forecasting Method Based on Sparrow Search Optimized Attention-GRU. Proc. CSU-EPSA 2022, 34, 99–106. [Google Scholar]
- Nwankpa, C.E. Advances in optimisation algorithms and techniques for deep learning. Adv. Sci. Technol. Eng. Syst. J. 2020, 5, 563–577. [Google Scholar] [CrossRef]
- Wang, D.; Tan, D.; Liu, L. Particle swarm optimization algorithm: An overview. Soft Comput. 2018, 22, 387–408. [Google Scholar] [CrossRef]
- Zhou, M.; Yu, J.; Wang, M.; Quan, W.; Bian, C. Research on the combined forecasting model of cooling load based on IVMD-WOA-LSSVM. Energy Build. 2024, 317, 114339. [Google Scholar] [CrossRef]
- Mirjalili, S.; Mirjalili, S.M.; Lewis, A. Grey wolf optimizer. Adv. Eng. Softw. 2014, 69, 46–61. [Google Scholar] [CrossRef]
- Xue, J.; Shen, B. A novel swarm intelligence optimization approach: Sparrow search algorithm. Syst. Sci. Control Eng. 2020, 8, 22–34. [Google Scholar] [CrossRef]
- Wen, J.; Wang, Z. Short-Term Power Load Forecasting with Hybrid TPA-BiLSTM Prediction Model Based on CSSA. CMES-Comput. Model. Eng. Sci. 2023, 136. [Google Scholar] [CrossRef]
- Tang, M.; Wang, C.; Qiu, J.; Li, H.; Guo, X.; Sheng, W. Short-term load forecasting of electric vehicle charging stations accounting for multifactor IDBO hybrid models. Energies 2024, 17, 2831. [Google Scholar] [CrossRef]
- Xie, X.; Huang, Y. Displacement Prediction Method for Bank Landslide Based on SSA-VMD and LSTM Model. Mathematics 2024, 12, 1001. [Google Scholar] [CrossRef]
- Gharehchopogh, F.S.; Namazi, M.; Ebrahimi, L.; Abdollahzadeh, B. Advances in sparrow search algorithm: A comprehensive survey. Arch. Comput. Methods Eng. 2023, 30, 427–455. [Google Scholar] [CrossRef]
- Chen, Y.; Li, J.; Zhang, L. Learning sparrow algorithm with non-uniform search for global optimization. Int. J. Swarm Intell. Res. (IJSIR) 2023, 14, 1–31. [Google Scholar] [CrossRef]
- Abdulsaed, E.H.; Alabbas, M.; Khudeyer, R.S. Optimizing the Architecture of Convolutional Neural Networks Using Modified Salp Swarm Algorithm. J. Al-Qadisiyah Comput. Sci. Math. 2024, 16, 124–136. [Google Scholar] [CrossRef]
- Qinghua, M.; Qiang, Z. Improved sparrow algorithm combining Cauchy mutation and opposition-based learning. J. Front. Comput. Sci. Technol. 2021, 15, 1155. [Google Scholar]
- Kundu, T.; Deepmala; Jain, P.K. A hybrid salp swarm algorithm based on TLBO for reliability redundancy allocation problems. Appl. Intell. 2022, 52, 12630–12667. [Google Scholar] [CrossRef] [PubMed]
- Liu, J.; He, Q.; Yue, Z.; Pei, Y. A Hybrid Strategy-Improved SSA-CNN-LSTM Model for Metro Passenger Flow Forecasting. Mathematics 2024, 12, 3929. [Google Scholar] [CrossRef]
- Sun, S.; Yu, P.; Xing, J.; Cheng, Y.; Yang, S.; Ai, Q. Short-Term Wind Power Prediction Based on ICEEMDAN-SE-LSTM Neural Network Model with Classifying Seasonal. Energy Eng. 2023, 120, 2761. [Google Scholar] [CrossRef]
- Torres, M.E.; Colominas, M.A.; Schlotthauer, G.; Flandrin, P. A complete ensemble empirical mode decomposition with adaptive noise. In Proceedings of the 2011 IEEE International Conference on Acoustics, Speech and Signal Processing (ICASSP), Seoul, Republic of Korea, 14–19 April 2011; pp. 4144–4147. [Google Scholar]
- Wang, Y.; Xu, C.; Wang, Y.; Cheng, X. A comprehensive diagnosis method of rolling bearing fault based on CEEMDAN-DFA-improved wavelet threshold function and QPSO-MPE-SVM. Entropy 2021, 23, 1142. [Google Scholar] [CrossRef] [PubMed]
- Owusu Junior, P.; Frimpong, S.; Adam, A.M.; Agyei, S.K.; Gyamfi, E.N.; Agyapong, D.; Tweneboah, G. COVID-19 as Information Transmitter to Global Equity Markets: Evidence from CEEMDAN-Based Transfer Entropy Approach. Math. Probl. Eng. 2021, 2021, 8258778. [Google Scholar] [CrossRef]
- Richman, J.S.; Moorman, J.R. Physiological time-series analysis using approximate entropy and sample entropy. Am. J. Physiol.-Heart Circ. Physiol. 2000, 278, H2039–H2049. [Google Scholar] [CrossRef]
- Tian, Z.; Chen, H. A novel decomposition-ensemble prediction model for ultra-short-term wind speed. Energy Convers. Manag. 2021, 248, 114775. [Google Scholar] [CrossRef]
- Zhang, J.; Gao, Z.; Li, Y.; Jiang, Y. A deep learning method for convective weather forecasting: CNN-BiLSTM-AM (version 1.0). Geosci. Model Dev. Discuss. 2023, 2023, 1–32. [Google Scholar]
- Imani, M. Electrical load-temperature CNN for residential load forecasting. Energy 2021, 227, 120480. [Google Scholar] [CrossRef]
- Liu, H.; Li, Z.; Li, C.; Shao, L.; Li, J. Research and application of short-term load forecasting based on CEEMDAN-LSTM modeling. Energy Rep. 2024, 12, 2144–2155. [Google Scholar] [CrossRef]
- Huang, J.; Zhang, X.; Jiang, X. Short-term power load forecasting based on the CEEMDAN-TCN-ESN model. PLoS ONE 2023, 18, e0284604. [Google Scholar] [CrossRef] [PubMed]
- Zheng, G.Q.; Kong, L.R.; Su, Z.E.; Hu, M.S.; Wang, G.D. Approach for short-term power load prediction utilizing the ICEEMDAN–LSTM–TCN–bagging model. J. Electr. Eng. Technol. 2025, 20, 231–243. [Google Scholar] [CrossRef]
- Quansah, P.K.; Tenkorang, E.K.A. Short-term load forecasting using A particle-swarm optimized multi-head attention-augmented CNN-LSTM network. arXiv 2023, arXiv:2309.03694. [Google Scholar]
- Kontogiannis, D.I. Design Strategies Towards the Enhancement of Short-Term Forecasting in the Energy Sector. Ph.D. Thesis, University of Thessaly (UTH), Volos, Greace, 2023. [Google Scholar]
- Cerqueira, V.; Torgo, L.; Mozetič, I. Evaluating time series forecasting models: An empirical study on performance estimation methods. Mach. Learn. 2020, 109, 1997–2028. [Google Scholar] [CrossRef]
- Liu, M.; Li, Y.; Hu, J.; Wu, X.; Deng, S.; Li, H. A New Hybrid Model Based on SCINet and LSTM for Short-Term Power Load Forecasting. Energies 2023, 17, 95. [Google Scholar] [CrossRef]
- Olawuyi, A.; Ajewole, T.; Lawal, M.; Awofolaju, T. Enhancing Load Prediction Accuracy using Optimized Support Vector Regression Models. J. Digit. Food Energy Water Syst. 2023, 4, 2847. [Google Scholar] [CrossRef]
- Abdelmalak, M.; Venkataramanan, V.; Macwan, R. A survey of cyber-physical power system modeling methods for future energy systems. IEEE Access 2022, 10, 99875–99896. [Google Scholar] [CrossRef]












| Model | Advantage | Disadvantage | Scenarios |
|---|---|---|---|
| CEEMDAN-ISSA-CNN-BiLSTM | Combining CEEMDAN to reduce data non-stationarity and improve prediction accuracy | High computational complexity | High precision requirements and complex temporal fluctuation scenarios |
| ISSA optimization enhances the efficiency of hyperparameter search | Long training time and relies on a large number of data | ||
| CNN extracts spatial features, BiLSTM captures bidirectional temporal dependencies | |||
| CEEMDAN-IWOA-LSTM [77] | CEEMDAN optimizes input features to reduce noise interference | Using only unidirectional LSTM has limited temporal modeling capabilities | Medium complexity, univariate time series prediction |
| The IWOA algorithm efficiently optimizes LSTM parameters with small errors | Unfused spatial feature extraction module | ||
| CEEMDAN-TCN-LSTM [78] | TCN has strong parallel computing capability and fast training speed | TCN is sensitive to local features and may ignore global patterns | Large-scale data and high real-time requirements for scenarios |
| LSTM supplements long-term dependency modeling | Unintegrated signal decomposition method | ||
| Transformer-Based [79] | Self-attention mechanism captures long-range dependencies | Extremely high demand for computing resources | Ultra-long-sequence, multivariate correlation scenario |
| No need for manual feature engineering | Strict requirements for data volume, poor performance in small sample sizes | ||
| PSO-A2C-Lnet [80] | PSO hyperparameters to avoid overfitting | The model structure is complex and the deployment difficulty is high | Multi-source heterogeneous data and strong spatiotemporal correlation |
| Multi-head attention enhances feature importance learning | Multi-stage training is required and time consuming |
| Algorithm | Parameter | Settings |
|---|---|---|
| Population size | 10 | |
| The number of iterations | 10 | |
| SSA | Proportion of finders | 0.2 |
| Warning value | 0.8 | |
| lb | ||
| ub | ||
| Population size | 10 | |
| The number of iterations | 10 | |
| ISSA | Proportion of finders | 0.2 |
| Warning value | 0.8 | |
| lb | ||
| ub |
| Hyperparameter | Options | Optimization | Justification |
|---|---|---|---|
| Learning Rate | [0.0001, 0.01] | ISSA selects the optimum within bounds while balancing convergence speed and stability. | |
| CNN Layers | Layers | 2 (Fixed) | Predefined to balance feature extraction and computational efficiency. |
| CNN Filters | Layer 1: [10, 100] Layer 2: [10, 100] | Layer 1: 32 Layer 2: 64 | Optimized by ISSA to capture spatial patterns; higher filters in deeper layers enhance feature abstraction. |
| BiLSTM Units | [10, 100] | 30 units | ISSA optimized to balance temporal modeling capacity and overfitting risks. |
| Activation Functions | CNN: ReLU BiLSTM: Sigmoid | Fixed | ReLU avoids vanishing gradients in CNN; sigmoid in BiLSTM gates regulates information flow. |
| Method | MAE | RMSE | MAPE/% |
|---|---|---|---|
| LSTM | 136.2837 | 172.9691 | 1.7710 |
| BiLSTM | 131.6981 | 166.7711 | 1.6982 |
| CNN-LSTM | 122.6703 | 163.6129 | 1.6022 |
| CNN-BiLSTM | 123.4603 | 165.9294 | 1.5567 |
| EMD-CNN-BiLSTM | 115.6594 | 145.3522 | 1.4440 |
| CEEMDAN-CNN-LSTM | 101.0761 | 131.7941 | 1.3079 |
| CEEMDAN-CNN-BiLSTM | 95.6848 | 127.2255 | 1.2567 |
| CEEMDAN-SSA-CNN-BiLSTM | 88.0911 | 115.1259 | 1.1441 |
| CEEMDAN-ISSA-CNN-BiLSTM | 76.3607 | 97.4285 | 0.9916 |
Disclaimer/Publisher’s Note: The statements, opinions and data contained in all publications are solely those of the individual author(s) and contributor(s) and not of MDPI and/or the editor(s). MDPI and/or the editor(s) disclaim responsibility for any injury to people or property resulting from any ideas, methods, instructions or products referred to in the content. |
© 2025 by the authors. Licensee MDPI, Basel, Switzerland. This article is an open access article distributed under the terms and conditions of the Creative Commons Attribution (CC BY) license (https://creativecommons.org/licenses/by/4.0/).
Share and Cite
Qiu, H.; Hu, R.; Chen, J.; Yuan, Z. Short-Term Electricity Load Forecasting Based on Complete Ensemble Empirical Mode Decomposition with Adaptive Noise and Improved Sparrow Search Algorithm–Convolutional Neural Network–Bidirectional Long Short-Term Memory Model. Mathematics 2025, 13, 813. https://doi.org/10.3390/math13050813
Qiu H, Hu R, Chen J, Yuan Z. Short-Term Electricity Load Forecasting Based on Complete Ensemble Empirical Mode Decomposition with Adaptive Noise and Improved Sparrow Search Algorithm–Convolutional Neural Network–Bidirectional Long Short-Term Memory Model. Mathematics. 2025; 13(5):813. https://doi.org/10.3390/math13050813
Chicago/Turabian StyleQiu, Han, Rong Hu, Jiaqing Chen, and Zihao Yuan. 2025. "Short-Term Electricity Load Forecasting Based on Complete Ensemble Empirical Mode Decomposition with Adaptive Noise and Improved Sparrow Search Algorithm–Convolutional Neural Network–Bidirectional Long Short-Term Memory Model" Mathematics 13, no. 5: 813. https://doi.org/10.3390/math13050813
APA StyleQiu, H., Hu, R., Chen, J., & Yuan, Z. (2025). Short-Term Electricity Load Forecasting Based on Complete Ensemble Empirical Mode Decomposition with Adaptive Noise and Improved Sparrow Search Algorithm–Convolutional Neural Network–Bidirectional Long Short-Term Memory Model. Mathematics, 13(5), 813. https://doi.org/10.3390/math13050813


