Abstract
With the rapid advancement of artificial intelligence (AI) technology, the demand for vast amounts of data for training AI algorithms to attain intelligence has become indispensable. However, in the realm of big data technology, the high feature dimensions of the data frequently give rise to overfitting issues during training, thereby diminishing model accuracy. To enhance model prediction accuracy, feature selection (FS) methods have arisen with the goal of eliminating redundant features within datasets. In this paper, a highly efficient FS method with advanced FS performance, called EMEPO, is proposed. It combines three learning strategies on the basis of the Parrot Optimizer (PO) to better ensure FS performance. Firstly, a novel exploitation strategy is introduced, which integrates randomness, optimality, and Levy flight to enhance the algorithm’s local exploitation capabilities, reduce execution time in solving FS problems, and enhance classification accuracy. Secondly, a multi-population evolutionary strategy is introduced, which takes into account the diversity of individuals based on fitness values to optimize the balance between exploration and exploitation stages of the algorithm, ultimately improving the algorithm’s capability to explore the FS solution space globally. Finally, a unique exploration strategy is introduced, focusing on individual diversity learning to boost population diversity in solving FS problems. This approach improves the algorithm’s capacity to avoid local suboptimal feature subsets. The EMEPO-based FS method is tested on 23 FS datasets spanning low-, medium-, and high-dimensional data. The results show exceptional performance in classification accuracy, feature reduction, execution efficiency, convergence speed, and stability. This indicates the high promise of the EMEPO-based FS method as an effective and efficient approach for feature selection.
Keywords:
Parrot Optimizer; exploitation strategy; multi-population evolutionary strategy; exploration strategy; feature selection MSC:
65K05
1. Introduction
The development of artificial intelligence technology can promote the development of various industries, such as education, healthcare, and manufacturing, etc. [1]. It is worth noting that big data technology plays a very important role in the development of artificial intelligence [2]. In the field of artificial intelligence, it is often necessary to use various large-scale data for model training, such as natural language processing [3], digital media [4], and smart healthcare [5]. Unfortunately, however, original large-scale datasets often contain a large number of redundant feature elements, which greatly affects the interpretability of the data, resulting in waste of computing resources and a decrease in model accuracy during large model training [6]. To improve the interpretability of the model and release more computing resources, it is usually necessary to eliminate feature elements with weak representational capabilities, i.e., redundant features, which is a key issue in big data processing technology [7]. Assuming there are feature elements in the original dataset, the data denoising process will traverse feature subset combinations, which is an NP-hard problem [8]. However, searching for the optimal feature subset combination from the numerous feature subset combinations will incur significant computational costs; therefore, using the feature selection (FS) method to solve this NP-hard problem is more appropriate [9]. Accordingly, the main purpose of this paper is to propose an efficient, robust, and practical FS method to reduce the computational cost in the data denoising process and enhance the interpretability of the model.
Currently, common FS methods include the filter method and the wrapper method [10]. The filter method first calculates the correlation and statistical relationships between features and then ranks the features based on the calculated correlation and statistical relationships. Finally, the top-ranking features are selected as the final feature subset. The advantage of this approach is that the filter method usually only requires computing the correlation and statistical relationships between features, resulting in relatively low computational costs. However, the filter method cannot consider the interaction effects between feature subsets, leading to the selection of suboptimal feature subsets and inability to guarantee the classification accuracy of the feature subset [11]. In contrast to the filter method, the wrapper method selects an initial feature subset from the original feature set [12]. Using neural networks [13], K-nearest neighbors (KNN) [14], or support vector machines (SVMs) [15] to evaluate the current feature subset, features are continuously added or removed until the best feature subset is found. The advantage of this method is that it considers the interaction effects between feature subsets during the FS process, enhancing the interpretability of the feature subset and greatly improving the classification accuracy of the feature subset [16]. Compared to the filter method, the wrapper method can significantly increase the classification accuracy of features, but since feature subsets will be continuously combined in the wrapper method, using traditional traversal methods can waste computational resources. Therefore, metaheuristic algorithms, due to their simplicity and flexibility, can greatly reduce computational costs and further improve the predictive accuracy of the feature subset [17].
Metaheuristic algorithms are optimization algorithms based on candidate solutions, which has the advantage of not making too many assumptions about the search space of the problem. It is suitable for various types of optimization problems, and compared to traditional optimization algorithms, metaheuristic algorithms have stronger flexibility and lightness, which can reduce computational costs. Currently, metaheuristic algorithms are commonly classified into the following four categories: evolutionary algorithms, swarm intelligence algorithms, physical and chemical algorithms, and human-based algorithms [18]. Among them, common representatives of evolutionary algorithms are Differential Evolution (DE) [19] and the Genetic Algorithm (GA) [20]. Common swarm intelligence algorithms include the Bat Algorithm (BA) [21], Whale Optimization Algorithm (WOA) [22], and Barnacles Mating Optimizer (BMO) [23]. Physical and chemical algorithms include Henry Gas Solubility Optimization (HGSO) [24], the Magnetic Optimization Algorithm (MOA) [25], and Atom Search Optimization (ASO) [26]. Human-based algorithms mainly include Teaching–Learning-Based Optimization (TLBO) [27], Search and Rescue Optimization (SAR) [28], and Arithmetic Optimization Algorithm (AOA) [29].
Heuristic algorithms have the advantages of a simple structure and flexible computation, which can effectively reduce the computational cost of FS methods based on wrappers. Currently, many scholars propose FS methods based on heuristic algorithms to solve FS problems and reduce computational costs. For example, Zhangze Xu et al. combined the elite opposition-based learning and bare-bones Gaussian strategy with the grasshopper optimization algorithm (GOA) to propose an enhanced Gaussian bare-bones grasshopper optimization algorithm. This extended the global and local search capabilities of the GOA and allowed successful application of the algorithm to solve FS problems. Experimental results show that, although it has advantages in feature subset classification accuracy, its execution time is longer than those of the benchmark algorithms due to its complexity, leading to a lack of real-time performance guarantee [30]. Law Kumar Singh et al. proposed an Emperor penguin optimization algorithm to address image FS problems, achieving a classification accuracy of 95.4% by combining random forest mixed optimization techniques. However, as the dimension of FS problems increases, the classification accuracy decreases [31]. Essam H. Houssein et al. proposed an enhanced Sooty Tern Optimization Algorithm (STOA) to address the insufficient search capability. By combining balanced exploration/exploitation strategies, adaptive control parameter strategies, and population adaptive reduction strategies, the enhanced STOA achieved high classification accuracy in handling FS problems. However, the reduction in the size of feature subsets was not significant, leading to some redundant feature elements remaining in the original dataset [32]. Malik Braik et al. addressed the issue of the Capuchin Search Algorithm (CSA) falling into local optimal traps due to parameter imbalance and randomness by proposing an enhanced CSA called LBCSA, which combines Levy flights and chaotic sequences. The LBCSA achieves a better balance between development and exploration capabilities. Experimental results show that the proposed LBCSA performs well in low- and medium-dimensional datasets in terms of classification accuracy, but its performance in high-dimensional datasets needs improvement, and the runtime also needs to be improved [33]. Abdelazim G. Hussien and colleagues addressed the limited search capability of Dynamic Differential Annealed Optimization (DDAO) in solving complex high-dimensional problems by incorporating an adversarial learning strategy, enhancing the algorithm’s global search ability. Experimental results on 14 UCL datasets showed that the size of the feature subset was reduced by 23% to 79%, significantly improving computational efficiency. However, the removal of highly informative features when solving high-dimensional FS problems led to a loss in classification accuracy [34]. In order to enhance the effectiveness of the Dwarf Mongoose Optimization Algorithm (DMO) in FS problems, Mohammed Abdelrazek and team proposed Chaotic DMO by combining chaotic sequences to improve its FS performance. The Chaotic DMO was applied to solve 10 UCL datasets, with experimental results showing a superiority in classification accuracy on over 90% of the datasets and demonstrating advantages in reducing the size of the feature subset. However, its stability in solving FS problems still needs improvement [35]. Fuqiang Chen and colleagues tackled the issue of a weak global optimization capability in the Zebra Optimization Algorithm (ZOA) by introducing a highly explorative FTDZOA with three different guiding mechanisms. The FTDZOA was applied to solve 23 UCL datasets, achieving first place in classification accuracy but ranking second in feature subset size reduction, indicating room for improvement [36].
The aforementioned facts demonstrate that the FS method based on metaheuristic algorithms possesses strong feature dimension reduction capabilities, showing significant advantages in terms of classification accuracy and feature subset size. However, it is undeniable that with increases in the dimension and scale of current FS problems, existing FS methods suffer from issues such as reduced classification accuracy, an inability to effectively eliminate redundant features, increased runtime, and decreased stability. This is mainly due to the increasing complexity of the solution space as the dimension of FS problems rises, which hinders existing metaheuristic algorithms from fully exploring the solution space during the search process. This results in the problem of easily falling into suboptimal feature subset combinations when solving FS problems, leading to the inability to effectively eliminate redundant features and reduce classification accuracy. Furthermore, current metaheuristic algorithms for solving high-dimensional FS problems lack balance in evaluating metrics, such as classification accuracy, feature subset size, runtime, stability, and convergence speed. Despite achieving good performance in one metric, the performance in other metrics may be poor, threatening the reliability of the algorithm. These facts prompt the need to explore an efficient FS method that can balance various metrics and alleviate the challenge of falling into suboptimal feature subset traps due to the increase in FS problem dimensions. Fortunately, the Parrot Optimizer (PO) [37] has been proven to be a robust and resilient optimization method. It has been successfully applied to solve three engineering optimization problems and medical image issues, demonstrating good applicability. Additionally, there have been no existing works on applying the PO to solve FS problems. Therefore, in order to enhance the performance of current FS methods based on metaheuristic algorithms in solving FS problems and fill the application gap of the PO, we aim to extend the application of the PO to the field of FS to improve performance.
Moreover, as the scale of datasets in current FS problems increases, the original PO also faces issues of exploration performance and exploitation performance. To significantly enhance the FS performance of the PO, we have made three improvements based on the original PO. Firstly, in the foraging behavior of the original PO, individuals tend to bias towards updating towards the global optimum, leading to a tendency to fall into local optimal subset traps when solving large-scale problems. This behavior hinders effective exploitation in locked regions. Therefore, we propose incorporating randomness by considering the positions of three random individuals at this stage, combined with Levy flights and the best individual, to ensure a certain level of exploitation capability. This enhancement allows improved exploitation within a specific region, consequently reducing time costs and increasing classification accuracy. Secondly, in solving high-dimensional FS problems, the PO encounters issues of imbalance between exploration and exploitation stages. To address this issue, we have incorporated the properties of different individuals based on their fitness values and analyzed their tendencies. Poorer individuals tend to gravitate towards the global optimal region, while better individuals lean towards further development within their current regions. Individuals between the two extremes exhibit tendencies for both exploration and exploitation. Leveraging the tendencies of individuals with different properties, we propose an evolutionary strategy based on multiple populations to effectively balance the development and exploration stages. Furthermore, as dimensions increase, the PO requires a strong exploration capability to search exponential growth characteristic subset combinations. Thus, we introduce a novel exploration strategy in the communicating behavior of the PO to enhance its exploration capability considering individuals’ self-searching behavior and adaptability, thus improving exploration capabilities during algorithm execution. By integrating the three aforementioned learning strategies, we propose an enhanced version of the PO called EMEPO. Through strategic adjustments, EMEPO exhibits enhanced exploration and exploitation performance, achieving a good balance between the two phases. EMEPO demonstrates higher comprehensive FS performance in solving high-dimensional FS problems, positioning it as a promising FS method. The primary contributions of this paper are as follows:
- Combining Levy flights and individual information, a novel development strategy is proposed to enhance the developmental performance of the PO.
- By considering the diverse characteristics of individuals, multiple population evolution strategies are proposed to balance the exploitation and exploratory phases.
- A novel exploration strategy is proposed by integrating an individual self-searching ability to enhance the exploratory performance of the PO.
- By integrating the three aforementioned strategies, an enhanced version of the PO, referred to as EMEPO, is proposed.
- The proposed EMEPO is applied to solve 23 FS problems involving low, medium, and high dimensions, and it is confirmed that the FS method based on EMEPO is an efficient approach with high performance.
The remaining sections of this paper are structured as follows: Section 2 provides an introduction to the mathematical model and execution logic of the PO, while in Section 3, an enhanced version of the PO called EMEPO is proposed, which integrates the novel exploitation strategy, the multi-population evolutionary strategy, and the novel exploration strategy. Section 4 primarily applies the proposed FS method based on EMEPO to solve 23 FS problems, confirming EMEPO as a promising FS approach. Section 5 concludes the paper and outlines future research directions.
2. Mathematical Model of the Parrot Optimizer
The PO is a novel optimization algorithm inspired primarily by four behaviors of parrots—foraging, staying, communicating, and fear. In this section, we focus on modeling the mathematical representations of these four behaviors and provide an overview of the operational flow of the PO during optimization.
2.1. Population Initialization
In the realm of solving optimization problems using swarm intelligence optimization algorithms, the primary step involves initializing a set of solutions for subsequent fine-tuning during the optimization process. This process is known as population initialization, where the initialized population consists of multiple individuals, each generated using Equation (1).
where represents the individual in the initialized population, denotes the lower bound of the problem to be solved, and represents the upper bound of the problem to be solved, both of which are vectors of length , where signifies the number of variables in the problem being solved. indicates a -dimensional vector randomly generated within the interval [0,1].
2.2. Foraging Behavior
In this section, mathematical modeling of the foraging behavior of parrots is primarily discussed. Parrots rely on their owners for feeding or actively seek out food, so their position updates during the foraging stage mainly depend on the position of the owner or the location of food, as represented by the following formula:
In the equations, represents the position of the individual in the iteration, represents the position of the individual in the iteration, i.e., the updated position of the individual, represents the position of the best individual in the current population, represents a vector of size generated according to the distribution, denotes the current iteration number, denotes the maximum number of iterations, and represents the average position of individuals in the population in the iteration. The is calculated by the following formula:
where denotes the number of individuals in the population.
2.3. Staying Behavior
In this section, the main focus is on mathematical modeling of the staying behavior of parrots. When parrots fly to the vicinity of their owners at certain moments, they will stay in this area. This process is represented by the following formula:
where, represents a vector of all-1 with length . represents the process of a parrot flying towards its owner, and represents the process of the parrot moving around the owner’s body after flying towards them.
2.4. Communicating Behavior
This section mainly focuses on mathematical modeling of parrot communication behavior. Parrots engage in close communication during flight, with one type requiring communication within the population and the other type not requiring flight towards the population for communication. Assuming that these two behaviors occur with equal probability, the parrot’s communication behavior is represented by the following formula:
where represents the communication behavior of flying into the population for communication, and represents the communication behavior that does not require flying into the population for communication. Both behaviors occur with equal probability, where represents a random number in the interval [0,1].
2.5. Fear of Strangers’ Behavior
In this section, we primarily conduct mathematical modeling of a parrot’s fear behavior. Parrots tend to feel fearful when encountering strangers, triggering two autonomous behaviors—maintaining a safe distance from the stranger and seeking refuge with their owner. This process is represented by the following formula:
where represents the process in which a parrot flies towards its owner when experiencing fear, while represents the process in which a parrot moves away from strangers when feeling fearful.
2.6. Implementation of the PO
This section primarily focuses on the operational process of the PO in solving optimization problems. Prior to solving optimization problems, an initial population of size is initialized based on the upper bound (), lower bound(), and number of variables in the problem (). Subsequently, the information of candidate solutions is updated through the simulation of four behaviors in parrots—foraging, staying, communicating, and fear—until the maximum number of iterations is reached, thereby concluding the optimization process and returning the global optimal individual. The detailed execution process of the PO is outlined in Algorithm 1.
| Algorithm 1: Pseudo-code of the PO |
|
| 2: Generate initialized populations based on Equation (1) |
| 3: for do |
| 4: Calculate the fitness function value |
| 5: Save the best solution |
| 6: for do |
| 7: |
| 8: Behavior 1: Foraging behavior |
| 9: if then |
| 10: Updating the position through Equation (2) |
| 11: Behavior 2: Staying behavior |
| 12: or if then |
| 13: Updating the position through Equation (4) |
| 14: Behavior 3: Communicating behavior |
| 15: or if then |
| 16: Updating the position through Equation (5) |
| 17: Behavior 4: Fear of strangers’ behavior |
| 18: or if then |
| 19: Updating the position through Equation (6) |
| 20: End if |
| 21: end for |
| 22: end for |
| 23: Return the best solution |
3. The Mathematical Model of EMEPO
As the size of the dataset in current FS problems continues to grow, the original PO algorithm’s insufficient exploration capability often causes it to become trapped in local optimal subspaces during the search for exponentially growing feature subset combinations. This in turn leads to a loss in classification accuracy when using feature subsets for classification. Moreover, as the dimensionality of the dataset increases, the original PO algorithm faces the additional challenge of an inadequate exploitation capability. Despite having identified the optimal subset region, it is unable to effectively further optimize that region, resulting in increased computational costs and a significant decrease in classification accuracy. In order to alleviate the above-mentioned deficiencies, this section proposes an improved PO (EMEPO) by combining three learning strategies. Firstly, in the original PO’s foraging behavior, individuals tend to update towards the global optimal solution, leading to a tendency to get trapped in local optimal subspaces when solving large-scale problems. In order to enhance the effective exploitation in the locked areas, we introduce randomness by incorporating three random individual positions at this stage, along with Levy flight and the best individual to ensure a certain level of exploitation capability, thus enhancing the effective exploitation capability in a certain region and reducing time costs while improving classification accuracy. Secondly, due to the imbalance between exploration and exploitation stages in solving high-dimensional FS problems, we address this issue by considering the nature of different individuals based on their fitness values. Poorer individuals are more inclined to move towards the global optimal area, while better individuals tend to further develop in their current region. Individuals between the two extremes exhibit tendencies towards both exploration and exploitation, leading to the proposal of a multi-population-based evolutionary strategy to balance the exploration and exploitation stages effectively. Finally, with the increase in dimensions, the PO requires strong exploration capabilities in searching for exponentially growing characteristic subset combinations. Therefore, we introduce a novel exploration strategy in the communicating behavior of the PO to enhance its exploration capabilities, taking into account the individual’s self-searching and adaptability, thereby improving the algorithm’s exploration capabilities during execution. The strategies introduced above will be detailed in the following subsections.
3.1. The Novel Exploitation Strategy
As the complexity of the FS problem increases, the exploitation capability of the original PO can no longer meet the increasing demand, and its main problem is that the exploitation capability of the PO mainly relies on approaching to the globally optimal individual, which will cause it to fall into the suboptimal subset region, increasing the running time while decreasing the accuracy of the classification of the feature subset. In order to alleviate this problem, two perspectives are considered in this section; first, we ensure that its exploitation performance is not lost, and that the runtime is reduced by approaching individuals towards the global optimum in a cosine manner while combining the adaptive. Second, considering the problem of falling into the suboptimal feature subset, according to the literature [38], it is pointed out that the introduction of random individuals will make the probability of an individual jumping out of the suboptimal feature subset increase substantially; inspired by this, we introduce three random individuals, and through the guidance of different directions of the random individuals, the exploratory nature in the exploitation stage can be enhanced, which reduces the risk of falling into the suboptimal feature subset and enhances the classification accuracy. Meanwhile, considering the above two behaviors occurring with equal probability, a novel exploitation strategy is proposed, which is expressed by the following equation:
where increases adaptively with the number of iterations , which is expressed by the following equation:
where , , and denote three mutually exclusive random individuals in the population at iteration , respectively. denotes a binary variable generated using the following equation:
From Equation (7), it can be seen that the exploitation strategy proposed in this section partially guides individuals towards the global optimal individual using the cosine function, ensuring their development performance and accuracy. It is also evident that as increases nonlinearly with , individuals exhibit stronger exploitation performance in the early and late iterations while demonstrating stronger exploratory performance in the mid-iterations. This helps improve the algorithm’s ability to escape from suboptimal subset traps when solving FS problems.
As can be seen from Equation (7), the exploitation strategy proposed in this section partially utilizes the cosine function to steer the individual towards the globally optimal individual, which ensures the performance and accuracy of the individual’s exploitation. It is also evident that the cosine factor grows nonlinearly as the number of iterations increases, a process shown in Figure 1. From the figure, it can be seen that the slope of the cosine factor gradually increases with the increase in the number of iterations , which indicates that due to the control of the cosine factor , the individual exhibits stronger exploitation performance at the early stage of the iteration and stronger exploration performance at the later stage of the iteration. This helps to improve the algorithm’s ability to escape from the suboptimal subset trap when solving FS problems. Additionally, another part of the exploitation strategy proposed in this section involves introducing three random individuals, combining Levy distribution with binary variables to guide individuals towards three different individuals with different probabilities, enhancing their exploratory performance. In summary, the exploitation strategy proposed in this section not only guarantees the algorithm’s exploitation performance but also enhances its ability to escape from suboptimal subset traps when solving FS problems, thereby improving the algorithm’s effectiveness, reducing runtime, and increasing feature subset classification accuracy.
Figure 1.
Variation of the cosine factor with an increasing number of iterations.
3.2. The Multi-Population Evolutionary Strategy
Currently, with the extreme increase in the dimensions of FS problems, the PO needs to search within a large-scale feature subset combination. This makes the exploration and exploitation stages of the algorithm particularly important. The exploration stage involves exploring local regions with potential optimal solutions, while the exploitation stage involves searching within the many determined local regions to quickly and effectively locate the global optimal solution, leading to improved classification accuracy. However, the original PO does not adequately consider the balance between the exploration and exploitation stages, resulting in an imbalance in handling high-dimensional FS problems. For example, the Musk and Clean datasets require searches within combinations of and subsets, respectively. Ideally, both exploration and exploitation should be carried out simultaneously in many subset combinations, complementing each other. However, in PO iterations, all individuals tend to converge towards the global optimal solution, reducing convergence time but leading to an imbalance in the exploration/exploitation stages and making it easy to fall into suboptimal subset traps. To address this issue, it is urgent to propose a strategy that considers both exploration and exploitation behaviors. Fortunately, as mentioned in literature [39], multi-population evolution helps improve the balance between exploration and exploitation in algorithms, thereby enhancing performance. Building on this insight, in this section, we propose a multi-population evolutionary strategy. The specific idea is to first consider the properties of different individuals based on fitness function values and analyze their tendencies. Poorer individuals tend to move towards the global optimal region, while better individuals tend to further develop within their current region. Individuals between these two categories exhibit both exploration and exploitation tendencies. By leveraging the tendencies of individuals with different properties, we propose a multi-population evolutionary strategy that effectively overcomes the drawbacks of fixed update methods for individuals with different properties in the original PO, enhancing the balance of exploration and exploitation in the algorithm and improving classification accuracy in solving FS problems. Among other things, Figure 2 visualizes a variety of approaches to population division.
Figure 2.
Multi-population evolutionary strategy simulation diagram.
In Figure 2, it can be observed that before each iteration, the population is divided into three subpopulations based on fitness values. Specifically, after sorting individuals in ascending order of fitness values, the top 30% of individuals, as they are already close to the optimal solution region, tend to focus on exploitation operations to further enhance accuracy. On the other hand, the bottom 30% of individuals, being far from the optimal solution region, lean towards exploratory operations to approach more promising global optimal regions. Individuals situated between the best and worst performers simultaneously engage in exploration and exploitation operations to ensure a balance between exploration and exploitation. This approach helps improve the classification accuracy of the PO in solving FS problems while also saving computational time. where the exploratory operation employed in this section is expressed by the following equation:
where denotes a random individual at the iteration, and denotes the random number generated in the interval [0,1]. It can be found through Equation (10) that random individuals are used in the exploration phase for direction guidance; meanwhile, as the number of iterations increases, the randomness gradually decreases, which is effective for the algorithm to converge in the late iteration stage, and the strategy can effectively direct the poorer individuals to have a greater likelihood of exploring a better solution region, which in turn improves the quality of the candidate solutions. Meanwhile, the exploitation operation used in this section is expressed by the following equation:
Through Equation (11), it can be found that the globally optimal individual is used in the exploitation phase for guidance while having a certain degree of randomness such that the exploitation ability of the individual is strengthened, and the better individual can accelerate the speed of convergence, as well as the accuracy of convergence based on the original basis, and improve the quality of the candidate solution. Meanwhile, the updating method between the better individual and the worse individual in this section is expressed by the following equation:
Through Equation (12), it can be found that between the better individual and the poorer individual executing the exploitation phase and the exploration phase at the same time, both of them assist each other, which helps the balance of algorithm exploration/exploitation, and at the same time, by the above has illustrated the effectiveness of the exploitation strategy and the exploration strategy proposed in this section, which will result in the enhancement of the individual’s searching ability, which will result in the enhancement of the algorithm’s classification accuracy in solving the FS problem.
The above facts proved that the multiple swarm-based evolutionary strategy proposed by considering the nature of different individuals and analyzing their tendencies through the fitness values effectively balances the exploitation and exploration phases, enhances the performance of the PO in solving FS problems, and strengthens the reliability of the algorithm.
3.3. The Novel Exploration Strategy
High-performance swarm intelligence algorithms often tend to explore unknown solution regions in the early stages of optimization iterations and shift towards further exploitation within the explored feasible regions in the later stages to rapidly improve the quality of candidate solutions. However, the PO tends to exhibit more exploitation behavior in the early stages of iterations, leading to a loss of population diversity when solving FS problems, especially in high-dimensional FS problems such as those encountered in datasets like Meadelon and Isolet, which require exploration among and combinations, respectively. This necessitates algorithms to possess high population diversity in the early stages of iterations to fully traverse solution spaces, seek more effective local regions, and thereby enhance the classification accuracy of feature subsets. Consequently, the aforementioned shortcomings compel us to propose effective exploration strategy. Fortunately, [40] suggests that learning from the differential among individuals in the population can enhance population diversity. Building on this insight, in this section, we consider individual learning from the differences with random individuals and the best individual, presenting a novel exploration strategy expressed in the following formula:
where denotes the gap between a random individual in the population and the individual in the iteration, denotes the gap between two random individuals in the population in the iteration, and and are expressed by the following equations:
where , , and denote three mutually exclusive random individuals in the population in the iteration.
From Equation (13), it can be seen that in the entire exploration strategy, part of it involves gap learning from the global optimal individual, while the other part involves gap learning from the ith individual. By controlling these two parts through an adaptive factor, the advantage lies in the fact that in the early stages of iterations, individuals can improve population diversity by learning the differences between two groups of individuals, exploring more feasible solution regions. In the later stages of iterations, guiding with the global optimal individual accelerates the convergence speed of the algorithm, enhances its convergence accuracy, and also ensures a certain level of population diversity. Additionally, a schematic representation of this strategy is illustrated in Figure 3. The green dashed line in the figure represents the individual generation process in Equation (13). As shown in Figure 3, by learning the differences between two groups, the algorithm can logically enhance population diversity and explore a broader solution space region. The above facts confirm that the novel exploration strategy proposed in this section can effectively enhance the algorithm’s exploratory performance, making it easier for the algorithm to avoid suboptimal subset traps and enhance feature subset classification accuracy.
Figure 3.
Novel exploration strategy simulation diagram.
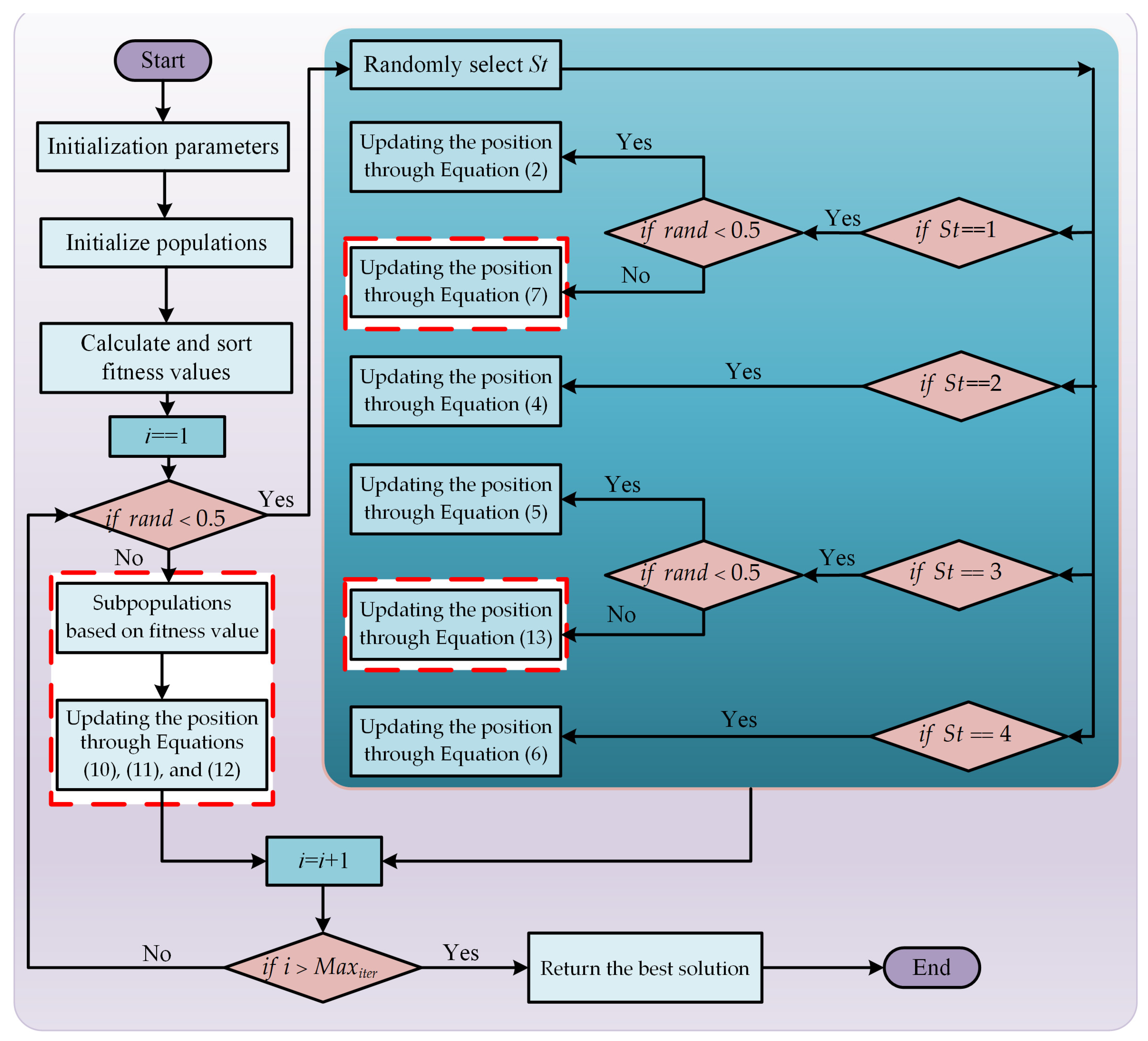
3.4. Implementation of EMEPO
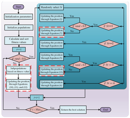
Given the increasing complexity and dimensionality of current FS problems, the PO tends to result in suboptimal subsets when searching through numerous feature subset combinations, failing to effectively eliminate redundant features in the dataset and leading to a loss in classification accuracy of feature subsets. The main reason for this lies in the need to enhance both the exploitation and exploration capabilities of the PO. Therefore, in this section, a high-performing FS method called EMEPO is proposed by combining the novel exploitation strategy, multi-population evolutionary strategy, and novel exploration strategy. This method effectively enhances the PO’s exploration and exploitation capabilities, allowing the elimination of redundant features in the original dataset and improving classification accuracy. The pseudo-code for EMEPO is presented in Algorithm 2, and the flowchart is shown in Figure 4.
| Algorithm 2: Pseudo-code of EMEPO |
|
| 2: Generate initialized populations based on Equation (1) |
| 3: for do |
| 4: Calculate the fitness function value |
| 5: Sorting PO populations based on fitness values |
| 6: Save the best solution |
| 7: for do |
| 8: if then |
| 9: |
| 10: if then |
| 11: if then |
| 12: Updating the position through Equation (2) |
| 13: or else |
| 14: Updating the position through Equation (7) |
| 15: end if |
| 16: or if then |
| 17: Updating the position through Equation (4) |
| 18: or if then |
| 19: if then |
| 20: Updating the position through Equation (5) |
| 21: otherwise |
| 22: Updating the position through Equation (13) |
| 23: end if |
| 24: else if then |
| 25: Updating the position through Equation (6) |
| 26: end if |
| 27: else |
| 28: Subpopulations based on fitness values |
| 29: Updating the position through Equations (10)–(12) |
| 30: end if |
| 31: end for |
| 32: end for |
| 33: Return the best solution |
Figure 4.
EMEPO execution flowchart.
4. Results and Discussion
This section primarily assesses the performance of the proposed FS method based on EMEPO. Specifically, tests are conducted on 23 FS datasets encompassing low-dimensional, medium-dimensional, and high-dimensional scenarios, with detailed information on these datasets provided in Table 1. The experimental results were analyzed incorporating population diversity analysis, exploration/exploitation balance analysis, fitness value analysis, Wilcoxon rank–sum test statistics, convergence analysis, classification accuracy analysis, feature subset size analysis, runtime analysis, and comprehensive ranking analysis of all metrics. Through the analysis of these metrics, a comprehensive and objective evaluation of the performance of the EMEPO-based FS method was achieved. Additionally, for a more intuitive comparison of experimental outcomes, the performance of EMEPO in FS is contrasted with state-of-the-art algorithms, including the HEOA, PRO, SBOA, AO, ECO, GTO, MPA, LSHADE, and PO, all of which represent the latest achievements in swarm intelligence algorithms. Detailed algorithm parameter settings are provided in Table 2 for a comprehensive comparative analysis.
Table 1.
Detailed information of the FS dataset.
Table 2.
Comparison of the parameter information of the algorithms.
To ensure the fairness and reproducibility of the experiments, we standardized the population size to 10 and set the maximum number of iterations to 100. Each group of comparative experiments was independently and non-repetitively executed 30 times, followed by statistical analysis of the experimental results. All the code for this experiment was written in MATLAB R2021B software and executed on a Windows 11 operating system. The hardware specifications included 32 GB of RAM, 16 processing cores, and a 1 TB disk capacity.
4.1. FS Problem Modeling
FS plays a crucial role in machine learning and data mining, aiming to select the most representative and informative subset of features from raw data for model construction and prediction. By selecting the most relevant and representative subset of features, it is possible to reduce model complexity, increase model generalization ability, and improve prediction accuracy. The FS problem can be seen as a high-dimensional combinatorial optimization problem, which specifically searches for combinations of feature subsets in the original high-dimensional cluttered dataset to obtain the optimal feature subset that represents the entire dataset, with the goal of removing redundant features and improving data interpretability. The quality of the feature subset combinations is primarily recognized by the value of the fitness function, which is represented by the following equation:
where represents the feature subset combination, indicates the accuracy of classification using the feature subset combination, represents the size of the selected feature subset combination, and represents the size of features in the original dataset. is a constant in the interval [0,1], , In this paper, the value of is set to 0.9.
FS as a combinatorial optimization problem requires the selection of feature subsets in the original dataset, and subsequently the selected feature subsets are used to solve the fitness function values. In this process, since the individuals of the original EMEPO always keep the real values in the iteration, the real values of the individuals need to be binary operated when calculating the fitness function value, mainly for the purpose of recognizing whether or not the feature is selected by the individuals. The specific flowchart for calculating the fitness function value is shown in Figure 5, and the actual steps are as follows:
Figure 5.
Flowchart for calculating fitness function values.
- Step 1: Convert the real-valued individual to the binary individual by the following equation:
- Step 2: Using the obtained binary individual a subset of features is selected for combination in the original FS dataset, where is equal to 0 means that the feature of the feature in the original dataset is not selected and vice versa means that the feature is selected.
- Step 3: The selected feature subsets are combined for classification accuracy prediction using KNN predictor, where K is set to 5.
- Step 4: Calculate the fitness function value for this feature subset combination using Equation (15).
4.2. Population Diversity Analysis
In this section, we primarily analyze the population diversity of the proposed FS method based on EMEPO. Higher population diversity during the algorithm iteration process enables the algorithm to maintain a high exploration rate, which is beneficial for the algorithm to traverse the entire solution space and search for higher-quality candidate solutions. Additionally, higher population diversity also helps the algorithm escape the trap of local suboptimal feature subsets, thus enhancing the performance of the FS method based on EMEPO. Figure 6 illustrates the population diversity of EMEPO when solving the FS problem. The horizontal axis represents the number of iterations, while the vertical axis shows the values of population diversity as the number of iterations increases.
Figure 6.
Comparison chart of algorithm population diversity.
Based on Figure 6, it can be seen that when solving low-dimensional FS problems Iris and Bupa, the population diversity based on EMEPO is higher than the original PO by the 3rd iteration. This indicates that the FS method based on EMEPO has better global search capabilities when solving low-dimensional FS problems. Additionally, it is observed that the population diversity of the EMEPO-based FS method in the later iterations is significantly higher than the original PO. This is mainly due to the introduction of multiple population evolution strategies in this paper and the novel exploration strategy effectively enhancing the algorithm’s exploration capabilities. As the dimension of the FS problem increases, the solution space expands significantly, requiring stronger exploration capabilities when solving medium to high-dimensional FS problems like Zoo and Congress. It can be seen from the figure that the FS method proposed in this paper already had a population diversity advantage over the PO before the 20th iteration, achieving a high level of population diversity advantage. This enables the FS method based on EMEPO to have a strong ability to escape local suboptimal feature subsets when solving medium to high-dimensional FS problems, effectively extracting feature subsets and reducing redundant features. This phenomenon also indicates that the multiple population evolution strategy and novel exploration strategy proposed in this paper can still effectively enhance the algorithm’s exploration capabilities as the dimension of the FS problem increases. Finally, when solving high-dimensional FS problems Hillvalley and Isolet, the FS method based on EMEPO established a population diversity advantage from the first iteration, indicating that the multiple population evolution strategy and novel exploration strategy introduced in this paper can effectively deal with the challenges brought by the drastic increase in dimensionality, maintaining good exploration capabilities and improving the performance of the FS algorithm. In conclusion, the multiple population evolution strategy and novel exploration strategy proposed in this paper can effectively enhance the population diversity of the algorithm, improve its global exploration capabilities, and maintain this advantage as the dimension of the FS problem increases.
4.3. Exploration/Exploitation Balance Analysis
In this section, we focus on analyzing the balance between the exploration phase and the exploitation phase of the EMEPO-based FS method proposed in this paper. Exploration and exploitation are the two key phases of EMEPO. The main goal of the exploration phase is to explore many regions containing the optimal feature subset combinations in the huge solution space, while the exploitation phase focuses on accelerating the optimization and gradually perfecting the feature subset combinations in the identified regions. By controlling the balance between these two phases, the FS performance of the algorithm can be greatly improved. In order to visualize the exploration/exploitation balance of EMEPO, we use the CEC2017 benchmark function to conduct experiments. Figure 7 shows the exploration/exploitation plot of EMEPO when executing the benchmark problem, where the horizontal axis indicates the number of iterations, the vertical axis indicates the percentage, the blue change line indicates the exploration rate, and the red change line indicates the utilization rate.
Figure 7.
Percentage diagrams of algorithm exploration/exploitation stages.
As can be seen from Figure 7, EMEPO maintains a high exploration rate throughout the iterations when solving unimodal problems such as F1 and F5. The introduction of multiple population evolution strategies and novel exploration strategy enables the algorithm to maintain a high exploration rate. In the early iterations, due to the high exploration rate, the algorithm exhibits a strong search capability in the solution space, which enables it to discover more feasible regions. In addition, the exploration rate gradually increased as the iterations progressed, enabling the algorithm to further refine the quality of the feature subset combinations within the initially identified optimal regions. This enhancement is mainly attributed to the innovative exploration strategy proposed in this study, which enhances the algorithm’s exploration capability in later iterations. It is worth noting that although the exploration rate decreases in the later iterations, it remains within an acceptable range. This ensures that overexploitation of local regions in later iterations does not lead to falling into the suboptimal feature subset trap. As the problem modality increases, this requires the algorithm to have stronger global optimization capabilities. As can be seen from the figure, EMEPO has a stronger exploration rate in the early iterations when solving the simple multimodal functions F10 and F15, which helps to solve the optimization challenges associated with the increase in complexity and enables the algorithm to explore the solution space region more deeply. This suggests that as the complexity of the problem increases, the multiple population evolution strategies and novel exploration strategy proposed in this paper can still enhance the exploration capability of the algorithm. As the iteration proceeds, the exploration rate increases when a sufficient number of local regions are explored, thus providing sufficient exploitation capability to further deepen the exploration of previously identified local regions, rapidly improving the quality of the feature subset and effectively eliminating redundant features. This shows that the novel exploitation strategy proposed in this paper can still improve the exploitation capability as the complexity of the problem increases. Finally, when solving complex multimodal problems such as F22 and F27, EMEPO benefits from the introduction of a novel exploration strategy in the early iterations, which gives it a higher exploration rate, and a stronger exploitation capability in the later iterations. It is worth noting that it is easy to fall into the local suboptimality trap when solving complex multimodal problems, which is effectively mitigated by the EMEPO proposed in this paper. As can be seen from the figure, it still maintains a certain exploration ability in the later iterations, which strengthens the algorithm’s ability to get rid of the local suboptimal feature subset trap. In summary, the three learning strategies introduced in this paper can effectively balance the exploration/exploitation phase of the algorithm, improve the accuracy of feature subset classification, and enhance the performance of the FS algorithm.
4.4. Fitness Value Analysis
In this section, we primarily conducted a statistical analysis of the fitness values of the FS method based on EMEPO on 23 FS datasets involving low-dimensional, medium-dimensional, and high-dimensional data. We also compared EMEPO with 9 state-of-the-art techniques to provide an objective, fair, and comprehensive analysis of the FS performance of EMEPO. To avoid experimental randomness, each comparative experiment was independently repeated 30 times to calculate the worst fitness value, mean fitness value, and best fitness value. The experimental results are shown in Table 3, where ‘Rank’ indicates the ranking of the algorithm based on the best fitness value, mean fitness value, and worst fitness value, ‘Mean Rank’ represents the average ranking of the algorithm on the 23 FS problems based on different metrics, and ‘Final Rank’ represents the final algorithm performance ranking based on the ‘Mean Rank’ values.
Table 3.
Comparison of the fitness function values of algorithms.
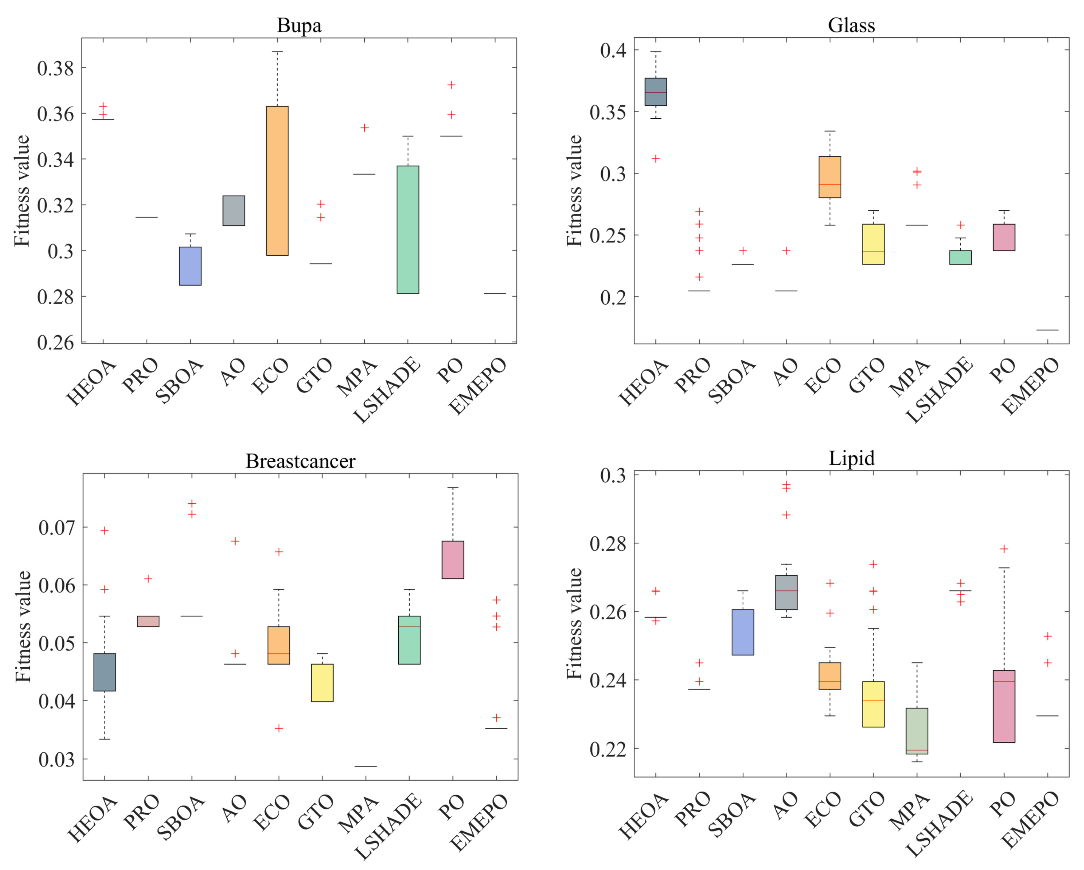
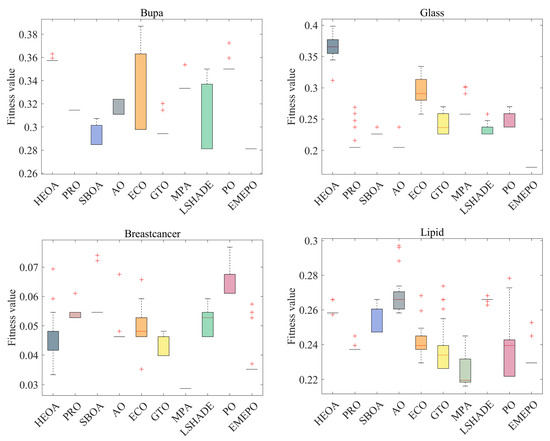
From Table 3, it can be seen that the EMEPO-based FS method ranks first in the best fitness value on five FS datasets when solving eight low-dimensional FS problems, and the rate of ranking first reaches 62.5%, which occupies a great advantage compared with the comparison algorithms, which confirms that it possesses a strong performance in solving low-dimensional FS problems, which is mainly attributed to the multiple swarm evolution strategies introduced in this paper and the novel exploration strategy enables the algorithm to traverse the solution space region well, while the novel exploitation strategy introduced in this paper improves the algorithm’s ability to further exploit the local feasible region, which makes the redundant features effectively removed and the classification accuracy improved. Meanwhile, from the table, it can be found that compared with the most novel comparison algorithms, the EMEPO-based FS method achieves a winning rate of 62.5% in the average fitness value index, and ranks first in the mean fitness value on five FS problems, showing stronger solution stability, i.e., smaller deviation in 30 independent experiments, which indicates that the EMEPO-based FS method solves the low-dimensional FS problems with high reliability and robustness. In order to visualize the solution stability of EMEPO, Figure 8 shows the box plots of the algorithm in solving the low-dimensional FS problem, from which it can be intuitively seen that, in 30 independent experiments, the EMEPO-based FS method has the highest solution aggregation in solving the low-dimensional FS problem, and the anomalous solution has a very good advantage over the other comparative algorithms. Meanwhile, the worst fitness value recognizes the fault tolerance of the algorithm when solving, as can be seen from the table, the EMEPO-based FS method achieves a winning rate of 62.5% on the worst fitness value indicator, which reflects greater fault tolerance of the algorithm compared with other algorithms, and this also shows that the EMEPO-based FS method has stronger practicality. Although the EMEPO-based FS method achieves good performance on low-dimensional FS problems, it has to be admitted that the solution performance of the EMEPO-based FS method on the datasets Breastcancer and Lipid is still weaker than that of HEOA and PO, mainly due to the fact that the HEOA and PO have a better adaptivity in coping with the specific FS dataset, which is the main reason why shortcomings of EMEPO-based FS methods. However, from an overall perspective, the EMEPO-based FS method proposed in this paper has the best overall performance due to the introduction of the three learning strategies, and obtains good FS performance on most of the low-dimensional FS datasets.
Figure 8.
Box plot of algorithm execution in low dimensional FS problems.
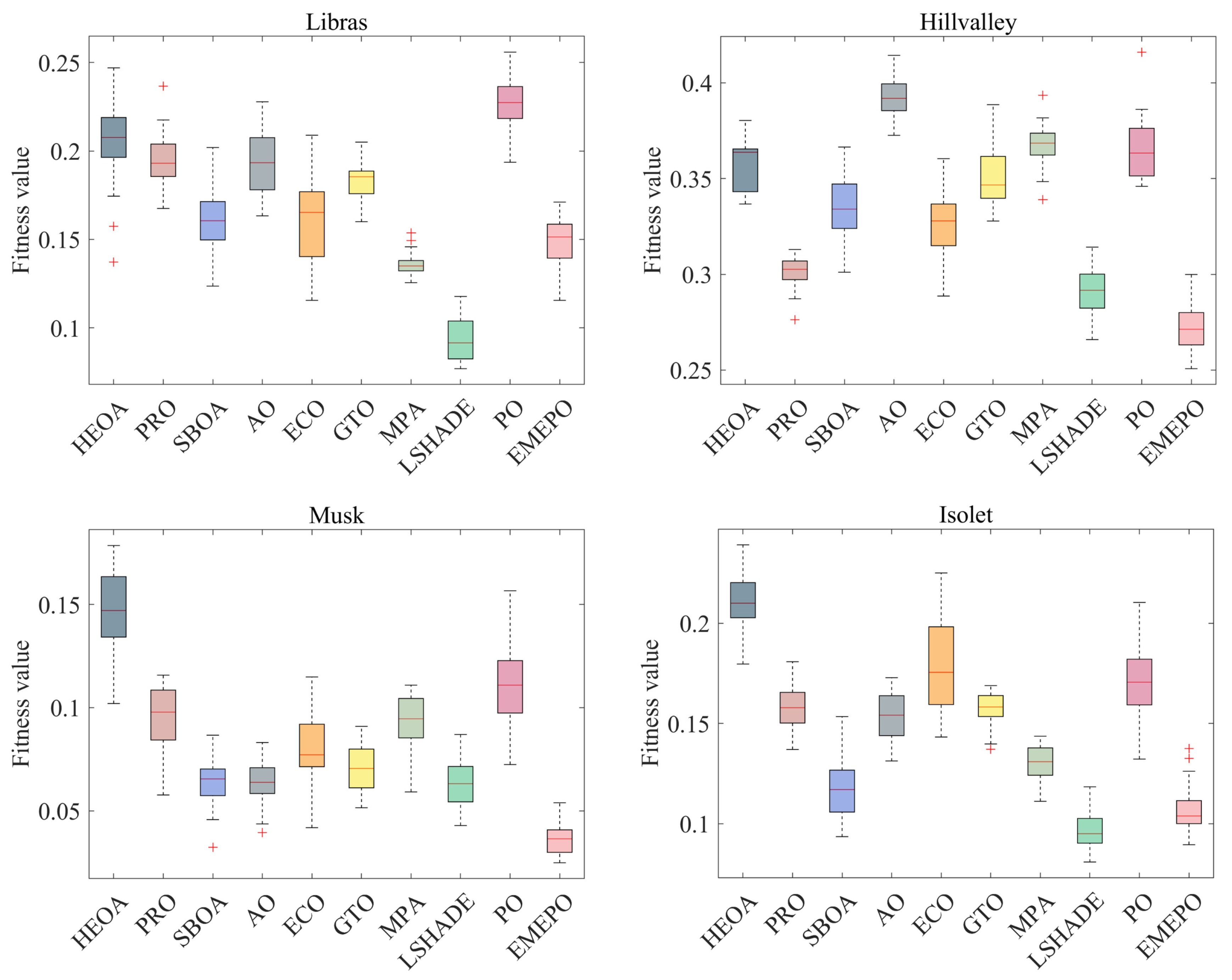
As the FS problem dimensionality increases, the algorithm requires more powerful exploration performance to traverse the greatly enhanced solution space, which can be effectively mitigated by the EMEPO-based algorithm due to the guaranteed exploration performance made possible by the introduction of multiple population evolution strategies and novel exploration strategies. Specifically, as can be seen from Table 3, the EMEPO-based FS method achieves an 87.5% win rate in the best fitness value metric when solving the eight medium-dimensional FS problems compared to the novel comparison algorithms, and achieves the relatively optimal feature subset combinations in seven FS problems, effectively removing redundant features and improving the classification accuracy. The above results also confirm that the strategy proposed in this paper effectively enhances the FS performance of the algorithm, which is reflected in the fact that the novel exploitation strategy introduced in this paper effectively enhances the exploitation capability of the algorithm, which in turn enhances the local optimization capability of the algorithm and improves the convergence accuracy of the algorithm, and that the multiple population evolution strategy and the novel exploration strategy keep the exploration rate high in the late iteration, which greatly reduces the probability of falling into the trap of locally sub-optimal feature subsets. feature subset trap, which greatly reduces the probability of falling into the local sub-optimal trap and enhances the FS performance of the algorithm. In addition, as can be seen from the table, in terms of the average fitness value metrics, the EMEPO-based FS method ranks first on the six medium-dimensional FS problems, achieving better solution stability compared to the comparison algorithms. Meanwhile, Figure 9 demonstrates the box plot of the algorithm in solving the medium-dimensional FS problems, from which it can be seen that the EMEPO-based FS method has the lowest box height, which indicates that the EMEPO-based FS method possesses the highest solution stability and higher reliability compared to the comparison algorithms. At the same time, it can be seen from the table that in the worst fitness value metric, EMEPO obtains a 62.5% win rate and has a higher fault tolerance. Through the above analyses, we can conclude that the EMEPO-based FS method proposed in this paper has stronger solution performance in solving the medium-dimensional FS problem, which is mainly due to the fact that the three learning strategies introduced in this paper make the algorithm’s exploratory performance and exploitation performance improved, which ensures the efficient and reliable operation of the algorithm. Meanwhile, it has to be said that the solution stability of EMEPO on the SonarEW dataset is lower than that of the SBOA in solving the medium-dimensional FS problem, which is due to the higher exploration adaptability of SBOA on the SonarEW dataset, while EMEPO still needs to be improved.
Figure 9.
Box plot of algorithm execution in medium dimensional FS problems.
From Table 3, it can be seen that the EMEPO-based FS method achieves a winning rate of 56% in the best fitness value metric when solving the four high-dimensional FS problems, which demonstrates a strong FS performance, which is mainly attributed to the novel exploitation strategy in this paper, the introduction of multiple population evolution strategies as well as the novel exploration strategy makes the algorithm obtain a good balance of the exploration phase and the exploitation phase in solving the FS problems. In the early stage of the iteration, the algorithm plays a greater role in exploring to find more promising regions for optimal feature subset combination, and in the late stage of the iteration, the algorithm prefers to play a greater role in exploiting in order to accelerate the algorithm’s convergence and sharply improve the quality of the candidate feature subsets. The performance on the Clean dataset is weaker than that of the SBOA and ECO, which also indicates that the performance of the EMEPO-based FS method on certain high-dimensional datasets still needs to be improved. Meanwhile, it can also be seen from the table that the EMEPO-based FS method obtains a 50% win rate on the average fitness metric, which demonstrates the algorithm’s strong solution stability and reliability. Figure 10 demonstrates the box plot of the algorithm in solving the high-dimensional FS problem, from which it can also be seen that in most cases EMEPO has the lowest box height and at the same time the least number of anomalies, which also shows that EMEPO possesses a very good robustness in solving the high-dimensional FS problem. In summary, we can conclude that although EMEPO performs lower than other algorithms on some high-dimensional FS datasets, in general EMEPO has the highest overall performance, and we can consider it as an effective solution to high-dimensional FS problems.
Figure 10.
Box plot of algorithm execution in high dimensional FS problems.
From the above separate analyses of the performance of EMEPO-based FS methods on low-, medium-, and high-dimensional FS problems, we find that although the performance of EMEPO is weaker than that of other algorithms on some specific datasets, EMEPO is in the best position in terms of overall performance in most cases. Specifically, as can be seen from the ‘Mean Rank’ row of Table 3, EMEPO has an average rank of 1.652, 1.652 and 2.000 for the best fitness value, average fitness value and worst fitness value metrics, respectively, and is ahead of the comparison algorithms in terms of the overall rank, while Figure 11 visualizes this this result, from which it is more intuitive to see that the EMEPO-based FS method is the best in terms of comprehensive performance. In summary, we conclude that the novel exploitation strategy, the multiple population evolution strategy and the novel exploration strategy introduced in this paper largely ensure the FS performance of EMEPO, and meanwhile, as the FS problem dimensions increase, the strategy proposed in this paper can still effectively contribute to the FS performance of EMEPO.
Figure 11.
Comparison of the mean rankings of algorithms on different indicators.
4.5. Wilcoxon Rank-Sum Test Analysis
In the previous subsection, we analyzed the numerical results of 30 experimental results, which confirm that the EMEPO-based FS method proposed in this paper has strong FS performance. However, the numerical results alone are not fully convincing because one or more outliers will bias the numerical statistics. Therefore, in order to reduce the effect of outliers, in this section, the Wilcoxon rank-sum test is performed on the results of 30 experiments, which is independent of outliers, to evaluate the FS performance of EMEPO in a more comprehensive way, where the significance factor of the Wilcoxon rank-sum test is 0.05. The results of the experiments are shown in Table 4. where ‘+’ indicates that the performance of the algorithm is significantly better than that of EMEPO, ‘-’ indicates that the performance of the algorithm is significantly weaker than that of EMEPO, and ‘=’ indicates that the performance of the algorithm is not significantly different from the performance of EMEPO.
Table 4.
Wilcoxon rank-sum test results of the algorithms.
From Table 4, it can be seen that the EMEPO-based FS method solves the low-dimensional FS problems, HEOA is not significantly different from EMEPO in 3 low-dimensional FS problems but is significantly weaker than EMEPO in 5 low-dimensional FS problems, while PRO and AO are significantly weaker than EMEPO in 8 low-dimensional FS problems. SBOA, ECO, and GTO are significantly weaker than EMEPO, and LSHADE is significantly weaker than EMEPO on 6 low-dimensional FS problems, which indicates that EMEPO has high performance in solving low-dimensional FS problems. However, it is undeniable that MPA outperforms EMEPO on three datasets in solving low-dimensional FS problems, but from a comprehensive point of view, EMEPO still possesses better comprehensive performance in solving low-dimensional FS problems. The EMEPO-based FS method is significantly weaker than EMEPO in solving the medium-dimensional FS problem with 100% probability for HEOA, PRO and ECO, which is mainly due to the enhanced algorithmic exploration capability due to the novel exploration strategy and multi-bee-colony evolution strategy proposed in this paper, which leads to a more efficient traversal of the solution space of the FS problem, which in turn improves the accuracy of the feature classification of the subset, and effectively removes the redundant features in the original dataset. redundant features in the set. Finally, among all the compared algorithms, the EMEPO-based FS method significantly outperforms the HEOA, PRO, SBOA, AO, ECO, GTO, and PO in solving the seven high-dimensional FS problems, and still possesses a higher performance, despite suffering a slight loss in comparison with LSHADE and MPA. This also indicates that the performance of the three strategies proposed in this paper is optimal. Meanwhile, the statistics in the last row show that the performance of the no comparison algorithm is significantly better than that of EMEPO, which also indicates that EMEPO has a very good FS solving performance, which is mainly due to its efficient utilization and exploration strategies.
4.6. Convergence Analysis
In the aforementioned section, an evaluation of the solving performance of the FS method based on EMEPO was conducted, demonstrating its strong FS capabilities. However, in real-world production environments, in addition to solving performance, convergence properties are also crucial. A good FS algorithm should possess faster convergence speed, indicating higher real-time performance while maintaining convergence accuracy. This helps enhance the practicality of FS algorithms in real-life applications. In this section, we primarily analyze the convergence properties of the FS method based on EMEPO. Figure 12, Figure 13, and Figure 14 respectively illustrate the convergence curves of the EMEPO-based FS method when solving low-dimensional, medium-dimensional, and high-dimensional FS problems. The horizontal axis represents the number of iterations, while the vertical axis represents the fitness values calculated from the selected feature subset combinations.
Figure 12.
The convergence curve of algorithms on low dimensional FS problems.
Figure 13.
The convergence curves of algorithms on medium-dimensional FS problems.
Figure 14.
The convergence curve of algorithms on high dimensional FS problems.
From Figure 12, it can be observed that the FS method based on EMEPO establishes a convergence advantage in solving low-dimensional FS problems around the 10th iteration, followed by steady precision optimization, and eventually converges towards a feature subset around the 50th iteration. The main reason for this phenomenon lies in the multiple-population evolutionary strategy and novel exploration strategies introduced in this study during the iteration process, enabling the algorithm to possess strong global exploration capabilities. In comparison to other benchmark algorithms, it can explore feature subset combinations more outstandingly. Additionally, the introduction of innovative exploitation strategies in this study greatly enhances the algorithm’s exploitation capability, resulting in better convergence accuracy compared to benchmark algorithms. Moreover, this phenomenon also indicates that the FS method based on EMEPO proposed in this study exhibits faster convergence speed and precision in solving low-dimensional FS problems, thereby demonstrating higher practicality.
Figure 13 illustrates that the FS method based on EMEPO effectively reduces fitness values when solving high-dimensional FS problems, showcasing good convergence accuracy around the 20th iteration in most cases. Additionally, the convergence curve indicates that EMEPO exhibits a faster convergence speed. The rapid advancement can be attributed to the novel exploitation strategies introduced in this study, which swiftly enhance convergence accuracy and continue optimization in the later stages of algorithm iteration. This is primarily due to the incorporation of multiple-population evolutionary strategies and innovative exploration strategies that boost population diversity and alleviate the phenomenon of the algorithm getting trapped in local suboptimal feature subsets. The above analysis demonstrates that the learning strategies proposed in this study ensure the convergence characteristics of EMEPO in solving high-dimensional FS problems, enhancing the algorithm’s practicality and reliability.
From Figure 14, it can be observed that the FS method based on EMEPO effectively reduces fitness values when solving high-dimensional FS problems. Notably, EMEPO establishes a strong convergence advantage after the 30th iteration, attributed to the adoption of more advanced exploitation strategies in this study. These strategies ensure both population diversity and higher convergence accuracy. Beyond the 30th iteration, the more advanced exploration strategies employed in this study enable EMEPO to steadily decrease fitness values, demonstrating enhanced capability to escape local suboptimal feature subset combinations. These observations highlight that the EMEPO-based FS method proposed in this study, supported by three learning strategies, exhibits a good convergence speed and can be considered a highly practical FS approach.
4.7. Feature Subset and Accuracy Analysis
The primary objective of FS problems is to eliminate redundant features from the original dataset while retaining features with high information content to simplify the dataset and improve the accuracy of classification based on these features. Therefore, in FS problems, both the size of the feature subset and the classification accuracy are two important indicators. This section will focus on analyzing these two aspects. Table 5 presents the average classification accuracy of the FS method based on EMEPO and comparative algorithms in solving FS problems, while Table 6 shows the average size of the selected feature subsets. Here, ‘Mean Rank’ indicates the average ranking of the algorithms across 23 FS problems, and ‘Final Rank’ represents the final ranking of the algorithms based on the ‘Mean Rank’.
Table 5.
Classification accuracy of algorithms on FS problems.
Table 6.
The size of the feature subset of the algorithm in the FS problem.
Combining Table 5 and Table 6, we can see that all algorithms can effectively reduce the complexity of the original dataset and improve classification accuracy when solving 8 low dimensional FS problems. It is worth noting that the EMEPO based FS method ranks first in classification accuracy on four FS problems, with a winning rate of up to 50%, occupying a good solving performance. This is mainly due to the novel exploitation strategy proposed in this paper, which enables the algorithm to quickly and deeply optimize in the potential optimal region, enhancing its performance in solving low dimensional FS problems. However, it must be acknowledged that EMEPO is weaker than SBOA, MPA on the Bupa dataset and Breastcancer dataset, respectively. This is mainly due to the better learning strategies of SBOA and MPA on specific datasets, which also indicates that EMEPO still has room for improvement in solving low dimensional FS problems. Meanwhile, in Table 6, we can observe that EMEPO obtained the smallest feature subset on four low dimensional datasets, achieving excellent feature dimensionality reduction results. On Glass, Lipid, and HeartEW, the feature size ranking is not as good as other algorithms. However, based on Table 5, we can see that the classification accuracy of other algorithms on these three datasets is not as good as EMEPO. The main reason for this phenomenon is that other algorithms fall into the trap of local suboptimal feature subsets when solving low dimensional FS problems, resulting in the deletion of effective and high information features in the original dataset, leading to a reduction in feature subset size but a loss in classification accuracy. EMEPO, on the other hand, has stronger global search performance, alleviating this disadvantage. Through the above description, it can be proved that the FS method based on EMEPO can effectively eliminate redundant features and improve classification accuracy when solving low dimensional FS problems.
Meanwhile, as the dimensionality of the FS problem increases, combined with Table 5 and Table 6, we can see that each algorithm can eliminate redundant features in the original dataset when solving 15 FS problems involving medium and high dimensions. But what is special is that the FS method based on EMEPO achieved the first and second place in classification accuracy with a 74% probability, and compared to the comparative algorithm, it achieved more outstanding data dimensionality reduction performance. This is mainly due to the various population evolution strategies and novel exploration strategies introduced in this article, which enable the algorithm to have higher population diversity throughout the entire iteration process, enabling the algorithm to explore more potential solution regions with optimal solutions. At the same time, it also greatly reduces the probability of the algorithm falling into local suboptimal feature subsets in the later stages of iteration. According to Table 6, it can be seen that EMEPO is indeed weaker than other algorithms in terms of feature subset size. However, this is mainly due to the fact that as the dimension of the FS problem increases, the comparative algorithm’s global search performance and ability to escape the trap of local suboptimal feature subsets are insufficient, resulting in the erroneous elimination of high information features, which is not feasible. Meanwhile, according to the ‘Mean Rank’ metric in Table 5, EMEPO’s average ranking on 23 FS problems is 2.00, far superior to other comparative algorithms. Therefore, based on the analysis of the experimental results mentioned above, we can conclude that the EMEPO based FS method proposed in this paper can effectively clean redundant features in the original dataset, and remains effective as the dimensionality of the FS problem increases. It can be considered a robust FS method.
4.8. Runtime Analysis
In the above section, the performance, reliability, and robustness of the algorithm were mainly considered. However, in practical life, the actual running time is also important, which directly affects the real-time responsiveness of the algorithm in actual production environments. Therefore, in this section, we mainly analyzed the running time of the algorithm. Table 7 shows the actual running time of the algorithm in executing FS problems, where ‘Mean Rank’ represents the average ranking of the algorithm on 23 FS problems, and ‘Final Rank’ represents the final ranking of the algorithm based on ‘Mean Rank’. From Table 7, it can be seen that EMEPO ranks first in running time on 10 FS datasets and second on 9 FS datasets, accounting for a high proportion of 82.6%. At the same time, EMEPO’s average time ranking is 1.74, with the shortest average execution time. This is mainly due to EMEPO’s simpler strategy, which reduces complex computational processes, and also indicates that EMEPO is a highly real-time responsive FS method.
Table 7.
The running time of algorithms on FS problems.
4.9. Comprehensive Analysis
In the previous section, separate analyses were conducted on the reliability, robustness, practicality, and stability of the algorithm. In order to more intuitively demonstrate the comprehensive performance of the EMEPO based FS method, this section comprehensively analyzes the best fitness value, average fitness value, worst fitness value, classification accuracy, running time, and feature subset size indicators to objectively illustrate the FS performance of EMEPO. Figure 15 shows the ranking stack chart of each algorithm on the above indicators, where the horizontal axis represents the total ranking of the algorithm on all indicators, and the smaller the length, the better the comprehensive performance on all indicators. From Figure 15, it can be seen that EMEPO has the smallest stack length, so we can consider the FS method based on EMEPO to have better comprehensive FS solving performance and is a reliable, stable and practical FS method.
Figure 15.
Statistical chart of comprehensive indicators of algorithm performance.
5. Conclusions
The original PO faces the issue of easily falling into the trap of local suboptimal feature subset combinations when solving FS problems. The root cause of this problem lies in the insufficient exploration capability of the algorithm in solving FS problems, leading to a loss of population diversity in the later iterations, which in turn results in falling into the trap of local suboptimal feature subsets. Additionally, the original PO also lacks the ability to effectively remove redundant feature elements from the original dataset when solving high-dimensional FS problems, causing a decrease in classification accuracy. To address the aforementioned issues with PO, this paper proposes an FS method based on EMEPO by incorporating three novel learning strategies. Specifically, to address the tendency of individuals in the original PO’s foraging behavior to bias towards updating to the global optimal solution, which leads to the problem of easily falling into the trap of a local suboptimal subset in solving large-scale problems, we introduce randomness by combining the positions of three random individuals, along with Levy flights and the best individual, to propose a novel exploitation strategy that enhances effective exploitation in a certain region, reducing time costs and improving classification accuracy. Furthermore, to tackle the imbalance between exploration and development stages in solving high-dimensional FS problems, we consider the properties of different individuals based on fitness values and analyze their tendencies, proposing a multi-population evolutionary strategy that balances the development and exploration stages, improving the balance between development and exploration phases of the algorithm. Lastly, to enhance the exploration capability when searching for exponentially growing feature subset combinations, we introduce a novel exploration strategy in the PO’s communicating behavior by considering the self-searching and adaptive properties of individuals, thereby increasing the algorithm’s ability to reduce redundant features in the original dataset.
However, based on our analysis of the experimental results, the solving performance of the FS method based on EMEPO shows deficiencies on certain specific datasets, such as Breastcancer and Lipid. Therefore, we believe that although the overall performance of EMEPO has been significantly improved, there is still room for enhancement in the search strategy for specific datasets. Additionally, as EMEPO is a binary algorithm, it can be extended to solve more high-dimensional combinatorial optimization problems to have a greater impact. In summary, our future work will focus on the following two aspects: 1. Developing specific learning strategies for specific FS datasets and employing reinforcement learning for adaptive strategy selection; and 2. extending the proposed EMEPO approach to the solving of a wider range of high-dimensional combinatorial optimization problems, such as image segmentation, aviation scheduling, and large-scale parameter identification, to address more challenging problems.
Author Contributions
Conceptualization, B.W.; methodology, B.W. and J.L.; software, B.W.; validation, B.W. and J.L.; formal analysis, B.W.; investigation, J.L.; resources, J.L.; data curation, B.W. and J.L.; writing—original draft preparation, B.W.; writing—review and editing, B.W. and J.L.; visualization, J.L.; supervision, J.L.; project administration, B.W. and J.L.; funding acquisition, J.L. All authors have read and agreed to the published version of the manuscript.
Funding
This research received no external funding.
Data Availability Statement
All experimental data can be obtained by contacting the corresponding author.
Acknowledgments
We greatly appreciate the efforts made by the reviewers and editorial team for our article.
Conflicts of Interest
The author declares that there are no conflicts of interest in this article.
References
- Akinola, O.O.; Ezugwu, A.E.; Agushaka, J.O.; Zitar, R.A.; Abualigah, L. Multiclass feature selection with metaheuristic optimization algorithms: A review. Neural Comput. Appl. 2022, 34, 19751–19790. [Google Scholar] [CrossRef] [PubMed]
- Himeur, Y.; Elnour, M.; Fadli, F.; Meskin, N.; Petri, I.; Rezgui, Y.; Amira, A. AI-big data analytics for building automation and management systems: A survey, actual challenges and future perspectives. Artif. Intell. Rev. 2023, 56, 4929–5021. [Google Scholar] [CrossRef] [PubMed]
- Manbari, Z.; AkhlaghianTab, F.; Salavati, C. Hybrid fast unsupervised feature selection for high-dimensional data. Expert Syst. Appl. 2019, 124, 97–118. [Google Scholar] [CrossRef]
- Zawbaa, H.M.; Emary, E.; Grosan, C.; Snasel, V. Large-dimensionality small-instance set feature selection: A hybrid bio-inspired heuristic approach. Swarm Evol. Comput. 2018, 42, 29–42. [Google Scholar] [CrossRef]
- Albukhanajer, W.A.; Briffa, J.A.; Jin, Y. Evolutionary multiobjective image feature extraction in the presence of noise. IEEE Trans. Cybern. 2014, 45, 1757–1768. [Google Scholar] [CrossRef]
- Ghaemi, M.; Feizi-Derakhshi, M.R. Feature selection using forest optimization algorithm. Pattern Recognit. 2016, 60, 121–129. [Google Scholar] [CrossRef]
- Mafarja, M.M.; Mirjalili, S. Hybrid whale optimization algorithm with simulated annealing for feature selection. Neurocomputing 2017, 260, 302–312. [Google Scholar] [CrossRef]
- Kabir, M.M.; Shahjahan, M.; Murase, K. A new hybrid ant colony optimization algorithm for feature selection. Expert Syst. Appl. 2012, 39, 3747–3763. [Google Scholar] [CrossRef]
- Lin, K.C.; Zhang, K.Y.; Huang, Y.H.; Hung, J.C.; Yen, N. Feature selection based on an improved cat swarm optimization algorithm for big data classification. J. Supercomput. 2016, 72, 3210–3221. [Google Scholar] [CrossRef]
- Lazar, C.; Taminau, J.; Meganck, S.; Steenhoff, D.; Coletta, A.; Molter, C.; Nowe, A. A survey on filter techniques for feature selection in gene expression microarray analysis. IEEE/ACM Trans. Comput. Biol. Bioinform. 2012, 9, 1106–1119. [Google Scholar] [CrossRef]
- Solorio-Fernández, S.; Carrasco-Ochoa, J.A.; Martínez-Trinidad, J.F. A new hybrid filter–wrapper feature selection method for clustering based on ranking. Neurocomputing 2016, 214, 866–880. [Google Scholar] [CrossRef]
- Chen, G.; Chen, J. A novel wrapper method for feature selection and its applications. Neurocomputing 2015, 159, 219–226. [Google Scholar] [CrossRef]
- Nemnes, G.A.; Filipoiu, N.; Sipica, V. Feature selection procedures for combined density functional theory—Artificial neural network schemes. Phys. Scr. 2021, 96, 065807. [Google Scholar] [CrossRef]
- Bansal, M.; Goyal, A.; Choudhary, A. A comparative analysis of K-nearest neighbor, genetic, support vector machine, decision tree, and long short term memory algorithms in machine learning. Decis. Anal. J. 2022, 3, 100071. [Google Scholar] [CrossRef]
- Kurani, A.; Doshi, P.; Vakharia, A.; Shah, M. A comprehensive comparative study of artificial neural network (ANN) and support vector machines (SVM) on stock forecasting. Ann. Data Sci. 2023, 10, 183–208. [Google Scholar] [CrossRef]
- Lu, Y.; Liang, M.; Ye, Z.; Cao, L. Improved particle swarm optimization algorithm and its application in text feature selection. Appl. Soft Comput. 2015, 35, 629–636. [Google Scholar] [CrossRef]
- Agrawal, R.K.; Kaur, B.; Sharma, S. Quantum based whale optimization algorithm for wrapper feature selection. Appl. Soft Comput. 2020, 89, 106092. [Google Scholar] [CrossRef]
- Hashim, F.A.; Hussien, A.G. Snake Optimizer: A novel meta-heuristic optimization algorithm. Knowl.-Based Syst. 2022, 242, 108320. [Google Scholar] [CrossRef]
- Rocca, P.; Oliveri, G.; Massa, A. Differential evolution as applied to electromagnetics. IEEE Antennas Propag. Mag. 2011, 53, 38–49. [Google Scholar] [CrossRef]
- John, H. Holland. genetic algorithms. Sci. Am. 1992, 267, 44–50. [Google Scholar]
- Yang, X.S.; He, X. Bat algorithm: Literature review and applications. Int. J. Bio-Inspired Comput. 2013, 5, 141–149. [Google Scholar] [CrossRef]
- Mirjalili, S.; Lewis, A. The whale optimization algorithm. Adv. Eng. Softw. 2016, 95, 51–67. [Google Scholar] [CrossRef]
- Sulaiman, M.H.; Mustaffa, Z.; Saari, M.M.; Daniyal, H. Barnacles mating optimizer: A new bio-inspired algorithm for solving engineering optimization problems. Eng. Appl. Artif. Intell. 2020, 87, 103330. [Google Scholar] [CrossRef]
- Hashim, F.A.; Houssein, E.H.; Mabrouk, M.S.; Al-Atabany, W.; Mirjalili, S. Henry gas solubility optimization: A novel physics-based algorithm. Future Gener. Comput. Syst. 2019, 101, 646–667. [Google Scholar] [CrossRef]
- Tayarani-N, M.H.; Akbarzadeh-T, M.R. Magnetic optimization algorithms a new synthesis. In Proceedings of the 2008 IEEE Congress on Evolutionary Computation (IEEE World Congress on Computational Intelligence), Hong Kong, China, 1–6 June 2008; pp. 2659–2664. [Google Scholar]
- Zhao, W.; Wang, L.; Zhang, Z. Atom search optimization and its application to solve a hydrogeologic parameter estimation problem. Knowl.-Based Syst. 2019, 163, 283–304. [Google Scholar] [CrossRef]
- Rao, R.V.; Savsani, V.J.; Vakharia, D.P. Teaching–learning-based optimization: A novel method for constrained mechanical design optimization problems. Comput.-Aided Des. 2011, 43, 303–315. [Google Scholar] [CrossRef]
- Shabani, A.; Asgarian, B.; Salido, M.; Gharebaghi, S.A. Search and rescue optimization algorithm: A new optimization method for solving constrained engineering optimization problems. Expert Syst. Appl. 2020, 161, 113698. [Google Scholar] [CrossRef]
- Abualigah, L.; Diabat, A.; Mirjalili, S.; Abd Elaziz, M.; Gandomi, A.H. The arithmetic optimization algorithm. Comput. Methods Appl. Mech. Eng. 2021, 376, 113609. [Google Scholar] [CrossRef]
- Xu, Z.; Heidari, A.A.; Kuang, F.; Khalil, A.; Mafarja, M.; Zhang, S.; Pan, Z. Enhanced Gaussian bare-bones grasshopper optimization: Mitigating the performance concerns for feature selection. Expert Syst. Appl. 2023, 212, 118642. [Google Scholar] [CrossRef]
- Singh, L.K.; Khanna, M.; Garg, H.; Singh, R. Emperor penguin optimization algorithm-and bacterial foraging optimization algorithm-based novel feature selection approach for glaucoma classification from fundus images. Soft Comput. 2024, 28, 2431–2467. [Google Scholar] [CrossRef]
- Houssein, E.H.; Oliva, D.; Celik, E.; Emam, M.M.; Ghoniem, R.M. Boosted sooty tern optimization algorithm for global optimization and feature selection. Expert Syst. Appl. 2023, 213, 119015. [Google Scholar] [CrossRef]
- Braik, M.; Hammouri, A.; Alzoubi, H.; Sheta, A. Feature selection based nature inspired capuchin search algorithm for solving classification problems. Expert Syst. Appl. 2024, 235, 121128. [Google Scholar] [CrossRef]
- Hussien, A.G.; Kumar, S.; Singh, S.; Pan, J.S.; Hashim, F.A. An enhanced dynamic differential annealed algorithm for global optimization and feature selection. J. Comput. Des. Eng. 2024, 11, 49–72. [Google Scholar] [CrossRef]
- Abdelrazek, M.; Abd Elaziz, M.; El-Baz, A.H. CDMO: Chaotic Dwarf Mongoose optimization algorithm for feature selection. Sci. Rep. 2024, 14, 701. [Google Scholar] [CrossRef]
- Chen, F.; Ye, S.; Xu, L.; Xie, R. FTDZOA: An Efficient and Robust FS Method with Multi-Strategy Assistance. Biomimetics 2024, 9, 632. [Google Scholar] [CrossRef]
- Lian, J.; Hui, G.; Ma, L.; Zhu, T.; Wu, X.; Heidari, A.A.; Chen, H. Parrot optimizer: Algorithm and applications to medical problems. Comput. Biol. Med. 2024, 172, 108064. [Google Scholar] [CrossRef]
- Abdel-Basset, M.; Mohamed, R.; Jameel, M.; Abouhawwash, M. Spider wasp optimizer: A novel meta-heuristic optimization algorithm. Artif. Intell. Rev. 2023, 56, 11675–11738. [Google Scholar] [CrossRef]
- Shen, Y.; Zhang, C.; Gharehchopogh, F.S.; Mirjalili, S. An improved whale optimization algorithm based on multi-population evolution for global optimization and engineering design problems. Expert Syst. Appl. 2023, 215, 119269. [Google Scholar] [CrossRef]
- Xie, R.; Li, S.; Wu, F. An Improved Northern Goshawk Optimization Algorithm for Feature Selection. J. Bionic Eng. 2024, 21, 2034–2072. [Google Scholar] [CrossRef]
- Lian, J.; Hui, G. Human evolutionary optimization algorithm. Expert Syst. Appl. 2024, 241, 122638. [Google Scholar] [CrossRef]
- Taheri, A.; RahimiZadeh, K.; Beheshti, A.; Baumbach, J.; Rao, R.V.; Mirjalili, S.; Gandomi, A.H. Partial reinforcement optimizer: An evolutionary optimization algorithm. Expert Syst. Appl. 2024, 238, 122070. [Google Scholar] [CrossRef]
- Diao, Q.; Junaidi, A.; Chan, W.; Zain, A.M.; long Yang, H. SBOA: A Novel Heuristic Optimization Algorithm. Baghdad Sci. J. 2024, 21, 764. [Google Scholar] [CrossRef]
- Yuan, C.; Zhao, D.; Heidari, A.A.; Liu, L.; Chen, Y.; Wu, Z.; Chen, H. Artemisinin optimization based on malaria therapy: Algorithm and applications to medical image segmentation. Displays 2024, 84, 102740. [Google Scholar] [CrossRef]
- Lian, J.; Zhu, T.; Ma, L.; Wu, X.; Heidari, A.A.; Chen, Y.; Hui, G. The educational competition optimizer. Int. J. Syst. Sci. 2024, 55, 3185–3222. [Google Scholar] [CrossRef]
- Sadeeq, H.T.; Abdulazeez, A.M. Giant trevally optimizer (GTO): A novel metaheuristic algorithm for global optimization and challenging engineering problems. IEEE Access 2022, 10, 121615–121640. [Google Scholar] [CrossRef]
- Faramarzi, A.; Heidarinejad, M.; Mirjalili, S.; Gandomi, A.H. Marine Predators Algorithm: A nature-inspired metaheuristic. Expert Syst. Appl. 2020, 152, 113377. [Google Scholar] [CrossRef]
- Tanabe, R.; Fukunaga, A.S. Improving the search performance of SHADE using linear population size reduction. In Proceedings of the 2014 IEEE Congress on Evolutionary Computation (CEC), Beijing, China, 6–11 July 2014; pp. 1658–1665. [Google Scholar]
Disclaimer/Publisher’s Note: The statements, opinions and data contained in all publications are solely those of the individual author(s) and contributor(s) and not of MDPI and/or the editor(s). MDPI and/or the editor(s) disclaim responsibility for any injury to people or property resulting from any ideas, methods, instructions or products referred to in the content. |
© 2025 by the authors. Licensee MDPI, Basel, Switzerland. This article is an open access article distributed under the terms and conditions of the Creative Commons Attribution (CC BY) license (https://creativecommons.org/licenses/by/4.0/).














