Abstract
The problem of obtaining a final expression for a function initially given in the form of a trigonometric Fourier series is considered. We consider a special case of a series when the coefficients of the series are known and are rational functions of the harmonic number. To obtain the final expression, we propose to formulate a differential equation with constant coefficients for the function. A special feature of the proposed approach is the consideration of non-homogeneous equations, with the sum of the divergent Fourier series as the non-homogeneity. In this way, it is possible to compose expressions for the desired functions in the form of quadratures and formulate sufficient conditions for the representability of the desired function in the form of piecewise Liouville elementary functions. In this case, it becomes possible to describe in the language of distribution theory a class of Fourier series that can be summed in a finite form using the method of A. N. Krylov.
MSC:
42A32; 40H05; 33F10
1. Introduction
Solutions to a number of problems in mathematical physics are written out as series in eigenfunctions [1,2]. The use of truncated sums of these series as approximate solutions is usually complicated by the slow (power) rate of convergence of the series and the Gibbs phenomenon. Therefore, the problem of summing a functional series in finite form arises naturally. This problem has been studied in many recent works. Note the works [3] (pp. 344, 346) and [4] (pp. 795–796). If desired, even d’Alembert’s method for solving the wave equation can be considered to be a method for summing a Fourier series [5]. Results on summation in finite form often arose as by-products, for example, when accelerating the convergence of series using the method of A. N. Krylov [6] (p. 9), [7] (p. 174).
However, the problem of summation of a series over eigenfunctions in elementary functions has not been formulated clearly as a problem of computer algebra, to which it obviously belongs. Meanwhile, this problem has a number of features that fundamentally distinguish it from the seemingly similar problem of integration in elementary functions [8,9], which goes back to the works of Liouville [10].
In this paper, we consider the summation in the final form of a trigonometric series
which can be regarded as the simplest series in eigenfunctions of the second derivative operator.
We will consider the summation of such a series in the case of coefficients that are rational functions of the index n. This class of trigonometric series is very important for mathematical modeling of physical phenomena. The most important applications of series with coefficients that are rational functions of the harmonic number are problems of oscillations of a finite segment [1] and many problems of elasticity theory in circular and rectangular areas [11]. The series under consideration is a structural element of solutions to problems related to magnetohydrodynamics [12], electrodynamics of rectangular waveguide systems [13] (p. 237). The elementary expressions for the Fourier series of the class under consideration are used not only for a complete description of physical processes but also to improve the convergence of series of a more complex structure. See, for example, [14] (p. 414).
The variety of applications of the series of the class under consideration motivates an attempt to sum them using standard means of symbolic computations. However, popular computer algebra systems like <<Maple>> [15] sum these series in terms of higher transcendental functions [16]. It seems relevant to develop methods for symbolic summation of series that are capable of recognizing elementary expressions among them.
The concept of an elementary expression is well developed in computer algebra [8,9]. Numerous examples of series summed earlier [17] (v. 1., p. 5.4) encourage the expansion of the class of elementary functions to the class of piecewise elementary ones. But this same circumstance makes the theory being developed very different from Liouville’s theory, where elementary functions are considered analytic functions of a complex variable [18].
Definition 1.
A periodic function of a real variable is called piecewise elementary if its period can be divided into a finite number of segments, on each of which an elementary expression for this function can be specified.
Keeping in mind the application of the developed theory to symbolic summation in computer algebra systems, we introduce some algebraic notations [19]. We will denote by the ring of polynomials in the variable n with coefficients from the field . We will denote by the field of rational functions in the variable n, i.e., the field of fractions of the ring . In this paper, the field of real numbers and the field of rational numbers are used as .
Problem 1.
A Fourier series (1) is given, where are rational functions of n:
It is required to find a piecewise elementary function x (Definition 1) equal to this series almost everywhere on the real axis . We will consider the problem solved if we are able to determine the function u on the period .
The key to solving this problem, in our opinion, is the summation in finite form of divergent series, since the principle of superposition turns out to be valid for them: if the coefficients and of the series (1) are polynomials in n, then the sum of this series is a linear combination of a constant, the Dirac -function, the function and their derivatives (Theorem 5). We will reduce the summation of convergent series with rational coefficients to solving linear differential equations with constant coefficients, on the right-hand side of which are sums of divergent series (Section 4), and the integration of these equations—to calculating quadratures in elementary functions, i.e., to Liouville theory. To justify our approach, we use the theory of generalized functions developed by Schwartz [20] (chapter IV).
2. Fourier Series as Generalized Functions
The concept of generalized functions presupposes the choice of an appropriate functional space [21,22]. A very large number of distribution spaces are known [23], adapted to the needs of various problems of mathematical physics. The correct method for summing the Fourier series 1 in symbolic form can be described in the distribution space defined below. Our considerations follow Schwartz’s pattern of reasoning [20] (chapter IV), but we need a finite segment instead of an infinite line or circle and use the field of real numbers instead of the field of complex numbers.
We will preface the solution of Problem 1 with the necessary definitions and notations. The symbol will henceforth denote the operator of the derivative of order q with respect to variable x.
Definition 2.
We will call a real function the test one if it satisfies the periodic boundary conditions for every non-negative integer m:
Definition 3.
A sequence of test functions is called convergent if there exists a test function ϕ such that for every non-negative integer m the convergence
takes place.
Definition 4.
The set of all test functions with the concept of convergence introduced by Definition 3 will be called the space of test functions and denoted as .
Here is a topological vector space over [24]. We emphasize that it differs from the usual spaces of test functions (of class or ): it includes constants, trigonometric functions , , .
The action of a linear functional on an element of the space will be denoted as .
The set of continuous linear functionals over the space of test functions will be denoted as .
Definition 5.
A sequence of elements of is called convergent in if there is an element such that the convergence of the numerical sequence holds:
The set with the so-introduced notion of convergence is a vector topological space over the field . is isomorphic to the space of periodic Schwarz distributions , if we consider over the field . We do not call the space of periodic distributions, wishing to emphasize our interest in what happens precisely on the segment .
Any piecewise continuous function f can be considered to be an element of the distribution space , assuming that for every
The functions , , and the constant 1 generate the generalized functions , , and from .
If f has singularities in the interval , then any interpretation of the integral (regularization) is admissible as long as the functional remains linear and continuous with respect to . We will call the generalized function elementary if there exists an elementary function f such that the equality (2) holds for some admissible interpretation of the integral. The interpretation of the elementary function as an element of depends on the interpretation of the integral.
Following Schwartz [20] (p. 174; ch. IV, p. 2), we give a definition of the Fourier coefficients of the generalized function .
Definition 6.
The numbers , , given by the expressions
are called the Fourier coefficients of the distribution .
Let us now define the Fourier series for the distribution .
Definition 7.
The Fourier series of the distribution is the expression associated with the distribution by the formula:
By analogy with the theorems proved by Schwartz for the space [20], (p. 93) of [25], the following theorems can be proved.
Theorem 1.
The sequence of partial sums of the Fourier series of any distribution converges in .
Theorem 2.
Of all trigonometric series, only the Fourier series of the distribution converges in to .
Theorem 3.
Let the estimates
be fulfilled. Let , , 1 be understood as generalized functions from . Then there exists an element such that the Fourier series (1) converges in to .
Definition 8.
The derivative of order q of the distribution is the element defined by the formula:
Theorem 4.
The Fourier series of the distribution can be differentiated term by term any number of times . The resulting Fourier series converges in to the derivatives . In more detail, the convergence of the numerical sequence holds:
Any series (1) with given coefficients , satisfies the condition of Theorem 3 and defines some element from the space . For it, a Fourier series is defined (Definition 7), which converges to in the sense of the space by Theorem 1. By Theorem 2, the coefficients of the Fourier series of the element necessarily coincide with the given rational fractions , . By Theorem 4, this Fourier series can be differentiated term by term any number of times, thereby obtaining series that converge in to the corresponding derivatives of . When calculating a derivative of a sufficiently high order, a series will necessarily arise that diverges almost everywhere in the usual sense, but it will have meaning in .
3. Summation of Divergent Fourier Series in Finite Form
If the coefficients of the Fourier series (1) are polynomials, , , i.e.,
then the Problem 1 can be solved as follows.
In this case, we agree to understand the divergent series (1) as an element of the vector topological space , which is legitimate by virtue of Theorem 3. By virtue of the axioms of vector space and the continuity properties (relative to the introduced topology) of the operations of addition and multiplication by a real number in the vector topological space , it is legitimate to change the order of finite and infinite summation in the expression (1). Then, the considered divergent Fourier series can be rewritten as
The series that arise here are derivatives in the sense of of the two basic series
since
It remains to find the sums of the series and .
Lemma 1.
In the space the following formulas are valid
and
Proof.
To find the sum of the series , taking into account formula (2) we have
This expression converges to as . This is true for any by virtue of the usual theorems of the theory of Fourier series and the boundary conditions for the elements of the space of test functions. By analogy with the generally accepted definition of the Dirac -function, we take
This yields Equation (3).
To justify Equation (4), recall that the series
converges to the elementary function
for almost all x in the classical sense, see [17]. Care must be taken when calculating the derivative of s as an element of , since this function has a singularity at zero. Nevertheless, for any it is true that
Therefore,
where v.p. is the Cauchy principal value symbol. From here, by Theorem 4 we obtain
that is, Equation (4). □
Thus, we have arrived at the following theorem.
Theorem 5.
If , then the sum of the Fourier series (1) as an element of can be represented as a linear combination of , , and their derivatives in , this representation is unique and can be found in a finite number of steps.
Remark 1.
The relation (4) is sometimes used without reference to the theory of generalized functions [13] (p. 259).
Remark 2.
The result formulated in Theorem 5 can be found in slightly different formulations in Refs. [26,27]. It should be emphasized, however, that a careful proof of this statement requires the introduction of a space different from the standard space .
Theorem 5 is the key to solving Problem 1. Please note that a Fourier series (1) with polynomial coefficients is an elementary generalized function if and only if the representation of this series as a linear combination of , , and their derivatives in does not contain the -function and its derivatives.
4. Summation of Convergent Series
We now turn to solving Problem 1 in the case when . Furthermore, we will understand the Fourier series in the sense of Schwartz, and, on the contrary, we will omit the notation ^ from now on if this does not lead to misunderstandings.
4.1. Differential Equation for the Fourier Series in Sines
We consider the series in the system of sines, taking all the coefficients .
Theorem 6.
Let , a rational function of index n. Then there exists a linear differential operator L and a polynomial such that the sum of the series
is a solution in the sense of of the linear differential equation
We will say that the operator L annihilates (cf. [28]) the denominator of the Fourier coefficients of the original series, and the polynomials are the Fourier coefficients obtained after the annihilation. From a notational point of view, the differential expression L can be viewed as a polynomial in the derivative operator D, i.e., as an element of the ring of polynomials or ring of polynomials . We introduce the notation for the operator that annihilates the denominator .
Proof.
Without loss of generality, we will henceforth assume that the Fourier coefficient is a proper fraction defined for all natural values of n:
The desired differential expression for is easy to present as an explicit formula.
Let us consider two cases.
Case 1. Let :
Then the operator has the form:
The Fourier coefficients have the form:
This statement follows from the equality
Note that this equality holds both for the usual function and in the sense of generalized functions from for its restriction to .
Case 2. Now let the polynomial depend not on , but on n:
We introduce polynomial
Then the operator has the form:
The Fourier coefficients have the form:
The expression for the annihilating operator is constructed in the same way as for the case of , but it is necessary to compose a new polynomial , depending on , for the denominator , and annihilate it. □
Annihilation provides a constructive way to solve Problem 1 since the divergent series on the right in Equation (5) has polynomial coefficients and sums to a finite form in the manner described in the previous Section.
Example 1.
From
we have
or
To solve the linear differential Equation (5), we can use standard integration methods. In this case, we can prove the following analog of Weil’s lemma [29].
Lemma 2.
The distribution satisfying Equation (5) in the sense of belongs to the class . This function satisfies Equation (5) in the classical sense on the set , if only on the right-hand side of Equation (5) the δ-function and its derivatives are replaced by identical zero, and the constant, cotangent and its derivatives are replaced by the corresponding ordinary functions of a real variable.
Proof.
By the theorem on the regularity of the solution of an ordinary differential equation with smooth right-hand side from the space [25], where is the set , the function u is infinitely differentiable everywhere, except perhaps for the point and the points . To the points , the function u continues with all its derivatives by the theorem on the existence and uniqueness of the classical solution of the Cauchy problem for an ordinary differential equation with constant coefficients and a smooth right-hand side. □
Based on Lemma 2, we can find expressions for sums of Fourier series using all known methods and techniques for finding classical solutions of ordinary differential equations. Please note that by Lemma 2, the function u and all its derivatives of even order satisfy the homogeneous Dirichlet conditions at the points in the classical sense. Also, the function u satisfies the periodicity conditions in the classical sense.
4.2. Summation of a Convergent Fourier Series over Sines
By Theorem 5, Problem 1 is reduced to the following problem.
Problem 2.
A linear ordinary differential operator L with constant coefficients and a linear combination f of functions 1, , and their derivatives are given. It is required to find out whether the equation
has a solution in the space in piecewise elementary functions.
Theorem 7.
Let the operator L have order q—the largest order of differentiation in the expression L. Let the right-hand side of the equation be a finite linear combination of a constant, a δ-function, and derivatives of the δ-function:
Let the operator L have no zero eigenvalues under the periodicity boundary conditions. Then there exists a unique function u satisfying this equation in the sense of . This function is expressed in the finite form of piecewise elementary functions of the variable x. This expression can be found in a finite number of steps.
Remark 3.
For simplicity, we will assume that the roots of any polynomials over are known, regardless of whether they are representable in radicals or not.
Proof.
Consider a boundary value problem for the equation in the interval with periodicity conditions [30] (Chapter 1b, Section 1.4, p. 188):
Based on Lemma 2, we can reduce the study of the original equation in the space to the study of the solution of this boundary value problem.
By the condition of Theorem 7, the corresponding homogeneous boundary value problem has only a trivial classical solution. Then, for the operator L with periodicity conditions, there exists a unique Green’s function depending on the parameter . In this paper, we use the definition of Green’s function of a boundary value problem given in the book [30] (pp. 1.5, 189). The function satisfies the periodicity conditions in the classical sense of with respect to the variable x. Therefore, in the sense of the space it satisfies the equation
where the operator L acts with respect to the variable x. Since the operator L has constant coefficients, it can be verified (cf. [31] (Ch. III, problems 7.23, 7.28, pp. 99–103)) that this equation has no other solutions in .
Using Green’s function , we can write out a unique solution in the sense of the space of the equation with the specified source f. It has the form:
where the derivatives with respect to the variable should be understood in the sense of the space . Due to the properties of Green’s function [30], all derivatives with respect to up to order will be continuous functions, and the derivative of order will be piecewise continuous.
The Green’s function of a boundary value problem for an operator with constant coefficients can be found in a finite number of steps, e.g., using the method given in [30] (pp. 1.5, 189). It is expressed as a piecewise elementary function”—the expression uses particular solutions of the homogeneous equation , which are Liouville elementary functions of x and the roots of the characteristic polynomial of the differential equation . Due to the structure of particular solutions of homogeneous ordinary differential equations with constant coefficients, the quadrature of Green’s function that arises here is reduced to calculating integrals that are elementary in the sense of Liouville. This means that the desired function u is piecewise elementary. □
Thus, a case is identified in which Problem 2 is solved explicitly.
Remark 4.
The restriction on the order of the derivative of the delta function in the expression for f in Theorem 7 can easily be removed, then the expression for u will have a similar form. This expression will not be a piecewise elementary function in the sense of Definition 1 since it will contain derivatives of the delta function.
A consequence of Theorem 7 is the possibility of summation in finite form of piecewise elementary functions of a certain class of Fourier series (1). Let us describe this class of Fourier series.
Theorem 8.
Let the coefficient be an odd function of n after annihilation. Let the operator have no zero eigenvalue under the periodicity boundary conditions. Then, the Fourier series is expressed as a piecewise elementary function.
Proof.
If the polynomial is an odd function, then it is a linear combination of odd powers of n. In this case, the distribution of f reduces to a finite sum of derivatives of the Dirac -function (the constant and the -function itself are obtained by considering cosine series):
Hence, the Fourier series
is summed up using the method specified in the proof of Theorem 7. In this case, the solution to Problem 1 is completely reduced to the explicit solution to Problem 2. □
Let us give a simple example where there is a zero eigenvalue of the operator L, corresponding to the boundary conditions of periodicity, but it can be eliminated by setting homogeneous Dirichlet conditions.
Example 2.
Consider the convergent Fourier series
whose sum can be found in [17] [v.1, Section 5.4]. Annihilation yields
To calculate y we can formulate the Dirichlet problem:
The solution to this problem will be
The solution y satisfies the equation in the sense of and is a finite expression for the Fourier series under consideration.
A complete description of the class of uniquely solvable boundary value problems for the operator L suitable for the summation of the Fourier series is beyond the scope of this paper. We indicate the periodicity conditions in Theorems 7 and 8 for simplicity of exposition.
Remark 5.
Numerous examples illustrating Theorems 7 and 8 were considered in the classical works of A. N. Krylov on accelerating the convergence of the Fourier series. In many examples, A. N. Krylov calculates the sums of series in finite form, reducing the summation to the integration of an ODE with constant coefficients, achieving the possibility of term-by-term differentiation of the series by the preliminary acceleration of convergence. In this case, homogeneous ODEs are obtained, and the derivatives of the Dirac δ-function are taken into account in terms of the conjugation conditions in the boundary value problem for ODEs. All examples of summation in finite form that arise in the monograph [6] can be reduced to a form that satisfies the conditions of Theorem 7.
Let us consider a typical example.
Example 3.
This series arises in the theory of forced vibrations of beams, cf. [6] (p. 255). It is also considered from the point of view of classical analysis in [32] (p. 115).
In this case, we have the boundary value problem
This problem has a unique solution in the sense of :
where is the Heaviside function.
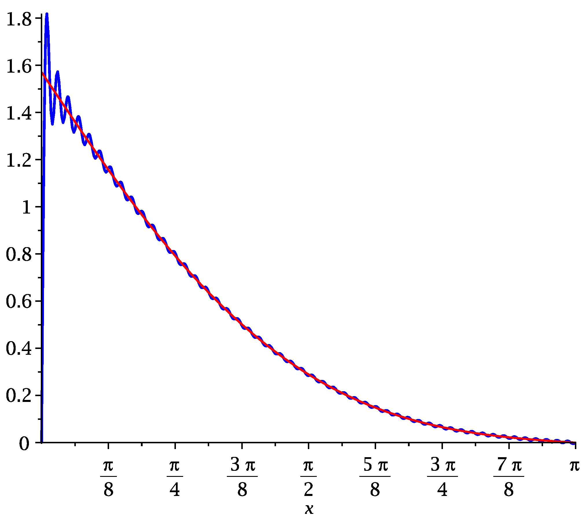
Please note that the series for u converges very slowly, and even 100 of its terms do not convey the behavior of the desired function in the vicinity of the discontinuity; see Figure 1 and Figure 2. This perfectly illustrates the importance of summing the series in a finite form for practical applications.
Figure 1.
Plot on a half-period of the sum of the first 100 terms of the series from Example 3 (blue) and the plot of the series sum (red).
Figure 2.
Plot of the sum of the first 100 terms of the series from Example 3 (blue, dash-dot line) and the plot of the series sum (red, solid line) in the vicinity of the discontinuity point of the function.
Let us now consider the equations for the Fourier series that are not covered by the condition of Theorem 8. In this case, the polynomial is not an odd function of number n. The expression for the right-hand side f does not satisfy the condition of Theorem 7: the cotangent and its derivatives may appear on the right-hand side. Then, the solution of the equation will contain quadratures of the form
The conditions found in Liouville theory under which integrals of this type are expressed in elementary functions [33], ref. [9] provide sufficient conditions for the solvability of Problem 1. A full description of such conditions is beyond the scope of this paper, but the following theorem can be proved.
Theorem 9.
If after annihilation, the coefficient is not an odd function of n, then the expression for the Fourier series in piecewise elementary functions exists (i.e., Problem 1 is solvable) if all roots of the polynomial are simple and belong to the field of rational numbers .
Proof.
Under the conditions of this theorem, the denominator of has the form (the leading coefficient is set equal to 1 without loss of generality):
We compose :
The product has the form:
Then the annihilation operator has the following explicit form:
Next, two cases are possible.
Case 1. Let there be no zero among the numbers . Then the desired function u will be represented as the sum of some piecewise elementary function corresponding to the derivatives of the -function in the right-hand side of f, and a finite number of quadratures of the form
All such quadratures are obviously expressed in elementary functions.
Case 2. Among the numbers , there is zero. Then the fundamental set of solutions of the homogeneous equation will contain a linear function, and not only trigonometric ones. This case should be considered very carefully since within the framework of differential algebra, the proof of non-elementarity is known (p. 167) of [9], (p. 24) of [34] for the quadrature of the form
through which the required
is expressed. Recall that the equation under consideration is obtained as a result of the procedure of annihilation of the denominator of the fraction that defines the coefficient of a certain Fourier series. The denominator has the form
The annihilation operator will have the form
An explicit calculation of the action of this operator on the Fourier series under consideration shows that the resulting polynomial will not contain a zero-degree term in n. Indeed,
therefore, the coefficient obtained after annihilation is divisible by n. Therefore, the right-hand side of the differential equation, the integration of which yields the sum of the Fourier series, will not contain . Possible derivatives of the cotangent will lead to quadratures of the form
which are calculated in elementary functions. □
Let us consider an example illustrating the action of Theorem 9.
Example 4.
Now let u be expressed as
By differentiating and using the expression for the divergent series , we obtain the boundary value problem:
Any classical solution to this problem has the form:
A particular solution of the inhomogeneous equation for this example can be extracted from the reference book [30] (p. 365, No. 2.8).
The only solution satisfying the equation in the sense of has the form
It is easy to verify that this is the final formula for the Fourier series of the example under consideration.
Example 5.
Returning to Example 1, we see that u is the solution of the boundary value problem
By the method of variation of constants we obtain:
This expression is defined everywhere as on the segment . Continuing it in an odd way to the segment , we obtain a representation of the original Fourier series on the period . Please note that in this example, the sufficient condition for the elementarity of the function u from Theorem 9 is not satisfied. The roots of the polynomial are equal to . To solve Problem 1, further study of the elementarity of the obtained quadratures within the framework of Liouville theory is required.
Remark 6.
The formulated theorems remain valid for the case when the denominator has a natural root : then the summation method will find the sum of the Fourier series in which the corresponding term is missing. To do this, the corresponding harmonic must be removed from the divergent Fourier series for the right-hand side f. Instead of f, it is necessary to use , where is the Fourier coefficient obtained after the annihilation of the denominator .
4.3. On Cosine Series
Our consideration does not touch upon convergent Fourier series involving cosines . It is not difficult to formulate similar statements for them, and the analog of Theorem 6 will literally repeat the original formulation. The analog of Theorem 8 will contain the condition of evenness of the Fourier coefficient instead of oddness of the coefficient as a function of the number n. The condition of the rationality of the simple roots of the denominator in Theorem 9 will remain unchanged. In subsequent calculations, the Dirichlet boundary conditions will be replaced by Neumann conditions. Thus, the study of cosine series would largely repeat the above consideration. At the same time, we note that the cosine series is expressed through the sum of the sine series using the Hilbert transform (harmonic conjugation operator, [35] (p. 157)):
where
5. Results Discussion
Our study has shown that the problem of summing the Fourier series (1) in piecewise elementary functions is solved, especially simply if the coefficients of the series are polynomials in n. It turned out that the sum of such a series is always a linear combination of a constant, the Dirac -function, the function and their derivatives (the superposition principle, Theorem 5). We reduced the study of this problem for the case when the coefficients of the series are rational functions in n to the study of the solvability in piecewise elementary functions of a linear differential equation
the right-hand side of which is the sum of a divergent Fourier series with polynomial coefficients. This technique allowed us to sum up absolutely all examples that had previously been solved by classical methods.
In fact, we reduced the summation of slowly converging series to the summation of obviously divergent series. From a classical point of view, this seems surprising. The fact is that for a long time, it was generally accepted that the summation of divergent series is of a formal nature and can be introduced in many ways. Therefore, the results obtained with their help can be ambiguous and not coincide with the correct ones obtained by classical methods, cf. [6] (p. 224). Our study showed that Schwarz’s theory gave the very interpretation of divergent Fourier series, thanks to which we were able to justify the use of divergent series for the summation of convergent ones.
We believe that it is this interpretation of the summation in finite form of divergent Fourier series that should be used by default in computer algebra systems. At present, various approaches are used, often conflicting with each other [36]. Moreover, the systematic introduction of the theory of generalized functions into symbolic computations seems to us to be an important and urgent task, the solution of which will allow summing not only Fourier series but also more complex functional series.
The appearance of the Dirac -function in the summation of divergent series in a finite form seems quite natural from the point of view of mathematical physics. However, the significance for computer algebra of the fact that the sum of a divergent Fourier series with polynomial coefficients is always the sum of an elementary function, and the -function, as well as its derivatives, requires understanding. The description of the class of elementary functions was proposed by Liouville in 1833 and has not changed since then. Expanding this set by adding new operations, such as calculating the Lambert function, leads to such a complex construction that it is not yet possible to study its solvability. We see that in the theory of the Fourier series, another extension naturally arises—adding a -function. Of course, it cannot be considered to be a mapping. However, in computer algebra symbolic expressions are not considered to be mappings either. We hope that in this way, it will be possible to construct and implement the theory of summation of functional series in a finite form.
6. Conclusions
Trigonometric series with coefficients of a special type, which are rational functions of the harmonic number, are considered. A simple method for obtaining a final expression in piecewise elementary functions of a real variable or quadratures is indicated for them. The indicated method is suitable for computer implementation. A mathematical justification of the important elements of this method is given using the theory of generalized functions. Our study touched upon a number of classical questions of Liouville theory, which were only outlined in this paper, including finding necessary and sufficient conditions for calculating the Quadrature (6) in elementary functions. We intend to return to this question in the future.
Author Contributions
Conceptualization, K.M. and L.S.; Methodology, M.M.; Validation, K.M.; Investigation, M.M.; Writing—original draft, K.M.; Project administration, A.Z. All authors have read and agreed to the published version of the manuscript.
Funding
The work of K. Malyshev was supported by the Russian Science Foundation (grant No. 20-11-20257, Sections 2–4 and 6). The work of M. Malykh was supported by by the RUDN University Strategic Academic Leadership Program, project No. 021934-0-000 (recipient M. Malykh, Section 1, Section 5).
Data Availability Statement
The original contributions presented in the study are included in the article, further inquiries can be directed to the corresponding authors.
Acknowledgments
The authors are grateful to the anonymous reviewers for reading the manuscript and making important and kind comments. The authors are grateful to M.V. Alekseev (HSE), A.V. Badin (Moscow State University), O.K. Kroytor (RUDN University) for valuable discussions. The graphs were constructed using the CAS <<Maple>> [15].
Conflicts of Interest
The authors declare no conflicts of interest.
References
- Courant, R.; Hilbert, D. Methods of Mathematical Physics; Interscience Publishers: New York, NY, USA, 1953; Volume 1–2. [Google Scholar]
- Titchmarsh, E.C. Eigenfunction Expansions Associated with Second-Order Differential Equations; Part 1; Clarendon Press: Oxford, UK, 1949. [Google Scholar]
- Rykhlov, V.S. Generalized initial-boundary problem for the wave equation with mixed derivative. Contemp. Math. Fundam. Dir. 2023, 69, 342–363. [Google Scholar] [CrossRef]
- Naydyuk, F.O.; Pryadiev, V.L.; Sitnik, S.M. Laguerre Polynomials in the Forward and Backward Wave Profile Description for the Wave Equation on an Interval with the Robin Condition or the Attached Mass Condition. Math. Notes 2024, 115, 789–799. [Google Scholar] [CrossRef]
- Dolya, P.G. Solution to the homogeneous boundary value problems of free vibrations of a finite string. J. Math. Phys. Anal. Geom. 2008, 4, 237–251. [Google Scholar]
- Krylov, A.N. On Some Differential Equations of Mathematical Physics; GITTL: Moscow, Russia, 1950. (In Russian) [Google Scholar]
- Khromov, A.P.; Burlutskaya, M.S. Classical solution by the Fourier method of mixed problems with minimum requirements on the initial data. Izv. Saratov Univ. Math. Mech. Inform. 2014, 14, 171–198. (In Russian) [Google Scholar] [CrossRef]
- Pavlov, D.I. Symbolic integration. Comput. Tools Educ. 2010, 2, 38–43. (In Russian) [Google Scholar]
- Bronstein, M. Symbolic Integration I. Transcendental Functions, 2nd ed.; Springer: Berlin/Heidelberg, Germany, 2005. [Google Scholar] [CrossRef]
- Liouville, J. Mémoire sur l’intégration d’une classe de fonctions transcendantes. J. FÜr Die Reine Und Angew. Math. 1835, 13, 93–118. [Google Scholar] [CrossRef]
- Birger, I.A.; Panovko, Y.G. (Eds.) Strength, Stability, Vibrations: Handbook; Mashinostroenie: Moscow, Russia, 1968; Volume 1. (In Russian) [Google Scholar]
- Shercliff, J.A. Steady motion of conducting fluids in pipes under transverse magnetic fields. Math. Proc. Camb. Philos. Soc. 1953, 49, 136–144. [Google Scholar] [CrossRef]
- Berezhnoy, V.A.; Kurdyumov, V.N. Lectures on High-Frequency Electrodynamics: Textbook, 2nd ed.; INR RAS: Moscow, Russia, 2013; (In Russian). [Google Scholar] [CrossRef]
- Skobelev, S.P. A Modification of the Kummer’s Method for Efficient Computation of the 2-D and 3-D Green’s Functions for 1-D Periodic Structures. IEEE Trans. Antennas Propag. 2012, 60, 412–416. [Google Scholar] [CrossRef]
- Waterloo Maple (Maplesoft), Symbolic and Numeric Computing Environment Maple. 2019. Available online: https://www.maplesoft.com (accessed on 29 December 2024).
- Malyshev, K.Y.; Malykh, M.D. Implementation of A.N. Krylov Series Convergence Acceleration in the CAS Sage; International Conference Polynomial Computer Algebra’2023, Euler International Mathematical Institute; Vassiliev, N.N., Ed.; VVM Publishing: St. Petersburg, Russia, 2023. [Google Scholar]
- Prudnikov, A.P.; Brychkov, Y.A.; Marichev, O.I. Integrals and Series; Fizmatlit: Moscow, Russia, 2002; Volume 1. (In Russian) [Google Scholar]
- Markushevich, A.I. Elements of the Theory of Analytic Functions; Uchpedgiz: Moscow, Russia, 1944. (In Russian) [Google Scholar]
- Lang, S. Algebra; Part of the Book Series: Graduate Texts in Mathematics; Springer: New York, NY, USA, 2002; Volume 211. [Google Scholar] [CrossRef]
- Schwartz, L. Mathematical Methods for Physical Sciences; French Mir: Moscow, Russia, 1965. (In Russian) [Google Scholar]
- Sobolev, S.L. Applications of Functional Analysis in Mathematical Physics; American Mathematical Society: Providence, RI, USA, 1963. [Google Scholar]
- Vladimirov, V.S. Equations of Mathematical Physics; Marcel Dekker: New York, NY, USA, 1971. [Google Scholar]
- Brychkov, Y.A.; Prudnikov, A.P. Integral transforms of generalized functions. J. Sov. Math. 1986, 34, 1630–1655. [Google Scholar] [CrossRef]
- Schaefer, H.H. Topological Vector Spaces; Graduate Texts in Mathematics; Macmillan Series in Advanced Mathematics and Theoretical Physics; Macmillan: London, UK, 1971; Volume 3. [Google Scholar]
- Shubin, M.A. Lectures on the Equations of Mathematical Physics; Ed. 2, Corrected; MCCME: Moscow, Russia, 2003. (In Russian) [Google Scholar]
- Gelfand, I.M.; Shilov, G.E. Generalized Functions; Properties and Operations; Academic Press: New York, NY, USA; London, UK, 1964. [Google Scholar]
- Mikusinsky, Y.; Sikorsky, R. Elementary Theory of Generalized Functions; Issue 1; Inostr. Liter.: Moscow, Russia, 1963. (In Russian) [Google Scholar]
- Abramov, S.A.; Zima, E.V. Minimal completely factorable annihilators. In Proceedings of the ISSAC ’97: Proceedings of the 1997 International Symposium on Symbolic and Algebraic Computation, Maui, HI, USA, 21–23 June 1997; pp. 290–297. [Google Scholar] [CrossRef]
- Hellwig, G. Partial Differential Equations; Springer: Berlin/Heidelberg, Germany, 1977. [Google Scholar]
- Kamke, E. Handbook of Ordinary Differential Equations, 5th ed.; Nauka: Moscow, Russia, 1971. (In Russian) [Google Scholar]
- Vladimirov, V.S. (Ed.) A Collection of Problems on the Equations of Mathematical Physics; Springer: Berlin/Heidelberg, Germany, 1986. [Google Scholar] [CrossRef]
- Pak, I.N. On the sums of trigonometric series. Russ. Surv. 1980, 35, 105–168. [Google Scholar]
- Pankratyev, E.V. Elements of Computer Algebra; Binom: Moscow, Russia, 2007. (In Russian) [Google Scholar]
- Bronstein, M. Simbolic Integration Tutorial; ISSAC’98: Rostock, Germany, 1998. [Google Scholar]
- Kislyakov, S.V. Classical problems of Fourier analysis, Commutative harmonic analysis—1, Itogi Nauki Tekhniki. Ser. Sovrem. Probl. Mat. Fund. Napr. 1987, 15, 135–195. (In Russian) [Google Scholar]
- Malyshev, K.Y. Divergent Fourier Series and Summation in Finite Terms Using the Krylov Method in CAS; International Conference Polynomial Computer Algebra’2024, Euler International Mathematical Institute; Vassiliev, N.N., Ed.; VVM Publishing: St. Petersburg, Russia, 2024. [Google Scholar]
Disclaimer/Publisher’s Note: The statements, opinions and data contained in all publications are solely those of the individual author(s) and contributor(s) and not of MDPI and/or the editor(s). MDPI and/or the editor(s) disclaim responsibility for any injury to people or property resulting from any ideas, methods, instructions or products referred to in the content. |
© 2025 by the authors. Licensee MDPI, Basel, Switzerland. This article is an open access article distributed under the terms and conditions of the Creative Commons Attribution (CC BY) license (https://creativecommons.org/licenses/by/4.0/).

