Bidirectional Feedback Mechanism in Group Decision-Making: A Quantum Probability Theory Model Based on Interference Effects
Abstract
1. Introduction
- (1)
- The current bidirectional feedback mechanism overlooks the impact of personality differences on expert behavior and decision preference adjustment. It fails to distinguish between personality types, limiting the effectiveness of tailored feedback strategies.
- (2)
- Most current methods for determining the interference term are based on prediction-oriented approaches, which rely heavily on the subjective judgment of experts. Therefore, one of the key issues this paper seeks to address is how to determine the value of the interference term from a more objective perspective.
- (3)
- Previous bidirectional feedback consensus mechanisms ignored the interference of one decision-making subject’s answer with another’s, resulting in an absence of the subjectivity and uncertainty content of the decision-maker being portrayed in the bidirectional feedback mechanism.
- (1)
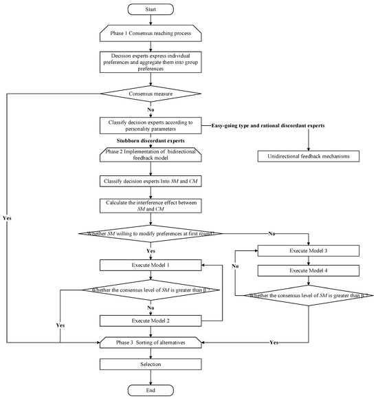
- Divide experts into three categories. Owing to the influence of experts’ personalities on the feedback mechanism, the personality parameter is proposed to divide experts into three categories—stubborn, inconsistent, and harmonious experts, with different types of experts using different feedback methods (unidirectional or bidirectional).
- (2)
- Quantify interference effects in the feedback mechanism. We construct the game process of a stubborn discordant group and a concordant group in feedback and use the powerful tool of QPT to calculate interference effects between them.
- (3)
- Combine interference effects with a bidirectional feedback model to form opinions for adjusting preferences. The interference term is combined with the feedback model to propose different bidirectional feedback models to determine whether the stubborn discordant group modifies preferences.
2. Preliminary
2.1. The Consensus-Reaching Process
- (a)
- Preference representation
- (b)
- Aggregation
- (c)
- Consensus measure
- (d)
- Feedback mechanism
2.2. Quantum Probability Theory in Decision-Making
- (1)
- For any two vectors , in , ;
- (2)
- For any three vectors , , in and real number , , there are ;
- (3)
- For all vectors in , , and is a necessary and sufficient condition for . Then, is called an inner product on , and is called inner product space.
3. Interference Effects in the Bidirectional Feedback Process
3.1. Problem Description
- (1)
- When , experts are easygoing;
- (2)
- When , experts are rational;
- (3)
- When , experts are stubborn.
- (1)
- The stubborn discordant experts are expressed as , where . The collective preferences of are expressed as , where and .
- (2)
- The concordant experts are expressed as , where . The collective preferences of are expressed as , where and .
- (1)
- Which experts in the discordant group need bidirectional feedback?
- (2)
- How can the interference effects in the bidirectional feedback process be quantified?
- (3)
- What impact will the generated interference item bring to the whole feedback result?
3.2. Classical vs. Quantum Probability of Modifying Preferences During Feedback Process
3.2.1. Classical Probability of Modifying Preferences Without Considering Interference Effects
3.2.2. Quantum Probability Considering Interference Effects
- When , quantum probability collapses into classical probability;
- When , the interference effect is positive;
- When , the interference effect is negative.
4. Bidirectional Feedback Mechanism Considering Interference Effects
4.1. GDM Framework with Bidirectional Feedback Mechanism
4.2. Bidirectional Feedback Model
- (1)
- First-stage SM accepts the modification
- (2)
- First-stage rejects the modification.
5. Numerical Example and Comparative Analysis
5.1. Numerical Example
- (1)
- Each expert is given the same weight, and the collective preference matrix is obtained through the aggregation operator (WA operator):
- (2)
- The consensus level of the criteria, alternatives, and experts can be obtained through Equations (2)–(4):
- (3)
- In this GDM problem, the consensus threshold is set as 0.8, and the following is obtained through Equations (5)–(7):
- (1)
- Identify elements of a bidirectional feedback mechanism:
- (2)
- (3)
- In this example, chooses to modify the preference in the first stage. Therefore, Models (29) and (30) are executed and the feedback results as shown in Table 3 are obtained:
5.2. Comparative Analysis
- (1)
- Necessity of the bidirectional feedback mechanism. First, experts have different attitudes towards preference adjustment. The more easygoing the expert is, the lower is the cost of persuading the expert to adjust his or her preferences. Therefore, we multiply the sum of the feedback parameters of experts and personality parameters as Loss to reflect the price paid in the process of preference adjustment. Static feedback parameters are used in traditional and unidirectional feedback mechanisms, which are subjectively selected according to the degree of consensus. However, random selection leads to an increase in feedback frequency or cost, which greatly reduces the flexibility of feedback mechanisms and group initiatives. As shown in Table 4, although the Loss of the traditional feedback is lower than that of the unidirectional feedback, the Feedback stage is the largest. In the unidirectional feedback mechanism, only the discordant group adjusted their preferences, and their attitude toward blindly pursuing consensus maximization was not conducive to cost control, resulting in the largest Loss. Moreover, in realistic GDM, it is often unrealistic for only one party to compromise.
- (2)
- Interference effects in the bidirectional feedback mechanism. The bidirectional feedback mechanism successfully reflects that “feedback” is also a dynamic process of “negotiation”. The feedback parameters used are calculated using the optimization model, and the cost is constrained on the premise of meeting the consensus level. Therefore, the determination of feedback parameters is more reasonable. However, there is a certain interference effect in the interaction among the groups. Therefore, simulating a more realistic feedback process is a deficiency of the previous bidirectional feedback mechanism. As shown in Table 4, after considering the interference effects between the concordant and stubborn discordant groups, the Feedback stage and Loss are increased compared with the bidirectional feedback mechanism without considering interference effects. This can be a disadvantage; however, it is more realistic because it is the result of simulating the interaction between the and in the process of real feedback bargaining. Interference effects between interactions can be positive or negative, and different interference values produce different feedback results.
6. Conclusions
Author Contributions
Funding
Data Availability Statement
Conflicts of Interest
References
- Tang, G.; Fu, R.; Seiti, H.; Chiclana, F.; Liu, P. A novel bi-objective R-mathematical programming method for risk group decision making. Inf. Fusion 2025, 118, 102902. [Google Scholar] [CrossRef]
- Shen, F.; Huang, Q.; Su, H.; Xu, Z. An outranking approach for multi-attribute group decision-making with interval-valued hesitant fuzzy information. Eng. Appl. Artif. Intell. 2024, 137, 109120. [Google Scholar] [CrossRef]
- Teng, F.; Liu, X.; Liu, P. Enhanced minimum cost consensus model for interval type-2 fuzzy social network group decision making focusing on individual attributes and group attitude. Comput. Ind. Eng. 2024, 197, 110493. [Google Scholar] [CrossRef]
- Du, Y.-W.; Sun, Y.-L.; Chen, Q. ANP/GCR-based SWOT method for making group strategic decisions with consensus reaching. Socio-Econ. Plan. Sci. 2025, 102160. [Google Scholar] [CrossRef]
- Liu, J.; Shui, T.; Jin, F.; Shao, L.; Zhu, J. Minimum deviation distribution ranking model and fairness concern-based consensus building for group decision-making. Inf. Sci. 2025, 692, 121654. [Google Scholar] [CrossRef]
- Cao, M.; Wu, J.; Chiclana, F.; Herrera-Viedma, E. A bidirectional feedback mechanism for balancing group consensus and individual harmony in group decision making. Inf. Fusion 2021, 76, 133–144. [Google Scholar] [CrossRef]
- Wu, J.; Zhao, Z.; Sun, Q.; Fujita, H. A maximum self-esteem degree based feedback mechanism for group consensus reaching with the distributed linguistic trust propagation in social network. Inf. Fusion 2021, 67, 80–93. [Google Scholar] [CrossRef]
- Shen, Y.; Ma, X.; Xu, Z.; Deveci, M.; Zhan, J. A minimum cost and maximum fairness-driven multi-objective optimization consensus model for large-scale group decision-making. Fuzzy Sets Syst. 2025, 500, 109198. [Google Scholar] [CrossRef]
- Liu, N.; Zhang, X.; Wu, H. A consensus-reaching model considering decision-makers’ willingness in social network-based large-scale group decision-making. Inf. Fusion 2025, 116, 102797. [Google Scholar] [CrossRef]
- Zheng, Q.; Liu, X. A consensus-based multi-criteria decision making method integrating GLDS method and quantum probability theory for risk analysis of human errors. Comput. Ind. Eng. 2025, 200, 110847. [Google Scholar] [CrossRef]
- Dong, Q.; Cooper, O. A peer-to-peer dynamic adaptive consensus reaching model for the group AHP decision making. Eur. J. Oper. Res. 2016, 250, 521–530. [Google Scholar] [CrossRef]
- Gai, T.; Cao, M.; Chiclana, F.; Zhang, Z.; Dong, Y.; Herrera-Viedma, E.; Wu, J. Consensus-trust Driven Bidirectional Feedback Mechanism for Improving Consensus in Social Network Large-group Decision Making. Group Decis. Negot. 2023, 32, 45–74. [Google Scholar] [CrossRef]
- Busemeyer, J.R.; Bruza, P.D. Quantum Models of Cognition and Decision; Cambridge University Press: Cambridge, UK, 2012. [Google Scholar]
- Wang, Z.; Busemeyer, J.R. Interference effects of categorization on decision making. Cognition 2016, 150, 133–149. [Google Scholar] [CrossRef] [PubMed]
- Asano, M.; Basieva, I.; Khrennikov, A.; Ohya, M.; Tanaka, Y. Quantum-like generalization of the Bayesian updating scheme for objective and subjective mental uncertainties. J. Math. Psychol. 2012, 56, 166–175. [Google Scholar] [CrossRef]
- Moore, D.W. Measuring new types of question-order effects: Additive and subtractive. Public Opin. Q. 2002, 66, 80–91. [Google Scholar] [CrossRef]
- Basieva, I.; Cervantes, V.H.; Dzhafarov, E.N.; Khrennikov, A. True contextuality beats direct influences in human decision making. J. Exp. Psychol. Gen. 2019, 148, 1925. [Google Scholar] [CrossRef]
- Ellis, G.F. On the limits of quantum theory: Contextuality and the quantum–classical cut. Ann. Phys. 2012, 327, 1890–1932. [Google Scholar] [CrossRef]
- Anshu, A.; Høyer, P.; Mhalla, M.; Perdrix, S. Contextuality in multipartite pseudo-telepathy graph games. J. Comput. Syst. Sci. 2020, 107, 156–165. [Google Scholar] [CrossRef]
- Wang, Y.; Liu, Y. Bayesian entropy network for fusion of different types of information. Reliab. Eng. Syst. Saf. 2020, 195, 106747. [Google Scholar] [CrossRef]
- Moreira, C.; Wichert, A. Quantum-like bayesian networks for modeling decision making. Front. Psychol. 2016, 7, 11. [Google Scholar] [CrossRef]
- Huang, Z.; Yang, L.; Jiang, W. Uncertainty measurement with belief entropy on the interference effect in the quantum-like Bayesian Networks. Appl. Math. Comput. 2019, 347, 417–428. [Google Scholar] [CrossRef]
- She, L.; Han, S.; Liu, X. Application of quantum-like Bayesian network and belief entropy for interference effect in multi-attribute decision making problem. Comput. Ind. Eng. 2021, 157, 107307. [Google Scholar] [CrossRef]
- Noh, S. Calculating trust using aggregation rules in social networks. In International Conference on Autonomic and Trusted Computing; Springer: Berlin/Heidelberg, Germany, 2007. [Google Scholar]
- Pérez, L.G.; Mata, F.; Chiclana, F. Social network decision making with linguistic trustworthiness–based induced OWA operators. Int. J. Intell. Syst. 2014, 29, 1117–1137. [Google Scholar] [CrossRef]
- Yager, R.R. On ordered weighted averaging aggregation operators in multicriteria decisionmaking. IEEE Trans. Syst. Man Cybern. 1988, 18, 183–190. [Google Scholar] [CrossRef]
- Khrennikova, P.; Haven, E.; Khrennikov, A. An application of the theory of open quantum systems to model the dynamics of party governance in the US Political System. Int. J. Theor. Phys. 2014, 53, 1346–1360. [Google Scholar] [CrossRef]
- Moreira, C.; Wichert, A. Are quantum-like Bayesian networks more powerful than classical Bayesian networks? J. Math. Psychol. 2018, 82, 73–83. [Google Scholar] [CrossRef]
- Khrennikov, A. Quantum-like model of cognitive decision making and information processing. Biosystems 2009, 95, 179–187. [Google Scholar] [CrossRef]
- Rosenbrock, H.H. State-Space and Multivariable Theory; Wiley Interscience Division: Hoboken, NJ, USA, 1970; Volume 3. [Google Scholar]
- Schrödinger, E. Collected Papers on Wave Mechanics; American Mathematical Society: Charles St, RI, USA, 2003; Volume 302. [Google Scholar]
- Lipovetsky, S. Quantum paradigm of probability amplitude and complex utility in entangled discrete choice modeling. J. Choice Model. 2018, 27, 62–73. [Google Scholar] [CrossRef]
- Wu, J.; Sun, Q.; Fujita, H.; Chiclana, F. An attitudinal consensus degree to control the feedback mechanism in group decision making with different adjustment cost. Knowl. Based Syst. 2019, 164, 265–273. [Google Scholar] [CrossRef]
- Tversky, A.; Shafir, E. The disjunction effect in choice under uncertainty. Psychol. Sci. 1992, 3, 305–310. [Google Scholar] [CrossRef]
- Bruza, P.D.; Wang, Z.; Busemeyer, J.R. Quantum cognition: A new theoretical approach to psychology. Trends Cogn. Sci. 2015, 19, 383–393. [Google Scholar] [CrossRef]










| Parameters | Description |
|---|---|
| β | Consensus threshold |
| Minimum feedback parameter value satisfying consensus level for stubborn discordant expert | |
| Consensus level of stubborn discordant expert at stage “q” | |
| Consensus level of concordant expert at stage “q” | |
| Consensus level of stubborn discordant expert for alternative at stage “q” | |
| Consensus level of concordant expert for alternative at stage “q” | |
| Consensus level of stubborn discordant expert on criterion of at stage “q” | |
| Consensus level of concordant expert on criterion of at stage “q” | |
| Interference term | |
| Decision Variables | Description |
| Feedback parameter for stubborn discordant expert at stage “q” of the feedback process | |
| Feedback parameter for concordant expert at stage “q” of the feedback process | |
| Original preferences for stubborn discordant expert at stage “q” of the feedback process | |
| Original preferences for concordant expert at stage “q” of the feedback process | |
| Original collective preference for experts at stage “q” of the feedback process | |
| Adjusted preferences for stubborn discordant expert at stage “q” of the feedback process | |
| Adjusted preferences for concordant expert at stage “q” of the feedback process | |
| Adjusted collective preference for experts at stage “q” of the feedback process |
| U1 | Modify | Pr(U3=M|U1=M) | |
| Pr(U3=N|U1=M) | |||
| Not_modify | Pr(U3=M|U1=N) | ||
| Pr(U3=N|U1=N) |
| Feedback Stage | Feedback Subgroup | Feedback Issues | Feedback Parameter | Consensus Level | |
|---|---|---|---|---|---|
| U1 | SM | (2,1,1), (2,1,2), (2,1,3), (2,1,5), (2,1,6), (2,4,2), (2,4,3), (2,4,4), (2,5,1), (2,5,3), (2,5,6) (2,1,1), (2,1,2), (2,1,3), (2,1,5), (2,1,6), (2,5,1), (2,5,3) (2,5,6) (2,1,1), (2,1,2), (2,1,3), (2,1,6), (2,5,1), (2,5,3), (2,5,6) | 0.794 | 0.84 | |
| U2 | DM | 0.78 | 0.82 | ||
| U3 | SM | 0.80 | 0.82 | ||
| Feedback Mechanism | Feedback Stage | Sum of Feedback Parameters | Consensus Level | Loss (Feedback Parameters × Personality Parameters) | ||
|---|---|---|---|---|---|---|
| SM | CM | SM | CM | |||
| Traditional feedback | 5 | 0.24 | 0.1 | 0.8 | 0.84 | 0.23 |
| Unidirectional feedback | 1 | 0.5 | 0 | 0.83 | 0.84 | 0.46 |
| Bidirectional feedback without interference effects | 2 | 0.23 | 0.05 | 0.80 | 0.84 | 0.21 |
| Bidirectional feedback considering interference effects | 3 | 0.446 | 0.43 | 0.80 | 0.82 | 0.41 |
Disclaimer/Publisher’s Note: The statements, opinions and data contained in all publications are solely those of the individual author(s) and contributor(s) and not of MDPI and/or the editor(s). MDPI and/or the editor(s) disclaim responsibility for any injury to people or property resulting from any ideas, methods, instructions or products referred to in the content. |
© 2025 by the authors. Licensee MDPI, Basel, Switzerland. This article is an open access article distributed under the terms and conditions of the Creative Commons Attribution (CC BY) license (https://creativecommons.org/licenses/by/4.0/).
Share and Cite
Cai, M.; Heng, Y. Bidirectional Feedback Mechanism in Group Decision-Making: A Quantum Probability Theory Model Based on Interference Effects. Mathematics 2025, 13, 379. https://doi.org/10.3390/math13030379
Cai M, Heng Y. Bidirectional Feedback Mechanism in Group Decision-Making: A Quantum Probability Theory Model Based on Interference Effects. Mathematics. 2025; 13(3):379. https://doi.org/10.3390/math13030379
Chicago/Turabian StyleCai, Mei, and Yilong Heng. 2025. "Bidirectional Feedback Mechanism in Group Decision-Making: A Quantum Probability Theory Model Based on Interference Effects" Mathematics 13, no. 3: 379. https://doi.org/10.3390/math13030379
APA StyleCai, M., & Heng, Y. (2025). Bidirectional Feedback Mechanism in Group Decision-Making: A Quantum Probability Theory Model Based on Interference Effects. Mathematics, 13(3), 379. https://doi.org/10.3390/math13030379

