Spatial Network Analysis of Coupling Coordination between Digital Financial Inclusion and Common Prosperity in the Yangtze River Delta Urban Agglomeration
Abstract
1. Introduction
2. Literature Review
2.1. Measurement of Digital Financial Inclusion and Common Prosperity
2.2. The Relationship between Digital Financial Inclusion and Common Prosperity
2.3. Research on Coupling Coordination Degree
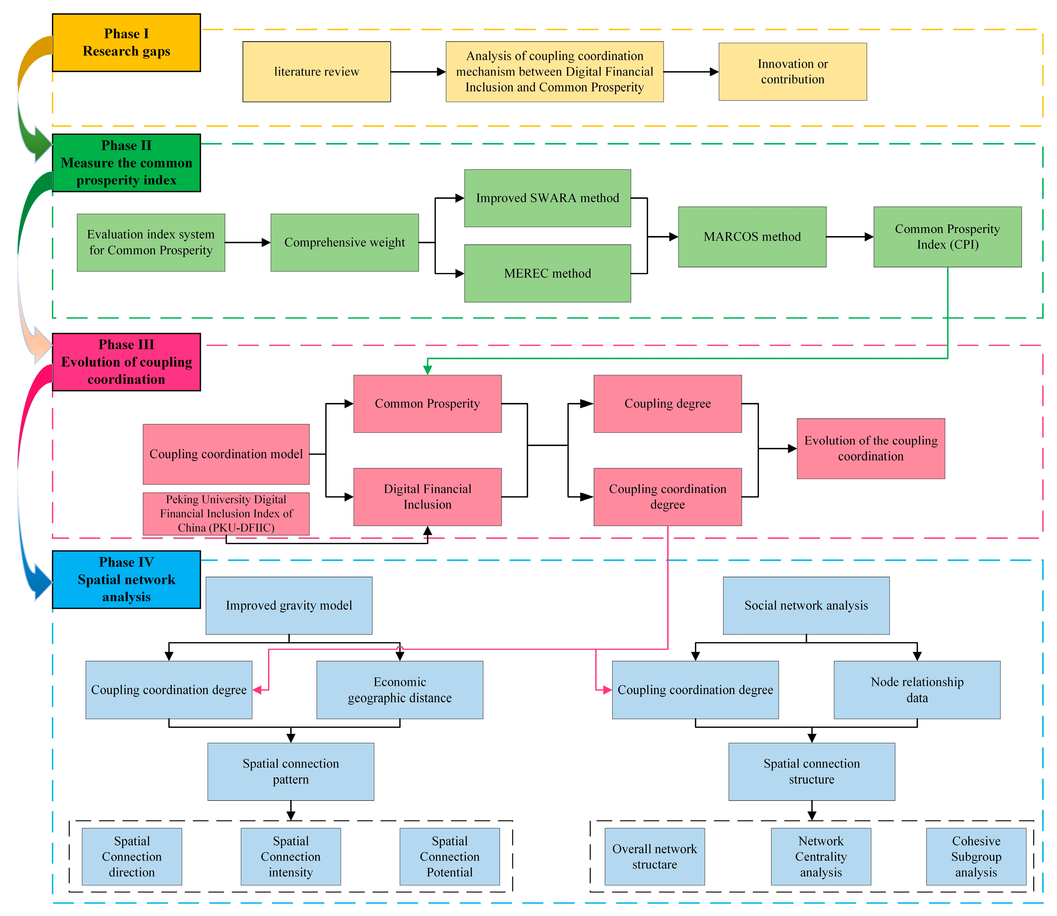
3. Research Design
3.1. Study Area, Index System, and Data Source
3.1.1. Study Area
3.1.2. Index System and Data Sources
3.2. A Novel MCDA Model for Measuring CPI
3.2.1. Subjective Weighting Based on the Improved SWARA Method
3.2.2. Objective Weighting Based on MEREC
3.2.3. Combined Weights
3.2.4. Measurement of CPI Based on the MARCOS Method
3.3. Coupling Coordination Degree Model
3.4. Spatial Network of Coupling Coordination between Digital Financial Inclusion and Common Prosperity
3.4.1. Construction of Spatial Connection Network
3.4.2. Spatial Network Analysis
4. Results
4.1. Evolution of Coupling Coordination
4.2. Spatial Connection Patterns of Coupling Coordination Degree
4.2.1. Spatial Connection Directions
4.2.2. Spatial Connection Intensity and Potential
4.3. Spatial Connection Structure of Coupling Coordination Degree
4.3.1. Overall Network Characteristics
4.3.2. Network Centrality Analysis
4.3.3. Analysis of Cohesive Subgroup
5. Conclusions, Optimization Objectives and Recommendations
5.1. Conclusions
5.2. Optimization Objectives
5.3. Recommendations
Author Contributions
Funding
Data Availability Statement
Conflicts of Interest
References
- Wang, F.; Zhang, X.; Ye, C.; Cai, Q. The Household Multidimensional Poverty Reduction Effects of Digital Financial Inclusion: A Financial Environment Perspective. Soc. Indic. Res. 2024, 172, 313–345. [Google Scholar] [CrossRef]
- Zhang, C.; Zhu, Y.; Zhang, L. Effect of digital inclusive finance on common prosperity and the underlying mechanisms. Int. Rev. Financ. Anal. 2024, 91, 102940. [Google Scholar] [CrossRef]
- Zhang, M.; Zhu, T.; Zenghui, H.; Wan, P. A study of the promotion mechanism of digital inclusive finance for the common prosperity of Chinese rural households. Front. Earth Sci. 2024, 12, 1301632. [Google Scholar] [CrossRef]
- Zhang, L.; Chen, J.; Liu, Z.; Hao, Z. Digital inclusive finance, financing constraints, and technological innovation of SMEs—Differences in the effects of financial regulation and government subsidies. Sustainability 2023, 15, 7144. [Google Scholar] [CrossRef]
- Chen, Y.; Jiang, S. Urban Agglomeration, Urban System, and Chengshiqun: Different Concepts. Urban Dev. Stud. 2017, 12, 8–15. [Google Scholar]
- Zhong, X.; Duan, Z.; Liu, C.; Chen, W. Research on the coupling mechanism and influencing factors of digital economy and green technology innovation in Chinese urban agglomerations. Sci. Rep. 2024, 14, 5150. [Google Scholar] [CrossRef]
- Wang, B.; Zhu, J.; Ma, Y.; Tao, X.; Li, X. The coupling coordination and spatial effect of eco-environmental governance efficiency and green innovation in China. Technol. Anal. Strateg. Manag. 2023, 1–13. [Google Scholar] [CrossRef]
- Ma, G.; Hu, J.; Zhang, R. Spatial-temporal distribution and coupling relationship of high-speed railway and economic networks in Metropolitan Areas of China. Land 2023, 12, 1193. [Google Scholar] [CrossRef]
- Guan, J.; Zuo, K.; Chen, K.; Yam, R.C. Does country-level R&D efficiency benefit from the collaboration network structure? Res. Policy 2016, 45, 770–784. [Google Scholar]
- Fan, F.; Lian, H.; Wang, S. Can regional collaborative innovation improve innovation efficiency? An empirical study of Chinese cities. Growth Change 2020, 51, 440–463. [Google Scholar] [CrossRef]
- Li, J.; Ye, S.; Wang, S. Spatial Network Analysis on the Coupling Coordination of Digital Finance and Technological Innovation. Sustainability 2023, 15, 6354. [Google Scholar] [CrossRef]
- Jiang, W.; Hu, Y.; Cao, H. Does digital financial inclusion increase the household consumption? Evidence from China. J. Knowl. Econ. 2024, 1–32. [Google Scholar] [CrossRef]
- Lin, B.; Xu, C. Digital inclusive finance and corporate environmental performance: Insights from Chinese micro, small-and medium-sized manufacturing enterprises. In Borsa Istanbul Review; Elsevier: Amsterdam, The Netherlands, 2024. [Google Scholar]
- Sun, J.; Zhang, J. Digital financial inclusion and innovation of MSMEs. Sustainability 2024, 16, 1404. [Google Scholar] [CrossRef]
- Jiao, Y.; Wang, G.; Li, C.; Pan, J. Digital inclusive finance, factor flow, and industrial structure upgrading: Evidence from the Yellow River Basin. Financ. Res. Lett. 2024, 62, 105141. [Google Scholar] [CrossRef]
- Yang, Y.Y.; Wang, M.J. Common prosperity: Evolution course, stage target, and evaluation system. Jianghai Acad. J. 2021, 5, 84–89. [Google Scholar]
- Jiang, Y.M.; Dou, X.L. Achieving solid progress in establishing an index system for common prosperity: Theoretical logic & preliminary design. Southeast Acad. Res. 2022, 1, 36–44+246. [Google Scholar]
- Ma, X.F.; Zhang, R.; Ruan, Y.F. Evaluation of common prosperity level and regional difference based on the background of green development. Sustainability 2022, 14, 15863. [Google Scholar] [CrossRef]
- Zhao, X.C.; Long, L.C.; Yin, S. Regional common prosperity level and its spatial relationship with carbon emission intensity in China. Sci. Rep. 2023, 13, 17035. [Google Scholar] [CrossRef]
- Liu, Y.; Dong, X.; Dong, K. Pathway to prosperity? The impact of low-carbon energy transition on China’s common prosperity. Energy Econ. 2023, 124, 106819. [Google Scholar] [CrossRef]
- Liu, Y.; Dong, K.Y.; Wang, J.D.; Taghizadeh-Hesary, F. Towards sustainable development goals: Does common prosperity contradict carbon reduction? Econ. Anal. Policy 2023, 79, 70–88. [Google Scholar] [CrossRef]
- Xie, T.C.; Zhang, Y.; Song, X.Y. Research on the spatiotemporal evolution and influencing factors of common prosperity in China. Environ. Dev. Sustain. 2024, 26, 1851–1877. [Google Scholar] [CrossRef]
- Cheng, L.; Yang, L.H.; Li, X.; Xu, S.; Cao, Y. Research on the evaluation and configuration path of China’s rural common prosperity-NCA and fsQCA based on provincial panel data. Heliyon 2024, 10, e23888. [Google Scholar] [CrossRef] [PubMed]
- Xu, B.K.; Liu, L.; Sun, Y.M. The spatio-temporal pattern of regional coordinated development in the common prosperity demonstration zone-Evidence from Zhejiang Province. Sustainability 2023, 15, 2939. [Google Scholar] [CrossRef]
- Li, R.S.; Hu, Y.R.; Liu, H.J. Portrait of China’s common prosperity level based on GRA-TOPSIS and deep learning. J. Intell. Fuzzy Syst. 2023, 45, 1923–1937. [Google Scholar] [CrossRef]
- Ge, H.; Tang, L.; Zhou, X.; Tang, D.; Boamah, V. Research on the effect of rural inclusive financial ecological environment on rural household income in China. Int. J. Environ. Res. Public Health 2022, 19, 2486. [Google Scholar] [CrossRef] [PubMed]
- Fang, X. Can digital finance promote individuals’ charitable giving? Empirical evidence from China. Comput. Hum. Behav. 2023, 145, 107768. [Google Scholar] [CrossRef]
- Zhao, T.T.; Jiao, F.Y. Does digital financial inclusion promote common prosperity? The role of regional innovation. In Electronic Commerce Research; Springer: Berlin/Heidelberg, Germany, 2024. [Google Scholar]
- Shi, Y.; Cheng, Q.; Wu, Y.; Lin, Q.; Xu, A.; Zheng, Q. Promoting or inhibiting? Digital inclusive finance and cultural consumption of rural residents. Sustainability 2023, 15, 2719. [Google Scholar] [CrossRef]
- Von Bertalanffy, L. The history and status of general systems theory. Acad. Manag. J. 1972, 15, 407–426. [Google Scholar] [CrossRef]
- Singh, A.; Rani, I. Potential Impact of Metaverse-Based Banking on Employment in the Banking Sector in India. In Islamic Finance: New Trends in Law and Regulation; Springer: Berlin/Heidelberg, Germany, 2024; pp. 103–115. [Google Scholar]
- Ololade, Y.J. Conceptualizing Fintech Innovations and Financial Inclusion: Comparative Analysis of African and US Initiatives. Financ. Account. Res. J. 2024, 6, 546–555. [Google Scholar] [CrossRef]
- Abakare, C.; Jeko, V.O. The Ethics of Artificial Intelligence as the Epistemology of Information-Based Technology Examined in Light of Banking Industry. IGWEBUIKE Afr. J. Arts Humanit. 2024, 10, 38–62. [Google Scholar]
- Hua, C.; Zhang, Z.; Miao, J.; Han, J.; Zhu, Z. Spatial coordination and industrial pollution of urban agglomerations: Evidence from the Yellow River Basin in China. Expert Syst. 2024, e13548. [Google Scholar] [CrossRef]
- Liu, J.; Meng, H.; Xu, H.; Chen, J. Economic–environmental coordination and influencing factors under dual-carbon goal: A spatial empirical evidence from China’s transport sector. Environment. Dev. Sustain. 2024, 1–39. [Google Scholar] [CrossRef]
- Sun, J.; Zhai, N.; Mu, H.; Miao, J.; Li, W.; Li, M. Assessment of urban resilience and subsystem coupling coordination in the Beijing-Tianjin-Hebei urban agglomeration. Sustain. Cities Soc. 2024, 100, 105058. [Google Scholar] [CrossRef]
- An, C.; He, X.; Zhang, L. The coordinated impacts of agricultural insurance and digital financial inclusion on agricultural output: Evidence from China. Heliyon 2023, 9, e13546. [Google Scholar] [CrossRef]
- Sun, Z.; Cao, C.; He, Z.; Feng, C. Examining the coupling coordination relationship between digital inclusive finance and technological innovation from a spatial spillover perspective: Evidence from China. Emerg. Mark. Financ. Trade 2023, 59, 1219–1231. [Google Scholar] [CrossRef]
- Zhang, T.T.; Wang, W.X.; Li, C.Y.; Wang, X.F. The role of innovation and entrepreneurship in promoting common prosperity in China: Empirical evidence from a two-way fixed effects model. PLoS ONE 2023, 18, e0295752. [Google Scholar] [CrossRef]
- Lei, X.; Chen, X.; Xu, L.; Qiu, R.; Zhang, B. Carbon reduction effects of digital financial inclusion: Evidence from the county-scale in China. J. Clean. Prod. 2024, 451, 142098. [Google Scholar] [CrossRef]
- Shen, X. The Impact of Digital Financial Inclusion on Green Innovation in the Yangtze River Delta. Highlights Bus. Econ. Manag. 2023, 23, 196–204. [Google Scholar] [CrossRef]
- Liu, P.L.; Qian, T.; Huang, X.H.; Dong, X.B. The connotation, realization paths, and measurement method of common prosperity for all. J. Manag. World 2021, 37, 117–129. [Google Scholar]
- Li, S. China goals and paths of common prosperity. Econ. Res. J. 2021, 56, 4–13. [Google Scholar]
- Li, C.; He, Y.X.; Luo, Z.J. Distribution dynamics, regional differences, and convergence of common affluence level. Stat. Decis. 2023, 39, 68–73. [Google Scholar]
- Chen, L.J.; Yu, J.X.; Xu, Y.N. Construction of the Common Prosperity Index Model. Gov. Stud. 2021, 37, 5. [Google Scholar]
- Almakayeel, N. Evaluating and ranking SCPMS enablers using ISM and SWARA. Appl. Sci. 2023, 13, 5791. [Google Scholar] [CrossRef]
- Keshavarz-Ghorabaee, M.; Amiri, M.; Zavadskas, E.K.; Turskis, Z.; Antucheviciene, J. Determination of objective weights using a new method based on the removal effects of criteria (MEREC). Symmetry 2021, 13, 525. [Google Scholar] [CrossRef]
- Stević, Ž.; Pamučar, D.; Puška, A.; Chatterjee, P. Sustainable supplier selection in healthcare industries using a new MCDM method: Measurement of alternatives and ranking according to compromise solution (MARCOS). Comput. Ind. Eng. 2020, 140, 106231. [Google Scholar] [CrossRef]
- Pang, Q.; Wang, H.; Xu, Z. Probabilistic linguistic term sets in multi-attribute group decision making. Inf. Sci. 2016, 369, 128–143. [Google Scholar] [CrossRef]
- Stanujkic, D.; Karabasevic, D.; Zavadskas, E.K. A framework for the selection of a packaging design based on the SWARA method. Eng. Econ. 2015, 26, 181–187. [Google Scholar] [CrossRef]
- Geng, X.L.; Zhou, Q.C. Multi criteria decision making method based on probabilistic language BWM and PROMETHEE II. Oper. Res. Manag. Sci. 2020, 29, 124–129. [Google Scholar]
- Demir, G.; Riaz, M.; Almalki, Y. Multi-criteria decision making in evaluation of open government data indicators: An application in G20 countries. AIMS Math. 2023, 8, 18408–18434. [Google Scholar] [CrossRef]
- Tang, F.; Wang, L.; Guo, Y.; Fu, M.; Huang, N.; Duan, W.; Luo, M.; Zhang, J.; Li, W.; Song, W. Spatio-temporal variation and coupling coordination relationship between urbanisation and habitat quality in the Grand Canal, China. Land Use Policy 2022, 117, 106119. [Google Scholar] [CrossRef]
- Wang, S.J.; Kong, W.; Ren, L.; Zhi, D.D.; Dai, B.T. Research on misuses and modification of coupling coordination degree model in China. J. Nat. Resour. 2021, 36, 793–810. [Google Scholar] [CrossRef]
- Chai, D.; Du, J.; Yu, Z.; Zhang, D. City network mining in China’s Yangtze River Economic Belt based on “two-way time distance” modified gravity model and social network analysis. Front. Phys. 2022, 10, 1018993. [Google Scholar] [CrossRef]
- Chen, L.; Xiangmu, J. Measurement of spatial interaction between central towns based on the gravity model. Sci. Geogr. Sin. 2016, 36, 724–732. [Google Scholar]
- Chen, X.; Di, Q.; Jia, W.; Hou, Z. Spatial correlation network of pollution and carbon emission reductions coupled with high-quality economic development in three Chinese urban agglomerations. Sustain. Cities Soc. 2023, 94, 104552. [Google Scholar] [CrossRef]
- Traag, V.A.; Waltman, L.; Van Eck, N.J. From Louvain to Leiden: Guaranteeing well-connected communities. Sci. Rep. 2019, 9, 5233. [Google Scholar] [CrossRef]







| Target Layer | Criterion Layer | Index Layer | Property | |||
|---|---|---|---|---|---|---|
| Shareability | Universal Sharing | Per Capita Gross Regional Product | + | 0.1074 | 0.0455 | 0.1802 |
| General Budgetary Expenditure of Local Finance | + | 0.0243 | 0.0198 | 0.0178 | ||
| Rural Residents’ Per Capita Disposable Income | + | 0.0977 | 0.0399 | 0.1436 | ||
| Rural Residents’ Per Capita Consumption Expenditure | + | 0.0888 | 0.0372 | 0.1215 | ||
| Urban Residents’ Per Capita Disposable Income | + | 0.0698 | 0.0265 | 0.0681 | ||
| Urban Residents’ Per Capita Consumption Expenditure | + | 0.0635 | 0.0245 | 0.0572 | ||
| Public Safety Expenditure/General Budgetary Expenditure of Local Finance | + | 0.0023 | 0.0490 | 0.0041 | ||
| Gradual Sharing | Urbanization Rate | + | 0.0010 | 0.0176 | 0.0007 | |
| Urban–Rural Income Ratio | − | 0.1397 | 0.0134 | 0.0690 | ||
| Average Wage of Employees | + | 0.0488 | 0.0228 | 0.0410 | ||
| Engel’s Coefficient | − | 0.0201 | 0.0130 | 0.0096 | ||
| Gini Coefficient | − | 0.1536 | 0.0065 | 0.0366 | ||
| Development | Cultural Education | Science and Education Expenditure/GDP | + | 0.0027 | 0.0210 | 0.0021 |
| Student–Teacher Ratio in Primary and Secondary Education | − | 0.0036 | 0.0090 | 0.0012 | ||
| Per Capita Education Expenditure | + | 0.0056 | 0.0289 | 0.0059 | ||
| Per Capita Public Library Book Holdings | + | 0.0008 | 0.0580 | 0.0017 | ||
| Healthcare | Per Capita Healthcare Facility Beds | + | 0.0043 | 0.0186 | 0.0029 | |
| Per Capita Practicing Physicians or Assistants | + | 0.0073 | 0.0298 | 0.0080 | ||
| Infrastructure | Per Capita Public Bus Quantity | + | 0.0015 | 0.0476 | 0.0027 | |
| Social Security | Urban and Rural Residents’ Minimum Living Standard | + | 0.0132 | 0.0072 | 0.0035 | |
| Proportion of Urban Workers Covered by Basic Pension Insurance | + | 0.0349 | 0.0472 | 0.0607 | ||
| Sustainability | Openness to the World | Total Import and Export Volume/GDP | + | 0.0221 | 0.0637 | 0.0519 |
| Technological Innovation | R&D Internal Funding Intensity | + | 0.0109 | 0.0492 | 0.0197 | |
| Per Capita Patent Grants | + | 0.0030 | 0.1129 | 0.0124 | ||
| Environmental Ecology | Carbon Emission Intensity | − | 0.0087 | 0.0624 | 0.0200 | |
| Harmless Treatment Rate of Domestic Waste | + | 0.0120 | 0.0426 | 0.0188 | ||
| Urban Built-Up Area Green Coverage Rate | + | 0.0019 | 0.0215 | 0.0015 | ||
| Per Capita Park and Green Space Area | + | 0.0021 | 0.0236 | 0.0018 | ||
| Quality of Development | Society-Wide Labor Productivity | + | 0.0179 | 0.0225 | 0.0148 | |
| Year-End Urban Registered Unemployment Rate | − | 0.0306 | 0.0188 | 0.0212 |
| Granularity | Meaning | Note: in this study, granularity is a continuous variable, and the expert panel may use any value within the range as the evaluation granularity. |
| 0.0 | Cj is equally important as Cj-1 | |
| 0.2 | Cj is slightly less important than Cj-1 | |
| 0.4 | Cj is clearly less important than Cj-1 | |
| 0.6 | Cj is strongly less important than Cj-1 | |
| 0.8 | Cj is extremely less important than Cj-1 | |
| 1.0 | Cj is absolutely less important than Cj-1 |
| C | Classification | H | Classification |
|---|---|---|---|
| 0 < C < 0.3 | Weak coupling | 0 < H < 0.4 | Weak coordination |
| 0.3 < C < 0.7 | Medium coupling | 0.4 < H < 0.6 | Moderate coordination |
| 0.7 < C < 1 | Strong coupling | 0.6 < H < 0.8 | Strong coordination |
| 0.8 < H < 1 | Extremely coordination |
| Network Type | Network Efficiency | Network Density | Average Path Length | Average Clustering Coefficient |
|---|---|---|---|---|
| Random Network (27 nodes, connection probability 0.2) | 0.8523 | 0.105 | 1.907 | 0.086 |
| 2011 | 0.7969 | 0.252 | 1.902 | 0.429 |
| 2021 | 0.6708 | 0.373 | 1.640 | 0.469 |
| City | 2011 | 2021 | ||||||||
|---|---|---|---|---|---|---|---|---|---|---|
| Degree Centrality | Closeness Centrality | Betweenness Centrality | Degree Centrality | Closeness Centrality | Betweenness Centrality | |||||
| Out-Degree | In-Degree | Out-Degree | In-Degree | Out-Degree | In-Degree | Out-Degree | In-Degree | |||
| Anqing | 3 | 6 | 0.52 | 0.565 | 21.812 | 7 | 7 | 0.578 | 0.578 | 2.079 |
| Changzhou | 7 | 7 | 0.542 | 0.531 | 4.579 | 15 | 15 | 0.684 | 0.703 | 30.342 |
| Chizhou | 1 | 2 | 0.283 | 0.4 | 0.81 | 5 | 5 | 0.553 | 0.553 | 0.983 |
| Chuzhou | 7 | 9 | 0.565 | 0.591 | 11.142 | 9 | 9 | 0.605 | 0.605 | 6.754 |
| Hangzhou | 11 | 7 | 0.619 | 0.531 | 29.918 | 14 | 13 | 0.684 | 0.667 | 16.123 |
| Hefei | 5 | 5 | 0.542 | 0.542 | 24.357 | 8 | 8 | 0.591 | 0.591 | 5.232 |
| Huzhou | 5 | 5 | 0.542 | 0.52 | 1.981 | 8 | 8 | 0.591 | 0.591 | 4.307 |
| Jiaxing | 4 | 4 | 0.52 | 0.51 | 0.829 | 8 | 8 | 0.591 | 0.591 | 2.532 |
| Jinhua | 6 | 6 | 0.553 | 0.531 | 3.737 | 10 | 10 | 0.619 | 0.619 | 7.698 |
| Ma’anshan | 3 | 3 | 0.5 | 0.491 | 0.095 | 5 | 5 | 0.553 | 0.553 | 1.279 |
| Nanjing | 9 | 8 | 0.578 | 0.565 | 12.209 | 17 | 17 | 0.722 | 0.743 | 51.992 |
| Nantong | 3 | 3 | 0.51 | 0.5 | 0.095 | 5 | 5 | 0.553 | 0.553 | 0.661 |
| Ningbo | 7 | 7 | 0.553 | 0.542 | 16.297 | 10 | 10 | 0.619 | 0.619 | 5.318 |
| Shanghai | 14 | 13 | 0.667 | 0.619 | 64.67 | 20 | 19 | 0.813 | 0.788 | 100.95 |
| Shaoxing | 5 | 5 | 0.531 | 0.52 | 0.829 | 8 | 8 | 0.591 | 0.591 | 1.277 |
| Suzhou | 22 | 22 | 0.867 | 0.839 | 204.851 | 22 | 22 | 0.839 | 0.867 | 83.675 |
| Taizhou-ZJ | 6 | 6 | 0.553 | 0.531 | 3.737 | 8 | 9 | 0.591 | 0.605 | 10.198 |
| Taizhou-JS | 4 | 4 | 0.52 | 0.51 | 0.631 | 6 | 6 | 0.565 | 0.565 | 1.279 |
| Tongling | 4 | 4 | 0.388 | 0.406 | 30.708 | 4 | 7 | 0.531 | 0.578 | 0.841 |
| Wenzhou | 5 | 5 | 0.542 | 0.52 | 2.487 | 8 | 8 | 0.591 | 0.591 | 3.698 |
| Wuxi | 21 | 21 | 0.839 | 0.813 | 168.21 | 23 | 23 | 0.867 | 0.897 | 88.816 |
| Wuhu | 4 | 5 | 0.531 | 0.542 | 20.548 | 7 | 6 | 0.578 | 0.565 | 1.779 |
| Xuancheng | 6 | 6 | 0.553 | 0.531 | 3.815 | 10 | 10 | 0.619 | 0.619 | 9.373 |
| Yancheng | 6 | 6 | 0.542 | 0.531 | 3.964 | 9 | 9 | 0.605 | 0.605 | 8.554 |
| Yangzhou | 4 | 3 | 0.51 | 0.491 | 0.262 | 6 | 6 | 0.553 | 0.553 | 1.057 |
| Zhenjiang | 3 | 3 | 0.5 | 0.491 | 0.095 | 8 | 8 | 0.578 | 0.578 | 2.202 |
| Zhoushan | 2 | 2 | 0.426 | 0.406 | 0.333 | 2 | 1 | 0.5 | 0.448 | 0 |
| Matrix | Sector | Sector 1 | Sector 2 | Sector 3 | Sector 4 | Sector 5 | Sector 6 | Sector 7 |
|---|---|---|---|---|---|---|---|---|
| Density Matrix | Sector 1 | 0.036 | 0.188 | 0.036 | 0.167 | 0.875 | 0.938 | 1 |
| Sector 2 | 0.25 | 0 | 0 | 0 | 0.5 | 0 | 0.667 | |
| Sector 3 | 0.036 | 0 | 0.167 | 0.238 | 0.071 | 0.929 | 0.952 | |
| Sector 4 | 0.167 | 0 | 0.238 | 0 | 0 | 0.5 | 0.778 | |
| Sector 5 | 0.875 | 0.5 | 0.143 | 0 | 0 | 0 | 1 | |
| Sector 6 | 0.938 | 0 | 0.929 | 0.5 | 0 | 0 | 0.167 | |
| Sector 7 | 1 | 0.667 | 1 | 0.778 | 1 | 0.167 | 0.333 | |
| Image Matrix | Sector 1 | 0 | 0 | 0 | 0 | 1 | 1 | 1 |
| Sector 2 | 0 | 0 | 0 | 0 | 1 | 0 | 1 | |
| Sector 3 | 0 | 0 | 0 | 0 | 0 | 1 | 1 | |
| Sector 4 | 0 | 0 | 0 | 0 | 0 | 1 | 1 | |
| Sector 5 | 1 | 1 | 0 | 0 | 0 | 0 | 1 | |
| Sector 6 | 1 | 0 | 1 | 1 | 0 | 0 | 0 | |
| Sector 7 | 1 | 1 | 1 | 1 | 1 | 0 | 0 |
Disclaimer/Publisher’s Note: The statements, opinions and data contained in all publications are solely those of the individual author(s) and contributor(s) and not of MDPI and/or the editor(s). MDPI and/or the editor(s) disclaim responsibility for any injury to people or property resulting from any ideas, methods, instructions or products referred to in the content. |
© 2024 by the authors. Licensee MDPI, Basel, Switzerland. This article is an open access article distributed under the terms and conditions of the Creative Commons Attribution (CC BY) license (https://creativecommons.org/licenses/by/4.0/).
Share and Cite
Zeng, F.; Sun, H. Spatial Network Analysis of Coupling Coordination between Digital Financial Inclusion and Common Prosperity in the Yangtze River Delta Urban Agglomeration. Mathematics 2024, 12, 1285. https://doi.org/10.3390/math12091285
Zeng F, Sun H. Spatial Network Analysis of Coupling Coordination between Digital Financial Inclusion and Common Prosperity in the Yangtze River Delta Urban Agglomeration. Mathematics. 2024; 12(9):1285. https://doi.org/10.3390/math12091285
Chicago/Turabian StyleZeng, Fanlong, and Huaping Sun. 2024. "Spatial Network Analysis of Coupling Coordination between Digital Financial Inclusion and Common Prosperity in the Yangtze River Delta Urban Agglomeration" Mathematics 12, no. 9: 1285. https://doi.org/10.3390/math12091285
APA StyleZeng, F., & Sun, H. (2024). Spatial Network Analysis of Coupling Coordination between Digital Financial Inclusion and Common Prosperity in the Yangtze River Delta Urban Agglomeration. Mathematics, 12(9), 1285. https://doi.org/10.3390/math12091285

