Design of a Novel Chaotic Horse Herd Optimizer and Application to MPPT for Optimal Performance of Stand-Alone Solar PV Water Pumping Systems
Abstract
1. Introduction
1.1. Motivation
1.2. Literature Review and Related Works
1.3. Contributions and Outline
- Regular classification of search agents according to their location and fitness.
- Powerful leadership process by decreasing the number of search particles and the continuous improvement of the state of the particles during each classification.
- Simultaneous exploitation of the six key behaviors to adjust the horse herd’s performance.
- Low computational cost through speed sorting exploitation in MATLAB.
- Harmonious relationships between the horses’ motion guaranteeing the HHO high performance.
- Accurate convergence to the best solution through efficient trade-off between exploration and exploitation.
- To propose and implement the CHHO optimizer to tackle the challenge of the DC–DC chopper control via the tracking of the maximum power to optimize a solar PV water pumping system.
- To carry out an enriching comparative analysis study of the CHHO performance and those of Perturb and Observe (P&O), Particle Swarm optimizer (PSO), and original HHO when implemented, taking into account the same assumptions.
- To assess the performance of the proposed CHHO in steady and dynamic operating climates, as well as under PSC conditions compared to these algorithms.
- To highlight the distinction of the proposed CHHO in terms of accuracy, stability, speed, power efficiency, and water flow rate.
2. Modeling and Design of the Solar Photovoltaic-Powered Pumping System
2.1. Solar PV Generator Modeling
2.2. Modeling of the DC/DC Converter
2.3. DTC Control Strategy of the IM
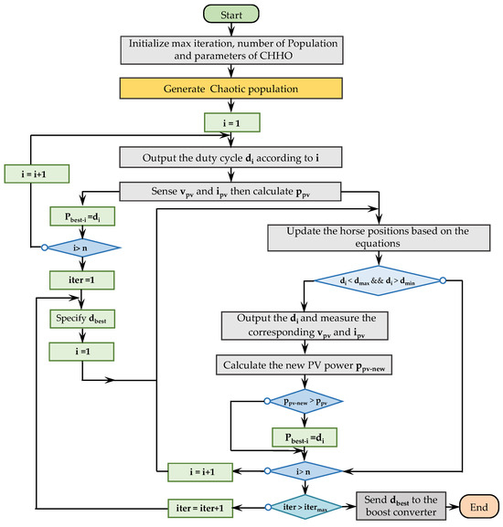
2.4. CHHO-Based MPPT Control of the Boost DC–DC Converter
2.4.1. Horse Herd Optimization Algorithm (HHO)
- Grazing (G): Horses are considered grazing animals par excellence, as they spend most of their time on the pasture eating grasses and forages.
- Hierarchy (H): In the wild, the hierarchy of a herd of horses and the commitment of each horse to its rank help to reduce aggressive behavior.
- Social communication (S): Horses communicate within their herds in a variety of ways, making it easier for them to persist in groups.
- Imitation (I): Whatever the typical behavior of horses living in a group, group communication between them leads to imitation of each other’s behavior.
- Defense mechanism (D): Because of their tremendous speed, horses generally react to threats by running away; in other cases, they stay in their territory and defend other members of the herd.
- Roaming (R): In the wild, horses like to spend their time roaming, grazing grass, and changing locations to discover new places.
- Grazing step (GS):
- Hierarchy (H):
- Sociability (S):
- Imitation (I):
- Defense mechanism (D):
- Roam (R):
2.4.2. Proposed Chaotic HHO (CHHO) Algorithm
3. Simulation and Results Analysis
3.1. In Absence of Partial Shading
3.2. In Case of Partial Shading Conditions
3.3. Validation of CHHO Dynamic Performance for the SPVWPS
4. Conclusions
Author Contributions
Funding
Data Availability Statement
Acknowledgments
Conflicts of Interest
Abbreviations
| RERs | Renewable Energy Resources |
| PV | Photovoltaic |
| KSA | Kingdom of Saudi Arabia |
| P&O | Perturb and Observe |
| PSO | Particle Swarm Optimizer |
| HHO | Horse Herd Optimization |
| CHHO | chaotic Horse Herd Optimization |
| MPPT | Maximum Power Point Tracking |
| MPP | Maximum Power Point |
| MFO | Moth Flame Optimization |
| EGWO | Extended Grey Wolf Optimizer |
| SMO | Spider Monkey Optimization |
| HBO | Honey Badger Optimizer |
| HPO | Hunter Pray Optimizer |
| AOA | Arithmetic Optimization Algorithm |
| PVG | PV Generator |
| IM | Induction Motor |
| DTC | Direct Torque Control |
| VSI | Voltage Source Inverter |
| PWM | Pulse Width Modulation |
| MPP | Maximum Power Point |
| SPVWPS | Solar photovoltaic water pumping system |
| CO2 | Carbon dioxide |
| VSS-P&O | Variable Step Size Perturb and Observe |
| VSS-INC | Variable Step Size Incremental conductance |
| KF | Kalman filter |
| SPC-FOCV | Semi Pilot Cell-based Fractional Open Circuit Voltage |
| PMSM | Permanent Magnet Synchronous Motor |
| SVM | Space Vector Modulation |
| RBFNN | Radial basis function neural network |
| SEPIC | Single-ended primary inductor converter |
| DC | Direct current |
| BLDC | Brushless DC |
| VSI | Voltage source inverter |
| THD | Total harmonic distortion |
| PWM | Pulse Width Modulation |
| STC | Standard test conditions |
References
- IEA: More Than a Third of the World’s Electricity Will Come from Renewables in 2025. Available online: https://www.weforum.org/agenda/2023/03/electricity-generation-renewables-power-iea/ (accessed on 15 January 2024).
- Hoeck, I.; Steurer, E.; Dolunay, Ö.; Helvi, I. Challenges for off-grid electrification in rural areas. Assessment of the situation in Namibia using the examples of Gam and Tsumkwe. Energy Ecol. Environ. 2021, 7, 508–522. [Google Scholar] [CrossRef]
- Arash, F.S.; Saeed, D.M.; Araceli, S. Farm electrification: A road-map to decarbonize the agriculture sector. Electr. J. 2022, 35, 107076. [Google Scholar]
- Ahssein, Y.H.; Mugahed, Y.H.; Rayed, A.; Hisham, A. Renewable and sustainable energy production in Saudi Arabia according to Saudi Vision 2030; Current status and future prospects. J. Clean. Prod. 2020, 247, 119602. [Google Scholar]
- Abdulrahman, M.A.; Ahmed, I.H.; Faleh, A.A. Assessment of farmers practices to date palm soil fertilization and its impact on productivity at Al-Hassa oasis of KSA. Saudi J. Biol. Sci. 2021, 28, 1451–1458. [Google Scholar]
- Abdullahi, A.M. Comparison of three machine learning models for the prediction of hourly PV output power in Saudi Arabia. Ain Shams Eng. J. 2022, 13, 101648. [Google Scholar]
- Houda, B.; Latifa, D.; Riheb, H.; Younes, H.; Hatem, J. Ecologic and economic perspectives for sustainable irrigated agriculture under arid climate conditions: An analysis based on environmental indicators for southern Tunisia. J. Afr. Earth Sci. 2021, 177, 104134. [Google Scholar]
- Upeksha, C.; Ayesha, S.; Ashish, G.; Christian, B. Irrigation efficiency and renewable energy powered desalination as key components of Pakistan’s water management strategy. Smart Energy 2021, 4, 100052. [Google Scholar]
- Luis, V.; Maichel, M.A.; Luis, M.; Carlos, O. A MILP-based operational decision-making methodology for demand-side management applied to desalinated water supply systems supported by a solar photovoltaic plant: A case study in agricultural industry. J. Clean Prod. 2022, 334, 130123. [Google Scholar]
- Everest, B. Willingness of farmers to establish a renewable energy (solar and wind) cooperative in NW Turkey. Arab. J. Geosci. 2021, 14, 157. [Google Scholar] [CrossRef]
- Mahto, R.; Sharma, D.; John, R.; Putcha, C. Agrivoltaics: A Climate-Smart Agriculture Approach for Indian Farmers. Land 2021, 10, 1277. [Google Scholar] [CrossRef]
- Ravichandran, N.; Ravichandran, N.; Panneerselvam, B. Floating photovoltaic system for Indian artificial reservoirs—An effective approach to reduce evaporation and carbon emission. Int. J. Environ. Sci. Technol. 2022, 19, 7951–7968. [Google Scholar] [CrossRef]
- Mazhar, A.; Rashid, W.; Kashif, I.; Kafait, U.; Abdul Kashif, J.; Abasin, U.; Abraiz, K.; Joseph, M.G. Techno-economic assessment and sustainability impact of hybrid energy systems in Gilgit-Baltistan, Pakistan. Energy Rep. 2021, 7, 2546–2562. [Google Scholar]
- Irfan, M.; Zhao, Z.; Ahmad, M.; Rehman, A. A Techno-Economic Analysis of Off-Grid Solar PV System: A Case Study for Punjab Province in Pakistan. Processes 2019, 7, 708. [Google Scholar] [CrossRef]
- Rahmani, A.; Naeini, A.B. predicting intention in applying solar energy technologies in agriculture industry: A moderated and mediated model. Clean. Responsible Consum. 2023, 8, 100102. [Google Scholar] [CrossRef]
- Abbassi, R.; Marrouchi, S.; Saidi, S.; Abbassi, A.; Chebbi, S. Optimal Energy Management Strategy and Novel Control Approach for DPGSs Under Unbalanced Grid Faults. J. Circuits Syst. Comput. 2019, 28, 1950057. [Google Scholar] [CrossRef]
- Farooq, A.; Wu, X. Review of edutainment immersive visualization (IV) development tools for simulating renewable energy systems (RESs). Energy Strategy Rev. 2022, 44, 101000. [Google Scholar] [CrossRef]
- Pereira, F.; Caetano, N.S.; Felgueiras, C. Increasing energy efficiency with a smart farm—An economic evaluation. Energy Rep. 2022, 8, 454–461. [Google Scholar] [CrossRef]
- Sangeetha, B.P.; Kumar, N.; Ambalgi, A.P.; Abdul Haleem, S.L.; Thilagam, K.; Vijayakumar, P. IOT based smart irrigation management system for environmental sustainability in India. Sustain. Energy Technol. Assess. 2022, 52, 101973. [Google Scholar]
- Naval, N.; Yusta, J.M. Optimal short-term water-energy dispatch for pumping stations with grid-connected photovoltaic self-generation. J. Clean Prod. 2021, 316, 128386. [Google Scholar] [CrossRef]
- Mohammadinodoushan, M.; Rabeh, A.; Jerbi, H.; Ahmed, F.W.; Ahmed, H.A.; Alireza, R. A new MPPT design using variable step size perturb and observe method for PV system under partially shaded conditions by modified shuffled frog leaping algorithm- SMC controller. Sustain. Energy Technol. Assess. 2021, 45, 101056. [Google Scholar] [CrossRef]
- Guo, S.; Abbassi, R.; Jerbi, H.; Rezvani, A.; Suzuki, K. Efficient maximum power point tracking for a photovoltaic using hybrid shuffled frog-leaping and pattern search algorithm under changing environmental conditions. J. Clean Prod. 2021, 297, 126573. [Google Scholar] [CrossRef]
- Ngo, V.D.B.; Latifi, M.; Rabeh, A.; Houssem, J.; Ohshima, K.; Khaksar, M. Improved krill herd algorithm based sliding mode MPPT controller for variable step size P&O method in PV system under simultaneous change of irradiance and temperature. J. Frankl. Inst. 2021, 358, 3491–3511. [Google Scholar]
- Hassan, T.-U.; Abbassi, R.; Jerbi, H.; Mehmood, K.; Tahir, M.F.; Cheema, K.M.; Elavarasan, R.M.; Ali, F.; Khan, I.A. A Novel Algorithm for MPPT of an Isolated PV System Using Push Pull Converter with Fuzzy Logic Controller. Energies 2020, 13, 4007. [Google Scholar] [CrossRef]
- del Rio, A.; Barambones, O.; Uralde, J.; Artetxe, E.; Calvo, I. Particle Swarm Optimization-Based Control for Maximum Power Point Tracking Implemented in a Real Time Photovoltaic System. Information 2023, 14, 556. [Google Scholar] [CrossRef]
- Silaa, M.Y.; Barambones, O.; Bencherif, A.; Rahmani, A. A New MPPT-Based Extended Grey Wolf Optimizer for Stand-Alone PV System: A Performance Evaluation versus Four Smart MPPT Techniques in Diverse Scenarios. Inventions 2023, 8, 142. [Google Scholar] [CrossRef]
- Chang, C.C.W.; Ding, T.J.; Han, W.; Chai, C.C.; Yam, C.M.; Yian, H.C.; Xin, L.H. Moth flame optimization for the maximum power point tracking scheme of photovoltaic system under partial shading conditions. Energy Rep. 2023, 9, 374–379. [Google Scholar] [CrossRef]
- Husain, M.A.; Pingale, S.B.; Khan, A.B.; Minai, A.F.; Pandey, Y.; Dwivedi, R.S. Performance analysis of the global maximum power point tracking based on spider monkey optimization for PV system. Renew. Energy Focus 2023, 7147, 100503. [Google Scholar] [CrossRef]
- Chandrasekharan, S.; Subramaniam, S.; Veerakgoundar, V. Honey badger optimization algorithm based maximum power point tracking for solar photovoltaic systems. Electr. Power Syst. Res. 2023, 221, 109393. [Google Scholar] [CrossRef]
- Korany, E.; Yousri, D.; Attia, H.A.; Zobaa, A.F.; Allam, D. A novel optimized dynamic fractional-order MPPT controller using hunter pray optimizer for alleviating the tracking oscillation with changing environmental conditions. Energy Rep. 2023, 10, 1819–1832. [Google Scholar] [CrossRef]
- Chtita, S.; Derouich, A.; Motahhir, S.; EL Ghzizal, A. A new MPPT design using arithmetic optimization algorithm for PV energy storage systems operating under partial shading conditions. Energy Convers. Manag. 2023, 289, 117197. [Google Scholar] [CrossRef]
- Le, X.C.; Duong, M.Q.; Le, K.H. Review of the Modern Maximum Power Tracking Algorithms for Permanent Magnet Synchronous Generator of Wind Power Conversion Systems. Energies 2023, 16, 402. [Google Scholar] [CrossRef]
- Saady, I.; Karim, M.; Bossoufi, B.; El Ouanjli, N.; Motahhir, S.; Majout, B. Optimization and control of photovoltaic water pumping system using kalman filter based MPPT and multilevel inverter fed DTC-IM. Results Eng. 2023, 17, 100829. [Google Scholar] [CrossRef]
- Hilali, A.; Mardoude, Y.; Essahlaoui, A.; Rahali, A.; El Ouanjli, N. Migration to solar water pump system: Environmental and economic benefits and their optimization using genetic algorithm Based MPPT. Energy Rep. 2022, 8, 10144–10153. [Google Scholar] [CrossRef]
- Ahmed, M.M.; Hassanien, W.S.; Enany, M.A. Modeling and evaluation of SC MPPT controllers for PVWPS based on DC motor. Energy Rep. 2021, 7, 6044–6053. [Google Scholar] [CrossRef]
- Ganapathee, M.; Alavandar, S.; Sowmmiya, U.; Kasinathan, P. Semi-pilot cell based maximum power point tracking and coordinated current control based PMSM drive for standalone solar water pumping system. J. Process Control 2022, 112, 57–68. [Google Scholar] [CrossRef]
- Saidi, S.; Abbassi, R.; Chebbi, S. Power quality improvement using VF-DPC-SVM controlled three-phase shunt active filter. In Proceedings of the IEEE 12th International Multi-Conference on Systems, Signals & Devices (SSD15), Mahdia, Tunisia, 16–19 March 2015; pp. 1–5. [Google Scholar]
- Gundogdu, A.; Kizmaz, H.; Celikel, R.; Yilmaz, M. Speed sensorless Adaptive Power Control for photovoltaic-fed water pump using Extended Kalman–Bucy filter. Energy Rep. 2023, 10, 1785–1795. [Google Scholar] [CrossRef]
- Chandra, S.; Gaur, P.; Pathak, D. Radial basis function neural network based maximum power point tracking for photovoltaic brushless DC motor connected water pumping system. Comput. Electr. Eng. 2020, 86, 106730. [Google Scholar] [CrossRef]
- Altimania, M.R.; Elsonbaty, N.A.; Enany, M.A.; Gamil, M.M.; Alzahrani, S.; Alraddadi, M.H.; Alsulami, R.; Alhartomi, M.; Alghuson, M.; Alatawi, F.; et al. Optimal Performance of Photovoltaic-Powered Water Pumping System. Mathematics 2023, 11, 731. [Google Scholar] [CrossRef]
- MiarNaeimi, F.; Azizyan, G.; Rashki, M. Horse herd optimization algorithm: A nature-inspired algorithm for high-dimensional optimization problems. Knowl.-Based Syst. 2021, 213, 106711. [Google Scholar] [CrossRef]
- Refaat, A.; Adnan, Q.A.; Elsakka, M.M.; Elhenawy, Y.; Majozi, T.; Korovkin, N.V.; Elfar, M.H. Extraction of maximum power from PV system based on horse herd optimization MPPT technique under various weather conditions. Renew. Energy 2024, 220, 119718. [Google Scholar] [CrossRef]
- Saidi, S.; Abbassi, R.; Chebbi, S. Quality improvement of shunt active power filter with direct instantaneous power estimator based on Virtual Flux. Int. J. Control Autom. Syst. 2016, 14, 1309–1321. [Google Scholar] [CrossRef]
- Saidi, S.; Abbassi, R.; Amor, N.; Chebbi, S. Passivity-based direct power control of shunt active filter under distorted grid voltage conditions. Automatika 2016, 57, 361–371. [Google Scholar] [CrossRef]
- Abbassi, R.; Marrouchi, S.; Ben Hessine, M.; Chebbi, S.; Jouini, H. Voltage control strategy of an electrical network by the integration of the UPFC compensator. Int. Rev. Model. Simul. 2012, 5, 380–384. [Google Scholar]
- Elkholy, M.M.; Fathy, A. Optimization of a PV fed water pumping system without storage based on teaching-learning-based optimization algorithm and artificial neural network. Sol. Energy 2016, 139, 199–212. [Google Scholar] [CrossRef]












| Parameter | Value |
|---|---|
| Open circuit voltage () | 50.93 V |
| Voltage at maximum power point () | 42.8 V |
| Short circuit current () | 6.2 A |
| Current at maximum power point () | 5.84 A |
| Maximum power at STC () | 249.952 W |
| Number of cells connected in series | 72 |
| Temperature coefficient of | 0.013306 A/°C |
| Temperature coefficient of | −0.291 V/°C |
| Parameter | Value |
|---|---|
| Rated Power | 1.5 W |
| Rated Voltage | 380 V |
| Stator resistance () | 4.85 |
| Rotor resistance () | 3.805 |
| Stator leakage inductance () | 0.274 H |
| Rotor leakage inductance() | 0.274 H |
| Magnetizing inductance () | 0.258 H |
| Moment of Inertia | 0.02 kg·m |
| Friction | 0.01 kg·s |
| Number of poles | 2 |
| Sector | 1 | 2 | 3 | 4 | 5 | 6 | |
|---|---|---|---|---|---|---|---|
| Irradiance (W/m) | Features | MPPT Techniques | |||
|---|---|---|---|---|---|
| P&O | PSO | HHO | Proposed CHHO | ||
| 700 | Response Time (s) | 00.70 | 00.35 | 00.08 | 00.04 |
| Power oscillations (w) | 16.00 | 22.000 | 10.00 | 07.00 | |
| 1000 | Response Time (s) | 00.10 | 00.70 | 00.035 | 00.02 |
| Oscillations Power (w) | 23.00 | 33.00 | 18.00 | 13.75 | |
| 8000 | Response Time (s) | 00. 16 | 00.07 | 00.04 | 0.025 |
| Oscillations Power (w) | 18.00 | 26.00 | 14.00 | 08.50 | |
Disclaimer/Publisher’s Note: The statements, opinions and data contained in all publications are solely those of the individual author(s) and contributor(s) and not of MDPI and/or the editor(s). MDPI and/or the editor(s) disclaim responsibility for any injury to people or property resulting from any ideas, methods, instructions or products referred to in the content. |
© 2024 by the authors. Licensee MDPI, Basel, Switzerland. This article is an open access article distributed under the terms and conditions of the Creative Commons Attribution (CC BY) license (https://creativecommons.org/licenses/by/4.0/).
Share and Cite
Abbassi, R.; Saidi, S. Design of a Novel Chaotic Horse Herd Optimizer and Application to MPPT for Optimal Performance of Stand-Alone Solar PV Water Pumping Systems. Mathematics 2024, 12, 594. https://doi.org/10.3390/math12040594
Abbassi R, Saidi S. Design of a Novel Chaotic Horse Herd Optimizer and Application to MPPT for Optimal Performance of Stand-Alone Solar PV Water Pumping Systems. Mathematics. 2024; 12(4):594. https://doi.org/10.3390/math12040594
Chicago/Turabian StyleAbbassi, Rabeh, and Salem Saidi. 2024. "Design of a Novel Chaotic Horse Herd Optimizer and Application to MPPT for Optimal Performance of Stand-Alone Solar PV Water Pumping Systems" Mathematics 12, no. 4: 594. https://doi.org/10.3390/math12040594
APA StyleAbbassi, R., & Saidi, S. (2024). Design of a Novel Chaotic Horse Herd Optimizer and Application to MPPT for Optimal Performance of Stand-Alone Solar PV Water Pumping Systems. Mathematics, 12(4), 594. https://doi.org/10.3390/math12040594
