Abstract
This paper introduces a novel hyperparameter optimization framework for regression tasks called the Combined-Sampling Algorithm to Search the Optimized Hyperparameters (CASOH). Our approach enables hyperparameter tuning for deep learning models with two hidden layers and multiple types of hyperparameters, enhancing the model’s capacity to work with complex optimization problems. The primary goal is to improve hyperparameter tuning performance in deep learning models compared to conventional methods such as Bayesian Optimization and Random Search. Furthermore, CASOH is evaluated alongside the state-of-the-art hyperparameter reinforcement learning (Hyp-RL) framework to ensure a comprehensive assessment. The CASOH framework integrates the Metropolis-Hastings algorithm with a uniform random sampling approach, increasing the likelihood of identifying promising hyperparameter configurations. Specifically, we developed a correlation between the objective function and samples, allowing subsequent samples to be strongly correlated with the current sample by applying an acceptance probability in our sampling algorithm. The effectiveness of our proposed method was examined using regression datasets such as Boston Housing, Critical heat flux (CHF), Concrete compressive strength, Combined Cycle Power Plant, Gas Turbine CO, and NOx Emission, as well as an ‘in-house’ dataset of lattice-physics parameters generated from a Monte Carlo code for nuclear fuel assembly simulation. One of the primary goals of this study is to construct an optimized deep-learning model capable of accurately predicting lattice-physics parameters for future applications of machine learning in nuclear reactor analysis. Our results indicate that this framework achieves competitive accuracy compared to conventional random search and Bayesian optimization methods. The most significant enhancement was observed in the lattice-physics dataset, achieving a 56.6% improvement in prediction accuracy, compared to improvements of 53.2% by Hyp-RL, 44.9% by Bayesian optimization, and 38.8% by random search relative to the nominal prediction. While the results are promising, further empirical validation across a broader range of datasets would be helpful to better assess the framework’s suitability for optimizing hyperparameters in complex problems involving high-dimensional parameters, highly non-linear systems, and multi-objective optimization tasks.
Keywords:
linear regression; hyperparameters optimization; deep neural network; lattice-physics; combined sampling methods MSC:
68T07
1. Introduction
Artificial intelligence (AI) applications in nuclear reactors and safety analysis enhance the safety and economics of this reactor technology [1,2,3]. These applications have emerged due to their promising yet challenging tasks. The promise lies in the AI model’s ability to reduce computation time significantly. However, a key challenge is that the predictions of the AI model currently for the numerical analysis are highly uncertain due to the diverse dataset and lack of experimental demonstration; almost all the trained datasets come from the numerical analysis [4,5,6]. Additionally, predicting core and lattice-physics parameters with high accuracy is particularly challenging due to the high dimensionality of variables and the complex physical phenomena resulting from particle interactions in nuclear fission reactions, especially those simulated by the Monte Carlo method. Therefore, ensuring that the AI models used to predict the core and lattice-physics parameters are up-to-date and strongly efficient with low uncertainties is crucial. Consequently, research is focused on enhancing safety features and improving fuel design performance, with specific emphasis on optimizing lattice-physics parameters [7,8,9,10].
The provision of high-fidelity predictions for lattice-physics parameters is crucial and has greatly facilitated the optimization of nuclear fuel design. This optimization process involves simulating the interaction of neutrons with fuel and non-fuel materials within a lattice of fuel assemblies. Accurate prediction and low computation costs of these behaviors are essential to ensure the economy, safety, and efficient performance of nuclear fuel design. However, traditional computer codes commonly employed for predicting lattice physics, such as Monte Carlo N-particle neutron transport code (MCNP6) [11], a comprehensive neutronic calculation code system (SRAC2006) [12], standard computational analysis for licensing evaluation (SCALE) [13], and an open-source Monte Carlo particle transport simulation code (OpenMC) [14], tend to be expensive, particularly when conducting an extremely large number of calculations. Furthermore, due to the lack of measured data for these parameters, code-to-code comparison is often adopted to verify predictions. This approach, although useful, can introduce significant uncertainties.
To overcome the above limitations, in the past few decades, machine learning (ML) has been increasingly utilized in the field of lattice-physics prediction due to its ability to provide precise predictions after being trained by massive datasets. For instance, the core parameters of the beginning of the cycle (BOC) were predicted using the backpropagation network (BPN) [15]. They found that this neural network is a few hundred times faster than the reference numerical computer code, but the accuracy is not satisfied due to a lack of systematic selection of training patterns. Moreover, using the data of control rod positions and signals from the ex-core detectors to generate the trained datasets for the neural network, the in-core power peak factor was well predicted [16]. Although the number of these datasets was small, they obtained a similar accuracy compared with in-core detectors for the core power peak factor estimations. Furthermore, a neural network architecture based on computer vision and modular neural network approaches that convert the lattice-physics parameters into an imagelike format to train the neural network is implemented [17]. The results are in good agreement with the prediction of normalized pin powers and k-eff, even with the presence of burnable absorber materials. However, the selection of hyperparameters was primarily based on their experiences and trial-and-error runs, which can significantly affect the accuracy of the deep neural networks (DNNs) model.
In this context, hyperparameter optimization in ML has become essential in the field of machine learning due to its direct influence on model accuracy, efficiency, and generalization capabilities across applications. The objective of hyperparameter optimization is to fine-tune parameters that control model behavior, which, when optimized, can significantly improve a model’s predictive performance. This process has gained prominence as the complexity of machine learning models and data scales continues to grow, leading to numerous proposed optimization methods, from basic grid and random searches to sophisticated Bayesian, genetic algorithm, and reinforcement learning techniques.
In DNNs, the selection of hyperparameters is crucial for achieving optimal model performance, generalization, robustness, computational efficiency, interpretability, and reproducibility. Properly selecting hyperparameters ensures that the model is fine-tuned to the specific problem at hand, leading to accurate and reliable predictions. Through meticulous fine-tuning of hyperparameters using methodologies such as grid search, random search [18], Bayesian optimization [19,20], and Optuna optimization [21], one can achieve the identification of an optimal configuration that adeptly balances the intricate interplay between model complexity and accuracy. For example, Bayesian optimization is used to automatically optimize the hyperparameters such as the number of hidden layers, number of nodes per layer, batch size, learning rate, and learning rate decay for deep neural networks to predict engine-out NOx emissions [22]. The results of Bayesian optimization are also compared with the grid search and random search methods. It revealed that the accuracy of the model that uses the Bayesian optimization method has increased. However, the implementation of Bayesian optimization in Ref. [22] deployed the number of nodes in every hidden layer to be equal to the number of nodes in the first hidden layer, which can lead to the limited search space of the optimization problem, resulting in insufficient reliability outcome. Consequently, optimizing hyperparameters is crucial for any machine learning model, necessitating the use of efficient methods to sample and find optimal hyperparameter values. In this context, many efficient optimization frameworks have been developed, such as Autotune [23], Google Vizier [24], and Tune [25].
The optimization of hyperparameters is crucial for machine learning model performance, with techniques ranging from conventional grid and random search to advanced methods like Bayesian optimization, genetic algorithms, and reinforcement learning. Studies have demonstrated various approaches to enhance tuning, such as model-based optimization for random forests, where the benchmark showed better performance than standard methods [26]. Some research has found that default parameters can outperform limited-iteration tuning [27], while others focus on the impact of parameters like momentum on model performance [28]. Surrogate-based ranking methods [29], cost-effective performance measures for support vector machine [30], and the under-reporting of hyperparameter values in research [31] are also significant findings.
Therefore, in this study, we developed a new method to optimize the hyperparameters, the so-called Combined-sampling Algorithm to Search the Optimized Hyperparameters (CASOH) to find the best combinations of the hyperparameters for the DNNs that were deployed. We validated this new framework using the regression conventional datasets in University of California, Irvine (UCI) Machine Learning Repository and Kaggle database such as Boston housing [32], critical heat flux (CHF) in water-cooled tube [33], Concrete compressive strength [34], Combined Cycle Power Plant [35], Gas Turbine CO and NOx Emission [36], and the ‘in-house’ high-fidelity lattice-physics parameters dataset [9]. The efficiency of our proposed method will be compared with the performance of the random search, the Bayesian optimization, and the Hyperparameter Reinforcement Learning (Hyp-RL) optimization method [37]. The main contributions of this paper are as follows:
- 1.
- Development of a sensitivity analysis framework to identify the optimal ranges for hyperparameters in deep learning models, providing critical insights into the structure and behavior of the DNN model. This analysis enhances our understanding of the hyperparameters’ impact on model performance;
- 2.
- Introduction of the Combined-Sampling Algorithm to Search the Optimized Hyperparameters (CASOH), a novel method for hyperparameter optimization. CASOH significantly improves model accuracy and computational efficiency compared to traditional methods such as random search and Bayesian optimization. In addition, CASOH is evaluated against the state-of-the-art reinforcement learning-based hyperparameter optimization method, Hyp-RL;
- 3.
- Validation of the CASOH method on six diverse datasets, including the conventional regression datasets Boston Housing from Kaggle, the CHF dataset in water-cooled tubes from U.S Nuclear Regulatory Commission, Concrete compressive strength, Combined Cycle Power Plant, Gas Turbine CO and NOx Emission and an in-house dataset for lattice-physics parameters in nuclear fuel analysis. The results demonstrate the superiority of CASOH in optimizing deep learning models across various domains.
2. Related Work
Hyperparameter optimization has become a critical area of research in machine learning, as tuning these parameters significantly impacts model performance across various applications. Numerous techniques have been proposed for hyperparameter optimization, ranging from traditional grid and random search methods to more advanced algorithms such as Bayesian optimization, genetic algorithms, and reinforcement learning-based approaches. For example, in Ref. [26], the authors applied model-based optimization strategies to tune hyperparameters for the random forest (RF) algorithm. They focused on parameters such as the number of observations sampled per tree, split criteria, minimum node samples, and tree count. They indicated that their benchmark study analysis achieved, on average, better performances than the standard random forest and other software that implement tuning for random forest.
In Ref. [27], a methodology was developed to evaluate the importance of hyperparameter tuning using non-inferiority tests and tuning risk, enabling the selection of effective default parameters. Benchmarking 59 datasets from open machine learning, the authors found that, in some cases, default values outperformed limited-iteration tuning processes. Meanwhile, Ref. [28] re-examined common hyperparameter practices in fine-tuning, revealing that parameters like momentum impact performance and are influenced by the similarity between source and target domains.
In reference Ref. [29], they proposed a generic method that leverages previous experimental data to improve hyperparameter tuning on new tasks, combining surrogate-based ranking and optimization to outperform standard techniques and single-problem optimizations. Similarly, Ref. [30] empirically evaluated cost-effective performance measures, finding that k-fold cross-validation reliably estimates support vector machine (SVM) generalization error. In Ref. [31], a survey revealed that only 20.31% of machine learning papers explicitly report final hyperparameter values, with 53% omitting tuning information altogether, highlighting a potential issue of model performance misinterpretation due to inadequate tuning practices.
Addressing complex deep learning models, Ref. [38] highlighted the challenge of hyperparameter optimization for convolutional neural networks (CNNs) and discussed the prevalent “guessing” approach for tuning. Ref. [39] examined spatial autocorrelation’s effect on tuning and performance estimation across models like RF, SVM, and boosted regression trees, advocating spatial tuning to avoid over-optimistic predictions, especially in ecological modeling. In Ref. [40], a genetic algorithm was used to automate neural network hyperparameter tuning, accelerating configuration discovery compared to naïve approaches.
Further, Ref. [41] explored enhancements to Bayesian optimization for deep neural networks through their DEEP-BO framework, which incorporates early termination, parallel computation, and cost function transformation, demonstrating robustness across six DNN benchmarks. In Ref. [42], black-box optimization algorithms like Tree-structured Parzen Estimator (TPE), Nelder-Mead, and Particle Swarm Optimization were evaluated, with TPE achieving the best balance in solution quality, improvement speed, and consistency. Moreover, Ref. [43] implemented gradient-based techniques to optimize hyperparameter initialization, offering effective long-term tuning solutions.
Furthermore, in Ref. [44], Bayesian optimization using Gaussian processes was employed for RF and neural networks, achieving high accuracy and reduced runtime compared to manual tuning. Eventually, the authors in Ref. [45] developed an optimization-based nested algorithm, known as the Generalized Weighted Ensemble with Internally Tuned Hyperparameters (GEM-ITH), which optimizes both hyperparameter tuning and the weights used to combine ensemble models. Their results demonstrated that GEM-ITH outperforms state-of-the-art ensemble creation methods. However, the tuning and model-building process remains time-consuming, particularly for ensemble methods that require training multiple models.
3. Materials and Methods
3.1. The Conventional and State-of-the-Art Method to Optimize the Hyperparameters
3.1.1. Random Search
The hyperparameter of a given ML model has direct control of its structure, function, and performance. Therefore, determining optimal values for hyperparameters, also known as hyperparameter tuning, is a crucial step to ensure the success of the ML model. Conventionally, there are several methods for hyperparameter tuning, in which the grid search is a fundamental method. Within the grid search approach, one first defines a space of hyperparameters and then creates a grid for search space to form a multidimensional grid, whose each point represents a unique combination of hyperparameter values. Though this approach works well in some simple cases, it has multiple drawbacks, especially when the dimensional of hyperparameter space is high, as the number of points for a multidimensional grid exponentially expands, consuming extremely expensive computational efforts.
A slightly improved version of the grid search is the random search. This approach defines probability distributions for ranges of hyperparameter values and evaluates the model performance corresponding to sets of hyperparameter values randomly selected based on the defined distributions. The process might stop when the model performance or the number of samples reaches a threshold value provided by users. Though this approach is much more efficient than the grid search, as demonstrated in Ref. [18], it is still extremely expensive in terms of computational costs. In addition, the choice of employed probability distributions is inconsistent, as it might vary from one user to the other without any specific reason. In addition, some of the hyperparameter values can form as the continuous value rather than the point in the grid. Therefore, the random search method seems to be more efficient than the grid search in terms of both the sampling method’s efficiency and the computation costs. The difference between grid search and random search was also indicated in Ref. [18].
3.1.2. Bayesian Optimization
Bayesian optimization is a method to optimize the continuous domains with high parameter dimensions. This approach constructs a surrogate model to estimate the objective function and then uses a defined acquisition function to determine the next sample [46].
Recently, Bayesian Optimization has been implemented to turn hyperparameters in machine learning by automating the process of finding optimal configurations of the hyperparameters, especially in deep neural networks [20]. Hyperparameters play a crucial role in model performance but require manual specification and tuning. Bayesian Optimization employs probabilistic models, like Gaussian Processes, to efficiently navigate the hyperparameter space and intelligently select configurations for evaluation. With its ability to balance exploration and exploitation, Bayesian Optimization minimizes the number of model evaluations required, making it an efficient and effective approach for optimizing machine learning models.
The fundamental idea of the Bayesian Optimization approach is to find the optimized value of F value corresponds with the variable X under set A [19]:
where d is the dimensions of the problem domains; f(X) is the continuous function that is normally observed without noise.
In this implementation, f(X) was related to the accuracy function of deep neural network prediction. Therefore, f(X) can be non-convex, highly non-linear, noisy, and expensive to evaluate. The value of f(X) will be estimated using the Bayesian Optimization method to turn the hyperparameters into our deep neural networks model, such as the learning rate, the number of nodes per hidden layer, the optimizer, and the activation function.
3.1.3. Hyp-RL Optimization Method
The Hyp-RL framework applies reinforcement learning principles to optimize hyperparameters for deep learning models [37]. It operates within a continuous action space, where an agent samples hyperparameter values such as learning rate, epochs, batch size, and layer sizes from predefined ranges. The framework employs an exploration-exploitation strategy, iteratively refining hyperparameter selection over successive episodes. Negative mean squared error (MSE) serves as the reward signal, guiding the agent toward configurations that minimize prediction error while balancing computational efficiency. This approach is particularly effective for navigating high-dimensional hyperparameter spaces and solving complex, non-linear regression tasks.
In this method, the hyperparameter optimization problem is modeled as a sequential decision-making process. Hyp-RL adjusts its sampling strategy dynamically, selecting the next hyperparameter configurations based on reinforcement learning. Unlike Bayesian optimization, which relies on a heuristic acquisition function, Hyp-RL learns directly from the observed reduction in validation loss. This allows the framework to identify prospective hyperparameter configurations by analyzing trends in validation loss reduction, further improving its ability to find optimal solutions in challenging optimization landscapes.
3.2. The Proposed Method
In this Section, we describe our combined sampling method for implementation in the optimization process. We implemented uniform samples and continuous samples, which can include all types of hyperparameters, such as categorical and non- categorical value hyperparameters.
We utilized three sample types: uniform samples, continuous samples, and categorical samples denoted as x, y, and z. For example, x can be randomly adjusted within a range from a minimum value (a) to a maximum value (b) as follows:
where U(a, b) is the random number from a to b with uniform distribution. The values of a or b can encompass either irrational or integer values, corresponding respectively to continuous or discrete ranges.
The continuous sample will be as follows:
where δ is the small value, the so-called step size. Therefore, y can be very close to the x position if the value of x is identified. The term ‘continuous’ characterizes samples intentionally fashioned to closely align with a reference value of uniform samples x while also introducing controlled and minor random variations defined within the range U(−δ, δ). This terminology effectively emphasizes proximity to the original value x while also indicating the justified and stochastic nature of the introduced variations. In this context, the continuous sampling method is not applicable to hyperparameters such as optimizers and activators, which are characterized by textual rather than numerical values. This discrepancy prompted the introduction of categorical samples, as outlined below:
The categorical sample z is represented by set S, where S is the set of predefined character combinations. The uniform distribution is also employed to obtain the value of z in the set S. These three variables, x, y, and z, are used to assign values to different types of hyperparameters.
We categorized the hyperparameters into two different types: (1) non-categorical hyperparameters and (2) categorical hyperparameters (see Table 1). The non-categorical hyperparameters are the learning rate and number of nodes per hidden layer, which can be obtained as a real or integer value. These hyperparameters are adjusted within a very small step size δ that facilitates finding the better system states around the current system state position.
Table 1.
The structure and range of hyperparameters.
In contrast, the categorical hyperparameters are the number of hidden layers, activation function, and optimizer, which is referred to the selection of a fixed integer number or a categorical variable with choices such as ‘relu’ or ‘linear’ in a user-defined set. A specific combination of the categorical hyperparameters can be assumed as a system starting point of a multidimensional convex function in which adjacent positions of the optimal value of the loss function, a so-called local minimum peak, can be found [47] using continuous samples. This, in turn, highlights the necessity for combining sampling algorithms in the CASOH framework.
Mathematically, in our sampling algorithm, a sample does not fit the traditional definition of a vector or a matrix due to its varying dimensions and structures. It is more like a collection of vectors, where each element can have a different type or structure. This type of data structure is common in situations where diverse types of data or measurements do not have a consistent dimensionality. In this context, a uniform sample X can have the structures as follows:
where each element represents different hyperparameters or structures in the system, such as
Learning rate: is learning rate with denotes a uniform distribution within the specified bounds; and are the user-defined learning rate range ).
Number of hidden layers: is the number of hidden layers chosen from the set and k is a selected value for the number of hidden layers.
Vector of nodes per layer: represents the number of nodes per layer, where each element is independently sampled from a uniform distribution ; Here specify the range for the number of nodes per layer.
Activation functions per layer: is a vector with activation functions in all hidden layers.
Optimizer: is optimizer and chosen from a set of valid optimizers.
Subsequently, the continuous sample Y would be:
where is the learning rate step size; is the number of node step sizes. From this perspective, when a uniform sample is generated, a continuous sample can be defined based on this current sample, and only the non-categorical hyperparameters can be adjusted. The types of hyperparameters are displayed in Table 1.
In this sampling algorithm, on the one hand, the continuous samples facilitate the discovery of local minimum peaks by transitioning to neighboring better system states within a small step size. On the other hand, uniform samples are utilized to identify superior local minimum peaks. By implementing this combination, it was anticipated that the accuracy would be significantly enhanced after a few iterations (see Figure 1). A detailed explanation of the CASOH combined sampling algorithm is provided in Supplementary Materials File S1.
Figure 1.
A virtual sampling process of the CASOH methodology.
The generation procedure of the uniform and continuous samples in the CASOH framework (see Algorithm 1):
- 1.
- Generating a uniform sample
STEP 1. Draw the learning rate;
STEP 2. Draw the number of hidden layers;
STEP 3. Draw the optimizer;
STEP 4. Based on the number of hidden layers generated in STEP 2, draw the number of nodes and activators per hidden layer.
- 2.
- Generating a continuous sample
STEP 1. Identify the learning rate, the number of hidden layers, and the corresponding number of nodes per layer of the previously accepted sample;
STEP 2. Draw a new learning rate based on the previous-accepted value—using variable y in Equation (3);
STEP 3. Draw a new number of nodes per hidden layer based on the previous-accepted sample—using variable y in Equation (3).
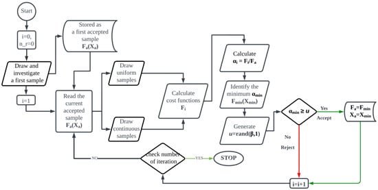
Figure 2 illustrates the CASOH sampling algorithm. In this algorithm, we combined the Metropolis–Hasting algorithm and the Random search sample, which corresponded to the continuous sample and uniform sample [47]. After generating the first sample, the cost function (the accuracy of the ML prediction) for this sample will be calculated (); this first sample will be considered as an accepted sample . Subsequently, we simultaneously draw both kinds of samples and estimate their corresponding cost functions (). These cost functions will be used to compare with the currently accepted cost function (). Then, the minimum value is identified, which can be used to compare with a random number u = rand(β, 1). If is equal or greater than u, it would be accepted; otherwise, it would be rejected. Thereby, the new cost function value () can be updated after accepting a sample.
| Algorithm 1. CASOH Algorithm |
| 1. Draw and investigate the first accepted sample |
| 2. For i = 1, 2, …, n do |
| Read the current accepted sample |
| Draw the continuous samples based on the accepted sample -> Equations (7) and (8) |
| Draw the uniform samples -> Equation (5) |
| Calculate their corresponded loss functions |
| Identify the minimum loss functions and denote as |
| Calculate the and identify the |
| Draw the u = rand(β, 1) |
| If ≥ u, accept this sample and update the current accepted sample |
| Else, continue i = i + 1 |
| 3. End for |
Figure 2.
The CASOH sampling algorithm.
One of the advantages of our sampling algorithm is that the acceptance rate can be justified by changing the value of β. However, if the value of β is too small, the results can fluctuate due to the acceptance of bad candidates. Conversely, if the value of β is very close to 1, along with a very small step size of the continuous sample, the system may either slowly converge or cannot escape the local minimum peak. Therefore, selecting β needs several trials and errors of testing to preliminary estimate the system behaviors.
3.3. Mathematical Model of Proposed Method
In this optimization problem, let represent the objective function that needs to be minimized. We defined as the vector of optimization variables; as the constraint functions, where each function satisfies the inequality:
where denotes the boundary of each . If a vector is called optimal if it minimizes the objective function subject to the constraints for all i. Mathematically, is optimal if, for any vector z satisfying for all , we have:
If is feasible and , where is the minimum value, the set of all optimal solutions, or the optimal set, is given by the following:
Therefore, if there exists an optimal value , then the optimized value can be searchable, meaning has a feasible minimum subject to the constraints; otherwise, the optimization problem is deemed infeasible or unbounded.
Given the setup of a continuous sample Y combined with a uniform distribution around it, as described in Equations (7) and (8), we can demonstrate the convergence of CASOH sampling algorithms.
Since the continuous variables are uniformly adjusted within step sizes , the next sample is generated based on the previous sample and the adjacent objective functions are convex. Due to the properties of convex functions or distributions, the objective function may possess a unique local or global minimum within this uniform sample space.
Assume as the target distribution, where (analogous to inverse temperature) controls concentration around minima as . Let the proposal distribution allow movement between any two states x and x’ within the feasible region. We introduce the acceptance criteria as follows:
CASOH always saves the current accepted state for sampling the next movement, applying the acceptance criteria to jump to the next position justifiably. In particular, the chains will satisfy the detailed balance:
This balance condition implies that the chain has as its stationary distribution, which is crucial for convergence. By the ergodic theorem for Metropolis–Hastings algorithm, if the chain is irreducible and aperiodic, then the distribution of converges to as .
The distribution becomes increasingly concentrated around points where is minimized. Therefore, let is a local minimum value of . Then the will concentrate around because for any :
as due to the exponential decay. Thus, as we increase , samples generated by the Metropolis–Hastings algorithm must be concentrated around approximating the local minimum. However, if there are multiple distinct local minima widely spaced apart, a single Metropolis–Hastings sample may become trapped at one peak, thereby limiting the opportunity to find a better solution.
In this context, by combining a Metropolis–Hastings sample with a random uniform sample (Equation (5)) which represents all possible solutions or samples, we ensure that the updated local minimum is consistently identified, ultimately converging to the optimal value within the search space. In the next Section, we demonstrate this convergence by proposing a multi-peak analytical function to evaluate the proposed sampling process.
3.4. Testing Proposed Sampling Method with a Multi-Peak Analytical Function
In this Section, we experimentally demonstrated the efficiency of the CASOH sampling algorithm using a multi-peak analytical target function (Equation (15)). We compared the results with those obtained using only one sample, the Metropolis–Hastings algorithm. The assumed analytical function is as follows:
The analytical form of this target function is presented as the solid black line in Figure 3.
Figure 3.
The comparison of sampling methods.
Consider the objective of determining the maximum value of ‘y’ across a range of ‘x’ values adjusting from 0 to 10. Through analytical analysis, it can be revealed that there are four local maximum peaks with , , , , respectively; and the global maximum of ‘y’ as 5.483, occurring at ‘x’ 8.889, as depicted in Figure 3.
In this investigation, we provided a multi-peak analytical function to compare the sampling algorithm of CASOH and a single Metropolis-Hasting sample, which generated a Markov chain by invoking a proposal density for the generation of novel samples and a mechanism for the rejection of suboptimal proposed samples. Given that y(x) denotes the target distribution, and P(x*|x) represents the proposal distribution for the stochastic generation of a new variable x* conditioned on the extant value x, the MH algorithm is amenable to endorsing the prospective candidate x* in accordance with the acceptance probability clarified by Equation (12), now expressed as follows:
where due to the symmetric proposal assumption. It will return the current ‘x’ value if α is less than the random variable ‘u’ drawn from a uniform distribution U(0, 1). It is worth noting that U(0, 1) represents a uniform random variable ranging from 0 to 1, and the initial sample corresponds to ‘x’ = 0.
Figure 3 illustrates the comparison of the CASOH sampling method and an MH sample. It can be seen that after 100 iterations, the single Metropolis-Hasting sample is trapped at the fourth local maximum peak (x = 5), and the convergence fluctuates. In contrast, the CASOH method demonstrated that the optimized value of the target function can be achieved within 40 iterations. This leads to a robust conclusion that the CASOH approach exhibits greater efficiency when compared to the Metropolis–Hastings algorithm. However, it is worth noting that the computational cost of CASOH is higher due to the combination of sampling methods, which necessitates the generation and simultaneous evaluation of numerous samples. Nonetheless, this limitation can be overcome by deploying parallel computations.
3.5. Datasets
3.5.1. Boston Housing Dataset (BH)
The Boston Housing dataset [32] consists of 506 instances and 13 features, commonly used for regression tasks predicting housing prices in Boston’s suburbs. Each feature captures a specific attribute of the area, influencing the housing price. This dataset is often employed for testing algorithms and learning regression techniques, as well as exploring the relationships between various socio-economic factors and housing prices. Several versions of this dataset are available on Kaggle, offering easy access for practitioners and researchers interested in real-world applications of predictive modeling.
3.5.2. Critical Heat Flux (CHF) Dataset
This CHF dataset presents a collection of more than 10,000 CHF data points from water-cooled tubes, which served as the foundation for developing the 2006 Groeneveld CHF lookup table [33]. The data compilation spans 62 datasets gathered over the past six decades. The NUREG report provides detailed descriptions of the experimental setups and highlights potential issues associated with these datasets. Additionally, it evaluates the applicability and reliability of the CHF lookup table for reactor conditions of interest and includes graphical comparisons illustrating the ranges covered by both the primary datasets and supplementary data collected later. This dataset includes seven features, and CHF is the output measured data of the experiment.
3.5.3. Concrete Compressive Strength (CCS)
This Concrete Compressive Strength dataset [34], available in the UCI Machine Learning Repository, is designed for regression tasks. It contains 1030 instances and nine attributes, representing the relationships between concrete’s compressive strength (measured in MPa) and its components. The input variables include quantities of cement, blast furnace slag, fly ash, water, superplasticizer, coarse aggregate, fine aggregate, and the concrete’s age (in days). The output variable is the measured compressive strength. This dataset provides insights into the non-linear effects of concrete composition on its strength, making it useful for predictive modeling and machine learning studies in civil engineering applications.
3.5.4. Combined Cycle Power Plant (CCPP)
The Combined Cycle Power Plant dataset [35] contains 9568 data points collected over six years (2006–2011) from a power plant operating at full load. The dataset is designed for regression tasks and includes four input features: ambient temperature, ambient pressure, relative humidity, and exhaust vacuum, alongside the target variable: net hourly electrical energy output of the plant. This dataset is frequently used in energy modeling and optimization studies, particularly to predict power output based on environmental and operating conditions.
3.5.5. Gas Turbine CO and NOx Emission (NOX)
The Gas Turbine CO and NOx Emission Dataset [36] are focused on modeling and predicting pollutant emissions—specifically carbon monoxide (CO) and nitrogen oxides (NOx)—from gas turbines. This dataset, available on the UCI Machine Learning Repository, is widely used to develop predictive emission monitoring systems (PEMS). Such systems help reduce the financial costs of continuous emission monitoring while adhering to strict environmental regulations.
This dataset consists of 36,733 hourly instances collected from a gas turbine in Turkey’s northwestern region. It includes 11 sensor measurements used to study flue gas emissions, such as CO and NOx (NO + NO2), along with turbine parameters like Turbine Inlet Temperature and Compressor Discharge Pressure. These features make it suitable for regression tasks, especially in analyzing the relationship between operating conditions and pollutant emissions. The data support research into developing interpretable models, such as symbolic regression and improving emission prediction accuracy using machine learning techniques.
3.5.6. The Lattice-Physics Dataset
In this Section, we provide a detailed description of the proprietary dataset used to train the deep neural network, as these data are not yet publicly available. We plan to make this dataset accessible through the UCI Machine Learning Repository in the future. The dataset included the lattice-physics parameters such as k-inf and pin power peaking factor (PPPF) depending on the adjustments of fuel pin enrichments of the NuScale US600 fuel assembly type C-01 (NFAC-01) (see Figure 4) [48]. The k-inf and PPPF were evaluated using the MCNP6 code for the criticality calculation. The propagated fuel enrichments of all fuel pins were generated by a uniform sampling method within the range 0.7–5.0 w/o of U-235.
Figure 4.
The Equilibrium core and fuel assembly of NuScale US600: (a) NuScale reactor core loading pattern for the equilibrium cycle [48]; (b) Cell numeration of 1/8 NFAC-01; (c) MCNP6 model of 1/8 NFAC-01.
For a single calculation, the criticality is run with 100,000 neutrons per cycle, including 250 active and 50 skipped cycles; the computation time is approximately 20 min for an AMD Ryzen Threadripper 3970X computer for a single calculation. The total number of samples collected was 24,360 calculations that consumed more than 8000 h of computation, which, however, was approximately reduced to 1600 h due to parallel computation. Consequently, we obtained the estimated standard deviation of k-inf calculation is about 12 pcm, and the tally relative error of the PPPF calculation is approximately 0.001, which is a significant small uncertainty in the criticality calculation of Monte Carlo code.
To generate a dataset for the machine learning model, we assumed that every fuel rod would have an adjustable enrichment of 235-U, which can generate the corresponding values of k-inf and PPPF for each combination of enrichments. For instance, the pin-by-pin enrichments were denoted as , with being the total number of fuel rods (), were considered as the adjustable variables to calculate the lattice-physics parameters; all the fuel pins were allowed to have their unique enrichments with the range from 0.7–5.0 w/o. It is worth noting that the total number of fuel rods in fuel assembly type C-01 that needed to be considered is 17 × 17 = 289, which, however, can be deducted to 39 due to the 1/8 symmetry of the configuration (see Figure 4).
We implemented uniform sampling for all the fuel pin enrichments under their uncertainty range to avoid the missing data zone, leading to a biased distribution of the MCNP6 predictions. For instance, Figure 5 indicates the pairwise correlation of Ci and Cj along with i and j from 1 to 39. It can be observed that all these distributions were uniform due to random variables for each sample also having uniform distribution from 0.7 to 5.0 (see Figure 6). Therefore, the histogram of C1 to C39 is approximately uniform. Although the distribution of variables is uniform, the values of k-inf and PPPF are observed in the form of the Gaussian distribution (see Figure 7 and Figure 8). These data were plotted using 24,000 uniform samples and their corresponding value of k-inf and PPPF. There are 360 test samples that were used to evaluate the accuracy of the DNN prediction for the lattice-physics parameters, such as k-inf and PPPF (see Figure 9 and Figure 10). The value of PPPF was evaluated based on all the pin power factors in the 1/8 NFAC-01. Assume is the relative pin power factor for the i-th fuel rod. The PPPF can be determined as follows:
Figure 5.
The pairwise correlation heatmap of all input parameters.
Figure 6.
The histogram of all features.
Figure 7.
The histogram of k-inf values.
Figure 8.
The histogram of PPPF values.
Figure 9.
The k-inf values for the test dataset.
Figure 10.
The PPPF values for the test dataset.
4. Results and Discussion
This Section presents the results in three main parts. The first part focuses on the confidence interval (CI) tests, evaluating model accuracy using metrics such as R2 and MSE across all public datasets. The second part discusses statistical analysis. The third part discusses the performance of publicly available datasets, providing a benchmark for comparison. Finally, the fourth part highlights the results obtained from our proprietary ‘in-house’ dataset, which serves as the primary focus of this study.
4.1. Confidence Intervals
In the confidence interval analysis, we evaluated the nominal predictions of the DNN model across all datasets using a consistent configuration of initial hyperparameters for the public datasets. The configuration included 50 nodes per layer, 20 epochs, a learning rate of 0.01, and a batch size of 5. To compute the confidence intervals (CI), the experiment was repeated over 20 iterations, with the accuracy metric based on the R2 method (see Equation (18)). The results, summarized in Table 2, indicate variations in MSE values across datasets, while R2 values remained relatively consistent. Thus, R2 was chosen as the primary metric to evaluate improvements in optimization results for the regression tasks in this study.
Table 2.
The R2 and MSE values and their 95% confidence intervals.
4.2. Statistical Analyses
In the statistical analysis, we employed the Wilcoxon Signed-Rank test [49] and paired t-test [50] across all datasets. Each optimization method was run 10 times per dataset. The null hypothesis (H0) states that CASOH’s performance is not significantly different from the baselines (Random Search, Bayesian Optimization, or Hyp-RL), while the alternative hypothesis (H1) asserts that CASOH’s performance is significantly different. As shown in Table 3 and Table 4, both the paired t-test and Wilcoxon Signed-Rank test strongly reject the null hypothesis (H0) with extremely low p-values for the comparison between CASOH and Random Search, indicating that CASOH’s performance is significantly different and likely better. Similarly, for the comparison between CASOH and Bayesian Optimization, both tests reject H0, demonstrating a significant performance difference in favor of CASOH. In contrast, the comparison between CASOH and Hyp-RL shows no significant differences in either test, as the p-values exceed the 0.05 threshold, suggesting that CASOH and Hyp-RL perform comparably.
Table 3.
The statistical test results.
Table 4.
The hypothesis test results.
4.3. Results for Public Datasets
In this investigation, the hyperparameters selected for optimization are the learning rate, number of epochs, batch size, and number of nodes in the hidden layers of the DNN model. The selected ranges of hyperparameters in Table 5 are carefully evaluated based on the sensitivity tests presented in the Supplementary Materials File S2 for all public datasets.
Table 5.
The selected ranges of hyperparameters for all public datasets (File S2).
To observe the accuracy of prediction, the R2 value, or the coefficient of determination, which is a statistical measure to indicate how well the predicted values from a regression model align with the actual values observed in the dataset, is implemented. The R2 values range from 0 to 1. An R2 value of 0 indicates that the model explains none of the variability in the target variable, while an R2 value of 1 indicates perfect prediction. The Equation (18) of the R2 value is as follows:
where is the actual value, is the predicted value, is the mean value, and n is the number of observations.
The total number of iterations is set to 25 for all optimization methods. The optimization results are summarized in Table 6. In this Table, NO denotes the nominal prediction of the DNN model (i.e., no optimization applied), RS represents random search, and BO stands for Bayesian optimization. The variable L represents the learning rate, while N1 and N2 indicate the number of neurons in the first and second hidden layers, respectively. Certain hyperparameters, such as the number of hidden layers (set to two), the Adam optimizer, and the ReLU activation function, remained fixed during optimization. Improvements were calculated using the following formula:
where is the R2 value of the nominal prediction, is referred to as the prediction of methods X, such as random search, Bayesian Optimization, Hyp-RL, and CASOH.
Table 6.
The optimized parameters and improvements.
For the Boston Housing dataset, CASOH achieves a marginally higher R2 value of 0.894, outperforming Bayesian Search (0.858) and Random Search (0.864) (see Figure 11). Similarly, for the CHF dataset, CASOH demonstrates comparable performance, with R2 values of 0.997, 0.994, and 0.992 for CASOH, Bayesian Search, and Random Search, respectively (see Figure 12). In contrast, CASOH and Hyp-RL yield similar results.
Figure 11.
The comparison results for the Boston Housing dataset. This test dataset was extracted from the training dataset with a ratio of 0.2.
Figure 12.
CHF dataset comparison. This test dataset was extracted from the training dataset with a ratio of 0.2.
For the CCS dataset, the R2 values for CASOH, Bayesian Search, and Random Search are 0.908, 0.886, and 0.898, respectively, indicating generally consistent performance across these methods (see Figure 13). In the case of the CCPP dataset, CASOH achieves an R2 value of 0.941, slightly surpassing Bayesian Search (0.932) and Random Search (0.918) (see Figure 14). Lastly, for the NOX dataset, the R2 values are closely aligned, with CASOH at 0.914, Bayesian Search at 0.909, and Random Search at 0.913 (see Figure 15). Notably, CASOH and Hyp-RL exhibit similar performance on this dataset as well.
Figure 13.
CCS dataset comparison. This test dataset was extracted from the training dataset with a ratio of 0.2.

Figure 14.
CCPP dataset comparison. This test dataset was extracted from the training dataset with a ratio of 0.2.
Figure 15.
NOX dataset comparison. This test dataset was extracted from the training dataset with a ratio of 0.2.
Overall, CASOH demonstrates improvements of up to approximately 12% across the datasets, with more modest gains observed in the CHF dataset, where the Hyp-RL method achieves a similar level of improvement. These results suggest that CASOH offers incremental yet meaningful performance enhancements across multiple datasets and can be effectively compared with the state-of-the-art Hyp-RL method, as highlighted in the statistical analysis. However, further investigation is required to establish its consistent effectiveness, as the performance of CASOH and Hyp-RL remains comparable in certain cases.
4.4. Lattice-Physics Dataset Analysis Results
For this dataset, we conducted a thorough examination of the valid hyperparameter range and adjusted categorical variables, including the optimizer and activation functions. As the results of the sensitivity analysis (see Supplemetary File S2), the valid ranges/values of non-categorical hyperparameters and categorical hyperparameters are illustrated in Table 7. For the categorical hyperparameters, we selected ReLU [51], ELU [52], LeakyReLU, Softplus, and linear activators. In particular, the LeakyReLU is a type of activation function based on a ReLU, but it has a small slope for negative values instead of a flat slope; Softplus is a smooth approximation to the ReLU function and can be used to constrain the output of a model to always be positive. In addition, the selected optimizers were Adam [53] and the optimizers in Keras [54], such as SGD, RMSprop, and Adagrad (see Table 7). It is important to note that the number of hidden layers is an adjustable hyperparameter in the CASOH framework. However, to ensure a consistent basis for comparisons in this investigation, we employed a fixed two-hidden layer configuration of DNN architecture.
Table 7.
The valid ranges/values of non-categorical hyperparameters and the valid choices for categorical hyperparameters.
In this investigation, we compared the results of CASOH with nominal hyperparameters configuration, Random search [18], Optuna Bayesian optimization method [21], and Hyp-RL method [37]. It can be illustrated that the nominal candidate refers to a random sample, as indicated in Equation (5). All these methods employ the same valid hyperparameter ranges in Table 7, as well as the DNN architecture, differing only in their sampling approaches.
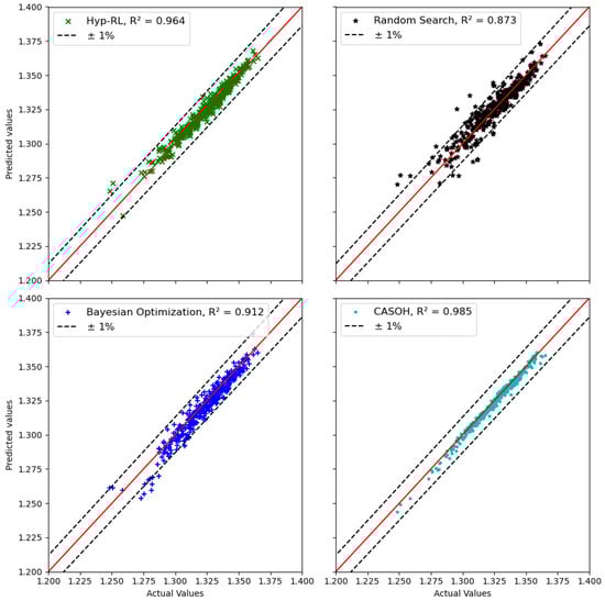
In the CASOH framework, the step size and are 0.0001 and 1 for the learning rate and the number of nodes, respectively. The detailed best candidates identified by each optimization method are summarized in Table 8, with all methods evaluated over 300 iterations. As illustrated in Figure 16, CASOH consistently identifies superior candidates with significantly fewer iterations, highlighting the efficiency of its combined sampling algorithm. While the results of Hyp-RL are comparable to those of Random Search, Bayesian optimization achieves a lower MSE compared to Random Search. Furthermore, the comparison of the k-inf and PPPF predictions using the different methods is presented in Figure 17 and Figure 18.
Table 8.
The best candidates for the optimization process for the lattice-physics dataset.
Figure 16.
Accuracy evolution comparison.
Figure 17.
Comparison of the best predictions for k-inf.
Figure 18.
Comparison of the best predictions for PPPF.
The improvements achieved by the CASOH optimization method on the lattice-physics dataset are notably more pronounced compared to those observed with the public datasets. This disparity may be attributed to factors such as the increased number of iterations and the complexity of handling categorical variables. Both CASOH and Hyp-RL demonstrated superior performance compared to Bayesian optimization and the random search method. For example, in the prediction of k-inf, CASOH improved the R2 value by 56.6% (from 0.629 to 0.985), compared to improvements of 53.2% by Hyp-RL, 44.9% by Bayesian optimization, and 38.8% by random search relative to the nominal prediction. Similarly, in the prediction of PPPF, CASOH achieved a 55.4% increase in R2 (from 0.637 to 0.990), surpassing the improvements of Hyp-RL (45.5%), Bayesian optimization (50.1%), and random search (44.1%). These findings highlight the potential effectiveness of CASOH in hyperparameter optimization, particularly for complex problems and high-dimensional parameter spaces such as those encountered in lattice-physics datasets. Nevertheless, the observed improvements may also be influenced by dataset-specific characteristics and parameter configurations, underscoring the need for further studies to validate and generalize these results.
5. Conclusions
We developed a novel combined-sampling technique that integrates the Metropolis-Hastings algorithm with uniform random sampling to create a hyperparameter optimization framework named CASOH. This framework was tested on six datasets: Boston Housing, CHF in water-cooled tubes, CCS, CCPP, NOX, and an in-house dataset for predicting nuclear fuel assembly parameters. The results indicate that CASOH demonstrates relatively rapid convergence and significant performance improvements, particularly when applied to high-complexity datasets. The most significant enhancement was observed in the lattice-physics dataset, achieving a 56.6% improvement in prediction accuracy, compared to improvements of 53.2% by Hyp-RL, 44.9% by Bayesian optimization, and 38.8% by random search relative to the nominal prediction.
Despite its advantages, CASOH incurs higher computational costs than traditional methods, which can be mitigated through parallel computations. The adaptability of CASOH to various parameter types and its robust combined sampling algorithm suggest its potential as a promising approach for optimizing hyperparameters in high-dimensional, non-linear, and multi-objective systems. Nevertheless, several challenges persist, including scalability to deeper neural networks, sensitivity to noisy and missing data, methods for determining the interdependency of parameters, and the need for more comprehensive comparisons with state-of-the-art optimization techniques. Addressing these challenges and exploring these advanced methodologies will be considered in future work.
Supplementary Materials
The following supporting information can be downloaded at https://www.mdpi.com/article/10.3390/math12243892/s1, File S1: The CASOH sampling explanations; File S2: Sensitivity analysis.
Author Contributions
Conceptualization, N.H.T., K.-D.K. and H.-Y.J.; methodology, N.H.T., N.N.A. and H.-Y.J.; software, N.H.T., K.-D.K. and H.-Y.J.; validation, N.H.T., N.N.A. and V.-K.H.; formal analysis, N.H.T. and N.N.A.; investigation, N.H.T. and N.N.A.; resources, N.H.T., N.X.M. and M.T.V.; data curation, N.H.T., N.X.M., N.N.A. and V.-K.H.; writing—original draft preparation, N.H.T.; writing—review and editing, N.H.T., K.-D.K., N.X.M., H.-Y.J., N.N.A., V.-K.H., H.-N.T., N.-N.D. and M.T.V.; visualization, N.H.T. All authors have read and agreed to the published version of the manuscript.
Funding
This research received no external funding.
Data Availability Statement
The “Boston Housing” dataset [32] is publicly available in the Kaggle system (https://www.kaggle.com/code/prasadperera/the-boston-housing-dataset, accessed on 30 October 2024). The “CHF” dataset [33] is publicly available in the USNRC database and on the Kaggle system (https://www.kaggle.com/datasets/kaustubhdhote/critical-heat-flux-dataset, accessed on 30 October 2024). The “Concrete compressive strength” dataset [34] is publicly available in the UCI machine learning repository (https://archive.ics.uci.edu/dataset/165/concrete+compressive+strength, accessed on 30 October 2024). The “Combined Cycle Power Plant” dataset [35] is publicly available in the UCI machine learning repository (https://archive.ics.uci.edu/dataset/294/combined+cycle+power+plant, accessed on 30 October 2024). The “Gas Turbine CO and NOx Emission” dataset [36] is publicly available in the UCI machine learning repository (https://archive.ics.uci.edu/dataset/551/gas+turbine+co+and+nox+emission+data+set, accessed on 30 October 2024). The “in-house” dataset used to support the findings of this study is available from the corresponding author upon a reasonable request.
Conflicts of Interest
The authors declare no conflicts of interest.
Nomenclature
| Acronyms: | |
| DNN | Deep Neural Network |
| CASOH | Combined-sampling Algorithm to Search the Optimized Hyperparameters |
| PPPF | Pin power peaking factor |
| MCNP6 | Monte Carlo N-Particle Neutron Transport Code version 6 |
| SRAC2006 | A comprehensive neutronic calculation code system developed by Japan Atomic Energy Institute |
| SCALE | Standard Computational Analysis for Licensing Evaluation |
| BOC | Beginning of Cycle |
| BPN | Back propagation network |
| NFAC-01 | NuScale fuel assembly type C-01 |
| MSE | Mean Square Error |
| Relu | Rectified Linear Unit |
| Elu | Exponential Linear Unit |
| LeakyRelu | Leaky Rectified Linear Unit |
| Softplus | Softplus Activation Function |
| Linear | Linear Activation Function |
| Adam | Adaptive Moment Estimation |
| SGD | Stochastic Gradient Descent Optimizer |
| RMSprop | Root Mean Square Propagation Optimizer |
| Adagrad | Adaptive Gradient Algorithm Optimizer |
| AI | Artificial Intelligence |
| ML | Machine learning |
| SVM | Support vector machine |
| CNN | Convolutional neural network |
| RF | Random Forest |
| DEEP-BO | Deep neural network Bayesian Optimization |
| TPE | Tree-structured Parzen Estimator |
| GEM-ITH | Generalized Weighted Ensemble with Internally Tuned Hyperparameters |
| OpenMC | open-source Monte Carlo particle transport simulation code |
| CHF | Critical heat flux |
| NO | Nominal–NO optimization |
| RS | Random search |
| BO | Bayesian optimization |
| BH | Boston Housing |
| CCS | Concrete compressive strength |
| CCPP | Combined Cycle Power Plant |
| NOX | Gas Turbine CO and NOx Emission |
| CI | Confidence interval |
| Hyp-RL | Hyperparameter reinforcement learning |
| Symbols: | |
| The continuous function depends on under set A | |
| The optimized value of function | |
| Uniform sample | |
| Continuous sample | |
| Categorical sample | |
| Minimum value of the parameter’s range | |
| Maximum value of the parameter’s range | |
| Step size of the continuous sample | |
| Set of predefined character combinations | |
| Minimum and maximum value of learning rate | |
| Minimum and maximum value of the number of nodes per layer | |
| Cost function of the accepted sample | |
| Cost function of the uniform and continuous samples | |
| The ratio of cost functions | |
| The minimum cost function of the sample | |
| The minimum value of () | |
| β | User-defined value to control the convergence |
| Random number from β to 1 | |
| Fuel pin enrichments | |
| n | Number of fuel rods |
| Pin-by-pin power factors | |
| Accuracy of the prediction | |
| Actual value | |
| Predicted value | |
| Mean value | |
| Target distribution | |
| Proposal distribution with variables x and | |
| Concentration control variable | |
| Optimized value | |
| Objective function | |
| Constraint function |
References
- Ayodeji, A.; Amidu, M.A.; Olatubosun, S.A.; Addad, Y.; Ahmed, H. Deep learning for safety assessment of nuclear power reactors: Reliability, explainability, and research opportunities. Prog. Nucl. Energy 2022, 151, 104339. [Google Scholar] [CrossRef]
- Sun, L.; Gao, H.; Pan, S.; Wang, J.X. Surrogate modeling for fluid flows based on physics-constrained deep learning without simulation data. Comput. Methods Appl. Mech. Eng. 2020, 361, 112732. [Google Scholar] [CrossRef]
- Racheal, S.; Liu, Y.; Ayodeji, A. Evaluation of optimized machine learning models for nuclear reactor accident prediction. Prog. Nucl. Energy 2022, 149, 104263. [Google Scholar] [CrossRef]
- Gurgen, A.; Dinh, N.T. Development and assessment of a reactor system prognosis model with physics-guided machine learning. Nucl. Eng. Des. 2022, 398, 111976. [Google Scholar] [CrossRef]
- Jin, Y.; Bajorek, S.M.; Cheung, F.B. Validation and Uncertainty Quantification of Transient Reflood Models Using COBRA-TF and Machine Learning Techniques Based on the NRC/PSU RBHT Benchmark. Nucl. Sci. Eng. 2023, 197, 967–986. [Google Scholar] [CrossRef]
- Tiep, N.H.; Kim, K.D.; Jeong, H.Y.; Xuan-Mung, N.; Hoang, V.K.; Ngoc Anh, N.; Vu, M.T. Machine learning applications and uncertainty quantification analysis for reflood tests. Appl. Sci. 2024, 14, 324. [Google Scholar] [CrossRef]
- Jo, Y.; Shin, H.C. Design optimization of cylindrical burnable absorber inserted into annular fuel pellets for soluble-boron-free SMR. Nucl. Eng. Technol. 2022, 54, 1464–1470. [Google Scholar] [CrossRef]
- Gu, X.; Radaideh, M.I.; Liang, J. OpenNeoMC: A framework for design optimization in particle transport simulations based on OpenMC and NEORL. Ann. Nucl. Energy 2023, 180, 109450. [Google Scholar] [CrossRef]
- Tiep, N.H.; Kim, K.-D.; Jeong, H.-Y.; Anh, N.N.; Mung, N.X. Application of data assimilation in searching better lattice-physics parameters of fuel assembly. Nucl. Eng. Des. 2023, 411, 112415. [Google Scholar] [CrossRef]
- Akbari, R.; Ochbelagh, D.R.; Gharib, A.; Maiorino, J.R.; D’Auria, F. Small modular reactor full scope core optimization using Cuckoo Optimization Algorithm. Prog. Nucl. Energy 2020, 122, 103271. [Google Scholar] [CrossRef]
- Goorley, T.; James, M.; Booth, T.; Brown, F.; Bull, J.; Cox, L.J.; Durkee, J.; Elson, J.; Fensin, M.; Forster, R.A.; et al. Initial MCNP6 release overview. Nucl. Technol. 2012, 180, 298–315. [Google Scholar] [CrossRef]
- Keisuke, O.; Kugo, T.; Kaneko, K.; Tsuchihashi, K. SRAC2006: A Comprehensive Neutronics Calculation Code System. 2007. Available online: https://www.osti.gov/etdeweb/biblio/20952076 (accessed on 30 October 2024).
- Rearden Bradley, T.; Jessee, M.A. SCALE Code System; No. ORNL/TM-2005/39 Version 6.2. 3.; Oak Ridge National Lab. (ORNL): Oak Ridge, TN, USA, 2018. [Google Scholar]
- Romano Paul, K.; Forget, B. The OpenMC monte carlo particle transport code. Ann. Nucl. Energy 2013, 51, 274–281. [Google Scholar] [CrossRef]
- Gon, K.H.; Chang, S.H.; Lee, B.H. Pressurized water reactor core parameter prediction using an artificial neural network. Nucl. Sci. Eng. 1993, 113, 70–76. [Google Scholar]
- Souza Rose Mary, G.P.; Moreira, J.M.L. Power peak factor for protection systems-experimental data for developing a correlation. Ann. Nucl. Energy 2006, 33, 609–621. [Google Scholar] [CrossRef]
- Shriver, F.; Gentry, C.; Watson, J. Prediction of Neutronics Parameters Within a Two-Dimensional Reflective PWR Assembly Using Deep Learning. Nucl. Sci. Eng. 2021, 195, 626–647. [Google Scholar] [CrossRef]
- James, B.; Bengio, Y. Random search for hyper-parameter optimization. J. Mach. Learn. Res. 2012, 13, 281–305. [Google Scholar]
- Jasper, S.; Larochelle, H.; Adams, R.P. Practical bayesian optimization of machine learning algorithms. Adv. Neural Inf. Process. Syst. 2012, 25. Available online: https://arxiv.org/abs/1206.2944 (accessed on 30 October 2024).
- Jasper, S.; Rippel, O.; Swersky, K.; Kiros, R.; Satish, N.; Sundaram, N.; Patwary, M.; Prabhat, M.; Adams, R. Scalable bayesian optimization using deep neural networks. In Proceedings of the International Conference on Machine Learning, Lille, France, 6–11 July 2015. [Google Scholar]
- Takuya, A.; Sano, S.; Yanase, T.; Ohta, T.; Koyama, M. Optuna: A next-generation hyperparameter optimization framework. In Proceedings of the 25th ACM SIGKDD International Conference on Knowledge Discovery & Data Mining, Anchorage, AK, USA, 4–8 August 2019. [Google Scholar]
- Seunghyup, S.; Lee, Y.; Kim, M.; Park, J.; Lee, S.; Min, K. Deep neural network model with Bayesian hyperparameter optimization for prediction of NOx at transient conditions in a diesel engine. Eng. Appl. Artif. Intell. 2020, 94, 103761. [Google Scholar]
- Patrick, K.; Golovidov, O.; Gardner, S.; Wujek, B.; Griffin, J.; Xu, Y. Autotune: A derivative-free optimization framework for hyperparameter tuning. In Proceedings of the 24th ACM SIGKDD International Conference on Knowledge Discovery & Data Mining, London, UK, 19–23 August 2018. [Google Scholar]
- Golovin, D.; Solnik, B.; Moitra, S.; Kochanski, G.; Karro, J.; Sculley, D. Google vizier: A service for black-box optimization. In Proceedings of the 23rd ACM SIGKDD International Conference on Knowledge Discovery and Data Mining, Halifax, NS, Canada, 13–17 August 2017. [Google Scholar]
- Liaw, R.; Liang, E.; Nishihara, R.; Moritz, P.; Gonzalez, J.E.; Stoica, I. Tune: A research platform for distributed model selection and training. arXiv 2018, arXiv:1807.05118. [Google Scholar]
- Probst, P.; Wright, M.N.; Boulesteix, A.L. Hyperparameters and tuning strategies for random forest. Wiley Interdiscip. Rev. Data Min. Knowl. Discov. 2019, 9, e1301. [Google Scholar] [CrossRef]
- Weerts, H.J.; Mueller, A.C.; Vanschoren, J. Importance of tuning hyperparameters of machine learning algorithms. arXiv 2020, arXiv:2007.07588. [Google Scholar]
- Li, H.; Chaudhari, P.; Yang, H.; Lam, M.; Ravichandran, A.; Bhotika, R.; Soatto, S. Rethinking the hyperparameters for fine-tuning. arXiv 2020, arXiv:2002.11770. [Google Scholar]
- Bardenet, R.; Brendel, M.; Kégl, B.; Sebag, M. Collaborative hyperparameter tuning. In Proceedings of the International Conference on Machine Learning, Atlanta, GA, USA, 17–19 June 2013; pp. 199–207. [Google Scholar]
- Duan, K.; Keerthi, S.S.; Poo, A.N. Evaluation of simple performance measures for tuning SVM hyperparameters. Neurocomputing 2003, 51, 41–59. [Google Scholar] [CrossRef]
- Arnold, C.; Biedebach, L.; Küpfer, A.; Neunhoeffer, M. The role of hyperparameters in machine learning models and how to tune them. Political Sci. Res. Methods 2024, 12, 841–848. [Google Scholar] [CrossRef]
- Available online: https://www.kaggle.com/code/prasadperera/the-boston-housing-dataset (accessed on 30 October 2024).
- Groeneveld, D.C. Critical Heat Flux Data Used to Generate the 2006 Groeneveld Lookup Tables; United States Nuclear Regulatory Commission: Rockville, MD, USA, 2019. [Google Scholar]
- Yeh, I.-C. Modeling of strength of high-performance concrete using artificial neural networks. Cem. Concr. Res. 1998, 28, 1797–1808. [Google Scholar] [CrossRef]
- Tüfekci, P. Prediction of full load electrical power output of a base load operated combined cycle power plant using machine learning methods. Int. J. Electr. Power Energy Syst. 2014, 60, 126–140. [Google Scholar] [CrossRef]
- Available online: https://archive.ics.uci.edu/dataset/551/gas+turbine+co+and+nox+emission+data+set (accessed on 30 October 2024).
- Jomaa, H.S.; Grabocka, J.; Schmidt-Thieme, L. Hyp-rl: Hyperparameter optimization by reinforcement learning. arXiv 2019, arXiv:1906.11527. [Google Scholar]
- Tuba, E.; Bačanin, N.; Strumberger, I.; Tuba, M. Convolutional neural networks hyperparameters tuning. In Artificial Intelligence: Theory and Applications; Springer International Publishing: Cham, Switzerland, 2021; pp. 65–84. [Google Scholar]
- Schratz, P.; Muenchow, J.; Iturritxa, E.; Richter, J.; Brenning, A. Hyperparameter tuning and performance assessment of statistical and machine-learning algorithms using spatial data. Ecol. Model. 2019, 406, 109–120. [Google Scholar] [CrossRef]
- Safarik, J.; Jalowiczor, J.; Gresak, E.; Rozhon, J. Genetic algorithm for automatic tuning of neural network hyperparameters. In Proceedings of the Autonomous Systems: Sensors, Vehicles, Security, and the Internet of Everything, Orlando, FL, USA, 3 May 2018; Volume 10643, pp. 168–174. [Google Scholar]
- Cho, H.; Kim, Y.; Lee, E.; Choi, D.; Lee, Y.; Rhee, W. Basic enhancement strategies when using Bayesian optimization for hyperparameter tuning of deep neural networks. IEEE Access 2020, 8, 52588–52608. [Google Scholar] [CrossRef]
- Olof, S.S. A Comparative Study of Black-Box Optimization Algorithms for Tuning of Hyper-Parameters in Deep Neural Networks. Luleå University of Technology: Luleå, Sweden, 2018. [Google Scholar]
- Wistuba, M.; Schilling, N.; Schmidt-Thieme, L. Learning hyperparameter optimization initializations. In Proceedings of the 2015 IEEE International Conference on Data Science and Advanced Analytics (DSAA), Paris, France, 19–21 October 2015; pp. 1–10. [Google Scholar]
- Wu, J.; Chen, X.Y.; Zhang, H.; Xiong, L.D.; Lei, H.; Deng, S.H. Hyperparameter optimization for machine learning models based on Bayesian optimization. J. Electron. Sci. Technol. 2019, 17, 26–40. [Google Scholar]
- Shahhosseini, M.; Hu, G.; Pham, H. Optimizing ensemble weights and hyperparameters of machine learning models for regression problems. Mach. Learn. Appl. 2022, 7, 100251. [Google Scholar] [CrossRef]
- Brochu, E.; Cora, V.M.; De Freitas, N. A tutorial on Bayesian optimization of expensive cost functions, with application to active user modeling and hierarchical reinforcement learning. arXiv 2010, arXiv:1012.2599. [Google Scholar]
- Tiep, N.H.; Kim, K.-D.; Heo, J.; Choi, C.-W.; Jeong, H.-Y. A newly proposed data assimilation framework to enhance predictions for reflood tests. Nucl. Eng. Des. 2022, 390, 111724. [Google Scholar] [CrossRef]
- NuScale Power, LLC. NuScale Standard Plant Design Certification Application; Chapter Four: Reactor, Part 2, Tier 2, Revision 5; NuScale Power, LLC: Corvallis, OR, USA, 2020. [Google Scholar]
- Wilcoxon, F. Individual comparisons by ranking methods. In Breakthroughs in Statistics: Methodology and Distribution; Springer: New York, NY, USA, 1992; pp. 196–202. [Google Scholar]
- Hsu, H.; Lachenbruch, P.A. Paired T Test; Wiley StatsRef: Hoboken, NJ, USA, 2014. [Google Scholar]
- Vinod, N.; Hinton, G.E. Rectified linear units improve restricted boltzmann machines. In Proceedings of the 27th International Conference on Machine Learning (ICML-10), Haifa, Israel, 21–24 June 2010. [Google Scholar]
- Clevert, D.-A.; Unterthiner, T.; Hochreiter, S. Fast and accurate deep network learning by exponential linear units (ELUs). arXiv 2015, arXiv:1511.07289. [Google Scholar]
- Kingma, D.P.; Ba, J. Adam: A method for stochastic optimization. In Proceedings of the International Conference on Learning Representations (ICLR), Banff, AB, Canada, 14–16 April 2014. [Google Scholar]
- Keras Documentation. 2022. Available online: https://keras.io/api/ (accessed on 30 October 2024).
Disclaimer/Publisher’s Note: The statements, opinions and data contained in all publications are solely those of the individual author(s) and contributor(s) and not of MDPI and/or the editor(s). MDPI and/or the editor(s) disclaim responsibility for any injury to people or property resulting from any ideas, methods, instructions or products referred to in the content. |
© 2024 by the authors. Licensee MDPI, Basel, Switzerland. This article is an open access article distributed under the terms and conditions of the Creative Commons Attribution (CC BY) license (https://creativecommons.org/licenses/by/4.0/).