Complex Dynamics and PID Control Strategies for a Fractional Three-Population Model
Abstract
1. Introducing
2. Introduction and Model Description
2.1. Caputo Fractional-Order Derivative
2.2. Model Descriptions
3. Analysis of Non-Delayed System
3.1. Equilibrium Point
3.2. Local Stability Analysis of Non-Time-Delay System
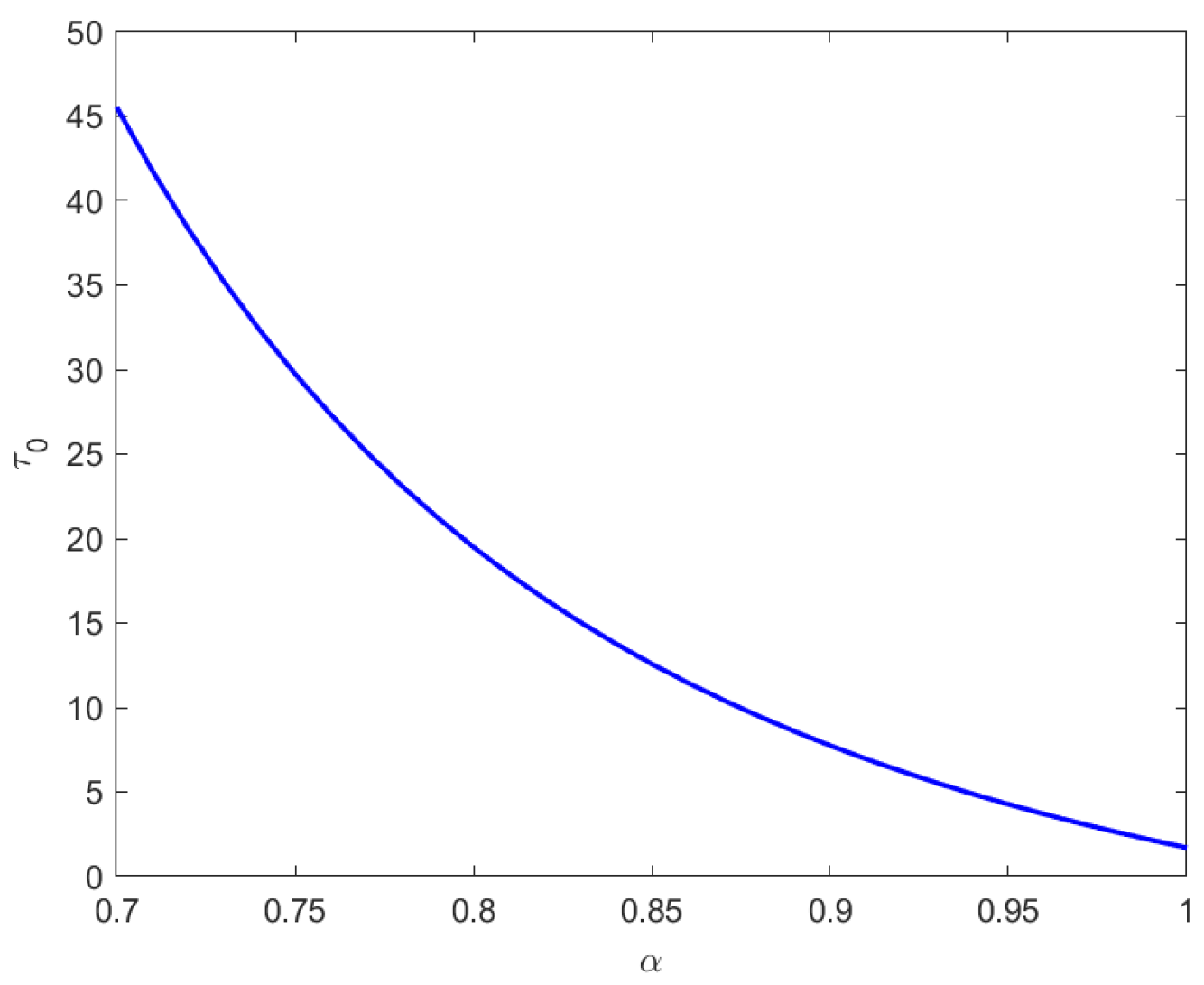
4. Analysis of Time-Delayed System ()
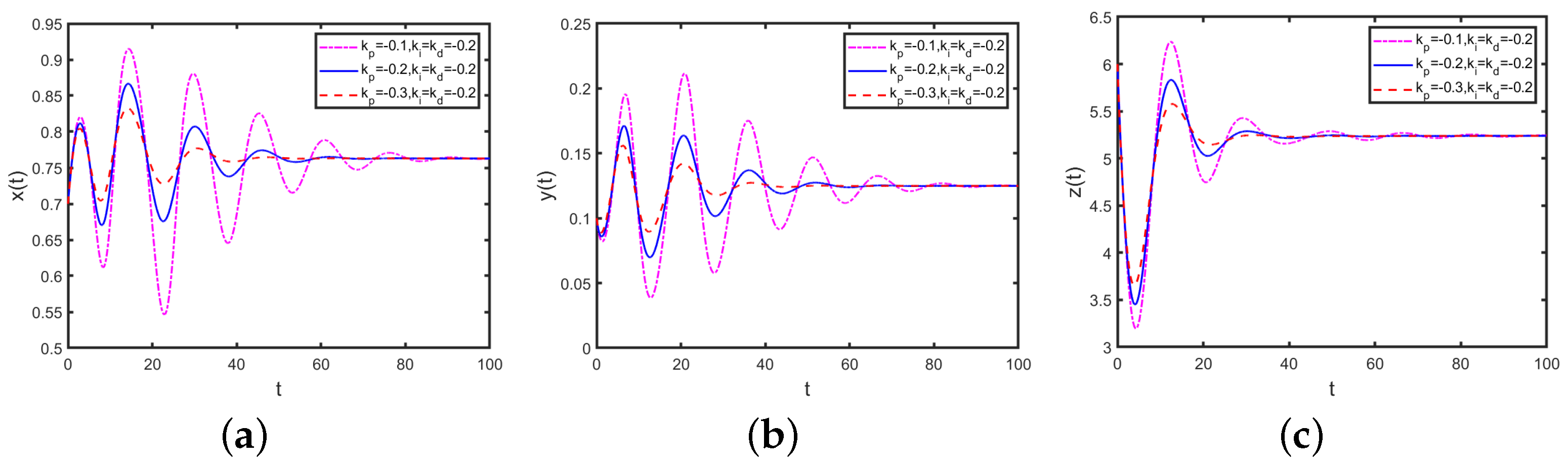
5. Chaos Control
Stability and Hopf Bifurcation of a Controlled System
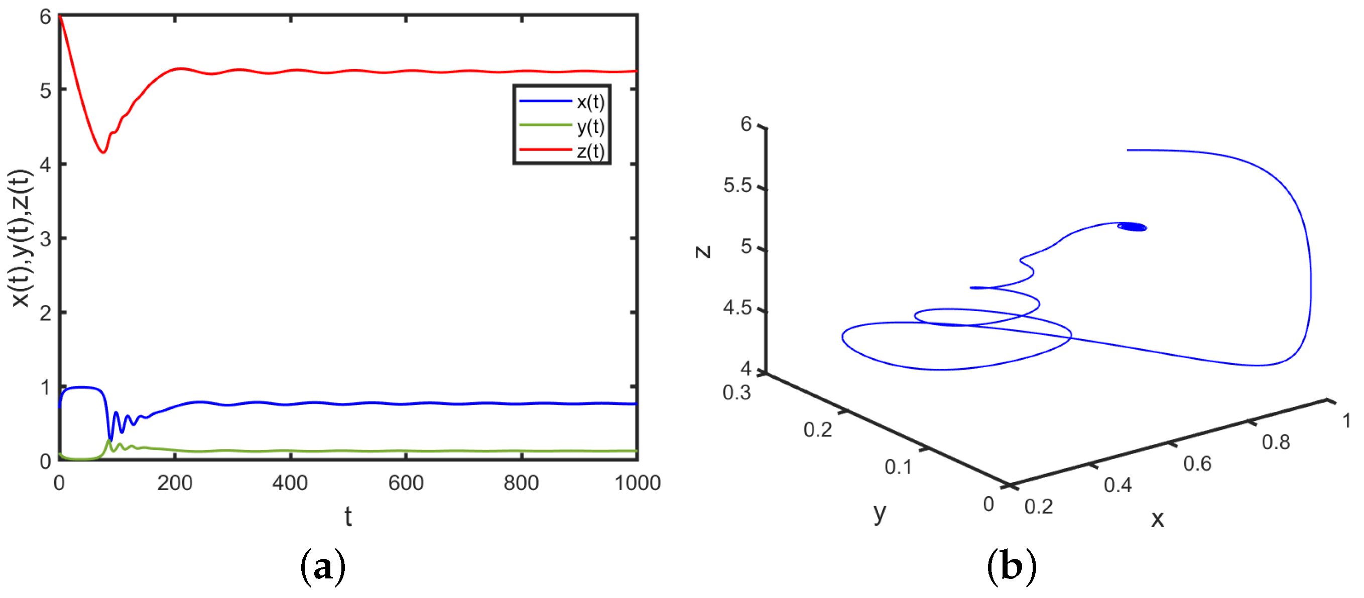
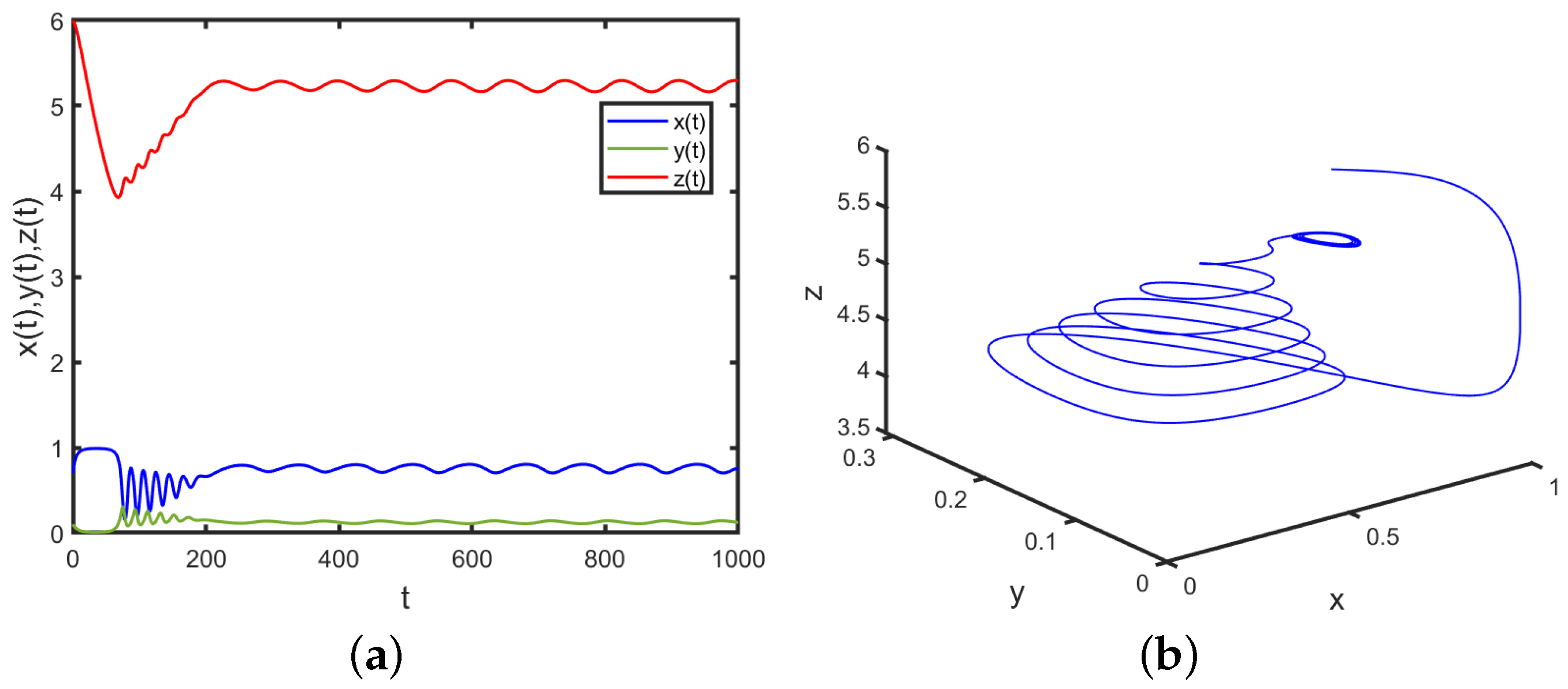
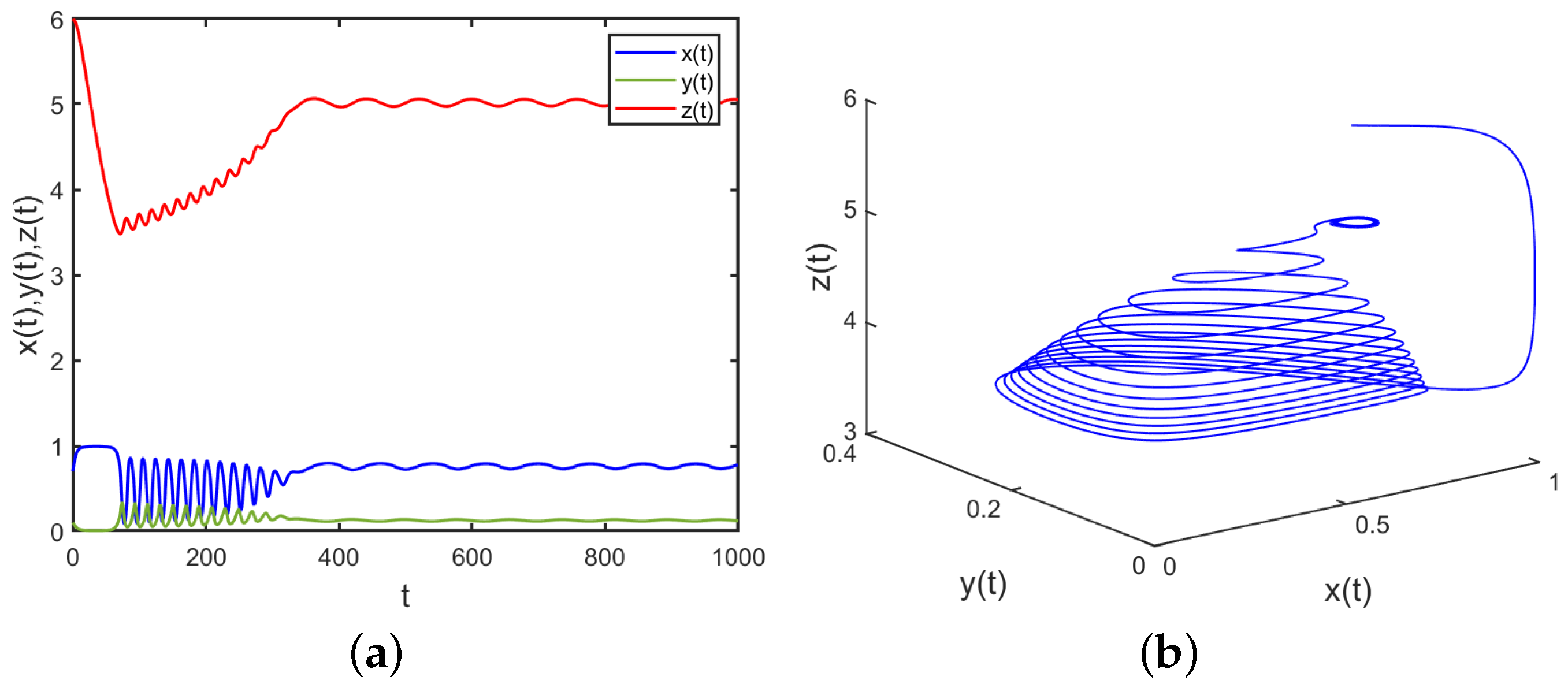
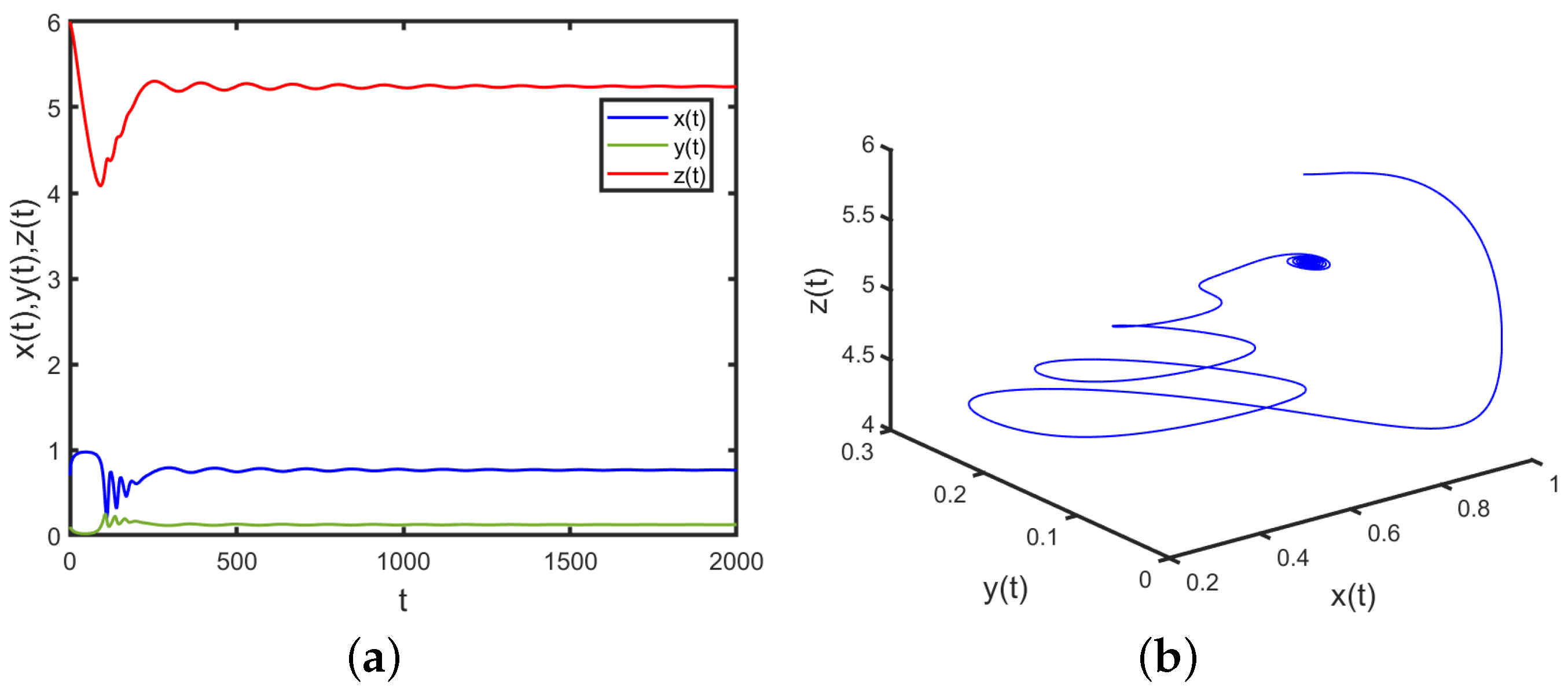
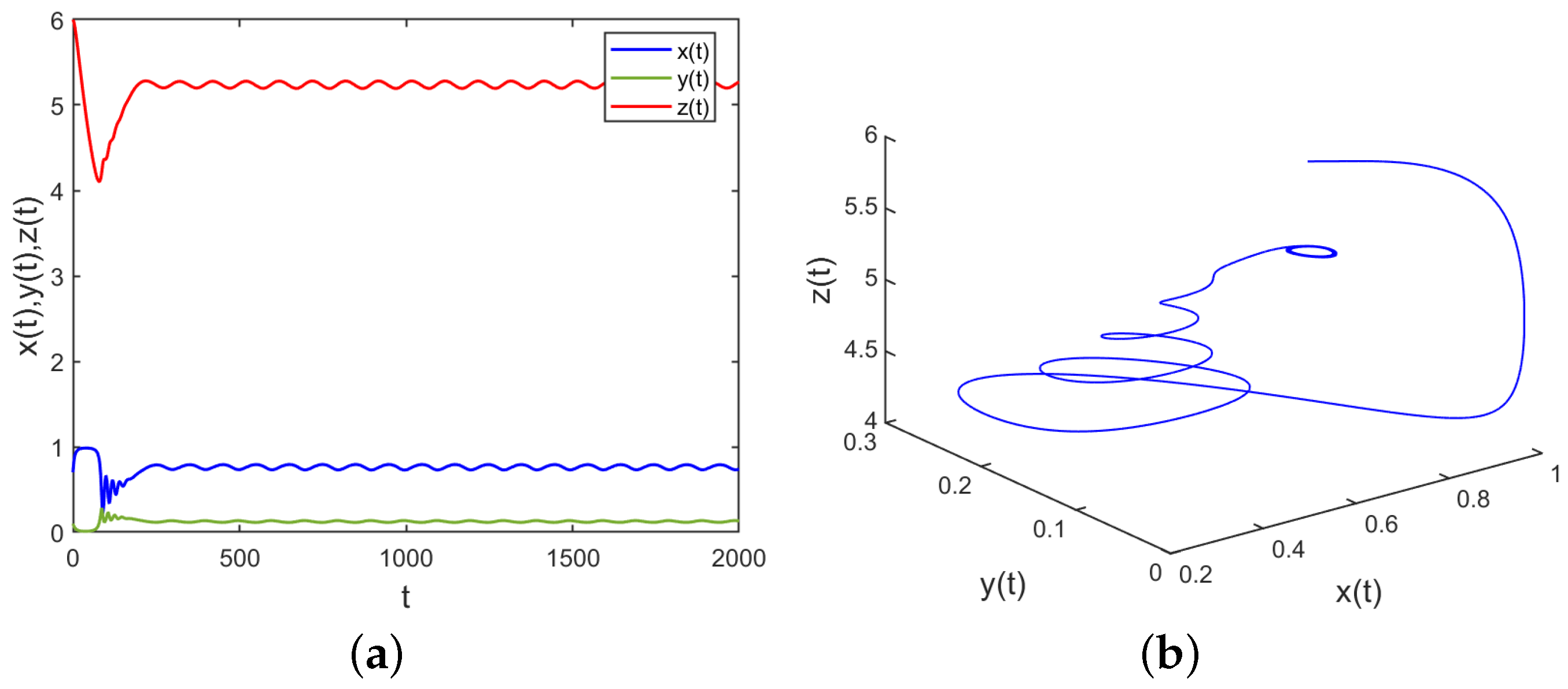
6. Numerical Simulation
7. Research Limitations and Future Work
8. Conclusions
Author Contributions
Funding
Data Availability Statement
Conflicts of Interest
Appendix A
References
- Holling, C.S. The components of predation as revealed by a study of small-mammal predation of the European Pine Sawfly. Can. Entomol. 1959, 91, 293–320. [Google Scholar] [CrossRef]
- Hastings, A.; Powell, T. Chaos in a three-species food chain. Ecology 1991, 72, 896–903. [Google Scholar] [CrossRef]
- Zheng, Z.; Wang, K.; Yang, D.; Yin, F.; Sun, D.; Yu, W.; Lin, J.; Liu, Y.; Chen, C.; Yang, Z.; et al. Factors affecting the transmission of dengue fever in Haikou city in 2019. Math. Biosci. Eng. 2023, 20, 16045–16059. [Google Scholar] [CrossRef]
- Mishra, A.K.; Kumar, R.; Yadav, V.K. Stability Analysis and Controlling Chaos of Fractional-Order Three-Species Food Chain Model with Fear. Int. J. Appl. Comput. Math. 2021, 7, 214. [Google Scholar] [CrossRef]
- Alidousti, J.; Mostafavi Ghahfarokhi, M. Dynamical behavior of a fractional three-species food chain model. Nonlinear Dyn. 2019, 95, 1841–1858. [Google Scholar] [CrossRef]
- Wang, B.; Sajjadi, S.S.; Jahanshahi, H.; Karaca, Y.; Hou, D.; Pi, L.; Xia, W.F.; Aly, A.A. Predictive control of the variable-order fractional chaotic ecological system. Fractals 2022, 30, 2240178. [Google Scholar] [CrossRef]
- Mandelbrot, B.B. The Fractal Geometry of Nature. Am. J. Phys. 1983, 51, 286–287. [Google Scholar]
- Bhalekar, S.; Daftardar-Gejji, V. A predictor-corrector scheme for solving nonlinear delay differential equations of fractional order. J. Fract. Calc. Appl 2011, 1, 1–9. [Google Scholar]
- Xu, C.; Yu, Y.; Ren, G.; Sun, Y.; Si, X. Stability analysis and optimal control of a fractional-order generalized SEIR model for the COVID-19 pandemic. Appl. Math. Comput. 2023, 457, 128210. [Google Scholar] [CrossRef]
- Liu, C.; Chen, Y.; Yu, Y.; Wang, Z. Bifurcation and Stability Analysis of a New Fractional-Order Prey-Predator Model with Fear Effects in Toxic Injections. Mathematics 2023, 11, 4367. [Google Scholar] [CrossRef]
- Xiao, M.; Zheng, W.; Jiang, G.; Cao, J. Undamped oscillations generated by Hopf bifurcations in fractional-order recurrent neural networks with Caputo derivative. IEEE Trans. Neural Netw. Learn. Syst. 2015, 26, 3201–3214. [Google Scholar] [CrossRef]
- Ji, G.; Ge, Q.; Xu, J. Dynamic behaviors of a fractional order two-species cooperative systems with harvesting. Chaos Solitons Fractals 2016, 92, 51–55. [Google Scholar] [CrossRef]
- Das, S. Functional Fractional Calculus; Springer: Berlin/Heidelberg, Germany, 2011; Volume 1. [Google Scholar]
- Tavazoei, M.S.; Haeri, M.; Attari, M.; Bolouki, S.; Siami, M. More details on analysis of fractional-order Van der Pol oscillator. J. Vib. Control 2009, 15, 803–819. [Google Scholar] [CrossRef]
- Tavazoei, M.S.; Haeri, M. A proof for non existence of periodic solutions in time invariant fractional order systems. Automatica 2009, 45, 1886–1890. [Google Scholar] [CrossRef]
- Aguila-Camacho, N.; Duarte-Mermoud, M.A.; Gallegos, J.A. Lyapunov functions for fractional order systems. Commun. Nonlinear Sci. Numer. Simul. 2014, 19, 2951–2957. [Google Scholar] [CrossRef]
- Banerjee, M.; Takeuchi, Y. Maturation delay for the predators can enhance stable coexistence for a class of prey–predator models. J. Theor. Biol. 2017, 412, 154–171. [Google Scholar] [CrossRef]
- Dubey, B.; Kumar, A.; Maiti, A.P. Global stability and Hopf-bifurcation of prey-predator system with two discrete delays including habitat complexity and prey refuge. Commun. Nonlinear Sci. Numer. Simul. 2019, 67, 528–554. [Google Scholar] [CrossRef]
- Zhang, J.F. Bifurcation analysis of a modified Holling–Tanner predator–prey model with time delay. Appl. Math. Model. 2012, 36, 1219–1231. [Google Scholar] [CrossRef]
- Hu, D.; Li, Y.; Liu, M.; Bai, Y. Stability and Hopf bifurcation for a delayed predator–prey model with stage structure for prey and Ivlev-type functional response. Nonlinear Dyn. 2020, 99, 3323–3350. [Google Scholar] [CrossRef]
- Bai, Y.; Li, Y. Stability and Hopf bifurcation for a stage-structured predator–prey model incorporating refuge for prey and additional food for predator. Adv. Differ. Equ. 2019, 2019, 1–20. [Google Scholar] [CrossRef]
- Chen, F.; You, M. Permanence for an integrodifferential model of mutualism. Appl. Math. Comput. 2007, 186, 30–34. [Google Scholar] [CrossRef]
- Beretta, E.; Kuang, Y. Geometric stability switch criteria in delay differential systems with delay dependent parameters. SIAM J. Math. Anal. 2002, 33, 1144–1165. [Google Scholar] [CrossRef]
- Deng, L.; Wang, X.; Peng, M. Hopf bifurcation analysis for a ratio-dependent predator–prey system with two delays and stage structure for the predator. Appl. Math. Comput. 2014, 231, 214–230. [Google Scholar] [CrossRef]
- Tripathi, J.P.; Abbas, S.; Thakur, M. A density dependent delayed predator–prey model with Beddington–DeAngelis type function response incorporating a prey refuge. Commun. Nonlinear Sci. Numer. Simul. 2015, 22, 427–450. [Google Scholar] [CrossRef]
- Zheng, T.; Zhang, L.; Luo, Y.; Zhou, X.; Li, H.L.; Teng, Z. Stability and Hopf bifurcation of a stage-structured cannibalism model with two delays. Int. J. Bifurc. Chaos 2021, 31, 2150242. [Google Scholar] [CrossRef]
- Wang, W.; Jia, X.; Luo, X.; Kurths, J.; Yuan, M. Fixed-time synchronization control of memristive MAM neural networks with mixed delays and application in chaotic secure communication. Chaos Solitons Fractals 2019, 126, 85–96. [Google Scholar] [CrossRef]
- Ouannas, A.; Bendoukha, S.; Volos, C.; Boumaza, N.; Karouma, A. Synchronization of fractional hyperchaotic Rabinovich systems via linear and nonlinear control with an application to secure communications. Int. J. Control. Autom. Syst. 2019, 17, 2211–2219. [Google Scholar] [CrossRef]
- Chen, S.; Yang, J.; Li, Z.; Li, H.L.; Hu, C. New results for dynamical analysis of fractional-order gene regulatory networks with time delay and uncertain parameters. Chaos Soliton Fractals 2023, 175, 114041. [Google Scholar] [CrossRef]
- Kekha Javan, A.A.; Shoeibi, A.; Zare, A.; Hosseini Izadi, N.; Jafari, M.; Alizadehsani, R.; Moridian, P.; Mosavi, A.; Acharya, U.R.; Nahavandi, S. Design of Adaptive-Robust Controller for Multi-State Synchronization of Chaotic Systems with Unknown and Time-Varying Delays and Its Application in Secure Communication. Sensors 2021, 21, 254. [Google Scholar] [CrossRef] [PubMed]
- Xiao, M.; Zheng, W.X.; Lin, J.; Jiang, G.; Zhao, L.; Cao, J. Fractional-order PD control at Hopf bifurcations in delayed fractional-order small-world networks. J. Frankl. Inst. 2017, 354, 7643–7667. [Google Scholar] [CrossRef]
- Tang, Y.; Xiao, M.; Jiang, G.; Lin, J.; Cao, J.; Zheng, W.X. Fractional-order PD control at Hopf bifurcations in a fractional-order congestion control system. Nonlinear Dyn. 2017, 90, 2185–2198. [Google Scholar] [CrossRef]
- Tao, B.; Xiao, M.; Jiang, G.; Sun, Q. Bifurcation control of small-world networks with delays VIA PID controller. Asian J. Control 2020, 22, 818–830. [Google Scholar] [CrossRef]
- Xiao, M.; Tao, B.; Zheng, W.X.; Jiang, G. Fractional-Order PID Controller Synthesis for Bifurcation of Fractional-Order Small-World Networks. IEEE Trans. Syst. Man Cybern. Syst. 2021, 51, 4334–4346. [Google Scholar] [CrossRef]
- Lu, L.; Huang, C.; Song, X. Bifurcation control of a fractional-order PD control strategy for a delayed fractional-order prey–predator system. Eur. Phys. J. Plus 2023, 138, 1–11. [Google Scholar] [CrossRef]
- Ramasamy, S.; Banjerdpongchai, D.; Park, P. Chaos Control of a Delayed Tri-Trophic Food Chain Model with Fear and Its Carry Over Effects. Symmetry 2023, 15, 484. [Google Scholar] [CrossRef]
- Cui, Z.; Zhou, Y.; Li, R. Complex Dynamics Analysis and Chaos Control of a Fractional-Order Three-Population Food Chain Model. Fractal Fract. 2023, 7, 548. [Google Scholar] [CrossRef]
- Irving, R.S. Integers, Polynomials, and Rings: A Course in Algebra; Springer: Berlin/Heidelberg, Germany, 2004. [Google Scholar]
- Das, M.; Samanta, G. A delayed fractional order food chain model with fear effect and prey refuge. Math. Comput. Simul. 2020, 178, 218–245. [Google Scholar] [CrossRef]














| , , | |
| , , | |
| , , | |
| , , | |
| , | |
| , | |
| , |
Disclaimer/Publisher’s Note: The statements, opinions and data contained in all publications are solely those of the individual author(s) and contributor(s) and not of MDPI and/or the editor(s). MDPI and/or the editor(s) disclaim responsibility for any injury to people or property resulting from any ideas, methods, instructions or products referred to in the content. |
© 2024 by the authors. Licensee MDPI, Basel, Switzerland. This article is an open access article distributed under the terms and conditions of the Creative Commons Attribution (CC BY) license (https://creativecommons.org/licenses/by/4.0/).
Share and Cite
Zhou, Y.; Cui, Z.; Li, R. Complex Dynamics and PID Control Strategies for a Fractional Three-Population Model. Mathematics 2024, 12, 3793. https://doi.org/10.3390/math12233793
Zhou Y, Cui Z, Li R. Complex Dynamics and PID Control Strategies for a Fractional Three-Population Model. Mathematics. 2024; 12(23):3793. https://doi.org/10.3390/math12233793
Chicago/Turabian StyleZhou, Yan, Zhuang Cui, and Ruimei Li. 2024. "Complex Dynamics and PID Control Strategies for a Fractional Three-Population Model" Mathematics 12, no. 23: 3793. https://doi.org/10.3390/math12233793
APA StyleZhou, Y., Cui, Z., & Li, R. (2024). Complex Dynamics and PID Control Strategies for a Fractional Three-Population Model. Mathematics, 12(23), 3793. https://doi.org/10.3390/math12233793

