Next Article in Journal
A Steepest Ascent Analysis Based on an Experimental Approach for the Hardening Process of a Steel Alloy
Next Article in Special Issue
Mathematical Dimensional Synthesis of Four-Bar Linkages Based on Cognate Mechanisms
Previous Article in Journal
Convective Heat Transfer in Uniformly Accelerated and Decelerated Turbulent Pipe Flows
Previous Article in Special Issue
An Analysis of Power Friction Losses in Gear Engagement with Intermediate Rolling Elements and a Free Cage
 
 
Font Type:
Arial Georgia Verdana
Font Size:
Aa Aa Aa
Line Spacing:
Column Width:
Background:
Article

Full Forward Kinematics of Lower-Mobility Planar Parallel Continuum Robots

by
Oscar Altuzarra
,
Mónica Urizar
*,
Kerman Bilbao
and
Alfonso Hernández
Department of Mechanical Engineering, Bilbao School of Engineering, University of the Basque Country UPV/EHU, Plaza Ingeniero Torres Quevedo, 48013 Bilbao, Spain
*
Author to whom correspondence should be addressed.
Mathematics 2024, 12(22), 3562; https://doi.org/10.3390/math12223562
Submission received: 9 October 2024 / Revised: 11 November 2024 / Accepted: 12 November 2024 / Published: 14 November 2024
(This article belongs to the Special Issue Applied Mathematics to Mechanisms and Machines II)

Abstract

In rigid lower-mobility parallel manipulators the motion of the end-effector is partially constrained due to a combination of passive kinematic pairs and rigid components. Translational mechanisms, such as the Delta manipulator, are the most common ones among this type of mechanisms. When flexible elements are introduced, as in Parallel Continuum Manipulators, the constraint is no longer rigid, and new challenges arise in performing certain motions depending on the degree of compliance. Mobility analysis shifts from being purely a geometric issue to one that heavily relies on force distribution within the mechanism. Simply converting classical lower-mobility rigid parallel mechanisms into Parallel Continuum Mechanisms may yield unexpected outcomes. This work, making use of a planar parallel continuum Delta manipulator, on the one hand, presents two different approaches to solve the Forward Kinematics of planar continuum manipulators, and, on the other hand, explores some challenges and issues in assessing the resultant workspace for different design alternatives of this kind of flexible manipulators.

1. Introduction

Lower-mobility parallel manipulators are a category of closed-loop mechanisms where the motion of the end-effector is restricted to fewer degrees of freedom than the typical three in planar systems or six in the spatial case [1]. These rigid-body mechanisms are constrained by geometric factors, which arise from the configuration and design of passive kinematic joints and are thus independent of the input actuation. These geometric constraints impose relationships between the output parameters, and in simpler cases may completely define some of them. A well-known example is the family of translational manipulators, like the Delta robot [2,3,4], which maintains a constant oriented end-effector while moving.
In contrast to traditional robots composed of rigid elements, Parallel Continuum Manipulators (PCMs) incorporate flexible elements—such as thin rods, cables, or springs—to connect the rigid end-effector to the actuators [5,6,7]. These manipulators exhibit characteristics of both conventional parallel kinematic machines and compliant mechanisms [8,9]. The flexibility of components, which undergo significant deformation, plays a key role in their mobility alongside the kinematic joints. Many modern PCMs are adaptations of classical rigid kinematic systems. For instance, substantial research has been conducted on hexapod-like flexible manipulators, as seen in [10,11,12].
Nevertheless, regarding continuum lower-mobility parallel manipulators, only few studies can be found [13,14,15]. One of the main differences is that, unlike their rigid counterparts, strict constraints cannot be imposed on flexible manipulators due to the inherent flexibility of the rods. In the context of PCM systems that could serve as alternatives to the classical rigid Delta, this flexibility makes the moving platform to tilt at slight angles rather than follow a purely translational path, resulting in unwanted angular motions, also known as parasitic motion [16]. For modelling manipulators with flexible rods, the methods employed in this work are based on Cosserat theory, particularly using the simplified Kirchhoff model. This model, which is designed for slender flexible components, must be combined with the dynamic equilibrium of the entire mechanical system under all applied forces, leading to a nonlinear set of differential equations. A solution for this system is provided in [17], another possibility being applying energetic approaches as in [18,19].
As happened with rigid parallel manipulators, the solving of Forward Kinematics (FK) problem in the case of continuum parallel manipulators may result in multiple different solutions, known as assembly modes. One of the aims of this work is to approach the Forward Kinematics in flexible manipulators. For that, we propose two methodologies: one capable of obtaining all the different solutions, meaning that the Full FK problem is solved, and another approach aimed at obtaining a nearby solution to a certain starting assembly mode configuration. Moreover, a novel strategy combining both methods is presented so as to obtain the workspace of planar continuum robots in a very efficient way.
In general, most classical rigid lower-mobility parallel mechanisms are fully parallel, featuring identical and symmetrical kinematic chains. This symmetry translates into balanced kinematics and workspaces, with both singularities and dexterity distributed symmetrically. However, some asymmetrical mechanisms are also effective. For example, the IGUS commercial planar Keops–Delta manipulator in [20] behaves very well despite its lack of symmetry. Another objective of this work is to demonstrate that simply replacing rigid bars with flexible rods in rigid-body parallel mechanisms may lead to impractical outcomes. To illustrate this, we focus on the planar Keops–Delta continuum parallel robot. Depending on the design alternative of this flexible mechanism, and depending also on the selected assembly mode, the resultant workspace exhibits nearly translational motion, which can be evaluated based on the parasitic inclination angle of the end-effector. This work also discusses key design considerations for creating optimal quasi-translational workspaces.

2. Materials and Methods

In this section, we describe the mathematical procedure and methods used to assess the motion constraints in Parallel Continuum Manipulators. Although general, it is taylored to the case study chosen to illustrate the contribution, a planar quasi-translational flexible mechanism. The schedule followed in this section is structured as follows:
  • Overall Analysis Procedure;
  • Fundamentals on Deformation Analysis of Rods;
  • Methods for Kinematics Analysis;
  • Workspace Analysis;
  • Mechanisms’ Alternative Designs.

2.1. Overall Analysis Procedure

Most Parallel Continuum Mechanisms (PCMs) are devised as a flexible alter ego of a classical Parallel Kinematic Machine (PKM). In this sense, flexible hexapods are derived from the classical hexapod [6]. Many successful applications of PKMs are mechanisms with Lower-Mobility, i.e., they have an end-effector with a motion submanifold, as it is the case of the well-known Delta Robot. The planar version of the Delta Robot with linear actuators is shown in Figure 1, alongside its workspace for different input strokes. The rigid parallelogram constrains the end-effector’s motion to be a planar translational subgroup.
A PCM version of the planar Delta robot is shown schematically in Figure 2. Flexible rods replaced rigid bars, and as their deformation adds mobility to the system, the revolute joints at the attachment to linear actuators can be eliminated and simply clamp the first tip of rods to the linear tables.
There is no longer a rigid parallelogram to constrain the rotation of the end-effector, as observed in the inclined end-effector in Figure 2, and flexible rods cannot be a generator of a motion subgroup because they do not introduce any geometric constraint. Any restriction of the motion has to be produced by the stiffness behavior of the system as a whole. Moreover, being now a flexible mechanical system, any pose of the system should be at a stable equilibrium configuration, as unstable poses cannot withstand loads. The purpose of this study is to highlight the way different design alternatives generate such restrictions and to what extent.
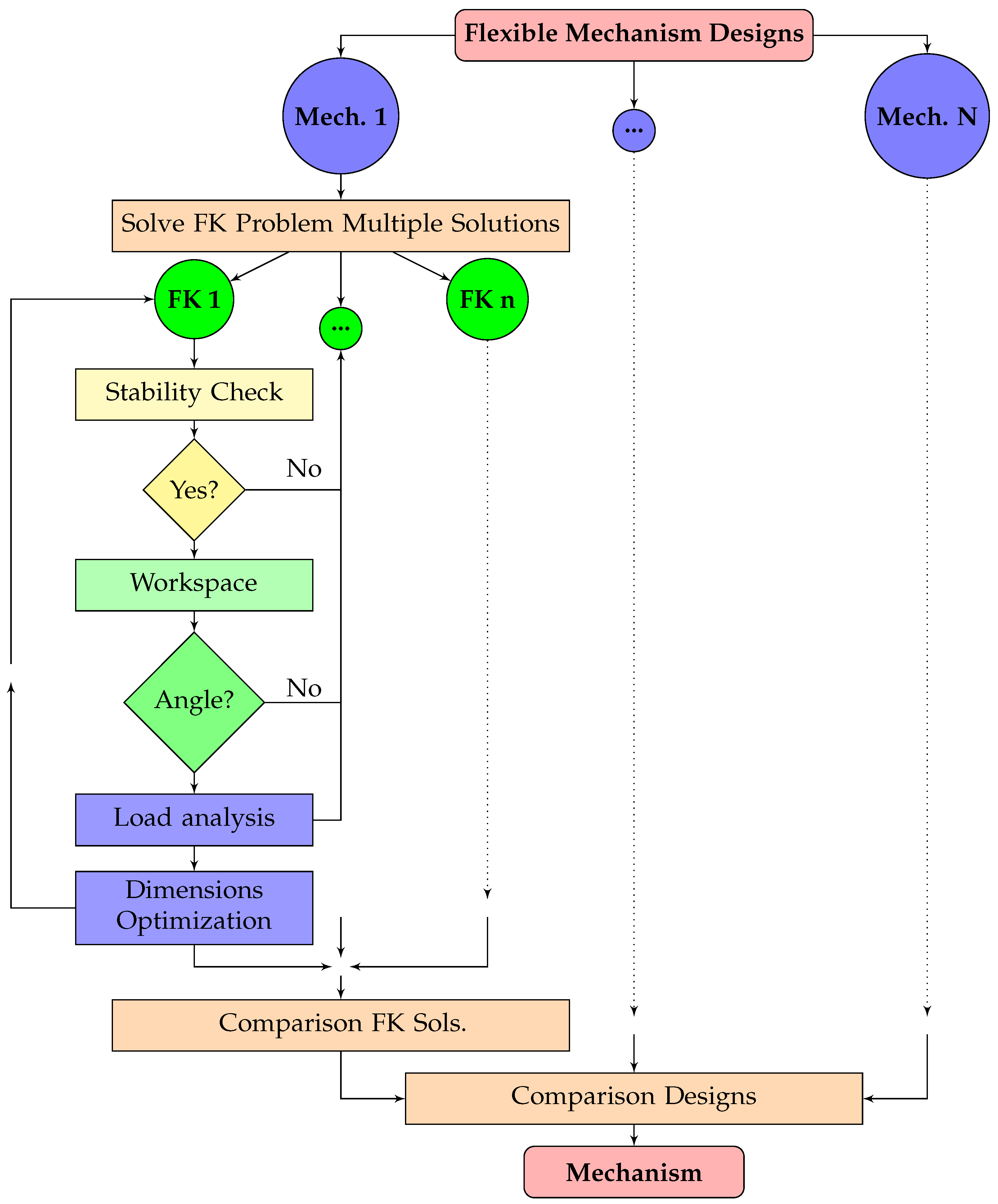
In order to obtain the design of a flexible parallel mechanism that performs, as much as possible, such a reduced mobility motion, we follow the flowchart in Figure 3. First, several design alternatives are proposed as, for example, the mechanism morphology in Figure 2. For each of those designs, we solve the multiple solutions of the Forward Kinematics (FK) problem. These multiple solutions are called assembly modes.
For each assembly mode, we check the stability of the solution before finding the available stable workspace. Such workspace needs to be characterized with standard kinematics properties. The most relevant here is the angle of orientation of the end-effector, the objective being to keep this value as close to the horizontal as possible to obtain quasi-translational motions. The variety of applicable loads should be considered to evaluate the consistency of the results, and a dimensional optimization is performed on the design candidates to obtain the best possible result of each one. After that, a comparison of assembly modes is performed for every mechanism design, and the best candidates are compared to finally achieve the best design for quasi-translational motion.

2.2. Fundamentals on Deformation Analysis of Rods

The Kinematic Analysis of closed-loop mechanisms consists in finding the values for some unknown geometric parameters that fulfil a set of geometric constraints. When these mechanisms have flexible elements, such flexibility influences the geometrical conditions due to forces in the system, and then some dynamic equilibrium has to be considered in the problem. The result is that Kinematic Analysis becomes a combination of geometric and force equilibrium conditions.
These flexible mechanisms require a model of deformation for its flexible rods. Here, the choice is the Kirchhoff rod model. The Kirchhoff model neglects the extension of the neutral line and the transverse shear strain, i.e., the deformation of the rod occurs mainly due to bending; then, the complexity of material equations reduces, making more efficient algorithms. A detailed derivation of the following draws on Antman’s work [21] (Chapters 4 and 8) on nonlinear elasticity, with adapted notation [22].
The deformed shape of a certain rod can be established by a parametric Cartesian curve p ( s ) R 3 defining the centroid of each cross-section and the orthonormal rotation matrix R ( s ) SO ( 3 ) to orientate a local frame attached to that section. If we consider the rod plotted in Figure 4, its deformed shape is within the plane XY, and the orientation of a certain cross-section can be expressed as
R ( s ) = cos θ sin θ 0 sin θ cos θ 0 0 0 1
Both position and orientation depend on a scalar arc-length parameter s over some finite interval, s [ 0 , L ] , L being the rod’s length.
Both position and orientation vary along the arc length according to rates of change, linear v ( s ) R 3 and angular u ( s ) R 3 . They can be defined in the local frame from the derivatives of p ( s ) and R ( s ) with respect to parameter s:
v ( s ) = R ( s ) T d p ( s ) d s = R ( s ) T p ( s ) U ( s ) = R ( s ) T R ( s )
where U ( s ) is a skew-symmetric matrix of the form
U ( s ) = 0 u z ( s ) u y ( s ) u z ( s ) 0 u x ( s ) u y ( s ) u x ( s ) 0
In the planar case above, taking the derivative of R in (1) allows finding
U = R T R = 0 θ 0 θ 0 0 0 0 0 = 0 u z 0 u z 0 0 0 0 0
Hence, the only component that is not null is u z = θ , because there is no bending moment with respect to the local y-axis and there is also no torsion (expressed through u x ).
When v ( s ) and u ( s ) are those of the reference, i.e., the unloaded shape of the rod, they are designated as v and u , an initially straight rod has v = [ 1   0   0 ] T and u = 0 . Changes in these magnitudes with respect to the reference values, namely Δ v ( s ) = v ( s ) v ( s ) and Δ u ( s ) = u ( s ) u ( s ) , are related to material strain.
Because the stress field is obtained due to the strain field, and the internal force n ( s ) and moment m ( s ) are due to the stress field, they can be expressed as a function of Δ v ( s ) and Δ u ( s ) . Making use of a linear constitutive law relating linear deformation v to internal forces and angular deformation u to internal moment, through the use of shear-extension stiffness matrix K S E ( s ) and bending-torsion matrix K B T ( s ) , we obtain
n ( s ) = R K S E ( s ) Δ v m ( s ) = R K B T ( s ) Δ u
The equilibrium of forces and moments for each section of the rod, subjected to distributed forces f ( s ) and moments l ( s ) defined within the infinitesimal interval d s , yields the non-linear ordinary differential equations for the equilibrium of a Cosserat rod which describes the evolution of the internal force n ( s ) and moment m ( s ) along the arc length:
n ( s ) + f ( s ) = 0 m ( s ) + p ( s ) × n ( s ) + l ( s ) = 0
The Static Model for a flexible rod can be obtained by combining Equations (2) and (6) with Kirchhoff conditions using m and n as state variables:
p = R e 1 R = R U n = f m = p × n l
where u = K B T 1 R T m .
Hence, for planar rods, neglecting the distributed force and moment ( f and l ) along the rod, we obtain
d x d s d y d s d θ d s d n x d s d n y d s d m z d s = cos θ sin θ m z E I 0 0 n x sin θ n y cos θ
where E is the Young’s modulus and I is the moment of area of the cross-section.
The differential equation system in Equation (8) can be solved either by using a direct integration method, such as the 4th-order Runge–Kutta, or analytically by using Elliptic Integrals.
First, regarding direct integration and focusing on the Forward Kinematics (FK) problem of a rod that is clamped at the proximal end s = 0 (see Figure 4), the rod suffers a deformation that depends on some boundary conditions. This is a boundary value problem, where the independent variable is s in 0 , L . The vector of dependent variables y and the non-linear function f s , y are
y = x y θ n x n y m z , f s , y = cos θ sin θ m z E I 0 0 n x sin θ n y cos θ
If, for example, the position and orientation at s = 0 are data, and the load at the end-tip is known, then the values of y at both extremes are
y ( 0 ) = x ( 0 ) y ( 0 ) θ ( 0 ) n x ( 0 ) n y ( 0 ) m z ( 0 ) = x 0 y 0 θ 0 ? ? ? , y ( L ) = x ( L ) y ( L ) θ ( L ) n x ( L ) n y ( L ) m z ( L ) = ? ? ? n e x t x n e x t y m e x t z
Since there are 3 unknowns at the initial of the range of integration s = 0 , we need three starting values, guess = n g u e s s x n g u e s s y m g u e s s z T . Then, the initial value problem is solved using the 4th R-K method. A Newton method is used to update guess values until boundary conditions at end-tip n e x t x n e x t y m e x t z T are fulfilled. Randomly choosing an initial value of these parameters may result in not reaching any feasible solution. Therefore, it is advisable to start from a known solution that allows us to establish these starting data. Precisely the method explained subsequently, based on the direct analytical integration of the differential equations, allows us to obtain a feasible solution that can be used later as a starting solution.
Second, regarding the analytical integration, the system of differential equations in (8) can be further developed. If only end-point load is applied (load R and orientation ψ as in Figure 4), the internal force is given by n x = R cos ψ and n y = R sin ψ . For constant E and I, with a stress-free reference straight rod, taking into account the Bernoulli–Euler law and substituting into Equation (8), we obtain
d x d s d y d s d 2 θ d 2 s = cos θ sin θ R E I sin ( θ ψ )
Elliptic integrals are the classical mathematical tool to solve Equation (11) [7]. The coordinates of an arbitrary point i along the beam are
x ( ϕ i ) = E I R cos ψ 2 E ( k , ϕ i ) 2 E ( k , ϕ 1 ) F ( k , ϕ i ) + F ( k , ϕ 1 ) E I R 2 k sin ψ cos ϕ i cos ϕ 1 y ( ϕ i ) = E I R sin ψ 2 E ( k , ϕ i ) 2 E ( k , ϕ 1 ) F ( k , ϕ i ) + F ( k , ϕ 1 ) + E I R 2 k cos ψ cos ϕ i cos ϕ 1
functions F ( k , ϕ ) and E ( k , ϕ ) being the incomplete elliptic integrals of the first and second kind, respectively. In addition, the value of the end-tip force R must fulfil
R = E I L [ F ( k , ϕ 2 ) F ( k , ϕ 1 ) ]
Moreover, the bending moment along the rod is given by
m i = 2 k R E I cos ϕ i
The functions F ( k , ϕ ) and E ( k , ϕ ) depend on the following two parameters:
  • The non-dimensional parameter k
    This is the modulus of the function and it can vary between −1 and 1. In this case, k corresponds roughly but non-linearly to the magnitude of the load R.
  • The variable ϕ
    It is the amplitude of the elliptic integral. It is measured in radians, and it varies continuously along the beam from the first extreme, ϕ 1 , to the last extreme, ϕ 2 . These amplitudes are defined by the boundary conditions of rod tips.
Hence, (11) is integrated to obtain Equations (12) and (13), i.e., a parametric system that uniquely defines the deformation of the rod in terms of parameters k and ψ for known boundary conditions and a certain buckling mode.
For a clamped-pinned rod (as in Figure 4), the first clamped tip is defined by a given slope θ 1 for the rod at s = 0 :
ϕ 1 = arcsin 1 k cos ψ θ 1 2
Considering a pinned end-tip then, no moment acts at that point. Upon application on Equation (14), the end-tip results to be a point of null curvature, i.e., an inflection point of the deformed curve. This yields ϕ 2 = ( 2 q 1 ) π / 2   for   q = 1 , 2 , where q is the order of the buckling mode shape.
The possible values of k may depend on ψ , as observed in Equation (15); this condition establishes the grid plotted in Figure 5. Thus, parameters k and ψ belong to the enclosed range of values depicted in Figure 5.
The different problems that can be stated regarding the deformation of a rod under some given conditions result in multiple solutions for each buckling mode. Detailed explanation can be found in [23].

2.3. Methods for Kinematic Analysis

In order to evaluate the kinematic performance of the different continuum mechanism designs, we need to solve the position problem. The Forward Kinematics problem in our planar flexible mechanism consists in determining the pose of the end-effector, i.e., p P , the position vector of reference point P , and the orientation given by θ E E when input values for each rod λ i and a load are imposed. Such a problem has multiple solutions, called assembly modes, that in turn generate different aspects of the workspace [24]. In the following, we describe two alternatives to solve the FK problem, one generating all the solutions (assembly modes) and another one generating a nearby solution to a starting assembly mode configuration.
As the mechanism has 2 degrees of freedom, hence 2 inputs λ i , there are 2 independent outputs. Consequently, 2 of the output components of the pose of the rigid moving platform can be controlled (principal motions, namely p P ), meanwhile its orientation θ E E depends on the motion, parasitic motion.

2.3.1. Forward Kinematics Problem

Let us consider a parallel mechanism of flexible rods like the one in Figure 2. The moving platform is connected to the fixed base by N flexible rods A i B i , which are actuated by some inputs. By attaching a moving frame to the end-effector at reference point P , its orientation is defined by the rotation matrix R E E function of θ E E . Points B i attached to the moving platform are defined by position vectors r i in the moving frame. On the other hand, the initial points of each rod, proximal-ends A i , are expressed in the fixed frame by position vectors a i .
To obtain a real pose of the flexible mechanism, two conditions must be fulfilled: a geometrical assembly of the rods with the moving platform and a static equilibrium of the whole system.
The geometrical assembly condition is given by the closed-loop equation for each rod:
p P + R E E r i = a i + p i ( L i ) i = 1 N
p i ( L i ) being the location of the distal end of each rod i.
In addition, geometrical conditions have to be considered according to the connection of the extremes of the rods to the moving platform. Implementing revolute joints means that a null moment exists. Knowing that u = K B T 1 R T m , we yield
u i ( L i ) = 0 i = 1 N
In relation to the static equilibrium, the end-effector is subjected to external load F e x t at P and M e x t and to reaction forces, namely n i ( L i ) , at points B i because of the rod deformation. Thus, the following static equilibrium can be stated:
i = 1 N n i ( L i ) F e x t = 0 i = 1 N [ a i + p i ( L i ) × n i ( L i ) ] p P × F e x t M e x t = 0
To sum up, to pose the position problem, the involved equations are the geometric conditions on the position of the rod extremes (16); the geometric conditions on the attachment points to the moving platform (17); and the static equilibrium conditions (18). For the planar case, this makes a total of 3 N + 3 conditions. These are compiled in the vector of residuals g r e s ,
g r e s = p i ( L i ) p P R E E r i + a i u i ( L i ) i n e i n e i = 1 N n i ( L i ) F e x t i = 1 N [ a i + p i ( L i ) × n i ( L i ) ] p P × F e x t M e x t
Direct Integration of Forward Kinematics Problem
The integration involved in each rod to find p i ( L i ) , u i ( L i ) , and n i ( L i ) can be approached as an initial value problem, as explained in Section 2.2. A vector of dependent variables at s = 0 for each rod y i ( 0 ) is introduced to integrate along the rod L i using Runge–Kutta. Some of those variables may be known data from boundary conditions, but some other are guess values for unknowns. First tip position and orientation ( x i ( 0 ) , y i ( 0 ) , θ i ( 0 ) ) and load ( F e x t , M e x t ) are data; internal forces and moments ( n i ( 0 ) , u i ( 0 ) ) and output components ( p P and θ E E ) are to be guessed ab initio in the FK problem to be optimized for null residuals at the FK solution.
Applying a shooting method to verify the residual vector, guess values are updated in an iterative process until residuals in Equation (19) are below a certain tolerance. The Newton method used in the shooting method requires the evaluation of a Jacobian of the residual vector with respect to the variables, i.e., the guess values. We can consider a special order for guess values, so that the ones corresponding to a rod are together:
v g u e s s = u i ( 0 ) ; n i ( 0 ) ; ; p P ; θ E E T
The Jacobian is then obtained as
J ( v g u e s s ) = g r e s ( v g u e s s ) v g u e s s
The Jacobian related to the FK problem, considering the case N = 3 , is a sparse matrix J R 12 x 12 of the form
J = A 1 0 0 C 1 d 1 0 A 2 0 C 2 d 2 0 0 A 3 C 3 d 3 B 1 B 2 B 3 C 0
The sub-matrices A i R 3 x 3 are computed by considering the residue associated to the geometrical conditions of rod i and the kinematic variables used as guess values for rod i. To define matrices B i R 3 x 3 , we compute the residue associated to the static conditions of the mechanism and the kinematic variables used as guess values for rod i. Matrices C i R 3 x 2 are obtained with the residue corresponding to the geometric conditions of each rod i and the coordinates of P used as guess values. Matrices d i R 3 x 1 are given by the residue associated to the geometric conditions for rod i and the orientation guess value of the end-effector. And finally, matrix C R 3 x 2 is calculated with the residue of the static conditions and the output position of point P of the moving platform.
After each iteration j, the guess values have to be updated with
v g u e s s j + 1 = v g u e s s j J 1 g r e s j
repeating the process until g r e s is below a certain established tolerance.
The solution obtained is one that fulfills the geometric conditions for assembly and the static equilibrium of the system; however, there is no guarantee that this equilibrium is stable. An additional check has to be performed to detect the stability of the flexible system. We use the one explained in detail in [12].
The final outcome is a FK solution of the configuration of the mechanism, with neither convergence nor continuity in the assembly mode fully guaranteed, but very efficient and quick when close approximations are used for guess values. The flowchart in Figure 6 shows the summary of the procedure.
Analytical Integration of Forward Kinematics Problem
As explained in Section 2.2, the deformation model of Kirchhoff rods can be analytically integrated in the plane using elliptic integrals. In that case, for a given buckling mode B M i and a set of values k i and ψ i , there is a unique deformed rod shape. Hence, finding a pose of the flexible mechanism means finding the set of m i , k i and ψ i that fulfils the boundary conditions in (19). As such values are within a finite closed space, a numerical search for all solutions is possible. In the following, we employ a non-certified numerical search based in the interpolation of residuals, but certified solutions could also be adopted (see [25]). The choice is made to reduce the computational cost, but a tuning of tolerances is required to verify that no important solutions are missed.
The process of determining the multiple solutions of the FK problem is depicted in the flowchart in Figure 7. Using, again, the mechanism in Figure 2 for reference, given input values of actuators ( λ 1 and λ 2 ) and external load ( F e x t and M e x t ), we can define the first-tip position of rods ( x i ( 0 ) , y i ( 0 ) , and θ i ( 0 ) ). Upon definition of a grid on the space of possible values for k i and ψ i as shown in Figure 5, we have to take all possible combinations of sets ( k 1   ψ 1   k 2   ψ 2   k 3   ψ 3 ) to obtain rod end-tip positions and forces ( x i ( L ) , y i ( L ) , R i ) using (12) and (13). These later values are employed in (19) to evaluate the residuals vector of the boundary conditions. A search of null values of those residuals can be performed quickly by interpolation for a fair approximation. These approximate solutions can then be refined using a Newton method to arrive to the final solutions fulfilling conditions. Again, the stability of the equilibrium of these solutions must be verified [11], and those stable solutions are definitively the final multiple solutions of the FK problem.

2.3.2. Workspace Analysis

Once the tools for the FK solution are defined, we can proceed with the finding of workspace of the mechanism. As mentioned above, multiple solutions of the FK problem are found to be the different assembly modes of the mechanism, and each of these in turn generate an aspect of the workspace, i.e., a singularity–instability-free region of the workspace [24]. In any case, each pose of the mechanism found is characterized by their kinematics features of interest. In our case, the objective of the study is to evaluate the translational capability of the mechanism, and hence the key factor for further evaluation is the parasitic angle of the end-effector.
Two different approaches have been tested for the purpose of a complete finding of aspects of the workspace. The first option is depicted in Figure 8, and it is based solely in the FK obtaining of multiple solutions using the elliptic integrals method in Figure 7. The second one (Figure 9) is a combination of the FK multiple solutions solver and the direct integration method in Figure 6.
On the one hand, as shown in Figure 8, we define in the jointspace a discretization λ 1 i and λ 2 i so that we have a finite set of pairs to be analyzed and generate the workspace. Then, we proceed to solve for each pair of inputs the multiple solutions of the FK problem, within a range of buckling modes of interest, generating several stable FK solutions. Those solutions have to be classified into groups corresponding to the different aspects depending on the geometric configuration. This classification is not an easy task, and it is one of the drawbacks of this method, along with the computational cost.
As an alternative, we can proceed in a slightly different way with the purpose of reducing the computational cost by following the flowchart in Figure 9. We can choose a starting pair of input values ( λ 1 0 and λ 2 0 ) and apply the procedure to obtain all FK multiple solutions of interest that define the assembly modes. Then, for each of these FK solutions, we can generate a wave propagation to nearby input values ( λ 1 i and λ 2 i ) solving new poses with the direct integration. When these are stable and non-singular, we propagate the wave again; if not, we stop the propagation there. This approach optimizes the numerical iterations to cover the workspace. The final outcome is again the different aspects.

2.4. Mechanism’s Alternative Designs

The rigid parallel Delta manipulator depicted in Figure 1 generates a translational movement of the end-effector via the so-called parallelogram joint on the left. This characteristic is independent of the assembly of the rods to the end-effector. Nonetheless, when it comes to the flexible mechanism, this is not the case, and indeed the location of the end-tip of rods at the end-effector greatly affects the resultant motion.
With the aim of achieving a quasi-translational motion, four different designs of the flexible mechanism, in which the placing of the rods differs, have been studied. The four design models are represented in Figure 10. The first two models connect the end-tips with the extremes of the end-effector. On the contrary, the third and fourth design alternatives connect either the red flexible rod (one of the rods forming the parallelogram) or the blue rod (the opposite one) to the central point of the end-effector.
In addition, another alternative (shown in Figure 11) introduces a fourth rod, resulting in an overconstrained mechanism with two parallelograms. The latter model seeks symmetry, a property that is very beneficial.
Whereas the Delta rigid mechanism, such as that in [20], does not benefit from the introduction of a fourth rod due to the added difficulty in the process of assembly as the dimensional tolerances of the components have to be very precise, this is not the case for the flexible overconstrained model.
Moreover, while the diameter of the rods, the size of the end-effector, and the force applied to it do not modify the shape of the workspace nor the parasitic angle in the rigid mechanism, they surely do in the flexible one. All these parameters are taken into account when analyzing and optimizing the mechanism, as shown in the next section.

3. Results

In this section, we describe the results and insights obtained for the different designs, assessing the behavior of the mechanism. The schedule followed is structured as follows:
  • Performance Evaluation of Kinematics Analysis;
  • Workspace Analysis of Mechanism Alternatives;
  • Symmetric Overconstrained Design.

3.1. Performance Evaluation of Kinematics Analysis

The FK problem may offer us a different number of solutions for the same mechanism depending on the values selected for the specified tolerance, the computational time and the number of discretized points selected in the parameter space of k i and ψ i . Bear in mind that a certain point in the ( k , ψ ) parameter space (such as that in Figure 5) establishes the deformed shape of one rod, so the total amount of points results in the combination of the three rods ( k 1 , ψ 1 , k 2 , ψ 2 , k 3 , ψ 3 ) . In this way, Table 1 shows the total number of points to be evaluated for each degree of discretization of the grid in space ( k i , ψ i ) , denoted as N g r i d . Having a high degree of discretization means that a dense discretized mesh is established, formed by a high number of discrete points.
Visualizing the graph represented in Figure 12, it can be observed that the number of different FK solutions found increases as the value of N g r i d grows and tolerance decreases. However, the computational cost does also become higher in the same direction, so the results end up depending on a compromise between time spent and the number of solutions that are possible to find.
For each alternative design model of the mechanism, Table 2 shows the number of solutions (assembly modes) found, as well as the aforementioned indicators of tolerance, computational time, and the discretized mesh for the grid ( N g r i d ). This computation was performed with a standard computer and using MATLAB R2023a.
Moreover, focusing on Design model 1, a total of 14 solutions to the FK problem are obtained (Table 2); however, only six of them are stable solutions, those represented in Figure 13.
Looking at the results represented in Figure 13, it is obvious that most solutions do not constitute feasible options in practice due to the existence of collisions among the rods and the linear guides. In this case, the first two assembly modes depicted in Figure 13a,b are the useful solutions. As a consequence of the above results, we focus on obtaining only the assembly modes that are potentially useful, reducing the time required to compute.
In this sense, Figure 14 shows the distribution of useful solutions with respect to tolerance, discretized grid, and computational cost. Accordingly, Table 3 shows the results for the first two design models.

3.2. Workspace Analysis of Mechanism Alternatives

Regarding the workspace corresponding to a certain assembly mode, also known as aspect, Table 4 shows a numerical comparison of the time spent for the calculation of the workspaces of the two assembly modes of Design 1 depicted in Figure 13a and Figure 13b, respectively. The two different methods illustrated in Figure 8 and Figure 9 are compared. According to the results given in Table 4, it is clear that the wave propagation method is much more computationally efficient than the multiple solution solver.
Studying the assembly modes for each of the mechanism’s alternative designs, we obtain the following results:
For Design 1 (shown in Figure 10a), the corresponding workspaces of its first two assembly modes are depicted in Figure 15, displayed with a colour scale depending on the parasitic angle of inclination of the end-effector. As it can be seen, the workspace of the first assembly mode (Figure 15a) is bigger and has a smaller range of the parasitic angle. Indeed, the dark green area of the workspace has really low values of the inclination angle, thus performing a quasi-translational motion in that area. On the contrary, the workspace of the second assembly mode (Figure 15b) is not only more limited than the previous one, but also the inclination angle is too high.
Considering now the first assembly mode, the load influence on the workspace is analyzed. If the maximum payload (50 N) is applied in the Y-direction to point P of the end-effector, the parasitic angle distribution looks like the one in Figure 16. It can be observed that the workspace subjected to this vertical force is slightly smaller than the previous one with no load, and also there is a variation in the distribution of the parasitic angle.
The limits of the outer workspace for different load cases are shown in Figure 17.
Repeating the same process for the second design alternative of the mechanism (Figure 10b), we obtain the potentially useful solutions shown in Figure 18. Compared to Design 1, it is easy to see that the solutions of the second design do not present any advantage over the first design, as the workspace is smaller and with a higher inclination angle of the end-effector.
Similarly, Designs 3 and 4 lead to worse workspace results compared to the first design, so the results are not included in the paper so as not to lengthen the content unnecessarily.

Dimensional Optimization of Chosen Design

There is the possibility of optimizing Design 1 (in particular its first assembly mode, the one in Figure 15a) to achieve a more suitable workspace. In this sense, searching for the optimum main dimensional parameters, such as the width of the parallelogram (a) and the diameters of the flexible rods ( d i ), yields the results shown in Figure 19. Both the workspaces for the initial reference design and the optimized one are shown. For each case, the values of the design parameters and the maximum inclination angle, θ E E , are given in Table 5.
According to the results, increasing the width of the parallelogram (a) and reducing the diameter ( d 3 ) of the third rod (the outer green rod), the inclination angle becomes much more stable and closer to zero in the whole workspace.
Regarding the load influence, again considering the maximum payload of 50 N vertically applied to the end-effector, it can be shown in Figure 20 that the optimized design performs better than the reference one.

3.3. Symmetric Overconstrained Design

So far, the evaluated designs consist of asymmetric designs, maintaining a similarity to its rigid counterpart, the commercial planar Delta robot from Igus [20]. Next, we analyze the design previously shown in Figure 11 in which, by introducing a fourth rod, we achieve a symmetric overconstrained design. Regarding the design parameter values, the width of the parallelogram, a, is 0.045 m and the diameter of each of the four rods, d i , is 0.004 m.
The corresponding workspace of this symmetric design is represented in Figure 21. It can be observed that the parasitic angle is almost zero throughout the whole workspace (note that the values of the angle are multiplied by 10 5 ). This makes it possible for the mechanism to move quasi-translationally independently of its position.
In relation to the load influence, if the maximum payload (50 N) is vertically applied to the end-effector, the workspace takes the shape of Figure 22, having a very small impact on its shape (see also Figure 23) and even decreasing the value of the parasitic angle.
Therefore, if we compare Optimized design 1 and this last symmetric design, we can determine that the symmetric design presents a much more stable workspace in the sense that the parasitic angle is practically null all over it, thus achieving a quasi-translational motion along the whole workspace.
Regarding the load influence, despite having a minimal impact on the extreme limits of the workspace (Figure 23), an even better workspace is achieved as the parasitic angle is smaller than in the unloaded case. As shown in Figure 22, the values of the inclination angle are multiplied by 10 6 .

4. Discussion

This work proposes two different approaches to solve the Forward Kinematics problem of continuum planar manipulators. One approach is aimed at obtaining one nearby solution of the FK problem, coming from a certain starting solution and making use of a direct Runge–Kutta integration along the length of each rod. The second method covers the full problem in the sense that all possible solutions, assembly modes, are obtained by means of a numeric search in the ( k i , ψ i ) parameter space looking for all the possible combinations of those sets.
By using any of these methods, the workspace can be obtained. In the case of using the multiple solutions solver, all possible workspaces are obtained, that is, each of the so-called aspects corresponding to a given assembly mode. Obviously, the associated computational cost is very high. Therefore, there is a very advantageous alternative that consists in combining the two methods in the following way: once the FK problem is fully solved and we already have all the possible assembly modes, we can focus on one specific assembly mode of interest and then apply the wave propagation strategy to obtain the workspace of that assembly mode. As demonstrated in this work, this latter alternative considerably reduces the computational cost.
As a case study, the planar continuum Keops–Delta manipulator is analyzed with the purpose of achieving a design capable of maintaining the end-effector as much horizontal as possible along its motion throughout the workspace. By comparing various designs, it is demonstrated that the symmetric overconstrained design is the one that presents an optimal workspace in which quasi-translational motion is achieved over the entire area it covers. Furthermore, analyzing how this symmetric design works in the case of applying a vertical load on the end-effector, assuming load values similar to those supported by commercially available Delta robots in pick and place applications, it is verified that the parasitic angle remains practically null, even decreasing its value with respect to the unloaded case.
Future lines of work will approach the dynamic analysis of this type of flexible manipulators. It is also interesting to contrast the real motion that is actually generated in the end-effector with a prototype.

Author Contributions

Conceptualization, O.A. and M.U.; methodology, O.A., M.U., K.B. and A.H.; software, O.A. and K.B.; validation, O.A., M.U., K.B. and A.H.; formal analysis, O.A. and A.H.; investigation, O.A. and M.U.; resources, O.A. and K.B.; data curation, M.U. and K.B.; writing—original draft preparation, O.A. and M.U.; writing—review and editing, K.B. and A.H.; visualization, O.A., M.U., K.B. and A.H.; supervision, O.A. and K.B.; project administration, O.A. and A.H.; funding acquisition, O.A. and A.H. All authors have read and agreed to the published version of the manuscript.

Funding

The authors wish to acknowledge the financial support received from the Spanish Government through the Ministerio de Ciencia e Innovación (Project PID2020-116176GB-I00) financed by MCIN/AEI/10.13039/501100011033 and the support for the research group through Project IT1480-22 provided by the Departamento de Educación from the Regional Basque Government.

Data Availability Statement

The original contributions presented in the study are included in the article, further inquiries can be directed to the corresponding author.

Conflicts of Interest

The authors declare no conflicts of interest. The funders had no role in the design of the study; in the collection, analyses, or interpretation of data; in the writing of the manuscript; or in the decision to publish the results.

Abbreviations

The following abbreviations are used in this manuscript:
PCMParallel Continuum Manipulators
PKMParallel Kinematic Machine
FKForward Kinematics
R-KRunge–Kutta
AMAssembly Mode

References

  1. Liu, K.; Kong, X.; Yu, J. Operation mode analysis of lower-mobility parallel mechanisms based on dual quaternions. Mech. Mach. Theory 2019, 142, 103577. [Google Scholar] [CrossRef]
  2. Bouri, M.; Clavel, R. The Linear Delta: Developments and Applications. In Proceedings of the Robotics (ISR), 2010 41st International Symposium on and 2010 6th German Conference on Robotics (ROBOTIK), Munich, Germany, 7–9 June 2010; pp. 1–8. [Google Scholar]
  3. Cheng, H.; Li, W. Reducing the Frame Vibration of Delta Robot in Pick and Place Application: An Acceleration Profile Optimization Approach. Shock Vib. 2018, 2018, 2945314. [Google Scholar] [CrossRef]
  4. Laribi, M.; Romdhane, L.; Zeghloul, S. Analysis and dimensional synthesis of the DELTA robot for a prescribed workspace. Mech. Mach. Theory 2007, 42, 859–870. [Google Scholar] [CrossRef]
  5. Lilge, S.; Nuelle, K.; Childs, J.A.; Wen, K.; Rucker, D.C.; Burgner-Kahrs, J. Parallel-Continuum Robots: A Survey. IEEE Trans. Robot. 2024, 40, 3252–3270. [Google Scholar] [CrossRef]
  6. Bryson, C.E.; Rucker, D.C. Toward parallel continuum manipulators. In Proceedings of the ICRA 2014—IEEE International Conference on Robotics and Automation, Hong Kong, China, 31 May–5 June 2014; pp. 778–785. [Google Scholar]
  7. Chen, G.; Kang, Y.; Liang, Z.; Zhang, Z.; Wang, H. Kinetostatics modeling and analysis of parallel continuum manipulators. Mech. Mach. Theory 2021, 163, 104380. [Google Scholar] [CrossRef]
  8. Howell, L.L. Compliant Mechanisms; John Wiley & Sons: Hoboken, NJ, USA, 2002. [Google Scholar]
  9. Zhu, B.; Zhang, X.; Zhang, H.; Liang, J.; Zang, H.; Li, H.; Wang, R. Design of compliant mechanisms using continuum topology optimization: A review. Mech. Mach. Theory 2020, 143, 103622. [Google Scholar] [CrossRef]
  10. Black, C.B.; Till, J.; Rucker, D.C. Parallel Continuum Robots: Modeling, Analysis, and Actuation-Based Force Sensing. IEEE Trans. Robot. 2018, 34, 29–47. [Google Scholar] [CrossRef]
  11. Till, J.; Bryson, C.E.; Chung, S.; Orekhov, A.; Rucker, D.C. Efficient computation of multiple coupled Cosserat rod models for real-time simulation and control of parallel continuum manipulators. In Proceedings of the 2015 IEEE International Conference on Robotics and Automation (ICRA), Seattle, WA, USA, 26–30 May 2015; pp. 5067–5074. [Google Scholar] [CrossRef]
  12. Till, J.; Rucker, D.C. Elastic Stability of Cosserat Rods and Parallel Continuum Robots. IEEE Trans. Robot. 2017, 33, 718–733. [Google Scholar] [CrossRef]
  13. Wu, G.; Shi, G. Experimental statics calibration of a multi-constraint parallel continuum robot. Mech. Mach. Theory 2019, 136, 72–85. [Google Scholar] [CrossRef]
  14. Yang, Z.; Zhu, X.; Xu, K. Continuum Delta Robot: A Novel Translational Parallel Robot with Continuum Joints. In Proceedings of the 2018 IEEE/ASME International Conference on Advanced Intelligent Mechatronics (AIM), Auckland, New Zealand, 9–12 July 2018; pp. 748–755. [Google Scholar] [CrossRef]
  15. Lilge, S.; Burgner-Kahrs, J. Kinetostatic Modeling of Tendon-Driven Parallel Continuum Robots. IEEE Trans. Robot. 2023, 39, 1563–1579. [Google Scholar] [CrossRef]
  16. Altuzarra, O.; Tagliavini, L.; Lei, Y.; Petuya, V.; Ruiz-Erezuma, J.L. On Constraints and Parasitic Motions of a Tripod Parallel Continuum Manipulator. Machines 2023, 11, 71. [Google Scholar] [CrossRef]
  17. Altuzarra, O.; Urizar, M.; Cichella, M.; Petuya, V. Kinematic Analysis of three degrees of freedom planar parallel continuum mechanisms. Mech. Mach. Theory 2023, 185, 105311. [Google Scholar] [CrossRef]
  18. Zaccaria, F.; Idá, E.; Briot, S.; Carricato, M. Workspace Computation of Planar Continuum Parallel Robots. IEEE Robot. Autom. Lett. 2022, 7, 2700–2707. [Google Scholar] [CrossRef]
  19. Briot, S.; Boyer, F. A Geometrically Exact Assumed Strain Modes Approach for the Geometrico- and Kinemato-Static Modelings of Continuum Parallel Robots. IEEE Trans. Robot. 2023, 39, 1527–1543. [Google Scholar] [CrossRef]
  20. igus® GmbH. IGUS: Technische Dokumentation Technical Documentation. Drylin Delta Robot DLE-ZR-0002. 2022. Available online: https://www.igus.eu/product/21025?C=DE&L=en&artNr=DLE-ZR-0002 (accessed on 4 November 2024).
  21. Antman, S.S. Nonlinear Problems of Elasticity; Springer: New York, NY, USA, 2005. [Google Scholar] [CrossRef]
  22. Rucker, D.C.; Jones, B.A.; Webster, R.J., III. A Geometrically Exact Model for Externally Loaded Concentric-Tube Continuum Robots. IEEE Trans. Robot. 2010, 26, 769–780. [Google Scholar] [CrossRef] [PubMed]
  23. Altuzarra, O.; Solanillas, D.M.; Amezua, E.; Petuya, V. Path Analysis for Hybrid Rigid–Flexible Mechanisms. Mathematics 2021, 9, 869. [Google Scholar] [CrossRef]
  24. Caro, S.; Chablat, D.; Goldsztejn, A.; Ishii, D.; Jermann, C. A branch and prune algorithm for the computation of generalized aspects of parallel robots. Artif. Intell. 2014, 211, 34–50. [Google Scholar] [CrossRef]
  25. Altuzarra, O.; Merlet, J.P. Certified Kinematics Solution of 2-DOF Planar Parallel Continuum Mechanisms. In Proceedings of the Advances in Mechanism and Machine Science; Uhl, T., Ed.; Springer: Cham, Switzerland, 2019; pp. 197–208. [Google Scholar]
Figure 1. Planar translational rigid mechanism: Workspaces for variable input stroke limits.
Figure 1. Planar translational rigid mechanism: Workspaces for variable input stroke limits.
Mathematics 12 03562 g001
Figure 2. Planar quasi-translational flexible mechanism.
Figure 2. Planar quasi-translational flexible mechanism.
Mathematics 12 03562 g002
Figure 3. Flowchart for Mechanism’s Design Analysis.
Figure 3. Flowchart for Mechanism’s Design Analysis.
Mathematics 12 03562 g003
Figure 4. Flexible clamped−hinged planar rod under force R at the end extreme.
Figure 4. Flexible clamped−hinged planar rod under force R at the end extreme.
Mathematics 12 03562 g004
Figure 5. Space of parameters k (modulus of the elliptic integral) and ψ (amplitude).
Figure 5. Space of parameters k (modulus of the elliptic integral) and ψ (amplitude).
Mathematics 12 03562 g005
Figure 6. Flowchart for Forward Kinematics Direct Integration Solver.
Figure 6. Flowchart for Forward Kinematics Direct Integration Solver.
Mathematics 12 03562 g006
Figure 7. Flowchart for Forward Kinematics Multiple Solution Solver.
Figure 7. Flowchart for Forward Kinematics Multiple Solution Solver.
Mathematics 12 03562 g007
Figure 8. Flowchart for workspace analysis with Multiple Solution Solver.
Figure 8. Flowchart for workspace analysis with Multiple Solution Solver.
Mathematics 12 03562 g008
Figure 9. Flowchart for workspace analysis with Wave Propagation.
Figure 9. Flowchart for workspace analysis with Wave Propagation.
Mathematics 12 03562 g009
Figure 10. Four different design models according to the connection of the rods.
Figure 10. Four different design models according to the connection of the rods.
Mathematics 12 03562 g010
Figure 11. Symmetric overconstrained model.
Figure 11. Symmetric overconstrained model.
Mathematics 12 03562 g011
Figure 12. Time–Tolerance–Total Solution number distribution.
Figure 12. Time–Tolerance–Total Solution number distribution.
Mathematics 12 03562 g012
Figure 13. Stable assembly modes for Design model 1.
Figure 13. Stable assembly modes for Design model 1.
Mathematics 12 03562 g013
Figure 14. Time–Tolerance–Useful Solution number distribution.
Figure 14. Time–Tolerance–Useful Solution number distribution.
Mathematics 12 03562 g014
Figure 15. Design 1: Workspace for Assembly modes 1 and 2 (no load is applied).
Figure 15. Design 1: Workspace for Assembly modes 1 and 2 (no load is applied).
Mathematics 12 03562 g015
Figure 16. Design 1 (AM 1): Workspace with maximum payload at point P .
Figure 16. Design 1 (AM 1): Workspace with maximum payload at point P .
Mathematics 12 03562 g016
Figure 17. Design 1 (AM 1): Workspace comparison for different loads.
Figure 17. Design 1 (AM 1): Workspace comparison for different loads.
Mathematics 12 03562 g017
Figure 18. Design 2: Workspace of the potentially useful assembly modes.
Figure 18. Design 2: Workspace of the potentially useful assembly modes.
Mathematics 12 03562 g018
Figure 19. Design 1: Workspace of the reference and optimized design.
Figure 19. Design 1: Workspace of the reference and optimized design.
Mathematics 12 03562 g019
Figure 20. Workspace subjected to maximum payload in reference and Optimized design 1.
Figure 20. Workspace subjected to maximum payload in reference and Optimized design 1.
Mathematics 12 03562 g020
Figure 21. Workspace of the symmetric overconstrained design.
Figure 21. Workspace of the symmetric overconstrained design.
Mathematics 12 03562 g021
Figure 22. Symmetric design with maximum payload centered at end-effector.
Figure 22. Symmetric design with maximum payload centered at end-effector.
Mathematics 12 03562 g022
Figure 23. Workspace load influence for symmetric overconstrained design.
Figure 23. Workspace load influence for symmetric overconstrained design.
Mathematics 12 03562 g023
Table 1. Equivalence between N g r i d and total evaluated points ( k , ψ ) .
Table 1. Equivalence between N g r i d and total evaluated points ( k , ψ ) .
NgridTotal Evaluated Points ( k , ψ )
1 4 3 = 64
2 16 3 = 4096
3 36 3 = 46,656
4 64 3 = 262,144
5 100 3 = 1,000,000
6 144 3 = 2,985,984
7 196 3 = 7,529,536
Table 2. Maximum number of solutions found for different designs considering Buckling mode 1 in every rod.
Table 2. Maximum number of solutions found for different designs considering Buckling mode 1 in every rod.
Design ModelTolNgridNumber of SolutionsTime Spent (min)
10.4561419.2
20.4561418.7
30.571468.4
40.571564.5
Table 3. Useful solutions found for different designs considering Buckling mode 1 in every rod.
Table 3. Useful solutions found for different designs considering Buckling mode 1 in every rod.
Design ModelTolNgridNumber of SolutionsTime Spent (min)
10.3522.4
20.2521.3
Table 4. Design 1: Workspace calculation computational cost comparison.
Table 4. Design 1: Workspace calculation computational cost comparison.
MethodNumber of Points in Workspace GridTime Spent (min)
Multiple solution solver31 × 311872
wave propagation31 × 3136
Table 5. Design parameters for reference and Optimized design 1.
Table 5. Design parameters for reference and Optimized design 1.
Casea (m) d 1 (m) d 2 (m) d 3 (m)Max. θ EE (°)
Reference0.0450.0040.0040.00435.97
Optimized0.10.0040.0040.00213.44
Disclaimer/Publisher’s Note: The statements, opinions and data contained in all publications are solely those of the individual author(s) and contributor(s) and not of MDPI and/or the editor(s). MDPI and/or the editor(s) disclaim responsibility for any injury to people or property resulting from any ideas, methods, instructions or products referred to in the content.

Share and Cite

MDPI and ACS Style

Altuzarra, O.; Urizar, M.; Bilbao, K.; Hernández, A. Full Forward Kinematics of Lower-Mobility Planar Parallel Continuum Robots. Mathematics 2024, 12, 3562. https://doi.org/10.3390/math12223562

AMA Style

Altuzarra O, Urizar M, Bilbao K, Hernández A. Full Forward Kinematics of Lower-Mobility Planar Parallel Continuum Robots. Mathematics. 2024; 12(22):3562. https://doi.org/10.3390/math12223562

Chicago/Turabian Style

Altuzarra, Oscar, Mónica Urizar, Kerman Bilbao, and Alfonso Hernández. 2024. "Full Forward Kinematics of Lower-Mobility Planar Parallel Continuum Robots" Mathematics 12, no. 22: 3562. https://doi.org/10.3390/math12223562

APA Style

Altuzarra, O., Urizar, M., Bilbao, K., & Hernández, A. (2024). Full Forward Kinematics of Lower-Mobility Planar Parallel Continuum Robots. Mathematics, 12(22), 3562. https://doi.org/10.3390/math12223562

Note that from the first issue of 2016, this journal uses article numbers instead of page numbers. See further details here.

Article Metrics

Back to TopTop