Abstract
This paper presents the trajectory tracking control design and implementation of feedback linearization (FL) and robust feedback linearization (RFL), applicable to a robotic lawnmower with four mecanum driving wheels. The RFL control design additionally includes a robust control law. These two nonlinear control laws are developed to enable the controlled robotic lawnmower to accurately follow any specified trajectory. The simulation outcomes illustrate that the suggested control law based on RFL displays superior trajectory tracking accuracy and resilience compared to the FL control method in the case of a robotic lawnmower operating under demanding conditions. These conditions encompass environmental disturbances and uncertainties in modeling. The RFL control method also exhibits lower energy consumption compared to the FL control method. Finally, using the RFL controller derived from this study, the error in trajectory tracking in computer simulations and the actual mowing performance have demonstrated outstanding results.
Keywords:
robotic lawnmower; trajectory tracking; feedback linearization (FL); robust feedback linearization (RFL); energy consumption MSC:
37N35
1. Introduction
In recent decades, the widespread application of wheeled mobile robots (WMRs) in industrial, commercial, household, military, and other fields has attracted significant attention. These WMRs are primarily employed in areas such as cargo transportation, navigation services, household cleaning, patrol inspection, etc. For dynamic work environments, these robots must meet requirements for safety, accuracy, reliability, and high maneuverability to enable precise free movement. Currently, WMRs with mecanum wheels are commonly used to fulfill these requirements [1,2,3,4,5,6,7]. The key technology in applications involving these mecanum wheeled mobile robots is the control method for trajectory tracking accuracy. Up to now, most published research, such as sliding mode control [8,9,10], fuzzy control [11,12,13,14], PID control [15,16,17], neural network control [18,19,20,21], and backstepping control [22,23,24], has focused on trajectory tracking design. However, in practical applications, these proposed control design methods may seem somewhat complex in certain situations. Implementing them using microcontroller boards could be more challenging and typically leads to higher computational energy consumption. To meet the demands of practical applications, mecanum wheeled mobile robots need to possess long endurance, high maneuverability, and tracking capabilities. Therefore, an effective optimization control design is essential.
According to the above discussion, this study proposes two optimization controls, the FL control method and the RFL control method, to enhance the trajectory tracking accuracy and develop a robotic lawnmower with four mecanum wheels. The FL control method provides an optimized control design for trajectory tracking problems in a robotic lawnmower with fixed system parameters. However, a robotic lawnmower with fixed system parameters is an anomaly, as factors such as mass and inertia change due to variations in load and energy loss. To address this issue and account for external environmental disturbances, the RFL control method is introduced in this study.
Figure 1 illustrates the operation of a robotic lawnmower [25]. Initially, the lawn to be mowed is divided into sections by guiding wires (wire boundary) along the periphery of the designated areas. Subsequently, additional guiding wires are placed around obstacles such as house, trees, and ponds to create boundaries, preventing collisions [26]. With these boundaries established, the robotic lawnmower can operate within the defined zones, systematically mowing the entire enclosed lawn area. Once the mowing task is completed within the designated boundaries, the robotic lawnmower returns to the charging station. The key to achieving precise mowing within specified boundaries lies in the robotic lawnmower’s navigation technology, which includes the accurate positioning of the mowing area boundaries.
Figure 1.
Diagram of the robotic lawnmower in operation.
Finally, this study is divided into the following sections to present the paper: Section 1 introduces and reviews the literatures; Section 2 describes the mathematical model of the robotic lawnmower; Section 3 presents the trajectory tracking control designs of feedback linearization and robust feedback linearization; Section 4 demonstrates the simulation results based on the proposed methods; Section 5 presents the experimental results of actual grass cutting by the robotic lawnmower; Section 6 summarizes the conclusions of this research.
2. Mathematical Model of the Robotic Lawnmower
This section provides the mathematical model of the robotic lawnmower. The robotic lawnmower is equipped with four mecanum driving wheels. Each of the mecanum wheels contains a set of passive rollers, which are in 45° about the hub of the robotic lawnmower. Figure 2 illustrates the schematic diagram of the robotic lawnmower. The parameters of the robotic lawnmower and the dynamic equation can be defined as following:
Figure 2.
Schematic diagram of the robotic lawnmower.
In Figure 2, the following notations are introduced: , the rotation angle between the roller rotation axis and wheel plane; l, the distance from the center point C to mecanum wheel; d, the distance between the position C and C1; , the rotation angle of the robotic lawnmower frame; Xr, Yr, the moving coordinate system associated with the frame of the robotic lawnmower at point C; and XY, the stationary coordinate system.
According to [27], the dynamic equation of the robotic lawnmower can be expressed as the following equation:
where
where denotes the inertia matrix, is the Coriolis and centripetal matrix, represents the vector of the generalized velocity, represents the vector of the generalized acceleration, is the input transformation matrix, is the matrix of friction direction, is the wheel rotational speed, is the matrix of friction effect, r is the roller radius, denotes the moment of force vector, and represents the overall environmental disturbances induced by wind (), terrain irregularities (), and obstacles ().
Additionally, is the mass of the platform, is the mass of the wheel, denotes the platform moment of inertia, and denotes the wheel moment of inertia.
However, in practical environments, due to the presence of numerous modeling uncertainties during the tasks execution, it becomes challenging to accurately describe the system parameters of the robotic lawnmower comprehensively. Therefore, this study represents the system of the robotic lawnmower as nominal parts, and , and modelling uncertainties parts, and .
Substituting (10) and (11) into (1), the dynamical equation of the controlled robotic lawnmower can be reformulated as:
where denotes the combined effects of environmental disturbances and modeling uncertainties with assumptions of , , and , are finite and bounded values.
3. Trajectory Tracking Control Design of FL and RFL
In this section, two nonlinear trajectory tracking control designs for a robotic lawn mower are proposed: one utilizes FL control design but does not explicitly address the effects of overall environmental disturbances and modeling uncertainties in the nonlinear control law design. The other incorporates overall environmental disturbances and modeling uncertainties into account through the RFL control design.
3.1. Feedback Linearization (FL) Control Design
In the context of Equation (12), when environmental disturbances and modeling uncertainties are disregarded, the controlled robotic lawnmower can be expressed as follows:
specifying the tracking error between the controlled robotic lawnmower and the desired trajectory (DT) as the following Equation (14):
where is the desired position, and is the desired heading angle.
Deriving Equation (14) with respect to time, both the first and second derivatives lead to the following outcomes:
Building upon Equations (13) and (16), the dynamics of trajectory tracking error can be further articulated as follows:
The feedback linearization control law was determined as the following Equation (18):
where
> 0, for l = 1, …, 6.
By substituting the nonlinear control law from Equation (18) into Equation (17), the resulting dynamics yield a second-order trajectory tracking error, expressed as follows:
where
Assuming that the trajectory tracking error dynamics described in Equation (23) satisfy the Hurwitz condition, this indicates the existence of a set of control parameters such that all roots of Equation (23) lie on the left-hand side of the s-plane. With this configuration, the convergence property of the trajectory tracking error e in Equation (14) can be assured.
The attainment of the convergent property for the trajectory tracking error e(t) in Equation (26) in this control design relies on the assumption of neglecting environmental disturbances. However, random environmental disturbances are inevitable, and addressing the elimination of modeling uncertainties in the controlled robotic lawnmower is crucial for achieving satisfactory trajectory tracking performance. These inherent characteristics significantly deteriorate the trajectory tracking performance of the proposed FL control design. Neglecting both the inner and outer effects on the robotic lawnmower introduced by these two factors is neither practical nor reasonable. Therefore, a robust control design is explored, integrating the proposed FL control design with a robust control law to address the challenges associated with eliminating random environmental disturbances and modeling uncertainties in the controlled robotic lawnmower.
3.2. Robust Feedback Linearization (RFL) Control Design
As previously stated, disregarding environmental disturbances and modeling uncertainties constitutes an impractical and unreasonable approach to the control design of a robotic lawnmower. Consequently, we devised a comprehensive robotic lawnmower dynamic model that incorporates both environmental disturbances and modeling uncertainties:
Derived from Equations (12) and (16), a more detailed description of the trajectory tracking error dynamics is as follows:
The robust feedback linearization control law was determined as the following Equation (28):
Substituting Equation (28) into (27), we can obtain a nonlinear transformed formulation:
where ue serves as a robust disturbance eliminator designed for the mitigation of modeling uncertainties and random environmental disturbances.
Equation (29) can be rewritten in an augmented state space form as Equation (30).
where
Utilizing the aforementioned configuration, the design objective is to define the robust disturbance eliminator for the trajectory tracking error dynamics (Equation (30)), ensuring that the worst case effect on the trajectory tracking error adheres to the prescribed attenuation level [28]:
where all te ∈ [0, ∞), the weighting matrix and .
Theorem 1.
The trajectory tracking challenge in a robotic lawnmower, characterized by environmental disturbances and modeling uncertainties, can be effectively addressed using the proposed robust feedback linearization control law τ in Equation (28), where the robust disturbance eliminator ue is given by:
where is the solution of the following Riccati-like equation:
The worst case effect
can be derived as:
Proof of Theorem 1 is given in Appendix A.
4. Simulation Results
In this study, we employed a simulation scenario to validate the trajectory tracking capabilities of the FL and RFL control methods. The subsequent section will provide the descriptions of simulation specifications and a complex DT tracking simulation.
4.1. Descriptions of Simulation Specifications
In this section, the specifications of the robotic lawnmower, assumed values for environmental disturbances and modeling uncertainties, control parameters for the FL and RFL control methods, and parameters for the robust control law will be listed. The relevant parameter values are presented below.
Table 1.
The specifications of the controlled robotic lawnmower.
The environmental disturbances and modeling uncertainties for this robotic lawnmower are assumed to be 10% of the inertia matrix and the Coriolis and centripetal matrix .
Control parameters for the FL and RFL control methods are assigned as follows:
The subsequent parameters were selected for constructing the :
4.2. Desired Trajectory Tracking Simulation
In this simulation, a complex DT was created by assigning a total of 24 waypoints. The waypoint set is illustrated in Table 2. The controlled robotic lawnmower is tasked with trajectory tracking, involving several turning points. The objective is to achieve this tracking using the FL and RFL control methods in this simulation.
Table 2.
Waypoints of desired trajectory.
The initial conditions of the controlled robotic lawnmower for this simulation are listed in Table 3.
Table 3.
Initial conditions of the controlled robotic lawnmower.
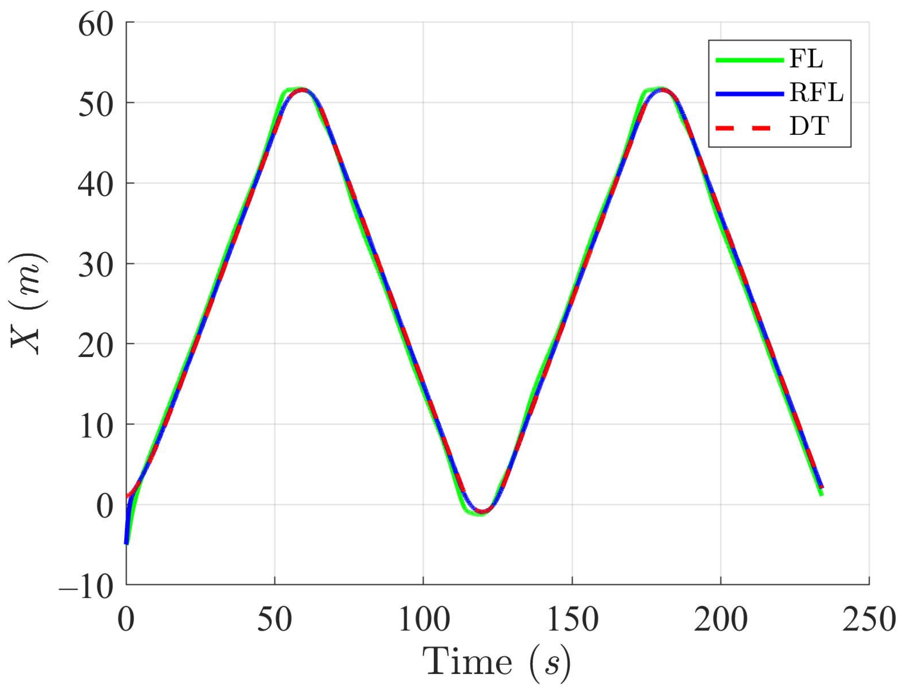
The simulation results of trajectories and attitudes for tracking the DT using the FL and RFL control methods under the effects of bounded modeling uncertainties and environmental disturbances are shown in Figure 3, Figure 4, Figure 5 and Figure 6. Figure 7, Figure 8 and Figure 9 illustrate trajectory tracking errors along the XY axis and heading angle tracking errors utilizing the FL and RFL control methods. Analysis of the simulation results reveals that larger tracking errors are evident in the FL control method, while smaller and acceptable tracking errors are observed for the RFL control method. It is evident that the proposed RFL control method demonstrates immunity to environmental disturbances and modeling uncertainties, leading to more accurate trajectory tracking. In Figure 3, Figure 6 and Figure 9, the heading angle of the robotic lawnmower controlled by the FL control method (green arrow and green solid line) exhibits significant variations, especially at turning points. This indicates that the FL control method struggles to precisely guide the robotic lawnmower along the DT due to environmental disturbances and modeling uncertainties. In contrast, the RFL control design aligns perfectly with the DT. The control torques displayed in Figure 10, Figure 11 and Figure 12 indicate that the proposed RFL control method exhibits a lower output torque during the transient period compared to the FL control method. These results indicate that the RFL control method not only enables the rapid steering of the robotic lawnmower to the desired heading direction and generates the appropriate control torque to maintain accurate heading during trajectory tracking missions but also allows for energy savings. Overall, the simulation results indicate that the proposed RFL control method outperforms the FL control method in trajectory and attitude tracking performance for the robotic lawnmower in this complex trajectory tracking simulation. Notably, the RFL control method demonstrates comparable control command outputs with the FL control method and delivers promising control performance for accurate trajectory tracking.
Figure 3.
Tracking the DT and attitudes of the controlled robotic lawnmower utilizing the FL and RFL control methods.
Figure 4.
Tracking the DT on the X-axis with the FL and RFL control methods.
Figure 5.
Tracking the DT on the Y-axis with the FL and RFL control methods.
Figure 6.
Tracking the DT on angle with the FL and RFL control methods.
Figure 7.
Tracking errors on the X-axis with the FL and RFL control methods.
Figure 8.
Tracking errors on the Y-axis with the FL and RFL control methods.
Figure 9.
Tracking errors on the heading angle with the FL and RFL control methods.
Figure 10.
Control torques on the X-axis with the FL and RFL control methods.
Figure 11.
Control torques on the Y-axis with the FL and RFL control methods.
Figure 12.
Control torques on heading angle with the FL and RFL control methods.
5. Experiments
From the derivation of the optimization and robust controller discussed above, we obtained a controller, as expressed in Equation (28), which is highly practical for implementing the control system of a robotic lawnmower on computers or control chips. In this section, we will outline the configurations of the robotic lawnmower used for experiments, the verification process of the robotic lawnmower, and the mowing results of the robotic lawnmower.
5.1. Robotic Lawnmower Configurations
Figure 13 shows the overall architecture of the robotic lawnmower used for experiments. The overall architecture of the robotic lawnmower is divided into eleven parts: battery, ultrasonic sensor, camera, mecanum wheel, wheel mobile robot (WMR), electronic compass, Raspberry Pi, Arduino, motor, motor driver, and saw blade. Among them, the component, quantity, and specification used in each part are detailed in Table 4. The front and back sides of the robotic lawnmower produced by this study are shown in Figure 14, Figure 15 and Figure 16.
Figure 13.
The overall architecture of the robotic lawnmower configuration.
Table 4.
The component, quantity, and specification of robotic lawnmower.
Figure 14.
The front-side diagram of the robotic lawnmower.
Figure 15.
The front-side diagram of the robotic lawnmower (with operation screen).
Figure 16.
The back-side diagram of the robotic lawnmower.
5.2. Robotic Lawnmower Hardware Integration Operations
The schematic diagram of the hardware integration for each component of this robotic lawnmower is shown in Figure 17. This diagram includes the electronic compass, Raspberry Pi, camera, Arduino, ultrasonic sensor, motor driver, Motor (1), Motor (2), mecanum wheels, and saw blade, as well as annotations for control commands and signals. Among these hardware components, the Raspberry Pi and Arduino are the most critical, serving as the control cores of the robotic lawnmower. The Raspberry Pi is equipped with Python 3.8 to implement the controller derived in this study and also handles: 1. receiving the position and orientation signals from the electronic compass, 2. receiving the signals from the camera to detect whether the lawn boundary colored boards are encountered, and 3. receiving the obstacle signals from the Arduino and sending the control commands calculated by the controller back to the Arduino to drive Motor (1) via the motor driver, which moves the four mecanum wheels. On the other hand, the Arduino is responsible for: 1. receiving the obstacle signals from the ultrasonic sensor and transmitting it to the Raspberry Pi for optimal path navigation planning, 2. driving Motor (1) via the motor driver to move the four mecanum wheels, and 3. driving Motor (2) via the motor driver to operate the saw blade for grass cutting.
Figure 17.
The hardware integration diagram of the robotic lawnmower.
The detailed operation of each hardware component is described as follows. The robotic lawnmower begins its task by following the predefined path and mowing area. During operation, if an obstacle is encountered, the ultrasonic sensor will relay the signals about the obstacle’s effective distance to the Raspberry Pi via the Arduino, allowing for replanning of the obstacle avoidance path. Additionally, the camera continuously monitors whether the boundary of the mowing area is reached. If the boundary is detected, the Raspberry Pi will send control commands to the Arduino to drive Motor (1) and adjust the direction of the four mecanum wheels to avoid exceeding the predefined mowing area. During the mowing process, the electronic compass continuously transmits the current position and orientation signals to the Raspberry Pi, enabling real-time adjustments of the control commands for optimal path navigation planning. This process is continuously executed throughout the entire mowing operation until the task is completed.
Additionally, the challenges encountered during the implementation process and their solutions are described as follows:
- During mowing, the grass could not be cut by the saw blade, or the cut grass occasionally became stuck in the motor. The solution was to create a concave opening at the front of the robot.
- The uneven terrain sometimes hindered the effective movement of the four mecanum wheels during mowing. The solution was to select mecanum wheels with a higher coefficient of friction.
- When detecting the colored lawn boundary boards, the Python program sometimes could not effectively identify them using basic color processing functions. The solution was to import the OpenCV module to enhance image processing capabilities for the computer’s vision.
- Image processing requires significant memory space, but the Raspberry Pi’s maximum memory capacity is 8 GB. After accounting for the operating system and Python runtime, most of the memory space was consumed, occasionally resulting in delays in image processing. The solution was to use an additional 16 GB of space on the SD card as virtual memory.
5.3. Robotic Lawnmower Verification Process
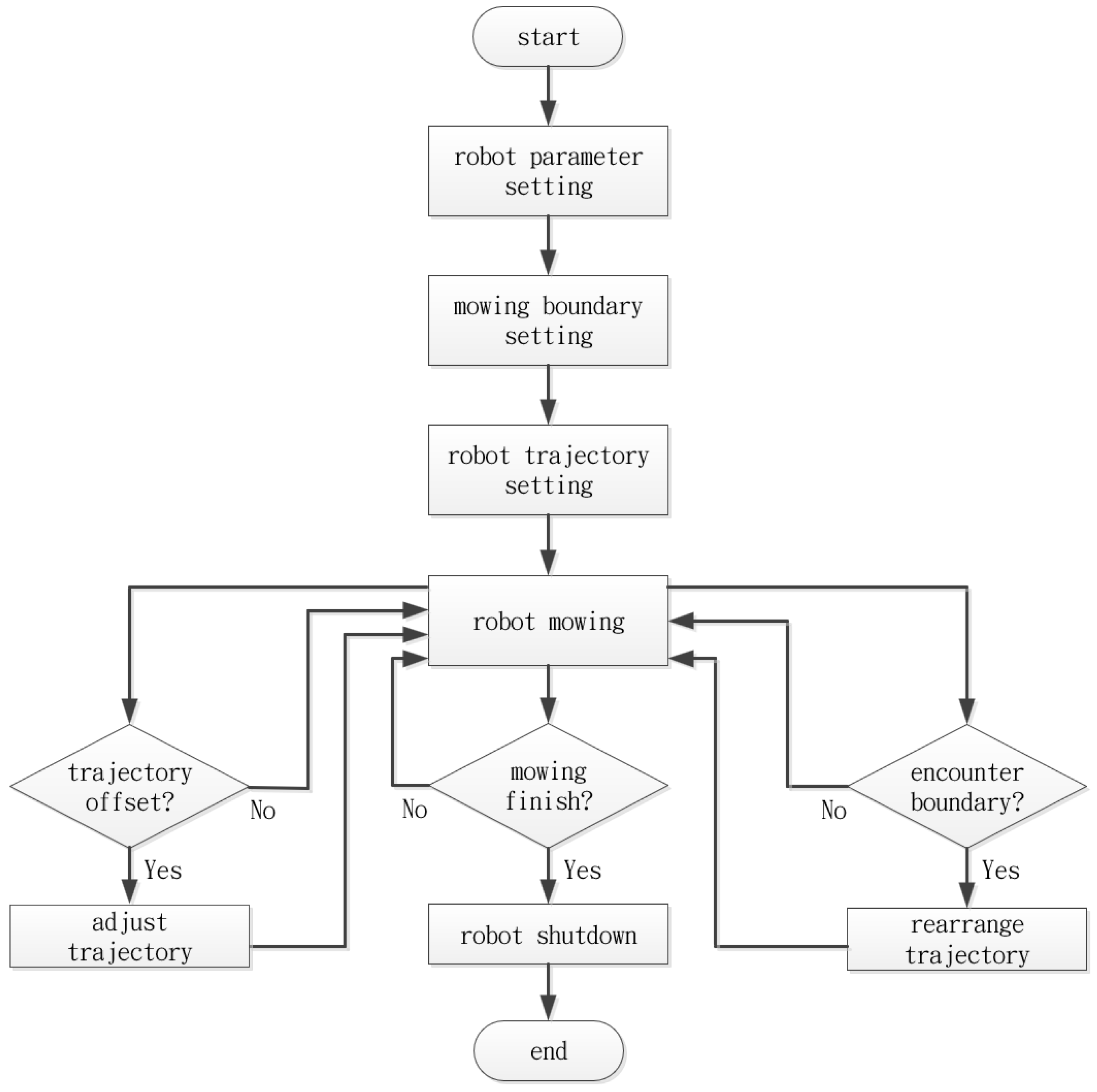
Figure 18 shows the flow chart of the robotic lawnmower mowing the grass. First, set the relevant parameters of the robotic lawnmower; then, set the boundaries of the mowing range and the area information that needs to be mowed; and finally, set the desired mowing trajectory of the robotic lawnmower. Then, mow according to the setting grass range and mowing trajectory that are used for the mowing operations. During mowing, the camera will always determine whether it encounters the boundary of the mowing range. If the boundary of the mowing range is encountered, the Raspberry Pi control board will perform steering movements to avoid exceeding the setting mowing range. In the process of the mowing trajectory navigation of this robotic lawnmower, the electronic compass will always transmit the current location information back to the Arduino control board, so that the control commands of the four mecanum wheels can be adjusted to make the best trajectory navigation plan in order to complete the task of mowing the grass.
Figure 18.
The flowchart of the robotic lawnmower mowing process.
5.4. Robotic Lawnmower Mowing Results
Figure 19 is a schematic diagram of the mowing operation by the robotic lawnmower. The mowing area is 500 cm long and 500 cm wide, enclosed by boards of four different colors: blue (Boundary 1), red (Boundary 2), yellow (Boundary 3), and green (Boundary 4), forming the mowing boundary. Once the robotic lawnmower has set the relevant parameters and positioned itself at the starting point, it will begin the mowing operation. The mowing process will stop once the mower has completed mowing its designated area. During the mowing process, if the mower encounters a boundary, it will adjust its trajectory accordingly to continue the mowing task.
Figure 19.
The schematic diagram of the robotic lawnmower mowing process.
As shown in Figure 20, the actual mowing field for this robotic lawnmower is located at National Pingtung University of Science and Technology. The field measures 500 cm in length and 500 cm in width and is enclosed by four different colored boards: blue (Boundary 1), red (Boundary 2), yellow (Boundary 3), and green (Boundary 4).
Figure 20.
The actual mowing area of the robotic lawnmower.
The actual mowing results shown in Figure 21, Figure 22 and Figure 23 indicate that despite the uneven terrain during operation, the robotic lawnmower was still able to follow the predetermined path and complete the mowing task. These results demonstrate that the RFL control method derived in this study is capable of resisting and eliminating the effects of environmental disturbances and modeling uncertainties.
Figure 21.
The actual mowing diagram of the robotic lawnmower (1).
Figure 22.
The actual mowing diagram of the robotic lawnmower (2).
Figure 23.
The completed mowing diagram of the robotic lawnmower.
6. Conclusions
This study introduces a nonlinear control design: a FL control method and a RFL control method to address the trajectory tracking challenges of the robotic lawnmower in the presence of environmental disturbances and modeling uncertainties. At first, the nonlinear error dynamics are subject to a coordinate transformation, which converts it into a linear disturbed form utilizing the FL control term. Subsequently, the robust control law is employed to mitigate overall disturbances, encompassing both environmental disturbances and modeling uncertainties. The robustness of the trajectory tracking system for the controlled robotic lawnmower in the face of these disturbances is rigorously established. To assess the trajectory tracking performance of the proposed RFL control method, a comparative simulation is conducted using a complex DT with multiple turning points, in comparison to the FL method. The simulation results demonstrate that the RFL control method surpasses the FL control method in terms of the control response, trajectory tracking accuracy, disturbance elimination, and energy saving. The proposed RFL control method exhibits a promising trajectory tracking performance for arbitrary DTs, effectively managing the nonlinearities, modeling uncertainties inherent in the robotic lawnmower, and environmental disturbances. Finally, using the RFL controller derived from this study, the actual mowing results have demonstrated outstanding performance in precisely completing the mowing within the specified area.
Author Contributions
Conceptualization, Y.-H.C.; methodology, Y.-H.C.; software, Y.-H.C.; validation, Y.-H.C.; formal analysis, Y.-H.C.; investigation, Y.-H.C.; writing—original draft preparation, Y.-H.C.; writing—review and editing, Y.-H.C.; supervision, Y.-H.C.; visualization, Y.-H.C.; funding acquisition, Y.-H.C. All authors have read and agreed to the published version of the manuscript.
Funding
This research was funded by the MOST (Ministry of Science and Technology of Taiwan), project number is MOST 108-2221-E-020-022.
Data Availability Statement
All data revealed in this paper are generated during the study.
Conflicts of Interest
The author declares no conflicts of interest.
Appendix A
Proof of Theorem 1.
The cost function mentioned in Equation (35) for the purpose of proving Theorem 1 is formulated as follows:
The formulation of this cost function can be described as follows:
By substituting from Equation (30) into (A2), the subsequent result can be derived:
Equation (A3) can be additionally expressed by Equation (A4).
Applying Equation (37) in Theorem 1, we can obtain Equation (A5).
Using Equation (36) and Equation (38) in Theorem 1 yields
The Equation (A6) is valid due to the fact that: , and . Thus,
It is evident that if , this inequality simplifies to the min-max tracking performance in Equation (35), thus establishing the proof of Theorem 1. □
References
- Guo, S.; Jin, Y.; Bao, S.; Xi, F.-F. Accuracy Analysis of Omnidirectional Mobile Manipulator with Mecanum Wheels. Adv. Manuf. 2016, 4, 36–370. [Google Scholar] [CrossRef]
- Joe, S.K.; Ser, L.L.; Shin, H.C. Comprehensive Development and Control of a Path-Trackable Mecanum-Wheeled Robot. IEEE Access 2019, 7, 18368–18381. [Google Scholar]
- Musa, M.; Ahmet, A.; Raif, B. Development of a Mecanum-Wheeled Mobile Robot for Dynamic- and Static-Obstacle Avoidance Based on Laser Range Sensor. Int. J. Fuzzy Log. Intell. Syst. 2020, 20, 188–200. [Google Scholar]
- Musa, M.; Ahmet, A.; Raif, B. Prototype Development of Mecanum Wheels Mobile Robot: A Review. Appl. Res. Smart Technol. 2020, 1, 71–82. [Google Scholar]
- Hassan, M.A. Path Tracking Simulation of a Wheeled Mobile Robot with Three Mecanum Wheels. Int. Rev. Mech. Eng. 2020, 14, 516–522. [Google Scholar]
- Sameh, F.H.; Hassan, M.A. Design of Hybrid Controller for the Trajectory Tracking of Wheeled Mobile Robot with Mecanum Wheels. J. Mech. Eng. Res. Dev. 2020, 43, 400–414. [Google Scholar]
- Baher, S.; Saber, A.R.; Mahmoud, E. Kinematic Modeling of 4 Mecanum Wheeled Manipulator with 6 DOF. Eng. Res. J. 2022, 51, 132–140. [Google Scholar]
- Yuan, Z.; Tian, Y.; Yin, Y.; Wang, S.; Liu, J.; Wu, L. Trajectory Tracking Control of a Four Mecanum Wheeled Mobile Platform: An Extended State Observer-Based Sliding Mode Approach. IET Control. Theory Appl. 2020, 14, 415–426. [Google Scholar] [CrossRef]
- Pankaj, S.Y.; Vandana, A.; Mohanta, J.C.; Ahmed, M.D.F. A Robust Sliding Mode Control of Mecanum Wheel-Chair for Trajectory Tracking. Mat. Tod. Proc. 2022, 56, 623–630. [Google Scholar]
- Javad, M.; Akbar, S.; Reza, A.T. Design of Fixed-Time Terminal Sliding Mode Control for Robot with Mecanum Wheels. J. Nonlinear Syst. Electr. Eng. 2022, 8, 19–37. [Google Scholar]
- Chen, Y.-H.; Chen, Y.-Y. Nonlinear Adaptive Fuzzy Control Design for Wheeled Mobile Robots Using the Skew Symmetrical Property. Symmetry 2023, 15, 221. [Google Scholar] [CrossRef]
- Cao, G.; Zhao, X.; Ye, C.; Yu, S.; Li, B.; Jiang, C. Fuzzy Adaptive PID Control Method for Multi-Mecanum-Wheeled Mobile Robot. J. Mech. Sci. Technol. 2022, 36, 2019–2029. [Google Scholar] [CrossRef]
- Cao, G.; Zhao, X.; Ye, C.; Yu, S.; Li, B.; Jiang, C. Finite-Time Adaptive Interval Type-2 Fuzzy Tracking Control for Mecanum-Wheel Mobile Robots. Int. J. Fuzzy Syst. 2022, 24, 1570–1585. [Google Scholar]
- Zhao, T.; Zou, X.; Dian, S. Fixed-Time Observer-Based Adaptive Fuzzy Tracking Control for Mecanum-Wheel Mobile Robots with Guaranteed Transient Performance. Nonlinear Dyn. 2022, 107, 921–937. [Google Scholar] [CrossRef]
- Hwang, S.-I.; Ha, H.-M.; Lee, J.-M. Balancing and Driving Control of a Mecanum Wheel Ball Robot. J. Inst. Control. Robot. Syst. 2015, 21, 336–341. [Google Scholar] [CrossRef]
- Nguyen, H.T.; Trinh, T.K.L.; Le, Q.D. Trajectory Tracking Control for Mecanum Wheel Mobile Robot by Time-Varying Parameter PID Controller. Bull. Electr. Eng. Inform. 2022, 11, 1902–1910. [Google Scholar]
- Zhao, T.; Zou, X.; Dian, S. Mecanum 4 Omni Wheel Directional Robot Design System Using PID Method. J. Fuzzy Syst. Control. 2023, 1, 6–13. [Google Scholar]
- Zenon, H. Robust Neural Networks Control of Omni-Mecanum Wheeled Robot with Hamilton-Jacobi Inequality. J. Theor. Appl. Mech. 2018, 56, 1193–1204. [Google Scholar]
- Mateusz, S.; Marcin, S. Neural Tracking Control of a Four-Wheeled Mobile Robot with Mecanum Wheels. Appl. Sci. 2022, 12, 5322. [Google Scholar] [CrossRef]
- Ma, C.; Li, X.; Xing, G.; Dian, S. A T-S Fuzzy Quaternion-Value Neural Network-Based Data-Driven Generalized Predictive Control Scheme for Mecanum Mobile Robot. Processes 2022, 10, 1964. [Google Scholar] [CrossRef]
- Trinh, T.K.L.; Nguyen, T.T.; Hoang, T.; Thai, N. A Neural Network Controller Design for the Mecanum Wheel Mobile Robot. Eng. Technol. Appl. Sci. Res. 2023, 13, 10541–10547. [Google Scholar]
- Chen, S.-H.; Juang, J.-C. Integrated Backstepping Mobile Robot Controller Design by Applying Sum of Squares Approach. SICE J. Control. Meas. Syst. Integr. 2010, 3, 442–447. [Google Scholar] [CrossRef]
- Swati, M.; Santhakumar, M.; Santosh, K.V. Performance Investigations of an Improved Backstepping Operational-space Position Tracking Control of a Mobile Manipulator. Def. Sci. J. 2021, 71, 436–447. [Google Scholar]
- Jiang, M.; Chen, L.; Wang, Y.; Wu, H. Adaptive Backstepping Control for Mecanum-Wheeled Omnidirectional Vehicle Using Neural Networks. IEEJ Trans. Electr. Electron. Eng. 2022, 17, 378–386. [Google Scholar] [CrossRef]
- How Do Automatic Lawn Mowers Work. Available online: https://www.autolawnmow.com/how-do-automatic-lawn-mowers-work/ (accessed on 20 July 2016).
- Marwan, M.; Li, F.; Ahmad, S.; Wang, N. Mixed Obstacle Avoidance in Mobile Chaotic Robots with Directional Keypads and Its non-identical generalized synchronization. Nonlinear Dyn. 2024, 2024, 1–14. [Google Scholar] [CrossRef]
- Sameh, F.H.; Hassan, M.A. Modeling and Control of Wheeled Mobile Robot with Four Mecanum Wheels. Eng. Tech. J. 2021, 39, 779–789. [Google Scholar]
- Chen, Y.-Y. Robust Terminal Guidance Law Design for Missiles Against Maneuvering Targets. Aero. Sci. Technol. 2016, 54, 198–207. [Google Scholar] [CrossRef]
Disclaimer/Publisher’s Note: The statements, opinions and data contained in all publications are solely those of the individual author(s) and contributor(s) and not of MDPI and/or the editor(s). MDPI and/or the editor(s) disclaim responsibility for any injury to people or property resulting from any ideas, methods, instructions or products referred to in the content. |
© 2024 by the author. Licensee MDPI, Basel, Switzerland. This article is an open access article distributed under the terms and conditions of the Creative Commons Attribution (CC BY) license (https://creativecommons.org/licenses/by/4.0/).






















