Abstract
This work is dedicated to exploring the globally exponential stability of anti-periodic solutions in inertial CGNNs that incorporate time delays. This is based on a strategic variable substitution to transform the complex system into a first-order differential equation. By leveraging the Lyapunov functional and demonstrating uniformly converging properties, we establish sufficient conditions that guarantee the existence and global exponential stability of anti-periodic solutions for the system. Finally, examples are presented to illustrate the effectiveness of the obtained theoretical results. This work contributes significantly to enhancing our understanding of the stability dynamics in neural networks with time delays and provides valuable insights for applications across various fields.
Keywords:
inertial term; cohen–grossberg neural networks (CGNNs); lyapunov functional; anti-periodic solutions; globally exponential stability MSC:
03D15
1. Introduction
Over the past few decades, there has been a notable surge in the exploration of artificial neural networks, propelled by their versatile applications in signal processing, image processing, and pattern recognition, as well as in problem-solving in control and optimization domains. At the heart of this extensive research landscape lies the CGNNs, which was introduced in 1983 and subsequently emerged as a prominent subject of investigation [1]. The dynamic behaviors exhibited by CGNNs have revealed numerous intriguing phenomena, contributing significantly to our understanding of their complex dynamics and advancing the field of neural network studies.
Huang’s research had delved deeply into the robust stability of delayed fuzzy CGNNs, providing valuable insights into this intricate aspect of network dynamics [2]. Gan’s research has primarily focused on achieving the exponential synchronization of stochastic CGNNs through the implementation of periodically intermittent control. This was followed by research on adaptive synchronization with unknown parameters and mixed time-varying delays [3,4]. Song’s contribution centers around the global exponential stability of impulsive CGNNs featuring time-varying delays [5]. Cao and colleagues have explored the boundedness and stability of CGNNs with time-varying delays, shedding light on another crucial facet of network behavior [6].
Cai has applied cone expansion-compression fixed-point theory to investigate the periodicity and multi-periodicity induced by impulse control in delayed CGNNs with discontinuous activations [7,8]. Kong, leveraging exponential dichotomy methods, has contributed novel criteria for the periodicity and stabilization of discontinuous uncertain inertial CGNNs with proportional delays [9]. Additionally, Kong and colleagues have explored the fixed-time periodic stabilization of discontinuous reaction–diffusion CGNNs, employing differential inclusions theory and coincidence theorems [10].
The exploration of anti-periodic solutions in dynamical systems has gained prominence owing to its theoretical significance and practical applications. Anti-periodic solutions, characterized by alternating signs in half-periodic behavior, offer distinctive insights into the dynamics of systems. This investigation holds particular significance in the context of neural network dynamics, revealing intricate relationships among variables and temporal patterns. Beyond enriching the theoretical foundations, the study of anti-periodic solutions has practical implications for deciphering nuanced dynamics within neural networks and their broader applications.
Xu has investigated the stability of anti-periodic solutions in high-order delayed CGNNs with impulsive effects, providing valuable insights into the dynamic behavior of these systems [11]. In a related context, Shi has contributed by establishing the stability of anti-periodic solutions in Hopfield neural networks featuring impulses [12]. Li considered scenarios with both bounded and unbounded delays, thereby expanding the understanding of temporal dynamics within these networks [13]. Luo investigated anti-periodic solutions in Clifford-valued HHNN, providing a nuanced perspective on the dynamics of such networks [14]. Gao has explored anti-periodic synchronization in a Clifford-valued neutral-type CNNs with the D operator [15].
Several authors have explored the impact of inertia in neural networks, as exemplified in [16]. This study focused on the bifurcation and stabilization of oscillations in ring neural networks incorporating inertia [17,18]. Below a critical inertia value, the network properties resembled those without inertia, but transient oscillation duration increased significantly with inertia. When inertia surpassed a critical threshold, qualitative changes occurred, stabilizing the periodic solution through pitchfork bifurcation. This resulted in multiple bifurcations, generating various periodic solutions with alternating stability changes. Notably, an analog circuit experiment observed stable oscillations induced by inertia, emphasizing its utility in generating chaos within neural systems.
To further elaborate this concept, Babcock investigated the concept of chaos in single- and two-neuron networks by incorporating both inertia and driving forces [19]. In another work [20], new global exponential stability conditions were discussed for inertia CGNNs with time delays. Additionally, stability investigations were conducted in inertial BAM neural networks and inertial CGNNs with time delays in references [21,22], respectively. These studies collectively underscore the multifaceted role of inertia in shaping the dynamical behavior of neural networks, ranging from bifurcation and stabilization to the induction of chaos and stability in various network architectures.
The transmission of signals in neural networks often exhibits a quasi-periodic nature, where the voltage transmission in shunting inhibitory CNNs displays anti-periodic behavior. Understanding and examining anti-periodic solutions in neural networks is, therefore, of great practical significance. Recent scholarly contributions have specifically focused on unraveling the intricacies of this topic.
In reference [23], the investigation focuses on anti-periodic solutions in shunting inhibitory CNNs with time-varying coefficients. Xu’s research [24] introduces valuable insights into pseudo-almost-periodic solutions in quaternion-valued fuzzy CNNs with delays. Building upon these findings, He’s work [25] delved into the periodic synchronization of delayed neural networks that exhibit discontinuous activations and impulsive perturbations. In a distinct research context, Zhang investigated asymptotic synchronization in fuzzy competitive systems by incorporating the Caputo–Fabrizio operator into the network’s dynamics [26].
Bento and colleagues, through the construction of a Poincare map, have successfully demonstrated the existence and stability of a periodic solution in a general difference equation [27]. Mfadel focused on establishing the existence of anti-periodic fractional coupled systems with p-Laplacian operators in Banach spaces [28]. By investigating the dynamics of these networks, Gao provided valuable insights into the stability properties of pseudo-almost-periodic solutions [29], while Li’s research predominantly explored almost-periodic solutions in the distribution of Clifford-valued stochastic recurrent neural networks [30]. These studies collectively contribute to a deeper understanding of the anti-periodic dynamics in neural networks across various architectures and configurations.
This research is dedicated to exploring the intricacies of anti-periodic solutions in inertial CGNNs with time delays, emphasizing the enhanced capabilities of CGNNs when inertial terms and time delays are introduced. CGNNs, known for their proficiency in modeling information processing and pattern recognition, gain additional functionality with the inclusion of inertial terms, reflecting the system’s inherent memory. The introduction of a time delay adds realism to the models, aligning them more closely with real-world scenarios where information processing is not instantaneous. To achieve this objective, innovative mathematical tools are introduced, particularly a Lyapunov functional designed to capture the unique features of the system. The use of Lyapunov-based techniques is crucial in stability analysis, providing a robust framework for assessing the convergence properties of solutions.
This paper aims to deepen our understanding of anti-periodic solutions in neural network dynamics to contribute valuable insights to applied mathematics. Through this exploration, the research seeks to advance theoretical frameworks and open avenues for the practical implementation of anti-periodic solutions to solve real-world problems across various disciplines.
Motivated by the above discussion, we consider the following inertial CGNNs with time delays:
Consider a system of equations represented by (1) where i takes values from 1 to n. In this system, the second derivative functions as an inertial term. The constants define scaling factors, and represents the state variable of the ith neuron at time t. The function represents an amplification function, while characterizes the behavior function. The connection weights of the neural networks are denoted by and . The activation function of the jth neuron at time t is given by , and the time delay of the jth neuron at time t is denoted by , satisfying . External inputs acting on the ith neuron at time t are denoted by .
The initial conditions for system (1) are
These initial values are given by and , which are bounded and continuous functions.
The remainder of this paper is structured as follows: Section 2 introduces the notation and provides preliminary results. In Section 3, we present our main findings regarding the existence and stability of anti-periodic solutions in the context of the CGNN framework, considering the presence of inertial terms and time delays. Section 4 includes an example and numerical simulations to demonstrate the effectiveness of our theoretical results. Finally, in Section 5, we offer concluding remarks.
2. Preliminaries
This section serves as an introduction to the notations and lemmas that will be utilized in the subsequent sections.
Definition 1.
Let ; then, is said to be T-anti-periodic on , if
where T is a positive constant.
In this paper, we establish several key assumptions that form the foundation of our analysis and findings.
- For each functions are continuous bounded and satisfy for all .
- For each functions are differentiable and satisfy for all .
- The activation function satisfies the Lipschitz condition, i.e., there exist constants , such thatand there exist constants , such that .
- and for all , where T is a positive constant.
To enhance readability and simplify our analyses, we introduce a set of notations that will be used consistently throughout this paper.
Let variable transformation
then, (1) and (2) can be rewritten as
and
for , i = 1,2,...,n.
Definition 2.
Let be a solution of system (1) with initial value
If there exist constants and , for every solution of system (1) with initial value
such that
then, the solution is said to be globally exponentially stable, where
Let
for
Lemma 1
([13]). For system (1), under Hypotheses (H1)–(H3), if
for then, and are bound, and
3. Main Results
In this section, we aim to establish sufficient conditions to ensure the existence and global exponential stability of anti-periodic solutions for system (1). To achieve this, we construct a pertinent Lyapunov functional and employ a range of analysis techniques.
Theorem 1.
Let the Hypotheses – hold, and the conditions of lemma 1 all be satisfied. Let be a solution of system (1) with initial value
If , and the following holds
for , then, is globally exponentially stable.
Proof.
Let be an arbitrary solution of system (1) with initial value
and let
From (3), we can obtain
for From (5), we obtain
We consider the Lyapunov functional to be defined as follows:
For a small positive number , we calculate the upper right Dini-derivative of along the solution of (5). By utilizing (6), we obtain the following expression:
According to the conditions specified in Theorem 1, we can choose a small positive value for , such that, for , the following condition holds:
From (8), we obtain , and so , for all .
From (7), we have
Since , from (9) and (10), we obtain
By multiplying both sides of Equation (11) by , we obtain:
for all , where
From (12), we can obtain
According to the definition provided in Definition 2, this implies that the solution of system (1) possesses the property of global exponential stability. □
Remark 1.
The computation complexity of stability analysis for Cohen–Grossberg neural networks with inertial terms and time delays, particularly in the context of anti-periodic solutions, depends on various factors. The stability analysis typically involves solving differential equations, estimating Lyapunov functions, and evaluating system properties. Here are some key factors that influence the computation complexity: network size and topology, inertial terms and time delays, nonlinear activation functions, Lyapunov function construction, numerical simulations, parameter sensitivity analysis, and model simplifications. It is essential to carefully consider these factors and potentially leverage computational tools and techniques to efficiently address the challenges posed by complex neural network models.
Theorem 2.
If all the conditions stated in Theorem 1 are fulfilled, then system (1) possesses a unique T-anti-periodic solution that is globally exponentially stable.
Proof.
Let be an arbitrary solution of system (1) with initial value
It follows from system (3), for any natural number k, we have
Thus, for any natural number are the solutions of (3). If the initial functions are bounded, it then follows from Theorem 1 that there exists a constant , such that
It is noted that for any natural number p
Thus,
By (13)–(16), we can easily know that , uniformly converges to a continuous function on any compact set of .
Now, we will show that are the T-anti-periodic solution of system (3). First, are T-anti-periodic, since
Next, we will demonstrate that and satisfy system (3). This can be shown by observing that,
for since uniformly converges to a continuous function , and uniformly converges to a continuous function .
From Equations (17) and (18), we can infer that and converge uniformly to continuous functions on any compact set of , respectively. Therefore, as we let , we have
for
From Equation (19), and are T-anti-periodic solutions of system (3). In particular, is a T-anti-periodic solution of system (1). By using Equation (12), we can deduce that
Thus, we can conclude that system (1) has exactly one T-anti-periodic solution, which is globally exponentially stable. This completes the proof. □
4. An Example
In this section, we present an illustrative example to demonstrate the practicality and efficacy of our theoretical findings.
Example 1.
We consider the following inertial Cohen–Grossberg neural networks :
for . Where the coefficients are as follows:
Obviously,
We select ; then, hypotheses (H1)–(H4) hold. for numerical simulation, let . Four arbitrary initial conditions are given:
Furthermore, through computational analysis, we obtain the following results:
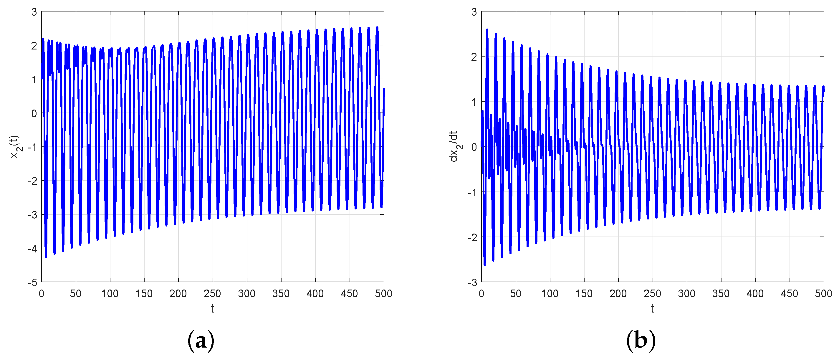
This example is simulated using MATLAB based on the provided parameters. Figures 1a, 4a and 7a display the three state trajectories representing the anti-periodic solution for the CGNNS system. These trajectories correspond to the same initial values, , respectively. Additionally, we confirm the satisfaction of the conditions stated in Theorem 1. As a result, the system in the given example possesses a unique -anti-periodic solution, and all other solutions exhibit exponential convergence towards it as .
For the state trajectory of , Figure 1a shows the initial value , and Figure 1b shows the trajectory of with the initial value . The phase portrait, Figure 2a, displays and , while Figure 2b presents a 3D graphic with the initial value . The convergence curve, Figure 3, illustrates for the system (1) with different values .
Figure 1.
The state trajectory (a) of with the initial value , and the trajectory (b) of with the initial value .
Figure 2.
The phase portrait (a) of and , and the 3D graphics (b), with the initial value .
Figure 3.
The convergence curve of for the system (1) with different value .
Similar sets of figures are provided for and , confirming the system’s globally exponentially stable anti-periodic solutions. The state trajectory of , Figure 4a shows the initial value , and Figure 4b shows the trajectory of with the initial value . The phase portrait, Figure 5a, displays and , while Figure 5b presents a 3D graphic with the initial value . The convergence curve, Figure 6, illustrates for the system (1) with different values .
Figure 4.
The state trajectory (a) of with the initial value , and the trajectory (b) of with the initial value .
Figure 5.
The phase portrait (a) of and , and the 3D graphics (b), with the initial value .
Figure 6.
The convergence curve of for the system (1) with different value .
The state trajectory of , Figure 7a shows the initial value , and Figure 7b shows the trajectory of with the initial value . The phase portrait, Figure 8a, displays and , while Figure 8b presents a 3D graphic with the initial value . The convergence curve, Figure 9, illustrates for the system (1) with different values .
Figure 7.
The state trajectory (a) of with the initial value , and the trajectory (b) of with the initial value .
Figure 8.
The phase portrait (a) of and , and the 3D graphics (b), with the initial value .
Figure 9.
The convergence curve of for the system (1) with different value .
The theoretical results’ sufficient conditions are effectively validated by the time response and phase response, demonstrating the reliability of the proposed neural network system (1). All conditions stipulated in Theorems 1 and 2 are satisfied, confirming the existence of precisely one continuously differential anti-periodic solution that is also globally exponentially stable for the neural network system (1).
5. Conclusions
In conclusion, the significance of anti-periodic solutions is evident in both theoretical frameworks and practical applications. This paper has made substantial contributions to the field by introducing a novel Lyapunov functional and demonstrating its uniformly converging properties. The conditions for their existence and stability are presented concisely in algebraic forms, simplifying the verification process and enhancing the practical applicability.
A noteworthy observation is the limited exploration of stability in anti-periodic solutions within BAM Cohen–Grossberg networks incorporating an inertial term, suggesting an intriguing avenue for future research. The originality of this work is underscored by the introduction of anti-periodic solutions in the context of inertial Cohen–Grossberg systems. Moreover, the methodology developed in this paper holds promise for investigating anti-periodic solutions in various other inertial neural network models. This study not only deepens our understanding of anti-periodic solutions in neural network dynamics but also sets the stage for further exploration and application across a diverse range of neural network systems.
Author Contributions
Conceptualization, J.C. and W.L.; methodology, J.C. and W.L.; software, W.L.; validation, W.L.; formal analysis, J.C. and W.L.; investigation, J.C. and W.L.; writing—original draft preparation, J.C. and W.L.; writing—review and editing, W.L.; visualization, W.L.; supervision, W.L.; funding acquisition, J.C. All authors have read and agreed to the published version of the manuscript.
Funding
This work is supported by the Guangxi Young and Middle-Aged Teachers Research Basic Ability Improvement Project (Grant No. 2023KY0637), partially funded by the Guangxi Science and Technology Program (Grant No. AD23023001).
Data Availability Statement
No data was used for the research described in the article.
Acknowledgments
The authors are thankful to the area editor and the reviewers for giving valuable comments and suggestions.
Conflicts of Interest
The authors declare that they have no known competing financial interests or personal relationships that could have appeared to influence the work reported in this paper.
References
- Cohen, M.; Grossberg, S. Absolute stability of global pattern formation and parallel memory storage by competitive neural networks. IEEE Trans. Syst. Man Cybern. 1983, 13, 815–825. [Google Scholar] [CrossRef]
- Huang, T. Robust stability of delayed fuzzy Cohen-Grossberg neural networks. Comput. Math. Appl. 2011, 61, 2247–2250. [Google Scholar] [CrossRef]
- Gan, Q. Exponential synchronization of stochastic Cohen-Grossberg neural networks with mixed time-varying delays and reaction-diffusion via periodically intermittent control. Neur. Net. 2012, 31, 12–21. [Google Scholar] [CrossRef] [PubMed]
- Gan, Q. Adaptive synchronization of Cohen-Grossberg neural networks with unknown parameters and mixed time-varying delays. Com. Non. Sci. Num. Simu. 2012, 17, 3040–3049. [Google Scholar] [CrossRef]
- Song, Q.; Zhang, J. Global exponential stability of impulsive Cohen-Grossberg neural network with time-varying delays. Nonlinear Anal. Real World Appl. 2008, 9, 500–510. [Google Scholar] [CrossRef]
- Cao, J.; Liang, J. Boundedness and stability for Cohen-Grossberg neural networks with time-varying delays. J. Math. Anal. Appl. 2004, 296, 665–685. [Google Scholar] [CrossRef]
- Cai, Z.; Huang, L.; Wang, Z.; Pan, X.; Liu, S. Periodicity and multi-periodicity generated by impulses control in delayed Cohen-Grossberg-type neural networks with discontinuous activations. Neur. Net. 2021, 143, 230–245. [Google Scholar] [CrossRef]
- Zhang, Y.; Qiao, Y.; Duan, L.; Miao, J. Multistability of almost periodic solution for Clifford-valued Cohen-Grossberg neural networks with mixed time delays. Chaos Solitons Fractals 2023, 176, 4100–4121. [Google Scholar] [CrossRef]
- Kong, F.; Ren, Y.; Sakthivel, R. New criteria on periodicity and stabilization of discontinuous uncertain inertial Cohen-Grossberg neural networks with proportional delays. Chaos Solitons Fractals 2021, 150, 1148–1158. [Google Scholar] [CrossRef]
- Kong, F.; Zhu, Q.; Karimi, H. Fixed-time periodic stabilization of discontinuous reaction-diffusion Cohen-Grossberg neural networks. Neur. Net. 2023, 166, 354–365. [Google Scholar] [CrossRef]
- Xu, C.; Zhang, Q. Existence and exponential stability of anti-periodic solutions for a high-order delayed Cohen-Grossberg neural networks with impulsive effects. Neur. Pro. Lett. 2014, 40, 227–243. [Google Scholar] [CrossRef]
- Shi, P.; Dong, L. Existence and exponential stability of anti-periodic solutions of Hopfield neural networks with impulses. Appl. Math. Comput. 2010, 216, 623–630. [Google Scholar] [CrossRef]
- Li, Y.; Yang, L. Anti-periodic solutions for Cohen-Grossberg neural networks with bounded and unbounded delays. Commun. Non. Sci. Numer Simu. 2009, 14, 3134–3140. [Google Scholar] [CrossRef]
- Luo, D.; Jiang, Q.; Wang, Q. Anti-periodic solutions on Clifford-valued high-order Hopfield neural networks with multi-proportional delays. Neurocomputing 2022, 472, 1–11. [Google Scholar] [CrossRef]
- Gao, J.; Dai, L. Anti-Periodic synchronization of clifford-valued neutral-type cellular neural networks with D operator. J. Appl. Anal. Com. 2023, 13, 2572–2595. [Google Scholar] [CrossRef] [PubMed]
- Yo, H.; Kitajima, H. Bifurcation and stabilization of oscillations in ring neural networks with inertia. Phys. D Nonlinear Phenom. 2009, 238, 2409–2418. [Google Scholar]
- Xu, C.; Zhao, Y.; Lin, J.; Pang, Y.; Liu, Z.; Shen, J.; Qin, Y.; Farman, M.; Ahmad, S. Mathematical exploration on control of bifurcation for a plankton-oxygen dynamical model owning delay. J. Math. Chem. 2023, 20, 1–31. [Google Scholar] [CrossRef]
- Li, P.; Lu, Y.; Xu, C.; Ren, J. Insight into hopf bifurcation and control methods in fractional order BAM neural networks incorporating symmetric structure and delay. Cogni. Com. 2023, 15, 1825–1867. [Google Scholar] [CrossRef]
- Babcock, K.; Westervelt, R. Dynamics of simple electronic neural networks. Phys. D Nonlinear Phenom. 1987, 28, 305–316. [Google Scholar] [CrossRef]
- Yu, S.; Zhang, Z.; Quan, Z. New global exponential stability conditions for inertial Cohen-Grossberg neural networks with time delays. Neurocomputing 2015, 151, 1446–1454. [Google Scholar] [CrossRef]
- Ke, Y.; Miao, C. Stability analysis of BAM neural networks with inertial term and time delay. World Sci. Eng. Acad. Soc. 2011, 10, 425–438. [Google Scholar]
- Ke, Y.; Miao, C. Exponental stability of periodic solutions for inertial Cohen-Grossberg-type neural networks. Neural Netw. World 2014, 4, 377–394. [Google Scholar] [CrossRef]
- Zhao, C.; Fan, Q.; Wang, W. Anti-periodic solutions for shunting inhibitory cellular neural networks with time-varying coefficients. Neural Process. Lett. 2010, 31, 259–267. [Google Scholar] [CrossRef]
- Xu, C.; Liao, M.; Li, P.; Liu, Z.; Yuan, S. New results on pseudo almost periodic solutions of quaternion-valued fuzzy cellular neural networks with delays. Fuzzy Sets Syst. 2021, 411, 25–47. [Google Scholar] [CrossRef]
- He, Z.; Li, C.; Cao, Z.; Li, H. Periodicity and global exponential periodic synchronization of delayed neural networks with discontinuous activations and impulsive perturbations. Neurocomputing 2021, 431, 111–127. [Google Scholar] [CrossRef]
- Zhang, T.; Qu, H.; Zhou, J. Asymptotically almost periodic synchronization in fuzzy competitive neural networks with Caputo-Fabrizio operator. Fuzzy Sets Syst. 2023, 471, 76–88. [Google Scholar] [CrossRef]
- Bento, A.; Oliveira, J.; Silva, C. Existence and stability of a periodic solution of a general difference equation with applications to neural networks with a delay in the leakage terms. Commun. Nonl. Sci. Nume. Simul. 2023, 126, 7412–7429. [Google Scholar] [CrossRef]
- Mfadel, A.; Melliani, S.; Elomari, M. Existence results for anti-periodic fractional coupled systems with p-Laplacian operator via measure of noncompactness in Banach spaces. J. Math. Sci. 2023, 271, 162–175. [Google Scholar] [CrossRef]
- Gao, J.; Dai, L.; Jiang, H. Stability analysis of pseudo almost periodic solutions for octonion-valued recurrent neural networks with proportional delay. Chaos Solitons Fractals 2023, 175, 4061–4078. [Google Scholar] [CrossRef]
- Li, Y.; Wang, X. Almost periodic solutions in distribution of Clifford-valued stochastic recurrent neural networks with time-varying delays. Chaos Solitons Fractals 2021, 153, 1536–1552. [Google Scholar] [CrossRef]
Disclaimer/Publisher’s Note: The statements, opinions and data contained in all publications are solely those of the individual author(s) and contributor(s) and not of MDPI and/or the editor(s). MDPI and/or the editor(s) disclaim responsibility for any injury to people or property resulting from any ideas, methods, instructions or products referred to in the content. |
© 2024 by the authors. Licensee MDPI, Basel, Switzerland. This article is an open access article distributed under the terms and conditions of the Creative Commons Attribution (CC BY) license (https://creativecommons.org/licenses/by/4.0/).








