Assessing the Bridge Structure’s System Reliability Utilizing the Generalized Unit Half Logistic Geometric Distribution
Abstract
1. Introduction
2. Fundamental Functions of the GUHLGD
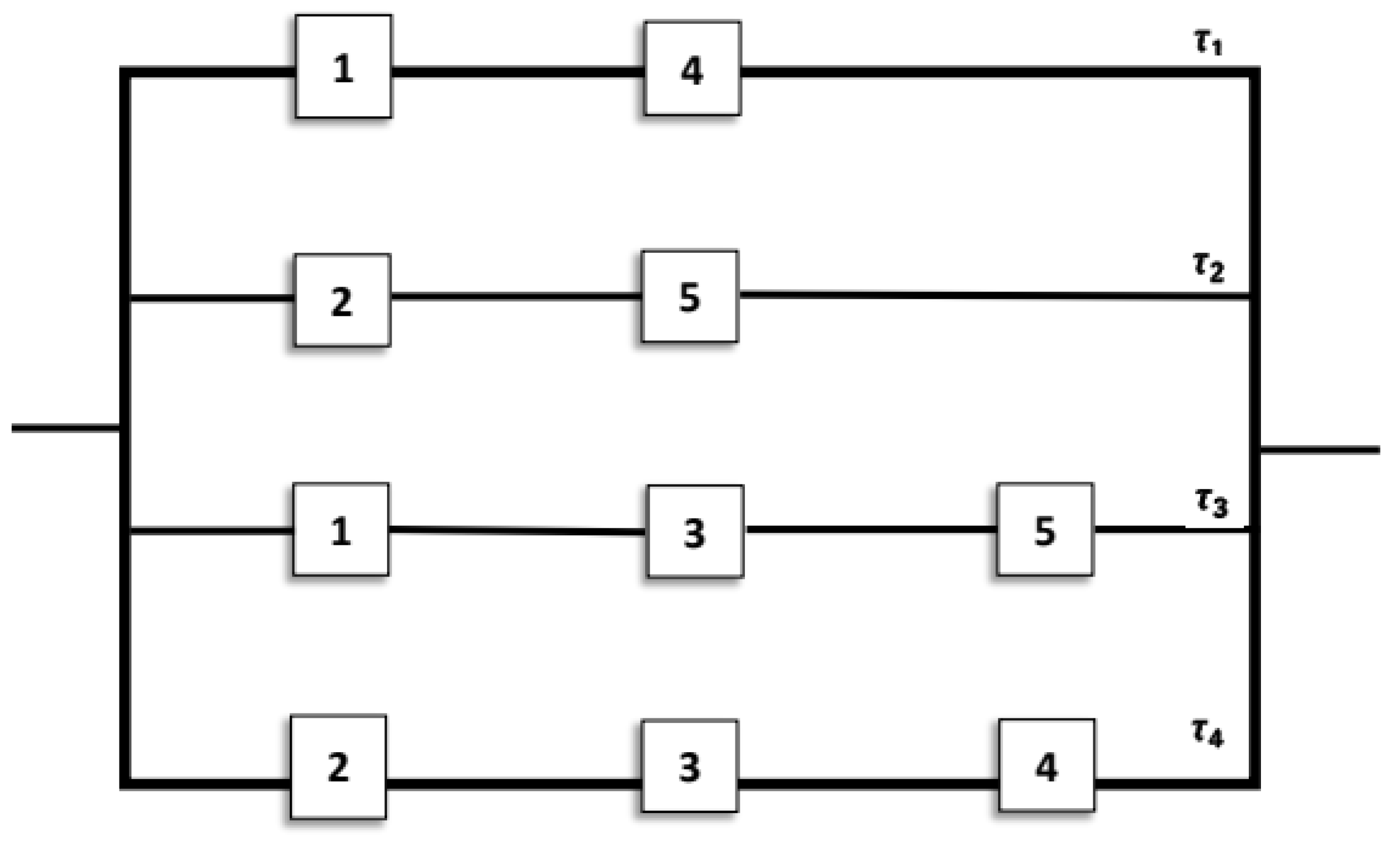
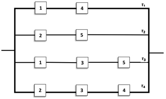
3. The Bridge System’s Reliability and the MTTF
4. Methods for Enhancing Performance
4.1. Reduction-Based Improvement Method
- then
- then
- then
- then
- then
- then
4.2. Duplication Methods
4.2.1. Hot Duplication Enhancement Method
4.2.2. Cold Duplication Enhancement Method
- then
- then
- then
- then
- then
- then
5. Factors for Reliability Equivalence
6. Fractiles
7. Numerical Application
- All components are assumed to be identical and independent, each following the generalized unit half logistic geometric distribution (GUHLGD). This assumption simplifies the analysis by ensuring uniform behavior and failure characteristics across all components.
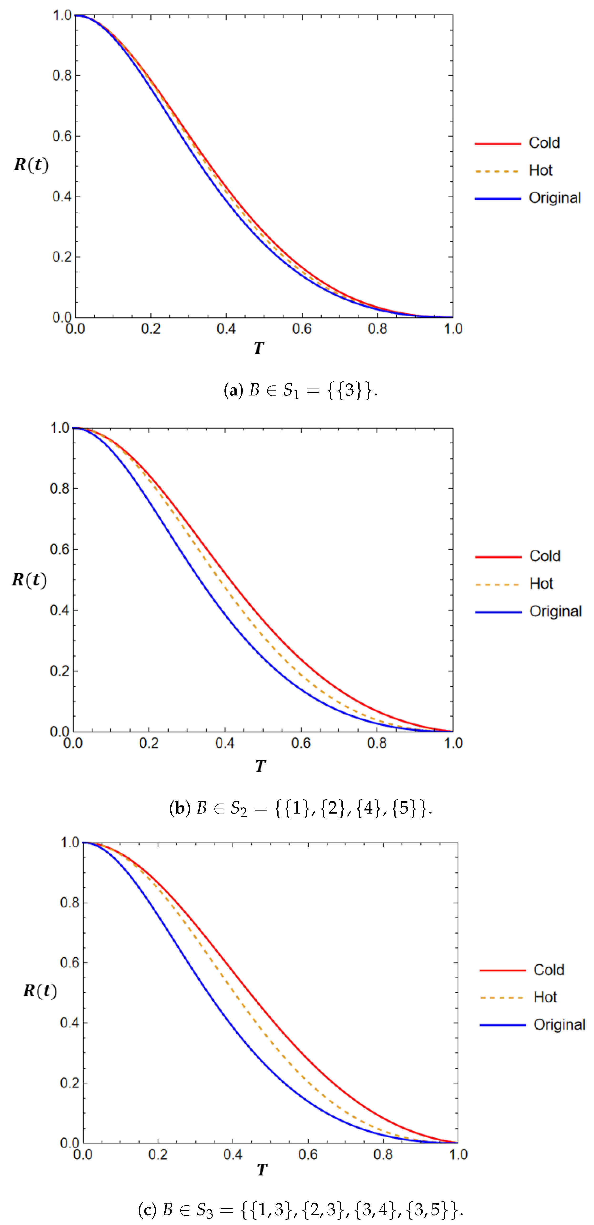
- In the reduction method, the failure rates of components within set A, where for , are uniformly reduced by a factor of . This reduction aims to improve system reliability by lowering the failure rate of specific components.
- Components within set B, where for , are enhanced using hot duplication methods. This technique involves adding redundant components that are active simultaneously, thereby improving the overall system reliability.
- Similarly, components in set B are also enhanced using cold duplication methods. In this approach, redundant components are not active until needed, which provides an additional layer of reliability.
- The numerical application involves simulating the performance of the system under various configurations and enhancements. Each configuration is tested to assess how the reduction and duplication methods impact the overall reliability and mean time to failure (MTTF).
- We calculate key reliability metrics, including MTTF and failure probabilities, for each configuration. These metrics help in understanding how each method affects system performance.
- Results of the different methods (reduction, hot duplication, and cold duplication) are compared to highlight the effectiveness of each approach. The comparison includes the assessment of improvements in reliability and performance.
- The assumption of i.i.d.components and the application of GUHLGD are crucial for simplification and analysis and in ensuring uniformity in failure characteristics.
- Each method (reduction, hot duplication, and cold duplication) is applied with careful consideration of its impact on the system’s failure rate and reliability. The numerical results are analyzed to provide a comprehensive understanding of how these methods improve system performance.
- The following inequality holds, demonstrating that cold standby redundancy () significantly enhances the mean time to failure (MTTF) compared to hot standby redundancy () and no redundancy: ;
- Inequality illustrates a consistent improvement in MTTF with increasing levels of hot standby redundancy;
- indicates a greater enhancement in MTTF with increasing levels of cold standby redundancy;
- As the parameter increases, the MTTF decreases, suggesting an inverse relationship between and system reliability;
- Conversely, an increase in the parameter leads to a rise in MTTF, indicating a direct relationship between and system reliability;
- Reliability comparisons () for both and further highlight that system reliability improves with the addition of standby components;
- For the failure rate, shows that cold standby redundancy reduces the failure rate more effectively than hot standby redundancy;
- The most effective method for enhancing the system’s components is the cold duplication technique with a perfect switch, followed by hot duplication, and these methods yield better results than systems without any improvement;
- Numerical results demonstrate that the proposed GUHLGD method provides superior performance in MTTF and reliability compared to traditional methods such as the Bilal, exponential, Weibull, and log-normal distributions. Although Ramadan et al. [17,18] discussed these techniques for improving system reliability using the Bilal distribution, the GUHLGD distribution offers greater flexibility with its probability density function (PDF), which can assume multiple shapes compared to the single shape of the Bilal distribution. This versatility allows the GUHLGD distribution to model a wider range of lifetime data effectively;
- The computational efficiency of the GUHLGD method is comparable to that of traditional methods, ensuring it can be applied to large-scale systems without significant overhead;
- Practical implications of the GUHLGD method include its ability to accurately predict system reliability under various configurations, providing valuable insights for system design and maintenance planning.
- Table 3 indicates that applying hot duplication to set B within results in an increase of from to . This same effect is observed when reducing the failure rates of set A, particularly for the following components: (i) with , (ii) with , (iii) with , (iv) with , (v) with , and (vi) with , as demonstrated in Table 4.
- Additionally, as shown in Table 3, implementing cold duplication for set B within results in an increase of from to . This same effect is observed when reducing the failure rates of set A, particularly for the following components: (i) with , (ii) with , (iii) with , (iv) with , (v) with , and (vi) with , as demonstrated in Table 5.
- The abbreviation “NA” signifies that comparing a system enhanced through the reduction method with another system improved through duplication methods is not feasible.
8. Conclusions
9. Future Work
Author Contributions
Funding
Data Availability Statement
Conflicts of Interest
References
- Lu, Z.H.; Hu, D.Z.; Zhao, Y.G. Second-order fourth-moment method for structural reliability. J. Eng. Mech. 2017, 143, 601–6010. [Google Scholar] [CrossRef]
- Hasofer, A.M.; Lind, N.C. Exact and invariant second-moment code format. J. Eng. Mech. Div. 1974, 100, 111–121. [Google Scholar] [CrossRef]
- Zhang, L.W.; Dang, C.; Zhao, Y.G. An efficient method for accessing structural reliability indexes via power transformation family. Reliab. Eng. Syst. Saf. 2023, 233, 109097. [Google Scholar] [CrossRef]
- Jiang, C.; Qiu, H.; Yang, Z.; Chen, L.; Gao, L.; Li, P. A general failure-pursuing sampling framework for surrogate-based reliability analysis. Reliab. Eng. Syst. Saf. 2019, 183, 47–59. [Google Scholar] [CrossRef]
- Li, Z.W.; Liu, X.Z.; Chen, S.X. A reliability assessment approach for slab track structure based on vehicle-track dynamics and surrogate model. Proc. Inst. Mech. Eng. Part O J. Risk Reliab. 2022, 236, 79–89. [Google Scholar] [CrossRef]
- Mustafa, A. Improving the Performance of a Series-Parallel System Based on Gamma Distribution. Int. J. Anal. Appl. 2024, 22, 52. [Google Scholar] [CrossRef]
- Xu, A.; Fang, G.; Zhuang, L.; Gu, C. A multivariate student-t process model for dependent tail-weighted degradation data. ISE Trans. 2024. [Google Scholar] [CrossRef]
- Zhuang, L.; Xu, A.; Wang, Y.; Tang, Y. Remaining useful life prediction for two-phase degradation model based on reparameterized inverse Gaussian process. Eur. J. Oper. Res. 2024, 319, 877–890. [Google Scholar] [CrossRef]
- Alghamdi, S.M.; Percy, D.F. Reliability equivalence factors for a series-parallel system of components with exponentiated Weibull lifetimes. IMA J. Manag. Math. 2017, 28, 339–358. [Google Scholar] [CrossRef]
- Luo, L.; Xie, X.; Zhang, Y.; He, W. Overview of Calculation Methods of Structural Time-Dependent Reliability. J. Phys. Conf. Ser. 2022, 2148, 12–63. [Google Scholar] [CrossRef]
- Ezzati, G.; Rasouli, A. Evaluating system reliability using linear-exponential distribution function. Int. J. Adv. Stat. Probab. 2015, 3, 15–24. [Google Scholar] [CrossRef]
- El-Faheem, A.A.; Mustafa, A.; Abd El-Hafeez, T. Improving the Reliability Performance for Radar System Based on Rayleigh Distribution. Sci. Afr. 2022, 17, e01290. [Google Scholar] [CrossRef]
- Jaramillo-Vacio, R.; Cruz-Salgado, J.; Ochoa-Zezzatti, A. Selection of Factors Influencing for Reliable Electrical Power Transmission Design in Industry 4.0. Technol. Ind. Appl. Assoc. Ind. 4.0 2022, 4, 217–230. [Google Scholar]
- Papaioannou, I.; Straub, D. Reliability sensitivity analysis with FORM. In Proceedings of the 13th International Conference on Structural Safety and Reliability (ICOSSAR 2022), Shanghai, China, 13–17 September 2022. [Google Scholar]
- Peiravi, A.; Karbasian, M.; Ardakan, M.A.; Coit, D.W. Reliability optimization of series-parallel systems with K-mixed redundancy strategy. Reliab. Eng. Syst. Saf. 2019, 183, 17–28. [Google Scholar] [CrossRef]
- Peyghami, S.; Palensky, P.; Blaabjerg, F. An overview on the reliability of modern power electronic based power systems. IEEE Open J. Power Electron. 2020, 1, 34–50. [Google Scholar] [CrossRef]
- Ramadan, A.T.; Tolba, A.H.; El-Desouky, B.S. Generalized power Akshaya distribution and its applications. Open J. Model. Simul. 2021, 9, 323–338. [Google Scholar] [CrossRef]
- Ramadan, A.T.; Tolba, A.H.; El-Desouky, B.S. A unit half-logistic geometric distribution and its application in insurance. Axioms 2022, 11, 676. [Google Scholar] [CrossRef]
- Xia, T.; Si, G.; Shi, G.; Zhang, K.; Xi, L. Optimal selective maintenance scheduling for series-parallel systems based on energy efficiency optimization. Appl. Energy 2022, 314, 118927. [Google Scholar] [CrossRef]
- Xia, Y.; Zhang, G. Reliability equivalence factors in gamma distribution. Appl. Math. Comput. 2007, 187, 567–573. [Google Scholar] [CrossRef]
- Xu, Z.; Saleh, J.H. Machine learning for reliability engineering and safety applications: Review of current status and future opportunities. Reliab. Eng. Syst. Saf. 2021, 211, 107530. [Google Scholar] [CrossRef]
- Mustaf, A.; El-Desouky, B.S.; Taha, A. Evaluating and improving system reliability of bridge structure using gamma distribution. Int. J. Reliab. Appl. 2016, 17, 121–135. [Google Scholar]
- Mustaf, A.; El-Desouky, B.S.; Taha, A. Improving the performance of the series-parallel system with linear exponential distribution. Int. Math. Forum 2016, 11, 1037–1052. [Google Scholar] [CrossRef]
- Mustaf, A.; El-Desouky, B.S.; Taha, A. Reliability equivalence factors of non-identical components series system with mixture failure rates. Int. J. Reliab. Appl. 2009, 10, 43–57. [Google Scholar]
- Mustaf, A.; El-Desouky, B.S.; Taha, A. Reliability equivalence factors of a system with m non-identical mixed of lifetimes. Am. J. Appl. Sci. 2011, 8, 297. [Google Scholar] [CrossRef]
- Mustaf, A.; El-Desouky, B.S.; Taha, A. Reliability equivalence factors of a system with mixture of n independent and non-identical lifetimes with delay time. J. Egypt. Math. Soc. 2014, 22, 96–101. [Google Scholar] [CrossRef]
- Ramadan, A.T.; Alamri, O.A.; Tolba, A.H. Reliability Assessment of Bridge Structure Using Bilal Distribution. Mathematics 2024, 12, 1587. [Google Scholar] [CrossRef]
- Nasiru, S.; Chesneau, C.; Abubakari, A.G.; Angbing, I.D. Generalized Unit Half-Logistic Geometric Distribution: Properties and Regression with Applications to Insurance. Analytics 2023, 2, 438–462. [Google Scholar] [CrossRef]
- Breneman, J.E.; Chittaranjan, S.; Elmer, E.L. Introduction to Reliability Engineering; John Wiley & Sons: Hoboken, NJ, USA, 2022. [Google Scholar]
- El-Damcese, M.A.; Ayoub, D.S. Reliability equivalence factors of a parallel system in two-dimensional distribution. J. Reliab. Stat. Stud. 2011, 4, 33–42. [Google Scholar]
- Sarhan, A. Reliability equivalence factor of a bridge network system. Int. J. Reliab. Appl. 2004, 5, 81–103. [Google Scholar]
- Sarhan, A.M.; Mustafa, A. Reliability equivalences of a series system consists of n independent and non-identical components. Int. J. Reliab. Appl. 2006, 7, 111–125. [Google Scholar]
- Sarhan, A.M. Reliability equivalence factors of a general series–parallel system. Reliab. Eng. Syst. Saf. 2009, 94, 229–236. [Google Scholar] [CrossRef]
- Sarhan, A.M. Reliability equivalence factors of a parallel system. Reliab. Eng. Syst. Saf. 2005, 87, 405–411. [Google Scholar] [CrossRef]
- Sarhan, A.M. Reliability equivalence of independent and non-identical components series systems. Reliab. Eng. Syst. Saf. 2000, 67, 293–300. [Google Scholar] [CrossRef]
- Sarhan, A.M. Reliability equivalence with a basic series-parallel system. Appl. Math. Comput. 2002, 132, 115–133. [Google Scholar] [CrossRef]
- Baaqeel, H.; Ramadan, A.T.; El-Desouky, B.S.; Tolba, A.H. Evaluating the System Reliability of the Bridge Structure Using the Unit Half-Logistic Geometric Distribution. Sci. Afr. 2023, 21, e01750. [Google Scholar] [CrossRef]









| System | Set | |||||
|---|---|---|---|---|---|---|
| 3 | 4 | 5 | 6 | 7 | ||
| Primary | — | 0.8199 | 0.8083 | 0.8001 | 0.7943 | 0.7900 |
| 0.8271 | 0.8161 | 0.8083 | 0.8026 | 0.7985 | ||
| 0.8446 | 0.8351 | 0.8280 | 0.8228 | 0.8188 | ||
| Hot | 0.8514 | 0.8424 | 0.8357 | 0.8307 | 0.8268 | |
| 0.8690 | 0.8614 | 0.8554 | 0.8508 | 0.8471 | ||
| 0.8587 | 0.8503 | 0.8440 | 0.8392 | 0.8355 | ||
| 0.8763 | 0.8693 | 0.8637 | 0.8593 | 0.8558 | ||
| 0.8551 | 0.8433 | 0.8127 | 0.8112 | 0.8015 | ||
| 0.8632 | 0.8511 | 0.8460 | 0.8399 | 0.8034 | ||
| Cold | 0.8539 | 0.8498 | 0.8412 | 0.8395 | 0.8368 | |
| 0.8917 | 0.8826 | 0.8707 | 0.8611 | 0.8523 | ||
| 0.8789 | 0.8698 | 0.8520 | 0.8501 | 0.8482 | ||
| 0.9311 | 0.9016 | 0.8802 | 0.8679 | 0.8599 | ||
| System | Set | |||||
|---|---|---|---|---|---|---|
| 3 | 4 | 5 | 6 | 7 | ||
| Primary | — | 0.7826 | 0.8413 | 0.8821 | 0.9122 | 0.9349 |
| 0.7911 | 0.8482 | 0.8878 | 0.9167 | 0.9383 | ||
| 0.8115 | 0.8650 | 0.9016 | 0.9278 | 0.9471 | ||
| Hot | 0.8196 | 0.8716 | 0.9068 | 0.9319 | 0.9502 | |
| 0.8401 | 0.8884 | 0.9206 | 0.9431 | 0.9590 | ||
| 0.8285 | 0.8786 | 0.9123 | 0.9361 | 0.9533 | ||
| 0.8489 | 0.8954 | 0.9261 | 0.9473 | 0.9621 | ||
| 0.8131 | 0.8566 | 0.9014 | 0.9437 | 0.9513 | ||
| 0.8270 | 0.8766 | 0.9211 | 0.9511 | 0.9601 | ||
| Cold | 0.8391 | 0.8812 | 0.9375 | 0.9597 | 0.9712 | |
| 0.8611 | 0.8920 | 0.9415 | 0.9608 | 0.9812 | ||
| 0.8411 | 0.8845 | 0.9219 | 0.9501 | 0.9740 | ||
| 0.8717 | 0.9180 | 0.9560 | 0.9710 | 0.9991 | ||
| L | Hot | ||||||
|---|---|---|---|---|---|---|---|
| 0.1 | 0.8875 | 0.8926 | 0.9054 | 0.9095 | 0.9182 | 0.9169 | 0.9242 |
| 0.2 | 0.8359 | 0.8440 | 0.8607 | 0.8674 | 0.8794 | 0.8768 | 0.8873 |
| 0.3 | 0.7917 | 0.8021 | 0.8218 | 0.8306 | 0.8456 | 0.8415 | 0.8549 |
| 0.4 | 0.7497 | 0.7618 | 0.7843 | 0.7950 | 0.8129 | 0.8070 | 0.8235 |
| 0.5 | 0.7001 | 0.7205 | 0.7459 | 0.7582 | 0.7794 | 0.7712 | 0.7911 |
| 0.6 | 0.6618 | 0.6761 | 0.7044 | 0.7180 | 0.7431 | 0.7318 | 0.7560 |
| 0.7 | 0.6109 | 0.6255 | 0.6569 | 0.6715 | 0.7015 | 0.6860 | 0.7156 |
| 0.8 | 0.5489 | 0.5628 | 0.5979 | 0.6127 | 0.6497 | 0.6275 | 0.6651 |
| 0.9 | 0.4608 | 0.4723 | 0.5115 | 0.5250 | 0.5736 | 0.5388 | 0.5906 |
| L | Cold | ||||||
| 0.1 | 0.8875 | 0.9066 | 0.9484 | 1.2417 | 0.9765 | 0.9682 | 1.1339 |
| 0.2 | 0.8359 | 0.8598 | 0.9076 | 0.9324 | 0.9526 | 0.9368 | 1.1339 |
| 0.3 | 0.7917 | 0.8183 | 0.8700 | 0.8997 | 0.9278 | 0.9047 | 1.1339 |
| 0.4 | 0.7497 | 0.7780 | 0.8329 | 0.8659 | 0.9017 | 0.8707 | 1.1340 |
| 0.5 | 0.7001 | 0.7363 | 0.7946 | 0.8297 | 0.8734 | 0.8337 | 1.0521 |
| 0.6 | 0.6618 | 0.6911 | 0.7531 | 0.7895 | 0.8422 | 0.7918 | 0.9976 |
| 0.7 | 0.6109 | 0.6394 | 0.7058 | 0.7426 | 0.8063 | 0.7415 | 0.9492 |
| 0.8 | 0.5489 | 0.5753 | 0.6476 | 0.6834 | 0.7627 | 0.6756 | 0.8991 |
| 0.9 | 0.4608 | 0.4824 | 0.5641 | 0.5960 | 0.7035 | 0.5712 | 0.8405 |
| A | Hot, B | ||||||
|---|---|---|---|---|---|---|---|
| 0.1 | 0.5435 | 0.2594 | 0.1352 | 0.0520 | 0.0857 | 0.0483 | |
| 0.3761 | 0.5986 | 0.1873 | 0.6430 | NA | NA | ||
| 0.1519 | 0.3391 | 0.4925 | NA | NA | NA | ||
| 0.8743 | 0.6584 | 0.523 | NA | NA | 0.0170 | ||
| 0.9124 | 0.1170 | 0.4382 | NA | 0.3761 | NA | ||
| 0.1204 | 0.3348 | NA | NA | NA | NA | ||
| 0.3 | 0.4216 | 0.2285 | 0.03575 | NA | 0.0713 | 0.0603 | |
| 0.4391 | 0.5872 | 0.8249 | 0.1109 | NA | NA | ||
| 0.7761 | 0.6350 | 0.8095 | 0.8521 | NA | NA | ||
| 0.7211 | 0.7443 | NA | NA | NA | NA | ||
| 0.9285 | 0.3328 | NA | NA | 0.6540 | 0.8929 | ||
| 0.9972 | 0.9869 | 0.2119 | 0.9301 | NA | NA | ||
| 0.5 | 0.3321 | 0.2403 | NA | NA | 0.1469 | 0.1661 | |
| 0.0982 | 0.0665 | 0.1047 | 0.0984 | NA | NA | ||
| 0.9591 | 0.1243 | NA | 0.8456 | 0.7986 | NA | ||
| 0.1626 | 0.5773 | NA | 0.9711 | 0.8312 | NA | ||
| 0.9220 | 0.1178 | NA | NA | 0.9562 | 0.6682 | ||
| NA | 0.2030 | 0.7116 | NA | 0.5892 | NA | ||
| 0.7 | 0.2434 | 0.4101 | 0.0496 | 0.1376 | 0.5544 | NA | |
| NA | NA | 0.7051 | 0.6706 | NA | 0.9384 | ||
| 0.4947 | NA | 0.5800 | 0.5664 | 0.4709 | 0.6409 | ||
| 0.7592 | 0.7514 | 0.8849 | 0.7092 | 0.5496 | 0.9930 | ||
| 0.9065 | 0.8271 | 0.7643 | 0.7643 | 0.4896 | NA | ||
| 0.6898 | 0.4431 | 0.7433 | NA | NA | 0.9064 | ||
| 0.9 | 0.1300 | 0.9210 | 0.6659 | NA | NA | NA | |
| 0.7711 | 0.3865 | NA | 0.0121 | 0.6679 | NA | ||
| 0.8210 | NA | NA | 0.2776 | 0.9012 | 0.1702 | ||
| 0.4620 | 0.2815 | 0.3847 | 0.3914 | 0.1780 | 0.5054 | ||
| 0.6060 | 0.5371 | 0.5653 | 0.4886 | 0.4243 | NA | ||
| 0.8885 | NA | NA | NA | NA | 0.2572 | ||
| A | Cold, B | ||||||
|---|---|---|---|---|---|---|---|
| 0.1 | 0.2476 | 0.1295 | 0.4473 | 0.0658 | NA | NA | |
| 0.0946 | 0.2275 | 0.1809 | NA | NA | NA | ||
| 0.9953 | 0.1129 | NA | NA | 0.0265 | 0.3382 | ||
| 0.8721 | 0.4486 | 0.9127 | 0.0155 | 0.4437 | 0.1588 | ||
| 0.9126 | 0.3347 | 0.1762 | NA | NA | NA | ||
| 0.0170 | 0.0101 | NA | NA | NA | NA | ||
| 0.3 | 0.2268 | 0.2761 | 0.2863 | 0.1872 | 0.5533 | 0.9126 | |
| 0.5887 | 0.7121 | 0.3398 | 0.6578 | NA | NA | ||
| 0.4473 | 0.6529 | 0.8363 | NA | NA | NA | ||
| 0.1783 | 0.3387 | 0.6865 | NA | NA | NA | ||
| 0.4776 | 0.2185 | 0.1101 | NA | 0.3320 | NA | ||
| NA | NA | NA | NA | NA | NA | ||
| 0.5 | 0.3329 | 0.6569 | NA | NA | NA | NA | |
| 0.9501 | 0.1198 | 0.5438 | 0.8947 | NA | NA | ||
| 0.7224 | NA | 0.0520 | NA | 0.1147 | NA | ||
| 0.5112 | 0.3018 | 0.3513 | 0.0308 | NA | NA | ||
| 0.2374 | 0.5550 | 0.3213 | NA | NA | NA | ||
| 0.6773 | 0.8639 | NA | NA | NA | NA | ||
| 0.7 | 0.5531 | 0.0219 | 0.9547 | NA | NA | NA | |
| 0.4636 | 0.4737 | 0.4923 | NA | 0.3715 | NA | ||
| 0.3766 | 0.7852 | NA | 0.2772 | NA | NA | ||
| 0.7761 | 0.7112 | NA | NA | NA | 0.5546 | ||
| 0.0334 | 0.9097 | NA | 0.3022 | NA | NA | ||
| 0.8090 | 0.8707 | 0.0404 | NA | NA | NA | ||
| 0.9 | 0.6020 | 0.5501 | 0.6280 | NA | NA | NA | |
| 0.0015 | 0.0374 | NA | NA | 0.5509 | NA | ||
| NA | 0.1417 | NA | NA | NA | NA | ||
| 0.6721 | 0.9804 | NA | 0.9011 | NA | 0.0252 | ||
| NA | NA | NA | 0.553 | 0.7823 | 0.9961 | ||
| NA | 0.5182 | 0.6590 | 0.1294 | 0.0777 | NA | ||
Disclaimer/Publisher’s Note: The statements, opinions and data contained in all publications are solely those of the individual author(s) and contributor(s) and not of MDPI and/or the editor(s). MDPI and/or the editor(s) disclaim responsibility for any injury to people or property resulting from any ideas, methods, instructions or products referred to in the content. |
© 2024 by the authors. Licensee MDPI, Basel, Switzerland. This article is an open access article distributed under the terms and conditions of the Creative Commons Attribution (CC BY) license (https://creativecommons.org/licenses/by/4.0/).
Share and Cite
Tolba, A.H.; Alamri, O.A.; Baaqeel, H. Assessing the Bridge Structure’s System Reliability Utilizing the Generalized Unit Half Logistic Geometric Distribution. Mathematics 2024, 12, 3072. https://doi.org/10.3390/math12193072
Tolba AH, Alamri OA, Baaqeel H. Assessing the Bridge Structure’s System Reliability Utilizing the Generalized Unit Half Logistic Geometric Distribution. Mathematics. 2024; 12(19):3072. https://doi.org/10.3390/math12193072
Chicago/Turabian StyleTolba, Ahlam H., Osama Abdulaziz Alamri, and Hanan Baaqeel. 2024. "Assessing the Bridge Structure’s System Reliability Utilizing the Generalized Unit Half Logistic Geometric Distribution" Mathematics 12, no. 19: 3072. https://doi.org/10.3390/math12193072
APA StyleTolba, A. H., Alamri, O. A., & Baaqeel, H. (2024). Assessing the Bridge Structure’s System Reliability Utilizing the Generalized Unit Half Logistic Geometric Distribution. Mathematics, 12(19), 3072. https://doi.org/10.3390/math12193072

