RideChain: A Blockchain-Based Decentralized Public Transportation Smart Wallet
Abstract
1. Introduction
2. Background and Literature Review
2.1. Blockchain
2.2. Blockchain in Public Transportation
3. Methodology: A Blockchain-Based Transportation Wallet Framework
Users and Entities
4. Proposed System (RideChain)
4.1. System Overview and Architecture
4.2. Smart Contract and Blockchain Wallet
4.3. Functional and Non-Functional Requirements
- [FR1] The system shall be able to allow the service provider to create an account;
- [FR2] The system shall be able to allow the service provider to view or edit account information;
- [FR3] The system shall be able to allow the service provider to add, edit, or delete a journey;
- [FR4] The system shall be able to authorize the service provider license;
- [FR5] The system shall be able to allow the service provider to analyze data.
- [FR1] The system shall be able to allow the passenger to create an account that includes a wallet;
- [FR2] The system shall be able to allow the governmental authority to authorize decentralized identifiers;
- [FR3] Users shall be able to control their data associated with the authenticated identity;
- [NFR1] The system shall be able to provide a public/private key pair to the user;
- [NFR2] The system shall be able to operate on a decentralized information system to issue authenticated identity;
- [NFR2] The system shall be able to inform the user if someone logs into their account.
- [FR1] The system shall be able to allow the user to view their wallet balance;
- [FR2] The system shall be able to allow the user to charge their wallets;
- [NFR1] The system shall be able to protect user privacy by authenticating.
4.4. Analysis and Design of the Main System’s Functionalities
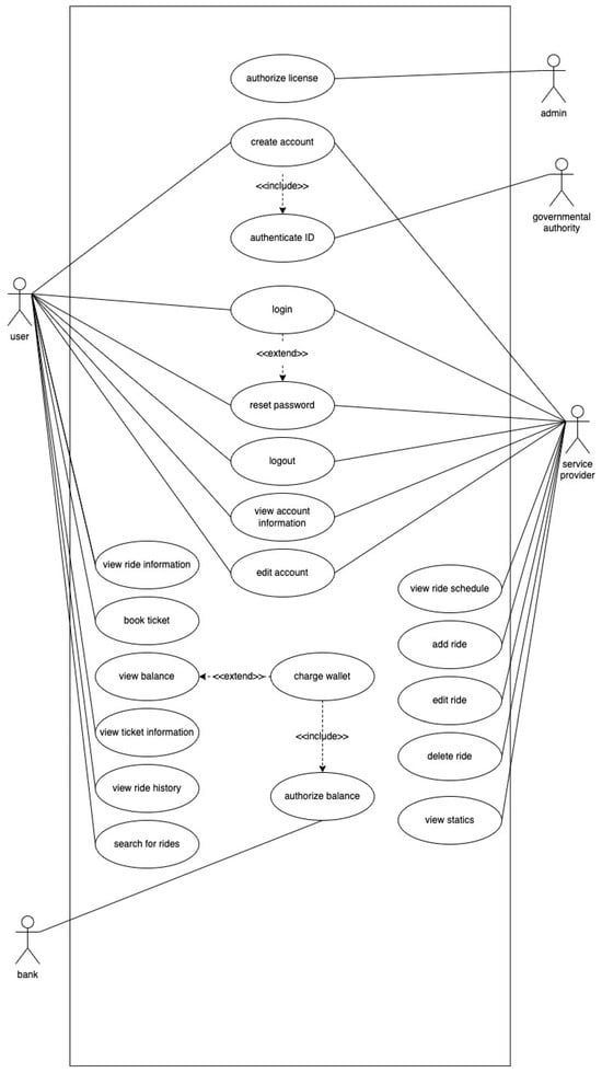
- Use Case Diagram
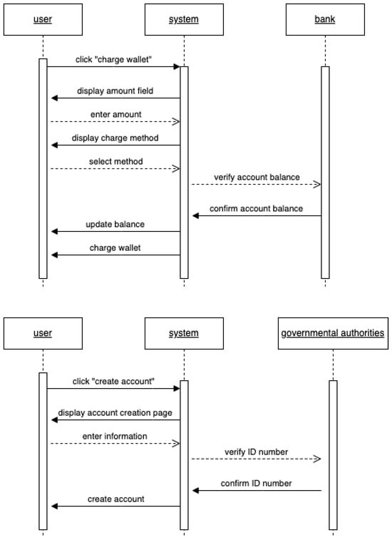
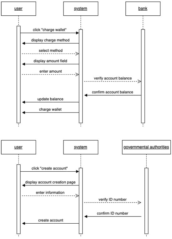
- Sequences Demonstration
4.5. Deployment
- Main Functionalities and Transactions
- Wallet Authentication
- Charge Top up Wallet
- Schema Definition
- Screenshots of the whole system (GUIs)
5. Evaluation and Discussions
5.1. Testing
5.1.1. Integration Testing
5.1.2. Unit Testing
5.1.3. Performance Testing
5.2. User Acceptance Testing
- Efficiency: this was determined by how long it took a user to accomplish a task without any error.
- Satisfaction: this was determined by investigating user experience feedback collected through a questionnaire about user experience.
5.3. Discussion
6. Conclusions and Future Work
Author Contributions
Funding
Data Availability Statement
Acknowledgments
Conflicts of Interest
References
- Kharche, A.; Badholia, S.; Upadhyay, R.K. Implementation of blockchain technology in integrated IoT networks for constructing scalable ITS systems in India. Blockchain Res. Appl. 2024, 5, 100188. [Google Scholar] [CrossRef]
- Aldweesh, A. BlockTicket: A framework for electronic tickets based on smart contract. PLoS ONE 2023, 18, e0284166. [Google Scholar] [CrossRef] [PubMed]
- Enescu, F.M.; Birleanu, F.G.; Raboaca, M.S.; Bizon, N.; Thounthong, P. A Review of the Public Transport Services Based on the Blockchain Technology. Sustainability 2022, 14, 13027. [Google Scholar] [CrossRef]
- Das, D.; Banerjee, S.; Chatterjee, P.; Ghosh, U.; Biswas, U. Blockchain for Intelligent Transportation Systems: Applications, Challenges, and Opportunities. IEEE Internet Things J 2023, 10, 18961–18970. [Google Scholar] [CrossRef]
- Stockburger, L.; Kokosioulis, G.; Mukkamala, A.; Mukkamala, R.R.M. Blockchain-enabled decentralized identity management: The case of self-sovereign identity in public transportation. Blockchain Res. Appl. 2021, 2, 100014. [Google Scholar] [CrossRef]
- Gambetta, R. Distributed Ledger Technology in Pubic Transport: Use Case for Blockchain. Available online: https://www.uitp.org (accessed on 12 December 2022).
- Bahrepour, D.; Maleki, R. Benefit and limitation of using blockchain in smart cities to improve citizen services. GeoJournal 2024, 89, 57. [Google Scholar] [CrossRef]
- Astarita, V.; Giofrè, V.P.; Mirabelli, G.; Solina, V. A Review of Blockchain-Based Systems in Transportation. Information 2020, 11, 21. [Google Scholar] [CrossRef]
- Yuan, Y.; Wang, F.Y. Towards blockchain-based intelligent transportation systems. In Proceedings of the 2016 IEEE 19th International Conference on Intelligent Transportation Systems (ITSC), Rio de Janeiro, Brazil, 1–4 November 2016; pp. 2663–2668. [Google Scholar]
- Alhogail, A. Investigating the Suitability of Blockchain Technology for Public Transportation Systems. In Proceedings of the Intelligent Systems Conference 2023 (IntelliSys 2023), Amsterdam, The Netherland, 7–8 September 2023. [Google Scholar]
- Ghadge, N. Analyzing the Role of Blockchain in Identity and Access Management Systems. Int. J. Sci. Res. Arch. 2024, 12, 2249–2256. [Google Scholar] [CrossRef]
- Alshahrani, M.; Beloff, N.; White, M. Revolutionising Higher Education by Adopting Blockchain Technology in the Certification Process. In Proceedings of the 2020 International Conference on Innovation and Intelligence for Informatics, Computing and Technologies, Sakhir, Bahrain, 20–21 December 2020; IEEE: Piscataway, NJ, USA, 2020; Volume 3. [Google Scholar]
- Yli-Huumo, J.; Ko, D.; Choi, S.; Park, S.; Smolander, K. Where Is Current Research on Blockchain Technology?—A Systematic Review. PLoS ONE 2016, 11, 163477. [Google Scholar] [CrossRef] [PubMed]
- Bijalwan, J.G. Navigating the Future of Secure and Efficient Intelligent Transportation Systems using AI and Blockchain. Open Transp. J. 2024, 18, e26671212291400. [Google Scholar] [CrossRef]
- Baker, T.; Asim, M.; Samwini, H.; Shamim, N.; Alani, M.M.; Buyya, R. A blockchain-based Fog-oriented lightweight framework for smart public vehicular transportation systems. Comput. Netw. 2022, 203, 108676. [Google Scholar] [CrossRef]
- Hîr¸tan, L.A.; Dobre, C.; González-Vélez, H. Blockchain-based reputation for intelligent transportation systems. Sensors 2020, 20, 791. [Google Scholar] [CrossRef] [PubMed]
- Preece, J.D.; Morris, C.R.; Easton, J.M. Leveraging ontochains for distributed public transit ticketing: An investigation with the system for ticketing ubiquity with blockchains. IET Blockchain, 2024; early view. [Google Scholar]
- Mukherjee, S.; Carter, C.; Koh, S.C.L. Blockchain Disruption in Transport; Working paper; Catapult Transport Systems and The University of Sheffield: Milton Keynes, UK, 2018. [Google Scholar]
- Kos-Łabe˛dowicz, J. Telematics—Support for Transport, Proceedings of the 14th International Conference on Transport Systems Telematics, TST 2014, Katowice/Krakow/Ustron, Poland, 22–25 October 2014; Mikulski, J., Ed.; Springer: Berlin/Heidelberg, Germany, 2014; pp. 376–385. [Google Scholar]
- Jabbar, R.; Dhib, E.; Ben Said, A.; Krichen, M.; Fetais, N.; Zaidan, E.; Barkaoui, K. Blockchain Technology for Intelligent Transportation Systems: A Systematic Literature Review. IEEE Access 2022, 10, 20995–21031. [Google Scholar] [CrossRef]
- Iqbal, A.; Rajasekaran, A.S.; Nikhil, G.S.; Azees, M. A Secure and Decentralized Blockchain Based EV Energy Trading Model Using Smart Contract in V2G Network. IEEE Access 2021, 9, 75761–75777. [Google Scholar] [CrossRef]
- Fiorello, D.; Martino, A.; Zani, L.; Christidis, P.; Navajas-Cawood, E. Mobility Data across the EU 28 Member States: Results from an Extensive CAWI Survey. Transp. Res. Procedia 2016, 14, 1104–1113. [Google Scholar] [CrossRef]
- Tobin, A. Sovrin: What Goes on the Ledger? Sovrin: Salt Lake City, UT, USA, 2017. [Google Scholar]
- Khwaji, A.; Alsahafi, Y.; Hussain, F.K. Conceptual Framework of Blockchain Technology Adoption in Saudi Public Hospitals Using TOE Framework. In Lecture Notes in Networks and Systems; Springer: Berlin/Heidelberg, Germany, 2022; pp. 78–89. [Google Scholar]
- Mytis-Gkometh, P.; Drosatos, G.; Efraimidis, P.S.; Kaldoudi, E. Notarization of knowledge retrieval from biomedical repositories using blockchain technology. In IFMBE Proceedings; Springer Nature: Basingstoke, UK, 2018; pp. 69–73. [Google Scholar]
- Golosova, J.; Romanovs, A. Overview of the Blockchain Technology Cases. In Proceedings of the 59th International Scientific Conference on Information Technology and Management Science of Riga Technical University (ITMS), Riga, Latvia, 10–12 October 2018; IEEE: Piscataway, NJ, USA, 2018; pp. 1–6. [Google Scholar]
- Zheng, Z.; Xie, S.; Dai, H.; Chen, X.; Wang, H. An Overview of Blockchain Technology: Architecture, Consensus, and Future Trends. In Proceedings of the 2017 IEEE 6th International Congress on Big Data, Honolulu, HI, USA, 25–30 June 2017; IEEE: Piscataway, NJ, USA, 2017; pp. 557–564. [Google Scholar]
- Samanipour, A.; Bushehrian, O.; Robles, G. MDAPW3: MDA-based development of blockchain-enabled decentralized applications. Sci. Comput. Program. 2025, 239, 103185. [Google Scholar] [CrossRef]
- Kamenivskyy, Y.; Palisetti, A.; Hamze, L.; Saberi, S. A Blockchain-Based Solution for COVID-19 Vaccine Distribution. IEEE Eng. Manag. Rev. 2022, 50, 43–53. [Google Scholar] [CrossRef]
- Jani, S. Smart Contracts: Building Blocks for Digital Transformation. EXTROPY J. Transhumanist Thought 2020, 1–11. [Google Scholar] [CrossRef]
- Shari, N.F.; Malip, A. Blockchain-based decentralized data dissemination scheme in smart transportation. J. Syst. Archit. 2023, 134, 102800. [Google Scholar] [CrossRef]
- Sommerville, I. Software Engineering. In Software Engineering, 10th ed.; Pearson Education Limited: London, UK, 2016. [Google Scholar]
- Torre, D.; Labiche, Y.; Genero, M.; Baldassarre, M.T.; Elaasar, M. UML diagram synthesis techniques: A systematic mapping study. In Proceedings of the 10th International Workshop on Modelling in Software Engineering, Gothenburg, Sweden, 27–28 May 2018; IEEE Computer Society: Piscataway, NJ, USA, 2018; pp. 33–40. [Google Scholar]
- Sims, G. Apple vs Android Ram Management. Available online: https://www.androidauthority.com/apple-vs-android-ram-management-3100032/ (accessed on 2 November 2022).
- Almeshal, T.; Alhogail, A.A. Blockchain for Businesses: A Scoping Review of Suitability Evaluations Frameworks. IEEE Access 2021, 9, 155425–155442. [Google Scholar] [CrossRef]










| Role/Entities | Description |
|---|---|
| Passenger | The user who wants to use the transportation systems. |
| Service Provider | The company responsible for providing the journey routes. |
| Governmental Authority | The authorities responsible for verifying the passengers’ identities. |
| Banks | The financial representation approving and transferring money between wallets. |
| Journey | The entity holds the journey details, including the date, time, route, and stations. |
| BlockTicket | The blockchain representation in the application that is characterized as a growing connected record of tickets. |
| Schema Designer | Credential Issuer | Purpose |
|---|---|---|
| Transportation Authority | Public Transportation Provider | Providing reliable proof for passengers to enable efficient travel across public transportation. |
| Banking Authority | Banking Provider | Providing reliable proof of the passenger’s financial state to enable efficient payment for public transportation services. |
| Government Authority | National Government | Providing reliable proof of passenger’s national identity. |
| Component Name | Description | Result |
|---|---|---|
| Register as a passenger | The system is able to register a passenger successfully. | Pass |
| Register as a service provider | The system is able to register a service provider successfully. | Pass |
| Add journey | Journey information has been entered, and the journey has been added successfully to the schedule. | Pass |
| Edit journey | Editing the journey information has been updated successfully. | Pass |
| Delete journey | The journey has been deleted successfully. | Pass |
| Top up wallet | The wallet has been topped up successfully. | Pass |
| Search for journeys | The journey list has been displayed successfully. | Pass |
| View journey information | Journey information has been viewed successfully. | Pass |
| Book ticket | The ticket has been booked successfully. | Pass |
| View ticket information retrieved from the blockchain | The information has been retrieved and displayed successfully. | Pass |
| View ticket history | Past tickets have been displayed successfully. | Pass |
| Read Ticket through NFC | The tickets can be read through the NFC system successfully. | Pass |
| Task | Time Needed Min:Sec:Msc |
|---|---|
| Register as a passenger | 01:32:06 |
| Top up wallet | 00:20:60 |
| Search for journeys | 00:10:41 |
| View journey information | 00:08:31 |
| Book ticket | 00:48:04 |
| View ticket information retrieved from the blockchain | 00:04:71 |
| View ticket history | 00:10.43 |
| Task | Time Needed Min:Sec:Msec |
|---|---|
| Register as a service provider | 01:30:47 |
| Add journey | 01:08:03 |
| Journey | 00:15:53 |
| Delete journey | 00:09:12 |
| Search for journeys | 00:18:38 |
Disclaimer/Publisher’s Note: The statements, opinions and data contained in all publications are solely those of the individual author(s) and contributor(s) and not of MDPI and/or the editor(s). MDPI and/or the editor(s) disclaim responsibility for any injury to people or property resulting from any ideas, methods, instructions or products referred to in the content. |
© 2024 by the authors. Licensee MDPI, Basel, Switzerland. This article is an open access article distributed under the terms and conditions of the Creative Commons Attribution (CC BY) license (https://creativecommons.org/licenses/by/4.0/).
Share and Cite
Alhogail, A.; Alshahrani, M.; Alsheddi, A.; Almadi, D.; Alfaris, N. RideChain: A Blockchain-Based Decentralized Public Transportation Smart Wallet. Mathematics 2024, 12, 3033. https://doi.org/10.3390/math12193033
Alhogail A, Alshahrani M, Alsheddi A, Almadi D, Alfaris N. RideChain: A Blockchain-Based Decentralized Public Transportation Smart Wallet. Mathematics. 2024; 12(19):3033. https://doi.org/10.3390/math12193033
Chicago/Turabian StyleAlhogail, Areej, Mona Alshahrani, Alanoud Alsheddi, Danah Almadi, and Noura Alfaris. 2024. "RideChain: A Blockchain-Based Decentralized Public Transportation Smart Wallet" Mathematics 12, no. 19: 3033. https://doi.org/10.3390/math12193033
APA StyleAlhogail, A., Alshahrani, M., Alsheddi, A., Almadi, D., & Alfaris, N. (2024). RideChain: A Blockchain-Based Decentralized Public Transportation Smart Wallet. Mathematics, 12(19), 3033. https://doi.org/10.3390/math12193033

