Quantitative Portfolio Management: Review and Outlook
Abstract
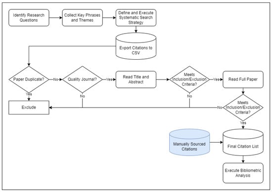
1. Introduction
2. Research Methods
3. Initial Results
- Portfolio optimization
- Risk-parity
- Style integration (factor investing)
- Machine learning
4. Research Themes
4.1. Portfolio Optimization
4.1.1. Mean-Variance Optimization
4.1.2. Conditional Value-at-Risk Optimization
4.1.3. Kelly Portfolio Optimization
4.1.4. Other Utility Functions
| Study | Contribution |
|---|---|
| Black and Litterman [85] | Black–Litterman model |
| Jorion [86,87] | Bayes–Stein approach |
| Pastor [88], Pastor and Stambaugh [89] | Data-and-model |
| MacKinlay and L’uboš Pástor [90] | Missing factor model |
| Kan and Zhou [91] | Kan and Zhou three-fund portfolio |
| Tu and Zhou [18] | Combined portfolios |
| Demiguel [82], Brodie [83] | Regularization of portfolio weights |
4.1.5. Bayesian Estimation
4.1.6. Multi-Period Optimization
4.2. Risk-Parity
4.2.1. Volatility Timing (VT)
4.2.2. Reward-to-Risk Timing (RRT)
4.2.3. Factor Risk-Parity (FRP)
4.2.4. Conditional Mean-Variance Multifactor Portfolio
4.3. Style Integration
4.3.1. Equal Weight Integration
4.3.2. Optimal Integration
4.3.3. Style Momentum Integration and Rotation-of-Styles Integration
4.3.4. Cross-Sectional Pricing Integration
4.3.5. Principal Component Integration
4.3.6. Volatility Timing Integration
4.4. Machine Learning
4.4.1. Elastic-Net
4.4.2. Random Forest (RF)
4.4.3. Extreme Gradient Boosting (XGB)
4.4.4. Shapley Additive Explanations (SHAP)
4.4.5. Hierarchical Clustering
4.4.6. Computer Vision Price Signaling
4.4.7. Reinforcement Learning (RL)
4.4.8. Panic Selling Behavioral Analysis
5. Conclusions
Funding
Data Availability Statement
Conflicts of Interest
References
- Markowitz, H. Portfolio Selection. J. Financ. 1952, 7, 77–91. [Google Scholar]
- Kahneman, D.; Tversky, A. Prospect theory: An analysis of decision under risk. Econometrica 1979, 47, 263–292. [Google Scholar] [CrossRef]
- Thiagarajan, S.R.; Schachter, B. Risk Parity: Rewards, Risks, and Research Opportunities. J. Invest. 2011, 20, 79–89. [Google Scholar] [CrossRef]
- de Prado, M.L. Machine Learning for Econometricians: The Readme Manual. J. Financ. Data Sci. 2022, 4, 10–30. [Google Scholar] [CrossRef]
- Milhomem, D.A.; Dantas, M.J.P. Analysis of new approaches used in portfolio optimization: A systematic literature review. Production 2020, 30, e20190144. [Google Scholar] [CrossRef]
- Goodell, J.W.; Kumar, S.; Lim, W.M.; Pattnaik, D. Artificial intelligence and machine learning in finance: Identifying foundations, themes, and research clusters from bibliometric analysis. J. Behav. Exp. Financ. 2021, 32, 100577. [Google Scholar] [CrossRef]
- Bartram, S.M.; Branke, J.; Rossi, G.D.; Motahari, M. Machine Learning for Active Portfolio Management. J. Financ. Data Sci. 2021, 3, 9–30. [Google Scholar] [CrossRef]
- Krauss, C. Statistical Arbitrage Pairs Trading Strategies: Review and Outlook. J. Econ. Surv. 2017, 31, 513–545. [Google Scholar] [CrossRef]
- Gillan, S.L.; Koch, A.; Starks, L.T. Firms and Social Responsibility: A Review of ESG and CSR Research in Corporate Finance. J. Corp. Financ. 2021, 66, 101889. [Google Scholar] [CrossRef]
- Linnenluecke, M.K.; Marrone, M.; Singh, A.K. Conducting systematic literature reviews and bibliometric analyses. Aust. J. Manag. 2020, 45, 175–194. [Google Scholar] [CrossRef]
- Weise, C.L.; Barbera, R.J. Minsky meets wicksell: Using the wicksellian model to understand the twenty-first century business cycle. In Macroeconomic Theory and Macroeconomic Pedagogy; Palgrave Macmillan: London, UK, 2016; pp. 214–233. [Google Scholar]
- Lipton, A.; Rennie, A. Credit Correlation: Life after Copulas; World Scientific Publishing Company: Singapore, 2007. [Google Scholar]
- Qian, E. Risk Parity Portfolios: Efficient Portfolios through True Diversification; Technical Report; PanAgora Asset Management: Boston, MA, USA, 2005. [Google Scholar]
- Prince, B. Risk Parity Is about Balance; Bridgewater Associates: Westport, CT, USA, 2011. [Google Scholar]
- Maillard, S.; Roncalli, T.; Teïletche, J. The Properties of Equally Weighted Risk Contribution Portfolios. J. Portf. Manag. 2010, 36, 60–70. [Google Scholar] [CrossRef]
- Leippold, M.; Rueegg, R. The mixed vs the integrated approach to style investing: Much ado about nothing? Eur. Financ. Manag. 2018, 24, 829–855. [Google Scholar] [CrossRef]
- DeMiguel, V.; Garlappi, L.; Uppal, R. Optimal versus naive diversification: How inefficient is the 1/N portfolio strategy? Rev. Financ. Stud. 2009, 22, 1915–1953. [Google Scholar] [CrossRef]
- Tu, J.; Zhou, G. Markowitz meets Talmud: A combination of sophisticated and naive diversification strategies. J. Financ. Econ. 2011, 99, 204–215. [Google Scholar] [CrossRef]
- Kirby, C.; Ostdiek, B. It’s All in the Timing: Simple Active Portfolio Strategies that Outperform Naïve Diversification. J. Financ. Quant. Anal. 2012, 47, 437–467. [Google Scholar] [CrossRef]
- Capponi, A.; Figueroa-López, J.E. Dynamic portfolio optimization with a defaultable security and regime-switching. Math. Financ. 2014, 24, 207–249. [Google Scholar] [CrossRef]
- Creamer, G.G. Can a corporate network and news sentiment improve portfolio optimization using the Black–Litterman model? Quant. Financ. 2015, 15, 1405–1416. [Google Scholar] [CrossRef]
- Maccheroni, F.; Marinacci, M.; Rustichini, A.; Taboga, M. Portfolio selection with monotone mean-variance preferences. Math. Financ. 2009, 19, 487–521. [Google Scholar] [CrossRef]
- Stoyanov, S.V.; Rachev, S.T.; Fabozzi, F.J. Optimal financial portfolios. Appl. Math. Financ. 2007, 14, 401–436. [Google Scholar] [CrossRef]
- Asness, C.S.; Frazzini, A.; Pedersen, L.H. Leverage aversion and risk parity. Financ. Anal. J. 2012, 68, 47–59. [Google Scholar] [CrossRef]
- Czichowsky, C. Time-consistent mean-variance portfolio selection in discrete and continuous time. Financ. Stoch. 2013, 17, 227–271. [Google Scholar] [CrossRef]
- Krokhmal, P.A. Higher moment coherent risk measures. Quant. Financ. 2007, 7, 373–387. [Google Scholar] [CrossRef]
- Natarajan, K.; Sim, M.; Uichanco, J. Tractable robust expected utility and risk models for portfolio optimization: Tractable robust expected utility and risk models. Math. Financ. 2010, 20, 695–731. [Google Scholar] [CrossRef]
- Jin, H.; Xu, Z.Q.; Zhou, X.Y. A convex stochastic optimization problem arising from portfolio selection. Math. Financ. 2008, 18, 171–183. [Google Scholar] [CrossRef]
- Mu, C.; Tian, W.; Yang, J. Portfolio choice with skewness preference and wealth-dependent risk aversion. Quant. Financ. 2019, 19, 1905–1919. [Google Scholar] [CrossRef]
- Low, C.; Pachamanova, D.; Sim, M. Skewness-aware asset allocation: A new theoretical framework and empirical evidence. Math. Financ. 2012, 22, 379–410. [Google Scholar] [CrossRef]
- Chow, G.; Jacquier, E.; Kritzman, M.; Lowry, K. Optimal portfolios in good times and bad. Financ. Anal. J. 1999, 55, 65–73. [Google Scholar] [CrossRef]
- Huo, L.; Kim, T.-H.; Kim, Y. Robust estimation of covariance and its application to portfolio optimization. Financ. Res. Lett. 2012, 9, 121–134. [Google Scholar] [CrossRef]
- Nika, Z.; Rásonyi, M. Log-optimal portfolios with memory effect. Appl. Math. Financ. 2018, 25, 557–585. [Google Scholar] [CrossRef]
- Kamali, R.; Mahmoodi, S.; Jahandideh, M.-T. Optimization of multi-period portfolio model after fitting best distribution. Financ. Res. Lett. 2019, 30, 44–50. [Google Scholar] [CrossRef]
- Chicheportiche, R.; Bouchaud, J.-P. A nested factor model for non-linear dependencies in stock returns. Quant. Financ. 2015, 15, 1789–1804. [Google Scholar] [CrossRef]
- De Giorgi, E.; Post, T. Second-order stochastic dominance, reward-risk portfolio selection, and the capm. J. Financ. Quant. Anal. 2008, 43, 525–546. [Google Scholar] [CrossRef]
- Hakansson, N.H. Multi-period mean-variance analysis: Toward a general theory of portfolio choice*. J. Financ. 1971, 26, 857–884. [Google Scholar]
- Owen, J.; Rabinovitch, R. On the class of elliptical distributions and their applications to the theory of portfolio choice. J. Financ. 1983, 38, 745–752. [Google Scholar] [CrossRef]
- Ledoit, O.; Wolf, M. Improved estimation of the covariance matrix of stock returns with an application to portfolio selection. J. Empir. Financ. 2003, 10, 603–621. [Google Scholar] [CrossRef]
- Hitaj, A.; Mercuri, L.; Rroji, E. Portfolio selection with independent component analysis. Financ. Res. Lett. 2015, 15, 146–159. [Google Scholar] [CrossRef]
- Münnix, M.C.; Schäfer, R.; Grothe, O. Estimating correlation and covariance matrices by weighting of market similarity. Quant. Financ. 2014, 14, 931–939. [Google Scholar] [CrossRef]
- Dentcheva, D.; Stock, G.J. On the price of risk in a mean-risk optimization model. Quant. Financ. 2018, 18, 1699–1713. [Google Scholar] [CrossRef]
- Gennotte, G. Optimal portfolio choice under incomplete information. J. Financ. 1986, 41, 733–746. [Google Scholar] [CrossRef]
- Pástor, Ľ.; Stambaugh, R.F. Mutual fund performance and seemingly unrelated assets. J. Financ. Econ. 2002, 63, 315–349. [Google Scholar] [CrossRef]
- Atkinson, C.; Wilmott, P. Portfolio management with transaction costs: An asymptotic analysis of the morton and pliska model. Math. Financ. 1995, 5, 357–367. [Google Scholar] [CrossRef]
- Atkinson, C.; Ingpochai, P. Optimization of N-risky asset portfolios with stochastic variance and transaction costs. Quant. Financ. 2010, 10, 503–514. [Google Scholar] [CrossRef]
- Chen, P.; Yang, H. Markowitz’s mean-variance asset–liability management with regime switching: A multi-period model. Appl. Math. Financ. 2011, 18, 29–50. [Google Scholar] [CrossRef]
- Chen, A.H.; Fabozzi, F.J.; Huang, D. Portfolio revision under mean-variance and mean-CVaR with transaction costs. Rev. Quant. Financ. Account. 2012, 39, 509–526. [Google Scholar] [CrossRef]
- Cover, T.M. Universal portfolios. Math. Financ. 1991, 1, 1–29. [Google Scholar] [CrossRef]
- Das, S.; Markowitz, H.; Scheid, J.; Statman, M. Portfolio optimization with mental accounts. J. Financ. Quant. Anal. 2010, 45, 311–334. [Google Scholar] [CrossRef]
- Das, S.R.; Kaznachey, D.; Goyal, M. Computing optimal rebalance frequency for log-optimal portfolios. Quant. Financ. 2014, 14, 1489–1502. [Google Scholar] [CrossRef]
- Elton, E.J.; Gruber, M.J.; Padberg, M.W. Simple criteria for optimal portfolio selection. J. Financ. 1976, 31, 1341–1357. [Google Scholar] [CrossRef]
- Elton, E.J.; Gruber, M.J.; Padberg, M.W. Simple rules for optimal portfolio selection: The multi group case. J. Financ. Quant. Anal. 1977, 12, 329. [Google Scholar] [CrossRef]
- Fouque, J.-P.; Hu, R. Optimal portfolio under fractional stochastic environment. Math. Financ. 2019, 29, 697–734. [Google Scholar] [CrossRef]
- Grossman, S.J.; Zhou, Z. Optimal investment strategies for controlling drawdowns. Math. Financ. 1993, 3, 241–276. [Google Scholar] [CrossRef]
- Jobst, N.J.; Horniman, M.D.; Lucas, C.A.; Mitra, G. Computational aspects of alternative portfolio selection models in the presence of discrete asset choice constraints. Quant. Financ. 2001, 1, 489–501. [Google Scholar] [CrossRef]
- Jorion, P. Portfolio optimization with tracking-error constraints. Financ. Anal. J. 2003, 59, 70–82. [Google Scholar] [CrossRef]
- Kane, A. Skewness preference and portfolio choice. J. Financ. Quant. Anal. 1982, 17, 15. [Google Scholar] [CrossRef]
- Lan, C. An out-of-sample evaluation of dynamic portfolio strategies. Rev. Financ. 2015, 19, 2359–2399. [Google Scholar] [CrossRef]
- Li, B.; Wang, J.; Huang, D.; Hoi, S.C.H. Transaction cost optimization for online portfolio selection. Quant. Financ. 2018, 18, 1411–1424. [Google Scholar] [CrossRef]
- Mulvey, J.M.; Sun, Y.; Wang, M.; Ye, J. Optimizing a portfolio of mean-reverting assets with transaction costs via a feedforward neural network. Quant. Financ. 2020, 20, 1239–1261. [Google Scholar] [CrossRef]
- Muthuraman, K.; Kumar, S. Multidimensional portfolio optimization with proportional transaction costs. Math. Financ. 2006, 16, 301–335. [Google Scholar] [CrossRef]
- Nystrup, P.; Madsen, H.; Lindström, E. Dynamic portfolio optimization across hidden market regimes. Quant. Financ. 2018, 18, 83–95. [Google Scholar] [CrossRef]
- Roman, D.; Darby-Dowman, K.; Mitra, G. Mean-risk models using two risk measures: A multi-objective approach. Quant. Financ. 2007, 7, 443–458. [Google Scholar] [CrossRef]
- Taboga, M. Portfolio selection with two-stage preferences. Financ. Res. Lett. 2005, 2, 152–164. [Google Scholar] [CrossRef]
- Wachter, J.A. Portfolio and consumption decisions under mean-reverting returns: An exact solution for complete markets. J. Financ. Quant. Anal. 2002, 37, 63. [Google Scholar] [CrossRef]
- Xidonas, P.; Mavrotas, G. Comparative issues between linear and non-linear risk measures for non-convex portfolio optimization: Evidence from the S&P 500. Quant. Financ. 2014, 14, 1229–1242. [Google Scholar]
- Pogue, G.A. An Extension of the Markowitz Portfolio Selection Model to Include Variable Transactions’ Costs, Short Sales, Leverage Policies and Taxes. J. Financ. 1970, 25, 1005–1027. [Google Scholar] [CrossRef]
- Cederburg, S.; O’Doherty, M.S.; Wang, F.; Yan, X.S. On the performance of volatility-managed portfolios. J. Financ. Econ. 2020, 138, 95–117. [Google Scholar] [CrossRef]
- Roy, A.D. Safety First and the Holding of Assets. Econometrica 1952, 20, 431–449. [Google Scholar] [CrossRef]
- Kelly, J.L. A New Interpretation of Information Rate. Bell Syst. Tech. J. 1956, 35, 917–926. [Google Scholar] [CrossRef]
- Gul, F. A Theory of Disappointment Aversion. Econometrica 1991, 59, 667–686. [Google Scholar] [CrossRef]
- Sundaresan, S.M. Intertemporally Dependent Preferences and the Volatility of Consumption and Wealth. Rev. Financ. Stud. 1989, 2, 73–89. [Google Scholar] [CrossRef]
- Abel, A.B. Asset Prices under Habit Formation and Catching up with the Joneses. Am. Econ. Rev. 1990, 80, 38–42. [Google Scholar]
- Knight, F.H. Risk, Uncertainty and Profit; Houghton Mifflin Company: Boston, MA, USA, 1921. [Google Scholar]
- Rockafellar, R.T.; Uryasev, S. Optimization of conditional value-at-risk. J. Risk 2000, 2, 21–41. [Google Scholar] [CrossRef]
- Uryasev, S. Conditional value-at-risk: Optimization algorithms and applications. In Proceedings of the IEEE/IAFE/INFORMS 2000 Conference on Computational Intelligence for Financial Engineering (CIFEr) (Cat. No.00TH8520), New York, NY, USA, 28 March 2000; pp. 49–57. [Google Scholar]
- Low, R.K.Y.; Alcock, J.; Faff, R.; Brailsford, T. Canonical vine copulas in the context of modern portfolio management: Are they worth it? J. Bank. Financ. 2013, 37, 3085–3099. [Google Scholar] [CrossRef]
- Carta, A.; Conversano, C. Practical implementation of the kelly criterion: Optimal growth rate, number of trades, and rebalancing frequency for equity portfolios. Front. Appl. Math. Stat. 2020, 6, 577050. [Google Scholar] [CrossRef]
- Low, R.K.Y. Vine copulas: Modelling systemic risk and enhancing higher-moment portfolio optimisation. Account. Financ. 2018, 58, 423–463. [Google Scholar] [CrossRef]
- Adler, T.; Kritzman, M. Mean–variance versus full-scale optimisation: In and out of sample. J. Asset Manag. 2007, 7, 302–311. [Google Scholar] [CrossRef]
- DeMiguel, V.; Garlappi, L.; Nogales, F.J.; Uppal, R. A generalized approach to portfolio optimization: Improving performance by constraining portfolio norms. Manag. Sci. 2009, 55, 798–812. [Google Scholar] [CrossRef]
- Brodie, J.; Daubechies, I.; De Mol, C.; Giannone, D.; Loris, I. Sparse and stable Markowitz portfolios. Proc. Natl. Acad. Sci. USA 2009, 106, 12267–12272. [Google Scholar] [CrossRef]
- Bruder, B.; Gaussel, N.; Richard, J.C.; Roncalli, T. Regularization of portfolio allocation. SSRN Electron. J. 2013. [Google Scholar] [CrossRef]
- Black, F.; Litterman, R.B. Asset Allocation: Combining Investor Views with Market Equilibrium. J. Fixed Income 1991, 1, 7–18. [Google Scholar] [CrossRef]
- Jorion, P. Bayes-Stein Estimation for Portfolio Analysis. J. Financ. Quant. Anal. 1986, 21, 279–292. [Google Scholar] [CrossRef]
- Jorion, P. Bayesian and CAPM estimators of the means: Implications for portfolio selection. J. Bank. Financ. 1991, 15, 717–727. [Google Scholar] [CrossRef]
- Pastor, L. Portfolio Selection and Asset Pricing Models. J. Financ. 2000, 55, 179–223. [Google Scholar] [CrossRef]
- Pastor, L.; Stambaugh, R.F. Comparing asset pricing models: An investment perspective. J. Financ. Econ. 2000, 56, 335–381. [Google Scholar] [CrossRef]
- MacKinlay, A.C.; Pástor, L. Asset Pricing Models: Implications for Expected Returns and Portfolio Selection. Rev. Financ. Stud. 2000, 13, 883–916. [Google Scholar] [CrossRef]
- Kan, R.; Zhou, G. Optimal Portfolio Choice with Parameter Uncertainty. J. Financ. Quant. Anal. 2007, 42, 621–656. [Google Scholar] [CrossRef]
- Bayes, T.L. An essay towards solving a problem in the doctrine of chances. By the late Rev. Mr. Bayes, F.R.S. communicated by Mr. Price, in a letter to John Canton, A.M.F.R.S. Philos. Trans. R. Soc. Lond. 1763, 53, 370–418. [Google Scholar]
- Stein, C.M. Inadmissibility of the Usual Estimator for the Mean of a Multivariate Normal Distribution. In Proceedings of the Third Berkeley Symposium on Mathematical Statistics and Probability, Berkeley, CA, USA, 26–31 December 1954; University of California Press: Berkeley, CA, USA, 1955; Volume 1, pp. 197–206. [Google Scholar]
- James, W.; Stein, C.M. Estimation with Quadratic Loss. In Proceedings of the Fourth Berkeley Symposium on Mathematical Statistics and Probability, Los Angeles, CA, USA, 20–30 July 1961; pp. 361–379. [Google Scholar]
- Allaj, E. The Black–Litterman model and views from a reverse optimization procedure: An out-of-sample performance evaluation. Comput. Manag. Sci. 2020, 17, 465–492. [Google Scholar] [CrossRef]
- Kritzman, M.; Page, S.; Turkington, D. In Defense of Optimization: The Fallacy of 1/N. Financ. Anal. J. 2010, 66, 31–39. [Google Scholar] [CrossRef]
- Balduzzi, P.; Lynch, A.W. Transaction costs and predictability: Some utility cost calculations. J. Financ. Econ. 1999, 52, 47–78. [Google Scholar] [CrossRef]
- Bellman, R. On the theory of dynamic programming. Proc. Natl. Acad. Sci. USA 1952, 38, 613–640. [Google Scholar] [CrossRef]
- Das, S.R.; Ostrov, D.; Radhakrishnan, A.; Srivastav, D. Dynamic portfolio allocation in goals-based wealth management. Comput. Manag. Sci. 2020, 17, 613–640. [Google Scholar] [CrossRef]
- Wang, Y.; Aste, T. Dynamic portfolio optimization with inverse covariance clustering. Expert Syst. Appl. 2023, 213, 118739. [Google Scholar] [CrossRef]
- Bhansali, V. Beyond Risk Parity. J. Invest. 2011, 20, 137–147. [Google Scholar] [CrossRef]
- Bhansali, V.; Davis, J.; Rennison, G.; Hsu, J.; Li, F. The Risk in Risk Parity: A Factor-Based Analysis of Asset-Based Risk Parity. J. Invest. 2012, 21, 102–110. [Google Scholar] [CrossRef][Green Version]
- DeMiguel, V.; Martin-Utrera, A.; Uppal, R. A Multifactor Perspective on Volatility-Managed Portfolios. SSRN Electron. J. 2021. [Google Scholar] [CrossRef]
- Fletcher, J. Do optimal diversification strategies outperform the 1/N strategy in U.K. stock returns? Int. Rev. Financ. Anal. 2011, 20, 375–385. [Google Scholar] [CrossRef]
- Moreira, A.; Muir, T. Volatility-Managed Portfolios. J. Financ. 2017, 72, 1611–1644. [Google Scholar] [CrossRef]
- Barroso, P.; Detzel, A. Do limits to arbitrage explain the benefits of volatility-managed portfolios? J. Financ. Econ. 2021, 140, 744–767. [Google Scholar] [CrossRef]
- Abdi, F.; Ranaldo, A. A Simple Estimation of Bid-Ask Spreads from Daily Close, High, and Low Prices. Rev. Financ. Stud. 2017, 30, 4437–4480. [Google Scholar] [CrossRef]
- Sharpe, W.F. Capital asset prices: A theory of market equilibrium under conditions of risk. J. Financ. 1964, 19, 425–442. [Google Scholar]
- Lintner, J. The Valuation of Risk Assets and the Selection of Risky Investments in Stock Portfolios and Capital Budgets. Rev. Econ. Stat. 1965, 47, 37. [Google Scholar] [CrossRef]
- Fama, E.F.; French, K.R. Common risk factors in the returns on stocks and bonds. J. Financ. Econ. 1993, 33, 3–56. [Google Scholar] [CrossRef]
- Ross, S.A. The arbitrage theory of capital asset pricing. J. Econ. Theory 1976, 13, 341–360. [Google Scholar] [CrossRef]
- Carhart, M.M. On Persistence in Mutual Fund Performance. J. Financ. 1997, 52, 57–82. [Google Scholar] [CrossRef]
- Fama, E.F.; French, K.R. A five-factor asset pricing model. J. Financ. Econ. 2015, 116, 1–22. [Google Scholar] [CrossRef]
- Fitzgibbons, S.; Friedman, J.; Pomorski, L.; Serban, L. Long-Only Style Investing: Don’t Just Mix, Integrate. J. Invest. 2017, 26, 153–164. [Google Scholar] [CrossRef][Green Version]
- Frazzini, A.; Israel, R.; Moskowitz, T.J.; Novy-Marx, R. A New Core Equity Paradigm: Using Value, Momentum, and Quality to Outperform Markets. AQR Cap. Manag. White Pap. 2013. [Google Scholar]
- Fernandez-Perez, A.; Fuertes, A.M.; Miffre, J. A comprehensive appraisal of style-integration methods. J. Bank. Financ. 2019, 105, 134–150. [Google Scholar] [CrossRef]
- Brandt, M.W.; Santa-Clara, P.; Valkanov, R. Parametric Portfolio Policies: Exploiting Characteristics in the Cross-Section of Equity Returns. Rev. Financ. Stud. 2009, 22, 3411–3447. [Google Scholar] [CrossRef]
- Fischer, M.; Gallmeyer, M.F. Heuristic portfolio trading rules with capital gain taxes. J. Financ. Econ. 2016, 119, 611–625. [Google Scholar] [CrossRef]
- Ghysels, E.; Plazzi, A.; Valkanov, R. Why Invest in Emerging Markets? The Role of Conditional Return Asymmetry. J. Financ. 2016, 71, 2145–2192. [Google Scholar] [CrossRef]
- DeMiguel, V.; Martín-Utrera, A.; Nogales, F.J.; Uppal, R. A Transaction-Cost Perspective on the Multitude of Firm Characteristics. Rev. Financ. Stud. 2020, 33, 2180–2222. [Google Scholar] [CrossRef]
- Barberis, N.; Shleifer, A. Style investing. J. Financ. Econ. 2003, 68, 161–199. [Google Scholar] [CrossRef]
- Zou, H.; Hastie, T. Regularization and variable selection via the elastic net. J. R. Stat. Soc. 2005, 67, 301–320. [Google Scholar] [CrossRef]
- Ho, T.K. Random decision forests. In Proceedings of the 3rd International Conference on Document Analysis and Recognition, Montreal, QC, Canada, 14–16 August 1995; Volume 1, pp. 278–282. [Google Scholar]
- Chen, T.; Guestrin, C. XGBoost: A Scalable Tree Boosting System. In Proceedings of the 22nd ACM SIGKDD International Conference on Knowledge Discovery and Data Mining, ACM, San Francisco, CA, USA, 13–17 August 2016; pp. 785–794. [Google Scholar]
- Lundberg, S.M.; Lee, S.I. A Unified Approach to Interpreting Model Predictions. Adv. Neural Inf. Process. Syst. 2017, 4766–4775. [Google Scholar]
- Jiang, Z.; Xu, D.; Liang, J. A Deep Reinforcement Learning Framework for the Financial Portfolio Management Problem. arXiv 2017, arXiv:1706.10059. [Google Scholar]
- Raffinot, T. Hierarchical Clustering-Based Asset Allocation. J. Portf. Manag. 2018, 44, 89–99. [Google Scholar] [CrossRef]
- Jiang, J.; Kelly, B.T.; Xiu, D. (Re-)Imag(in)ing Price Trends. SSRN Electron. J. 2020. [Google Scholar] [CrossRef]
- Elkind, D.; Kaminski, K.; Lo, A.W.; Siah, K.W.; Wong, C.H. When Do Investors Freak Out? Machine Learning Predictions of Panic Selling. J. Financ. Data Sci. 2022, 4, 11–39. [Google Scholar] [CrossRef]
- Chen, J.; Tindall, M.L. Hedge Fund Replication Using Shrinkage Methodologies. J. Altern. Invest. 2014, 17, 26–49. [Google Scholar] [CrossRef]
- Breiman, L. Random Forests. Mach. Learn. 2001, 45, 5–32. [Google Scholar] [CrossRef]
- Zhu, M.; Philpotts, D.; Sparks, R.; Stevenson, M.J. A Hybrid Approach to Combining CART and Logistic Regression for Stock Ranking. J. Portf. Manag. 2011, 38, 100–109. [Google Scholar] [CrossRef]
- Montiel, J.; Mitchell, R.; Frank, E.; Pfahringer, B.; Abdessalem, T.; Bifet, A. Adaptive XGBoost for Evolving Data Streams. In Proceedings of the 2020 International Joint Conference on Neural Networks (IJCNN), Glasgow, UK, 19–24 July 2020; pp. 1–8. [Google Scholar]
- Shapley, L.S. A Value for N-Person Games. In Contributions to the Theory of Games; Princeton University Press: Princeton, NJ, USA, 1952. [Google Scholar]
- Lopez de Prado, M. Building diversified portfolios that outperform out of sample. J. Portf. Manag. 2016, 42, 59–69. [Google Scholar] [CrossRef]
- Fukushima, K. Neocognitron: A self organizing neural network model for a mechanism of pattern recognition unaffected by shift in position. Biol. Cybern. 1980, 36, 193–202. [Google Scholar] [CrossRef] [PubMed]
- Denker, J.S.; LeCun, Y. Transforming Neural-Net Output Levels to Probability Distributions. In Proceedings of the 3rd International Conference on Neural Information Processing Systems, Denver, CO, USA, 26–29 November 1990; Morgan Kaufmann Publishers Inc.: Burlington, UK, 1990; pp. 853–859. [Google Scholar]
- Cheng, T.; Chen, K. A general framework for portfolio construction based on generative models of asset returns. J. Financ. Data Sci. 2023, 9, 100113. [Google Scholar] [CrossRef]
- Ivakhnenko, A.G. Polynomial Theory of Complex Systems. IEEE Trans. Syst. Man Cybern. 1971, 1, 364–378. [Google Scholar] [CrossRef]
- Cybenko, G. Approximation by superpositions of a sigmoidal function. Math. Control Signals Syst. 1989, 2, 303–314. [Google Scholar] [CrossRef]





| Research Questions | Question 1 | What is the history of quantitative portfolio management? |
| Question 2 | Given the results from Q1, what should be the focus of future quantitative portfolio management research? | |
| Languages | All search queries and journal articles will be in English | |
| Research Quality | Articles must be published in a A/A*-quality journal (as per the ABDC database) | |
| Inclusion Criteria | Journal articles must be quantitative in nature and relevant to equity portfolios or their constituent parts | |
| Exclusion Criteria | Duplicate journal articles Review papers | |
| Search Query | TITLE-ABS-KEY(“portfolio management” OR “portfolio optimization” OR “investment portfolio” OR “portfolio strateg*” OR “portfolio selection” OR “mean-variance” OR “portfolio choice” OR “optimal portfolio” OR “portfolio analysis” OR “modern portfolio theory” OR “diversification strategies” OR “markowitz” OR “risk parity” OR “volatility managed” OR “style integration”) AND DOCTYPE(ar) AND SRCTYPE(j) AND LANGUAGE(English) AND SUBJAREA(ECON) | |
| Study | Utility Function |
|---|---|
| Markowitz [1] | Mean-variance |
| Roy [70] | Safety first |
| Kelly [71] | Kelly criterion |
| Kahneman and Tversky [2] | Prospect theory (or loss aversion) |
| Gul [72] | Disappointment aversion |
| Sundaresan [73] | Habit utility |
| Abel [74] | Catching up with the Joneses |
| Knight [75] | Uncertainty aversion |
| Rockafellar and Uryasev [76] | CVaR optimisation |
| Study | Contribution |
|---|---|
| Qian [13] | Formalisation of risk-parity |
| Bhansali [101] | Risk factors used instead of assets |
| Kirby and Ostdiek [19] | Volatility timing and reward-to-risk timing |
| Bhansali et al. [102] | Factor risk-parity |
| DeMiguel et al. [103] | Conditional mean-variance multifactor portfolio |
| Study | Contribution |
|---|---|
| Fitzgibbons et al. [114] | Equal Weight Integration (EWI) |
| Brandt et al. [117] | Optimal Integration (OI) |
| Fischer and Gallmeyer [118] | |
| Ghysels et al. [119] | |
| DeMiguel et al. [120] | |
| Barberis and Shleifer [121] | Rotation-of-Styles Integration (RSI) |
| Fernandez-Perez et al. [116] | Volatility Timing Integration (VTI) |
| Cross-Sectional Pricing Integration (CSI) | |
| Style Momentum Integration (SMI) | |
| Principal Components Integration (PCI) |
| Study | Contribution |
|---|---|
| Zou and Hastie [122] | Elastic-net |
| Ho [123] | Random forests |
| Chen and Guestrin [124] | Extreme gradient boosting |
| Lundberg and Lee [125] | Shapley additive explanations |
| Jiang et al. [126] | Reinforcement learning portfolio optimization |
| Raffinot [127] | Hierarchical clustering |
| Jiang et al. [128] | Computer vision price signaling |
| Elkind et al. [129] | Panic selling behavioral analysis |
Disclaimer/Publisher’s Note: The statements, opinions and data contained in all publications are solely those of the individual author(s) and contributor(s) and not of MDPI and/or the editor(s). MDPI and/or the editor(s) disclaim responsibility for any injury to people or property resulting from any ideas, methods, instructions or products referred to in the content. |
© 2024 by the authors. Licensee MDPI, Basel, Switzerland. This article is an open access article distributed under the terms and conditions of the Creative Commons Attribution (CC BY) license (https://creativecommons.org/licenses/by/4.0/).
Share and Cite
Senescall, M.; Low, R.K.Y. Quantitative Portfolio Management: Review and Outlook. Mathematics 2024, 12, 2897. https://doi.org/10.3390/math12182897
Senescall M, Low RKY. Quantitative Portfolio Management: Review and Outlook. Mathematics. 2024; 12(18):2897. https://doi.org/10.3390/math12182897
Chicago/Turabian StyleSenescall, Michael, and Rand Kwong Yew Low. 2024. "Quantitative Portfolio Management: Review and Outlook" Mathematics 12, no. 18: 2897. https://doi.org/10.3390/math12182897
APA StyleSenescall, M., & Low, R. K. Y. (2024). Quantitative Portfolio Management: Review and Outlook. Mathematics, 12(18), 2897. https://doi.org/10.3390/math12182897

