Next Article in Journal
Efficient Study on Westervelt-Type Equations to Design Metamaterials via Symmetry Analysis
Previous Article in Journal
Adaptation of an Eddy Current Model for Characterizing Subsurface Defects in CFRP Plates Using FEM Analysis Based on Energy Functional
 
 
Font Type:
Arial Georgia Verdana
Font Size:
Aa Aa Aa
Line Spacing:
Column Width:
Background:
Article

Stability and Hopf Bifurcation Analysis of a Predator–Prey Model with Weak Allee Effect Delay and Competition Delay

1
School of Mathematics and Computer Science, Northwest Minzu University, Lanzhou 730030, China
2
Experimental Teaching Department, Northwest Minzu University, Lanzhou 730030, China
3
Gansu High-Tech Innovation Service Center, Lanzhou 730030, China
*
Author to whom correspondence should be addressed.
Mathematics 2024, 12(18), 2853; https://doi.org/10.3390/math12182853
Submission received: 15 August 2024 / Revised: 6 September 2024 / Accepted: 10 September 2024 / Published: 13 September 2024
(This article belongs to the Section E3: Mathematical Biology)

Abstract

The purpose of this paper is to study a predator–prey model with Allee effect and double time delays. This research examines the dynamics of the model, with a focus on positivity, existence, stability and Hopf bifurcations. The stability of the periodic solution and the direction of the Hopf bifurcation are elucidated by applying the normal form theory and the center manifold theorem. To validate the correctness of the theoretical analysis, numerical simulations were conducted. The results suggest that a weak Allee effect delay can promote stability within the model, transitioning it from instability to stability. Nevertheless, the competition delay induces periodic oscillations and chaotic dynamics, ultimately resulting in the population’s collapse.
MSC:
37G15; 34D05; 34D20; 34D23

1. Introduction

In the realm of population ecology, predator–prey interaction constitutes a pivotal component. Owing to its significance and ubiquity, the phenomenon has been examined by numerous mathematicians and ecologists. The most seminal predator–prey model was proposed by Lotka and Volterra [1,2]. This model illustrates the fluctuating trend of predator and prey populations over time. The Lotka–Volterra predator–prey model is formulated as follows:
d Y 1 ( T ) d T = r a Y 2 T Y 1 T , d Y 2 ( T ) d T = d + γ Y 1 ( T ) Y 2 ( T ) ,
where Y 1 ( T ) and Y 2 ( T ) are the population densities of prey and predator. r denotes the inherent growth rate of prey, while a signifies the predation rate at which predators consume prey. γ is the conversion efficiency, quantifying the number of predator offspring produced per prey captured. d is the mortality rate of predators. All parameters are assumed to be positive. According to Model (1), the prey population’s growth is unbounded in the absence of predators, an assumption that is considered unreasonable [3]. To more accurately depict population growth under constrained conditions, Verhulst [4] introduced the logistic model: d Y 1 ( T ) / d T = r Y 1 T 1 Y 1 T / L . The L in the equation represents the maximum resource in the environment that can accommodate the survival of the species, which is called the environmental carrying capacity. Model (1) was transformed into the logistic Lotka–Volterra model, as presented below:
d Y 1 ( T ) d T = r Y 1 T 1 Y 1 T L a Y 1 T Y 2 T , d Y 2 ( T ) d T = γ Y 1 ( T ) Y 2 ( T ) d Y 2 ( T ) .
Population dynamics are influenced by many ecological factors, such as the Allee effect, fear, refuge, hunting cooperation, stage structure, habitat complexity, infectious diseases and delays. Many researchers have incorporated these factors into the predator–prey system for extensive research, enriching the dynamics of the predator–prey model. The effects of different ecological factors on the predator–prey system is significantly different. For example, the fear of predators will have an impact on the prey. This usually causes the prey to change its behavior, physiological state or habitat selection. Zanette et al. [5] only analyzed the effect of fear on the prey population. By playing a predator sounds to a sparrow population during the breeding season rather than directly killing it, it was found that the growth rate of the prey was reduced by about 40% during the breeding period, indicating that the predator’s fear effect on the prey had a more significant effect than directly killing the prey. Relevant research on fear can be further referenced [6,7,8]. Shelter is also an important ecological factor affecting the predator–prey system. Preys that exhibit sanctuary behavior can reduce the risk of predation, thereby protecting themselves to a certain extent and maintaining population size. For example, in systems of wolves and ungulates, ungulates may migrate to core areas away from wolf packs, thereby reducing the risk of predation. This paper does not fully enumerate all the factors that affect population dynamics; interested readers can refer to [9,10,11].
The Allee effect was first observed by the American ecologist Allee and his associates in their investigation of fish behavior. Initially, research on the Allee effect was primarily focused on the behaviors of fish and insects. As research has progressed, it has become evident that this phenomenon is widespread in nature. Numerous biological phenomena can precipitate the Allee effect, including inbreeding depression [12,13] (e.g., in the case of herbs R. reptans and marsh gentian Gentiana pneumonanthe, an increase in selfing rate or mating frequency between close relatives in small populations leads to the expression of harmful recessive alleles, thus reducing the adaptability of offspring); cooperative breeding [14,15] (due to the lack of cooperative breeding, the success rate of breeding puppies by adult African wild dogs Lycaon pictus is low); food exploitation [15,16] (in marine ecosystems, when exploitation rates do not decrease as fast as the exploited population, the probability of an individual being caught increases); and mate finding [15,17,18] (Cod Gadus morhua, queen conch Strombus gigas, Glanville fritillary butterfly and alpine marmot have difficulty finding compatible and receptive mates at lower population sizes or densities). The Allee effect is categorized based on its density-dependent attributes at low population densities. If the population density is low and the per capita growth rate is negative, a strong Allee effect is observed [19,20,21]. Conversely, when the per capita growth rate is positive and increases with rising population density at lower levels, a weak Allee effect is discerned [19,20,21]. The predator–prey model with a strong Allee effect has been examined by numerous scholars, but the phenomenon of a weak Allee effect is also common in nature. For example, F.A. Rihan et al. [22] studied the dynamics of a two prey–predator system, in which the proliferation of the prey species is influenced by a weak Allee effect. The incorporation of delay and the Allee effect demonstrates an enhancement in the stability of the system. Lin R. et al. [20] studied the bifurcation problem of a predator–prey system with a weak Allee effect. Combined with global stability and bifurcation analysis, the global dynamics of the model are derived. The model manifests a variety of bifurcation phenomena, including saddle-node bifurcation, Hopf bifurcation and homoclinic bifurcation. Zhou S.R. et al. [23] selected two classical predator–prey models to study the dynamics of introducing the Allee effect into predator and prey respectively. Ye et al. [24] studied the role of a weak Allee effect in the growth of prey and its dynamic behavior. Based on previous research, it is of great significance to study the Allee effect in the predator–prey model. The model is formulated as described below by introducing the weak Allee effect into the prey dynamics, based on Model (2).
d Y 1 ( T ) d T = r Y 1 T 1 Y 1 T L Y 1 T Y 1 T + N a Y 1 T Y 2 T , d Y 2 ( T ) d T = c a Y 1 ( T ) Y 2 ( T ) d Y 2 ( T ) ,
Here, Y 1 ( T ) / ( Y 1 ( T ) + N ) is the term for the weak Allee effect, where N > 0 is defined as a “weak Allee effect constant” [24,25,26].
In the real ecosystem, interactions between populations are not instantaneous; rather, they are subject to a temporal delay. To enhance the realism of the modeling process, researchers generally incorporate a delay term into the model to capture more intricate dynamic behaviors. Numerous studies have demonstrated that time delay is an important biological factor inducing Hopf bifurcation. The common delay factors are pregnancy delay [27,28], digestion delay [27,28], cooperation delay, competition delay, search delay and so on [29]. For example, herbivorous animals (antelope) in nature have delays throughout their growth stages. If the antelope population is in a stage of rapid growth, its competition for survival resources will increase significantly. However, due to delays in the breeding cycle (the female antelope’s pregnancy cycle is about six months), the newborn antelope does not immediately join the resource competition of the adult antelope. Therefore, the current competition among adult antelope actually reflects the state of the population size a few months prior. In the majority of cases, the introduction of delay leads to the destabilization of populations, resulting in periodic oscillations and even chaotic behavior [28,29,30]. Hutchinson [31] introduced delay in logistic differential equations for the first time. Subsequently, an increasing number of scholars began to explore the dynamic behavior of introducing delay into the logistic equation (see [3,27]). Dan et al. [29,32] investigated the incorporation of delay in the strong Allee effect. Presently, the scholarly literature is limited with respect to the incorporation of delay in the context of the weak Allee effect. The question of what dynamic behaviors emerge from the introduction of delay within the weak Allee effect is of considerable interest. Drawing on this inquiry, we aim to develop a more appropriate predator–prey model. The modification of Model (3) can be undertaken as follows:
d Y 1 ( T ) d T = r Y 1 T 1 Y 1 T T 1 L Y 1 T T 2 Y 1 T T 2 + N a Y 1 T Y 2 T , d Y 2 ( T ) d T = c a Y 1 ( T ) Y 2 ( T ) d Y 2 ( T ) .
Building on prior research, it is of profound importance to investigate the delay-induced Hopf bifurcation within predator–prey models. The objective of this paper is to examine whether the incorporation of delay into the logistic growth term and Allee effect terms gives rise to complex dynamical behaviors. Specifically, we will discuss the following problems: (1) We will discuss the existence and stability of Hopf bifurcation in the model. (2) We will examine the influence of varying delay parameters on the stability of the model, as well as their effects on the periodic oscillations and extinction risks of the population.
The structure of this paper is delineated as follows: Section 2 analyzes the nonnegativity and boundedness of the model’s solutions. Section 3 investigates the occurrence of Hopf bifurcations within the model and determines the associated critical parameters. Section 4 assesses the stability and direction of Hopf bifurcations. In Section 5, numerical simulations are employed to corroborate the results obtained. Finally, Section 6 provides a comprehensive summary of the findings and concludes the paper.

2. Positivity and Uniform Boundedness

To reduce the above model variables, we carry out dimensionless analysis.
d p d t = p t 1 p t τ p t σ p t σ + θ p t q t , d q d t = η p t q t κ q t , p ϕ = ψ 1 ϕ 0 , q ϕ = ψ 2 ϕ 0 , ϕ Ω , 0 ,
where p t = Y 1 T L , q t = a r Y 2 T , t = r T , θ = N L , η = c a L r , κ = d r , τ = r T 1 , σ = r T 2 ,   Ω = max τ , σ and ψ i ϕ C Ω , 0 R + , i = 1 , 2 , τ and σ are called competition delay and weak Allee effect delay, respectively; that is, Model (4) is transformed into Model (5).
Theorem 1.
Consider Model (5) with the initial condition p 0 , q 0 , such that p 0 0 and q 0 0 . For all t 0 , every solution p t , q t of Model (5) remains nonnegative and is uniformly bounded.
Proof. 
Let p t , q t be the solution of Model (5), subject to the initial condition. We can derive. □
p t = p 0 e 0 t 1 p k τ p k σ p k σ + θ q k d k 0 ,
and
q t = q 0 e 0 t η p ( k ) κ d k 0 .
Subsequently, we demonstrate that the solution is uniformly bounded by examining two scenarios: 0 < p 0 < 1 and p 0 > 1 .
Case 1.
When 0 < p 0 < 1 , we say that p t 1 for all t > 0 . Otherwise, there exist real numbers t 1 and t 2 , with t 2 > t 1 , such that p t 1 = 1 and p t > 1 for t t 1 , t 2 .
p t = p 0 exp 0 t 1 p k τ p k σ p k σ + θ q k d k = p 0 exp 0 t 1 1 p k τ p k σ p k σ + θ q k d k × exp t 1 t 1 p k τ p k σ p k σ + θ q k d k = p t 1 exp t 1 t 1 p k τ p k σ p k σ + θ q k d k < p t 1 ,
as 1 p k τ p k σ p k σ + θ q k < 0 , t t 1 , t 2 . Thus, p t 1 holds for all t 0 .
Case 2.
When p 0 > 1 and p t > 1 ,
p t = p 0 exp 0 t 1 p k τ p k σ p k σ + θ q k d k < p 0
as 1 p k τ p k σ p k σ + θ q k < 0 for p t > 1 .
Based on the analysis of the above two cases, p t R 1 is obtained, where R 1 = max p 0 , p t 1 for all t > 0 .
Define
Q t = p t + 1 η q t .
Then,
d Q d t = d p d t + 1 η d q d t = p t 1 p t τ p t σ p t σ + θ κ η q t d Q d t + κ Q = p t 1 p t τ p t σ p t σ + θ + κ p t p t 1 p t τ + κ p t ( 1 + κ ) p t R 1 ( 1 + κ ) .
According to the above inequality, we can derive
0 < Q t Q 0 e κ t + 1 e κ t R 1 ( 1 + κ ) κ .
Thus, 0 < Q t < R 1 ( 1 + κ ) κ , t , that is, Model (5) is uniformly bounded.

3. Equilibrium Stability and Hopf Bifurcation

We now turn our attention to the case of the model without delay, which pertains to the existence and stability of the equilibrium point in Model (3). In this instance, the model exhibits three boundary equilibria, E 0 = 0 , 0 , E 1 = L , 0 and E * = Y 1 , Y 2 , where Y 1 = d c a , Y 2 = c a L d r d c a 2 L d + c a N . The condition for the existence of the positive equilibrium point E * is that L > d c a holds. E 0 is a saddle point. E 1 is locally asymptotically stable when L < d c a ; E 1 becomes unstable when L > d c a . E * is locally asymptotically stable when N < Y 1 2 L 2 Y 1 ; otherwise, it is an unstable node. More detailed analysis of Model (3) can be found in Ye et al. [24]. Given that this article concentrates on the impact of delay on the model, we proceed to examine the characteristics of the equilibrium point in the presence of delay.
In the field of mathematical ecology, a particularly intriguing aspect is the coexistence of species in ecosystems. Consequently, our focus is narrowed to investigating the stability and Hopf bifurcation of the coexistence equilibrium of Model (5). Let the right end of Model (5) be equal to zero, we can obtain the coexistence equilibrium point E ¯ * = p ¯ * , q ¯ * , where p ¯ * = κ η , q ¯ * = η κ κ κ + θ η η , provided η > κ . Let W = p p ¯ * , V = q q ¯ * . Linearized Model (5) can be expressed as
d d t W ( t ) V ( t ) = B 1 W ( t ) V ( t ) + B 2 W t τ V t τ + B 3 W t σ V t σ ,
where B 1 = 1 p ¯ * p ¯ * p ¯ * + θ q ¯ * p ¯ * η q ¯ * η p ¯ * κ , B 2 = p ¯ 2 p ¯ * + θ 0 0 0 , B 3 = θ p ¯ * p ¯ 2 p ¯ * + θ 2 0 0 0 . The characteristic Equation of (6) is
P ( λ , τ , σ ) = λ 2 G + F e λ τ + H e λ σ + W λ + G + F e λ τ + H e λ σ W + R ,
where G = 1 p ¯ * p ¯ * p ¯ * + θ q ¯ * , F = p ¯ 2 p ¯ * + θ , H = θ p ¯ * p ¯ 2 p ¯ * + θ 2 , W = η p ¯ * κ and R = η p ¯ q ¯ * .
To elucidate the distribution of the roots of transcendental Equation (7), we examine the following four scenarios. In the first case, when there is no delay (i.e., τ = σ = 0 ), the associated characteristic equation is presented as follows:
λ 2 G + F + H + W λ + G + F + H W + R = 0 .
If G ( 1 )   G + F + H + W < 0 ; G + F + H W + R > 0 are met, we can say that E ¯ * is locally asymptotically stable.
Theorem 2.
For τ = 0 , σ > 0 , assuming that the condition (G1) is satisfied and that (S1) is valid, the equilibrium point of Model (5) has a negative real part, that is, E ¯ * is locally asymptotically stable.
Proof. 
τ = 0 , σ > 0 , then (7) becomes
P λ , σ = λ 2 G + F + H e λ σ + W λ + G + F + H e λ σ W + R = 0 .
Let λ = i β β > 0 in Equation (9), it follows that
β 2 G + F + W i β + G + F W + R + H W β H i cos β σ i sin β σ = 0 .
By separating the real part and the imaginary part, we can obtain
H W cos β σ β H sin β σ = β 2 G W F W R , H W sin β σ β H cos β σ = G β + W β + F β ,
which gives
β 4 + G + F + W 2 2 G W 2 F W 2 R H 2 β 2 + G W + F W + R 2 H 2 W 2 = 0 .
Considering the positive and negative coefficients of Equation (11), there are the following cases:
  • S1 G + F + W 2 2 G W 2 F W 2 R H 2 > 0 , G W + F W + R 2 H 2 W 2 > 0 ;
  • S2 G W + F W + R 2 H 2 W 2 < 0 ;
  • S3 G + F + W 2 2 G W 2 F W 2 R H 2 < 0 , G W + F W + R 2 H 2 W 2 > 0 , G + F + W 2 2 G W 2 F W 2 R H 2 2 4 G W + F W + R 2 H 2 W 2 > 0 .
If (G1) and (S1) are met, E ¯ * is locally asymptotically stable. Since W = 0 , such that R 2 > 0 , the case (S2) does not exist.
If (G1) and (S3) hold at the same time, Equation (11) has a positive root. Since W = 0 and G = 0 , (G1) and (S3) cannot be established at the same time, so (G1) and (S3) are transformed into
  • S4 F + H < 0 , R > 0 , F 2 H 2 2 R < 0 , F 2 H 2 2 R 2 4 R 2 > 0 .
The fourth equation of (S4) can be written as F 2 H 2 F 2 H 2 4 R > 0 . Based on F 2 H 2 2 R < 0 , we can deduce F 2 H 2 4 R < 0 , and F + H < 0 , we can obtain F H > 0 . However, the contradiction between F H = p ¯ 3 θ p ¯ * p ¯ * + θ 2 < 0 and F H > 0 can be obtained by calculation. Therefore, case (S3) does not exist. □
Theorem 3.
In the scenario where τ > 0 and σ = 0 , if condition (G1) is satisfied, the following conclusions can be demonstrated:
  • If (C1) holds, then the equilibrium E ¯ * is locally asymptotically stable for all τ 0 .
  • If (C3) holds, when τ 0 , τ 0 , the equilibrium point E ¯ * is locally asymptotically stable; when τ τ 0 , + , the equilibrium point E ¯ * becomes unstable. Moreover, Hopf bifurcation takes place at τ = τ 0 .
Proof. 
When τ > 0 , σ = 0 , then (7) becomes
P ( λ , τ ) = λ 2 G + F e λ τ + H + W λ + G + F e λ τ + H W + R .
Let λ = i β β > 0 in Equation (12), it follows that
β 2 G + H + W i β + G + H W + R + F W F i β cos β τ i sin β τ = 0 .
The real part and the imaginary part are separated
F W cos β τ F β sin β τ = β 2 G + H W R , F W sin β τ + F β cos β τ = G + H + W β ,
which gives
β 4 + G + H + W 2 2 G W 2 H W 2 R F 2 β 2 + G W + H W + R 2 F 2 W 2 = 0 .
Considering the positive and negative coefficients of Equation (15), there are the following cases:
  • C1 G + H + W 2 2 G W 2 H W 2 R F 2 > 0 ; G W + H W + R 2 F 2 W 2 > 0 ;
  • C2 G W + H W + R 2 F 2 W 2 < 0 ;
  • C3 G + H + W 2 2 G W 2 H W 2 R F 2 < 0 ; G W + H W + R 2 F 2 W 2 > 0 , G + H + W 2 2 G W 2 H W 2 R F 2 2 4 G W + H W + R 2 F 2 W 2 > 0 .
If (G1) and (C1) are satisfied, E ¯ * is locally asymptotically stable. As W = 0 , it follows that R 2 > 0 . Consequently, case (C2) does not exist.
If (G1) and (C3) are satisfied, then Equation (15) has two positive roots.
β ± 2 = G + H + W 2 2 G W 2 H W 2 R F 2 ± G + H + W 2 2 G W 2 H W 2 R F 2 2 4 G W + H W + R 2 F 2 W 2 2
From (14), we obtain
τ j ± = 1 β ± arccos G + H W 2 + R W + β ± 2 G + H F 2 W 2 + F β ± 2 + 2 π j β ± , j = 0 , 1 , 2 .
From Equation (12), we obtain
d λ d τ 1 = 2 λ G + H + W F e λ τ + F τ λ W e λ τ F λ W λ e λ τ . d Re λ τ d τ λ = i β ± 1 = Re 2 e λ τ F W λ G + H + W e λ τ F λ W λ 1 λ W λ τ λ λ = i β ± = Re 2 cos β τ + i sin β τ F W i β G + H + W cos β τ + i sin β τ i F β W i β 1 i β W i β τ i β λ = i β ± = 2 β 2 G W H W R + G + H + W 2 F 2 F 2 W 2 + F 2 β 2 0 ,
and the proof is completed. □
Theorem 4.
If τ > 0 , σ > 0 and d ( Re λ ( τ ) ) d τ λ = i β 1 0 holds, then the equilibrium E ¯ * is locally asymptotically stable when τ 0 , τ 10 , loses stability when τ τ 10 , and undergoes a Hopf bifurcation at τ = τ 10 .
Proof. 
When τ > 0 , σ > 0 .
Let λ = i β β > 0 be the root of (7), and separate real and imaginary parts, we obtain
F W cos β τ F β sin β τ = H β sin β σ H W cos β σ G W R + β 2 , F W sin β τ + F β cos β τ = H β cos β σ H W sin β σ G + W β .
From (16), we can obtain
β 4 + b 3 β 3 + b 2 β 2 + b 1 β + b 0 = 0 ,
where
b 0 = H 2 W 2 F 2 W 2 + G W + R 2 + 2 H W R + 2 H G W 2 cos β σ , b 1 = 2 H W 2 2 H R sin β σ , b 2 = H 2 F 2 2 G W + R + G + W 2 2 H G cos β σ , b 3 = 2 H sin β σ .
Suppose Equation (17) possesses at least one positive root β , we then have
τ 1 s ± = 1 β arccos H W 2 + H β 2 cos β σ + G β 2 + G W 2 + W R F 2 β 2 + F W 2 + 2 s π β , s = 0 , 1 , 2 .
Then, verify whether the transversality condition is satisfied.
d λ d τ 1 = 2 λ G W e λ τ F λ W λ 1 λ W λ τ λ H + σ H W σ H λ e λ τ σ F λ W λ , Re d λ d τ λ = i β 1 = d ( Re λ ( τ ) ) d τ λ = i β 1 = Re 2 cos β τ + i sin β τ F W i F β W + G cos β τ + i sin β τ i β F W + F β 2 + Re H σ H W + i σ H β cos β τ + i sin β τ cos β σ i sin β σ i β F W + F β 2 1 β 2 + i β W λ = i β = Re 2 cos β τ + i sin β τ F W + i F β F 2 W 2 + F 2 β 2 W + G cos β τ + i sin β τ F β 2 i F W β F 2 W 2 β 2 + F 2 β 4 + Re H σ H W + σ H i β cos β τ + i sin β τ cos β σ i sin β σ F β 2 i F W β F 2 W 2 β 2 + F 2 β 4 β 2 i β W β 4 + β 2 W 2 λ = i β = 2 β 2 F W cos β τ F β sin β τ G + W F β 2 cos β τ + F W β sin β τ F 2 β 2 F 2 W 2 β 2 + F 2 β 4 + σ H β cos β τ H + σ H W sin β τ F β 2 sin β σ + F β W sin β σ F 2 W 2 β 2 + F 2 β 4 σ H β sin β τ + H + σ H W cos β τ F β 2 cos β σ F W β sin β σ F 2 W 2 β 2 + F 2 β 4 = a 3 β 3 + a 2 β 2 + a 1 β F 2 W 2 β 2 + F 2 β 4 0 ,
where
a 3 = H F σ cos β τ sin β σ 2 F sin β τ H F σ sin β τ cos β σ , a 2 = F W cos β τ F G cos β τ H F sin β τ sin β σ + H F cos β τ sin β σ F 2 β 2 , a 1 = F W cos β τ sin β σ H W σ + H W F W + G sin β τ F W sin β τ cos β σ H W σ + H .

4. The Direction of the Hopf Bifurcation

In the previous section, we derived different conditions for the occurrence of Hopf bifurcation in Model (5). In this section, we use the Hassard [33] normal form theory and the center manifold theorem to determine the direction and stability of the bifurcation solution of Model (5) at τ = τ ^ and σ = σ 0 , + . Let τ = τ ^ + l l R ; when l = 0 , τ = τ ^ is the critical value of Hopf bifurcation in Model (5). Let v 1 t = p t p ¯ , v 2 t = q t q ¯ ,   t t τ ; then, Model (5) can be rewritten as a delay functional differential equation model.
v t = J l v t + V l , v t ,
where v t = v 1 t , v 2 t T R 2 and J l : C R 2 , V : R × C R 2 are given, respectively, by
J l ϕ = τ ^ + l I 1 ϕ 1 0 ϕ 2 0 + τ ^ + l I 2 ϕ 1 1 ϕ 2 1 + τ ^ + l I 3 ϕ 1 ( σ τ ^ ) ϕ 2 ( σ τ ^ ) ,
and
V l , ϕ = τ ^ + l V 1 , V 2 T ,
where
I 1 = 1 p ¯ * p ¯ * p ¯ * + θ q ¯ * p ¯ * η q ¯ * η p ¯ * κ , I 2 = p ¯ 2 p ¯ * + θ 0 0 0 , I 3 = θ p ¯ * p ¯ 2 p ¯ * + θ 2 0 0 0 ,
and
V 1 = k 11 ϕ 1 0 ϕ 2 0 + k 12 ϕ 1 0 ϕ 1 1 + k 13 ϕ 1 0 ϕ 1 σ τ ^ + k 14 ϕ 1 1 ϕ 1 σ τ ^ + k 15 ϕ 1 2 σ τ ^ + k 16 ϕ 1 3 σ τ ^ + k 17 ϕ 1 0 ϕ 1 2 σ τ ^ + k 18 ϕ 1 1 ϕ 1 2 σ τ ^ + k 19 ϕ 1 0 ϕ 1 1 ϕ 1 σ τ ^ + , V 2 = k 21 ϕ 1 0 ϕ 2 0 ,
with
k 11 = 2 , k 12 = 2 p ¯ p ¯ + θ , k 13 = 2 θ 1 p ¯ p ¯ + θ 2 , k 14 = 2 p ¯ θ p ¯ + θ 2 , k 15 = 2 θ p ¯ 1 p ¯ p ¯ + θ 3 , k 16 = 12 θ 2 p ¯ + θ 4 , k 17 = 4 θ 1 p ¯ p ¯ + θ 3 , k 18 = 4 θ p ¯ p ¯ + θ 3 , k 19 = 3 θ p ¯ + θ 2 , k 21 = 2 η .
For ϕ C , there exists η θ , l : 1 , 0 R 2
J l ϕ = 1 0 d η θ , l ϕ θ ,
so that η θ , l can be written as
η θ , l = τ ^ + l I 1 δ θ + I 2 δ θ + 1 + I 3 δ θ + σ τ ^ .
For ϕ C 1 , 0 , R 2 , define
N l ϕ θ = d ϕ θ d θ , θ 1 , 0 , 1 0 d η θ , l ϕ θ , θ = 0 . and   M l ϕ θ = 0 , θ 1 , 0 , V l , ϕ , θ = 0 .
Then, system (18) can be written as
u ˙ t = N l u t + M l u t
For ψ C 1 , 0 , R 2 , where R 2 denotes the two-dimensional space of row vectors, the adjoint operator N of N 0 is further specified as follows
N ψ s = d ψ s d s , s 0 , 1 , 1 0 d η T s , 0 ψ s , s = 0 ,
and
ψ s , ϕ θ = ψ ¯ 0 ϕ 0 1 0 ξ = 0 θ ψ ¯ ξ θ d η θ ϕ ξ d ξ ,
where η θ = η θ , 0 . Let S θ = 1 , δ T e i β τ ^ θ be the eigenvector of the feature root N 0 corresponding to i β τ ^ and S s = D 1 , σ T e i β τ ^ s be the eigenvector of the feature root N 0 corresponding to i β τ ^ , where
i β 1 p ¯ * p ¯ * p ¯ * + θ + q ¯ * + p ¯ * p ¯ * p ¯ * + θ e i β τ ^ θ p ¯ * + θ 2 p ¯ * p ¯ 2 e i β σ p ¯ * η q ¯ * i β η p ¯ * + κ S 0 = 0 0 .
Thus, we can easily obtain
S 0 = 1 , δ T = ( 1 , η q ¯ * i β η p ¯ * + κ ) T .
Similarly, let N 0 S s = i β S s , we obtain
i β 1 p ¯ * p ¯ * p ¯ * + θ + q ¯ * + p ¯ * p ¯ * p ¯ * + θ e i β τ ^ θ p ¯ * + θ 2 p ¯ * p ¯ * 2 e i β σ η q ¯ * p ¯ * i β η p ¯ * + κ S 0 = 0 0 .
Then, we can easily obtain
S 0 = D 1 , σ = ( 1 , p ¯ * i β η p ¯ * + κ ) T
From (26), we have
S s , S θ = S ¯ 0 S 0 1 0 ξ = 0 θ S ¯ ξ θ d η θ S ξ d ξ = D ¯ 1 , σ ¯ 1 , δ T 1 0 ξ = 0 θ D ¯ 1 , σ ¯ e i β τ ^ ξ θ d η θ 1 , δ T e i β τ ^ ξ d ξ = D ¯ 1 , σ ¯ 1 , δ T D ¯ 1 , σ ¯ 1 0 ξ = 0 θ e i β τ ^ θ d η θ 1 , δ T d ξ = D ¯ 1 , σ ¯ 1 , δ T D ¯ 1 , σ ¯ 1 0 ξ e i β τ ^ θ θ 0 d η θ 1 , δ T = D ¯ 1 , σ ¯ 1 , δ T D ¯ 1 , σ ¯ 1 0 θ e i β τ ^ θ d η θ 1 , δ T = D ¯ 1 + σ ¯ δ + τ ^ e i β τ ^ 1 , σ ¯ p ¯ * 2 p ¯ * + θ 0 0 0 1 δ + σ e i β σ 1 , σ ¯ θ p ¯ * p ¯ * 2 p ¯ * + θ 2 0 0 0 1 δ = D ¯ 1 + σ ¯ δ p ¯ * 2 p ¯ * + θ τ ^ e i β τ ^ + σ e i β σ θ p ¯ * p ¯ * 2 p ¯ * + θ 2 .
Therefore, it can be calculated that D ¯ is equal to
D ¯ = 1 1 + σ ¯ δ p ¯ * 2 p ¯ * + θ τ ^ e i β τ ^ + σ e i β σ θ p ¯ * p ¯ * 2 p ¯ * + θ 2 .
We proceed by utilizing the notation from Reference [33] and the methodology detailed in Reference [34] to describe the center manifold C 0 at l = 0 . We denote the solution of (24) when l = 0 as u t .
Define
Z t = S , u t , W t , θ = u t θ 2 Re Z t S θ .
On the center manifold C 0 , we obtain that
W t , θ = W Z , Z ¯ , θ = W 20 θ Z 2 2 + W 11 θ Z Z ¯ + W 02 θ Z ¯ 2 2 + W 30 θ Z 3 6 ,
where Z and Z ¯ serve as the local coordinates on the center manifold C 0 in the directions of S and S ¯ , respectively.
Z ˙ t = S s , u ˙ t θ = S s , N 0 u t θ + S s , M 0 u t θ = N 0 S s , u t θ + ( S ¯ 0 M 0 u t θ 1 0 ξ θ S ¯ ξ θ d η θ M 0 u t ξ d ξ ) , = i β τ 0 Z + S ¯ 0 V 0 z , z ¯ i β τ 0 Z + K Z , Z ¯ ,
where
K Z , Z ¯ = K 20 Z 2 2 + K 11 Z Z ¯ + K 02 Z ¯ 2 2 + K 21 Z 2 Z ¯ 2 .
K Z , Z ¯ = S ¯ 0 V 0 Z , Z ¯ = τ ^ D ¯ 1 , σ ¯ V 1 V 2 = τ ^ D ¯ 1 , σ ¯ k 11 u 1 t 0 u 2 t 0 + k 12 u 1 t 0 u 1 t 1 + k 13 u 1 t 0 u 1 t σ τ ^ + k 14 u 1 t 1 u 1 t σ τ ^ + k 15 u 1 t 2 σ τ ^ + k 16 u 1 t 3 σ τ ^ + k 17 u 1 t 0 u 1 t 2 σ τ ^ + k 18 u 1 t 1 u 1 t 2 σ τ ^ + k 19 u 1 t 0 u 1 t 1 u 1 t σ τ ^ + , k 21 u 1 t 0 u 2 t 0 ,
where
u 1 t 0 = Z + Z ¯ + W 20 1 0 Z 2 2 + W 11 1 0 Z Z ¯ + W 02 1 0 Z ¯ 2 2 + u 2 t 0 = δ Z + δ ¯ Z ¯ + W 20 2 0 Z 2 2 + W 11 2 0 Z Z ¯ + W 02 2 0 Z ¯ 2 2 + u 1 t 1 = Z e i β τ ^ + Z ¯ e i β τ ^ + W 20 1 1 Z 2 2 + W 11 1 1 Z Z ¯ + W 02 1 1 Z ¯ 2 2 +
u 2 t 1 = δ Z e i β τ ^ + δ ¯ Z ¯ e i β τ ^ + W 20 2 1 Z 2 2 + W 11 2 1 Z Z ¯ + W 02 2 1 Z ¯ 2 2 + u 1 t σ τ 0 = Z e i β τ ^ + Z ¯ e i β τ ^ + W 20 1 σ τ ^ Z 2 2 + W 11 1 σ τ ^ Z Z ¯ + W 02 1 σ τ ^ Z ¯ 2 2 + u 2 t σ τ 0 = δ Z e i β τ ^ + δ ¯ Z ¯ e i β τ ^ + W 20 2 σ τ ^ Z 2 2 + W 11 2 σ τ ^ Z Z ¯ + W 02 2 σ τ ^ Z ¯ 2 2 +
Comparing the coefficients Equations (31) and (32), we have
K 20 = 2 τ ^ D δ k 11 + e i β τ ^ k 13 + k 12 + e 2 i β τ ^ k 14 + k 15 + σ ¯ δ k 21 ; K 11 = τ ^ D k 11 δ + δ ¯ + e i β τ ^ + e i β τ ^ k 12 + k 13 + 2 k 14 + k 15 + σ ¯ k 21 δ + δ ¯ ; K 02 = 2 τ ^ D k 11 δ ¯ + e i β τ ^ k 12 + k 13 + e 2 i β τ ^ k 14 + k 15 + σ ¯ k 21 δ ¯ ; K 21 = 2 τ ^ D ¯ k 11 δ ¯ W 20 1 0 + W 20 2 0 2 + δ W 11 1 0 + W 11 2 0 + 2 τ ^ D ¯ k 12 e i β τ ^ W 20 1 0 + W 20 1 1 2 + e i β τ ^ W 11 1 0 + W 11 1 1 + 2 τ ^ D ¯ k 13 e i β τ ^ W 20 1 0 + W 20 1 σ τ ^ 2 + e i β τ ^ W 11 1 0 + W 11 1 σ τ ^ + 2 τ ^ D ¯ k 14 e i β τ ^ W 20 1 1 + e i β τ ^ W 20 1 σ τ ^ 2 + e i β τ ^ W 11 1 1 + e i β τ ^ W 11 1 σ τ ^ + 2 τ ^ D ¯ k 15 e i β τ ^ W 20 1 σ τ ^ + 2 e i β τ ^ W 11 1 σ τ ^ + 6 τ ^ D ¯ k 16 e i β τ ^ + 2 τ ^ D ¯ k 17 e 2 i β τ ^ + 2 + 6 τ ^ D ¯ k 18 e i β τ ^ + 2 τ ^ D ¯ k 19 2 + e 2 i β τ ^ + 2 τ ^ D ¯ k 21 σ δ ¯ W 20 1 0 + W 20 2 0 2 + W 11 1 0 δ + W 11 2 0 .
Since there are W 20 θ and W 11 θ in K 21 , their respective calculations are required. From Equations (24) and (28), we have that
W ˙ t , θ = u ˙ t 2 Re Z t S θ = N 0 W 2 Re S ¯ 0 V 0 S θ , θ 1 , 0 N 0 W 2 Re S ¯ 0 V 0 S ¯ θ + V 0 Z , Z ¯ , θ = 0 = N 0 W + J Z , Z ¯ , θ ,
where
J Z , Z ¯ , θ = J 20 θ Z 2 2 + J 11 θ Z Z ¯ + J 02 θ Z ¯ 2 2 +
W ˙ = W z z ˙ + W z ¯ z ¯ ˙ .
From Equations (29) and (30), we have obtained
W = W 20 θ Z + W 11 θ Z ¯ + i β τ ^ Z + K Z , Z ¯ + W 11 θ Z + W 02 θ Z ¯ + i β ¯ τ ^ Z ¯ + K ¯ Z , Z ¯ .
Using Equation (33), we can obtain
W = N 0 W 20 θ + J 20 θ Z 2 2 + N 0 W 11 θ + J 11 θ Z Z ¯ + N 0 W 02 θ + J 02 θ Z ¯ 2 2 + .
Comparing the coefficients of Z 2 and Z Z ¯ in Equations (36) and (37), we can obtain
N 0 W 20 θ + J 20 θ = 2 W 20 θ i β τ ^ .
N 0 W 11 θ + J 11 θ = 0 .
For θ 1 , 0 . According to Equations (31) and (33), we can obtain
J Z , Z ¯ , θ = W N W = 2 Re S ¯ 0 V 0 S θ = S ¯ 0 V 0 S θ S 0 V ¯ 0 S ¯ θ = K Z , Z ¯ S θ K ¯ Z , Z ¯ S ¯ θ = K 20 Z 2 2 + K 11 Z Z ¯ + K 02 Z ¯ 2 2 S θ K ¯ 02 Z 2 2 + K ¯ 11 Z Z ¯ + K ¯ 20 Z ¯ 2 2 + S ¯ θ .
Calculating the coefficients of Z 2 and Z Z ¯ in Equations (34) and (40), we can obtain
J 20 θ = K 20 S θ + K ¯ 02 S ¯ θ ,
J 11 θ = K 11 S θ + K 11 S ¯ θ .
Based on the definition of N and Equations (38) and (41), it is easy to obtain
W 20 θ = 2 i β ¯ τ ^ W 20 θ + K 20 S θ + K ¯ 02 S ¯ θ ,
and
W 20 θ = i K 20 β τ ^ S 0 e i β τ ^ θ + i K ¯ 02 3 β τ ^ S ¯ 0 e i β τ ^ θ + F 1 e 2 i β τ ^ θ ,
where F 1 = F 1 1 , F 1 2 T is a constant vector.
Similarly, according to Equations (39) and (42), we have
W 11 θ = K 11 S θ + K ¯ 11 S ¯ θ ,
so it is
W 11 θ = i K 11 β τ ^ S 0 e i β τ ^ θ + i K ¯ 11 β τ ^ S ¯ 0 e i β τ ^ θ + F 2 ,
where F 2 = F 2 1 , F 2 2 T is a constant vector. By N 0 and Equation (39), we can derive
1 0 d η θ W 20 θ = 2 i β τ ^ W 20 0 J 20 0 ,
1 0 d η θ W 11 θ = J 11 0 ,
where η θ = η 0 , θ ; then, according to Equation (34), if θ = 0 , we can obtain
J Z , Z ¯ , 0 = 2 Re S ¯ 0 V 0 S θ ,
that is
J 20 0 Z 2 2 + J 11 0 Z Z ¯ + J 02 0 Z ¯ 2 2 + = K 20 Z 2 2 + K 11 Z Z ¯ + K 02 Z ¯ 2 2 S 0 K ¯ 20 Z ¯ 2 2 + K ¯ 02 Z 2 2 + K ¯ 11 Z Z ¯ S ¯ 0 + V 0 .
Comparing the two sides of Equation (49) at the same time, we can obtain
J 20 0 = K 20 S 0 K ¯ 02 S ¯ 0 + 2 τ ^ c 1 , c 2 T ,
and
J 11 0 = K 11 S 0 K ¯ 11 S ¯ 0 + τ ^ d 1 , d 2 T .
where c 1 , c 2 T = C 1 and d 1 , d 2 T = D 1 are the coefficients of Z 2 and Z Z ¯ with respect to V 0 Z , Z ¯ .
C 1 = c 1 c 2 = δ k 11 + e i β τ ^ k 13 + k 12 + e 2 i β τ ^ k 14 + k 15 σ ¯ δ k 21 ,
and
D 1 = d 1 d 2 = k 11 δ + δ ¯ + e i β τ ^ + e i β τ ^ k 12 + k 13 + 2 k 14 + k 15 σ ¯ k 21 δ + δ ¯ .
i β τ ^ and S 0 are the eigenvalues and eigenvectors of N 0 , respectively, so we have
i β τ ^ I 1 0 e i β τ ^ θ d η θ S 0 = 0 ,
i β τ ^ I 1 0 e i β τ ^ θ d η θ S ¯ 0 = 0 ,
By substituting Equations (44) and (50) into (47), and applying Equations (52), we can obtain
2 i β τ ^ I 1 0 e 2 i β τ ^ θ d η θ F 1 = 2 τ ^ C 1 ,
and we have
2 i β 1 p ¯ * p ¯ * p ¯ * + θ + q ¯ + p ¯ * p ¯ * p ¯ * + θ e i β τ ^ θ p ¯ * + θ 2 p ¯ * p ¯ * 2 e i β σ p ¯ * η q ¯ 2 i β η p ¯ * + κ F 1 = 2 c 1 c 2 .
Based on the above, we can obtain
F 1 1 = 2 Δ 1 c 1 p ¯ * c 2 2 i β η p ¯ * + κ ,
F 1 2 = 2 Δ 1 2 i β 1 p ¯ * p ¯ * p ¯ * + θ + q ¯ + p ¯ * p ¯ * x ¯ * + θ e i β τ ^ θ p ¯ * + θ 2 p ¯ * p ¯ * 2 e i β σ c 1 η q ¯ c 2 ,
where
Δ 1 = 2 i β 1 p ¯ * p ¯ * p ¯ * + θ + q ¯ + p ¯ * p ¯ * p ¯ * + θ e i β τ ^ θ p ¯ * + θ 2 p ¯ * p ¯ * 2 e i β σ p ¯ * η q ¯ 2 i β η p ¯ * + κ .
Similarly, substituting (46) and (51) in Equation (48), we obtain
1 p ¯ * p ¯ * p ¯ * + θ + q ¯ + p ¯ * p ¯ * p ¯ * + θ θ p ¯ * + θ 2 p ¯ * p ¯ * 2 p ¯ * η q ¯ η p ¯ * + κ F 2 = d 1 d 2 .
So that
F 2 1 = 1 Δ 2 d 1 p ¯ * d 2 η p ¯ * + κ , F 2 2 = 1 Δ 2 1 p ¯ * p ¯ * p ¯ * + θ + q ¯ + p ¯ * p ¯ * p ¯ * + θ θ p ¯ * + θ 2 p ¯ * p ¯ * 2 d 1 μ q ¯ d 2 ,
where
Δ 2 = 1 p ¯ * p ¯ * p ¯ * + θ + q ¯ + p ¯ * p ¯ * p ¯ * + θ θ p ¯ * + θ 2 p ¯ * p ¯ * 2 p ¯ * η q ¯ η p ¯ * + κ .
Therefore, from Equations (44) and (46), we can obtain W 20 θ and W 11 θ , which can be calculated as
C 1 0 = i 2 β τ ^ ( K 20 K 11 2 K 11 2 K 02 2 3 ) + K 21 2 , μ 2 = e C 1 0 e λ τ ^ , β 2 = 2 e C 1 0 , T 2 = Im C 1 0 + μ 2 Im λ τ ^ β τ ^ .
The above expression gives the bifurcation periodic solution of the center manifold of Model (5) at the critical value τ = τ ^ , which can be expressed as the following theorem:
Theorem 5.
If μ 2 > 0 , the Hopf bifurcation is supercritical. If μ 2 < 0 , the Hopf bifurcation is subcritical. The bifurcated periodic solutions are stable if β 2 < 0 , and unstable if β 2 > 0 . The bifurcating periodic solution increases if T 2 > 0 , and decreases if T 2 < 0 .

5. Numerical Simulations

In this section, MATLAB R2022b is employed for numerical simulations to substantiate our theoretical analysis results. The relevant parameter values and their sources are shown in Table 1.
When τ = 0 , σ = 0 . Model (5) is reduced to the dimensionless form of Model (3). The related time series, phase diagram and proof process are referred to in Ye et al. [24].
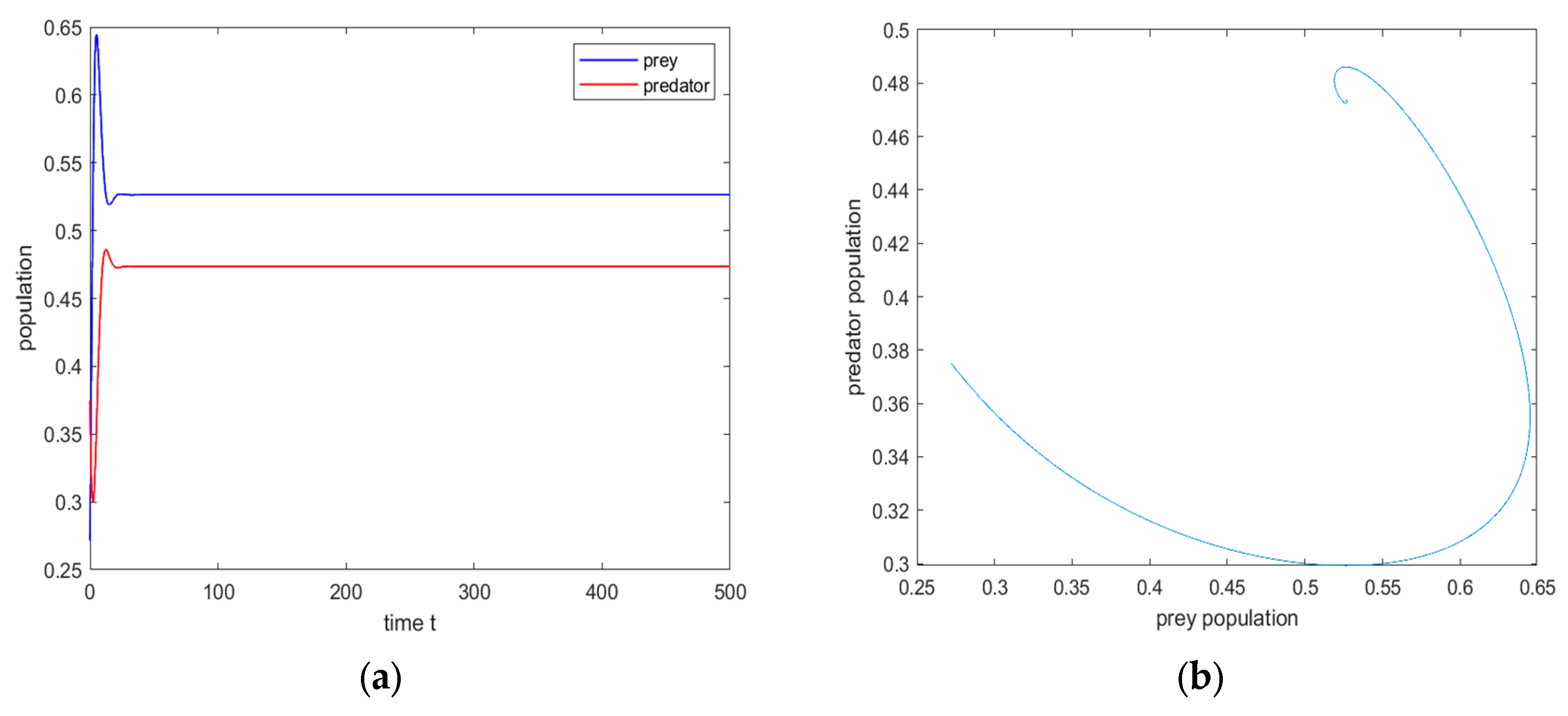
When τ = 0 , σ > 0 . We choose the parameters η = 0.76 , θ = 0.00002 and κ = 0.4 . The equilibrium point of Model (5) is E ¯ = 0.5263157895 , 0.4736662112 . Based on Theorem 2, we can simulate the corresponding time series and phase diagrams, as depicted in Figure 1, where E ¯ is locally asymptotically stable for all σ 0 , . Next, we simulate the effect of the Allee effect on population dynamics, using σ as the control parameter. We choose the parameters η = 1.46 , θ = 1 6 and κ = 0.4 . The equilibrium point of Model (5) is E ¯ * = 0.2739726027 , 0.4514159982 . When τ = 0 , σ = 0 , from Figure 2 published by Ye et al. [24], we find that E ¯ * is an unstable point. Upon the introduction of a time delay σ , we observe that E ¯ * exhibits a tendency towards stability. The corresponding time series and phase diagram are illustrated in Figure 3.
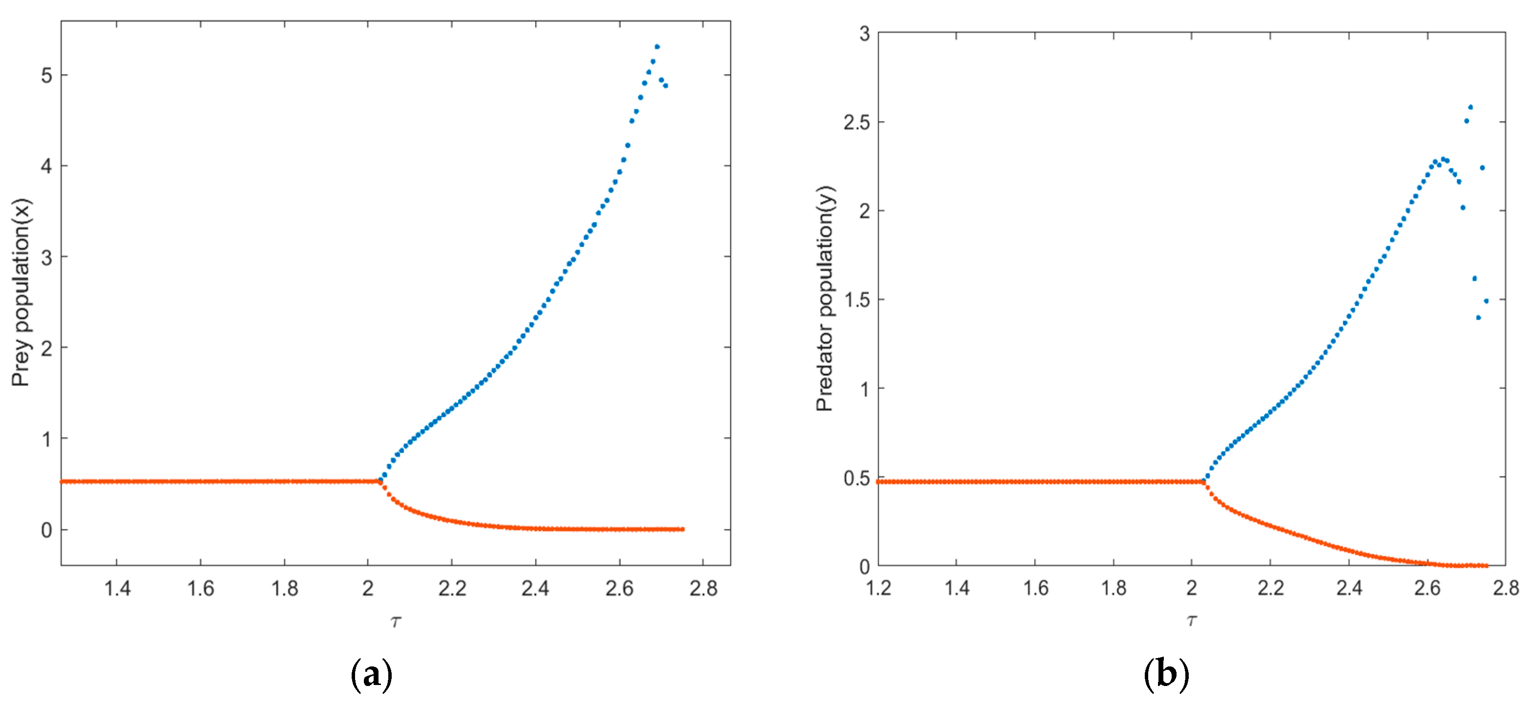
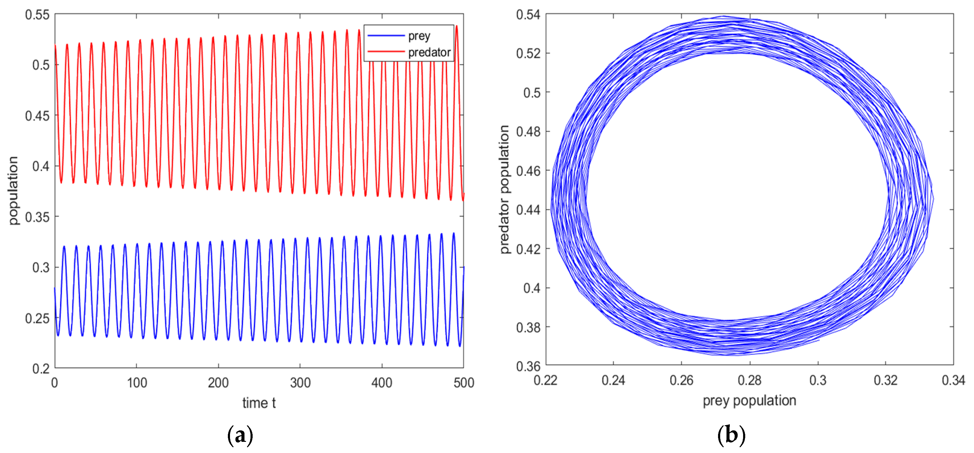
When τ > 0 , σ = 0 . We choose the parameters η = 0.76 , θ = 0.00002 and κ = 0.4 . The equilibrium point of Model (5) is E ¯ = 0.5263157895 , 0.4736662112 . We can obtain β + = 0.7717865676 and τ 0 = 2.035228642 . Based on Theorem 3, we know that E ¯ is locally asymptotically stable in τ 0 , τ 0 . Figure 4 depicts the corresponding time series and phase diagrams. When the time delay τ passes through the critical value, a limit cycle will appear, as shown in Figure 5. Figure 6 and Figure 7 show that when the delay exceeds the critical value, the increase of delay will cause chaos in the population and eventually lead to extinction. Figure 8 presents the Hopf bifurcation diagram, with delay serving as the bifurcation parameter.
When τ > 0 , σ > 0 . We chose the parameters η = 0.76 , θ = 0.00002 and κ = 0.4 . The equilibrium point of Model (5) is E ¯ = 0.5263157895 , 0.4736662112 . We can obtain β 1 = 0.7717955448 , β 2 = 0.2454866874 and τ 1 = 2.035142774 , τ 2 = 6.400181393 , τ 1 < τ 2 . So, β = β 1 = 0.7717955448 , τ 10 = τ 1 = 2.035142774 and d e λ τ d τ λ = i β = 3.923903036 > 0 . Based on Theorem 4, we show that E ¯ is locally asymptotically stable for τ in 0 , τ 10 and becomes unstable for τ in τ 10 , + . Through the integration of theoretical analysis with numerical simulations under the condition τ = 0 and σ > 0 , it is established that the model maintains stability for all σ 0 , + in the presence of a single delay σ . We now proceed to explore the effect of two delays. We fix τ and observe the effect of σ change on the whole system. By comparing Figure 9 and Figure 10, we can observe that increasing the delay σ does not change the stability of the system when the delay τ is fixed. We fix σ and observe the effect of τ change on the whole system. Figure 9, Figure 11 and Figure 12 illustrate the corresponding time series and phase diagrams. These three groups of diagrams indicate that, with σ held constant and τ varying, the population is ultimately extinguished when τ exceeds a certain range. The bifurcation diagram with delay as a parameter is shown in Figure 13. By calculating Formula (53), we obtain that T 2 = 0.6590579079 < 0 , β 2 = 9.279780018 > 0 , C 1 0 = 4.639890009 2.735178997 i and μ 2 = 24.99965357 . The indication that the Hopf bifurcation is subcritical is given when μ 2 > 0 . Conversely, β 2 > 0 suggests that the periodic solution is unstable. Moreover, it is suggested that the period of bifurcating periodic solutions is diminishing when T 2 < 0 .

6. Conclusions and Outlook

This paper investigates a predator–prey model with Allee effects and two delays. Using mathematical analysis, the dynamic characteristics of Model (5) are delineated, including the positivity, boundedness of the model, the existence and stability of equilibrium points and the critical values for Hopf bifurcation at the coexistence equilibrium. Finally, suitable parameters are selected to simulate various scenarios.
The mathematical results suggest that the presence of a competition delay acts as a pivotal threshold, dictating the survival or demise of populations. As the threshold increases, the population transits from periodic oscillation to chaos and finally extinction (see Figure 4, Figure 5, Figure 6 and Figure 7). The literature [32,35,36] examines the dynamical effects of introducing delays into the logistic growth model of prey, and the findings suggest that the system exhibits stability for small delay values. However, as the delay magnitude increases, the system’s stability decreases and may even transition to instability. Under different predator–prey interactions, phenomena of stability transitions may also be observed. The literature [37] states that the dynamic behavior resulting from the introduction of delays in the logistic term is correlated with the intensity of the Allee effect. Under the conditions of a strong Allee effect, an increase in delay suppresses transitions between steady states; in contrast, under a weak Allee effect, an increase in delay reduces population stability and may result in population extinction. Based on the literature reviewed, it is concluded that the impact of introducing delays into the logistic term on population dynamics is multifaceted, as population dynamics are a consequence of the collective influence of various factors.
The literature [38] investigates the effects of introducing Allee effect delays in prey, predators and both simultaneously. The findings indicate that when the delay does not reach a critical value, the Allee effect leads to a decrease in the densities of both prey and predators, while the time required to maintain a stable state for predators and prey is prolonged. In the present study, if only a weak Allee effect delay is present, there is no critical delay value at the coexistence equilibrium point, and the system remains stable over time (see Figure 2 and Figure 3). This discovery is consistent with the results reported in the literature [32,34,35].
When considering the simultaneous presence of two types of delays, by fixing the value of σ as a constant and varying the value of τ , it is observed that the population will ultimately tend towards extinction (see Figure 9, Figure 11 and Figure 12). Conversely, when τ is fixed as a constant and σ is varied, the population is observed to remain stable (see Figure 9 and Figure 10).
Although the research in this paper analyzes the predator–prey model theoretically, it is of reference significance for studying the interaction of species. At present, the research on the predator–prey model with Allee effect mainly focuses on the specific expression of the Allee effect function, while research on the generalized Allee effect is relatively scant. At the same time, it is also a more practical research direction to couple the predator–prey model with the generalized Allee effect with disease. In subsequent research, we hope to construct an appropriate mathematical model to effectively couple the transmission mechanism of disease with the dynamic behavior of the predator–prey system. The establishment of this model can not only reveal the effect of disease on predator–prey interaction, but also provide a theoretical basis and strategic guidance for ecosystem health management and disease prevention and control.

Author Contributions

Conceptualization, Y.D. and H.L.; methodology, Y.D. and H.L.; software, Y.D.; validation, Y.D., H.L., Y.W., Q.Z. and G.M.; formal analysis, Y.D., H.L. and Y.W.; data curation, Y.D.; writing—original draft preparation, Y.D. and H.L.; writing—review and editing, Y.D., H.L., Y.W., Q.Z. and G.M. All authors have read and agreed to the published version of the manuscript.

Funding

This work was supported by the Research Fund for Humanities and Social Sciences of the Ministry of Education (20XJAZH006), the Fundamental Research Funds for the Central Universities (31920240117; 31920240049), the Leading Talents Project of State Ethnic Affairs Commission of China, and the Innovation Team of Ecosystem Restoration Modeling Theory and Application of Northwest Minzu University.

Data Availability Statement

No new data were created or analyzed in this study. Data sharing is not applicable to this article.

Conflicts of Interest

The authors declare no conflicts of interest.

References

  1. Lotka, A.J. Elements of Physical Biology; Williams & Wilkins: Baltimore, MD, USA, 1925. [Google Scholar]
  2. Lotka, A.J. Fluctuations in the abundance of a species considered mathematically. Nature 1927, 119, 12. [Google Scholar] [CrossRef]
  3. Kundu, S.; Maitra, S. Dynamical behavior of a delayed three species predator–prey model with cooperation among the prey species. Nonlinear Dyn. 2018, 92, 627–643. [Google Scholar] [CrossRef]
  4. Verhulst, P.F. Notice sur la loi que la population suit dans son accroissement. Corresp. Math. Phys. 1838, 10, 113–129. [Google Scholar]
  5. Zanette, L.Y.; White, A.F.; Allen, M.C.; Clinchy, M. Perceived predation risk reduces the number of offspring songbirds produce per year. Science 2011, 334, 1398–1401. [Google Scholar] [CrossRef]
  6. Al-Jubouri, K.Q.; Naji, R.K. Stability and Hopf Bifurcation of a Delayed Prey-Predator System with Fear, Hunting Cooperative, and Allee Effect. Iraqi J. Sci. 2024, 65, 3901–3921. [Google Scholar] [CrossRef]
  7. Biswas, S.; Tiwari, P.K.; Pal, S. Delay-induced chaos and its possible control in a seasonally forced eco-epidemiological model with fear effect and predator switching. Nonlinear Dyn. 2021, 104, 2901–2930. [Google Scholar] [CrossRef]
  8. Antwi-Fordjour, K.; Westmoreland, S.P.; Bearden, K.H. Dual fear phenomenon in an eco-epidemiological model with prey aggregation. Eur. Phys. J. Plus 2024, 139, 518. [Google Scholar] [CrossRef]
  9. Biswas, S.; Saifuddin, M.; Sasmal, S.K.; Samanta, S.; Pal, N.; Ababneh, F.; Chattopadhyay, J. A delayed prey–predator system with prey subject to the strong Allee effect and disease. Nonlinear Dyn. 2016, 84, 1569–1594. [Google Scholar] [CrossRef]
  10. Jana, D.; Bairagi, N. Habitat complexity, dispersal and metapopulations: Macroscopic study of a predator–prey system. Ecol. Complex. 2014, 17, 131–139. [Google Scholar] [CrossRef]
  11. Zhang, Z.; Yang, H. Stability and bifurcation in a stage-structured predator–prey system with Holling-II functional response and multiple delays. Int. J. Comput. Math. 2015, 92, 542–561. [Google Scholar] [CrossRef]
  12. Willi, Y.; Van Buskirk, J.; Fischer, M. A threefold genetic Allee effect: Population size affects cross-compatibility, inbreeding depression and drift load in the self-incompatible Ranunculus reptans. Genetics 2005, 169, 2255–2265. [Google Scholar] [CrossRef] [PubMed]
  13. Fischer, M.; Van Kleunen, M.; Schmid, B. Genetic Allee effects on performance, plasticity and developmental stability in a clonal plant. Ecol. Lett. 2000, 3, 530–539. [Google Scholar] [CrossRef]
  14. Courchamp, F.; Macdonald, D.W. Crucial importance of pack size in the African wild dog Lycaon pictus. In Animal Conservation Forum; Cambridge University Press: Cambridge, UK, 2001; Volume 4, pp. 169–174. [Google Scholar]
  15. Berec, L.; Angulo, E.; Courchamp, F. Multiple Allee effects and population management. Trends Ecol. Evol. 2007, 22, 185–191. [Google Scholar] [CrossRef]
  16. Frank, K.T.; Brickman, D. Allee effects and compensatory population dynamics within a stock complex. Can. J. Fish. Aquat. Sci. 2000, 57, 513–517. [Google Scholar] [CrossRef]
  17. Stephens, P.A.; Frey-roos, F.; Arnold, W.; Sutherland, W. Model complexity and population predictions. The alpine marmot as a case study. J. Anim. Ecol. 2002, 71, 343–361. [Google Scholar] [CrossRef]
  18. Møller, A.P.; Legendre, S. Allee effect, sexual selection and demographic stochasticity. Oikos 2001, 92, 27–34. [Google Scholar] [CrossRef]
  19. Liu, Y.; Wei, J. Double Hopf bifurcation of a diffusive predator–prey system with strong Allee effect and two delays. Nonlinear Anal. Model. Control 2021, 26, 72–92. [Google Scholar] [CrossRef]
  20. Lin, R.; Liu, S.; Lai, X. Bifurcations of a predator-prey system with weak Allee effects. J. Korean Math. Soc. 2013, 50, 695–713. [Google Scholar] [CrossRef]
  21. Pal, P.J.; Saha, T. Qualitative analysis of a predator–prey system with double Allee effect in prey. Chaos Solitons Fractals 2015, 73, 36–63. [Google Scholar] [CrossRef]
  22. Rihan, F.A.; Alsakaji, H.J.; Rajivganthi, C. Stability and hopf bifurcation of three-species prey-predator System with time delays and Allee Effect. Complexity 2020, 2020, 7306412. [Google Scholar] [CrossRef]
  23. Zhou, S.R.; Liu, Y.F.; Wang, G. The stability of predator–prey systems subject to the Allee effects. Theor. Popul. Biol. 2005, 67, 23–31. [Google Scholar] [CrossRef] [PubMed]
  24. Ye, Y.; Liu, H.; Wei, Y.; Ma, M.; Zhang, K. Dynamic study of a predator-prey model with weak Allee effect and delay. Adv. Math. Phys. 2019, 2019, 7296461. [Google Scholar] [CrossRef]
  25. Wang, G.; Liang, X.G.; Wang, F.Z. The competitive dynamics of populations subject to an Allee effect. Ecol. Model. 1999, 124, 2. [Google Scholar] [CrossRef]
  26. Liu, Y.; Cao, Q.; Yang, W. Influence of Allee effect and delay on dynamical behaviors of a predator–prey system. Comput. Appl. Math. 2022, 41, 396. [Google Scholar] [CrossRef]
  27. Arino, J.; Wang, L.; Wolkowicz, G.S.K. An alternative formulation for a delayed logistic equation. J. Theor. Biol. 2006, 241, 109–119. [Google Scholar] [CrossRef]
  28. Ye, Y.; Zhao, Y. Bifurcation analysis of a delay-induced predator–prey model with Allee effect and prey group defense. Int. J. Bifurc. Chaos 2021, 31, 2150158. [Google Scholar] [CrossRef]
  29. Li, D.; Liu, H.; Zhang, H.; Ma, M.; Ye, Y.; Wei, Y. Bifurcation Analysis in a Predator-Prey Model with an Allee Effect and a Delayed Mechanism. Acta Math. Sci. 2023, 43, 1415–1438. [Google Scholar] [CrossRef]
  30. Pal, P.J.; Saha, T.; Sen, M.; Banerjee, M. A delayed predator–prey model with strong Allee effect in prey population growth. Nonlinear Dyn. 2012, 68, 23–42. [Google Scholar] [CrossRef]
  31. Hutchinson, G.E. Circular causal systems in ecology. Ann. N. Y. Acad. Sci. 1948, 50, 221–246. [Google Scholar] [CrossRef]
  32. Li, D.; Liu, H.; Zhang, H.; Wei, Y. Influence of multiple delays mechanisms on predator–prey model with Allee effect. Chaos Solitons Fractals 2023, 175, 113942. [Google Scholar] [CrossRef]
  33. Hassard, B.D.; Kazarinoff, N.D.; Wan, Y.H. Theory and Applications of Hopf Bifurcation; CUP Archive: Cambridge, UK, 1981. [Google Scholar]
  34. Chow, S.N.; Li, C.; Wang, D. Normal Forms and Bifurcation of Planar Vector Fields; Cambridge University Press: Cambridge, UK, 1994. [Google Scholar]
  35. Çelik, C.; Merdan, H.; Duman, O.; Akın, Ö. Allee effects on population dynamics with delay. Chaos Solitons Fractals 2008, 37, 65–74. [Google Scholar] [CrossRef]
  36. Fowler, M.S.; Ruxton, G.D. Population dynamic consequences of Allee effects. J. Theor. Biol. 2002, 215, 39–46. [Google Scholar] [CrossRef] [PubMed]
  37. Li, D.; Yang, Y. Impact of time delay on population model with Allee effect. Commun. Nonlinear Sci. Numer. Simul. 2019, 72, 282–293. [Google Scholar] [CrossRef]
  38. Biswas, S.; Sasmal, S.K.; Samanta, S.; Saifuddin, M.; Khan, Q.J.A.; Chattopadhyay, J. A delayed eco-epidemiological system with infected prey and predator subject to the weak Allee effect. Math. Biosci. 2015, 263, 198–208. [Google Scholar] [CrossRef] [PubMed]
Figure 1. When τ = 0 , σ = 35 . (a) Time series of population. (b) Phase diagram of population.
Figure 1. When τ = 0 , σ = 35 . (a) Time series of population. (b) Phase diagram of population.
Mathematics 12 02853 g001
Figure 2. When τ = 0 , σ = 0 . (a) Time series of population. (b) Phase diagram of population.
Figure 2. When τ = 0 , σ = 0 . (a) Time series of population. (b) Phase diagram of population.
Mathematics 12 02853 g002
Figure 3. When τ = 0 , σ = 2 . (a) Time series of population. (b) Phase diagram of population.
Figure 3. When τ = 0 , σ = 2 . (a) Time series of population. (b) Phase diagram of population.
Mathematics 12 02853 g003
Figure 4. When τ > 0 , σ = 0 . (a) Time series of population. (b) Phase diagram of population. For τ = 1.68 < τ 0 , E ¯ is locally asymptotically stable.
Figure 4. When τ > 0 , σ = 0 . (a) Time series of population. (b) Phase diagram of population. For τ = 1.68 < τ 0 , E ¯ is locally asymptotically stable.
Mathematics 12 02853 g004
Figure 5. When τ > 0 , σ = 0 . Model (5) has a limit cycle for τ = 2.09 > τ 0 . (a) Time series of population. (b) Phase diagram of population.
Figure 5. When τ > 0 , σ = 0 . Model (5) has a limit cycle for τ = 2.09 > τ 0 . (a) Time series of population. (b) Phase diagram of population.
Mathematics 12 02853 g005
Figure 6. When τ > 0 , σ = 0 . E ¯ loses stability in τ = 2.78 > τ 0 (a) Time series of population. (b) Phase diagram of population.
Figure 6. When τ > 0 , σ = 0 . E ¯ loses stability in τ = 2.78 > τ 0 (a) Time series of population. (b) Phase diagram of population.
Mathematics 12 02853 g006
Figure 7. When τ > 0 , σ = 0 . E ¯ loses stability in τ = 10 > τ 0 (a) Time series of population. (b) Phase diagram of population.
Figure 7. When τ > 0 , σ = 0 . E ¯ loses stability in τ = 10 > τ 0 (a) Time series of population. (b) Phase diagram of population.
Mathematics 12 02853 g007
Figure 8. The bifurcation diagram when τ > 0 , σ = 0 , with τ as the bifurcation parameter. (a) Prey population bifurcation diagram. (b) Predator population bifurcation diagram.
Figure 8. The bifurcation diagram when τ > 0 , σ = 0 , with τ as the bifurcation parameter. (a) Prey population bifurcation diagram. (b) Predator population bifurcation diagram.
Mathematics 12 02853 g008
Figure 9. When τ = 0.04 , σ = 5 . (a) Time series of population. (b) Phase diagram of population.
Figure 9. When τ = 0.04 , σ = 5 . (a) Time series of population. (b) Phase diagram of population.
Mathematics 12 02853 g009
Figure 10. When τ = 0.04 , σ = 35 . (a) Phase diagram of population. (b) Time series of population.
Figure 10. When τ = 0.04 , σ = 35 . (a) Phase diagram of population. (b) Time series of population.
Mathematics 12 02853 g010
Figure 11. When τ = 2.78 , σ = 5 . (a) Time series of population. (b) Phase diagram of population.
Figure 11. When τ = 2.78 , σ = 5 . (a) Time series of population. (b) Phase diagram of population.
Mathematics 12 02853 g011
Figure 12. When τ = 4 , σ = 5 . (a) Time series of population. (b) Phase diagram of population.
Figure 12. When τ = 4 , σ = 5 . (a) Time series of population. (b) Phase diagram of population.
Mathematics 12 02853 g012
Figure 13. The bifurcation diagram when τ > 0 , σ = 5 , with τ as the bifurcation parameter. (a) Prey population bifurcation diagram. (b) Predator population bifurcation diagram.
Figure 13. The bifurcation diagram when τ > 0 , σ = 5 , with τ as the bifurcation parameter. (a) Prey population bifurcation diagram. (b) Predator population bifurcation diagram.
Mathematics 12 02853 g013
Table 1. Parameters and sources before dimensionless analysis.
Table 1. Parameters and sources before dimensionless analysis.
ParametersValuesSource
r2.65[24]
L470Fitted
N0.01, 150[24]
a0.02[24]
c0.215[10,24]
d1.06[10,24]
Disclaimer/Publisher’s Note: The statements, opinions and data contained in all publications are solely those of the individual author(s) and contributor(s) and not of MDPI and/or the editor(s). MDPI and/or the editor(s) disclaim responsibility for any injury to people or property resulting from any ideas, methods, instructions or products referred to in the content.

Share and Cite

MDPI and ACS Style

Dong, Y.; Liu, H.; Wei, Y.; Zhang, Q.; Ma, G. Stability and Hopf Bifurcation Analysis of a Predator–Prey Model with Weak Allee Effect Delay and Competition Delay. Mathematics 2024, 12, 2853. https://doi.org/10.3390/math12182853

AMA Style

Dong Y, Liu H, Wei Y, Zhang Q, Ma G. Stability and Hopf Bifurcation Analysis of a Predator–Prey Model with Weak Allee Effect Delay and Competition Delay. Mathematics. 2024; 12(18):2853. https://doi.org/10.3390/math12182853

Chicago/Turabian Style

Dong, Yurong, Hua Liu, Yumei Wei, Qibin Zhang, and Gang Ma. 2024. "Stability and Hopf Bifurcation Analysis of a Predator–Prey Model with Weak Allee Effect Delay and Competition Delay" Mathematics 12, no. 18: 2853. https://doi.org/10.3390/math12182853

APA Style

Dong, Y., Liu, H., Wei, Y., Zhang, Q., & Ma, G. (2024). Stability and Hopf Bifurcation Analysis of a Predator–Prey Model with Weak Allee Effect Delay and Competition Delay. Mathematics, 12(18), 2853. https://doi.org/10.3390/math12182853

Note that from the first issue of 2016, this journal uses article numbers instead of page numbers. See further details here.

Article Metrics

Back to TopTop