Sojourn Time Analysis of a Single-Server Queue with Single- and Batch-Service Customers
Abstract
1. Introduction
2. Definition of the M+M(K)/M/1 Queue and Its Application
3. Analysis
3.1. Quasi-Birth-and-Death and Performance Analysis
3.2. Exact Analysis of Sojourn Time Distributions
3.3. Approximation Method for Sojourn Time Distributions
4. Numerical Experiments
4.1. Numerical Results for Performance Measures of the M+M(K)/M/1 Queue
4.2. Numerical Results for Sojourn Time Distribution
4.2.1. Numerical Results for the Exact Sojourn Time Distribution
4.2.2. Numerical Results for the Approximated Sojourn Time Distributions
4.3. Comparison with M/M(K)/1 Queue [29,30,31]
5. Further Extensions and Discussions
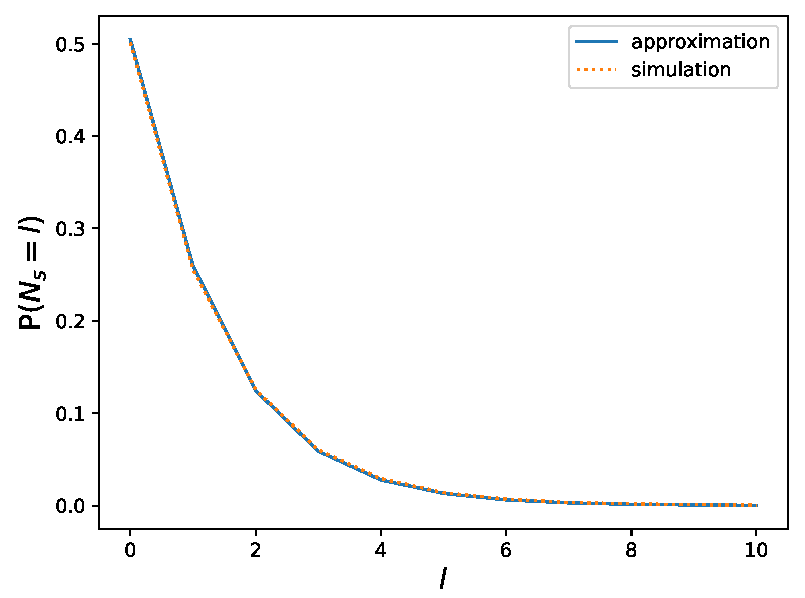
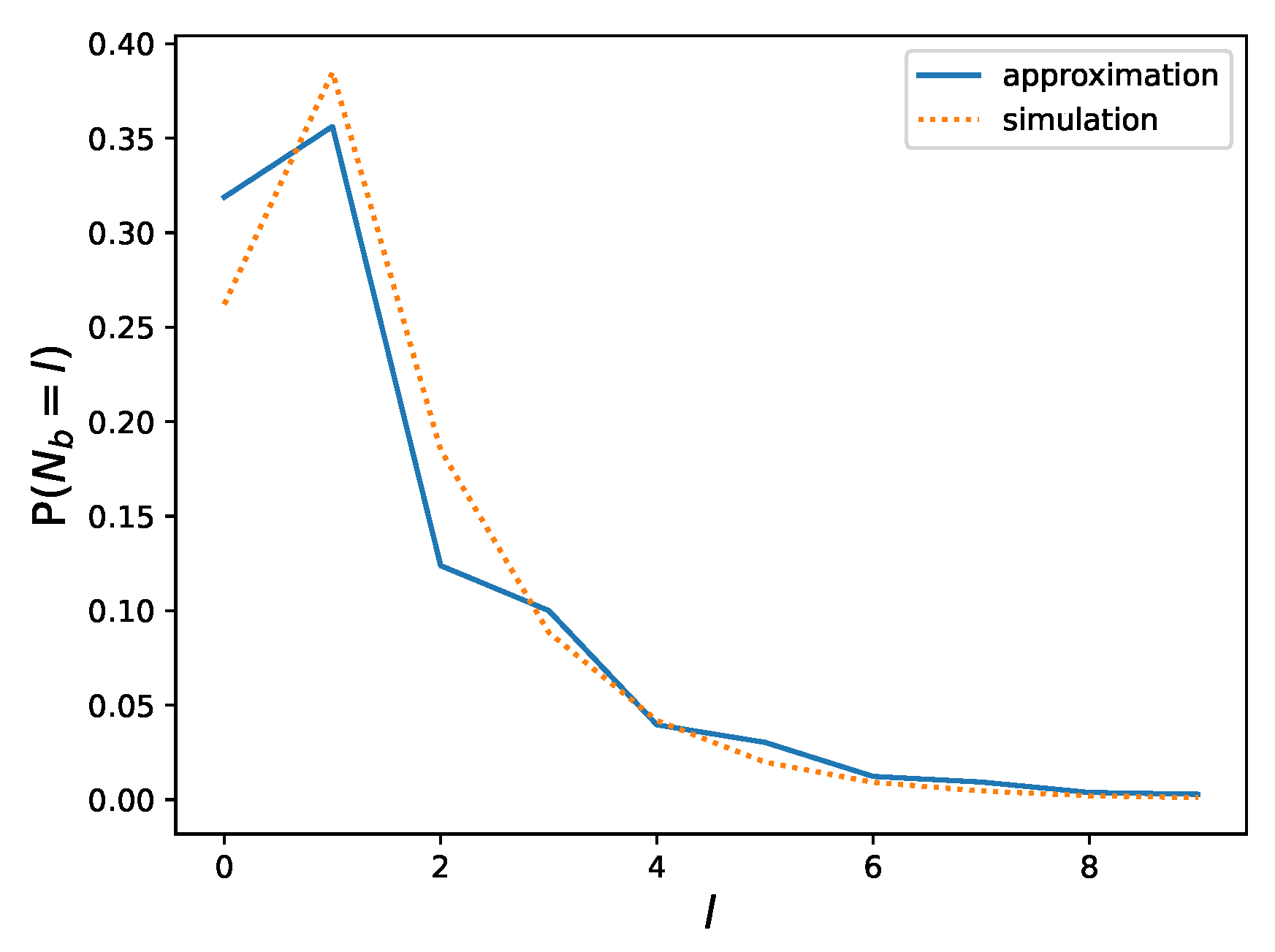
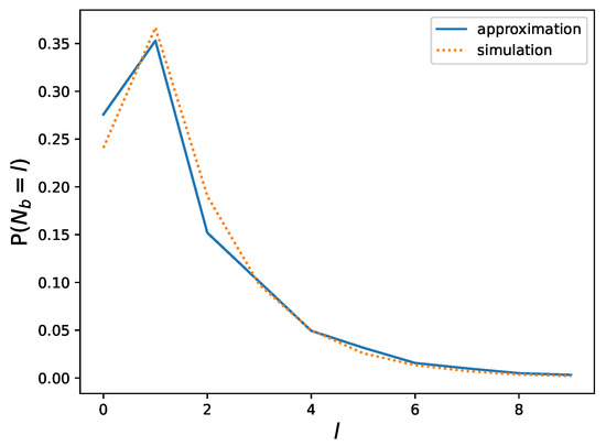
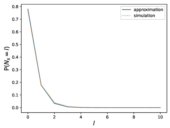
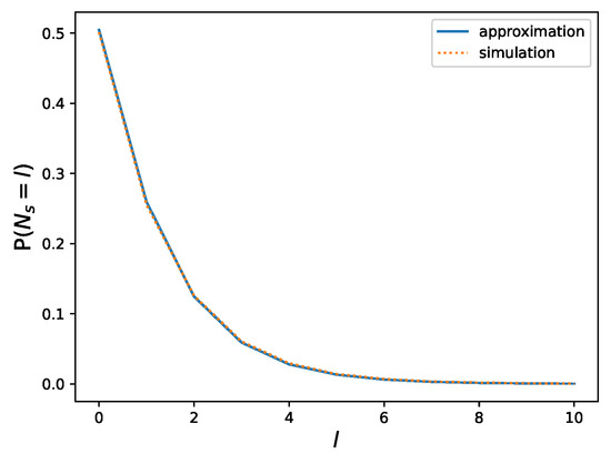
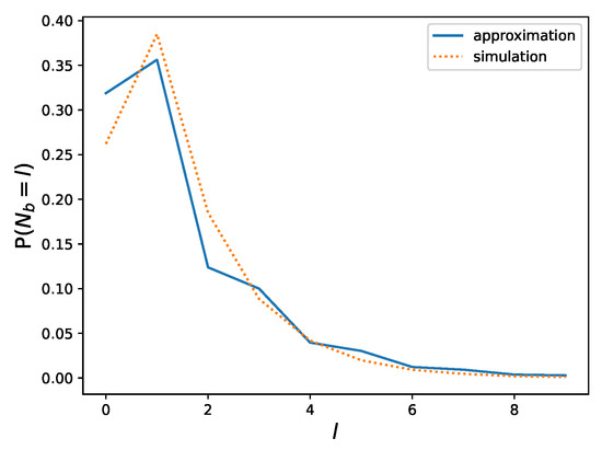
5.1. Approximated Distributions of the Number of Customers for Each Type
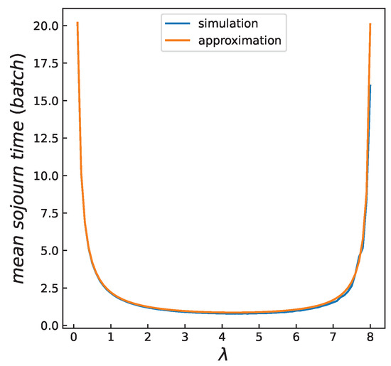
5.2. Mean Sojourn Time When the Service Distributions Differ for Each Type
6. Conclusions
Author Contributions
Funding
Data Availability Statement
Conflicts of Interest
Appendix A
References
- Arias-Molinares, D.; García-Palomares, J.C. The Ws of MaaS: Understanding mobility as a service fromaliterature review. IATSS Res. 2020, 44, 253–263. [Google Scholar] [CrossRef]
- Afeche, P.; Liu, Z.; Maglaras, C. Ride-hailing networks with strategic drivers: The impact of platform control capabilities on performance. Homemanuf. Serv. Oper. Manag. 2023, 25, 1890–1908. [Google Scholar] [CrossRef]
- Banerjee, S.; Johari, R.; Riquelme, C. Dynamic pricing in ridesharing platforms. ACM SIGecom Exch. 2016, 15, 65–70. [Google Scholar] [CrossRef]
- Bai, J.; So, K.C.; Tang, C.S.; Chen, X.; Wang, H. Coordinating supply and demand on an on-demand service platform with impatient customers. Serv. Oper. Manag. 2019, 21, 556–570. [Google Scholar] [CrossRef]
- Wang, X.; Zhang, R. Carpool services for ride-sharing platforms: Price and welfare implications. Nav. Res. Logist. 2022, 69, 550–565. [Google Scholar] [CrossRef]
- Duan, Y.; Liu, C. Optimal Price Mechanism for Ride-Hailing Platform. 2020. Available online: https://ssrn.com/abstract=3426328 (accessed on 7 August 2024).
- Nakamura, A.; Phung-Duc, T.; Ando, H. Queueing analysis of a Car/Ride-Share system. Ann. Oper. Res. 2022, 310, 1–22. [Google Scholar] [CrossRef]
- Nakamura, A.; Phung-Duc, T. Stationary analysis of infinite server queue with batch service. In Proceedings of the 17th European Workshop, EPEW 2021, and 26th International Conference, ASMTA 2021, Virtual Event, 9–10 and 13–14 December 2021. [Google Scholar]
- Bailey, N.T.J. On queueing processes with bulk service. J. R. Stat. Soc. Ser. B 1954, 16, 80–87. [Google Scholar] [CrossRef]
- Sasikala, S.; Indhira, K. Bulk service queueing models—A survey. Int. J. Pure Appl. Math. 2016, 106, 43–56. [Google Scholar]
- Nakamura, A.; Phung-Duc, T. Exact and asymptotic analysis of infinite server batch service queues with random batch sizes. Queueing Syst. 2024, 106, 129–158. [Google Scholar] [CrossRef]
- Banerjee, A.; Gupta, U.C.; Sikdar, K. Analysis of finite-buffer bulk-arrival bulk-service queue with variable service capacity and batch-size-dependent service. Int. J. Math. Oper. Res. 2013, 5, 358–386. [Google Scholar] [CrossRef]
- Ho Chang, S.; Won Choi, D.; Kim, T.S. Performance analysis of a finite-buffer bulk-arrival and bulk-service queue with variable server capacity. Stoch. Anal. Appl. 2004, 22, 1151–1173. [Google Scholar] [CrossRef]
- Cordeau, J.L.; Chaudhry, M.L. A simple and complete solution to the stationary queue-length probabilities of a bulk-arrival bulk-service queue. Inf. Syst. Oper. Res. 2009, 47, 283–288. [Google Scholar] [CrossRef]
- Baruah, M.; Madan, K.C.; Eldabi, T. Balking and re-service in a vacation queue with batch arrival and two types of heterogeneous service. J. Math. Res. 2012, 4, 114–124. [Google Scholar] [CrossRef]
- Olliaro, D.; Marsan, M.A.; Balsamo, S.; Marin, A. The saturated Multiserver Job Queuing Model with two classes of jobs: Exact and approximate results. Perform. Eval. 2023, 162, 102370. [Google Scholar] [CrossRef]
- Lucantoni, D.M. New results on the single server queue with a batch Markovian arrival process. Commun. Stat. Stoch. Model. 1991, 7, 1–46. [Google Scholar] [CrossRef]
- Chakravarthy, S.R.; Shruti; Rumyantsev, A. Analysis of a queueing model with batch Markovian arrival process and general distribution for group clearance. Methodol. Comput. Appl. Probab. 2021, 23, 1551–1579. [Google Scholar] [CrossRef]
- Kempa, W.M. On main characteristics of the M/M/1/N queue with single and batch arrivals and the queue size controlled by AQM algorithms. Kybernetika 2011, 47, 930–943. [Google Scholar]
- Kato, K.; Masuyama, H.; Kasahara, S.; Takahashi, Y. Block-Level Success and Loss Runs for Streaming Services over Wired-Wireless Networks. J. Oper. Res. Soc. Jpn. 2013, 56, 69–91. [Google Scholar] [CrossRef]
- Zhou, W.; Gan, Y.; Huang, W.; Guo, P. Group Service or Individual Service? Differentiated Pricing for a Private or Public Service Provider. 2024. Available online: https://ssrn.com/abstract=4711067 (accessed on 7 August 2024).
- Nakamura, A.; Phung-Duc, T. Equilibrium Analysis and Social Optimization of a Selectable Single or Time-Based Batch Service. In Proceedings of the 13th International Conference on Operations Research and Enterprise Systems-ICORES, Rome, Italy, 24–26 February 2024; pp. 92–100. [Google Scholar]
- Nakamura, A.; Phung-Duc, T. Equilibrium Analysis for Batch Service Queueing Systems with Strategic Choice of Batch Size. Mathematics 2023, 11, 3956. [Google Scholar] [CrossRef]
- Calvert, B. The Downs-Thomson effect in a Markov process. Probab. Eng. Informat. Sci. 1997, 11, 327–340. [Google Scholar] [CrossRef]
- Afimeimounga, H.; Solomon, W.; Ziedins, I. The Downs-Thomson paradox: Existence, uniqueness and stability of user equilibria. Queueing Syst. 2005, 49, 321–334. [Google Scholar] [CrossRef]
- Afimeimounga, H.; Solomon, W.; Ziedins, I. User equilibria for a parallel queueing system with state dependent routing. Queueing Syst. 2010, 66, 169–193. [Google Scholar] [CrossRef]
- Chen, Y.; Holmes, M.; Ziedins, I. Monotonicity properties of user equilibrium policies for parallel batch systems. Queueing Syst. 2012, 70, 81–103. [Google Scholar] [CrossRef]
- Wang, A.; Ziedins, I. Probabilistic selfish routing in parallel batch and single-server queues. Queueing Syst. 2018, 88, 389–407. [Google Scholar] [CrossRef]
- Medhi, J. Waiting time distribution in a Poisson queue with a general bulk service rule. Manag. Sci. 1975, 21, 777–782. [Google Scholar] [CrossRef]
- Yu, M.; Tang, Y. Analysis of the sojourn time distribution for M/GL/1 queue with bulk-service of exactly size L. Methodol. Comput. Appl. Probab. 2018, 20, 1503–1514. [Google Scholar] [CrossRef]
- Goswami, V.; Chaudhry, M.; Banik, A.D. Sojourn-time Distribution for M/Ga/1 Queue with Batch Service of Fixed Size-Revisited. Methodol. Comput. Appl. Probab. 2022, 24, 2897–2912. [Google Scholar] [CrossRef]
- Kendall, D.G. Stochastic processes occurring in the theory of queues and their analysis by the method of the imbedded Markov chain. Ann. Math. Stat. 1953, 24, 338–354. [Google Scholar] [CrossRef]
- Van Woensel, T.; Vandaele, N. Modeling traffic flows with queueing models: A review. Asia-Pac. J. Oper. Res. 2007, 24, 435–461. [Google Scholar] [CrossRef]
- Latouche, G.; Ramaswami, V. Introduction to Matrix Analytic Methods in Stochastic Modeling; Society for Industrial and Applied Mathematics: Philadelphia, PA, USA, 1999. [Google Scholar]
- Neuts, M.F. Matrix-Geometric Solutions in Stochastic Models: An Algorithmic Approach; Courier Corporation: North Chelmsford, MA, USA, 1994. [Google Scholar]
- Little, J.D.C. A proof for the queuing formula: L = λW. Oper. Res. 1961, 9, 383–387. [Google Scholar] [CrossRef]
- Yajima, M.; Phung-Duc, T. Batch arrival single-server queue with variable service speed and setup time. Queueing Syst. 2017, 86, 241–260. [Google Scholar] [CrossRef]
- Durbin, F. Numerical inversion of Laplace transforms: An efficient improvement to Dubner and Abate’s method. Comput. J. 1974, 17, 371–376. [Google Scholar] [CrossRef]



























| Computation Time of (19) | Computation Time of (28) | |
|---|---|---|
| 11,078 s | s | |
| 11,032 s | s | |
| 11,117 s | s | |
| 11,074 s | s |
| Computation Time of (6) | Computation Time of (8) | Computation Time of (22) | |
|---|---|---|---|
| 2.25 s | 0.43 s | s | |
| 2.31 s | 0.43 s | s | |
| 2.50 s | 0.43 s | s | |
| 2.66 s | 0.43 s | s |
| Figure | Simulation (Mean) | Simulation (95% Confidence Interval) | Approximation (Mean) |
|---|---|---|---|
| 13 | 0.3437 | [−0.31886, 1.0040] | 0.3432 |
| 14 | 0.9372 | [−0.7546, 2.6381] | 0.9736 |
| 15 | 0.6393 | [−0.7693, 2.0506] | 0.6584 |
| 16 | 3.8509 | [−0.8146, 8.5166] | 3.8782 |
| 17 | 14.3425 | [−0.52315, 34.2430] | 14.4756 |
| 19 | 3.0644 | [−2.1851, 8.6216] | 3.9885 |
| 20 | 0.7040 | [−0.3513, 1.7582] | 0.7381 |
| 21 | 0.5455 | [−0.2215, 1.3152] | 0.5965 |
| 22 | 0.4743 | [−0.1707, 1.1226] | 0.5441 |
Disclaimer/Publisher’s Note: The statements, opinions and data contained in all publications are solely those of the individual author(s) and contributor(s) and not of MDPI and/or the editor(s). MDPI and/or the editor(s) disclaim responsibility for any injury to people or property resulting from any ideas, methods, instructions or products referred to in the content. |
© 2024 by the authors. Licensee MDPI, Basel, Switzerland. This article is an open access article distributed under the terms and conditions of the Creative Commons Attribution (CC BY) license (https://creativecommons.org/licenses/by/4.0/).
Share and Cite
Koyama, Y.; Nakamura, A.; Phung-Duc, T. Sojourn Time Analysis of a Single-Server Queue with Single- and Batch-Service Customers. Mathematics 2024, 12, 2820. https://doi.org/10.3390/math12182820
Koyama Y, Nakamura A, Phung-Duc T. Sojourn Time Analysis of a Single-Server Queue with Single- and Batch-Service Customers. Mathematics. 2024; 12(18):2820. https://doi.org/10.3390/math12182820
Chicago/Turabian StyleKoyama, Yusei, Ayane Nakamura, and Tuan Phung-Duc. 2024. "Sojourn Time Analysis of a Single-Server Queue with Single- and Batch-Service Customers" Mathematics 12, no. 18: 2820. https://doi.org/10.3390/math12182820
APA StyleKoyama, Y., Nakamura, A., & Phung-Duc, T. (2024). Sojourn Time Analysis of a Single-Server Queue with Single- and Batch-Service Customers. Mathematics, 12(18), 2820. https://doi.org/10.3390/math12182820

