Abstract
Under the constraints of low-carbon transformation goals, energy enterprises have significantly increased their debt default risk levels due to carbon price fluctuations. This article first analyzes the contagion mechanism of debt default risk among energy enterprises, and based on this, constructs a debt default risk contagion model among energy enterprises considering carbon price fluctuations, and then simulates and analyzes the evolution characteristics of debt default risk contagion among energy enterprises. The research results indicate that: (1) As the proportion of carbon emission cost increment and investor sentiment index increase, the stability of the debt network of energy enterprises strengthens. As the ratio of commercial credit among energy enterprises and influence of energy enterprises increase, the impact of debt risk gradually intensifies. (2) The investor sentiment index has a strengthening effect on the influence of energy enterprises, the proportion of commercial credit among energy enterprises, and the proportion of carbon emission cost increment. The commercial credit ratio between energy enterprises and its influence has a mutually reinforcing effect. (3) The investor sentiment index has suppressed debt default risk for various energy enterprises. The joint risk suppression effect of the proportion of carbon emission cost increment and the influence of energy enterprises in petroleum and petrochemical enterprises is more prominent. The joint risk constraint ability between the proportion of carbon emission cost increment and investor sentiment index in coal enterprises is stronger.
Keywords:
fluctuations in carbon prices; energy inter-enterprise network; debt default; risk contagion MSC:
91-10
1. Introduction
In recent years, China’s carbon emission structure has been in urgent need of change due to the dual impacts of economic downward pressure and low-carbon transition goals [1]. In order to reach its low-carbon emission reduction targets as soon as possible, China has promoted a series of ongoing policies to provide financial support to green and innovative enterprises. By the end of 2022, China had become the world’s largest green credit market and the second largest green bond market. According to the Wind database, 610 green bonds were issued in 2022, totaling 804.403 billion yuan. However, amid the surge in green finance initiatives, the risk of corporate debt defaults has risen dramatically, with the number of companies facing the risk of debt defaults having increased from more than 800 in 2010 to more than 2400 at present [2]. As one of the key areas for China to realize the goal of low-carbon transition and accelerate green development, the overall pressure on the energy industry is rapidly climbing. At the same time, as the establishment of the domestic carbon trading market was only relatively recent, the carbon trading mechanism is still immature, and the carbon trading price fluctuates from time to time. Carbon price volatility triggered by the lack of financial liquidity of energy enterprises, borrowing and lending relationship imbalance, and other issues, has led to energy enterprises developing an obvious debt default risk aggregation. As the debt default risk of energy enterprises increases in the short term, it will trigger energy and related financial market turbulence, which will lead to the collapse of these related industries and markets, and cause serious hidden danger to the high-quality development of China’s economy. Therefore, the study of debt default risk and risk contagion among energy enterprises in the process of carbon trading is of great practical significance for maintaining the stability of China’s economy and realizing China’s low-carbon development goals.
Currently, scholars’ research on the risk of debt default among energy enterprises mainly focuses on the formation factors and the contagion mechanism. First, in terms of the formation factors of debt default risk among energy enterprises, when the gearing ratio of energy enterprises is too high, it will increase the financing cost of the demand side of funds and easily induce the debt default of energy enterprises [3]. Moreover, internal factors involving corporate profitability, solvency, operational capacity and viability, as well as external factors including the macroeconomic environment and energy policy support, will increase the probability of the formation of debt default risk among energy enterprises [4]. Second, in terms of the risk contagion mechanism of debt default among energy enterprises, the risk contagion mechanism of debt among energy enterprises is analyzed by measuring the risk contagion effect of bonds in the short, medium, and long term [5]. In addition, the debt default risk contagion mechanism among energy enterprises was studied by introducing financial regulation of counterparty risk [6]. However, with the development of low-carbon transition requirements of energy enterprises, more and more scholars have begun to portray the contagion law of debt default risk among energy enterprises from the perspective of stock market risk. Studies have shown that under the uncertainty of international trade policies, risk spillovers from the stock market are picked up by energy markets such as oil, inducing the creation of debt default risk among energy enterprises [7]. In addition, equity market risk can increase the likelihood of debt default among energy enterprises through CDS spreads [8], and it can also exacerbate the contagion of debt default risk among energy enterprises by lowering energy enterprise performance through stock pledges [9].
However, existing studies have not considered specific triggers of stock market risk for energy enterprises, such as carbon price volatility. There is great uncertainty about the transition of energy firms under the emission reduction requirements of the Paris Agreement. Each adjustment to the carbon price, as opposed to the carbon market’s emissions trading scheme, is likely to make the market environment more stringent, which could lead to higher credit spreads, lower bond prices, and higher costs of capital, severely impacting the revenue levels of energy firms and making it more likely that they will trigger defaults [10]. Moreover, the interaction between carbon price volatility and investor sentiment on energy enterprises’ debt default risk is less addressed. Risk shocks are transmitted between sovereign CDS, equity, and volatility markets, influenced by information flows between credit crisis conditions, stock market expectations, and investor sentiment. Whereas investor sentiment acts as the main receiver of shocks, the information flow starts from equities to the CDS market, but shifts to both directions after the debt crisis [11]. Extreme pessimism or optimism on the part of investors, mainly individual investors, may lead to the undervaluing or overvaluing of liquid assets such as securities, negatively or positively affecting the pricing of assets such as cash held by firms, thereby exacerbating the financial constraints of firms, the risk of debt defaults, and the opportunity cost. Reasons for this may include risk aversion and loss reduction, such as a decline in expected yields and misinformation in the media and public opinion in the event of the spread of debt default risk. Such asset pricing effects are particularly pronounced during periods of high investor sentiment [12].
At present, the trading objects of energy enterprises in China’s carbon market are mainly electric power enterprises, which is not conducive to a comprehensive study of carbon market trading in the whole energy industry. Therefore, the study of debt default risk contagion among energy enterprises from the perspective of other energy enterprises can promote other types of energy enterprises to enter the carbon market. This is of great practical significance for stabilizing carbon prices and reducing market risks. In addition, for the study of energy enterprise heterogeneity, scholars have mainly focused on the impact of energy enterprise property rights heterogeneity and business heterogeneity on the performance of energy enterprises [13,14], but there are fewer studies considering debt default risk contagion of energy enterprise heterogeneity. Only one study found that risk-transmitting behaviors due to energy use efficiency are more prominent in high-technology and high-polluting industries [15].
With the rise of network science, complex network theory has gradually become an effective method to explain the behavior of risk contagion among economic aggregates, which provides strong support for the study of energy inter-enterprise debt networks and their default risk contagion. Currently, studies in this area mainly include: using artificial neural networks, genetic algorithms, and particle swarm algorithms to design a network-based risk management tool for inter-enterprise credit guarantees, which provides a reference for analyzing energy financial risks [16]; constructing a multiplexed network for debt risk contagion through debt repayment sequencing determined by debt prioritization; and studying the contagion mechanism of debt risk in the energy sector [17]. Therefore, with the help of complex network theory, this paper will consider the factors related to carbon price volatility among energy enterprises and take the overall heterogeneity of energy enterprises into account so as to further study the debt network among energy enterprises and their default risk contagion under carbon price volatility.
In summary, this paper starts from the impact of carbon price volatility on energy enterprises, uses balance sheet and bond market asset prices as the entry perspective of contagion behavior, and at the same time introduces the behavioral utility function to measure the borrowing and lending changes brought by carbon price volatility triggered by various factors on energy enterprises in the process of risk contagion of energy enterprises, and then refines the problems that arise in the process of risk contagion among energy enterprises. The main contributions of this paper are: (1) This paper takes carbon price volatility as the entry perspective, combines the interaction between carbon price volatility and investor sentiment, and analyzes the formation and contagion mechanism of the debt default risk of energy enterprises. (2) This paper distinguishes the debt default risk of petroleum and petrochemical, coal, and public utility enterprises for the consideration of the overall heterogeneity of the three different types of energy enterprises, and analyzes the number of debt defaults of the three different types of debt defaults in this paper in contrast with the number of defaults of the overall energy enterprises. By comparing the number of defaults with the overall number of energy enterprises, we can more accurately determine the characteristics and preventive focus of various types of debt default risk, which enriches the research in the field of debt default risk contagion of energy enterprises. (3) This paper obtains a number of innovative and useful conclusions: the joint risk inhibition effect of the incremental carbon emission cost ratio and the influence of energy enterprises in petroleum and petrochemical enterprises, the risk inhibition effect of the investor sentiment index on the ratio of influence and commercial credit among energy enterprises, and the risk inhibition effect of investor sentiment index on the influence and influence of energy enterprises. The risk-suppressing effect of investor sentiment index on the influence of energy enterprises and the ratio of commercial credit between energy enterprises is more prominent. The joint risk-suppressing effect of incremental carbon cost and investor sentiment index is stronger in coal enterprises.
The rest of this study is organized as follows: The second part analyzes the contagion mechanisms of debt default risk in energy enterprises. The third part constructs a model of debt default risk contagion of energy enterprises under the interaction of carbon price volatility and external investor sentiment. The fourth part simulates the evolutionary characteristics of risk contagion from debt defaults of energy enterprises and proposes strategies to prevent and control risk contagion. The last part puts forward the conclusions.
2. Contagion Mechanisms of Debt Default Risk among Energy Enterprises
As a key target of the national low-carbon transition, energy enterprises are more vulnerable to carbon price fluctuations, leading to a decline in the liquidity of their assets and a significant increase in the level of debt default risk. When energy enterprises’ assets are illiquid, they mainly seek external financing through the following three ways: bank borrowing, long-term equity investment, and commercial credit among energy enterprises. Among them, commercial credit is a borrowing and lending relationship formed by delayed payment or delayed delivery in commodity transactions, which is a direct credit relationship between enterprises. As a unique financing method between energy enterprises, inter-enterprise commercial credit is mainly manifested as accounts receivable and accounts payable in this paper. The inter-business connection of energy enterprises, through the existence of inter-business accounts receivable and accounts payable, constitutes a huge energy inter-business debt network. If an energy enterprise defaults on its debts, the risk of debt default will most likely spread rapidly through the debt network between energy enterprises, causing contagious defaults by debt-affiliated enterprises, which in turn triggers the loss of associated bank loans, market assets, and investor principal, and in severe cases, triggers even financial system turmoil.
The contagion path and process of debt default risk among energy enterprises under the effect of carbon price fluctuation is shown in Figure 1, which is specifically manifested as follows: the fluctuation of carbon emission trading price makes the operating cost of energy enterprises rise, leading to the decline of profits of energy enterprises and causing internal impact on the liquidity of energy enterprises’ assets. The carbon market transactions and media public opinion make external investors holding long-term equity investments in energy enterprises panic and change their original investment plans under a cautious attitude, reducing the financing capacity of energy enterprises. At the same time, investor behavior to a certain extent exacerbates the volatility of the carbon market, causing external risk impact on the liquidity of energy enterprises. The energy enterprises within the debt network are less risk-resistant due to the imbalance of their own asset structure. In addition, internal risk shocks are amplified due to the presence of energy enterprises’ influence, and the two superimposed on the liquidity of energy enterprises’ assets deal a severe blow.
Figure 1.
Path and process of debt risk contagion among energy enterprises under the effect of carbon price volatility.
To ameliorate the illiquidity of their assets, energy enterprises have been selling their trading financial assets on an emergency basis and requesting commercial credits from affiliated energy enterprises in their debt networks in exchange for liquidity. With a limited number of accounts in the debt network that can be honored, other energy enterprises are forced to sell their trading financial assets to quickly recoup funds. However, the massive sale of assets creates an imbalance between supply and demand in the market, and the market price of the assets rapidly decreases, damaging the value of the assets of other energy enterprises holding the same type of assets. The above shocks will lead to a significant reduction in the risk tolerance of energy enterprises within the debt network. Once an energy enterprise defaults on its debt, it is very likely that the default risk will be transmitted through the debt network to other energy enterprises associated with it. At this point, on the one hand, the debt network between energy enterprises acts as a contagion medium for the risk of debt default and plays a negative role in increasing the vulnerability of energy enterprises, and further exacerbates the intensity of internal and external risk shocks. On the other hand, as carbon price volatility intensifies in times of crisis, it can lead to a concentration of investor divestment and a lack of corporate liquidity, which, in interaction with debt networks, can lead to instability in the system of associations of energy enterprises, and consequently to turmoil in the financial system.
3. Contagion Model of Debt Default Risk among Energy Enterprises
In order to further reveal the structure of the debt network among energy enterprises and the evolutionary characteristics of its risk contagion under the effect of carbon price fluctuations, this paper establishes a risk contagion model of the debt network among energy enterprises on the basis of the above risk contagion mechanism of debt default among energy enterprises. Firstly, this paper constructs a balance sheet between energy enterprises (Table 1). Referring to past studies [18], this paper assumes that the energy inter-enterprise debt system is a discrete-time evolutionary system, and expresses the energy inter-enterprise commercial credit as accounts receivable and accounts payable in the balance sheet. The total assets of the energy enterprise () consist of long-term equity investments , accounts receivable , trading financial assets , and monetary funds . Meanwhile, the total debts of the energy enterprise () consist of bank borrowings , accounts payable , and owners’ equity . Commercial credit among energy enterprises, as a way of spreading the impact of risk among energy enterprises, is a unique financing method among energy enterprises different from bank borrowings or the issuance of transactional financial assets such as stocks and bonds, and is also the main way of contagion of the risk of debt default among energy enterprises.
Table 1.
Energy inter-enterprise balance sheet.
According to the balance sheet constant equation, the owners’ equity of an energy enterprise can be expressed as total assets minus total liabilities:
Given that the proportion of commercial credit among energy enterprises directly determines the proportion of long-term equity investments , trading financial assets are denoted by and monetary funds by in assets . Then, when , the energy enterprise assets can be expressed as , , where . In order to simplify the calculation, it is set that bank borrowings keep a constant value over time evolution. Long-term equity investments keeps a constant value in the initial period, and changes proportionally in the later period under the influence of investor sentiment index.
3.1. The Process of Debt Default Risk Contagion in Energy Inter-Enterprise Networks
The existence of commercial credit among energy enterprises has led to the formation of a complex network of debts and liabilities in the energy enterprise system, which is referred to in this paper as the energy inter-enterprise network. Energy inter-enterprise networks are an important means of equalizing risk shocks and reducing the impact of risk among energy enterprises, yet they also provide a channel for risk contagion during periods of default.
According to past research [14], if we do not consider the external shocks of energy enterprises () and only consider the risk contagion among energy enterprises (), the energy enterprises’ repayment is determined by two factors. One is the funds available to energy enterprises () to repay accounts payable, including unused long-term equity investments, accounts receivable and trading financial assets that can be collected, their own monetary funds, and bank borrowings that need to be repaid: . The second is the energy enterprise’s accounts payable . If , then all of the energy enterprise’s accounts payable can be repaid. If , then the only accounts payable that the energy enterprise can repay are . Therefore, the reimbursement can be defined as:
According to (2), the amount of accounts payable that can be repaid by an energy enterprise depends on its repayment by other energy enterprises and its long-term equity investment. In the case of an infected energy enterprise, if the energy enterprise’s long-term equity investment, monetary funds, and recovered accounts receivable are able to fully repay its accounts payable:
Then, if , the energy enterprise will not become insolvent and the risk contagion ends here.
If the energy enterprise’s long-term equity investment, monetary funds, and collected accounts receivable cannot fully repay its accounts payable:
Then, if , the energy enterprise is insolvent and bankrupt, and risk contagion can spread further.
According to Equations (2)–(4), the process of debt default risk contagion within the energy inter-enterprise network can be portrayed.
3.2. Risk of Contagion from Debt Defaults among Energy Enterprises Hit by Carbon Price Volatility
3.2.1. Risk Contagion of Debt Defaults among Energy Enterprises Linked by Balance Sheets
If we consider the external shocks that energy enterprises may be subjected to, the risk contagion among energy enterprises will be affected by investor sentiment, trading market volatility, and other factors [19,20,21]. Among them, investors’, as the provider of long-term equity investment, emotional attitudes are easily disturbed by external public opinion and market orientation, and they are prone to drastically adjust their investment decisions under the effect of irrational emotions such as panic and the herd effect. Temporary adjustments in investor behavior increase the financing costs of energy companies and affect the value of corporate assets through fluctuations in the relevant trading markets. For reasons of stability and risk prevention, energy companies seek to increase cash holdings and reduce the risk of default through various channels of external financing. The volatility of the carbon market price makes the production and operation costs of energy companies selling mainly electric heating energy rise sharply, reducing their profits and lowering the liquidity of their assets. At the same time, the existence of climate risk makes the rise in production and operation costs of energy enterprises more uncertain, exacerbating the financial difficulties of energy enterprises. In addition, under the influence of the herd effect, the irrational behavior of investment will be further amplified, thus reducing the risk resistance of energy enterprises, which may lead to energy enterprise debt default rising sharply.
Debt risk impact intensity based on the formation of carbon price fluctuations are closely related to the investor sentiment index, the incremental share of carbon emissions costs, and other factors, while the risk of debt defaults is related to the proportion of commercial credit between energy enterprises and the influence of energy enterprises to expand or reduce its impact. These factors tend to interactively affect the risk shock intensity, mainly including: The investor sentiment index ; the larger the , the greater the fluctuation of investor sentiment index by the market, public opinion, and other external information, resulting in irrational investment postponement and disinvestment behavior, and the more likely that the energy enterprise suffers from the impact of changes in the external environment [21]. The ratio of commercial credit among energy enterprises ; the larger the , the higher the ratio of commercial credit among energy enterprises, the higher the proportion of funds of energy enterprises affected by commercial credit relationships, the more likely that the impact of external debt default risk shocks will be amplified [18,22]. The proportion of carbon emission cost increment ; the larger the , the higher the operating costs of energy enterprises, the smaller the profitability of energy enterprises, which directly increases the probability of debt default of energy enterprises [23,24]. energy business impact ; the larger the , the more likely greater risk shocks in the debt network among energy enterprises will be triggered [25].
Therefore, in order to comprehensively reflect the interactive effects of factors related to carbon price volatility on the intensity of risk shocks, this paper draws on Sundaresan’s [26] behavioral utility function: , where represents the individual patience and represents the individual risk aversion index. The risk shock strength coefficient, the proportion of energy enterprises’ assets exposed to shocks (), is defined as:
Internal and external risk shocks will directly affect the operating conditions of energy enterprises, which in turn reduces the commercial credit that could have been obtained by energy enterprises externally. Therefore, this paper refers to Lux [27] to reflect the risk contagion behavior of debt default among energy enterprises through the impact of risk shocks on commercial credit among energy enterprises. Combining the risk shock intensity coefficients defined above, the change in commercial credit of each energy enterprise evolving over time obeys a mean-reverting process and is defined as:
where represents the mean reversion factor, which reflects the magnitude of volatility. reflects the intensity of risky shocks. The economic meaning of Equation (6) is that the commercial credit of each energy enterprise, whether above or below the mean, will tend to regress to the mean with high probability. This also reflects the fact that the amount of commercial credit among energy enterprises is basically maintained within a certain range over a short period of time.
Based on the debt network constituted by the balance sheets among energy enterprises and the internal and external risk factors affected by carbon price fluctuations, this paper assumes that the maturity of commercial credit among all energy enterprises is 1. Therefore, the risk contagion process of energy enterprises’ debt default (the long-term equity investment, monetary funds, and owner’s equity of energy enterprises) is updated as:
Equation (7) indicates that the long-term equity investment of energy enterprises is affected by the change of investor sentiment index; Equation (8) indicates how the monetary funds of energy enterprises are affected by the commercial credit among energy enterprises and the interest rate; and Equation (9) indicates the change of the owner’s equity of energy enterprises under the influence of both the investor sentiment index and the commercial credit among energy enterprises. This reflects the mutual influence between business credit among energy enterprises and external investor sentiment index, which together determine the operational status of energy enterprises. Therefore, under the influence of carbon price volatility, the internal loss of energy enterprises by risk impact is defined as:
3.2.2. Risk Contagion of Debt Defaults among Energy Enterprises Linked by Asset Prices
The risk of debt default among energy enterprises is not only contagious through direct balance sheet linkages, but also indirectly through asset markets. In addition to the above risk shocks, the assets of energy enterprises are exposed to asset losses due to the depreciation of traded financial assets when carbon prices fluctuate. As asset market participants, energy enterprises often hold traded financial assets in order to make profits and maintain asset liquidity. In the process of debt default, energy enterprise () will sell their trading financial assets when they encounter the risk of debt default in order not to default. This behavior will be affected by the supply and demand relationship in the asset market and policies, and will have an impact on the price of traded financial assets during the trading process, which in turn will affect the asset value of other energy enterprises holding similar traded financial assets. According to a previous study by Lee et al. [28], investor sentiment and stock market volatility change the state of asset markets, such as bullish or bearish markets. The state of the asset market affects the volatility of asset prices, and other energy firms sell their assets to minimize asset losses. This behavior further exacerbates asset price volatility and negatively affects investor sentiment volatility, and the risk of debt defaults by energy companies continues to rise. Drawing on the ideas of past research [29], this paper assumes that the amount of trading financial assets held by energy enterprise is , of which the amount of trading financial assets due to the sale of depreciation is , so that the energy enterprise () suffering from the loss of the sale of trading financial assets is defined as:
The total loss suffered by energy enterprises to ensure the liquidity of corporate assets under the impact of carbon price volatility is defined as:
The owner’s equity of the energy enterprise is updated from Equation (9) due to the impact of asset price depreciation sales in the market for traded financial assets:
If , then the energy enterprise () does not go bankrupt. If , then the energy enterprise () becomes insolvent and goes bankrupt and creates a debt default risk shock to other energy enterprises within the energy inter-enterprise debt network, and the risk contagion of energy inter-enterprise debt default spreads further.
3.2.3. Risk of Contagion from Debt Defaults among Energy Enterprises
If , the energy enterprise () defaults and goes bankrupt. This paper assumes that the direct loss incurred by the energy enterprise () as the demand side of commercial credit for the energy enterprise () on the supply side of commercial credit is . The indirect loss () caused by the downturn in the market price of assets due to the sale of trading financial assets by the energy enterprise () is the depreciation of assets held by other energy enterprises. Then, the loss of the energy enterprise () on the demand side of the commercial credit due to the default of the energy enterprise () on the supply side of the commercial credit between its energy enterprises is the loss of the energy enterprise on the supply side of the commercial credit between its energy enterprises:
Then, the owner’s equity of the energy enterprise is transformed:
If , then the energy enterprise () is contagious to the energy enterprise’s losses and defaults. This process will continue until no new energy enterprises incur defaults. If , then there are no debt defaults by the energy enterprise () and debt default risk contagion ends there.
4. Simulation Analysis
In this paper, based on the 216 listed energy enterprises in China and their balance sheet data in 2022 in the database of CSMAR (Full title: China Stock Market & Accounting Research Database, data from: https://data.csmar.com/, accessed on 28 February 2024), three categories of utilities, coal, petroleum, and petrochemicals are selected as the categorization standard of energy enterprises in China. According to these studies [27,30], this paper sets the benchmark values of the parameters (Table 2) and simulates and analyzes the structure of the debt network among energy enterprises and its risk contagion evolution characteristics based on the above risk contagion model of debt default among energy enterprises. Among them, in order to simplify the formula operation, the accounts receivable interest rate () and accounts payable interest rate () are unified as the commercial credit interest rate () among energy enterprises in the simulation process.
Table 2.
Baseline values of the model.
4.1. Carbon Price Volatility and the Structure of Debt Networks among Energy Enterprises
This part of the simulation studies the evolution characteristics of the debt network structure among energy enterprises under the effect of carbon price fluctuations (Figure 2). In Figure 2, the nodes represent enterprises, the node size represents the net asset size of energy enterprises, and the debt relationship among energy enterprises is represented by arrows pointing to commercial credit providers. As can be seen in Figure 2, the stability of the debt network is strengthened over time as energy enterprises gradually reduce the amount of funds they provide or seek from energy enterprises in the network. When , since the funding providers are not the energy enterprises with the largest assets, the commercial credit they can provide is limited. At that time, a default by a few of the demanders of funds would have a direct impact on the assets of the providers of funds, forcing the providers of funds to reduce the amount of commercial credit. When , new commercial credit providers emerge. At the same time, after the last round of risk contagion within the debt network, some commercial credit providers reduce commercial credit lines due to the decline in funding liquidity, and some funding demanders reduce commercial credit demand due to obtaining commercial credit at lower interest rates to realize their own development. When , the vulnerability of the debt network decreases as new and old commercial credit providers alternate and decrease under the effect of carbon price fluctuations. At that time, under the effect of carbon price fluctuations, the debt relationship of energy enterprises within the debt network tends to stabilize, the risk of debt default among energy enterprises is reduced, energy enterprises realize benign development, and the vulnerability of the debt network is reduced to a minimum.
Figure 2.
Characteristics of the evolution of debt network structure among energy enterprises under the effect of carbon price fluctuations.
This section finds that debt networks have a benign role in maintaining the stability of energy enterprises under the effect of carbon price volatility. However, how these factors affect the debt default risk of energy enterprises is unclear, which is not conducive to a comprehensive understanding of the essential characteristics of debt networks among energy enterprises. Therefore, the next part of this paper will further analyze the impact of carbon price volatility on the contagion evolution characteristics of debt default risk among energy enterprises in the context of energy inter-enterprise debt networks.
4.1.1. Single Factors under Carbon Price Volatility and the Risk of Debt Default Contagion among Energy Enterprises
This part of the simulation studies the impact of a single factor on the number of default energy enterprises (acronyms NDE) under carbon price volatility in the debt network of energy enterprises, which in turn reflects the characteristics of the contagion evolution of the risk of debt default among energy enterprises (Figure 3).
Figure 3.
Characteristics of the contagion evolution of debt default risk among energy enterprises under the role of a single factor. (a) Characteristics of contagion evolution of energy enterprises’ debt default risk in the presence of ratio of commercial credit among energy enterprises factors. (b) Characteristics of contagion evolution of energy enterprises’ debt default risk in the presence of proportion of carbon emission cost increment factors. (c) Characteristics of contagion evolution of energy enterprises’ debt default risk in the presence of investor sentiment index factors. (d) Characteristics of contagion evolution of energy enterprises’ debt default risk in the presence of influence of energy enterprises factors.
From Figure 3a,d, the number of defaults of energy enterprises is positively related to the proportion of commercial credit among energy enterprises and the influence of energy enterprises . This is basically consistent with the findings of Zhao et al. [30]; that is, the number of energy enterprises with contagious defaults increases significantly with the increase in the proportion of commercial credit among energy enterprises and the expansion of the influence of energy enterprises. This is due to the fact that, influenced by the energy enterprises’ own asset structure and the degree of affiliation of other energy enterprises, the higher the proportion of energy inter-enterprise commercial credit, the stronger the dependence on the energy inter-enterprise commercial credit provided within the debt network. In addition, the greater the influence of energy enterprises, the stronger the impact of default risk on other energy enterprises within the debt network. Therefore, in order to reduce the risk level of the overall debt network, the structure of energy inter-enterprise commercial credit and energy enterprise influence should be strictly controlled.
As can be seen in Figure 3b, the number of defaulting energy enterprises shows a monotonically decreasing trend as the incremental share of energy enterprises’ carbon emission costs increases, which is basically consistent with the findings of Braga et al. [31]. This is due to the fact that, for energy enterprises in the case of smaller incremental carbon emission costs, corporate risk perception response is more sluggish, the sense of defense is weaker, and the level of risk contagion within the debt network of energy enterprises is higher. In the case of larger incremental carbon emission costs, the government will focus on regulation to reduce the level of risk impact by changing policy support, coordinating market prices, etc., and energy enterprises will also be more sensitive to the related risk perception, which will reduce the level of risk contagion of debt default by energy enterprises.
As can be seen from Figure 3c, when the investor sentiment index is small, the number of defaulting energy enterprises is negatively correlated with the investor sentiment index. When the investor sentiment index is large, the number of defaulted energy enterprises is positively related to the investor sentiment index. This is basically consistent with the findings of Ye et al. [32] and Lee et al. [28]. The investor sentiment index is set in this paper as the overall confidence level of the investor community. The larger the investor sentiment index is, the lower the investor group’s trust in the energy enterprise is, and the more cautious the related investment decision is. This behavior increases the financing cost of energy companies and is not conducive to reducing the risk of debt default. The smaller the investor sentiment index, the higher the trust of the investor community in energy companies, which is conducive to reducing the cost of financing and default risk of energy companies. From a behavioral perspective, investor behavior is divided into irrational and rational behavior. In the early stage of mood fluctuations, investor behavior is dominated by irrational behavior and emotional investors blindly withdraw their funds out of panic, raising the level of debt default risk of energy companies. In the middle of the fermentation of sentiment, energy companies’ earnings are not as expected, the confidence of the investor community declines in order to avoid the loss of the collective withdrawal of funds, causing liquidity impacts on energy companies. In the late stage of sentiment development, investor behavior is dominated by rational behavior; rational investors act in the interests of the measurement of the change in investment decisions, the impact of energy enterprise liquidity, so that the number of defaults on the number of enterprises appeared to rise slightly. Therefore, the role of investor sentiment index on the risk contagion of debt default among energy enterprises has a stage-by-stage nature, and we should focus on investor behavior in the early stage of sentiment fluctuation.
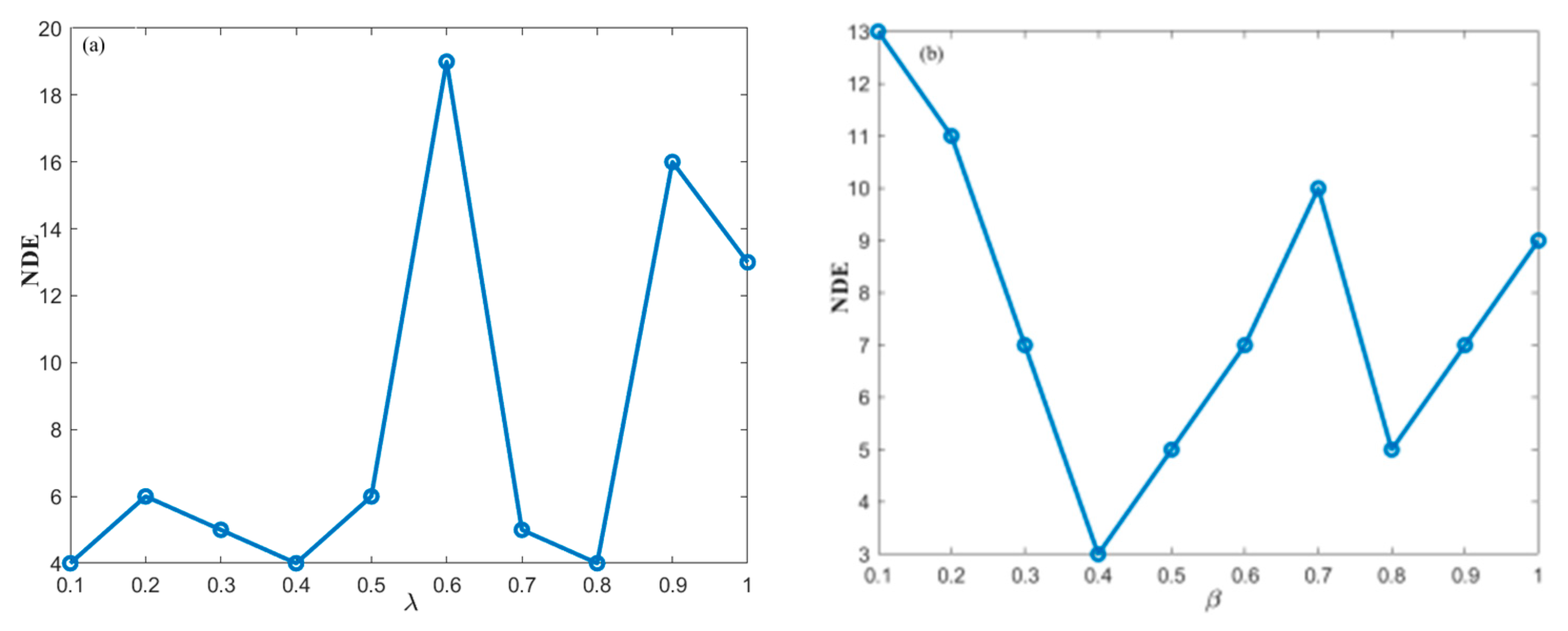
In addition, in order to test the robustness of the carbon price volatility factor, this paper conducts a sensitivity analysis of the parameters (Table 3 and Table 4). As can be seen from Table 3 and Table 4, the trend of the same parameter is basically the same under different value settings, which indicates that the factors are robust. In times of financial crisis, investor sentiment, as a key determinant of changes in credit default spreads, can best explain the phenomena of leverage and stock volatility [28]. This is also consistent with the empirical findings of Ye et al. [32]. While the volatility of carbon price makes traditional energy bonds more volatile compared to green bonds, the rise in the cost of capital reduces the yield [31], which is more robust to the study of the debt default risk contagion of energy enterprises.
Table 3.
Sensitivity analysis of the impact of the proportion of carbon emission cost increment, ratio of commercial credit among energy enterprises, investor sentiment index, and influence of energy enterprises on the evolution characteristics of debt default risk diffusion among energy enterprises.
Table 4.
Sensitivity analysis of the impact of the proportion of carbon emission cost increment, ratio of commercial credit among energy enterprises, investor sentiment index, and influence of energy enterprises on the evolution characteristics of debt default risk diffusion among energy enterprises.
4.1.2. Multifactor Interactions and Debt Default Risk Contagion among Energy Enterprises under Carbon Price Volatility
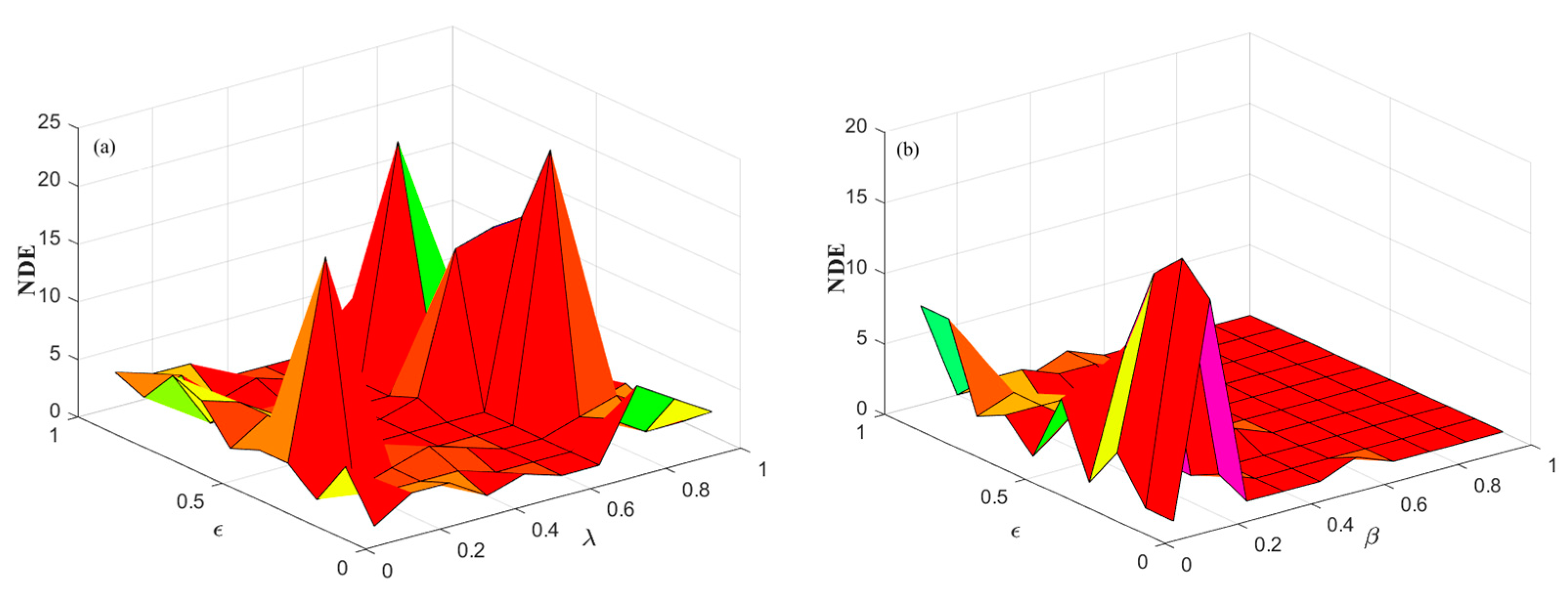
Based on the above research on the role of single factors, this part further explores the impact of the interaction of factors under the influence of carbon price volatility on the evolutionary characteristics of debt default risk contagion among energy enterprises in the energy enterprises’ debt network (Figure 4).
Figure 4.
Characteristics of contagion evolution of debt default risk among energy enterprises under multifactor interaction. (a) Characteristic of contagion evolution of energy enterprises’ debt default risk under the interaction of two factors: ratio of commercial credit among energy enterprises and influence of energy enterprises. (b) Characteristic of contagion evolution of energy enterprises’ debt default risk under the interaction of two factors: proportion of carbon emission cost increment and influence of energy enterprises. (c) Characteristic of contagion evolution of energy enterprises’ debt default risk under the interaction of two factors: investor sentiment index and influence of energy enterprises. (d) Characteristic of contagion evolution of energy enterprises’ debt default risk under the interaction of two factors: investor sentiment index and ratio of commercial credit among energy enterprises. (e) Characteristic of contagion evolution of energy enterprises’ debt default risk under the interaction of two factors: investor sentiment index and proportion of carbon emission cost increment. (f) Characteristic of contagion evolution of energy enterprises’ debt default risk under the interaction of two factors: ratio of commercial credit among energy enterprises and proportion of carbon emission cost increment.
As can be seen in Figure 4a, the number of defaulting energy enterprises shows an overall monotonically increasing trend with small fluctuations as energy business impact and ratio of commercial credit among energy enterprises increase in parallel. This reflects the mutually reinforcing effect of energy business impact and ratio of commercial credit among energy enterprises , which in turn exacerbates the turbulence of the inter-enterprise debt network. In addition, as shown in Figure 4b, the number of defaulting energy enterprises shows a monotonically decreasing trend with small fluctuations on the whole as energy business impact increases in tandem with proportion of carbon emission cost increment . Combined with the findings in Figure 3, it can be found that the ability of proportion of carbon emission cost increment to constrain the risk contagion of debt default among energy enterprises is stronger than the reinforcing effect of energy business impact on the risk contagion of debt default among energy enterprises, which in turn reduces the risk contagion of debt default among energy enterprises on the whole. Therefore, government departments can control the proportion of carbon emission cost increment of energy enterprises through macro-control of carbon price fluctuations in the carbon trading market, and appropriately reduce the ratio of commercial credit among energy enterprises and energy business impact so as to achieve the purpose of mitigating the impact of the risk of contagion of debt default among energy enterprises.
From Figure 4c,d, it can be seen that as the investor sentiment index of energy enterprises increases in tandem with the ratio of commercial credit among energy enterprises and energy business impact , the number of defaulted energy enterprises shows a monotonically increasing trend with small fluctuations on the whole. Combined with Figure 3, it can be found that the investor sentiment index of energy enterprises plays a “reinforcing” role in the contagion ability of debt default risk of ratio of commercial credit among energy enterprises and energy business impact , which in turn increases the instability of the debt network among energy enterprises. Therefore, in order to improve the stability of the inter-enterprise debt network and reduce the contagion of debt default risk among energy enterprises, industry regulators, and energy enterprises should reduce the fluctuation of investor sentiment by restricting the negative public opinion that affects the rational judgment of investors and building up investors’ good investment confidence. At the same time, it can be achieved by reasonably reducing the ratio of commercial credit among energy enterprises and energy business impact .
From Figure 4e,f, it can be seen that the number of defaulted energy enterprises shows a monotonically decreasing trend of small fluctuations on the whole as the proportion of carbon emission cost increment increases, in tandem with the investor sentiment index of energy enterprises and the ratio of commercial credit among energy enterprises . Combined with Figure 3, it can be found that the proportion of carbon emission cost increment and the investor sentiment index of energy enterprises play a joint inhibitory role on the risk of debt defaults of energy enterprises, which in turn strengthens the stability of the energy inter-enterprise debt network in general. The ability of the proportion of carbon emission cost increment to constrain the contagion of debt default risk among energy enterprises is stronger than the reinforcing effect of the ratio of commercial credit among energy enterprises among energy enterprises on the contagion of debt default risk among energy enterprises, which in turn reduces the contagion of debt default risk among energy enterprises in general. Therefore, by synchronizing the proportion of carbon emission cost increment and the investor sentiment index of energy enterprises, and reducing the ratio of commercial credit among energy enterprises , we can effectively limit the risk contagion of debt default among energy enterprises.
4.2. Risk of Debt Default Contagion among Classified Energy Enterprises under Carbon Price Volatility
4.2.1. Single Factors and the Risk of Debt Default Contagion among Various Types of Energy Enterprises
This part of the simulation studies the impact of a single factor under carbon price volatility on the number of various types of defaulting energy enterprises among energy enterprises in the energy enterprises’ debt network, which in turn reflects the characteristics of the contagion evolution of the risk of defaulting on energy enterprises’ debt among petroleum and petrochemical enterprises (Figure 5), coal enterprises (Figure 6), and utility enterprises (Figure 7).

Figure 5.
Characteristics of contagion evolution of debt default risk among petroleum and petrochemical enterprises under the role of a single factor. (a) Characteristics of contagion evolution of debt default risk among petroleum and petrochemical enterprises in the presence of ratio of commercial credit among energy enterprises factors. (b) Characteristics of contagion evolution of debt default risk among petroleum and petrochemical enterprises in the presence of proportion of carbon emission cost increment factors. (c) Characteristics of contagion evolution of debt default risk among petroleum and petrochemical enterprises in the presence of investor sentiment index factors. (d) Characteristics of contagion evolution of debt default risk among petroleum and petrochemical enterprises in the presence of influence of energy enterprises factors.
Figure 6.
Characteristics of the contagion evolution of debt default risk among coal enterprises under the role of a single factor. (a) Characteristics of contagion evolution of debt default risk among coal enterprises in the presence of ratio of commercial credit among energy enterprises factors. (b) Characteristics of contagion evolution of debt default risk among coal enterprises in the presence of proportion of carbon emission cost increment factors. (c) Characteristics of contagion evolution of debt default risk among coal enterprises in the presence of investor sentiment index factors. (d) Characteristics of contagion evolution of debt default risk among coal enterprises in the presence of influence of energy enterprises factors.
Figure 7.
Characteristics of the contagion evolution of debt default risk among utility enterprises under the role of a single factor. (a) Characteristics of contagion evolution of debt default risk among utility enterprises in the presence of ratio of commercial credit among energy enterprises factors. (b) Characteristics of contagion evolution of debt default risk among utility enterprises in the presence of proportion of carbon emission cost increment factors. (c) Characteristics of contagion evolution of debt default risk among utility enterprises in the presence of investor sentiment index factors. (d) Characteristics of contagion evolution of debt default risk among utility enterprises in the presence of influence of energy enterprises factors.
As can be seen from Figure 5, Figure 6 and Figure 7, although the overall development trend of the number of defaults of all types of energy enterprises and the number of all energy defaulting enterprises tends to be consistent, there are still large differences in the changing trend of the number of defaults of all types of energy enterprises. Comparing Figure 5a, Figure 6a and Figure 7a, where the number of defaults of energy enterprises continue to rise, all types of energy enterprises show a fluctuating but overall upward trend. When the proportion of commercial credit among energy enterprises is small, due to the nature of their enterprises and holdings, the possibility of needing external financing is lower, and the level of risk contagion affected by carbon price fluctuations is reduced. On the other hand, as the ratio of commercial credit among energy enterprises increases, the imbalance in the commercial credit structure of various energy enterprises increases their dependence on external financing, and the carbon price fluctuation drives up the level of risk contagion.
Comparing Figure 5b, Figure 6b and Figure 7b, it can be seen that compared to the continuous downward trend in the number of defaults of energy enterprises, the overall downward trend of all types of energy enterprises shows a “downward and then upward” trend. When the incremental cost of carbon emissions accounts for a relatively small amount, the risk of debt default can be absorbed by the energy enterprises themselves and the level of risk contagion decreases due to the supply and demand relationship in the energy market and the original profitability of the energy enterprises. Later, as the proportion of carbon emission cost increment rises, energy enterprises are unable to make ends meet and cannot afford the high cost of carbon emissions, and the risk of debt default by energy enterprises under the influence of carbon price fluctuations gradually increases.
Comparing Figure 5c, Figure 6c and Figure 7c, it can be seen that the investor sentiment index as the dominant factor in the investment behavior of investors, the investment behavior of various types of energy enterprises, and the overall energy enterprise development trend are different, and there is a cyclical change similar to the “blindly follow the wind to sell—favorable additional investment”. As shown in the trend of the number of defaults of the three types of energy enterprises, the number of defaults of all types of energy enterprises show a cyclical fluctuation of first declining and then increasing, slowly reducing the cycle and amplitude of fluctuations. This is due to the negative emotions of investors more or less affecting the rational judgment ability of investors. Through irrational disinvestment behavior, it negatively affects the ability of energy enterprises to repay their debts, which in turn promotes risk contagion within the debt network among energy enterprises. The difference lies mainly in the fact that under carbon price volatility, the highest level of debt default risk contagion is found in utility enterprises, followed by coal enterprises, and finally petroleum and petrochemical enterprises, which are affected by fluctuations in the investor sentiment index.
Comparing Figure 5d, Figure 6d and Figure 7d, it can be seen that the number of defaults of all types of energy enterprises shows a repeated upward trend of increasing and then decreasing compared to the continuous upward trend of energy enterprises. Most of China’s petroleum and petrochemical enterprises are state-owned enterprises or controlled by state-owned enterprises, and energy business impact on the contagion of the risk of debt default is relatively small. The overall growth trend of the number of defaults of coal-based energy enterprises shows a flat trend, and the level of risk contagion is driven by the energy business impact to rise slightly. The number of defaults of utility-type energy enterprises is higher than that of other types of energy enterprises, and the phenomenon of increased risk contagion of defaults is more seriously affected by the energy business impact , and the contagion effect of the energy business impact on the risk of debt defaults has been magnified in utility-type energy enterprises.
4.2.2. Multi-Factor Interaction and the Risk of Debt Default Contagion among Various Types of Energy Enterprises
This part further explores the impact of the interaction of factors under the influence of carbon price volatility on the evolutionary characteristics of debt default risk contagion among petroleum and petrochemical enterprises (Figure 8), coal enterprises (Figure 9), and utility enterprises (Figure 10) in the debt network of energy enterprises.

Figure 8.
Characteristics of debt default risk contagion evolution among petroleum and petrochemical enterprises under multi-factor interaction. (a) Characteristic of debt default risk contagion evolution among petroleum and petrochemical enterprises under the interaction of two factors: ratio of commercial credit among energy enterprises and influence of energy enterprises. (b) Characteristic of debt default risk contagion evolution among petroleum and petrochemical enterprises under the interaction of two factors: proportion of carbon emission cost increment and influence of energy enterprises. (c) Characteristic of debt default risk contagion evolution among petroleum and petrochemical enterprises under the interaction of two factors: investor sentiment index and influence of energy enterprises. (d) Characteristic of debt default risk contagion evolution among petroleum and petrochemical enterprises under the interaction of two factors: investor sentiment index and ratio of commercial credit among energy enterprises. (e) Characteristic of debt default risk contagion evolution among petroleum and petrochemical enterprises under the interaction of two factors: investor sentiment index and proportion of carbon emission cost increment. (f) Characteristic of debt default risk contagion evolution among petroleum and petrochemical enterprises under the interaction of two factors: ratio of commercial credit among energy enterprises and proportion of carbon emission cost increment.
Figure 9.
Characteristics of debt default risk contagion evolution among coal-based energy enterprises under multi-factor interaction. (a) Characteristic of debt default risk contagion evolution among coal-based energy enterprises under the interaction of two factors: ratio of commercial credit among energy enterprises and influence of energy enterprises. (b) Characteristic of debt default risk contagion evolution among coal-based energy enterprises under the interaction of two factors: proportion of carbon emission cost increment and influence of energy enterprises. (c) Characteristic of debt default risk contagion evolution among coal-based energy enterprises under the interaction of two factors: investor sentiment index and influence of energy enterprises. (d) Characteristic of debt default risk contagion evolution among coal-based energy enterprises under the interaction of two factors: investor sentiment index and ratio of commercial credit among energy enterprises. (e) Characteristic of debt default risk contagion evolution among coal-based energy enterprises under the interaction of two factors: investor sentiment index and proportion of carbon emission cost increment. (f) Characteristic of debt default risk contagion evolution among coal-based energy enterprises under the interaction of two factors: ratio of commercial credit among energy enterprises and proportion of carbon emission cost increment.
Figure 10.
Characteristics of debt default risk contagion evolution among utility enterprises under multi-factor interactions. (a) Characteristic of debt default risk contagion evolution among utility enterprises under the interaction of two factors: ratio of commercial credit among energy enterprises and influence of energy enterprises. (b) Characteristic of debt default risk contagion evolution among utility enterprises under the interaction of two factors: proportion of carbon emission cost increment and influence of energy enterprises. (c) Characteristic of debt default risk contagion evolution among utility enterprises under the interaction of two factors: investor sentiment index and influence of energy enterprises. (d) Characteristic of debt de-fault risk contagion evolution among utility enterprises under the interaction of two factors: investor sentiment index and ratio of commercial credit among energy enterprises. (e) Characteristic of debt default risk contagion evolution among utility enterprises under the interaction of two factors: investor sentiment index and proportion of carbon emission cost increment. (f) Characteristic of debt default risk contagion evolution among utility enterprises under the interaction of two factors: ratio of commercial credit among energy enterprises and proportion of carbon emission cost increment.
As can be seen from Figure 8, Figure 9 and Figure 10, although the number of defaults of all types of energy enterprises tends to be consistent with the overall development trend of the number of defaulting enterprises in the whole energy sector under the interaction of multiple factors, there are still large differences in the changing dynamics of the number of defaults of different types of energy enterprises. Comparing Figure 8a, Figure 9a and Figure 10a, it can be found that the number of defaults of various types of energy enterprises shows the same rising trend as that of the overall energy enterprises under the interaction of the ratio of commercial credit among energy enterprises and energy business impact , but the speed of its rise is much faster than that of the overall energy enterprises. Among them, the oil and petrochemical and utility enterprises have a much higher level of risk contagion than other energy enterprises when the influence of defaulting energy enterprises is high. The reason for this is that the overly large debt structure squeezes the enterprise’s capital turnover cycle and debt repayment space, which is not conducive to the healthy operation of energy enterprises. Therefore, by limiting the amount and overall ratio of commercial credit among energy enterprises and focusing on the risk level of representative enterprises of various types of energy enterprises, we can effectively control the contagion scope and influence of the risk of debt default of energy enterprises.
Comparing Figure 8b, Figure 9b and Figure 10b, it can be seen that the number of defaults of all types of energy enterprises decreases under the interaction of the proportion of carbon emission cost increment and the energy business impact , which suggests that the risk-suppressing effect of the proportion of carbon emission cost increment is stronger than the risk-enhancing effect of the energy business impact for all types of energy enterprises. Compared with the overall energy enterprises, the number of defaults of all types of energy enterprises declines at a slower rate and the risk-suppressing effect is weakened. The reason for this is that the cost of carbon emissions, as a major source of operating costs for energy enterprises, has a direct impact on the risk of debt default for all types of energy enterprises. Furthermore, corporate influence is an influence on the debt default risk contagion factors of oil and petrochemical energy enterprises’ debt default risk caused by indirect impacts, so the impact of energy enterprise debt default risk by the carbon emission cost limit is reduced. Therefore, through the macro-monitoring of the carbon trading market to limit the cost of carbon emissions, and in the period of risk contagion focus on energy enterprises with high influence of various types of energy enterprises, the contagion scope and degree of influence of the debt default risk of energy enterprises can be effectively controlled.
Comparing Figure 8c, Figure 9c and Figure 10c with Figure 8d, Figure 9d and Figure 10d, it can be seen that, unlike the overall energy enterprises’ continuously rising development trend, the number of defaults of all types of energy enterprises shows a trend of increasing and then decreasing under the interaction of the investor sentiment index with the energy business impact and the ratio of commercial credit among energy enterprises . This means that for all types of energy enterprises, the risk-suppressing effect of investor sentiment index in the early stage of development is weaker than the risk-enhancing effect of energy business impact and the ratio of commercial credit among energy enterprises ; the risk-suppressing effect of investor sentiment index in the late stage of development is also stronger than the risk-enhancing effect of energy business impact and the ratio of commercial credit among energy enterprises . This means that the risk-suppressing effect of investor sentiment index is more significant for all types of energy enterprises. The reason for this is that for all types of energy enterprises issuing bonds, the investor sentiment index will directly affect the duration of the issuance of corporate bonds and the amount of investment, and at the same time, it will have an impact on the solvency and capital turnover cycle of energy enterprises. The same is true for the ratio of commercial credit among energy enterprises . The influence of the energy business impact and the ratio of commercial credit among energy enterprises on the number of debt defaults of energy enterprises is limited by the investor sentiment index , and the fluctuation of the investor sentiment index to a certain extent influences the propagation of the risk of debt defaults of various types of energy enterprises. Therefore, stabilizing investor sentiment through reasonable media reports can effectively reduce the risk of debt default of various energy enterprises, especially for petroleum and petrochemical enterprises.
Comparing Figure 8e, Figure 9e and Figure 10e, it can be seen that the number of defaults of various types of energy enterprises, contrary to the overall energy enterprises, shows a decreasing trend under the interaction between the investor sentiment index and the proportion of carbon emission cost increment . This is mainly due to the fact that under the profitability pressure caused by rising carbon emission costs, energy enterprises of all types strive to promote their own low-carbon transformation in order to reduce the risks of liquidity and debt defaults. In the late stage of rising carbon emission costs, the number of defaults and the risk of debt defaults of energy enterprises have instead decreased under the risk-suppressing effect of the equivalent investor sentiment index. Therefore, effectively stabilizing investor sentiment through reasonable media reports can effectively reduce the risk of debt default for all types of energy enterprises. For coal enterprises, we can consider limiting the change of carbon emission cost to reduce the debt default risk of energy enterprises.
Comparing Figure 8f, Figure 9f and Figure 10f, it can be seen that under the interaction between the proportion of carbon emission cost increment and the ratio of commercial credit among energy enterprises , the number of defaults of coal enterprises and utility enterprises shows a different trend of increasing and then decreasing compared with the overall trend of energy enterprises. This suggests that for these two types of energy enterprises, the risk-enhancing effect of the proportion of carbon emission cost increment is stronger than the risk-suppressing effect of the ratio of commercial credit among energy enterprises in the early stage of the interaction, and the risk-enhancing effect of the proportion of carbon emission cost increment is weaker than the risk-suppressing effect of the ratio of commercial credit among energy enterprises in the late stage of the interaction. Therefore, the interaction between the ratio of incremental carbon emission costs and the ratio of commercial credit among energy enterprises has a stage-specific effect on the risk contagion of debt defaults among various types of energy enterprises, and should be treated differently.
5. Conclusions
The urgent need for low-carbon transition affects the price volatility of the carbon trading market, while the asset price channel broadens the contagion scope of debt default risk of energy enterprises to a certain extent. This paper constructs a debt default contagion model among energy enterprises based on carbon price fluctuations, and examines the impact of carbon price fluctuations on the debt default risk of energy enterprises based on the statistical results of China’s energy enterprise data from the CSMAR database in 2022. The main conclusions obtained from the study are:
- (1)
- Under the influence of carbon price volatility, the risk of debt default among energy enterprises is amplified with the increase in the proportion of commercial credit and the influence of energy enterprises, which in turn exacerbates the instability of the debt network among energy enterprises. When the incremental share of carbon emission costs is small, it is positively correlated with the number of defaulting enterprises. As the incremental share of carbon emission costs increases, the adverse impact on the debt network of energy enterprises is relatively reduced, which helps to enhance the stability of the debt network of energy enterprises after the impact. When the investor sentiment index is small, it strengthens the external investment volatility and the pressure to repay debt on schedule, and exacerbates the operational difficulties of energy enterprises. However, when the investor sentiment index is increasing, the external investment supply slowly recovers and the possibility of debt default is significantly reduced. Therefore, the government should actively guide energy enterprises to optimize their asset structure by means of broadening financing channels and enhancing policy support, monitoring, timely warning, and macro-regulation of carbon price fluctuations in the carbon trading market in real time, and pay timely attention to investor sentiment in order to effectively control the degree of risk impact in a timely manner in the event of default risk;
- (2)
- The investor sentiment index plays a risk-enhancing role for energy enterprise influence, the ratio of commercial credit among energy enterprises, and the share of incremental carbon emission costs. The ratio of commercial credit among energy enterprises and the influence of energy enterprises are mutually risk-enhancing. The risk-enhancing effect of the commercial credit ratio of energy enterprises on the risk of debt default contagion among energy enterprises is stronger than the inhibiting effect of the incremental carbon emission cost ratio on the risk of debt default contagion among energy enterprises. The ability of the share of incremental carbon costs to constrain the risk of contagion of debt default among energy enterprises is stronger than the reinforcing effect of energy enterprises’ influence on the risk of contagion of debt default among energy enterprises. Therefore, energy enterprises should establish and improve the risk monitoring system among energy industries, and timely assess the adverse impacts of carbon price fluctuations on themselves. At the same time, they should strengthen the control of the cost fluctuation of carbon emissions trading in the process of production and operation, and prepare sufficient liquidity reserves. Moreover, through media reports and other means, investors should be appeased in a timely manner, so as to improve the risk prevention awareness and risk response ability of energy enterprises;
- (3)
- The enhanced risk of debt default triggered by the enhanced ratio of commercial credit among energy enterprises, and the joint risk-constraining ability of the incremental carbon emission cost ratio and the investor sentiment index are both more significant for coal-based energy enterprises. The enhanced risk of debt default triggered by the increase in the share of incremental carbon emission costs, and the joint risk-enhancing effect of the proportion of commercial credit among energy enterprises and the influence of energy enterprises, the joint risk-suppressing effect of the share of incremental carbon emission costs and the influence of energy enterprises, and the risk-suppressing effect of the index of investor sentiment on the other three factors are more significant in the petroleum and petrochemical category of energy enterprises. The risk-enhancing effects of investor sentiment index, energy enterprises’ influence on debt default risk, and the joint risk-enhancing effect of energy enterprises’ commercial credit ratio and energy enterprises’ influence are all most significant for utility enterprises. The effects of the incremental cost of carbon emissions and the commercial credit ratio between energy enterprises on debt default risk are reinforcing in petroleum and petrochemical enterprises, while they are generally constraining in coal and utilities energy enterprises. Therefore, the government and energy enterprises should take differentiated and targeted measures to prevent internal risk contagion and internal and external cross-risk contagion among different types of energy enterprises according to the nature of the enterprises and the degree of influence of each factor on them. Petroleum and petrochemical enterprises should pay more attention to the control of carbon emission costs, while coal enterprises should pay attention to the control of carbon emission costs and at the same time should also pay attention to the appeasement of investor sentiment.
Based on the impact of carbon price fluctuation, this paper constructs a debt default contagion model among energy enterprises, showing the process and characteristics of debt default risk contagion among energy enterprises, which helps to enrich the research results in this field and provides theoretical references for the decision-making of financial and energy regulators. However, because the Chinese carbon market is still in its infancy, and the data on the assets and liabilities of energy companies are collected only from three types of listed energy companies in China, and the results of this study have certain geographical and time limitations. With the gradual development and improvement of China’s carbon trading market, the gradual entry of other types of energy companies, such as new energy companies, will have different impacts on the risk contagion of debt default among energy companies. Therefore, this paper will introduce more types of energy enterprises in the subsequent study of debt default risk contagion, and expand and deepen this study in terms of geography and development stage.
Author Contributions
X.J.: Writing—original draft preparation and Analysis. L.W.: Conceptualization and Methodology. T.C.: Supervision, Funding acquisition, and Calculation. R.Z.: Writing—review & editing. T.C., X.J., L.W. and R.Z. contributed equally to this work. They are co-first authors. All authors have read and agreed to the published version of the manuscript.
Funding
We wish to express our gratitude to the referees for their invaluable comments. This work was supported by the Major projects of the National Social Fund [No. 22&ZD122], Humanities and Social Science Planning Foundation of the Ministry of Education of China [No. 22YJC790128], and Postgraduate Research & Practice Innovation Program of Jiangsu Province [No. KYCX24_1656].
Data Availability Statement
The original contributions presented in the study are included in the article, further inquiries can be directed to the corresponding author.
Conflicts of Interest
The authors declare no conflicts of interest.
References
- Jiang, L.; Niu, H.; Ru, Y.; Tong, A.; Wang, Y. Can carbon finance promote high quality economic development: Evidence from China. Heliyon 2023, 9, 698–708. [Google Scholar] [CrossRef]
- Wang, X.Q.; Guo, Y.D.; Fu, S.Z. Will green innovation strategies trigger debt default risk? Evidence from listed companies in China. Financ. Res. Lett. 2024, 62, 105216. [Google Scholar] [CrossRef]
- Yan, H.; Zhang, M.; Kuang, S. Study on the enterprise technology innovation support systems of new energy source. Nat. Resour. Sustain. Dev. II 2012, 524, 3177–3181. [Google Scholar] [CrossRef]
- Liu, Y.; Li, F.; Yu, X.; Yuan, J.; Zhou, D. Assessing the credit risk of corporate bonds based on factor analysis and logistic regress analysis techniques: Evidence from new energy enterprises in China. Sustainability 2018, 10, 1457. [Google Scholar] [CrossRef]
- Shen, H.Q.; Chen, J.L. Research on U-shaped relationship between short-term debt for long-term use and supply chain enterprise default risk: Evidence from Chinese listed enterprises. PLoS ONE 2023, 18, e0293284. [Google Scholar] [CrossRef]
- Kerste, M.; Gerritsen, M.; Weda, J.; Tieben, B. Systemic risk in the energy sector-Is there need for financial regulation? Energy Policy 2015, 78, 22–30. [Google Scholar] [CrossRef]
- Riaz, A.; Ullah, A.; Li, X. Does trade policy uncertainty in China and USA matter for key financial markets? Econ. Chang. Restruct. 2024, 57, 961–990. [Google Scholar] [CrossRef]
- Naifar, N.; Hammoudeh, S.; Tiwari, A.K. Do energy and banking CDS sector spreads reflect financial risks and economic policy uncertainty? A time-scale decomposition approach. Comput. Econ. 2019, 54, 507–534. [Google Scholar] [CrossRef]
- Ni, Z.; Fang, L.; Liu, H.; Lu, X. Performance and risk of energy industrial enterprises with stock pledge in China. Financ. Res. Lett. 2022, 46, 10–16. [Google Scholar] [CrossRef]
- Le, G.T.; Tankov, P. Corporate debt value under transition scenario uncertainty. Math. Financ. 2024. Early View. [Google Scholar] [CrossRef]
- Bratis, T.; Laopodis, N.T.; Kouretas, G.P. CDS and equity markets’ volatility linkages: Lessons from the EMU crisis. Rev. Quant. Financ. Account. 2023, 60, 1259–1281. [Google Scholar] [CrossRef]
- Chen, X.; Ye, J.; Li, J.; Yan, H.; Meng, H. Digital Technologies, Investor Sentiment, Limits to Arbitrage and Value of Firm Cash Holdings in China’s A Stock Market is Good. Inz. Ekon.-Eng. Econ. 2024, 35, 136–154. [Google Scholar] [CrossRef]
- Sung, B.; Soh, J.Y.; Park, C.G. Comparing government support, enterprise heterogeneity, and inter-enterprise spillovers for productivity enhancement: Evidence from the Korean solar energy technology industry. Energy 2022, 246, 123250. [Google Scholar] [CrossRef]
- Gao, G.Y.; Ren, Y.M. Does innovation save more energy? Evidence from Chinese Enterprises. Int. Rev. Econ. Financ. 2023, 85, 638–646. [Google Scholar] [CrossRef]
- Liu, C.; Yang, S.; Hao, T.; Song, R. Service risk of energy industry international trade supply chain based on artificial intelligence algorithm. Energy Rep. 2022, 8, 13211–13219. [Google Scholar] [CrossRef]
- Brummitt, C.D.; Kobayashi, T. Cascades in multiplex financial networks with debts of different seniority. Phys. Rev. E 2015, 91, 062813. [Google Scholar] [CrossRef]
- Zhang, W.J.; Wang, J. Credit risk contagion in complex enterprises network-Empirical research based on listed agricultural enterprises. Econ. Anal. Policy 2024, 82, 938–953. [Google Scholar] [CrossRef]
- Zhou, Z.F.; Xiao, T.; Chen, X.H.; Wang, C. A carbon risk prediction model for Chinese heavy-polluting industrial enterprises based on support vector machine. Chaos Solitons Fractals 2016, 89, 304–315. [Google Scholar] [CrossRef]
- Sun, J.G.; Ren, X.H.; Sun, X.G.; Zhu, J.P. The influence of oil price uncertainty on corporate debt risk: Evidence from China. Energy Rep. 2022, 8, 14554–14567. [Google Scholar] [CrossRef]
- Zhao, H.; Wu, C.Q.; Wen, Y. Determinants of corporate fossil energy assets impairment and measurement of stranded assets risk. Energies 2023, 16, 6340. [Google Scholar] [CrossRef]
- Deng, C.; Zhou, X.Y.; Peng, C.; Zhu, H. Going green: Insight from asymmetric risk spillover between investor attention and pro-environmental investment. Financ. Res. Lett. 2022, 47, 102565. [Google Scholar] [CrossRef]
- Taghizadeh-Hesary, F.; Yoshino, N.; Fukuda, L.; Rasoulinezhad, E. A model for calculating optimal credit guarantee fee for small and medium-sized enterprises. Econ. Model. 2021, 95, 361–373. [Google Scholar] [CrossRef]
- Yashkina, O.I.; Pedko, I.A. Models of inventory management for industrial enterprises under energy resources price increase. Mark. Manag. Innov. 2016, 4, 315–324. [Google Scholar]
- Zhao, H.; Lei, Y.Q.; Zhang, Y.; Li, L. Risk contagion among banks: Evidence from Chinese data. Appl. Econ. Lett. 2023, 30, 1374–1380. [Google Scholar] [CrossRef]
- Ayoungman, F.Z.; Pang, L.Y.; Chu, Y.J. A study of the influence of entrepreneurs’ geographic and academic relationships on corporate innovation. J. Organ. End User Comput. 2022, 34, 289–296. [Google Scholar] [CrossRef]
- Sundaresans, M. Constant absolute risk aversion preferences and constant equilibrium interest rates. Financ 2012, 38, 205–212. [Google Scholar] [CrossRef]
- Lux, T. Emergence of a core-periphery structure in a simple dynamic model of the interbank market. Econ. Dyn. Control 2015, 52, A11–A23. [Google Scholar] [CrossRef]
- Lee, J.; Kim, S.; Park, Y.J. Investor Sentiment and Credit Default Swap Spreads During the Global Financial Crisis. Futures Mark. 2017, 37, 660–688. [Google Scholar] [CrossRef]
- Nechitaylo, I.; Tomshinskaya, I. Depreciation of fixed assets in the context of enterprise evaluation. Cuad. De Econ. -Spain 2022, 45, 176–186. [Google Scholar]
- Zhao, S.M.; Wang, H.B.; Li, W. Allocation of Credit Resources and “Borrow to Lend” Activities: Evidence From Chinese-Listed Enterprises. Front. Psychol. 2022, 13, 856056. [Google Scholar]
- Braga, J.P.; Semmler, W.; Grass, D. De-risking of Green Investments through a Green Bond Market—Empirics and a Dynamic Model. J. Econ. Dyn. Control. 2021, 131, 104201. [Google Scholar] [CrossRef]
- Ye, Y.Y.; Zhu, J.J.; Li, B.; Yang, X. Extreme climate risks and corporate bond yield spreads: Evidence from China. Asia-Pac. Account. Econ. 2023, 31, 697–717. [Google Scholar] [CrossRef]
Disclaimer/Publisher’s Note: The statements, opinions and data contained in all publications are solely those of the individual author(s) and contributor(s) and not of MDPI and/or the editor(s). MDPI and/or the editor(s) disclaim responsibility for any injury to people or property resulting from any ideas, methods, instructions or products referred to in the content. |
© 2024 by the authors. Licensee MDPI, Basel, Switzerland. This article is an open access article distributed under the terms and conditions of the Creative Commons Attribution (CC BY) license (https://creativecommons.org/licenses/by/4.0/).











