Modelling the Shortest Path for Inner Warehouse Travelling Using the Floyd–Warshall Algorithm
Abstract
1. Introduction
2. Literature Review
2.1. Warehouse Management
2.2. Floyd–Warshall Algorithm and Dynamic Programming Model
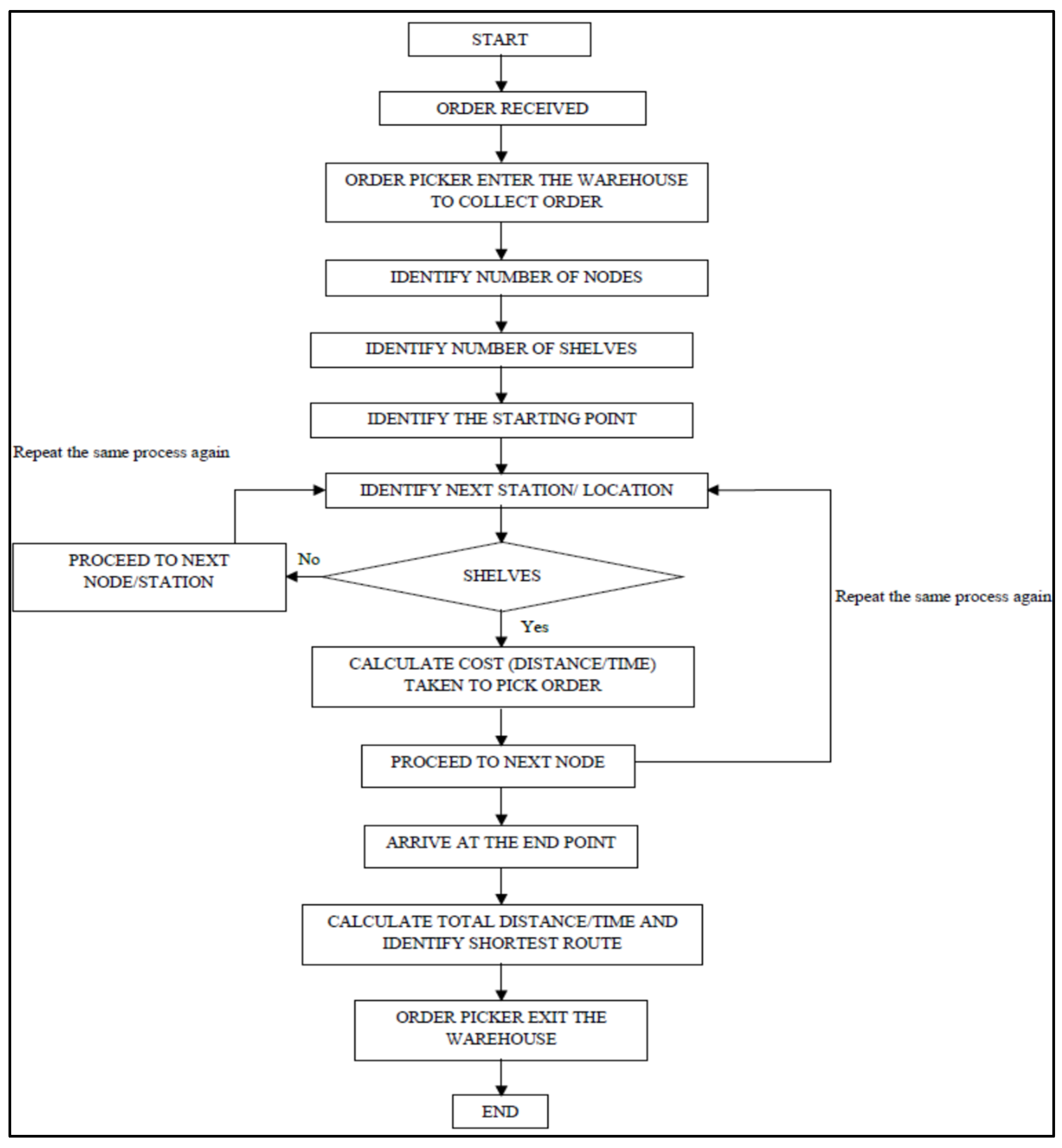
3. Methodology
3.1. Study Settings
3.1.1. Demand and Order Patterns
- All the order pickers are well experienced in the routes and the picking area;
- All the order pickers need to collect all the items in their picking list;
- Data collected only involve a normal working shift and normal working hours;
- Data collected do not involve holidays, special seasons, sales, or after 5 p.m.;
- The aisles in the zone are equal in length;
- The length of the aisle is measured as 1 cm = 10 m;
- All the items needed are available on the rack;
- Once the items reach 25, pickers need to place them in the packaging station, and continue to pick the remaining items again.
3.1.2. Current Practice in the Automotive Manufacturing Company
3.2. Phase I: Process of the Floyd–Warshall Algorithm
3.2.1. Step 1
3.2.2. Step 2
3.2.3. Step 3
3.2.4. Step 4
3.2.5. Step 5
3.3. Phase II: Process of DP Method
4. Results and Discussion
4.1. Phase I: Floyd–Warshall Algorithm
4.1.1. Result Using Floyd–Warshall for n = 9
4.1.2. Result Using Floyd–Warshall for n = 19
4.2. Phase II: DP Method
4.2.1. Result Using DP Method for n = 9

4.2.2. Result Using DP Method for n = 19

4.3. Comparison Analysis between Floyd–Warshall and DP
5. Conclusions and Recommendation
Author Contributions
Funding
Data Availability Statement
Acknowledgments
Conflicts of Interest
References
- Richards, G. Warehouse Management: A Complete Guide to Improving Efficiency and Minimizing Costs in the Modern Warehouse; Kogan Plage: London, UK, 2011; ISBN 9780749460747. [Google Scholar]
- Frazelle, E. World-Class Warehousing and Material Handling; McGraw-Hill: New York, NY, USA, 2002. [Google Scholar]
- Mohd Nordin, N.A.; Shariff, S.S.R.; Omar, M.; Suzlin Supadi, S. Optimizing order picker problem using dynamic programming method. Int. J. Nonlinear Anal. Appl. 2022, 13, 1985–1998. [Google Scholar]
- Chiang, D.M.H.; Lin, C.P.; Chen, M.C. The Adaptive Approach for Storage Assignment by Mining Data of Warehouse Management System for Distribution Centres. Enterp. Inf. Syst. 2011, 5, 219–234. [Google Scholar] [CrossRef]
- Beroule, B.; Grunder, O.; Barakat, O.; Aujoulat, O. Order Picking Problem in a Warehouse Hospital Pharmacy. IFAC-PapersOnLine 2017, 50, 5017–5022. [Google Scholar] [CrossRef]
- Labus, N.; Gajsek, B. Use of Ergonomic Principles in Manual Order Picking Systems. Logist. Sustain. Transp. 2018, 9, 11–22. [Google Scholar] [CrossRef]
- Anđelković, A.; Radosavljević, M. Improving order-picking process through implementation of warehouse management system. Strateg. Manag.-Int. J. Strateg. Manag. Decis. Support Syst. Strateg. Manag. 2018, 23, 3–10. [Google Scholar] [CrossRef]
- Elbert, R.; Franzke, T.; Glock, C.H.; Grosse, E.H. Agent-Based Analysis of Picker Blocking in Manual Order Picking Systems: Effects of Routing Combinations on Throughput Time. In Proceedings of the 2015 Winter Simulation Conference, Huntington Beach, CA, USA, 6–9 December 2015. [Google Scholar]
- Wang, M.; Zhang, R.Q.; Fan, K. Improving order-picking operation through efficient storage location assignment: A new approach. Comput. Ind. Eng. 2020, 139, 106186. [Google Scholar] [CrossRef]
- Ran, W.; Liu, S.; Zhang, Z. A polling-based dynamic order-picking system considering priority orders. Complexity 2020, 2020, 4595316. [Google Scholar] [CrossRef]
- Petersen, C.G.; Aase, G.R. Improving order picking efficiency with the use of cross-aisles and storage policies. Open J. Bus. Manag. 2017, 5, 95. [Google Scholar]
- Grosse, E.H.; Glock, C.H. The effect of worker learning on manual order picking processes. Int. J. Prod. Econ. 2015, 170, 882–890. [Google Scholar]
- Agalianos, K.; Ponis, S.T.; Aretoulaki, E.; Plakas, G.; Efthymiou, O. Discrete event simulation and digital twins: Review and challenges for logistics. Procedia Manuf. 2020, 51, 1636–1641. [Google Scholar]
- Amoako, E.O. Application of Floyd’s Algorithm for Knust Fire Service. Appl. Math. 2019, 9, 49–58. [Google Scholar]
- Ramadiani, R.; Bukhori, D.; Azainil, A.; Dengen, N. Floyd-Warshall Algorithm to Determine the Shortest Path Based on Android. IOP Conf. Ser. Earth Environ. Sci. 2018, 144, 012019. [Google Scholar] [CrossRef]
- Hougardy, S. The Floyd–Warshall Algorithm on Graphs with Negative Cycles. Inf. Process. Lett. 2010, 110, 279–281. [Google Scholar] [CrossRef]
- Ramadhan, Z.; Siahaan, A.P.U.; Mesran, M. Prim and Floyd-Warshall Comparative Algorithms in Shortest Path Problem; Faculty of Science and Technology, Universitas Pembangunan Panca Budi: Medan, Indonesia, 2018; pp. 47–58. [Google Scholar]
- Obioma, N.R.; Ogwude, C.; Innocent; James, G.I. Modeling of Travelling Salesman Routing Problems in Akwa Ibom State, Nigeria A Dynamic Programming Approach: Part 1. Int. J. Sci. Eng. Res. 2014, 5, 1997–2008. [Google Scholar]
- Taha, H.A. Operations Research: An Introduction, 10th ed.; Pearson Education India: Bengaluru, India, 2013. [Google Scholar]
- Triana, Y.S.; Syahputri, I. Implementation Floyd-Warshall Algorithm for the Shortest Path of Garage. Int. J. Innov. Sci. Res. Technol. 2018, 3, 871–878. [Google Scholar]
- Shariff, S.S.R.; Omar, M.; Moin, N.H. Location routing inventory problem with transshipment points using p-center. In Proceedings of the 2016 International Conference on Industrial Engineering, Management Science and Application (ICIMSA), Jeju, Republic of Korea, 23–26 May 2016; pp. 1–5. [Google Scholar]
- Djukic, G.; Cesnik, V.; Opetuk, T. Order-Picking Methods and Technologies for Greener Warehousing. Strojarstvo 2010, 52, 23–31. [Google Scholar]
- Mohd Nordin, N.A.; Omar, M.; Shariff, S.S.R. Comparison of Dijkstra’s algorithm and dynamic programming method in finding shortest path for order picker in a warehouse. AIP Conf. Proc. 2017, 1830, 020024. [Google Scholar]
- Mohd Nordin, N.A.; Omar, M.; Shariff, S.S.R. The Application of Dynamic Programming Method in Finding Shortest Path for Order Picker with Limited Picking Capacity. Manag. Rev. Int. J. 2018, 13, 20–48. [Google Scholar]









| Node | Items | Order Number | ||||||||
|---|---|---|---|---|---|---|---|---|---|---|
| Order 1 | Order 2 | Order 3 | Order 4 | Order 5 | Order 6 | Order 7 | Order 8 | Order 9 | ||
| 1 | A | 150 | ||||||||
| 2 | B | 90 | ||||||||
| 3 | C | 90 | ||||||||
| 4 | D | 60 | 60 | |||||||
| 5 | E | 60 | 60 | |||||||
| 6 | F | 60 | ||||||||
| 7 | G | 60 | 60 | |||||||
| 8 | H | 30 | 30 | 30 | ||||||
| 9 | I | 30 | 30 | 30 | ||||||
| 10 | J | 40 | 40 | 40 | 40 | |||||
| 11 | K | 40 | 40 | 40 | ||||||
| 12 | L | 250 | ||||||||
| 13 | M | 250 | ||||||||
| 14 | N | 30 | 30 | |||||||
| 15 | O | 30 | 30 | |||||||
| 16 | P | 90 | 120 | |||||||
| 17 | Q | 60 | 120 | |||||||
| 18 | R | 60 | 60 | 60 | ||||||
| 19 | S | 60 | 60 | 60 | ||||||
| Total Daily Order | 100 | 730 | 340 | 430 | 100 | 210 | 200 | 340 | 130 | |
| Node | 1 | 2 | 3 | 4 | 5 | 6 | 7 | 8 | 9 |
|---|---|---|---|---|---|---|---|---|---|
| 1 | 385.3 | INF | INF | INF | INF | INF | INF | 360 | |
| 2 | 385.3 | 231.18 | INF | INF | INF | INF | INF | INF | |
| 3 | INF | 231.18 | 231.18 | INF | INF | INF | INF | INF | |
| 4 | INF | INF | 231.18 | 462.3 | INF | INF | INF | INF | |
| 5 | INF | INF | INF | 462.36 | 745.3 | INF | INF | INF | |
| 6 | INF | INF | INF | INF | 745.3 | 539.42 | INF | INF | |
| 7 | INF | INF | INF | INF | INF | 539.42 | 231.18 | INF | |
| 8 | INF | INF | INF | INF | INF | INF | 231.18 | 154.12 | |
| 9 | 360 | INF | INF | INF | INF | INF | INF | 154.12 |
| Node | 1 | 2 | 3 | 4 | 5 | 6 | 7 | 8 | 9 |
|---|---|---|---|---|---|---|---|---|---|
| 1 | 0 | 385.3 | 616.48 | 847.66 | 1310 | 1284.75 | 745.3 | 514.12 | 360 |
| 2 | 385.3 | 0 | 231.18 | 462.36 | 924.72 | 1670.02 | 1130.6 | 899.42 | 745.3 |
| 3 | 616.48 | 231.18 | 0 | 231.18 | 693.54 | 1438.84 | 1361.78 | 1130.6 | 976.48 |
| 4 | 847.66 | 462.36 | 231.18 | 0 | 462.3 | 1207.66 | 1592.96 | 1361.78 | 1207.66 |
| 5 | 1310 | 924.72 | 693.54 | 462.36 | 0 | 745.3 | 1284.72 | 1515.9 | 1670 |
| 6 | 1284.75 | 1670.02 | 1438.84 | 1207.66 | 745.3 | 0 | 539.42 | 770.6 | 924.72 |
| 7 | 745.3 | 1130.6 | 1361.78 | 1592.96 | 1284.72 | 539.42 | 0 | 231.18 | 385.3 |
| 8 | 514.12 | 899.42 | 1130.6 | 1361.78 | 1515.9 | 770.6 | 231.18 | 0 | 154.12 |
| 9 | 360 | 745.5 | 976.48 | 1207.66 | 1670 | 924.72 | 385.3 | 154.12 | 0 |
| Route | Distance (cm) | Number of Order Pickers |
|---|---|---|
| 1-2-3-4-5 | 797.64 | 1 |
| 5-6-7-8 | 1091.17 | 1 |
| 8-9-10-11-12 | 1024.70 | 1 |
| 12-13-14-15-16-17-18 | 891.76 | 3 |
| Total Distance | 4036.45 | 7 |
| Nodes | No. of Pickers | Total Distance (m) | Percentage (%) Different | |
|---|---|---|---|---|
| Floyd–Warshall | DP Method | |||
| n = 9 | 1 | 15,030.18 | 14,027.88 | 6.90 |
| 2 | 19,440 | 14,073.53 | 32.03 | |
| 3 | 10,096.02 | 17,491.68 | 53.62 | |
| 4 | 7964.8 | 16,426.92 | 69.39 | |
| 5 | 12,099.48 | 11,711.08 | 3.26 | |
| 6 | 15,026.6 | 8942.32 | 50.77 | |
| 7 | 11,690.14 | 12,126.96 | 3.67 | |
| n = 19 | 1 | 34,579.28 | 42,526.9 | 20.61 |
| 2 | 34,503.38 | 45,171.08 | 26.78 | |
| 3 | 47,203.42 | 71,403.4 | 40.81 | |
| 4 | 61,644.62 | 62,127.74 | 0.78 | |
| 5 | 56,124.72 | 60,026.46 | 6.72 | |
| 6 | 62,018.34 | 60,848.8 | 1.92 | |
| 7 | 77,225.94 | 103,615 | 29.18 | |
Disclaimer/Publisher’s Note: The statements, opinions and data contained in all publications are solely those of the individual author(s) and contributor(s) and not of MDPI and/or the editor(s). MDPI and/or the editor(s) disclaim responsibility for any injury to people or property resulting from any ideas, methods, instructions or products referred to in the content. |
© 2024 by the authors. Licensee MDPI, Basel, Switzerland. This article is an open access article distributed under the terms and conditions of the Creative Commons Attribution (CC BY) license (https://creativecommons.org/licenses/by/4.0/).
Share and Cite
Nordin, N.A.M.; Shariff, S.S.R.; Supadi, S.S.; Masudin, I. Modelling the Shortest Path for Inner Warehouse Travelling Using the Floyd–Warshall Algorithm. Mathematics 2024, 12, 2698. https://doi.org/10.3390/math12172698
Nordin NAM, Shariff SSR, Supadi SS, Masudin I. Modelling the Shortest Path for Inner Warehouse Travelling Using the Floyd–Warshall Algorithm. Mathematics. 2024; 12(17):2698. https://doi.org/10.3390/math12172698
Chicago/Turabian StyleNordin, Noraimi Azlin Mohd, S. Sarifah Radiah Shariff, Siti Suzlin Supadi, and Ilyas Masudin. 2024. "Modelling the Shortest Path for Inner Warehouse Travelling Using the Floyd–Warshall Algorithm" Mathematics 12, no. 17: 2698. https://doi.org/10.3390/math12172698
APA StyleNordin, N. A. M., Shariff, S. S. R., Supadi, S. S., & Masudin, I. (2024). Modelling the Shortest Path for Inner Warehouse Travelling Using the Floyd–Warshall Algorithm. Mathematics, 12(17), 2698. https://doi.org/10.3390/math12172698

