P-CA: Privacy-Preserving Convolutional Autoencoder-Based Edge–Cloud Collaborative Computing for Human Behavior Recognition
Abstract
1. Introduction
- A privacy-preserving edge–cloud interaction architecture, i.e., P-CA, for indoor WiFi-based human behavior recognition is proposed. Under this architecture, intelligent reasoning capabilities at the edge can be greatly improved by privately utilizing sufficient computing resources of the server.
- A three-layer CANN architecture together with an effective algorithm to learn its parameters is designed. In the testing mode, the trained model can automatically output the behavior inference of DFS targets based on CSI features.
- The privacy-preserving and behavior recognition ability of the proposed P-CA is verified on real-world datasets.
2. Related Work
2.1. Device-Free Human Behavior Recognition
2.2. Edge Computing for Human Behavior Recognition
3. The Proposed Algorithm
3.1. Preliminary
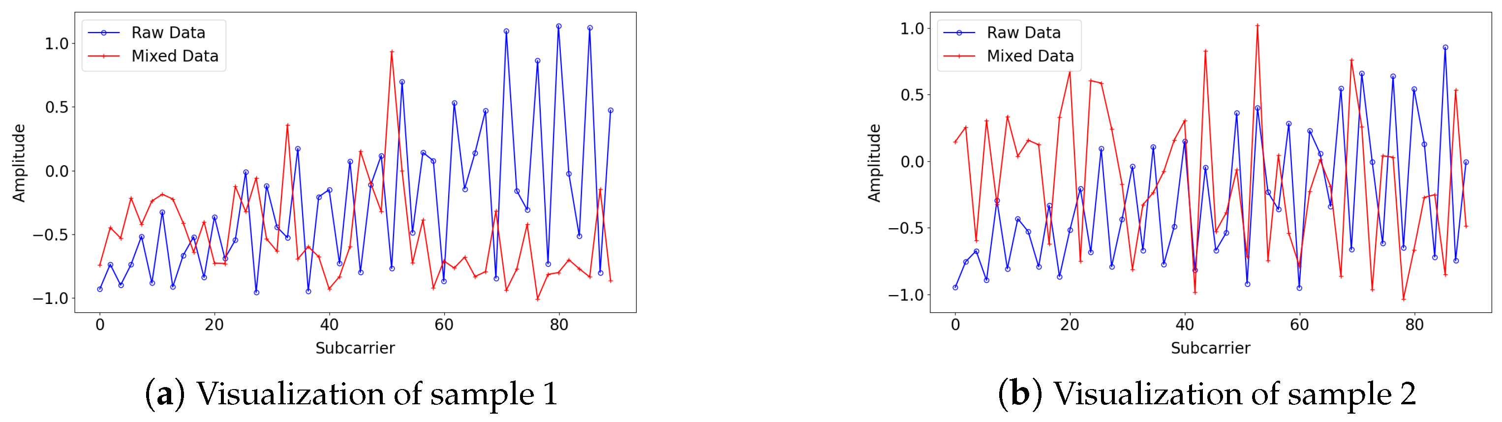
3.2. Mixture Strategy
3.3. Framework of the Proposed Privacy-Preserving Convolutional Autoencoder (P-CA)
3.3.1. Data Collection
3.3.2. Data Preprocessing
3.3.3. Privacy-Preserving Model Training and Human Behavior Inference
3.3.4. Convolutional Autoencoder Neural Network (CANN)
4. Performance Evaluation
4.1. Configuration of Experiments
4.2. Performance of the Proposed Privacy-Preserving Convolutional Autoencoder (P-CA)
4.2.1. Effectiveness and Contribution of Mixture Strategies to the P-CA
4.2.2. Performance of the Edge–Cloud Interactive P-CA for HBR
4.2.3. Performance Comparison with the State-of-the-Art Methods
5. Discussion and Conclusions
Author Contributions
Funding
Data Availability Statement
Conflicts of Interest
References
- Huang, H.; Lin, L.; Zhao, L.; Huang, H.; Ding, S. TSHNN: Temporal-Spatial Hybrid Neural Network for Cognitive Wireless Human Activity Recognition. IEEE Trans. Cogn. Commun. Netw. 2024; early access. [Google Scholar]
- Zhao, L.; Huang, H.; Wang, W.; Zheng, Z. An accurate approach of device-free localization with attention empowered residual network. Appl. Soft Comput. 2023, 137, 110164. [Google Scholar] [CrossRef]
- Zhu, X.; Qu, W.; Qiu, T.; Zhao, L.; Atiquzzaman, M.; Wu, D.O. Indoor intelligent fingerprint-based localization: Principles, approaches and challenges. IEEE Commun. Surv. Tutor. 2020, 22, 2634–2657. [Google Scholar] [CrossRef]
- Roy, P.; Chowdhury, C. A survey on ubiquitous WiFi-based indoor localization system for smartphone users from implementation perspectives. CCF Trans. Pervasive Comput. Interact. 2022, 4, 298–318. [Google Scholar] [CrossRef]
- Hillyard, P.; Patwari, N. Never use labels: Signal strength-based bayesian device-free localization in changing environments. IEEE Trans. Mob. Comput. 2019, 19, 894–906. [Google Scholar] [CrossRef]
- Wang, P.; Huang, H.; Zhao, L.; Zhu, B.; Huang, H.; Wu, H. ExtRe: Extended Temporal-Spatial Network for Consumer-Electronic WiFi-based Human Activity Recognition. IEEE Trans. Consum. Electron. 2024; early access. [Google Scholar] [CrossRef]
- Wu, D.; Zeng, Y.; Gao, R.; Li, S.; Li, Y.; Shah, R.C.; Lu, H.; Zhang, D. WiTraj: Robust Indoor Motion Tracking with WiFi Signals. IEEE Trans. Mob. Comput. 2021, 22, 3062–3078. [Google Scholar] [CrossRef]
- Wu, D.; Zeng, Y.; Zhang, F.; Zhang, D. WiFi CSI-based device-free sensing: From Fresnel zone model to CSI-ratio model. CCF Trans. Pervasive Comput. Interact. 2021, 4, 88–102. [Google Scholar] [CrossRef]
- Shit, R.C.; Sharma, S.; Puthal, D.; James, P.; Pradhan, B.; van Moorsel, A.; Zomaya, A.Y.; Ranjan, R. Ubiquitous localization (UbiLoc): A survey and taxonomy on device free localization for smart world. IEEE Commun. Surv. Tutor. 2019, 21, 3532–3564. [Google Scholar] [CrossRef]
- Zhao, L.; Yang, Q.; Huang, H.; Guo, L.; Jiang, S. Intelligent wireless sensing driven metaverse: A survey. Comput. Commun. 2024, 214, 46–56. [Google Scholar] [CrossRef]
- Zhang, Y.; Liu, Q.; Wang, Y.; Yu, G. CSI-based location-independent human activity recognition using feature fusion. IEEE Trans. Instrum. Meas. 2022, 71, 1–12. [Google Scholar] [CrossRef]
- Lin, S.; Xu, Y.; Wang, H.; Gu, J.; Liu, J.; Ding, G. Secure Multicast Communications via RIS Against Eavesdropping and Jamming with Imperfect CSI. IEEE Trans. Veh. Technol. 2023, 71, 5503312. [Google Scholar] [CrossRef]
- He, Z.; Zhang, X.; Wang, Y.; Lin, Y.; Gui, G.; Gacanin, H. A Robust CSI-based Wi-Fi Passive Sensing Method Using Attention Mechanism Deep Learning. IEEE Internet Things J. 2023, 10, 17490–17499. [Google Scholar] [CrossRef]
- Moghaddam, M.G.; Shirehjini, A.A.N.; Shirmohammadi, S. A WiFi-based Method for Recognizing Fine-grained Multiple-Subject Human Activities. IEEE Trans. Instrum. Meas. 2023, 72, 2520313. [Google Scholar] [CrossRef]
- Zhang, L.; Ding, E.; Hu, Y.; Liu, Y. A novel CSI-based fingerprinting for localization with a single AP. EURASIP J. Wirel. Commun. Netw. 2019, 2019, 51. [Google Scholar] [CrossRef]
- Li, H.; Chen, X.; Wang, J.; Wu, D.; Liu, X. DAFI: WiFi-based Device-free Indoor Localization via Domain Adaptation. Proc. ACM Interact. Mob. Wearable Ubiquitous Technol. 2021, 5, 1–21. [Google Scholar] [CrossRef]
- Zhang, X.; He, F.; Chen, Q.; Jiang, X.; Bao, J.; Ren, T.; Du, X. A differentially private indoor localization scheme with fusion of WiFi and bluetooth fingerprints in edge computing. Neural Comput. Appl. 2022, 34, 4111–4132. [Google Scholar] [CrossRef]
- Parmar, D.; Rao, U.P. Dummy generation-based privacy preservation for location-based services. In Proceedings of the 21st International Conference on Distributed Computing and Networking, Kolkata, India, 4–7 January 2020; p. 1. [Google Scholar]
- Li, Z.; Ma, J.; Miao, Y.; Wang, X.; Li, J.; Xu, C. Enabling Efficient Privacy-Preserving Spatio-Temporal Location-Based Services for Smart Cities. IEEE Internet Things J. 2023, 11, 5288–5300. [Google Scholar] [CrossRef]
- Shaham, S.; Ding, M.; Liu, B.; Dang, S.; Lin, Z.; Li, J. Privacy Preservation in Location-Based Services: A Novel Metric and Attack Model. IEEE Trans. Mob. Comput. 2021, 20, 3006–3019. [Google Scholar] [CrossRef]
- Shaham, S.; Ding, M.; Liu, B.; Dang, S.; Lin, Z.; Li, J. Privacy preserving location data publishing: A machine learning approach. IEEE Trans. Knowl. Data Eng. 2021, 33, 3270–3283. [Google Scholar] [CrossRef]
- Iwasawa, Y.; Nakayama, K.; Yairi, I.; Matsuo, Y. Privacy Issues Regarding the Application of DNNs to Activity-Recognition using Wearables and Its Countermeasures by Use of Adversarial Training. In Proceedings of the IJCAI, Melbourne, Australia, 19–25 August 2017; pp. 1930–1936. [Google Scholar]
- Liu, Z.; Wu, Z.; Gan, C.; Zhu, L.; Han, S. Datamix: Efficient privacy-preserving edge-cloud inference. In Proceedings of the European Conference on Computer Vision, Glasgow, UK, 23–28 August 2020; Springer: Berlin/Heidelberg, Germany, 2020; pp. 578–595. [Google Scholar]
- Yin, F.; Lin, Z.; Kong, Q.; Xu, Y.; Li, D.; Theodoridis, S.; Cui, S.R. FedLoc: Federated learning framework for data-driven cooperative localization and location data processing. IEEE Open J. Signal Process. 2020, 1, 187–215. [Google Scholar] [CrossRef]
- Huang, H.; Huang, T.; Wang, W.; Zhao, L.; Wang, H.; Wu, H. Federated Learning and Convex Hull Enhancement for Privacy Preserving WiFi-Based Device-Free Localization. IEEE Trans. Consum. Electron. 2023, 70, 2577–2585. [Google Scholar] [CrossRef]
- Zhang, H.; Cisse, M.; Dauphin, Y.N.; Lopez-Paz, D. mixup: Beyond empirical risk minimization. In Proceedings of the International Conference on Learning Representations (ICLR2018), Vancouver, BC, Canada, 30 April–3 May 2018; pp. 1–13. [Google Scholar]
- Liu, J.; Gu, Y.; Kamijo, S. Customer behavior recognition in retail store from surveillance camera. In Proceedings of the 2015 IEEE International Symposium on Multimedia (ISM), Miami, FL, USA, 14–16 December 2015; IEEE: New York City, NY, USA, 2015; pp. 154–159. [Google Scholar]
- Tom, R.J.; Sankaranarayanan, S.; Rodrigues, J.J. Smart energy management and demand reduction by consumers and utilities in an IoT-fog-based power distribution system. IEEE Internet Things J. 2019, 6, 7386–7394. [Google Scholar] [CrossRef]
- Li, Q.; Liao, X.; Liu, M.; Valaee, S. Indoor localization based on CSI fingerprint by siamese convolution neural network. IEEE Trans. Veh. Technol. 2021, 70, 12168–12173. [Google Scholar] [CrossRef]
- Zhang, B.; Sifaou, H.; Li, G.Y. CSI-fingerprinting indoor localization via attention-augmented residual convolutional neural network. IEEE Trans. Wirel. Commun. 2023, 22, 5583–5597. [Google Scholar] [CrossRef]
- Wang, D.; Yang, J.; Cui, W.; Xie, L.; Sun, S. Multimodal CSI-based human activity recognition using GANs. IEEE Internet Things J. 2021, 8, 17345–17355. [Google Scholar] [CrossRef]
- Yang, J.; Zhou, Y.; Huang, H.; Zou, H.; Xie, L. MetaFi: Device-free pose estimation via commodity WiFi for metaverse avatar simulation. In Proceedings of the 2022 IEEE 8th World Forum on Internet of Things (WF-IoT), Yokohama, Japan, 26 October–11 November 2022; IEEE: New York City, NY, USA, 2022; pp. 1–6. [Google Scholar]
- Zhou, Y.; Huang, H.; Yuan, S.; Zou, H.; Xie, L.; Yang, J. MetaFi++: WiFi-enabled Transformer-based Human Pose Estimation for Metaverse Avatar Simulation. IEEE Internet Things J. 2023, 10, 14128–14136. [Google Scholar] [CrossRef]
- Chang, Z.; Liu, S.; Xiong, X.; Cai, Z.; Tu, G. A survey of recent advances in edge-computing-powered artificial intelligence of things. IEEE Internet Things J. 2021, 8, 13849–13875. [Google Scholar] [CrossRef]
- Gumaei, A.; Al-Rakhami, M.; AlSalman, H.; Rahman, S.M.M.; Alamri, A. DL-HAR: Deep learning-based human activity recognition framework for edge computing. Comput. Mater. Contin. 2020, 65, 1033–1057. [Google Scholar] [CrossRef]
- Kwon, H.; Hedge, C.; Kiarashi, Y.; Madala, V.S.K.; Singh, R.; Nakum, A.; Tweedy, R.; Tonetto, L.M.; Zimring, C.M.; Clifford, G.D. Indoor Localization and Multi-person Tracking Using Privacy Preserving Distributed Camera Network with Edge Computing. arXiv 2023, arXiv:2305.05062. [Google Scholar]
- Wu, Q.; He, K.; Chen, X. Personalized federated learning for intelligent IoT applications: A cloud-edge based framework. IEEE Open J. Comput. Soc. 2020, 1, 35–44. [Google Scholar] [CrossRef] [PubMed]
- Narayana, S.; Rao, V.; Prasad, R.V.; Kanthila, A.K.; Managundi, K.; Mottola, L.; Prabhakar, T.V. LOCI: Privacy-aware, device-free, low-power localization of multiple persons using IR sensors. In Proceedings of the 2020 19th ACM/IEEE International Conference on Information Processing in Sensor Networks (IPSN), Sydney, NSW, Australia, 21–24 April 2020; IEEE: New York City, NY, USA, 2020; pp. 121–132. [Google Scholar]
- Cominelli, M.; Kosterhon, F.; Gringoli, F.; Cigno, R.L.; Asadi, A. An experimental study of CSI management to preserve location privacy. In Proceedings of the 14th International Workshop on Wireless Network Testbeds, Experimental Evaluation & Characterization, London, UK, 21 September 2020; pp. 64–71. [Google Scholar]
- Shi, Q.; Zhang, Z.; He, T.; Sun, Z.; Wang, B.; Feng, Y.; Shan, X.; Salam, B.; Lee, C. Deep learning enabled smart mats as a scalable floor monitoring system. Nat. Commun. 2020, 11, 4609. [Google Scholar] [CrossRef]
- Halperin, D.; Hu, W.; Sheth, A.; Wetherall, D. Tool release: Gathering 802.11 n traces with channel state information. ACM SIGCOMM Comput. Commun. Rev. 2011, 41, 53. [Google Scholar] [CrossRef]
- Hao, Y.; Wang, W.; Lin, Q. Incident retrieval and recognition in video stream using wi-fi signal. IEEE Access 2021, 9, 100208–100222. [Google Scholar] [CrossRef]
- Zhao, L.; Huang, H.; Li, X.; Ding, S.; Zhao, H.; Han, Z. An accurate and robust approach of device-free localization with convolutional autoencoder. IEEE Internet Things J. 2019, 6, 5825–5840. [Google Scholar] [CrossRef]
- Yousefi, S.; Narui, H.; Dayal, S.; Ermon, S.; Valaee, S. A survey on behavior recognition using WiFi channel state information. IEEE Commun. Mag. 2017, 55, 98–104. [Google Scholar] [CrossRef]










| Training Data | Testing Data | P-CA (w/o mix) | P-CA (data mix) | P-CA (feature mix) |
|---|---|---|---|---|
| L-data1 | L-data1 | 94.8% | 78.9% | 88.0% |
| L-dataset | L-dataset | 93.8% | 77.4% | 79.6% |
| L-data1 | L-data2 + L-data3 | 16% | 45.3% | 73% |
| P-CA (w/o mix) | P-CA (data mix) | P-CA (feature mix) | |
|---|---|---|---|
| Training accuracy | 100% | 89.7% | 87.9% |
| Testing accuracy | 93.0% | 89.4% | 87.8% |
| Dataset | Threat Model (data mix) | Threat Model (feature mix) | PPR (data mix) | PPR (feature mix) |
|---|---|---|---|---|
| L-dataset | 37.4% | 42.9% | 0.60 | 0.54 |
Disclaimer/Publisher’s Note: The statements, opinions and data contained in all publications are solely those of the individual author(s) and contributor(s) and not of MDPI and/or the editor(s). MDPI and/or the editor(s) disclaim responsibility for any injury to people or property resulting from any ideas, methods, instructions or products referred to in the content. |
© 2024 by the authors. Licensee MDPI, Basel, Switzerland. This article is an open access article distributed under the terms and conditions of the Creative Commons Attribution (CC BY) license (https://creativecommons.org/licenses/by/4.0/).
Share and Cite
Wang, H.; Qiu, C.; Zhang, C.; Xu, J.; Su, C. P-CA: Privacy-Preserving Convolutional Autoencoder-Based Edge–Cloud Collaborative Computing for Human Behavior Recognition. Mathematics 2024, 12, 2587. https://doi.org/10.3390/math12162587
Wang H, Qiu C, Zhang C, Xu J, Su C. P-CA: Privacy-Preserving Convolutional Autoencoder-Based Edge–Cloud Collaborative Computing for Human Behavior Recognition. Mathematics. 2024; 12(16):2587. https://doi.org/10.3390/math12162587
Chicago/Turabian StyleWang, Haoda, Chen Qiu, Chen Zhang, Jiantao Xu, and Chunhua Su. 2024. "P-CA: Privacy-Preserving Convolutional Autoencoder-Based Edge–Cloud Collaborative Computing for Human Behavior Recognition" Mathematics 12, no. 16: 2587. https://doi.org/10.3390/math12162587
APA StyleWang, H., Qiu, C., Zhang, C., Xu, J., & Su, C. (2024). P-CA: Privacy-Preserving Convolutional Autoencoder-Based Edge–Cloud Collaborative Computing for Human Behavior Recognition. Mathematics, 12(16), 2587. https://doi.org/10.3390/math12162587

