An Enhanced Reptile Search Algorithm for Inverse Modeling of Unsaturated Seepage Parameters in Clay Core Rockfill Dam Using Monitoring Data during Operation
Abstract
1. Introduction
2. Enhanced Reptile Search Algorithm
2.1. Original Reptile Search Algorithm (RSA)
2.2. Strategies to Improve Original Reptile Search Algorithm
2.2.1. Arnold’s Cat Chaotic Map
2.2.2. Nonlinear Evolutionary Factor
2.2.3. Adaptive Cauchy–Gaussian Mutation with Variable Weight
2.3. Performance Testing and Comparison of ERSA
3. Unsaturated Seepage Parameter Inverse Modeling Approach
3.1. Unsaturated Seepage Theory
3.2. Inversion Objects
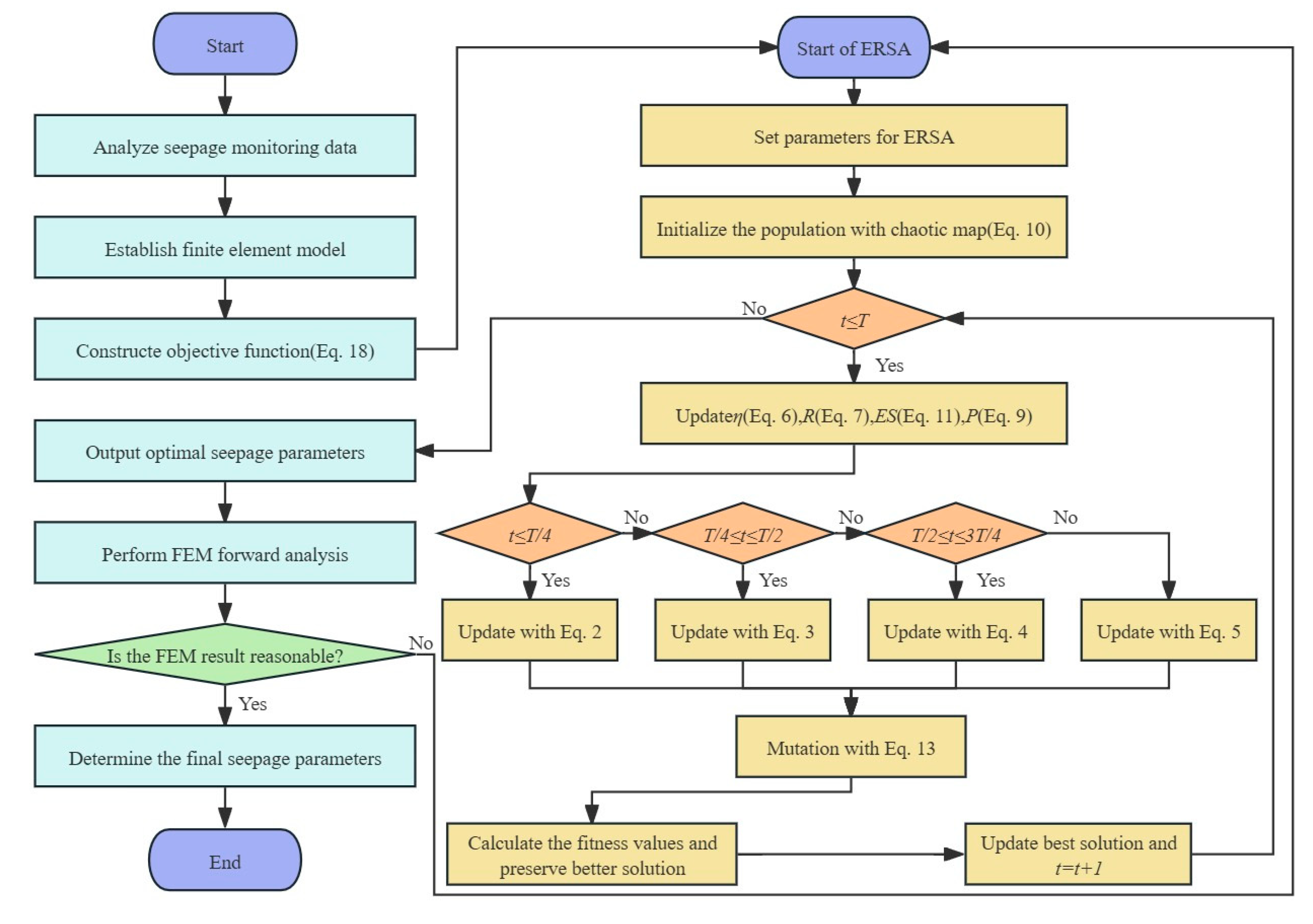
3.3. Procedure of Inverse Modeling
4. Engineering Application
4.1. Overview of a Clay Core Rockfill Dam
4.2. Seepage Monitoring Data Analysis
4.3. Inverse Modeling of Saturated–Unsaturated Transient Seepage
4.4. Results and Discussion of the Inverse Modeling
5. Conclusions
- (1)
- After implementing the three improvement strategies, the ERSA’s performance has been significantly enhanced. The introduction of Arnold’s cat chaotic mapping has resulted in a more uniformly distributed initial population. The use of a nonlinear evolutionary factor has improved the algorithm’s performance on nonlinear problems. Additionally, the adaptive Cauchy–Gaussian mutation with variable weight has allowed the algorithm to explore the entire search space more effectively in the early stages and avoid local optima in the later stages. The results of the test functions demonstrate that the ERSA shows varying degrees of improvement compared to the original version.
- (2)
- An inverse modeling approach is proposed by integrating the ERSA with the finite element method for unsaturated seepage. The unsaturated seepage characteristics are modeled using the van Genuchten model, with the primary inversion objects being the saturated permeability coefficient ks, and the parameters α and n from the van Genuchten model.
- (3)
- The inverse modeling approach based on the ERSA has demonstrated good performance in the engineering application. The calculated hydraulic head values, determined through inversion, closely match the observed trends and values from piezometer measurements. The overall RMSE between the calculated and monitored values is 1.184 m, the MAE is 1.086 m, and the MAPE is 0.065%.
Author Contributions
Funding
Data Availability Statement
Acknowledgments
Conflicts of Interest
References
- Zhang, H.; Jing, Y.; Chen, J.; Gao, Z.; Xu, Y. Characteristics and causes of crest cracking on a high core-wall rockfill dam: A case study. Eng. Geol. 2022, 297, 106488. [Google Scholar] [CrossRef]
- Liu, B.; Cen, W.; Zheng, C.; Li, D.; Wang, L. A combined optimization prediction model for earth-rock dam seepage pressure using multi-machine learning fusion with decomposition data-driven. Expert Syst. Appl. 2024, 242, 122798. [Google Scholar] [CrossRef]
- Gan, L.; Chen, G.; Shen, Z. A New Approach to Permeability Inversion of Fractured Rock Masses and Its Engineering Application. Water 2020, 12, 734. [Google Scholar] [CrossRef]
- Qian, W.W.; Chai, J.R.; Qin, Y.; Xu, Z.G. Simulation-optimization model for estimating hydraulic conductivity: A numerical case study of the Lu Dila hydropower station in China. Hydrogeol. J. 2019, 27, 2595–2616. [Google Scholar] [CrossRef]
- Song, J.; Yuan, S.; Xu, Z.; Li, X. Fast inversion method for seepage parameters of core earth-rock dam based on LHS-SSA-MKELM fusion surrogate model. Structures 2023, 55, 160–168. [Google Scholar] [CrossRef]
- Zhou, Y.; Li, C.; Pang, R.; Li, Y.; Xu, Y.; Chen, J. A new approach for seepage parameter inversion of earth–rockfill dams based on an improved sparrow search algorithm. Comput. Geotech. 2024, 167, 106036. [Google Scholar] [CrossRef]
- Nan, S.; Ren, J.; Ma, Z.; Kang, J.; Sui, J. Inversion of the Seepage Parameters of Earth/Rockfill Dams Considering the Coupling Effect of Seepage and Thermal Transfer. Comput. Geotech. 2024, 165, 105882. [Google Scholar] [CrossRef]
- Shi, Z.W.; Wu, Z.R.; Gu, C.S.; Chen, B.; Zhang, H.L.; Yin, W.Z.; Wu, B.B. Calculation Methods for the Permeability Coefficient of Concrete Face Rockfill Dam with Cracks. Adv. Civ. Eng. 2019, 2019, 13. [Google Scholar] [CrossRef]
- Xiong, H.; Shen, Z.; Li, Y.; Sun, Y. A Novel Inversion Method for Permeability Coefficients of Concrete Face Rockfill Dam Based on Sobol-IDBO-SVR Fusion Surrogate Model. Mathematics 2024, 12, 1066. [Google Scholar] [CrossRef]
- Fei, T.; Zhang, A.A.; Jie, Y.; Lin, C. Inversion analysis of rock mass permeability coefficient of dam engineering based on particle swarm optimization and support vector machine: A case study. Measurement 2023, 221, 15. [Google Scholar] [CrossRef]
- Qian, W.W.; Chai, J.R.; Zhao, X.Y.; Niu, J.T.; Xiao, F.; Deng, Z.P. Inversion method of hydraulic conductivity for steady-state problem based on reduced-order model constructed by improved greedy sampling method. Adv. Water Resour. 2022, 166, 13. [Google Scholar] [CrossRef]
- Yue, X.P.; Wang, Y.K.; Wen, T. An Inversion Study of Reservoir Colluvial Landslide Permeability Coefficient by Combining Physical Model and Data-Driven Models. Water 2024, 16, 14. [Google Scholar] [CrossRef]
- Wang, J.X.; Sun, J.; Kou, H.J.; Lin, Y.X. Multiparameter Inversion Early Warning System of Tunnel Stress-Seepage Coupling Based on IA-BP Algorithm. Adv. Civ. Eng. 2021, 2021, 19. [Google Scholar] [CrossRef]
- Xu, Y.; Wu, Z. Parameter identification of unsaturated seepage model of core rockfill dams using principal component analysis and multi-objective optimization. Structures 2022, 45, 145–162. [Google Scholar] [CrossRef]
- Li, J.; Chen, C.; Wu, Z.; Chen, J. Multi-source data-driven unsaturated seepage parameter inversion: Application to a high core rockfill dam. J. Hydrol. 2023, 617, 129171. [Google Scholar] [CrossRef]
- Abualigah, L.; Elaziz, M.A.; Sumari, P.; Geem, Z.W.; Gandomi, A.H. Reptile Search Algorithm (RSA): A nature-inspired meta-heuristic optimizer. Expert Syst. Appl. 2022, 191, 116158. [Google Scholar] [CrossRef]
- Sasmal, B.; Hussien, A.G.; Das, A.; Dhal, K.G.; Saha, R. Reptile Search Algorithm: Theory, Variants, Applications, and Performance Evaluation. Arch. Comput. Methods Eng. 2023, 31, 521–549. [Google Scholar] [CrossRef]
- Wolpert, D.H.; Macready, W.G. No free lunch theorems for optimization. IEEE Trans. Evol. Comput. 1997, 1, 67–82. [Google Scholar] [CrossRef]
- Almotairi, K.H.; Abualigah, L. Improved reptile search algorithm with novel mean transition mechanism for constrained industrial engineering problems. Neural Comput. Appl. 2022, 34, 17257–17277. [Google Scholar] [CrossRef]
- Ding, J.; Huang, S.; Hao, Y.; Xiao, M. A modified reptile search algorithm for parametric estimation of fractional order model of lithium battery. Optim. Control. Appl. Methods 2023, 44, 3204–3218. [Google Scholar] [CrossRef]
- Chauhan, S.; Vashishtha, G.; Kumar, A.; Abualigah, L. Conglomeration of Reptile Search Algorithm and Differential Evolution Algorithm for Optimal Designing of FIR Filter. Circuits Syst. Signal Process. 2022, 42, 2986–3007. [Google Scholar] [CrossRef]
- Arora, S.; Kohli, M. Chaotic grey wolf optimization algorithm for constrained optimization problems. J. Comput. Des. Eng. 2018, 5, 458–472. [Google Scholar] [CrossRef]
- Yang, Z.; Wei, C. Prediction of equipment performance index based on improved chaotic lion swarm optimization–LSTM. Soft Comput. 2019, 24, 9441–9465. [Google Scholar] [CrossRef]
- Dhawale, D.; Kamboj, V.K.; Anand, P. An improved Chaotic Harris Hawks Optimizer for solving numerical and engineering optimization problems. Eng. Comput. 2021, 39, 1183–1228. [Google Scholar] [CrossRef]
- Fang, W.; Yong-shou, D.A.I.; Shao-shui, W. Modified chaos-genetic algorithm. Comput. Eng. Appl. 2010, 46, 29–32. [Google Scholar]
- Xin, Y.; Yong, L.; Guangming, L. Evolutionary programming made faster. IEEE Trans. Evol. Comput. 1999, 3, 82–102. [Google Scholar] [CrossRef]
- Richards, L.A. Capillary conduction of liquids through porous mediums. Physics 1931, 1, 318–333. [Google Scholar] [CrossRef]
- Li, Y.L.; Liu, H.F.; Wen, L.F.; Xu, Z.G.; Zhang, Y. Reliability analysis of high core rockfill dam against seepage failure considering spatial variability of hydraulic parameters. Acta Geotech. 2024, 19, 4091–4106. [Google Scholar] [CrossRef]
- Amnyattalab, J.; Rezaie, H. Study of the effect of seepage through the body of earth dam on its stability by predicting the affecting hydraulic factors using models of Brooks-Corey and van Genuchten (Case study of Nazluchay and Shahrchay earth dams). Int. J. Environ. Sci. Technol. 2018, 15, 2625–2636. [Google Scholar] [CrossRef]
- Li, Y.F.; Sun, X.J.; Li, G.C.; Zhang, J.T.; Fang, D.H.; Wang, X.C. Impact of concrete face cracks on the saturated and unsaturated seepage behavior of rockfill dams. Structures 2024, 61, 13. [Google Scholar] [CrossRef]
- Preziosi, M.C.; Micic, T. Probabilistic assessment of clay earthfill dams subject to variable precipitation. In Proceedings of the 11th International Conference on Applications of Statistics and Probability in Civil Engineering (IC ASP), Zurich, Switzerland, 1–4 August 2011; pp. 2118–2126. [Google Scholar]
- Van Genuchten, M.T. A Closed-form Equation for Predicting the Hydraulic Conductivity of Unsaturated Soils. Soil Sci. Soc. Am. J. 1980, 44, 892–898. [Google Scholar] [CrossRef]
- Zhu, X.B.; Wang, X.L.; Li, X.; Liu, M.H.; Cheng, Z.F. A New Dam Reliability Analysis Considering Fluid Structure Interaction. Rock Mech. Rock Eng. 2018, 51, 2505–2516. [Google Scholar] [CrossRef]
- Fan, X.F.; Wu, Z.Y.; Liu, L.J.; Wen, Y.F.; Yu, S.; Zhao, Z.P.; Li, Z.F. Analysis of Sluice Foundation Seepage Using Monitoring Data and Numerical Simulation. Adv. Civ. Eng. 2019, 2019, 15. [Google Scholar] [CrossRef]










| Function | Mathematical Description | Dimension | Range | fmin |
|---|---|---|---|---|
| Sphere | 30 | (−100, 100) | 0 | |
| Schwefel | 30 | (−10, 10) | 0 | |
| Generalized Schwefel | 30 | (−500, 500) | −418.9829 × n | |
| Generalized Griewank | 30 | (−600, 600) | 0 | |
| Kowalik | 4 | (−5, 5) | 0.00030 | |
| Shekel | 4 | (0, 10) | −10.1532 |
| Algorithm Name | Improvement Strategy |
|---|---|
| RSA | None |
| RSA-I | Arnold’s cat chaotic map |
| RSA-II | Nonlinear evolutionary factor |
| RSA-III | Adaptive Cauchy–Gaussian mutation |
| ERSA | All three improvement strategies |
| Function | RSA | RSA-I | RSA-II | RSA-III | ERSA |
|---|---|---|---|---|---|
| Sphere | 0 | 0 | 0 | 0 | 0 |
| Schwefel | 0 | 0 | 0 | 0 | 0 |
| Generalized Schwefel | −5261.65 | −5318.78 | −5458.51 | −5325.92 | −5382.19 |
| Generalized Griewank | 0 | 0 | 0 | 0 | 0 |
| Kowalik | 0.00529 | 0.00685 | 0.00490 | 0.00091 | 0.00088 |
| Shekel | −3.750 | −4.692 | −4.822 | −4.114 | −6.685 |
| Materials | Permeability Coefficients | Materials | Permeability Coefficients |
|---|---|---|---|
| Substrate bedrock (≤3 Lu) | 2.50 × 10−5 | Filter layer 2 | 3.93 × 10−2 |
| Surface bedrock (>3 Lu) | 4.00 × 10−5 | Filter layer 3 | 5.45 × 10−3 |
| Overburden 1 | 5.00 × 10−2 | Filter layer 1 | 4.15 × 10−3 |
| Overburden 2 | 3.00 × 10−2 | Transition layer | 6.99 × 10−2 |
| Overburden 3 | 5.00 × 10−2 | Rockfill | 4.67 × 10−1 |
| Contact clay | 7.23 × 10−7 | Slope compaction | 4.67 × 10−1 |
| Consolidation grouting | 4.00 × 10−4 | Cutoff walls | 1.00 × 10−6 |
| Clay core wall | 5.12 × 10−6 | Grouting curtains | 1.00 × 10−5 |
| Substrate bedrock (≤3 Lu) | 2.50 × 10−5 | Filter layer 2 | 3.93 × 10−2 |
| Seepage Parameter | Inversion Result |
|---|---|
| 5.04 × 10−6 cm/s | |
| 0.0094 | |
| 1.93 |
| Indicator | Monitoring Point | ||||
|---|---|---|---|---|---|
| P157 | P158 | P170 | P174 | Overall | |
| RMSE (m) | 1.121 | 0.916 | 1.605 | 1.167 | 1.184 |
| MAE (m) | 0.985 | 0.813 | 1.534 | 1.013 | 1.086 |
| MAPE (%) | 0.059 | 0.049 | 0.092 | 0.062 | 0.065 |
Disclaimer/Publisher’s Note: The statements, opinions and data contained in all publications are solely those of the individual author(s) and contributor(s) and not of MDPI and/or the editor(s). MDPI and/or the editor(s) disclaim responsibility for any injury to people or property resulting from any ideas, methods, instructions or products referred to in the content. |
© 2024 by the authors. Licensee MDPI, Basel, Switzerland. This article is an open access article distributed under the terms and conditions of the Creative Commons Attribution (CC BY) license (https://creativecommons.org/licenses/by/4.0/).
Share and Cite
Huang, Z.; Shen, Z.; Xu, L.; Sun, Y. An Enhanced Reptile Search Algorithm for Inverse Modeling of Unsaturated Seepage Parameters in Clay Core Rockfill Dam Using Monitoring Data during Operation. Mathematics 2024, 12, 2412. https://doi.org/10.3390/math12152412
Huang Z, Shen Z, Xu L, Sun Y. An Enhanced Reptile Search Algorithm for Inverse Modeling of Unsaturated Seepage Parameters in Clay Core Rockfill Dam Using Monitoring Data during Operation. Mathematics. 2024; 12(15):2412. https://doi.org/10.3390/math12152412
Chicago/Turabian StyleHuang, Zhangxin, Zhenzhong Shen, Liqun Xu, and Yiqing Sun. 2024. "An Enhanced Reptile Search Algorithm for Inverse Modeling of Unsaturated Seepage Parameters in Clay Core Rockfill Dam Using Monitoring Data during Operation" Mathematics 12, no. 15: 2412. https://doi.org/10.3390/math12152412
APA StyleHuang, Z., Shen, Z., Xu, L., & Sun, Y. (2024). An Enhanced Reptile Search Algorithm for Inverse Modeling of Unsaturated Seepage Parameters in Clay Core Rockfill Dam Using Monitoring Data during Operation. Mathematics, 12(15), 2412. https://doi.org/10.3390/math12152412

