Next Article in Journal
Solving the Vehicle Routing Problem with Time Windows Using Modified Rat Swarm Optimization Algorithm Based on Large Neighborhood Search
Previous Article in Journal
A Study on Caregiver Activity Recognition for the Elderly at Home Based on the XGBoost Model
 
 
Font Type:
Arial Georgia Verdana
Font Size:
Aa Aa Aa
Line Spacing:
Column Width:
Background:
Article

Prediction of Ultimate Bearing Capacity of Soil–Cement Mixed Pile Composite Foundation Using SA-IRMO-BPNN Model

School of Civil Engineering, Central South University, Central South University Railway Campus, No. 22, Shaoshan South Rd., Changsha 410075, China
*
Author to whom correspondence should be addressed.
Mathematics 2024, 12(11), 1701; https://doi.org/10.3390/math12111701
Submission received: 30 April 2024 / Revised: 23 May 2024 / Accepted: 28 May 2024 / Published: 30 May 2024

Abstract

The prediction of the ultimate bearing capacity (UBC) of composite foundations represents a critical application of test monitoring data within the field of intelligent geotechnical engineering. This paper introduces an effective combinational prediction algorithm, namely SA-IRMO-BP. By integrating the Improved Radial Movement Optimization (IRMO) algorithm with the simulated annealing (SA) algorithm, we develop a meta-heuristic optimization algorithm (SA-IRMO) to optimize the built-in weights and thresholds of backpropagation neural networks (BPNN). Leveraging this integrated prediction algorithm, we forecast the UBC of soil–cement mixed (SCM) pile composite foundations, yielding the following performance metrics: RMSE = 3.4626, MAE = 2.2712, R = 0.9978, VAF = 99.4339. These metrics substantiate the superior predictive performance of the proposed model. Furthermore, we utilize two distinct datasets to validate the generalizability of the prediction model presented herein, which carries significant implications for the safety and stability of civil engineering projects.

1. Introduction

A composite foundation refers to an artificial foundation formed by strengthening or replacing part of the natural foundation during the foundation treatment process. In this type of foundation, both the foundation soil and the reinforcing material work together to bear the load. The strength and modulus of the reinforcing material are higher than those of the in situ soil. The reinforcing material is divided into horizontal and vertical components, with a vertical component being commonly referred to as a pile. One type of vertical reinforced composite foundation is the soil–cement mixed (SCM) pile composite foundation.
In the field of engineering construction, SCM piles have been extensively researched and utilized as one of the most efficient methods for strengthening soft soil foundations. They may also successfully minimize the settling of soft soil foundations. The prediction of the ultimate bearing capacity (UBC) of SCM pile composite foundations is one of the important applications in intelligent geotechnical engineering. Its accuracy can assist engineers in understanding the foundation’s bearing capacity under various conditions, thereby guiding the civil engineering design and construction processes to ensure the safety and stability of the project. The soil between the piles and the piles themselves constitute the final bearing capacity of an SCM pile composite foundation. The primary determinants are the characteristics of the pile (such as its length, diameter, spacing, and structural integrity), the soil properties in the vicinity, the rate of pile–soil interaction, and the thickness of the mattress. At present, the methods used for predicting the UBC of SCM pile composite foundations primarily consist of field experiments [1], numerical simulations [2,3], and analytical calculations [4]. Nevertheless, these approaches are plagued by issues such as high costs, lengthy durations, and low precision. As a result, a method for estimating the UBC of an SCM pile composite foundation can be identified. This method significantly reduces the need for labor and materials, while providing prediction accuracy that meets construction design requirements. Under flexible foundation loads, the bearing capacity of a composite foundation equals the bearing capacity of a single pile [5]. At present, the methods used to predict carrying capacity include the Gaussian process regression prediction (GPR) [6], BP neural network algorithm [7,8,9,10], support vector machine method [11,12], least square support vector machine method, random forest method (RF) [13], polynomial regression method, and grey system method [14], among others. However, each algorithm has certain limitations. The backpropagation neural network (BPNN) model is an intelligent information processing system with a strong nonlinear mapping capability. Through the learning and training of large-capacity samples, its strong self-adaptive learning ability can constantly adjust network parameters, providing significant advantages in addressing nonlinear problems. In fact, the determination of its weights and thresholds is random, which can affect the stability of training results, leading to a decrease in predictive performance. Nguyen et al. [15] proposed a hybrid machine learning model for predicting the load–displacement characteristics of bored piles. They utilized 1650 sets of static load test sample data to establish the complex relationship between design parameters and the load–displacement response of piles. Furthermore, the reliability of the model was rigorously verified using independent datasets. Nguyen et al. [16] utilized a feedforward neural network (FFNN) to investigate the ultimate axial bearing capacity of pre-stressed precast high-strength concrete (PHC) joint piles. They employed the regularization backpropagation technique (BRB) for network training, and the resulting output values closely matched the measured values, showcasing the robustness and reliability of the FFNN model. EL et al. [17] developed a novel multi-hybrid optimization model based on Design of Experiments (DoE), which combined reverse-propagated neural networks and genetic algorithms (GAs) to optimize the parameters of a BP neural network and process parameters. Ren et al. [18] developed a new technique for calculating the UBC of pile foundations by optimizing BPNN utilizing the adaptive genetic algorithm and the adaptive particle swarm optimization algorithm. Shen et al. [19] proposed a new group optimization approach for microchannel resistance factor prediction by combining BP with the Particle Swarm Evolution (PSE) algorithm. Liu et al. [20] combined the chaos optimization method and gradient descent method to create a novel search optimization method. They developed a prediction model for the bearing capacity of SCM pile composite foundations based on chaotic optimization and neural networks. This model demonstrates high prediction accuracy and is both simple and feasible. Nguyen et al. [21] suggested a novel hybrid approach to estimate a pavement roughness index that combines several meta-heuristic optimization techniques, including the firefly algorithm, genetic algorithm, and particle swarm optimization. The approach is built on an adaptive network fuzzy reasoning system. The model was validated using the derived correlation coefficient and root-mean-square error with 2811 samples. Qi et al. [22] developed an artificial neural network-based bearing capacity prediction model for CFG pile composite foundations using the BPNN model in the design and calculation of the piles’ bearing capacity. The anticipated bearing capacity value of the composite foundation reached the required accuracy during the network’s learning and training process. Chen et al. [23] used a BPNN to predict the bearing capacity of rammed and expanded pile composite foundations and obtained satisfactory results after training the samples. However, the determination of BPNN weights and thresholds is random, which can affect the stability of training accuracy. Therefore, in this study, the weight and threshold are optimized using a hybrid optimization approach. The combined prediction model, incorporating optimal weights and thresholds, demonstrates high accuracy and stability.
This paper combines the IRMO algorithm with the SA algorithm and uses MATLAB R2018a software to design a hybrid meta-heuristic optimization algorithm, SA-IRMO, which has the advantages of both self-feedback and local jump. The built-in parameters (weights and thresholds) of BPNN are optimized by the SA-IRMO algorithm, and a prediction model of UBC for SCM pile composite foundations is established. The model can also be used to predict the UBC of other composite foundations. In this paper, static load test data of SCM pile composite foundations were collected for model training, verification and testing. The input parameters selected were pile length, pile diameter, pile spacing, cement incorporation ratio, pile soil replacement rate, mattress thickness, weighted average weight of soil around the pile, weighted average cohesion, and internal friction angle, and the output parameter was UBC. The input data were preprocessed (62 datasets after processing) and divided into training set/verification set/test set = 4:1:1 for training simulation. The predicted data were compared with the actual value, and the predicted results were in good agreement with a high degree of fitting (R = 0.9978). In order to prove the effectiveness of the established SA-IRMO-BPNN forecasting model, the research results were compared with other well-known UBC forecasting models, and the results of the prediction in this paper showed lower RMSE and MAE values and higher R and VAF values, indicating that the prediction performance of the model in this paper was better. At the same time, two sets of independent data from the literature were used to verify the performance of the model in this paper, and the verification results showed that the model in this paper had good performance. The research content of this paper is of great significance for guiding the civil engineering design and construction processes and determining the safety and stability of projects.

2. Building a Composite Foundation’s UBC Prediction Model Using the SA-IRMO-BPNN Model

2.1. SA-IRMO Optimization Algorithm

2.1.1. IRMO

One global optimization approach that can be utilized to efficiently solve the optimal value of a multidimensional objective function is the Improved Radial Movement Optimization (IRMO) algorithm [24,25]. Based on the Radial Movement Optimization (RMO) algorithm, the data structure has been further optimized and adjusted to enhance the self-feedback ability among particles. This ensures that the valuable information of the particle swarm can be iteratively inherited to find the best solution.
After defining the objective function and parameter variable ranges, the IRMO algorithm initializes several particles randomly. It then iteratively searches for the optimal solution by evaluating the function values of these particles and updating them based on comparisons. The particle positions and the optimum solution serve as the starting center position. New particles are created in each subsequent generation near this central point. The function values are evaluated and compared to those of the previous generation. This process involves iteratively updating the optimal solution and central position towards the global optimum as the iterations progress. The global optimal solution is represented by the function value that corresponds to the point where the solution space eventually converges as the algorithm iterates further. Figure 1 depicts the fundamental schematic diagram of the IRMO algorithm.
The specific implementation steps of the IRMO algorithm are as follows:
  • Establish the initial population.
  • First, the upper limit x m a x , j and lower limit x m i n , j of each dimensional variable are set by Equations (1) and (2), and then N initial location points X i ( 1 i N ) are randomly generated according to Equation (3). These initial sites constitute the initial population X as defined in Equation (4). In the equation, M represents the total number of variables. The global optimal location point G b e s t x 1 is calculated for each location point X i in the initial population, and it is chosen as the initial location center C e n t r e 1 .
    X m i n = x m i n , 1 x m i n , 2 x m i n , M
    X m a x = x m a x , 1 x m a x , 2 x m a x , M
    X i = X m i n + r a n d ( 0 , 1 ) × ( X m a x X m i n )
    X = x 1 , 1 x 1 , 2 x 1 , M x 2 , 1 x 2 , 2 x 2 , M x N , 1 x N , 2 x N , M
  • Update location information and determine the optimal location.
  • At the k-th iteration, the pre-position Y i k is generated according to Equations (5) and (6), where β1, β2 is a random number from 0~1 and G is the maximum number of iterations. Once the pre-position Y i k is generated, the target function evaluates its value, which is then compared with the objective function value from the previous generation. Subsequently, the positional information corresponding to the optimal value is extracted and designated as the current optimal position, referred to as point R b e s t k . If the contemporary optimal position R b e s t k proves superior to the global optimal position G b e s t k 1 , an update is made to the global optimal position.
    if   β 1 < 0.1   or   β 2 < β ,   Y i k = C e n t r e k 1 + r a n d ( 0.5 , 0.5 ) × ( X m a x X m i n ) w k
    Otherwise ,   Y i k = X i 1 k
    w k = 1 k / G
    β = j / M
  • Move the center position.
  • As per Equation (9), the central position adjusts with the current global optimum and the overall optimal position. When iterating to the last generation, the final result is the optimal position, point C e n t r e k . In the equation, C1 and C2 represent the correlation coefficients that influence the stability of the algorithm and the speed of convergence, with values typically ranging from 0.4 to 0.9 [26]. In this study, the values assigned to C1 and C2 are 0.4 and 0.5, respectively.
    C e n t r e k = C e n t r e k 1 + C 1 ( G b e s t x k C e n t r e k 1 ) + C 2 ( R b e s t x k C e n t r e k 1 )

2.1.2. Simulated Annealing Algorithm (SA)

The simulated annealing (SA) algorithm is a global optimization method inspired by the process of metal solid annealing. It starts at a high initial temperature (T0) and gradually decreases. It conducts a global search for all samples at each temperature, enabling it to escape local optima and converge towards the global optimum. The SA algorithm updates the global optimal solution by combining probabilistic jump characteristics, which depend on the initial temperature and other parameters during operation. The process of the simulated annealing algorithm is described in Figure 2. The algorithm demonstrates slow convergence speed and a low search rate.
The implementation of the SA algorithm is as follows:
Step 1. Parameter initialization.
Specify the starting temperature T0, cooling rate α, stopping temperature Tf, and maximum iterations G. Begin with k = 0 and Tk = T0, and then adjust the temperature using Equation (10) and create an initial solution X randomly. Evaluate the objective function f(X).
T k + 1 = α T k
Step 2. The perturbation function creates a fresh solution, Xnew, in the nearby area and evaluates the objective function’s value, f(Xnew).
Step 3. Determine the change Δf in the objective function value by using Equation (11).
Δ f = f ( X n e w ) f ( X )
Step 4. Evaluate the acceptance of the new solution using the Metropolis criterion.
If Δf < 0, the new solution Xnew is accepted; otherwise, the new solution is accepted according to the Metropolis criterion. This means that the new solution is accepted if P is greater than the random number rand(0,1) as determined by Equation (12). If P > rand(0,1), the new solution is accepted.
P = e x p ( Δ f / T k )
Step 5. Termination condition.
Cycle from Step 2 through Step 4. When the algorithm determines that there may be a maximum of G iterations, it cools down according to the de-temperature function defined by Equation (10) and resets the number of iterations. If Tk < Tf, the algorithm terminates; otherwise, return to Step 2.

2.1.3. SA-IRMO Optimization Algorithm

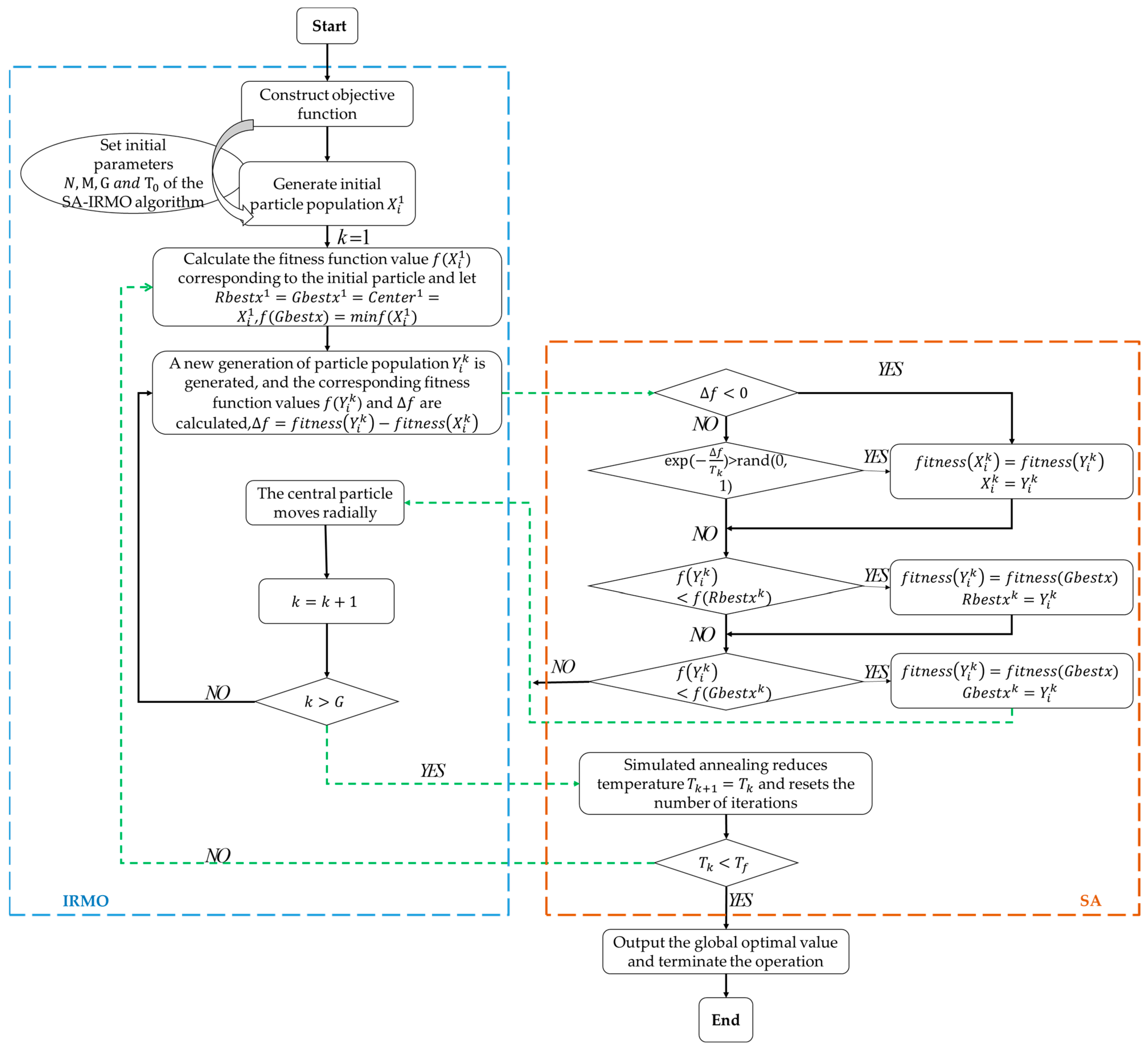
The SA-IRMO algorithm is a combined meta-heuristic optimization algorithm that integrates the methodologies of both algorithms discussed in Section 2.1.1 and Section 2.1.2. By leveraging the strengths of these two optimization approaches, the algorithm dynamically interleaves their execution to enhance overall optimization performance. Figure 3 illustrates the implementation flowchart of this combinatorial optimization algorithm, while its specific implementation process is detailed as follows:
  • Set the initial parameters of the SA-IRMO algorithm, including the population size, maximum number of iterations, and initial temperature T0, to initialize the particle population.
  • The fitness function value corresponding to the initial example is calculated. In this paper, the performance function of the BP neural network is regarded as the fitness function of the meta-heuristic optimization algorithm, as shown in Equation (13).
    f i t n e s s = 1 N i = 1 N Q i y i y i
  • Determine the incremental value of the objective function and assess whether to update the solution and shift the central position according to the Metropolis criterion. Subsequently, decrease the simulated annealing temperature and reset the iteration count.
  • Iterate Steps 2 to 3 until the simulated annealing temperature reaches the termination threshold. At this point, the process concludes, and the global optimal position of the particle population is determined.

2.2. BPNN

Utilizing the error backpropagation algorithm as its foundation, the BPNN is celebrated as a multi-layer feedforward neural network renowned for its resilient learning and computational capabilities, alongside its impressive prowess in nonlinear mapping. Widely recognized as one of the effective techniques for forecasting the UBC of composite foundations, the BPNN architecture comprises an output layer, a hidden layer, and an input layer. The BPNN with a single hidden layer can approximate the nonlinear mapping of any function, as shown in Figure 4. Here, P = p 1 , p 2 , , p J represents the input signal of the input layer, which is weighted by weight ω 1 , i , j and processed by threshold θ 1 , j to obtain Q = q 1 , q 2 , , q J before being transmitted to the hidden layer. Input Q at the hidden layer is nonlinear, and output S = s 1 , s 2 , , s J is computed by transfer function f 1 ( x ) . The output value S of the hidden layer is weighted by the weight and threshold of the output layer T = t 1 . In the output layer, T is computed by linear transfer function f 2 ( x ) and outputs the actual output value Y = y 1 of the neural network.
The common activation functions of BPNNs include the tanh function, sigmoid function, and relu function [27]. In the BPNN, the transfer functions from the input layer to the hidden layer and from the hidden layer to the output layer are the tanh function (Equation (14)) and the relu function (Equation (15)), respectively. As the training function of BPNN, the Levenberg–Marquardt (LM) backpropagation training algorithm [28,29], which has the fastest training speed and good fitting effect, is selected.
f ( x ) = 1 e 2 x 1 + e 2 x
f ( x ) = m a x ( 0 , x )

2.3. Model for Predicting the UBC of Composite Foundations Using the SA-IRMO-BPNN Algorithm

When the dataset is ample, BPNN can leverage its inherent nonlinear mapping and adaptive learning capabilities to forecast data. However, during the prediction process, the convergence speed tends to be sluggish, leading to unstable prediction outcomes.
In this paper, IRMO and SA are integrated to enhance overall performance. A hybrid optimization algorithm, SA-IRMO, is devised to optimize the weights and thresholds of the BPNN prediction model. The self-feedback capability among particles within the IRMO algorithm and the ability of the SA algorithm to escape local optimal solutions based on the Metropolis criterion are fully demonstrated. The predictive model based on the SA-IRMO-BPNN algorithm is formulated by integrating the weights and thresholds of the BP neural network into the SA-IRMO algorithm as independent variables, and the performance function of the BP neural network serves as the objective function for SA-IRMO. Through the SA-IRMO optimization algorithm, the weights and thresholds of BPNN are fine-tuned. Subsequently, after the optimization process, the optimized weights and thresholds obtained through training adjustments are applied to the BP neural network model. The model is then trained and simulated to derive the optimal predictive values, as outlined in Figure 5.

3. Constructing Models and Forecasting the UBC of the Foundation

3.1. Input and Output of the Model

The IRMO algorithm exhibits excellent global search capability, with stable and convergent search results. However, it is susceptible to local optimum scenarios during the search phase. Due to its inherent probabilistic nature, the SA algorithm can escape local optimum solutions. However, this algorithm is highly dependent on the initial temperature, which may result in lower search efficiency. When combined, the local jump ability of the SA algorithm compensates for the shortcomings of the IRMO algorithm, enabling the combined optimization algorithm to better leverage its optimization capabilities and achieve faster and more stable discovery of the optimal weights and thresholds for BPNN. To train, simulate, and adjust the connection weights and thresholds of the network model for predicting the UBC of a composite foundation, a large number of external input samples are required. This ensures that the model consistently produces output values close to the actual bearing capacity of the foundation, resulting in the desired output and the best training model. The accuracy of input sample data and the rationality of neural network neuron connection parameters are crucial factors in determining the reliability of the hybrid optimization prediction model.
The UBC of a composite foundation is determined by the interaction between the pile and the soil, which is influenced by factors such as the geometric dimensions of the pile, the strength of the pile body, and the strength of the soil surrounding the pile. A commonly employed method for treating foundations, both domestically and internationally, is the utilization of SCM piles. Its principle is grounded in the physical and chemical reactions of soil–cement, which elevate a low-quality foundation with soft soil to one of superior quality, characterized by integrity, water stability, and specific strength. Wu [30] examined a soil–cement mixing pile created by silt-like soil and concluded that the primary elements influencing the strength of the soil–cement mixing pile are the water content, admixture, curing age, and soil–cement mixing ratio, among other things. Ai and Deng et al. [31] studied and analyzed the influence of soil–cement strength from three aspects: soil properties, cement curing methods, and process parameters. They concluded that the main factors affecting soil–cement strength include the natural moisture content of the soil, cement-to-soil ratio, curing age, and uniformity of soil–cement mixing. Li [32] derived the influence of cement ratio, curing age, and moisture content on the strength of soil–cement mixed piles through extensive indoor and field experiments.
An SCM pile composite foundation represents a complex nonlinear system with a highly intricate load transfer mechanism. The individual pile’s load-bearing capacity is influenced by factors such as pile diameter, length, spacing, and cement content ratio, among others. Moreover, the soil’s load-bearing capacity between piles relies on pile size and soil parameters, including weight, cohesion strength, internal friction angle, and more. Additional calculation parameters, like the bearing capacity reduction factor, are typically determined based on empirical data. Therefore, this paper selected pile length L, pile diameter D, pile spacing l, cement incorporation ratio λ, pile–soil replacement rate m, heavy weighted average of soil mass around the pile γ ¯ , weighted average of cohesion c ¯ , weighted average of internal friction angle φ ¯ , and cushion thickness d as the input variables of the prediction model [33], and the output variable was the UBC Qu of the composite foundation.

3.2. Data Collection and Preprocessing

In addition to the dataset on SCM pile composite foundations collected from the literature [3,34,35,36], this paper also acquired static load test data from composite foundations at locations such as Zhuzhou Delta and Shantou Offshore Wind Power Industrial Park. Figure 6 shows the P-S curve of the static load test part of the data in this paper. The procedure for obtaining the UBC of SCM pile composite foundations is as follows: based on a field static load test, a slow loading method is adopted, the static load test is carried out in stages, loading is stopped when the loading reaches the maximum test load, and the load–settlement (P-S) curve is obtained. For a P-S curve of steep decline, the starting point of obvious steep decline is taken as the UBC. For a P-S curve of slow change, if the pile diameter D > 0.8 m, the load value corresponding to S = 0.05 D and S ≤ 80 mm is taken as the UBC of the SCM pile composite foundation, and if the pile length L is greater than 25 m, the load value corresponding to S ≤ 80 mm is taken as the UBC [37].
The box plot of the dataset proposed in Figure 7 is displayed. As is shown in Figure 7, the range of L is from 4.7 to 20, the D is from 0.4 to 3, the l is from 0.8 to 1.5, the m is from 0.101 to 0.306, the λ is from 0.12 to 0.45, the d is from 0 to 3.65, the c ¯ is from 0.5 to 23.1, the φ ¯ is from 3 to 36, the γ ¯ is from 13.313 to 21.173, and the Qu is from 220.738 to 256.925. The 65 groups of obtained test data need preprocessing, which involves data normalization [38] and partitioning into an input training set, a verification set, and a test set. This partitioning process is essential for improving the accuracy of the prediction model in this study. Figure 8 illustrates the correlation matrix calculation results for the input parameters. The figure highlights a notable correlation between the ultimate bearing capacity Qu and the parameters L, l, λ, and d, suggesting a significant relationship among them.

3.2.1. Outlier Handling

Accidental errors in the process of data acquisition will lead to individual extreme values, which will have an impact on the prediction model’s final bearing capacity output value and the analysis’s outcomes. Consequently, it is essential to perform an outlier test on the gathered data and remove any outliers from the original dataset prior to data analysis. The commonly used methods to detect outliers mainly include the Euclidean distance method and the Mahalanobis distance method. In this paper, the authors utilize the Mahalanobis distance method to analyze the data. The Mahalanobis distance method [39] is a method of expressing covariance distance proposed by Indian statistician Mahalanobis; this method is able to consider the connections between different data attributes and is independent of measurement scale.
Figure 9 shows the difference between the Mahalanobis distance and the threshold for each sample. The threshold calculated based on the Mahalanobis distance from each sample to the mean value is as follows: among the 65 data groups collected in this paper, there are 3 outlier groups and 62 normal data groups, with outliers numbered as No. 1, 37, and 65. Table 1 shows the specific data for outliers. This paper excludes the outlier data directly and utilizes the remaining 62 data groups for training, validation, and prediction of the model.

3.2.2. Partitioning the Datasets

After the data are partitioned into training and test sets, the neural network model needs to be trained on the training set to adjust its internal weights accordingly. The model’s generalization performance is then assessed using the test set. Indeed, overfitting is a common occurrence during the training process. Therefore, this paper utilized the cross-validation method [40] to introduce validation sets into the training process, enabling an early assessment of the model’s performance and timely adjustments of the model parameters when overfitting problems occur. The fundamental concept of cross-validation is to partition the original dataset into subsets, with one part used as a training set and the other as a validation set. This approach enables testing and training on the training set to develop a more reliable and robust model. In this paper, the remaining 62 sets of data after the removal of outliers by the Mahalanobis distance method are divided, and their statistical parameters are shown in Table 2: training set (samples 1~42), validation set (samples 43~52), and test set (samples 53~62).

3.2.3. Data Normalization

To expedite the convergence speed of model fitting due to the wide variation range of variables in the collected data samples, this paper conducted a linear transformation of the dataset using min–max standardization [38] by Equation (16). This mapped the original data to the interval [0, 1], thereby mitigating the influence of variable dimensions on convergence speed. The data are de-normalized to revert them to the original order of magnitude after the network activity is completed, with the restoration formula given by (17). Let x denote the normalized value obtained from the original data represented by x . Here, x m a x and x m i n respectively denote the maximum and minimum values of the variable.
x = x x m i n x m a x x m i n
x = x m i n + ( x m a x x m i n ) x

3.3. Predictive Model Parameter Optimization

This paper examines model parameters to identify the optimal model for predicting the UBC of an SCM pile composite foundation. Carefully chosen parameters include the number of hidden layers, the number of hidden layer nodes (represented as m), the population size N, and the maximum iterations G. This selection process aims to optimize the model parameters, thereby enhancing the prediction performance.

3.3.1. Parameter Optimization of BPNN

This work selects a single hidden layer structure, with eight nodes in the input layer and one in the output layer. Previous research has shown that a BPNN can accomplish nonlinear mapping of any function when it has only one hidden layer. In this paper, a trial algorithm is used to determine the most suitable number of hidden layer nodes so that the prediction model has better prediction performance. The single-variable method was adopted, as shown in Table 3. The population size and the maximum iteration value were fixed, and the number of nodes in the hidden layer was set as 7–11 in turn. The results of the model’s iterative prediction performance are shown in Figure 10.
As can be seen from Figure 10, when the hidden layer node (m) is 10, the trained MSE and MAPE values are the smallest, and the fitting coefficient value R is the largest, that is, the degree of fitting is better, and there is no overfitting in the training process. Therefore, 1 hidden layer and 10 hidden layer nodes are selected to establish the UBC prediction model of composite foundation in the following model. Therefore, a model with a topology of 8-10-1 is selected for simulation and prediction in this paper.
N = w 1 n u m + h i d d e n n u m + w 2 n u m + o u t n u m

3.3.2. Parameter Optimization of SA-IRMO Optimization Algorithm

1. Population size’s impact on model performance
The population size has a great influence on the particle number generated by each iteration of the optimization algorithm. The predicted UBC of the composite foundation obtained after the iteration of prediction models with different population sizes is different. In this paper, the population size is set as 20, 30, 40, and 50, and the number of nodes in the hidden layer and the maximum number of iterations are shown in Table 4. The results obtained by model training are shown in Figure 11. The graph shows that the model achieves the lowest mean square error (MSE) and better fitting when the population size is 20. However, with a population size of 30, the training time increases significantly, leading to poorer training performance. Thus, a population size of 20 leads to better performance of the model.
2. The impact of the maximum iterations (G) on the model performance
The maximum number of iterations was set at 20, 30, 40, 50, and 100 in order to investigate the impact of the maximum number of iterations on the model’s performance. The population size and node number settings in the hidden layer are shown in Table 5. Figure 12 displays the iterative performance results of the composite foundation’s UBC prediction model.
According to the model iteration results in Figure 12, when the maximum number of iterations is 100, the root-mean-square error value of the model evaluation index MSE is the smallest, and the model training has a high degree of fit. Therefore, the maximum iteration value of 100 is selected in this study to achieve better training results for the predictive model.

4. Results and Analysis

4.1. Model Evaluation Index

Based on the established SA-IRMO-BPNN forecasting model for the final load capacity of SCM pile composite foundations, this paper selected correlation coefficient (R), root-mean-square error (RMSE), mean absolute error (MAE), and variance accounted for (VAF) values from the statistical parameters to evaluate the performance of the prediction model. R’s value range is [0, 1], and it quantifies the correlation between the expected and actual values. Lower RMSE and MAE values indicate that the proposed prediction algorithm has higher accuracy. The VAF value ranges from 0 to 100. A higher VAF value indicates a better fit of the model, with the predicted results closely aligning with the actual observed values. Typically, a VAF value between 70% and 90% is considered indicative of a good model fit. The equations for each index are shown as follows, where N is the number of samples in the dataset, yi represents the predicted output value of the bearing capacity for the i-th sample, and Qi is the actual bearing capacity value of the i-th sample:
R = i = 1 N ( Q i Q i ¯ ) ( y i y i ¯ ) i = 1 N ( Q i Q i ¯ ) 2 × i = 1 N ( y i y i ¯ ) 2
R M S E = 1 N i = 1 N ( Q i y i ) 2
M A E = 1 N i = 1 N Q i y i
V A F = 1 v a r ( Q y ) v a r ( Q ) × 100

4.2. Comparative Analysis of Model Prediction Results

4.2.1. Prediction Results and Comparison with Other Prediction Models

The iterative process of the BPNN prediction model using the established SA-IRMO optimization algorithm is shown in Figure 13. As can be seen, the MSE values of the training, validation, and test sets of this model continue to fall, and there are no fitting events. In addition, the convergence of the optimized model becomes faster, resulting in a prediction accuracy of 10−2 after the second iteration.
The GPR, BPNN, and IRMO-BPNN prediction models were simultaneously developed, with parameter settings consistent with those of the prediction model developed in this research. This serves to validate the superiority of the prediction model described in this paper. The operational parameters for the meta-heuristic optimization algorithm program are as follows: the training duration is set to 100 iterations, with a learning rate of 0.1. Termination of the iterative process occurs when the training objective reaches 0.01. The datasets, as divided in Table 2, are input into the BPNN, IRMO-BPNN prediction model, and SA-IRMO-BPNN prediction model and trained until reaching a stable convergence state. Figure 14 compares the static load test value Qu of the SCM pile composite foundation with the predicted values from the four models, while Table 6 presents the evaluation index results. In the BPNN model optimized by the SA-IRMO algorithm, the RMSE and MAE of the validation set and test set are greatly reduced, and the fitting degree of the test set is also higher. Figure 15 shows the errors of the four prediction models. The results indicate that the SA-IRMO-BP model demonstrates superior prediction performance with faster convergence speed, achieving an accuracy of 10−2 in the second iteration.

4.2.2. Importance-Based Sensitivity Analysis

Importance-based sensitivity analysis is mainly concerned with the influence of changes in model input parameters on model output. In this study, we studied the load-bearing mechanism of the SCM pile composite foundation by keeping the model structure unchanged and changing the values of only one or more parameters, thereby enhancing the understanding of the model performance and the importance of different input parameters.
Figure 16 illustrates the variations in the output parameter Qu when each input parameter of the test set is individually altered by 10%. The figure reveals varying degrees of impact resulting from changes in each parameter, with pile length, pile diameter, and pile spacing exhibiting significant influence. Importance-based sensitivity analysis facilitates more efficient data collection for future research endeavors, enabling scholars to delve into topics concerning SCM pile composite foundations with greater precision and insight.

4.3. Assessment and Comparison

To further validate the prediction performance of the SA-IRMO-BPNN model, this study utilized in situ static load test data and related parameters of SCM pile composite foundations from the literature [20,41] for training and prediction. The predicted values of the SA-IRMO-BPNN prediction model are compared with those of the BPNN and CO-BP models, as well as the actual values. Table 7 lists the data used in the comparison.

4.3.1. Case 1

The static load experimental datasets of 20 groups of SCM pile composite foundations in the Pearl River Delta region, collected from [18], were divided into two parts: a training set (15) and a test set (5). These sets were then used for training and fitting by inputting them into the SA-IRMO-BPNN prediction model established in this paper. Figure 17 shows the model training fitting results. As can be observed, there is a decent fitting degree, and the fitting correlation coefficient index reaches 0.99997. Figure 18 shows the comparison results of the UBC of SCM obtained from the prediction model, BPNN model, and CO-BPNN model in this paper and the UBC of SCM pile composite foundations obtained from the static load test. The figure demonstrates the alignment between the prediction model developed in this study and the actual UBC of the SCM pile composite foundation. According to the predictions, the relative error falls within the range of 0.1% to 1%. The prediction model presented in this paper demonstrates robust applicability. Figure 19 compares the error values between the predicted and actual values of the three models. Notably, the SA-IRMO-BPNN prediction model exhibits the smallest error value when compared to the actual value. This indicates the effectiveness of the SA-IRMO combinatorial optimization algorithm in enhancing the accuracy of the BPNN prediction model.

4.3.2. Case 2

To further validate the applicability of the SA-IRMO-BPNN model, the prediction method proposed in this paper is used to train, verify, and predict the static load data of the relevant SCM pile composite foundation in [41]. In [41], field pile tests of drill–agitator-integrated SCM piles under different process parameters were carried out, and the UBC of single piles was evaluated by excavation and field static load tests. The test site was located in the lower reaches of the Yellow River Basin, with a large-thickness silty clay layer and silty soil layer. Figure 20 shows the fitting degree results of model training. The fitting correlation coefficient index is 0.99884, while the fitting correlation coefficient (R) of BPNN is 0.99123. Therefore, the prediction model proposed in this paper has a high fitting degree. The comparison between the predicted UBC of SCM and the actual value obtained by training and prediction is shown in Figure 21. The predicted value is roughly consistent with the actual value, and the relative error of the predicted value ranges from 1.5% to 4.7%. Therefore, the prediction model proposed in this paper is also applicable to the yellow area. Figure 22 shows the comparison of error values between the predicted value and the actual value. The error values predicted by SA-IRMO-BPNN are not significantly different from those predicted by BPNN, which fails to effectively demonstrate the advantages of the combined prediction algorithm. This outcome may be attributed to factors such as insufficient sample size.

4.4. Search Stability Analysis of SA-IRMO Algorithm

Three optimization algorithms, SA-IRMO, RMO, and IRMO, were used to calculate the fitness function values of the dataset in Table 1. Figure 23, Figure 24 and Figure 25 are the comparison graphs of the results of fitness function values searched for 20 consecutive times. As can be seen from the figures, after 20 consecutive searches, the SA-IRMO algorithm obtained the fitness function value with the smallest variation range and better stability, followed by IRMO and the worst stability of RMO. This demonstrates the strong stability of the SA-IRMO algorithm when applied to the objective function’s fitness value, indicating its good reliability and robustness in practical applications.

5. Conclusions

In this paper, a new prediction method, SA-IRMO-BPNN, is proposed, and a UBC prediction model of SCM pile composite foundations based on this method is established. Its prediction performance is verified by collecting and processing 62 sets of data. The model uses nine input data and one input variable, and the conclusions are as follows:
(1) The built-in parameters of the SA-IRMO and IRMO algorithms are determined by trial and error. By adjusting the built-in parameters of the prediction model in this paper through the single-variable method, it is found that when N = 20, G = 100, and the topology is 8-10-1, the prediction model obtained is more accurate, which can reduce the prediction error and make the model have better prediction performance.
(2) The weights and thresholds of the BPNN were optimized using a combined optimization algorithm, resulting in the creation of a prediction model for the SCM pile composite foundation’s UBC based on the SA-IRMO-BPNN algorithm. It is compared with the GPR, BPNN, and IRMO-BPNN prediction models, and the results show that the prediction results of the SA-IRMO-BP model established in this paper have significantly reduced RMSE and MAE, higher R and VAF values, and better performance of the prediction results. Additionally, no overfitting phenomenon was observed during the iterative process of the prediction model.
Simultaneously, this study conducted an importance-based sensitivity analysis to gain deeper insights into the load-bearing mechanism of SCM pile composite foundations, thereby facilitating more effective data collection for subsequent in-depth investigations. This approach aims to further explore pertinent issues associated with SCM pile composite foundations.
(3) Two sets of independent data in references [20,41] were used to verify the applicability and superiority of the prediction model in this paper. The prediction error ranges are 0.1~1% and 1.5~4.7%, respectively. However, due to the limitation of data volume, the prediction results in case 2 have no obvious improvement in accuracy compared with those of other prediction models.
In conclusion, the SA-IRMO-BPNN algorithm proposed in this paper presents a novel approach to predicting the ultimate bearing capacity of composite foundations. Nevertheless, the SA-IRMO-BPNN model developed in this study for predicting the UBC of SCM pile composite foundations still faces challenges such as a limited dataset and regional applicability. Hence, future research will prioritize the continuous updating and expansion of the dataset for thorough exploration, thus advancing the application of intelligent geotechnical engineering in civil engineering. The research content of this paper is of significant importance in guiding the design and construction processes of civil engineering projects and ensuring the safety and stability of engineering works.

Author Contributions

Conceptualization, L.J. and L.X.; methodology, L.X.; software, L.X. and Y.J.; validation, L.X.; formal analysis, L.X.; investigation, L.X.; resources, L.X.; data curation, L.X.; writing—original draft preparation, L.X.; writing—review and editing, L.J.; visualization, P.L. and J.W.; supervision, L.J.; project administration, L.J.; funding acquisition, L.J. All authors have read and agreed to the published version of the manuscript.

Funding

This research was funded by the Hunan Provincial Natural Science Foundation of China, grant number 2022JJ30724.

Data Availability Statement

The data presented in this study are openly available in the published literature for explaining the theoretical principle, references [3,34,35,36].

Conflicts of Interest

The authors declare no conflicts of interest.

Abbreviations

SCMsoil–cement mixed
UBCultimate bearing capacity
IRMOImproved Radial Movement Optimization
SAsimulated annealing
BPNNbackpropagation neural network
GPRGaussian process regression prediction

References

  1. Chen, S.; Liu, Y.; Yang, Y. Static load test study on cement-soil mixing piles in saturated loess foundation of Zhongchuan railway. Railw. Eng. 2016, 2, 106–110. [Google Scholar] [CrossRef]
  2. Li, C. Experimental Study and Numerical Simulation of the Bearing Capacity of Cement Mixing Pile in Soft Soil Foundation. J. ChangchunInst. Technol. 2023, 24, 40–44. [Google Scholar] [CrossRef]
  3. Wang, Y. Finite Element Analysis of Composite Foundation with Cement-Soil Mixing Piles. Hydropower New Energy 2022, 36, 59–62. [Google Scholar] [CrossRef]
  4. Zheng, J.; Huang, H. Analytical solution of pile-soil stress ratio of soil-cement pile composite foundation. Rock Soil Mech. 2005, 26, 1432–1436. [Google Scholar] [CrossRef]
  5. Yi, Y.; Liu, S.; Du, Y.; Jing, F.; Gong, N. Field tests on bearing capacity of single diameter-varied soil-cement deep mixed column. J. Southeast Univ. 2010, 40, 352–356. [Google Scholar] [CrossRef]
  6. Ahmad, M.; Ahmad, F.; Wróblewski, P.; Al-Mansob, R.A.; Olczak, P.; Kamiński, P.; Safdar, M.; Rai, P. Prediction of Ultimate Bearing Capacity of Shallow Foundations on Cohesionless Soils: A Gaussian Process Regression Approach. Appl. Sci. 2021, 11, 10317. [Google Scholar] [CrossRef]
  7. Liu, Z.; Li, B.; Huang, Y.; Wang, H.; Chen, W.; Weng, W. Research on prediction of ultimate moment capacity of beam-to-column flush end-plate connection joint via BP-ANN model. Build. Struct. 2023, 53, 119–126. [Google Scholar] [CrossRef]
  8. Zhang, G.; Peng, G.; Wang, Z.; Zhu, D. Application of Back Propagation Neural Network to Predicting Bearing Capacity of Single Pile. J. China Three Gorges Univ. 2003, 6–8. [Google Scholar]
  9. Wang, Y.; Yin, L.; Sui, Z. Prediction and analysis for bearing capacity of cement mixing pile composite foundation with BP Network. J. Guangxi Univ. 2006, 2, 181–184. [Google Scholar] [CrossRef]
  10. Asteris, P.G.; Nozhati, S.; Nikoo, M.; Cavaleri, L.; Nikoo, M. Krill Herd Algorithm-Based Neural Network in Structural Seismic Reliability Evaluation. Mech. Adv. Mater. Struct. 2019, 26, 1146–1153. [Google Scholar] [CrossRef]
  11. Su, H.; Wang, Z.; Ming, Z. Support vector machine method for predicting vertical ultimate bearing capacity of single pile. Yangtze River 2007, 1, 46–47. [Google Scholar] [CrossRef]
  12. Zhao, Y.; Wang, J.; Wang, W. Prediction of vertical ultimate bearing capacity of single pile based on support vector machine. Subgrade Eng. 2007, 26–28. [Google Scholar]
  13. Pham, T.A.; Ly, H.-B.; Tran, V.Q.; Giap, L.V.; Vu, H.-L.T.; Duong, H.-A.T. Prediction of Pile Axial Bearing Capacity Using Artificial Neural Network and Random Forest. Appl. Sci. 2020, 10, 1871. [Google Scholar] [CrossRef]
  14. Ma, Y.; Wang, J.; Pan, X. Prediction of ultimate bearing capacity of soil-cement mixed pile composite foundation. Yellow River 2011, 33, 123–124. [Google Scholar]
  15. Nguyen, T.; Ly, D.-K.; Shiau, J.; Nguyen-Dinh, P. Optimizing Load-Displacement Prediction for Bored Piles with the 3mSOS Algorithm and Neural Networks. Ocean Eng. 2024, 304, 117758. [Google Scholar] [CrossRef]
  16. Nguyen, T.; Ly, K.-D.; Nguyen-Thoi, T.; Nguyen, B.-P.; Doan, N.-P. Prediction of Axial Load Bearing Capacity of PHC Nodular Pile Using Bayesian Regularization Artificial Neural Network. Soils Found. 2022, 62, 101203. [Google Scholar] [CrossRef]
  17. EL Ghadoui, M.; Mouchtachi, A.; Majdoul, R. A Hybrid Optimization Approach for Intelligent Manufacturing in Plastic Injection Molding by Using Artificial Neural Network and Genetic Algorithm. Sci. Rep. 2023, 13, 21817. [Google Scholar] [CrossRef]
  18. Ren, J.; Sun, X. Prediction of Ultimate Bearing Capacity of Pile Foundation Based on Two Optimization Algorithm Models. Buildings 2023, 13, 1242. [Google Scholar] [CrossRef]
  19. Shen, T.; Chang, J.; Liang, Z. Swarm Optimization Improved BP Algorithm for Microchannel Resistance Factor. IEEE Access 2020, 8, 52749–52758. [Google Scholar] [CrossRef]
  20. Liu, Y.; Zhang, B. Prediction Method of Vertical Ultimate Bearing Capacity of Pile Based on Chaos Optimal Method and Neural Networks. Subgrade Eng. 2006, 63–66. [Google Scholar]
  21. Nguyen, H.-L.; Pham, B.T.; Son, L.H.; Thang, N.T.; Ly, H.-B.; Le, T.-T.; Ho, L.S.; Le, T.-H.; Bui, D.T. Adaptive Network Based Fuzzy Inference System with Meta-Heuristic Optimizations for International Roughness Index Prediction. Appl. Sci. 2019, 9, 4715. [Google Scholar] [CrossRef]
  22. Qi, H.; Li, W. Neural Net Work Prediction on Bearing Capacity of CFG Pile Composite Foundation Based on BP Algorism. Ind. Constr. 2005, 525–528. [Google Scholar]
  23. Chen, Z.; Jia, L. BP networks in the forecast of bearing capacity of composite foundation with rammed expanded piles. Chin. J. Geotech. Eng. 2002, 24, 286–289. [Google Scholar]
  24. Jin, L.; Ji, Y. Development of an IRMO-BPNN Based Single Pile Ultimate Axial Bearing Capacity Prediction Model. Buildings 2023, 13, 1297. [Google Scholar] [CrossRef]
  25. Jin, L.; Feng, Y.; Zhang, H.; Feng, Q. The Use of Improved Radial Movement Optimization to Calculate the Ultimate Bearing Capacity of a Nonhomogeneous Clay Foundation Adjacent to Slopes. Comput. Geotech. 2020, 118, 103338. [Google Scholar] [CrossRef]
  26. Rahmani, R.; Yusof, R. A New Simple, Fast and Efficient Algorithm for Global Optimization over Continuous Search-Space Problems: Radial Movement Optimization. Appl. Math. Comput. 2014, 248, 287–300. [Google Scholar] [CrossRef]
  27. Chen, Y.; Zhang, J.; Liu, Y.; Zhao, S.; Zhou, S.; Chen, J. Research on the Prediction Method of Ultimate Bearing Capacity of PBL Based on IAGA-BPNN Algorithm. IEEE Access 2020, 8, 179141–179155. [Google Scholar] [CrossRef]
  28. Ceryan, N.; Okkan, U.; Kesimal, A. Prediction of Unconfined Compressive Strength of Carbonate Rocks Using Artificial Neural Networks. Environ. Earth Sci. 2013, 68, 807–819. [Google Scholar] [CrossRef]
  29. Jebur, A.A.; Atherton, W.; Al Khaddar, R.M.; Loffill, E. Artificial Neural Network (ANN) Approach for Modelling of Pile Settlement of Open-Ended Steel Piles Subjected to Compression Load. Eur. J. Environ. Civ. Eng. 2021, 25, 429–451. [Google Scholar] [CrossRef]
  30. Wu, X. Analysis of several influencing factors on compressive strength of silt-cement mixed pile. West-China Explor. Eng. 2006, 28–30. [Google Scholar]
  31. Ai, Z.; Deng, T. Research progress on influencing factors of soil-cement strength. Highway 2014, 59, 195–199. [Google Scholar]
  32. Li, Z. The Research and Application of Cement Soil Mixing Pile Strength Influence Factors and Change Regulation. Master’s Thesis, Changchun Institute of Technology, Changchun, China, 2015. [Google Scholar]
  33. Zhong, W. Discussion on bearing capacity parameter of cement mixing pile composite foundation. Urban Roads Bridges Flood Control. 2022, 9, 248–251+26. [Google Scholar] [CrossRef]
  34. Duan, J.; Gong, X.; Zeng, G. Load Transfer Behavior of Cement Treated Soil Column. Chin. J. Geotech. Eng. 1994, 16, 1–8. [Google Scholar]
  35. Yan, N.; Zheng, C.; Bai, X.; Zhang, M. Field test on bearing capacity of composite foundation of cement-soil mixing pile. Sci. Technol. Eng. 2019, 19, 247–253. [Google Scholar]
  36. Yu, W.; Wang, Y.; Lin, H. Gray Prediction on Ultimate Capacity of Composite Foundation Reinforced by Cement-soil Mixing Pile. Subgrade Eng. 2010, 142–144. [Google Scholar]
  37. Luo, C. Application analysis of static load test in bearing capacity testing of cement mixing pile composite foundation. Transpoworld 2023, 30, 62–65. [Google Scholar] [CrossRef]
  38. Jahed Armaghani, D.; Shoib, R.S.N.S.B.R.; Faizi, K.; Rashid, A.S.A. Developing a Hybrid PSO–ANN Model for Estimating the Ultimate Bearing Capacity of Rock-Socketed Piles. Neural Comput. Appli. 2017, 28, 391–405. [Google Scholar] [CrossRef]
  39. Serfling, R.; Mazumder, S. Computationally Easy Outlier Detection via Projection Pursuit with Finitely Many Directions. J. Nonparametric Stat. 2013, 25, 447–461. [Google Scholar] [CrossRef]
  40. Ten Eyck, P.; Cavanaugh, J.E. Model Selection Criteria Based on Cross-Validatory Concordance Statistics. Comput. Stat. 2018, 33, 595–621. [Google Scholar] [CrossRef]
  41. Feng, W. Research on Bearing Characteristics of Improved Deep Cement Mixing Pile Composite Foundation in Yellow River Flooding Area. Master’s Thesis, Shandong University, Jinan, China, 2024. [Google Scholar]
Figure 1. Basic schematic diagram of the IRMO algorithm [25].
Figure 1. Basic schematic diagram of the IRMO algorithm [25].
Mathematics 12 01701 g001
Figure 2. Simulated annealing process.
Figure 2. Simulated annealing process.
Mathematics 12 01701 g002
Figure 3. The implementation process of the SA-IRMO algorithm.
Figure 3. The implementation process of the SA-IRMO algorithm.
Mathematics 12 01701 g003
Figure 4. The BPNN structural diagram.
Figure 4. The BPNN structural diagram.
Mathematics 12 01701 g004
Figure 5. Implementation flowchart of the prediction model based on the SA-IRMO-BPNN algorithm.
Figure 5. Implementation flowchart of the prediction model based on the SA-IRMO-BPNN algorithm.
Mathematics 12 01701 g005
Figure 6. Static load test curve of SCM composite foundation.
Figure 6. Static load test curve of SCM composite foundation.
Mathematics 12 01701 g006
Figure 7. The box plot of the dataset: (a) L; (b) D; (c) l; (d) m; (e) λ; (f) d; (g) c ¯ ; (h) γ ¯ ; (i) φ ¯ ; (j) Qu.
Figure 7. The box plot of the dataset: (a) L; (b) D; (c) l; (d) m; (e) λ; (f) d; (g) c ¯ ; (h) γ ¯ ; (i) φ ¯ ; (j) Qu.
Mathematics 12 01701 g007aMathematics 12 01701 g007b
Figure 8. Correlation matrix of input parameters.
Figure 8. Correlation matrix of input parameters.
Mathematics 12 01701 g008
Figure 9. The deviation of each sample from the threshold in Mahalanobis distance.
Figure 9. The deviation of each sample from the threshold in Mahalanobis distance.
Mathematics 12 01701 g009
Figure 10. Performance of different hidden layer models.
Figure 10. Performance of different hidden layer models.
Mathematics 12 01701 g010
Figure 11. Performance of models with different population sizes.
Figure 11. Performance of models with different population sizes.
Mathematics 12 01701 g011
Figure 12. Performance of models with different maximum iterations.
Figure 12. Performance of models with different maximum iterations.
Mathematics 12 01701 g012
Figure 13. The iterative process of the BPNN model optimized by the SA-IRMO optimization algorithm.
Figure 13. The iterative process of the BPNN model optimized by the SA-IRMO optimization algorithm.
Mathematics 12 01701 g013
Figure 14. Comparison between the four prediction models and the experimental values under static load.
Figure 14. Comparison between the four prediction models and the experimental values under static load.
Mathematics 12 01701 g014
Figure 15. Comparison of prediction set errors of the four prediction models.
Figure 15. Comparison of prediction set errors of the four prediction models.
Mathematics 12 01701 g015
Figure 16. The importance-based sensitivity analysis of each parameter.
Figure 16. The importance-based sensitivity analysis of each parameter.
Mathematics 12 01701 g016
Figure 17. Model training fitness results.
Figure 17. Model training fitness results.
Mathematics 12 01701 g017
Figure 18. Comparison of prediction results of UBC.
Figure 18. Comparison of prediction results of UBC.
Mathematics 12 01701 g018
Figure 19. Comparison of prediction set errors of the three prediction models.
Figure 19. Comparison of prediction set errors of the three prediction models.
Mathematics 12 01701 g019
Figure 20. The results of model training fit degree.
Figure 20. The results of model training fit degree.
Mathematics 12 01701 g020
Figure 21. Comparison of prediction results of UBC.
Figure 21. Comparison of prediction results of UBC.
Mathematics 12 01701 g021
Figure 22. Comparison of prediction set errors between the optimized BPNN prediction model based on SA-IRMO and the BPNN prediction model.
Figure 22. Comparison of prediction set errors between the optimized BPNN prediction model based on SA-IRMO and the BPNN prediction model.
Mathematics 12 01701 g022
Figure 23. Fitness function results of RMO optimization algorithm.
Figure 23. Fitness function results of RMO optimization algorithm.
Mathematics 12 01701 g023
Figure 24. Fitness function results of IRMO optimization algorithm.
Figure 24. Fitness function results of IRMO optimization algorithm.
Mathematics 12 01701 g024
Figure 25. Fitness function results of SA-IRMO optimization algorithm.
Figure 25. Fitness function results of SA-IRMO optimization algorithm.
Mathematics 12 01701 g025
Table 1. Outlier data processed by the Mahalanobis distance method.
Table 1. Outlier data processed by the Mahalanobis distance method.
Outlier
Number
L(m) D(m) l(m) mλd(m) c ¯ φ ¯ γ ¯ Qu
NO. 1120.61.20.1890.180.523.49311.27517.401361.817
NO. 3780.51.10.1870.16014.4527.212.522200.521
NO. 65150.51.30.2110.170.59.9154.14115.598382.253
Table 2. Dataset statistics used for modeling.
Table 2. Dataset statistics used for modeling.
DatasetInputs Output
L(m) D(m) l(m) mλd(m) c ¯ φ ¯ γ ¯ Qu
Training setMax2031.50.3050.453.6518.593621.17347.457
Min4.70.40.80.1010.1200.5313.31225.135
Av12.20.61.220.1740.1750.858.5522.4815.99292.583
StD3.70.40.140.0480.0490.956.0512.081.9132.181
Validation setMax11.50.610.290.169023.130.517.059249.339
Min60.510.170.12509.114.314.435219.996
Av8.60.5510.2350.143013.2819.615.708232.518
StD1.60.0500.0420.01704.184.40.91311.493
Test setMax130.610.270.198022.230.818.300256.925
Min60.510.20.12708.91514.656220.738
Av8.460.5210.2260.155013.0321.215.847234.585
StD2.050.0400.0230.02304.035.331.09910.775
All setMax2031.50.3060.453.6523.13621.173347.457
Min4.70.40.80.1010.1200.5313.313219.996
Av11.030.581.150.1920.1660.57410.03821.815.923273.541
StD3.640.320.150.0510.0430.8785.85210.311.66338.820
Table 3. Input values of the hidden layer parameters.
Table 3. Input values of the hidden layer parameters.
Pop-Size (N)Maximum Iterations (G)Hidden Layer Node (m)
201007
201008
201009
2010010
2010011
Table 4. Input values of each parameter when population size changes.
Table 4. Input values of each parameter when population size changes.
Pop-Size (N)Maximum Iterations (G)Hidden Layer Node (m)
2010010
3010010
4010010
5010010
Table 5. Each parameter’s input values when the maximum number of repetitions is altered.
Table 5. Each parameter’s input values when the maximum number of repetitions is altered.
Pop-Size (N)Maximum Iterations (G)Hidden Layer Node (m)
202010
203010
204010
205010
2010010
Table 6. Performance indicators of each prediction model.
Table 6. Performance indicators of each prediction model.
AlgorithmTraining DataValidation DataTest DataAll Data
RMSERRMSERRMSERRMSERVAFMAE
GPR10.03640.949612.07340.26488.05780.71328.25780.966493.13797.9977
BPNN7.66500.97064.25400.93336.41950.84147.02920.996399.24394.2092
IRMO-BPNN3.65870.99916.03960.98124.80690.94053.48800.984396.81622.8994
SA-IRMO-BPNN1.89150.99742.56580.98193.55330.96903.46260.997899.43392.2712
Table 7. The data used in the comparison.
Table 7. The data used in the comparison.
DatasetCases
TotalTrainTest
Case 120155
Case 267575
Disclaimer/Publisher’s Note: The statements, opinions and data contained in all publications are solely those of the individual author(s) and contributor(s) and not of MDPI and/or the editor(s). MDPI and/or the editor(s) disclaim responsibility for any injury to people or property resulting from any ideas, methods, instructions or products referred to in the content.

Share and Cite

MDPI and ACS Style

Xi, L.; Jin, L.; Ji, Y.; Liu, P.; Wei, J. Prediction of Ultimate Bearing Capacity of Soil–Cement Mixed Pile Composite Foundation Using SA-IRMO-BPNN Model. Mathematics 2024, 12, 1701. https://doi.org/10.3390/math12111701

AMA Style

Xi L, Jin L, Ji Y, Liu P, Wei J. Prediction of Ultimate Bearing Capacity of Soil–Cement Mixed Pile Composite Foundation Using SA-IRMO-BPNN Model. Mathematics. 2024; 12(11):1701. https://doi.org/10.3390/math12111701

Chicago/Turabian Style

Xi, Lin, Liangxing Jin, Yujie Ji, Pingting Liu, and Junjie Wei. 2024. "Prediction of Ultimate Bearing Capacity of Soil–Cement Mixed Pile Composite Foundation Using SA-IRMO-BPNN Model" Mathematics 12, no. 11: 1701. https://doi.org/10.3390/math12111701

APA Style

Xi, L., Jin, L., Ji, Y., Liu, P., & Wei, J. (2024). Prediction of Ultimate Bearing Capacity of Soil–Cement Mixed Pile Composite Foundation Using SA-IRMO-BPNN Model. Mathematics, 12(11), 1701. https://doi.org/10.3390/math12111701

Note that from the first issue of 2016, this journal uses article numbers instead of page numbers. See further details here.

Article Metrics

Back to TopTop