Reliability and Residual Life of Cold Standby Systems
Abstract
1. Introduction
2. Assumptions and Theory
2.1. Basic Assumptions
- The system and its components can only exist in two states: a working state or a failure state. There are no intermediate states.
- The focus is solely on the reliability of the working units within the system. The switching time between components is considered negligible, switches are assumed to be completely reliable, and the replacement time of spares is sufficiently brief to be disregarded; thus, normal operations are restored immediately after replacement.
- For any given cold standby system, the life distribution of the system components and cold spare parts follows an exponential distribution. The components operate independently and do not influence each other.
- At any given time during operation, a maximum of one component of the system may fail.
2.2. Composite Rectangle Method
2.3. Exponential Distribution vs. Gamma Distribution
2.3.1. Exponential Distribution
2.3.2. Gamma Distribution
3. Cold Preparedness Equivalent Model and Numerical Estimation Models
3.1. Cold Preparedness Equivalent Models
3.2. Numerical Estimation Model
4. Reliability Function and Residual Lifetime Function for Cold Standby Systems
4.1. Cold Standby Series System
4.2. Cold Standby Parallel System
4.3. Cold Standby Voting System
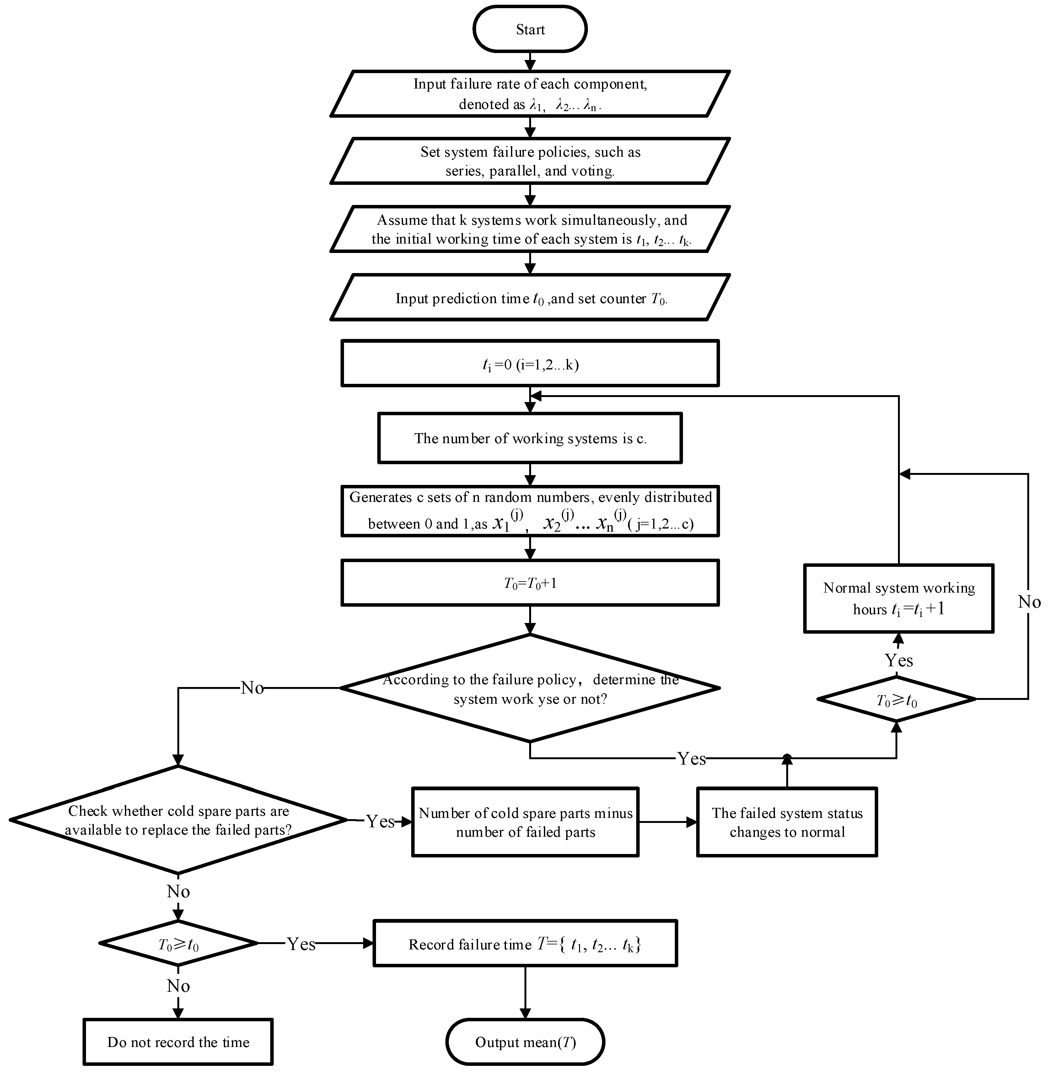
5. Monte Carlo Simulation
5.1. Failure Rate Analysis of the System
5.2. Monte Carlo Simulation Flow Design
5.3. Comparison of Results
6. Conclusions
Author Contributions
Funding
Data Availability Statement
Conflicts of Interest
References
- Zhao, Q.; Jia, X.; Cheng, Z.; Guo, B. Bayesian estimation of residual life for Weibull-distributed components of on-orbit satellites based on multi-source information fusion. Appl. Sci. 2019, 9, 3017. [Google Scholar] [CrossRef]
- Cai, X.; Yan, L.; Li, Y.; Wu, Y. Fiducial lower confidence limit of reliability for a power distribution system. Appl. Sci. 2021, 11, 11317. [Google Scholar] [CrossRef]
- Yaghoubi, A.; Moradi, N. An explicit formula for reliability of 1-out-of-n cold standby spare systems with Weibull distribution. Int. J. Reliab. Qual. Saf. Eng. 2023, 30, 2250029. [Google Scholar] [CrossRef]
- Amari, S.V.; Dill, G. A new method for reliability analysis of standby systems. In Proceedings of the 2009 Annual Reliability and Maintainability Symposium, Fort Worth, TX, USA, 26–29 January 2009. [Google Scholar]
- Yaghoubi, A.; Niaki, S.T.A.; Rostamzadeh, H. A closed-form equation for steady-state availability of cold standby repairable k-out-of-n: G systems. Int. J. Qual. Reliab. Manag. 2020, 37, 145–155. [Google Scholar] [CrossRef]
- Kholief, G.; Kholief, E.; Grida, M.; Zaied, A.N. Cold standby system availability. In Proceedings of the 2023 International Telecommunications Conference (ITC-Egypt), Alexandria, Egypt, 18–20 July 2023. [Google Scholar]
- Lin, Z.; Tao, L.; Wang, S.; Yong, N.; Xia, D.; Wang, J.; Ge, D. A subset simulation analysis framework for rapid reliability evaluation of series-parallel cold standby systems. Reliab. Eng. Syst. Saf. 2024, 241, 109706. [Google Scholar] [CrossRef]
- Zhang, Y.; Sun, Y.; Li, L.; Zhao, M. Copula-based reliability analysis for a parallel system with a cold standby. Commun. Stat.-Theor. Methods 2018, 47, 562–582. [Google Scholar] [CrossRef]
- Wang, C.; Xing, L.; Amari, S.V. A fast approximation method for reliability analysis of cold-standby systems. Reliab. Eng. Syst. Saf. 2012, 106, 119–126. [Google Scholar] [CrossRef]
- Wang, Y. Conditional k-out-of-n systems with a cold standby component. Commun. Stat.-Theor. Methods 2016, 45, 6253–6262. [Google Scholar] [CrossRef]
- Roy, A.; Gupta, N. Reliability function of k-out-of-n system equipped with two cold standby components. Commun. Stat.-Theor. Methods 2021, 50, 5759–5778. [Google Scholar] [CrossRef]
- Li, C.; Li, X. On k-out-of-n systems with homogeneous components and one independent cold standby redundancy. Stat. Probabil. Lett. 2023, 203, 109918. [Google Scholar] [CrossRef]
- Nezakati, E.; Razmkhah, M. On reliability analysis of k-Out-of-n: F systems equipped with a single cold standby component under degradation performance. IEEE Trans. Reliab. 2018, 67, 678–687. [Google Scholar] [CrossRef]
- Tuncel, A. Residual lifetime of a system with a cold standby unit. Istat. J. Turk. Stat. Assoc. 2017, 10, 24–32. [Google Scholar]
- Asadi, M.; Bayramoglu, I. The mean residual life function of a k-out-of-n structure at the system level. IEEE Trans. Reliab. 2006, 55, 314–318. [Google Scholar] [CrossRef]
- Mirjalili, A.; Sadegh, M.K.; Rezaei, M. A note on the mean residual life of a coherent system with a cold standby component. Commun. Stat.-Theor. Methods 2017, 46, 10348–10358. [Google Scholar] [CrossRef]
- Eryilmaz, S. On the mean residual life of a k-out-of-n: G system with a single cold standby component. Eur. J. Oper. Res. 2012, 222, 273–277. [Google Scholar] [CrossRef]
- Li, Q.; Lv, K.; Qiu, J.; Liu, G. Research on residual life prediction for electrical connectors based on intermittent failure and hidden semi-Markov model. Appl. Sci. 2018, 8, 1373. [Google Scholar] [CrossRef]
- Liu, H.; Shao, S.; Zhang, Z. Task-based prediction of ship spare parts demand in k/n(G) system. Syst. Eng. Electron. 2021, 43, 2189–2196. [Google Scholar] [CrossRef]
- Song, Z.L.; Zhao, Q.; Jiang, P.; Guo, B. A numerical method for system residual life prediction based on Simpson formula. Commun. Stat.-Simul. Comput. 2021, 50, 4171–4186. [Google Scholar] [CrossRef]
- Zhao, Q.; Tan, Y.; Wu, B.; Jiang, P.; Guo, B. Approximate calculation method for the remaining life of cold standby systems. Syst. Eng. Electron. Technol. 2023, 45, 913–920. [Google Scholar] [CrossRef]
- Karpinski, J. Distribution of residual system-life after partial failures. IEEE Trans. Reliab. 1988, 37, 539–544. [Google Scholar] [CrossRef]
- Chi, Y.; Tsai, T.H.; Tu, Y.H.; Tsai, W.Y. Comparison of several confidence intervals for median residual lifetime with left-truncated and right-censored data. Commun. Stat.-Simul. Comput. 2016, 45, 701–716. [Google Scholar] [CrossRef]
- Zhang, X.; Zhang, Y.; Fang, R. Allocations of cold standbys to series and parallel systems with dependent components. Appl. Stochast. Mod. Bus. Ind. 2020, 36, 432–451. [Google Scholar] [CrossRef]
- Zhang, Z. Reliability Theory and Engineering Applications; Science Press: Beijing, China, 2012. [Google Scholar]
- Asadi, M.; Bayramoglu, I. A note on the mean residual life function of a parallel system. Commun. Stat.-Theor. Methods 2005, 34, 475–484. [Google Scholar] [CrossRef]
- Oszczypała, M.; Konwerski, J.; Ziółkowski, J.; Małachowski, J. Reliability analysis and redundancy optimization of k-out-of-n systems with random variable k using continuous time Markov chain and Monte Carlo simulation. Reliab. Eng. Syst. Saf. 2024, 242, 109780. [Google Scholar] [CrossRef]
- Weng, Z.; Zhou, J.; Zhan, Z. Reliability evaluation of standalone microgrid based on sequential Monte Carlo simulation method. Energies 2022, 15, 6706. [Google Scholar] [CrossRef]
- Liu, J.; Zio, E. System dynamic reliability assessment and failure prognostics. Reliab. Eng. Syst. Saf. 2017, 160, 21–36. [Google Scholar] [CrossRef]















| System Type | Methods | Literature |
|---|---|---|
| Cold Standby Series System | Maclaurin series Counting process | Yaghoubi and Moradi [3] Amari and Dill [4] |
| Cold Standby Parallel System | Markov method Adaptive Markov chain Monte Carlo technique Copula function Central limit theorem | Yaghoubi et al. [5] Kholief et al. [6] Lin et al. [7] Zhang et al. [8] Wang et al. [9] |
| Cold Standby Voting System | Order statistics theory Archimedean copula theory Maximum likelihood estimation (MLE) | Wang [10]; Roy and Gupta [11] Li and Li [12] Nezakati and Razmkhah [13] |
| Structure Type | Cold Standby Series System | Cold Standby Parallel System | Cold Standby Voting System |
|---|---|---|---|
| System composition | 3 parts series, 3 cold spare parts system | 3 parts parallel, 3 cold spare parts system | 3/5:3(G) cold standby voting system |
| Time of prediction /t | 50 h | 100 h | 100 h |
| Mean remaining life of the numerical method (h) | 90.0498 | 384.3006 | 93.0447 |
| Mean remaining life of the Monte Carlo simulation (h) | 89.7713 | 383.0149 | 92.4891 |
| Deviation | 0.3102% | 0.3357% | 0.5981% |
| Structure Type | Cold Standby Series System | Cold Standby Parallel System | Cold Standby Voting System |
|---|---|---|---|
| The time to run the numerical method (s) | 0.0001116 | 3.508261 | 2.459336 |
| Time to run the Monte Carlo simulation (s) | 7.358136 | 33.430618 | 8.158404 |
| Time cost reduction ratio | 99.9984% | 89.5058% | 69.8552% |
| Structure Type | 3/5:3(G) Cold Standby Voting System | 5/7:3(G) Cold Standby Voting System | 3/7:5(G) Cold Standby Voting System |
|---|---|---|---|
| Time of prediction /t | 100 h | 100 h | 100 h |
| Mean remaining life of the numerical method (h) | 90.0498 | 42.9651 | 176.9133 |
| Mean remaining life of the Monte Carlo simulation (h) | 89.7713 | 43.0623 | 175.9736 |
| Deviation | 0.3102% | 0.2257% | 0.5340% |
| The time to run the numerical method (s) | 2.459336 | 0.562434 | 3.109148 |
| Time to run the Monte Carlo simulation (s) | 8.158404 | 3.827812 | 15.933225 |
| Time cost reduction ratio | 69.8552% | 85.3066% | 80.4864% |
Disclaimer/Publisher’s Note: The statements, opinions and data contained in all publications are solely those of the individual author(s) and contributor(s) and not of MDPI and/or the editor(s). MDPI and/or the editor(s) disclaim responsibility for any injury to people or property resulting from any ideas, methods, instructions or products referred to in the content. |
© 2024 by the authors. Licensee MDPI, Basel, Switzerland. This article is an open access article distributed under the terms and conditions of the Creative Commons Attribution (CC BY) license (https://creativecommons.org/licenses/by/4.0/).
Share and Cite
Liu, L.; Ai, X.; Wu, J. Reliability and Residual Life of Cold Standby Systems. Mathematics 2024, 12, 1540. https://doi.org/10.3390/math12101540
Liu L, Ai X, Wu J. Reliability and Residual Life of Cold Standby Systems. Mathematics. 2024; 12(10):1540. https://doi.org/10.3390/math12101540
Chicago/Turabian StyleLiu, Longlong, Xiaochuan Ai, and Jun Wu. 2024. "Reliability and Residual Life of Cold Standby Systems" Mathematics 12, no. 10: 1540. https://doi.org/10.3390/math12101540
APA StyleLiu, L., Ai, X., & Wu, J. (2024). Reliability and Residual Life of Cold Standby Systems. Mathematics, 12(10), 1540. https://doi.org/10.3390/math12101540
