Review of Stochastic Dynamic Vehicle Routing in the Evolving Urban Logistics Environment
Abstract
:1. Introduction
1.1. Recent Literature Reviews and Scientific Contribution
- A chronological and comprehensive perspective on the progression of solution approaches in the VRP domain, evolving from methods found in classical VRPs, via DVRPs, to state-of-the-art SDVRPs.
- An in-depth overview of non-reactive and reactive solution approaches, emphasising model-based and model-free cutting-edge reactive methods and challenges induced by the curse of dimensionality.
- An enhanced, detailed literature classification based on Markov Decision Process (MDP) reactive solution approaches.
- An enumeration and description of relevant open-source datasets employed in the SDVRP literature.
1.2. Organisation of This Paper
2. Vehicle Routing Problem
2.1. Evolution and Quality of Information
- -
- Static and deterministic: All relevant data for the problem are available from the beginning and remain constant throughout the route execution. There are no unknown or uncertain elements, allowing for the design and execution of routes based on complete and fixed information. Figure 2 illustrates the planning and execution phases of a static and deterministic VRP. The planning phase () involves generating a feasible solution for the known problem inputs, such as customer requests. In the execution phase (), the ongoing process of servicing customers unfolds. Although new inputs may arrive during this phase, the planned routes remain static. The process repeats at the termination phase (), where a new cycle begins with planning and execution based on new inputs.
- -
- Static and stochastic: Certain problem elements, such as requests, travel times, or demands, are only partially available and modelled with certain distribution functions. As the route executes, the actual values of these parameters become known. While routes are pre-designed, they can be adjusted as needed. For instance, the route has to be modified if a customer’s demand exceeds the forecasted demand and thus exceeds the available vehicle capacity. Figure 3 illustrates the static and stochastic VRP’s planning and execution phases. In the planning phase (), a feasible solution is generated for known inputs like customer requests and associated demand values, which can be either deterministic or stochastic. For instance, request number three (3) features a stochastic demand. During the execution phase (), as the vehicle services customers, unexpected issues may arise. At request number three (3), it is discovered that the initial estimate of the demand exceeds the vehicle’s capacity. Subsequently, a new feasible plan is devised, leading the vehicle to return to the depot, unload excess capacity, and then resume the route, including request number three (3). This cycle repeats in the termination phase (), initiating a new planning and execution cycle based on updated inputs.
- -
- Dynamic and deterministic: Some or all problem data are initially unavailable but gradually revealed during the planning and execution. There are no inherent uncertainties in the variables. For example, when a new dynamic event occurs, complete and fixed information about it becomes available at the time of the event. Figure 4 illustrates the planning and execution phases of a dynamic and deterministic VRP. The planning phase () involves generating a feasible solution to the known problem and the execution phase () allows for dynamic route adaptation to the changing conditions. New customer requests are revealed during execution and the DVRP accommodates their inclusion in the current routes, adhering to constraints. Dynamic adaptation aims to enhance fleet resource utilisation by promptly adjusting their plans to recent information.
- -
- Dynamic and stochastic: This problem category involves gradual information revelation and stochastic variables that add uncertainty. Decision makers continuously sample probable (future) scenarios and adjust service sequences and routes in response to changing conditions and probability distributions. Figure 5 illustrates the planning and execution phases of a dynamic and stochastic VRP. In the left frame, the initial planning phase generated a set of feasible, optimised routes without accounting for probable future events. In the middle frame, the a priori planning phase considers known information and anticipated inputs sampled from probability distributions. Including such data in planning and execution horizons leads to proactive actions that enhance operational efficiency, customer satisfaction, and fleet resource utilisation.
2.2. Conventional Solution Methods
2.2.1. Exact Algorithms
2.2.2. Heuristic Algorithms
2.2.3. Metaheuristic Algorithms
2.2.4. Hyper-Heuristic Algorithms
3. Dynamic Vehicle Routing Problem
3.1. Degree of Dynamism
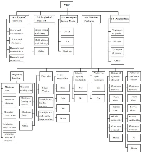
3.2. DVRP Taxonomy
3.2.1. Fleet Size
3.2.2. Time Constraints
3.2.3. Vehicle Capacity Constraints
3.2.4. The Ability to Reject Customers
3.2.5. Sources of Dynamism
3.2.6. Sources of Stochasticity
3.2.7. Objective Functions
3.3. DDVRP Solution Methods
3.3.1. Reoptimisation Approaches
3.3.2. Strategies Emulating Effective Decision Making
4. SDVRP Solution Methods
4.1. SDVRP Policies
4.2. Markov Decision Process
4.3. Model-Based vs. Model-Free Reactive Approach
4.3.1. Model-Based Approach
4.3.2. Model-Free Approach
4.3.3. Prominent Frameworks
4.4. Approximation in the Scaling SDVRP Environment
4.5. Model-Induced Reactive Solution Methods
- Assignment-Based MDP: Several reviewed studies fall under the assignment-based MDP category of approaches. Due to the state- and action-space curses of dimensionality, these methods primarily focus on decisions concerning the feasibility and benefit of accepting (or rejecting) dynamically arrived requests. Upon acceptance, the decision allocates the request to the most suitable vehicle and a routing decision is triggered (e.g., a myopic heuristic solver). To alleviate the curse of dimensionality, the complete routing information, defining the routing sequence of vehicles, is left out of the scope of the state space.
- Route-Based MDP: In contrast, route-based MDPs enhance the complete set of spaces to include routing information, making it easier to construct or reoptimise routes upon new information disclosure [88]. This approach is practical when the solution approach heavily relies on the information of planned routes to guide online decisions. As observed in [86], the state space incorporates the complete routing sequence. Regarding the remaining available service time of a vehicle, the authors used the routing information to efficiently assess the cost of assigning future requests to a vehicle by predicting its location along its planned route.
4.5.1. Value Function Approximation
- V (s): This term denotes the expected cumulative return an agent can achieve when it starts in a specific state and follows its policy from that state onwards. In other words, it represents the potential long-term benefit of being in state , where the considered state does not have to be mandated by the policy.
- (s,x): This term represents the benefit of taking action x while in state s and following the agent’s policy from that action onwards. It is vital to note the considered action, denoted as x, does not have to be strictly dictated by the policy. The agent can explore actions beyond those recommended by the current policy to gather valuable information and optimise its decision-making process.
- Monte Carlo learning is a relatively straightforward method for updating a value function. It calculates the updates based on the accumulated total rewards (discounted by ) in a learning episode, divided by the number of steps within that episode. While conceptually simple, this approach can be sample inefficient, especially when dealing with complex problems. Monte Carlo learning assigns equal significance to all states or actions in the episode and updates them equally. Equations (4) and (5) represent the Monte Carlo learning for state-value and state-action value functions.
- Temporal Difference (TD) learning emphasises the influence of more recent events on the rewards. The core idea here is that recent rewards may have a greater impact on the accumulated rewards due to the presence of a discount factor (). A common instance of TD learning is TD(0), represented in Equation (6). This equation computes the TD error, denoting the difference between the TD target estimate (the observed reward and the discounted value of the next state) and the agent’s former best estimation of the state’s value.
4.5.2. Policy Function Approximation
4.5.3. Actor–Critic
- Actor: The actor is responsible for selecting actions based on the current policy-making decisions guided by the environment’s responses (PFA). The actor aims to learn and execute an optimal policy, continually adapting to maximise cumulative rewards.
- Critic: The critic evaluates the actor’s actions by estimating the expected cumulative rewards that result from following the current policy (VFA). The critic’s evaluation provides feedback on the quality and effectiveness of the actor’s actions. Actions that lead to high expected cumulative rewards are considered favourable, while those leading to low expected cumulative rewards are viewed as unfavourable.
- The actor focuses on learning and improving the optimal policy, adjusting its decision-making strategy based on the environment and the feedback from the critic.
- The critic aims to minimise the error between actual observed and approximated values, refining its estimation of long-term rewards, which, in turn, enhances the quality of feedback provided to the actor.
4.5.4. Deep Learning
4.5.5. Multi-Agent Systems
4.6. Non-Reactive Stochastic Sampling Solution Methods
5. SDVRP Datasets
- TLC Trip Record Data: The TLC trip record dataset is a comprehensive collection of yellow and green taxi trip records and for-hire vehicle (FHV) trip records in New York City. It includes pick-up and drop-off times, locations, distances, fares, rate types, payment methods, and passenger counts. Covering data from 2009 to the present, it is a valuable resource for urban transportation and logistics analysis. Nevertheless, it is crucial to note that the dataset’s accuracy and completeness are not assured. Researchers should validate the data quality for their specific use case. For a detailed description, refer to [176]. An example of the utilisation of the dataset can be found in the work presented in [177].
- 2021 Amazon Last Mile Routing Research Challenge Dataset: This dataset, created for the 2021 Amazon Last Mile Routing Research Challenge, is a valuable resource offering a vast real-world collection of routing data with 6112 training routes and 3072 evaluation routes. These routes, anonymously and securely obfuscated, represent Amazon delivery driver activities across five major U.S. metropolitan areas. The dataset encompasses comprehensive features for each route, stop, and package, including IDs, geographical details, temporal details, delivery statuses, time windows, package dimensions, vehicle capacities, service sequences, transit times, route scores, etc. It provides rich insights for route optimisation and logistics analysis. For a detailed description, refer to [178].
- Instances for The Same-Day Delivery Problem for Online Purchases: These datasets are derived from Solomon’s and Gehring’s works, offering comprehensive Same-Day Delivery Problem data. The datasets consist of full-day or half-day heterogeneous and homogeneous data. Each dataset includes various parameters, including time window type, geography type, arrival rate, realisation type, and instance number. Furthermore, the datasets encompass different characteristics, including request numbers, coordinates, arrival time, and time window details. For a detailed description, refer to [149].
- EURO Meets NeurIPS 2022 Vehicle Routing Competition: This competition considers the vehicle routing problem with time windows (VRPTW) and a dynamic variant in which new orders arrive during the day. The competition dataset included real-world static instances with an explicit duration matrix providing (non-euclidean) real-world road driving times between customers. The number of customers is between 200 and 1000. Each customer has a coordinate, a demand, a time window, and a service duration. For the dynamic variant of the problem, an environment was provided that sampled the locations, demands, service times, and time windows of requests uniformly from the data of a static VRPTW instance. Using the provided data, one may determine the degree of dynamism and employ a probability distribution to generate instances fit for SDVRPs. For a detailed description, refer to [179].
6. Discussion
- Policy Function Approximation (PFA): PFAs involve approximating the policy directly without explicitly computing value functions. While VFA methods are prevalent in the table, PFA approaches are notably missing. PFA can offer advantages in handling high-dimensional action spaces and may lead to more efficient and scalable solutions. Future research could explore PFA methods to address the combinatorial nature of the SDVRP action space. This approach could prove beneficial, especially in route-based SDVRPs governed by state-space aggregations and action-space restrictions.
- Actor–Critic (AC): AC methods combine policy-based and value-based techniques. Although PFAs and VFAs are individually present in the table, AC methods remain scarce. Investigating AC methods in SDVRP research can improve policy evaluations and more stable learning processes, especially in scenarios with complex state and action spaces.
- Multi-Agent Systems (MA): The table primarily includes studies on single-agent SDVRP scenarios. However, real-world settings frequently involve multiple vehicles, leading to a multi-agent decision-making problem. MA approaches facilitate the decentralised evaluation of individual agents’ actions while considering the joint action space. Integrating MA techniques into SDVRP research could lead to scalable solutions that accommodate changes in fleet size and handle real-world instances efficiently.
- Deep Learning (DL): As the evaluation of complete state and action spaces of real-world instances is infeasible due to the curse of dimensionality, sacrificing granularity for scalability, researchers have opted for aggregation and decomposition techniques to overcome this problem (presented as State-Space Aggregation (SSA) and Action-Space Restriction (ASR) in Table 2). Recent approaches explore solutions using deep learning, employing DNNs to handle large spaces. DNNs are effective models that can discover data patterns and relationships, making them suitable for addressing the high-dimensional and combinatorial nature of SDVRP decision making. The vital challenge is efficiently translating the DNN policies from training to practical SDVRP instances.
- Efficient Sampling Techniques: As stochastic sampling approaches heavily rely on simulations, future research can investigate more efficient sampling techniques to reduce computational effort while maintaining solution accuracy. Techniques that dynamically exclude unlikely or suboptimal states could enhance the efficiency of generating scenarios.
- Extended Decision Horizon: A standard pattern among sampling approaches is to limit the sampling horizon to the near future, usually one step ahead. Limiting the horizon enables the method to allocate sufficient resources to optimise the sampled scenarios. Although this suits ad hoc approaches, there are downfalls in long-term rewards. Expanding the sampling horizon to consider longer-term decisions could lead to more informed and beneficial routing decisions.
7. Conclusions
Author Contributions
Funding
Institutional Review Board Statement
Informed Consent Statement
Data Availability Statement
Acknowledgments
Conflicts of Interest
Abbreviations
| AC | Actor–Critic |
| ADP | Approximate Dynamic Programming |
| ANN | Artificial Neural Network |
| ASP | Algorithm Selection Problem |
| ASR | Action-Space Restriction |
| DARP | Dial-A-Ride-Problem |
| DD | Dynamic and Deterministic |
| DDVRP | Deterministic Dynamic Vehicle Routing Problem |
| DL | Deep Learning |
| DNN | Deep Neural Network |
| DOD | Degree Of Dynamism |
| DP | Dynamic Programming |
| DQL | Deep Q-Learning |
| DQN | Deep Q-Network |
| DRL | Deep Reinforcement Learning |
| DS | Dynamic and Stochastic |
| DTSP | Dynamic Travelling Salesman Problem |
| DVRP | Dynamic Vehicle Routing Problem |
| EDOD | Effective Degree Of Dynamism |
| LS | Local Search |
| MA | Multi-Agent Systems |
| MDP | Markov Decision Process |
| MoD | Mobility on Demand |
| MSA | Multiple Scenario Approach |
| PFA | Policy Function Approximation |
| RH | Rolling Horizon |
| RL | Reinforcement Learning |
| RO | ReOptimisation |
| SARSA | State-Action-Reward-State-Action |
| SD | Static and Deterministic |
| SDVRP | Stochastic Dynamic Vehicle Routing Problem |
| SS | Static and Stochastic |
| SSA | State-Space Aggregation |
| TD | Temporal Difference |
| TSP | Travelling Salesman Problem |
| VFA | Value Function Approximation |
| VRP | Vehicle Routing Problem |
References
- Ehmke, J.F. Integration of Information and Optimization Models for Routing in City Logistics; Number 978-1-4614-3628-7 in International Series in Operations Research and Management Science; Springer: New York, NY, USA, 2012. [Google Scholar] [CrossRef]
- Pillac, V.; Gendreau, M.; Guéret, C.; Medaglia, A. A review of dynamic vehicle routing problems. Eur. J. Oper. Res. 2013, 225, 1–11. [Google Scholar] [CrossRef]
- Ritzinger, U.; Puchinger, J.; Hartl, R.F. A survey on dynamic and stochastic vehicle routing problems. Int. J. Prod. Res. 2016, 54, 215–231. [Google Scholar] [CrossRef]
- Psaraftis, H.N.; Wen, M.; Kontovas, C.A. Dynamic vehicle routing problems: Three decades and counting. Networks 2016, 67, 3–31. [Google Scholar] [CrossRef]
- Rios, B.; Xavier, E.; Miyazawa, F.; Amorim, P.; Ferian Curcio, E.; Santos, M. Recent dynamic vehicle routing problems: A survey. Comput. Ind. Eng. 2021, 160, 107604. [Google Scholar] [CrossRef]
- Soeffker, N.; Ulmer, M.W.; Mattfeld, D.C. Stochastic dynamic vehicle routing in the light of prescriptive analytics: A review. Eur. J. Oper. Res. 2022, 298, 801–820. [Google Scholar] [CrossRef]
- Zhang, J.; Woensel, T.V. Dynamic vehicle routing with random requests: A literature review. Int. J. Prod. Econ. 2023, 256, 108751. [Google Scholar] [CrossRef]
- Hildebrandt, F.D.; Thomas, B.W.; Ulmer, M.W. Opportunities for reinforcement learning in stochastic dynamic vehicle routing. Comput. Oper. Res. 2023, 150, 106071. [Google Scholar] [CrossRef]
- Ghiani, G.; Guerriero, F.; Laporte, G.; Musmanno, R. Real-time vehicle routing: Solution concepts, algorithms and parallel computing strategies. Eur. J. Oper. Res. 2003, 151, 1–11. [Google Scholar] [CrossRef]
- Laporte, G. The vehicle routing problem: An overview of exact and approximate algorithms. Eur. J. Oper. Res. 1992, 59, 345–358. [Google Scholar] [CrossRef]
- Psaraftis, H.N. A Dynamic Programming Solution to the Single Vehicle Many-to-Many Immediate Request Dial-a-Ride Problem. Transp. Sci. 1980, 14, 130–154. [Google Scholar] [CrossRef]
- Dantzig, G.B.; Ramser, J.H. The Truck Dispatching Problem. Manag. Sci. 1959, 6, 80–91. [Google Scholar] [CrossRef]
- Eksioglu, B.; Vural, A.V.; Reisman, A. The vehicle routing problem: A taxonomic review. Comput. Ind. Eng. 2009, 57, 1472–1483. [Google Scholar] [CrossRef]
- Fisher, M.L. Optimal Solution of Vehicle Routing Problems Using Minimum K-Trees. Oper. Res. 1994, 42, 626–642. [Google Scholar] [CrossRef]
- Ropke, M.I.S.; Cordeau, J.F.; Vigo, D. Branch-and-cut-and price for the capacitated vehicle routing problem with two-dimensional loading constraints. Proc. ROUTE 2007. [Google Scholar] [CrossRef]
- Eilon, S.; Watson-Gandy, C.D.T.; Christofides, N.; de Neufville, R. Distribution Management-Mathematical Modelling and Practical Analysis. IEEE Trans. Syst. Man, Cybern. 1974, 21, 589. [Google Scholar] [CrossRef]
- Gheysens, F.; Golden, B.; Assad, A. A comparison of techniques for solving the fleet size and mix vehicle routing problem. Oper.-Res.-Spektrum 1984, 6, 207–216. [Google Scholar] [CrossRef]
- Bräysy, O.; Gendreau, M. Vehicle routing problem with time windows, Part I: Route construction and local search algorithms. Transp. Sci. 2005, 39, 104–118. [Google Scholar] [CrossRef]
- Clarke, G.; Wright, J.W. Scheduling of Vehicles from a Central Depot to a Number of Delivery Points. Oper. Res. 1964, 12, 568–581. [Google Scholar] [CrossRef]
- Rosenkrantz, D.J.; Stearns, R.E.; Lewis, P.M., II. An Analysis of Several Heuristics for the Traveling Salesman Problem. SIAM J. Comput. 1977, 6, 563–581. [Google Scholar] [CrossRef]
- Vidal, T.; Crainic, T.G.; Gendreau, M.; Prins, C. Heuristics for multi-attribute vehicle routing problems: A survey and synthesis. Eur. J. Oper. Res. 2013, 231, 1–21. [Google Scholar] [CrossRef]
- Erdelić, T.; Carić, T. A Survey on the Electric Vehicle Routing Problem: Variants and Solution Approaches. J. Adv. Transp. 2019, 2019, 5075671. [Google Scholar] [CrossRef]
- Savelsbergh, M. The vehicle routing problem with time windows: Minimizing route duration. ORSA J. Comput. 1992, 4, 146–154. [Google Scholar] [CrossRef]
- Or, I. Traveling Salesman Type Combinatorial Problems and their Relation to the Logistics of Regional Blood Banking. Ph.D. Thesis, Northwestern University, Evanston, IL, USA, 1976. [Google Scholar]
- Lin, S. Computer solutions of the traveling salesman problem. Bell Syst. Tech. J. 1965, 44, 2245–2269. [Google Scholar] [CrossRef]
- Fosin, J.; Carić, T.; Ivanjko, E. Vehicle Routing Optimization Using Multiple Local Search Improvements. Automatika 2014, 55, 124–132. [Google Scholar] [CrossRef]
- Holland, J.H. Adaptation in Natural and Artificial Systems: An Introductory Analysis with Applications to Biology, Control, and Artificial Intelligence; The MIT Press: Cambridge, MA, USA, 1992. [Google Scholar] [CrossRef]
- Resende, M.; Ribeiro, C.; Glover, F.; Marti, R. Scatter Search and Path-Relinking: Fundamentals, Advances, and Applications. In Handbook of Metaheuristics; Springer: Cham, Switzerland, 2010; pp. 87–107. [Google Scholar] [CrossRef]
- Dorigo, M.; Stützle, T. Ant Colony Optimization; The MIT Press: Cambridge, MA, USA, 2004. [Google Scholar] [CrossRef]
- Marinakis, Y.; Marinaki, M. Bumble bees mating optimization algorithm for the vehicle routing problem. In Handbook of Swarm Intelligence. Adaptation, Learning, and Optimization; Springer: Berlin/Heidelberg, Germany, 2011; Volume 8, pp. 347–369. [Google Scholar]
- Kennedy, J.; Eberhart, R. Particle swarm optimization. In Proceedings of the ICNN’95—International Conference on Neural Networks, Perth, Australia, 27 November–1 December 1995; Volume 4, pp. 1942–1948. [Google Scholar] [CrossRef]
- Marinakis, Y.; Marinaki, M. A hybrid genetic—Particle Swarm Optimization Algorithm for the vehicle routing problem. Expert Syst. Appl. 2010, 37, 1446–1455. [Google Scholar] [CrossRef]
- Gendreau, M.; Potvin, J.Y. (Eds.) Handbook of Metaheuristics, 2nd ed.; Springer: New York, NY, USA, 2010. [Google Scholar]
- Kirkpatrick, S.; Gelatt, C.D.; Vecchi, M.P. Optimization by Simulated Annealing. Science 1983, 220, 671–680. [Google Scholar] [CrossRef] [PubMed]
- Černý, V. Thermodynamical Approach to the Traveling Salesman Problem: An Efficient Simulation Algorithm. J. Optim. Theory Appl. 1985, 45, 41–51. [Google Scholar] [CrossRef]
- Glover, F. Tabu search—Part I. INFORMS J. Comput. 1990, 2, 4–32. [Google Scholar] [CrossRef]
- Glover, F. Tabu search—Part II. ORSA J. Comput. 1990, 2, 4–32. [Google Scholar] [CrossRef]
- Mladenović, N.; Hansen, P. Variable neighborhood search. Comput. Oper. Res. 1997, 24, 1097–1100. [Google Scholar] [CrossRef]
- Lourenço, H.R.; Martin, O.C.; Stützle, T. Iterated Local Search: Framework and Applications. In Handbook of Metaheuristics; Gendreau, M., Potvin, J.Y., Eds.; Springer: Boston, MA, USA, 2010; pp. 363–397. [Google Scholar] [CrossRef]
- Ropke, S.; Pisinger, D. An Adaptive Large Neighborhood Search Heuristic for the Pickup and Delivery Problem with Time Windows. Transp. Sci. 2006, 40, 455–472. [Google Scholar] [CrossRef]
- Pisinger, D.; Ropke, S. A general heuristic for vehicle routing problems. Comput. Oper. Res. 2007, 34, 2403–2435. [Google Scholar] [CrossRef]
- Mayer, T.; Uhlig, T.; Rose, O. Simulation-based Autonomous Algorithm Selection for Dynamic Vehicle Routing Problems with the Help of Supervised Learning Methods. In Proceedings of the 2018 Winter Simulation Conference (WSC), Gothenburg, Sweden, 9–12 December 2018. [Google Scholar] [CrossRef]
- Jakobović, D.; Đurasević, M.; Brkić, K.; Fosin, J.; Carić, T.; Davidović, D. Evolving Dispatching Rules for Dynamic Vehicle Routing with Genetic Programming. Algorithms 2023, 16, 285. [Google Scholar] [CrossRef]
- Jacobsen-Grocott, J.; Mei, Y.; Chen, G.; Zhang, M. Evolving heuristics for Dynamic Vehicle Routing with Time Windows using genetic programming. In Proceedings of the 2017 IEEE Congress on Evolutionary Computation (CEC), Donostia, Spain, 5–8 June 2017; pp. 1948–1955. [Google Scholar] [CrossRef]
- Gala, F.J.G.; Ðurasević, M.; Jakobović, D. Genetic Programming for Electric Vehicle Routing Problem with Soft Time Windows. In Proceedings of the Genetic and Evolutionary Computation Conference Companion (GECCO’22), Boston, MA, USA, 9–13 July 2022; Association for Computing Machinery: New York, NY, USA, 2022; pp. 542–545. [Google Scholar] [CrossRef]
- Gil-Gala, F.J.; Afsar, S.; Durasevic, M.; Palacios, J.J.; Afsar, M. Genetic Programming for the Vehicle Routing Problem with Zone-Based Pricing. In Proceedings of the Genetic and Evolutionary Computation Conference (GECCO’23), Lisbon, Portugal, 15–19 July 2023; Association for Computing Machinery: New York, NY, USA, 2023; pp. 1118–1126. [Google Scholar] [CrossRef]
- Ichoua, S.; Gendreau, M.; Potvin, J.Y. Planned Route Optimization For Real-Time Vehicle Routing. In Dynamic Fleet Management: Concepts, Systems, Algorithms & Case Studies; Zeimpekis, V., Tarantilis, C.D., Giaglis, G.M., Minis, I., Eds.; Springer: Boston, MA, USA, 2007; pp. 1–18. [Google Scholar] [CrossRef]
- Larsen, A.; Madsen, O.; Solomon, M. Partially dynamic vehicle routing—Models and algorithms. J. Oper. Res. Soc. 2002, 53, 637–646. [Google Scholar] [CrossRef]
- Lund, K.; Madsen, O.; Rygaard, J. Vehicle Routing Problems with Varying Degrees of Dynamism; IMM Technical Report 1/96; Institute of Mathematical Modelling, Technical University of Denmark: Copenhagen, Denmark, 1996. [Google Scholar]
- Bertsimas, D.J.; van Ryzin, G. A Stochastic and Dynamic Vehicle Routing Problem in the Euclidean Plane. Oper. Res. 1991, 39, 601–615. [Google Scholar] [CrossRef]
- Bertsimas, D.J.; van Ryzin, G. Stochastic and Dynamic Vehicle Routing in the Euclidean Plane with Multiple Capacitated Vehicles. Oper. Res. 1993, 41, 60–76. [Google Scholar] [CrossRef]
- Bertsimas, D.J.; van Ryzin, G. Stochastic and Dynamic Vehicle Routing with General Demand and Interarrival Time Distributions. Adv. Appl. Probab. 1993, 25, 947–978. [Google Scholar] [CrossRef]
- Binart, S.; Dejax, P.; Gendreau, M.; Semet, F. A 2-stage method for a field service routing problem with stochastic travel and service times. Comput. Oper. Res. 2016, 65, 64–75. [Google Scholar] [CrossRef]
- Gendreau, M.; Guertin, F.; Potvin, J.Y.; Séguin, R. Neighborhood search heuristics for a dynamic vehicle dispatching problem with pick-ups and deliveries. Transp. Res. Part C Emerg. Technol. 2006, 14, 157–174. [Google Scholar] [CrossRef]
- Buhrkal, K.; Larsen, A.; Ropke, S. The Waste Collection Vehicle Routing Problem with Time Windows in a City Logistics Context. Procedia Soc. Behav. Sci. 2012, 39, 241–254. [Google Scholar] [CrossRef]
- Vinsensius, A.; Wang, Y.; Chew, E.P.; Lee, L.H. Dynamic Incentive Mechanism for Delivery Slot Management in E-Commerce Attended Home Delivery. Transp. Sci. 2020, 54, 565–853. [Google Scholar] [CrossRef]
- Riley, C.; van Hentenryck, P.; Yuan, E. Real-Time Dispatching of Large-Scale Ride-Sharing Systems: Integrating Optimization, Machine Learning, and Model Predictive Control. arXiv 2020, arXiv:2003.10942v1. [Google Scholar]
- Toth, P.; Vigo, D. (Eds.) The Vehicle Routing Problem; Society for Industrial and Applied Mathematics: Philadelphia, PA, USA, 2001. [Google Scholar]
- Afsar, H.M.; Afsar, S.; Palacios, J.J. Vehicle routing problem with zone-based pricing. Transp. Res. Part E Logist. Transp. Rev. 2021, 152, 102383. [Google Scholar] [CrossRef]
- Ulmer, M.W.; Mattfeld, D.C.; Hennig, M.; Goodson, J.C. A Rollout Algorithm for Vehicle Routing with Stochastic Customer Requests. In Logistics Management; Mattfeld, D., Spengler, T., Brinkmann, J., Grunewald, M., Eds.; Springer International Publishing: Cham, Switzerland, 2016; pp. 217–227. [Google Scholar]
- Wen, M.; Cordeau, J.F.; Laporte, G.; Larsen, J. The dynamic multi-period vehicle routing problem. Comput. Oper. Res. 2010, 37, 1615–1623. [Google Scholar] [CrossRef]
- Alinaghian, M.; Aghaei, M.; Sabbagh, M. A Mathematical Model for Location of Temporary Relief Centers and Dynamic Routing of Aerial Rescue Vehicles. Comput. Ind. Eng. 2019, 131, 227–241. [Google Scholar] [CrossRef]
- Brinkmann, J.; Ulmer, M.W.; Mattfeld, D.C. Dynamic Lookahead Policies for Stochastic-Dynamic Inventory Routing in Bike Sharing Systems. Comput. Oper. Res. 2019, 106, 260–279. [Google Scholar] [CrossRef]
- Bopardikar, S.; Srivastava, V. Dynamic Vehicle Routing in Presence of Random Recalls. IEEE Control. Syst. Lett. 2020, 4, 37–42. [Google Scholar] [CrossRef]
- Klapp, M.A.; Erera, A.L.; Toriello, A. The Dynamic Dispatch Waves Problem for same-day delivery. Eur. J. Oper. Res. 2018, 271, 519–534. [Google Scholar] [CrossRef]
- Kim, G.; Ong, Y.S.; Cheong, T.; Tan, P.S. Solving the Dynamic Vehicle Routing Problem Under Traffic Congestion. IEEE Trans. Intell. Transp. Syst. 2016, 17, 2367–2380. [Google Scholar] [CrossRef]
- Köster, F.; Ulmer, M.W.; Mattfeld, D.C.; Hasle, G. Anticipating emission-sensitive traffic management strategies for dynamic delivery routing. Transp. Res. Part D. Transp. Environ. 2018, 62, 345–361. [Google Scholar] [CrossRef]
- Sabar, N.R.; Bhaskar, A.; Chung, E.; Turky, A.; Song, A. A self-adaptive evolutionary algorithm for dynamic vehicle routing problems with traffic congestion. Swarm Evol. Comput. 2019, 44, 1018–1027. [Google Scholar] [CrossRef]
- Sheridan, P.K.; Gluck, E.; Guan, Q.; Pickles, T.; Balcıoğlu, B.; Benhabib, B. The dynamic nearest neighbor policy for the multi-vehicle pick-up and delivery problem. Transp. Res. A Part Policy Pract. 2013, 49, 178–194. [Google Scholar] [CrossRef]
- Ferrucci, F.; Bock, S. A general approach for controlling vehicle en-route diversions in dynamic vehicle routing problems. Transp. Res. Part B Methodol. 2015, 77, 76–87. [Google Scholar] [CrossRef]
- Sayarshad, H.R.; Chow, J.Y. A scalable non-myopic dynamic dial-a-ride and pricing problem. Transp. Res. Part B. Methodol. 2015, 81, 539–554. [Google Scholar] [CrossRef]
- Swihart, M.R.; Papastavrou, J.D. A stochastic and dynamic model for the single-vehicle pick-up and delivery problem. Eur. J. Oper. Res. 1999, 114, 447–464. [Google Scholar] [CrossRef]
- Ulmer, M.W. Dynamic Pricing and Routing for Same-Day Delivery. Transp. Sci. 2019, 54, 855–1152. [Google Scholar] [CrossRef]
- Steever, Z.; Karwan, M.; Murray, C. Dynamic Courier Routing for a Food Delivery Service. Comput. Oper. Res. 2019, 107, 173–188. [Google Scholar] [CrossRef]
- Alabbasi, A.; Ghosh, A.; Aggarwal, V. DeepPool: Distributed Model-Free Algorithm for Ride-Sharing Using Deep Reinforcement Learning. IEEE Trans. Intell. Transp. Syst. 2019, 20, 4714–4727. [Google Scholar] [CrossRef]
- Mao, C.; Liu, Y.; Shen, M. Dispatch of autonomous vehicles for taxi services: A deep reinforcement learning approach. Transp. Res. Part C Emerg. Technol. 2020, 115, 102626. [Google Scholar] [CrossRef]
- Okulewicz, M.; Mańdziuk, J. A metaheuristic approach to solve Dynamic Vehicle Routing Problem in continuous search space. Swarm Evol. Comput. 2019, 48, 44–61. [Google Scholar] [CrossRef]
- Yu, G.; Yang, Y. Dynamic routing with real-time traffic information. Oper. Res. 2019, 19, 1033–1058. [Google Scholar] [CrossRef]
- Zhang, S.; Ohlmann, J.; Thomas, B.W. Dynamic Orienteering on a Network of Queues. Transp. Sci. 2017, 52, 497–737. [Google Scholar] [CrossRef]
- Ulmer, M.W.; Streng, S. Same-Day Delivery with Pickup Stations and Autonomous Vehicles. Comput. Oper. Res. 2019, 108, 1–19. [Google Scholar] [CrossRef]
- Santos, D.; Xavier, E. Taxi and Ride Sharing: A Dynamic Dial-a-Ride Problem with Money as an Incentive. Expert Syst. Appl. 2015, 42, 6728–6737. [Google Scholar] [CrossRef]
- Zhou, M.; Jin, J.; Zhang, W.; Qin, Z.T.; Jiao, Y.; Wang, C.; Wu, G.; Yu, Y.; Ye, J. Multi-Agent Reinforcement Learning for Order-dispatching via Order-Vehicle Distribution Matching. In Proceedings of the CIKM ’19: Proceedings of the 28th ACM International Conference on Information and Knowledge Management, Beijing, China, 3–7 November 2019; pp. 2645–2653. [Google Scholar] [CrossRef]
- Maxwell, M.; Restrepo, M.; Henderson, S.; Topaloglu, H. Approximate Dynamic Programming for Ambulance Redeployment. INFORMS J. Comput. 2010, 22, 266–281. [Google Scholar] [CrossRef]
- Schmid, V. Solving the dynamic ambulance relocation and dispatching problem using approximate dynamic programming. Eur. J. Oper. Res. 2012, 219, 611–621. [Google Scholar] [CrossRef] [PubMed]
- Ulmer, M.W. Approximate Dynamic Programming for Dynamic Vehicle Routing; Number 978-1-4614-3628-7 in International Series in Operations Research and Management Science; Springer: Cham, Switzerland, 2017. [Google Scholar] [CrossRef]
- Zhang, J.; Luo, K.; Florio, A.M.; Van Woensel, T. Solving large-scale dynamic vehicle routing problems with stochastic requests. Eur. J. Oper. Res. 2023, 306, 596–614. [Google Scholar] [CrossRef]
- Pureza, V.; Laporte, G. Waiting and Buffering Strategies for the Dynamic Pickup and Delivery Problem with Time Windows. INFOR Inf. Syst. Oper. Res. 2008, 46, 165–176. [Google Scholar] [CrossRef]
- Ulmer, M.W.; Goodson, J.C.; Mattfeld, D.C.; Thomas, B.W. On modeling stochastic dynamic vehicle routing problems. EURO J. Transp. Logist. 2020, 9, 100008. [Google Scholar] [CrossRef]
- Christiansen, M.; Fagerholt, K.; Rachaniotis, N.; Stålhane, M. Operational planning of routes and schedules for a fleet of fuel supply vessels. Transp. Res. Part E Logist. Transp. Rev. 2017, 105, 163–175. [Google Scholar] [CrossRef]
- Schyns, M. An Ant Colony System for Responsive Dynamic Vehicle Routing. Eur. J. Oper. Res. 2015, 245, 704–718. [Google Scholar] [CrossRef]
- Ferrucci, F.; Bock, S. Real-time control of express pickup and delivery processes in a dynamic environment. Transp. Res. Part B Methodol. 2014, 63, 1–14. [Google Scholar] [CrossRef]
- Ichoua, S.; Gendreau, M.; Potvin, J.Y. Diversion Issues in Real-Time Vehicle Dispatching. Transp. Sci. 2000, 34, 426–438. [Google Scholar] [CrossRef]
- Gendreau, M.; Guertin, F.; Potvin, J.Y.; Taillard, E. Parallel Tabu Search for Real-Time Vehicle Routing and Dispatching. Transp. Sci. 1999, 33, 381–390. [Google Scholar] [CrossRef]
- Mitrović-Minić, S.; Krishnamurti, R.; Laporte, G. Double-horizon based heuristics for the dynamic pickup and delivery problem with time windows. Transp. Res. Part B Methodol. 2004, 38, 669–685. [Google Scholar] [CrossRef]
- Hanshar, F.; Ombuki-Berman, B. Dynamic vehicle routing using genetic algorithms. Appl. Intell. 2007, 27, 89–99. [Google Scholar] [CrossRef]
- Dunnett, S.; Leigh, J.; Jackson, L. Optimising police dispatch for incident response in real time. J. Oper. Res. Soc. 2018, 70, 269–279. [Google Scholar] [CrossRef]
- Ulmer, M.W.; Heilig, L.; Voss, S. On the Value and Challenge of Real-Time Information in Dynamic Dispatching of Service Vehicles. Bus. Inf. Syst. Eng. 2017, 59, 161–171. [Google Scholar] [CrossRef]
- Bertsekas, D.P. Dynamic Programming and Optimal Control, 3rd ed.; Athena Scientific: Belmont, MA, USA, 2005; Volume 1. [Google Scholar]
- Branke, J.; Middendorf, M.; Noeth, G.; Dessouky, M. Waiting Strategies for Dynamic Vehicle Routing. Transp. Sci. 2005, 39, 298–312. [Google Scholar] [CrossRef]
- Gendreau, M.; Laporte, G.; Semet, F. A dynamic model and parallel tabu search heuristic for real-time ambulance relocation. Parallel Comput. 2001, 27, 1641–1653. [Google Scholar] [CrossRef]
- Bellman, R. A Markovian Decision Process. J. Math. Mech. 1957, 6, 679–684. [Google Scholar] [CrossRef]
- Powell, W.B. Reinforcement Learning and Stochastic Optimization; John Wiley & Sons, Ltd.: Hoboken, NJ, USA, 2022. [Google Scholar]
- Powell, W.B. Approximate Dynamic Programming: Solving the Curses of Dimensionality, 2nd ed.; Wiley Series in Probability and Statistics; Wiley: Hoboken, NJ, USA, 2011. [Google Scholar]
- Littman, M. Markov Decision Processes. In International Encyclopedia of the Social & Behavioral Sciences; Smelser, N.J., Baltes, P.B., Eds.; Pergamon: Oxford, UK, 2001; pp. 9240–9242. [Google Scholar] [CrossRef]
- Bertsekas, D.P. Reinforcement Learning and Optimal Control; Athena Scientific Optimization and Computation Series; Athena Scientific: Nashua NH, USA, 2019. [Google Scholar]
- Watkins, C.J.C.H.; Dayan, P. Q-learning. Mach. Learn. 1992, 8, 279–292. [Google Scholar] [CrossRef]
- Ou, X.; Chang, Q.; Chakraborty, N. A Method Integrating Q-Learning with Approximate Dynamic Programming for Gantry Work Cell Scheduling. IEEE Trans. Autom. Sci. Eng. 2021, 18, 85–93. [Google Scholar] [CrossRef]
- Sutton, R.S.; Barto, A.G. Reinforcement Learning: An Introduction; A Bradford Book: Cambridge, MA, USA, 2018. [Google Scholar]
- Brunton, S.L.; Kutz, J.N. Data-Driven Science and Engineering: Machine Learning, Dynamical Systems, and Control, 1st ed.; Cambridge University Press: Cambridge, MA, USA, 2019. [Google Scholar]
- Powell, W.B. What You Should Know About Approximate Dynamic Programming. Nav. Res. Logist. 2009, 56, 239–249. [Google Scholar] [CrossRef]
- Ulmer, M.W.; Mattfeld, D.; Köster, F. Budgeting Time for Dynamic Vehicle Routing with Stochastic Customer Requests. Transp. Sci. 2015, 52, 1–227. [Google Scholar] [CrossRef]
- Ulmer, M.W.; Thomas, B.W.; Mattfeld, D. Preemptive Depot Returns for Dynamic Same-Day Delivery. EURO J. Transp. Logist. 2018, 8, 327–361. [Google Scholar] [CrossRef]
- Ulmer, M.W.; Thomas, B.W. Enough Waiting for the Cable Guy—Estimating Arrival Times for Service Vehicle Routing. Transp. Sci. 2018, 53, 623–916. [Google Scholar]
- Ulmer, M.W.; Goodson, J.; Mattfeld, D.; Hennig, M. Offline-Online Approximate Dynamic Programming for Dynamic Vehicle Routing with Stochastic Requests. Transp. Sci. 2018, 53, 1–318. [Google Scholar] [CrossRef]
- Ulmer, M.W.; Soeffker, N.; Mattfeld, D. Value Function Approximation for Dynamic Multi-Period Vehicle Routing. Eur. J. Oper. Res. 2018, 269, 883–899. [Google Scholar] [CrossRef]
- Ulmer, M.W. Horizontal combinations of online and offline approximate dynamic programming for stochastic dynamic vehicle routing. Cent. Eur. J. Oper. Res. 2020, 28, 279–308. [Google Scholar] [CrossRef]
- Ulmer, M.W.; Thomas, B.W. Meso-parametric value function approximation for dynamic customer acceptances in delivery routing. Eur. J. Oper. Res. 2020, 285, 183–195. [Google Scholar] [CrossRef]
- Basso, R.; Kulcsár, B.; Sanchez-Diaz, I.; Qu, X. Dynamic stochastic electric vehicle routing with safe reinforcement learning. Transp. Res. Part Logist. Transp. Rev. 2022, 157, 102496. [Google Scholar] [CrossRef]
- Joe, W.; Lau, H.C. Deep Reinforcement Learning Approach to Solve Dynamic Vehicle Routing Problem with Stochastic Customers. In Proceedings of the International Conference on Automated Planning and Scheduling, Nancy, France, 26–30 October 2020; Volume 30, pp. 394–402. [Google Scholar] [CrossRef]
- Hildebrandt, F.D.; Ulmer, M.W. Supervised Learning for Arrival Time Estimations in Restaurant Meal Delivery. Transp. Sci. 2021, 56, 799–1110. [Google Scholar] [CrossRef]
- Chen, X.; Ulmer, M.W.; Thomas, B.W. Deep Q-learning for same-day delivery with vehicles and drones. Eur. J. Oper. Res. 2022, 298, 939–952. [Google Scholar] [CrossRef]
- Silva, M.; Pedroso, J.P.; Viana, A. Deep reinforcement learning for stochastic last-mile delivery with crowdshipping. EURO J. Transp. Logist. 2023, 12, 100105. [Google Scholar] [CrossRef]
- Chen, X.; Wang, T.; Thomas, B.W.; Ulmer, M.W. Same-day delivery with fair customer service. Eur. J. Oper. Res. 2023, 308, 738–751. [Google Scholar] [CrossRef]
- Goodson, J.; Thomas, B.W.; Ohlmann, J. Restocking-Based Rollout Policies for the Vehicle Routing Problem with Stochastic Demand and Duration Limits. Transp. Sci. 2015, 50, 150818112639001. [Google Scholar] [CrossRef]
- Çimen, M.; Soysal, M. Time-dependent green vehicle routing problem with stochastic vehicle speeds: An approximate dynamic programming algorithm. Transp. Res. Part D Transp. Environ. 2017, 54, 82–98. [Google Scholar] [CrossRef]
- Al-Kanj, L.; Nascimento, J.; Powell, W.B. Approximate dynamic programming for planning a ride-hailing system using autonomous fleets of electric vehicles. Eur. J. Oper. Res. 2020, 284, 1088–1106. [Google Scholar] [CrossRef]
- Oda, T. Equilibrium Inverse Reinforcement Learning for Ride-Hailing Vehicle Network. In Proceedings of the Web Conference 2021 (WWW’21), Ljubljana, Slovenia, 19–23 April 2021; Association for Computing Machinery: New York, NY, USA, 2021; pp. 2281–2290. [Google Scholar] [CrossRef]
- Ding, Y.; Guo, B.; Zheng, L.; Lu, M.; Zhang, D.; Wang, S.; Son, S.H.; He, T. A City-Wide Crowdsourcing Delivery System with Reinforcement Learning. Proc. ACM Interact. Mob. Wearable Ubiquitous Technol. 2021, 5, 97. [Google Scholar] [CrossRef]
- Beirigo, B.; Schulte, F.; Negenborn, R. A Learning-Based Optimization Approach for Autonomous Ridesharing Platforms with Service Level Contracts and On-Demand Hiring of Idle Vehicles. Transp. Sci. 2022, 56, 567–798. [Google Scholar] [CrossRef]
- Kullman, N.; Cousineau, M.; Goodson, J.; Mendoza, J. Dynamic Ride-Hailing with Electric Vehicles. Transp. Sci. 2020, 56, 567–798. [Google Scholar] [CrossRef]
- Qin, Z.T.; Tang, X.; Jiao, Y.; Zhang, F.; Xu, Z.; Zhu, H.; Ye, J. Ride-Hailing Order Dispatching at DiDi via Reinforcement Learning. Interface 2020, 50, 272–286. [Google Scholar] [CrossRef]
- Li, X.; Luo, W.; Yuan, M.; Wang, J.; Lu, J.; Wang, J.; Lu, J.; Zeng, J. Learning to Optimize Industry-Scale Dynamic Pickup and Delivery Problems. In Proceedings of the 2021 IEEE 37th International Conference on Data Engineering (ICDE), Chania, Greece, 19–22 April 2021; IEEE Computer Society: Los Alamitos, CA, USA, 2021; pp. 2511–2522. [Google Scholar] [CrossRef]
- Jahanshahi, H.; Bozanta, A.; Cevik, M.; Kavuk, E.M.; Tosun, A.; Sonuc, S.B.; Kosucu, B.; Başar, A. A deep reinforcement learning approach for the meal delivery problem. Knowl.-Based Syst. 2022, 243, 108489. [Google Scholar] [CrossRef]
- Ulmer, M.W.; Thomas, B.W. Same-Day Delivery with a Heterogeneous Fleet of Drones and Vehicles. Networks 2018, 72, 475–505. [Google Scholar] [CrossRef]
- Ma, Y.; Hao, X.; Hao, J.; Lu, J.; Liu, X.; Tong, X.; Yuan, M.; Li, Z.; Tang, J.; Meng, Z. A Hierarchical Reinforcement Learning Based Optimization Framework for Large-scale Dynamic Pickup and Delivery Problems. In Proceedings of the Advances in Neural Information Processing Systems, Virtual, 6–14 December 2021; Beygelzimer, A., Dauphin, Y., Liang, P., Vaughan, J.W., Eds.; NIPS: San Diego, CA, USA, 2021. [Google Scholar]
- Konda, V.R.; Tsitsiklis, J.N. On actor-critic algorithms. SIAM J. Control. Optim. 2003, 42, 1143–1166. [Google Scholar] [CrossRef]
- Bono, G.; Dibangoye, J.S.; Simonin, O.; Matignon, L.; Pereyron, F. Solving Multi-Agent Routing Problems Using Deep Attention Mechanisms. IEEE Trans. Intell. Transp. Syst. 2021, 22, 7804–7813. [Google Scholar] [CrossRef]
- Yang, Z.; Xie, Y.; Wang, Z. A Theoretical Analysis of Deep Q-Learning. arXiv 2019, arXiv:1901.00137. [Google Scholar]
- Bent, R.W.; van Hentenryck, P. Scenario-Based Planning for Partially Dynamic Vehicle Routing with Stochastic Customers. Oper. Res. 2004, 52, 977–987. [Google Scholar] [CrossRef]
- Hvattum, L.M.; Løkketangen, A.; Laporte, G. Solving a Dynamic and Stochastic Vehicle Routing Problem with a Sample Scenario Hedging Heuristic. Transp. Sci. 2006, 40, 421–438. [Google Scholar] [CrossRef]
- Potvin, J.Y.; Xu, Y.; Benyahia, I. Vehicle routing and scheduling with dynamic travel times. Comput. Oper. Res. 2006, 33, 1129–1137. [Google Scholar] [CrossRef]
- Bent, R.W.; van Hentenryck, P. Waiting and Relocation Strategies in Online Stochastic Vehicle Routing. In Proceedings of the IJCAI’07: Proceedings of the 20th international Joint Conference on Artifical intelligence, Hyderabad, India, 6–12 January 2007; pp. 1816–1821. [Google Scholar]
- Ghiani, G.; Manni, E.; Quaranta, A.; Triki, C. Anticipatory algorithms for same-day courier dispatching. Transp. Res. Part E Logist. Transp. Rev. 2009, 45, 96–106. [Google Scholar] [CrossRef]
- Azi, N.; Gendreau, M.; Potvin, J.Y. A dynamic vehicle routing problem with multiple delivery routes. Ann. Oper. Res. 2010, 199, 103–112. [Google Scholar] [CrossRef]
- Pillac, V.; Guéret, C.; Medaglia, A. An event-driven optimization framework for dynamic vehicle routing. Decis. Support Syst. 2012, 54, 414–423. [Google Scholar] [CrossRef]
- Sarasola, B.; Doerner, K.; Schmid, V.; Alba, E. Variable neighborhood search for the stochastic and dynamic vehicle routing problem. Ann. Oper. Res. 2015, 236, 425–461. [Google Scholar] [CrossRef]
- Ferrucci, F.; Bock, S. Pro-active real-time routing in applications with multiple request patterns. Eur. J. Oper. Res. 2016, 253, 356–371. [Google Scholar] [CrossRef]
- Tirado, G.; Hvattum, L.M. Determining departure times in dynamic and stochastic maritime routing and scheduling problems. Flex. Serv. Manuf. J. 2017, 29, 553–571. [Google Scholar] [CrossRef]
- Voccia, S.A.; Campbell, A.M.; Thomas, B.W. The Same-Day Delivery Problem for Online Purchases. Transp. Sci. 2019, 53, 167–184. [Google Scholar] [CrossRef]
- Ausseil, R.; Pazour, J.; Ulmer, M.W. Supplier Menus for Dynamic Matching in Peer-to-Peer Transportation Platforms. Transp. Sci. 2021, 56, 1111–1408. [Google Scholar] [CrossRef]
- Papastavrou, J.D. A stochastic and dynamic routing policy using branching processes with state dependent immigration. Eur. J. Oper. Res. 1996, 95, 167–177. [Google Scholar] [CrossRef]
- Yang, J.; Jaillet, P.; Mahmassani, H. Real-Time Multivehicle Truckload Pickup and Delivery Problems. Transp. Sci. 2004, 38, 135–148. [Google Scholar] [CrossRef]
- Hvattum, L.M.; Løkketangen, A.; Laporte, G. A branch-and-regret heuristic for stochastic and dynamic vehicle routing problems. Networks 2007, 49, 330–340. [Google Scholar] [CrossRef]
- Xiang, Z.; Chu, C.; Chen, H. The study of a dynamic dial-a-ride problem under time dependent stochastic environments. Eur. J. Oper. Res. 2008, 185, 534–551. [Google Scholar] [CrossRef]
- Pavone, M.; Bisnik, N.; Frazzoli, E.; Isler, V. A Stochastic and Dynamic Vehicle Routing Problem with Time Windows and Customer Impatience. Mob. Netw. Appl. 2009, 14, 350–364. [Google Scholar] [CrossRef]
- Lorini, S.; Potvin, J.Y.; Zufferey, N. Online vehicle routing and scheduling with dynamic travel times. Comput. Oper. Res. 2011, 38, 1086–1090. [Google Scholar] [CrossRef]
- Vodopivec, N.; Miller-Hooks, E. An optimal stopping approach to managing travel-time uncertainty for time-sensitive customer pickup. Transp. Res. Part B Methodol. 2017, 102, 22–37. [Google Scholar] [CrossRef]
- Billing, C.; Jaehn, F.; Wensing, T. A multiperiod auto-carrier transportation problem with probabilistic future demands. J. Bus. Econ. 2018, 88, 1009–1028. [Google Scholar] [CrossRef]
- Hyland, M.; Mahmassani, H. Dynamic autonomous vehicle fleet operations: Optimization-based strategies to assign AVs to immediate traveler demand requests. Transp. Res. Part C Emerg. Technol. 2018, 92, 278–297. [Google Scholar] [CrossRef]
- Gendreau, M.; Laporte, G.; Séguin, R. A Tabu Search Heuristic for the Vehicle Routing Problem with Stochastic Demands and Customers. Oper. Res. 1996, 44, 469–477. [Google Scholar] [CrossRef]
- Secomandi, N. Comparing neuro-dynamic programming algorithms for the vehicle routing problem with stochastic demands. Comput. Oper. Res. 2000, 27, 1201–1225. [Google Scholar] [CrossRef]
- Secomandi, N. A Rollout Policy for the Vehicle Routing Problem with Stochastic Demands. Oper. Res. 2001, 49, 796–802. [Google Scholar] [CrossRef]
- Haghani, A.; Jung, S. A dynamic vehicle routing problem with time-dependent travel times. Comput. Oper. Res. 2005, 32, 2959–2986. [Google Scholar] [CrossRef]
- Ichoua, S.; Gendreau, M.; Potvin, J.Y. Exploiting Knowledge About Future Demands for Real-Time Vehicle Dispatching. Transp. Sci. 2006, 40, 211–225. [Google Scholar] [CrossRef]
- Pavone, M.; Frazzoli, E.; Bullo, F. Decentralized algorithms for stochastic and dynamic vehicle routing with general demand distribution. In Proceedings of the 2007 46th IEEE Conference on Decision and Control, New Orleans, LA, USA, 12–14 December 2007; pp. 4869–4874. [Google Scholar] [CrossRef]
- Novoa, C.; Storer, R. An approximate dynamic programming approach for the vehicle routing problem with stochastic demands. Eur. J. Oper. Res. 2009, 196, 509–515. [Google Scholar] [CrossRef]
- Pavone, M.; Frazzoli, E.; Bullo, F. Adaptive and Distributed Algorithms for Vehicle Routing in a Stochastic and Dynamic Environment. IEEE Trans. Autom. Control 2011, 56, 1259–1274. [Google Scholar] [CrossRef]
- Ferrucci, F.; Bock, S.; Gendreau, M. A pro-active real-time control approach for dynamic vehicle routing problems dealing with the delivery of urgent goods. Eur. J. Oper. Res. 2013, 225, 130–141. [Google Scholar] [CrossRef]
- Schilde, M.; Doerner, K.; Hartl, R. Integrating stochastic time-dependent travel speed in solution methods for the dynamic dial-a-ride problem. Eur. J. Oper. Res. 2014, 238, 18–30. [Google Scholar] [CrossRef]
- Albareda-Sambola, M.; Fernandez, E.; Laporte, G. The dynamic multiperiod vehicle routing problem with probabilistic information. Comput. Oper. Res. 2014, 48, 31–39. [Google Scholar] [CrossRef]
- Archetti, C.; Savelsbergh, M.; Speranza, M.G. The Vehicle Routing Problem with Occasional Drivers. Eur. J. Oper. Res. 2016, 254, 472–480. [Google Scholar] [CrossRef]
- Tirado, G.; Hvattum, L.M. Improved solutions to dynamic and stochastic maritime pick-up and delivery problems using local search. Ann. Oper. Res. 2017, 253, 825–843. [Google Scholar] [CrossRef]
- Zou, H.; Dessouky, M. A look-ahead partial routing framework for the stochastic and dynamic vehicle routing problem. J. Veh. Routing Algorithms 2018, 1, 73–88. [Google Scholar] [CrossRef]
- Klein, R.; Mackert, J.; Neugebauer, M.; Steinhardt, C. A model-based approximation of opportunity cost for dynamic pricing in attended home delivery. OR Spectrum Quant. Approaches Manag. 2018, 40, 969–996. [Google Scholar] [CrossRef]
- Wang, F.; Liao, F.; Li, Y.; Yan, X.; Chen, X. An ensemble learning based multi-objective evolutionary algorithm for the dynamic vehicle routing problem with time windows. Comput. Ind. Eng. 2021, 154, 107131. [Google Scholar] [CrossRef]
- NYC Taxi and Limousine Commission (TLC) Trip Record Data. Available online: https://www.nyc.gov/site/tlc/about/tlc-trip-record-data.page (accessed on 30 November 2023).
- Bertsimas, D.; Jaillet, P.; Martin, S. Online Vehicle Routing: The Edge of Optimization in Large-Scale Applications. Oper. Res. 2019, 67, 1–294. [Google Scholar] [CrossRef]
- Merchán, D.; Arora, J.; Pachon, J.; Konduri, K.; Winkenbach, M.; Parks, S.; Noszek, J. 2021 Amazon Last Mile Routing Research Challenge: Data Set. Transp. Sci. 2022; online ahead of print. [Google Scholar] [CrossRef]
- EURO Meets NeurIPS 2022 Vehicle Routing Competition. Available online: https://euro-neurips-vrp-2022.challenges.ortec.com/ (accessed on 30 November 2023).
- Hildebrandt, F.D.; Thomas, B.W.; Ulmer, M.W. Where the Action is: Let’s make Reinforcement Learning for Stochastic Dynamic Vehicle Routing Problems work! arXiv 2021, arXiv:2103.00507. [Google Scholar]















| Information Quality | |||
|---|---|---|---|
| Deterministic Input | Stochastic Input | ||
| Information evolution | Input known before route planning (route remains constant) | Static and Deterministic | Static and Stochastic |
| Input changes during route execution (route adapts to changing conditions) | Dynamic and Deterministic | Dynamic and Stochastic | |
| Reference | MDP | VFA | PFA | AC | DL | MA | SSA | ASR |
|---|---|---|---|---|---|---|---|---|
| [83] Maxwell et al. (2010) | A | ✓ | ✓ | ✓ | ||||
| [84] Schmid (2012) | A | ✓ | ✓ | ✓ | ||||
| [124] Goodson et al. (2015) | A | ✓ | ✓ | |||||
| [66] Kim et al. (2016) | A | ✓ | ||||||
| [125] Çimen & Soysal (2017) | A | ✓ | ||||||
| [79] Zhang et al. (2017) | A | ✓ | ||||||
| [97] Ulmer et al. (2017) | A | ✓ | ✓ | |||||
| [134] Ulmer & Thomas (2018) | A | ✓ | ||||||
| [63] Brinkmann et al. (2019) | A | ✓ | ✓ | |||||
| [126] Al-Kanj et al. (2020) | A | ✓ | ✓ | |||||
| [56] Vinsensius et al. (2020) | A | ✓ | ||||||
| [130] Kullman et al. (2020) | A | ✓ | ✓ | |||||
| [131] Qin et al. (2020) | A | ✓ | ✓ | |||||
| [76] Mao et al. (2020) | A | ✓ | ✓ | ✓ | ✓ | |||
| [127] Oda (2021) | A | ✓ | ||||||
| [128] Ding et al. (2021) | A | ✓ | ||||||
| [132] Li et al. (2021) | A | ✓ | ✓ | |||||
| [137] Bono et al. (2021) | A | ✓ | ✓ | ✓ | ✓ | ✓ | ✓ | |
| [129] Beirigo et al. (2022) | A | ✓ | ||||||
| [133] Jahanshahi et al. (2022) | A | ✓ | ✓ | |||||
| [111] Ulmer et al. (2015) | R | ✓ | ✓ | ✓ | ||||
| [112] Ulmer et al. (2018) | R | ✓ | ✓ | ✓ | ||||
| [113] Ulmer & Thomas (2018) | R | ✓ | ✓ | |||||
| [114] Ulmer et al. (2018) | R | ✓ | ✓ | ✓ | ||||
| [115] Ulmer et al. (2018) | R | ✓ | ✓ | ✓ | ||||
| [73] Ulmer (2019) | R | ✓ | ✓ | ✓ | ||||
| [80] Ulmer & Streng (2019) | R | ✓ | ||||||
| [116] Ulmer (2020) | R | ✓ | ✓ | |||||
| [117] Ulmer & Thomas (2020) | R | ✓ | ✓ | ✓ | ||||
| [119] Joe & Lau (2020) | R | ✓ | ✓ | ✓ | ||||
| [135] Ma et al. (2021) | R | ✓ | ✓ | ✓ | ||||
| [120] Hildebrandt & Ulmer (2021) | R | ✓ | ✓ | ✓ | ✓ | |||
| [121] Chen et al. (2022) | R | ✓ | ✓ | ✓ | ||||
| [118] Basso et al. (2022) | R | ✓ | ✓ | ✓ | ||||
| [122] Silva et al. (2023) | R | ✓ | ✓ | ✓ | ✓ | |||
| [123] Chen et al. (2023) | R | ✓ | ✓ | ✓ | ||||
| [86] Zhang et al. (2023) | R | ✓ | ✓ |
Disclaimer/Publisher’s Note: The statements, opinions and data contained in all publications are solely those of the individual author(s) and contributor(s) and not of MDPI and/or the editor(s). MDPI and/or the editor(s) disclaim responsibility for any injury to people or property resulting from any ideas, methods, instructions or products referred to in the content. |
© 2023 by the authors. Licensee MDPI, Basel, Switzerland. This article is an open access article distributed under the terms and conditions of the Creative Commons Attribution (CC BY) license (https://creativecommons.org/licenses/by/4.0/).
Share and Cite
Mardešić, N.; Erdelić, T.; Carić, T.; Đurasević, M. Review of Stochastic Dynamic Vehicle Routing in the Evolving Urban Logistics Environment. Mathematics 2024, 12, 28. https://doi.org/10.3390/math12010028
Mardešić N, Erdelić T, Carić T, Đurasević M. Review of Stochastic Dynamic Vehicle Routing in the Evolving Urban Logistics Environment. Mathematics. 2024; 12(1):28. https://doi.org/10.3390/math12010028
Chicago/Turabian StyleMardešić, Nikola, Tomislav Erdelić, Tonči Carić, and Marko Đurasević. 2024. "Review of Stochastic Dynamic Vehicle Routing in the Evolving Urban Logistics Environment" Mathematics 12, no. 1: 28. https://doi.org/10.3390/math12010028
APA StyleMardešić, N., Erdelić, T., Carić, T., & Đurasević, M. (2024). Review of Stochastic Dynamic Vehicle Routing in the Evolving Urban Logistics Environment. Mathematics, 12(1), 28. https://doi.org/10.3390/math12010028

