Model for Choosing the Shape Parameter in the Multiquadratic Radial Basis Function Interpolation of an Arbitrary Sine Wave and Its Application
Abstract
1. Introduction
2. Selection of Shape Parameters in MQ-RBF Interpolation
2.1. MQ-RBF
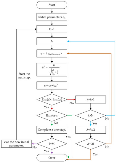
2.2. MQ-RBF Shape Parameters Chosen Using the Random Walk Algorithm
- Step 1: Specify as the number of walks, as the number of current iterations, accuracy for step control, and accuracy for error control. Set and the initial parameter .
- Step 2: The initial step length is for the first walk. Each iteration generates a random N-dimensional vector , which is then standardized to obtain , satisfying
- Step 3: Calculate the value of :
3. MQ-RBF Interpolation of Sine Waves
3.1. Basic Parameters of Sine Waves
3.2. Influence of Sine Wave Basic Parameters on MQ-RBF Interpolation
- Experiment 1: Changing .
- Experiment 2: Changing .
- Experiment 3: Changing .
- Experiment 4: Changing .
3.3. Shape Parameter Selection Model for Single-Frequency Sine Wave and Its Verification
4. Shape Parameter Selection Model for Multi-Frequency Sinusoidal Signal
4.1. Shape Parameter Selection for Multi-Frequency Sinusoidal Signal
- Two-frequency superposition signal:
- Three-frequency superposition signal:
- Four-frequency superposition signal:
- Five-frequency superposition signal:
- Six-frequency superposition signal:
4.2. Selection of Regression Model
4.3. Bayesian Optimization-Based Random Forest Method to Construct Shape Parameter Selection Model
5. Application of Model
5.1. MQ-RBF Interpolation Subdivision Least Squares Method
5.1.1. Parameter Estimation of Sine Signal
5.1.2. MQ-RBF Interpolation Subdivision Least Squares Method for Fitting a Sine Signal
- Step 1: We selected appropriate interpolation shape parameters for known frequencies using the model.
- Step 2: Based on this shape parameter, MQ-RBF was used to interpolate between the sampled data to increase the data volume.
- Step 3: Following interpolation and refinement, the data were fitted using least squares, and the outcomes were validated.
5.2. Application of Model in Channel Clock Delay Problem of TIADC System
5.2.1. Multi-Frequency Sine Fitting and Output Signal of TIADC System
5.2.2. Channel Clock Delay in TIADC System
6. Conclusions
Author Contributions
Funding
Data Availability Statement
Acknowledgments
Conflicts of Interest
References
- Franke, R. Scattered data interpolation: Tests of some methods. Math. Comput. 1982, 38, 181–200. [Google Scholar]
- Afiatdoust, F.; Esmaeilbeigi, M. Optimal variable shape parameters using genetic algorithm for radial basis function approximation. Ain. Shams Eng. J. 2015, 6, 639–647. [Google Scholar] [CrossRef]
- Chen, W.; Hong, Y.; Lin, J. The sample solution approach for determination of the optimal shape parameter in the Multiquadric function of the Kansa method. Comput. Math. Appl. 2018, 75, 2942–2954. [Google Scholar] [CrossRef]
- Gu, J.; Jung, J.H. Adaptive Gaussian radial basis function methods for initial value problems: Construction and comparison with adaptive multiquadric radial basis function methods. J. Comput. Appl. Math. 2021, 381, 113036. [Google Scholar] [CrossRef]
- Na, J.; Yang, J.; Wu, X.; Guo, Y. Robust adaptive parameter estimation of sinusoidal signals. Automatica 2015, 53, 376–384. [Google Scholar] [CrossRef]
- Gavin, H.P. The Levenberg-Marquardt Algorithm for Nonlinear Least Squares Curve-Fitting Problems. Ph.D. Thesis, Duke University, Durham, NC, USA, 2019; p. 19. [Google Scholar]
- Niu, G.; Liu, C.; Zhang, J.; Li, X.; Luo, X. Research progress of time-interleaved analog-to-digital converters. Integration 2021, 81, 313–321. [Google Scholar]
- Li, X.; Huang, C.; Ding, D.; Wu, J. A review on calibration methods of timing-skew in time-interleaved ADCs. J. Circuits Syst. Comput. 2020, 29, 2030002. [Google Scholar] [CrossRef]
- Abbaszadeh, A.; Aghdam, E.N.; Rosado-Muñoz, A. Digital background calibration algorithm and its FPGA implementation for timing mismatch correction of time-interleaved ADC. Analog. Integr. Circuits Signal Process. 2019, 99, 299–310. [Google Scholar] [CrossRef]
- Xiong, W.; Zhang, Z.; Sun, L.; Liu, Y.; Liu, H.; Lang, L.; Dong, Y. Fast convergent background calibration technique for timing mismatch in M-channel time-interleaved ADCs. AEU-Int. J. Electron. Commun. 2022, 153, 154282. [Google Scholar] [CrossRef]
- Salib, A.; Flanagan, M.F.; Cardiff, B. A high-precision time skew estimation and correction technique for time-interleaved ADCs. IEEE Trans. Circuits Syst. I Regul. Pap. 2019, 66, 3747–3760. [Google Scholar] [CrossRef]
- Liu, C.S.; Liu, D. Optimal shape parameter in the MQ-RBF by minimizing an energy gap functional. Appl. Math. Lett. 2018, 86, 157–165. [Google Scholar] [CrossRef]
- Luh, L.T. A direct prediction of the shape parameter in the collocation method of solving Poisson equation. Mathematics 2022, 10, 3583. [Google Scholar] [CrossRef]
- Ahmad Khan, M.; Altamimi, A.; Hussain Khan, Z.; Shehzad Khattak, K.; Khan, S.; Ullah, A.; Ali, M. Multiquadric radial basis function approximation scheme for solution of total variation based multiplicative noise removal model. Comput. Model. Eng. Sci. 2021, 126, 55–88. [Google Scholar]
- Ghalichi, S.S.S.; Amirfakhrian, M.; Allahviranloo, T. An algorithm for choosing a good shape parameter for radial basis functions method with a case study in image processing. Results Appl. Math. 2022, 16, 100337. [Google Scholar] [CrossRef]
- Xu, C.; Sun, J.; Wang, C. An image encryption algorithm based on random walk and hyperchaotic systems. Int. J. Bifurc. Chaos 2020, 30, 2050060. [Google Scholar] [CrossRef]
- O’Leary, P.; Ninevski, D. Estimating parameters of a sine wave by the method of variable projection. In Proceedings of the 2021 IEEE International Instrumentation and Measurement Technology Conference (I2MTC), Glasgow, UK, 17–20 May 2021; IEEE: Piscataway, NJ, USA, 2021; pp. 1–6. [Google Scholar]
- Belega, D.; Petri, D. Fast procedures for accurate parameter estimation of sine-waves affected by noise and harmonic distortion. Digit. Signal Process. 2021, 114, 103035. [Google Scholar] [CrossRef]
- Speiser, J.L.; Miller, M.E.; Tooze, J.; Ip, E. A comparison of random forest variable selection methods for classification prediction modeling. Expert Syst. Appl. 2019, 134, 93–101. [Google Scholar] [CrossRef] [PubMed]
- Cai, M.; Wang, Y.; Zhao, W.; Shi, X.; Li, T. Study on Local Brittleness of Rock Based on Multiple Linear Regression Method: Case Study of Shahejie Formation. Geofluids 2023, 2023, 6189068. [Google Scholar] [CrossRef]
- Wang, Y.; Liao, W.; Chang, Y. Gated recurrent unit network-based short-term photovoltaic forecasting. Energies 2018, 11, 2163. [Google Scholar] [CrossRef]
- Pisner, D.A.; Schnyer, D.M. Support vector machine. In Machine Learning; Academic Press: Cambridge, MA, USA, 2020; pp. 101–121. [Google Scholar]
- Van Houdt, G.; Mosquera, C.; Nápoles, G. A review on the long short-term memory model. Artif. Intell. Rev. 2020, 53, 5929–5955. [Google Scholar] [CrossRef]
- Victoria, A.H.; Maragatham, G. Automatic tuning of hyperparameters using Bayesian optimization. Evol. Syst. 2021, 12, 217–223. [Google Scholar] [CrossRef]
- Shen, Y.; Hu, S.; Cai, S.; Chen, M. Software Defect Prediction based on Bayesian Optimization Random Forest. In Proceedings of the 2022 9th International Conference on Dependable Systems and Their Applications (DSA), Wulumuqi, China, 4–5 August 2022; IEEE: Piscataway, NJ, USA, 2022; pp. 1012–1013. [Google Scholar]
- Lin, S.; Rothleitner, C.; Rogge, N.; Fröhlich, T. Influences on amplitude estimation using three-parameter sine fitting algorithm in the velocity mode of the Planck-Balance. Acta IMEKO 2020, 9, 40–46. [Google Scholar] [CrossRef]
- Belega, D.; Petri, D.; Dallet, D. Amplitude and phase estimation of real-valued sine wave via frequency-domain linear least-squares algorithms. IEEE Trans. Instrum. Meas. 2018, 67, 1065–1077. [Google Scholar] [CrossRef]
- Sato, K.; Ishida, T.; Okamoto, T.; Ichikawa, T.; Wei, J.; Nakatani, T.; Zhao, Y.; Katayama, S.; Yamamoto, S.; Kuwana, A.; et al. Revisit to accurate ADC testing with incoherent sampling using proper sinusoidal signal and sampling frequencies. In Proceedings of the 2021 IEEE International Test Conference (ITC), Anaheim, CA, USA, 10–15 October 2021; IEEE: Piscataway, NJ, USA, 2021; pp. 284–288. [Google Scholar]










| 1 | 2 | 0 | 0 | 0.54027 |
| 0.54215 | ||
| 0.03104 | 0.54372 | |
| −64.6768 | 0.54372 | |
| 934.308 | 0.54374 | |
| 0.01714 | 0.53808 | |
| 7.61477 | 0.54941 | |
| −0.00829 | 0.54299 | |
| −420.971 | 0.54425 | |
| −8.32622 | 0.54828 | |
| 27.5818 | 0.54859 |
| −10 | 0.54277 | |
| 10 | 0.54220 | |
| 9.72498 | 0.54346 | |
| 8.65799 | 0.54750 | |
| −7.38996 | 0.54001 | |
| 6.09465 | 0.54964 | |
| −5.53881 | 0.54770 | |
| 4.57121 | 0.54895 | |
| 3.60134 | 0.54661 | |
| −2.39507 | 0.54287 |
| −100 | 0.54335 | |
| 1 | 0.54329 | |
| 98.5413 | 0.54132 | |
| −89.7648 | 0.54179 | |
| −74.0079 | 0.54297 | |
| −69.0902 | 0.54270 | |
| 0.53377 | 0.54217 | |
| 0.40842 | 0.54905 | |
| −0.36635 | 0.54351 | |
| −0.21247 | 0.54329 |
| −1000 | 0.54306 | |
| 0.1 | 0.54288 | |
| 993.922 | 0.54387 | |
| 839.581 | 0.54742 | |
| −710.5849 | 0.54194 | |
| 674.022 | 0.54008 | |
| 0.05656 | 0.54846 | |
| 0.04163 | 0.54921 | |
| 0.03244 | 0.54245 |
| 4 | 1.08075 | ||
| 6 | 1.62036 | ||
| 8 | 2.16131 | ||
| 10 | 2.70135 | ||
| 12 | 3.24163 | ||
| 14 | 3.78189 | ||
| 16 | 4.32217 | ||
| 18 | 4.86243 | ||
| 20 | 5.40251 |
| 1 | 0.27014 | ||
| 2/3 | 0.18009 | ||
| 1/2 | 0.13506 | ||
| 2/5 | 0.10805 | ||
| 1/3 | 0.09004 | ||
| 2/7 | 0.07718 | ||
| 1/4 | 0.06753 | ||
| 2/9 | 0.06003 | ||
| 1/5 | 0.05403 |
| 40 | 10.8055 | ||
| 60 | 16.2075 | ||
| 80 | 21.6114 | ||
| 100 | 27.0127 | ||
| 120 | 34.4161 | ||
| 140 | 37.8192 | ||
| 160 | 43.2217 | ||
| 180 | 48.6246 | ||
| 200 | 54.0269 |
| 1/10 | 0.02701 | ||
| 1/15 | 0.01802 | ||
| 1/20 | 0.01351 | ||
| 1/25 | 0.01084 | ||
| 1/30 | 0.00904 | ||
| 1/35 | 0.00772 | ||
| 1/40 | 0.00675 | ||
| 1/45 | 0.00603 | ||
| 1/50 | 0.00541 |
| No. | Function |
|---|---|
| 1 | |
| 2 | |
| 3 | |
| 4 | |
| 5 | |
| 6 | |
| 7 | |
| 8 | |
| 9 | |
| 10 | |
| 11 | |
| 12 |
| No. | ||||
|---|---|---|---|---|
| Model | Algorithm | Model | Algorithm | |
| 1 | 0.177533 | 0.176142 | ||
| 2 | 0.195270 | 0.193445 | ||
| 3 | 0.224731 | 0.223564 | ||
| 4 | 0.409484 | 0.417821 | ||
| 5 | 0.582334 | 0.582365 | ||
| 6 | 2.186033 | 2.187564 | ||
| 7 | 3.179314 | 3.278312 | ||
| 8 | 24.29237 | 24.78781 | ||
| 9 | 62.00492 | 61.98731 | ||
| 10 | 364.6165 | 365.8971 | ||
| 11 | 2719.081 | 2721.782 | ||
| 12 | 8564.745 | 8566.898 | ||
| Model | Time (min) | MSE | MAE | |
|---|---|---|---|---|
| RF | 2041 | 0.929578 | 0.348787 | 0.457872 |
| LSTM | 2092 | 0.832451 | 1.323724 | 2.876757 |
| GRU | 1982 | 0.807843 | 1.634312 | 2.487212 |
| SVR | 2781 | 0.738972 | 5.624245 | 7.997901 |
| MLR | 1867 | 0.658931 | 13.63112 | 16.89777 |
| Model | Evaluation Index | Result |
|---|---|---|
| BO-RF | Time (min) | 2144 |
| 0.9684 | ||
| MSE | 0.1956826 | |
| MAE | 0.38006 |
| No. | Sine Wave | Sample Point |
|---|---|---|
| 13 | 25 | |
| 14 | 58 | |
| 15 | 101 |
| NO. | Result | |||
|---|---|---|---|---|
| 13 | Fitting | 4.999999838 | 0.523598792 | 0.300000818 |
| AE | ||||
| 14 | Fitting | 2.000000017 | 1.047197547 | 0.100000024 |
| AE | ||||
| 15 | Fitting | 9.999999513 | 5.000002217 | 0.700000034 |
| AE |
| NO. | Result | |||
|---|---|---|---|---|
| 13 | Fitting | 4.999978884 | 0.523603403 | 0.300006379 |
| AE | ||||
| 14 | Fitting | 1.999999286 | 1.047198565 | 0.099999622 |
| AE | ||||
| 15 | Fitting | 10.00003079 | 5.000017421 | 0.700000058 |
| AE |
Disclaimer/Publisher’s Note: The statements, opinions and data contained in all publications are solely those of the individual author(s) and contributor(s) and not of MDPI and/or the editor(s). MDPI and/or the editor(s) disclaim responsibility for any injury to people or property resulting from any ideas, methods, instructions or products referred to in the content. |
© 2023 by the authors. Licensee MDPI, Basel, Switzerland. This article is an open access article distributed under the terms and conditions of the Creative Commons Attribution (CC BY) license (https://creativecommons.org/licenses/by/4.0/).
Share and Cite
Sun, J.; Wang, L.; Gong, D. Model for Choosing the Shape Parameter in the Multiquadratic Radial Basis Function Interpolation of an Arbitrary Sine Wave and Its Application. Mathematics 2023, 11, 1856. https://doi.org/10.3390/math11081856
Sun J, Wang L, Gong D. Model for Choosing the Shape Parameter in the Multiquadratic Radial Basis Function Interpolation of an Arbitrary Sine Wave and Its Application. Mathematics. 2023; 11(8):1856. https://doi.org/10.3390/math11081856
Chicago/Turabian StyleSun, Jian, Ling Wang, and Dianxuan Gong. 2023. "Model for Choosing the Shape Parameter in the Multiquadratic Radial Basis Function Interpolation of an Arbitrary Sine Wave and Its Application" Mathematics 11, no. 8: 1856. https://doi.org/10.3390/math11081856
APA StyleSun, J., Wang, L., & Gong, D. (2023). Model for Choosing the Shape Parameter in the Multiquadratic Radial Basis Function Interpolation of an Arbitrary Sine Wave and Its Application. Mathematics, 11(8), 1856. https://doi.org/10.3390/math11081856

