Spectral Analysis for Comparing Bitcoin to Currencies and Assets
Abstract
1. Introduction
- (i)
- In Section 2, we present the rationale for the choice of the reference currency against which all other currencies, Bitcoin and Gold are priced, and the choice of the state-backed currencies studied.
- (ii)
- Next, in Section 3, we detail the ARMA process modelling of the returns of the exchange rates.
- (iii)
- Section 4 introduces the distance between currencies and assets as the distance between Power Spectral Densities (PSD) (associated with currencies by means of ARMA modelling of the returns of the exchange rates against a fixed currency) and computes this distance between all pairs of currencies, Bitcoin and Gold. Next, we introduce a statistical test—based on the observed probability distribution of the returns of exchange rates—that allows, in the particular case chosen, to more precisely and firmly analyse the differences between currencies, Bitcoin and Gold.
- (iv)
- In Section 5, we develop a result on the probability law of the distances of PSDs that justifies the empirical results presented in Section 4. These results encompass the case of asymptotically Gaussian-distributed PSD estimators. This result shows that, when considering observed spectral distances as random variables, the law of the distance of these spectral distances has, under assumptions that are verified in our study, a generalised Gamma distribution.
- (v)
- Finally, in Appendix B, we study a variation of the assumption on the normality of returns of exchange rates of currencies that shows that this assumption may be acceptable in a preliminary study of differences between our chosen currencies.
- The introduction of the distance between Power Spectral Densities to differentiate the variance and auto-covariance behaviours of currencies, Bitcoin and the asset Gold.
- The confirmation that an initial grouping of currencies, Bitcoin and Gold, by broad macro-economic criteria, reflects in the grouping driven by the distance between Power Spectral Densities (PSD).
- The proposal of a statistical test to ascertain the difference of distances between the PSD associated with currencies, Bitcoin and Gold and of a mathematical result that justifies the modelling approaches followed.
- Theorem 1 giving the probability law of the distance of observed spectral densities under assumptions that are general in the sense that these are assumptions verified with the data analysed in this work.
2. Foreign Exchange Markets and the Choice of Currencies and Assets to Study
2.1. On the Choice of the Reference Currency
- United States dollar (Dollar), USD (United States).
- Euro, EUR (Eurozone).
- Pound Sterling, GBP (United Kingdom).
- Australian dollar, AUD (Australia).
- Canadian dollar, CAD (Canada).
- Swiss franc, CHF (Switzerland).
- Japanese yen, JPY (Japan).
2.2. On the Choice of Other Currencies and the Asset Gold
- The Majors: DOL, EUR, GBP, AUD, CAD and JPY.
- The BRICS: BRL, RUB, INR, CNY and ZAR.
- Independent Currencies: ILS, NOK, SEK and PLN.
- Others: BTC and XAU.
3. Time-Series Analysis of the Data
3.1. Stationarity Inspection
3.2. ARMA Modelling of the Returns of the Exchange Rates of Currencies against CHF
4. Comparing Currencies and Assets via the PSDs of Returns of Exchange Rates
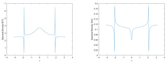
4.1. Power Spectral Density for the ARMA Process
4.2. Distance between Power Spectral Densities
- A group of currencies for which distances among the elements of the group has order of magnitude equal to (the Majors, the independent ones, INR and CNY).
- Another group of currencies—disjoint from the first group—for which distances among the elements of the group has order of magnitude of (the remaining BRICS and the asset Gold).
- Bitcoin, which has a distance from the other currencies of around 7.

4.3. A Statistical Test for Distances between PSDs Associated with Currencies and Assets
- (a)
- If normality of returns—derived from the exchange rates against the reference currency CHF—is assumed a priori (see Appendix B), the sample means and the sample variances of the returns of Dollar and Euro, respectively, are computed. With these values, a simulation of a sample of the returns of the two currencies is implemented, using Monte Carlo method. More precisely, an array of 2000 random numbers is generated from the normal distribution and from for Dollar and Euro, respectively. Then, ARMA modelling is executed and spectral density function is calculated for both the simulated returns. Finally, the distance between the computed PSDs is evaluated. This procedure—from the simulation—is repeated 1000 times, obtaining 1000 values of distances. The results are summarised in Figure 5. The red line represents the distance between Dollar and Euro computed using the real returns (row 2, column 1 of the matrix in Figure 4).With those data, it is possible to produce a statistical test with the null hypothesis:H0:The spectral density of a given currency is either Dollars or Euros.Significance levels are used. The corresponding empirical quantiles are:The steps for the test are the following:
- (b)
- In order to avoid making assumptions about the distribution of the returns, the empirical cumulative distribution function is considered. This function is computed for both Dollar and Euro returns and 2000 random numbers are generated from it, for the two currencies. Then, the same steps as in Case (a) are repeated. The resulting histogram is shown below in Figure 6.
- (c)
- Another nonparametric representation of the probability density function of Dollar and Euro returns can be used, namely the kernel distribution. From this, a simulation is performed, and all the calculations are repeated. The new quantiles are given in Formulas (10) and (11), and the new rejection areas are shown in Figure 7.
4.4. A Discussion of the Results of the Statistical Tests
4.5. An Alternative to ARMA Modelling for Comparing Currencies and Assets: The Periodogram
5. On the Law of the Distance of Two Spectral Densities
- 1.
- Assumption A: a Gamma distribution provides a good fit for the random variable given by:with the parameter of the Gamma distribution verifying .
- 2.
- Assumption B: for arbitrarily values close to one another in , the random variables given by:are independent.
- 3.
- Assumption C: for , we have that, for some constants ,
6. Conclusions
- The Majors, the independent ones, INR and CNY.
- The remaining BRICS and gold.
- Bitcoin.
Author Contributions
Funding
Data Availability Statement
Acknowledgments
Conflicts of Interest
Appendix A. Power Spectral Densities




Appendix B. Normality of Returns


References
- von Mises, L. The Theory of Money and Credit; Liberty Fund: Indianapolis, Indiana, 1981. [Google Scholar]
- Mandel, E. Traité d’économie Marxiste; Number vol. 2 in Traité d’économie marxiste; Union Générale d’Éditions; René Julliard: Paris, France, 1962. [Google Scholar]
- Marx, K.; Mandel, E.; Fowkes, B. Capital: A Critique of Political Economy; Capital, Penguin Books Ltd.: Harmondsworth, UK, 2004. [Google Scholar]
- Friedman, M. The Optimum Quantity of Money, 1st ed.; Nobel Laureates in Economics; Aldine Transaction: Piscataway, NJ, USA, 1969; pp. xii, 296. [Google Scholar]
- Yermack, D. Chapter 2—Is Bitcoin a Real Currency? An Economic Appraisal. In Handbook of Digital Currency, 1st ed.; Chuen, D.L.K., Ed.; Academic Press: San Diego, CA, USA, 2015; pp. 31–43. [Google Scholar]
- Nakamoto, S. Bitcoin: A peer-to-peer electronic cash system. Bitcoin White Paper. Available online: https://bitcoin.org/bitcoin.pdf (accessed on 14 February 2023).
- Taheri, S.; Mann, J.; McWhirter, A. The Nexus between Cryptocurrencies, Currencies and Commodities: A Primer. In Cryptofinance; World Scientific Publishing Co. Pte. Ltd.: Singapore, 2022; Chapter 10; pp. 191–206. [Google Scholar] [CrossRef]
- Corbet, S.; Meegan, A.; Larkin, C.; Lucey, B.; Yarovaya, L. Exploring the dynamic relationships between cryptocurrencies and other financial assets. Econ. Lett. 2018, 165, 28–34. [Google Scholar] [CrossRef]
- Panagiotidis, T.; Stengos, T.; Vravosinos, O. On the determinants of bitcoin returns: A LASSO approach. Financ. Res. Lett. 2018, 27, 235–240. [Google Scholar] [CrossRef]
- Assaf, A.; Mokni, K.; Yousaf, I.; Bhandari, A. Long memory in the high frequency cryptocurrency markets using fractal connectivity analysis: The impact of COVID-19. Res. Int. Bus. Financ. 2023, 64, 101821. [Google Scholar] [CrossRef]
- Nguyen, L.H.; Chevapatrakul, T.; Yao, K. Investigating tail-risk dependence in the cryptocurrency markets: A LASSO quantile regression approach. J. Empir. Financ. 2020, 58, 333–355. [Google Scholar] [CrossRef]
- Xu, H.; Xu, X.; Wu, Z.; Guo, H.; Zhang, Y.; Wang, H. A Study on Bitcoin Price Volatility Based on the SVAR Model and Impulse Response Analysis. In Blockchain and Trustworthy Systems; Dai, H.N., Liu, X., Luo, D.X., Xiao, J., Chen, X., Eds.; Springer: Singapore, 2021; pp. 214–225. [Google Scholar]
- Dyhrberg, A.H. Bitcoin, gold and the dollar—A GARCH volatility analysis. Financ. Res. Lett. 2016, 16, 85–92. [Google Scholar] [CrossRef]
- Gronwald, M. Is Bitcoin a Commodity? On price jumps, demand shocks, and certainty of supply. J. Int. Money Financ. 2019, 97, 86–92. [Google Scholar] [CrossRef]
- Guizani, S.; Nafti, I.K. The Determinants of Bitcoin Price Volatility: An Investigation With ARDL Model. Procedia Comput. Sci. 2019, 164, 233–238. [Google Scholar] [CrossRef]
- Qiu, Y.; Wang, Z.; Xie, T.; Zhang, X. Forecasting Bitcoin realized volatility by exploiting measurement error under model uncertainty. J. Empir. Financ. 2021, 62, 179–201. [Google Scholar] [CrossRef]
- Tsang, K.P.; Yang, Z. Do connections pay off in the bitcoin market? J. Empir. Financ. 2022, 67, 1–18. [Google Scholar] [CrossRef]
- Lipton, A. Mathematical Methods for Foreign Exchange; A Financial Engineer’s Approach; World Scientific Publishing Co., Inc.: River Edge, NJ, USA, 2001; pp. xxii, 676. [Google Scholar] [CrossRef]
- Azencott, R.; Dacunha-Castelle, D. Series of Irregular Observations; Springer: New York, NY, USA, 1986. [Google Scholar]
- Brémaud, P. Fourier Analysis and Stochastic Processes; Springer: Cham, Switzerland, 2014; pp. xiii, 385. [Google Scholar]
- Koopmans, L.H. The spectral analysis of time series. In Probability and Mathematical Statistics, 2nd ed.; Academic Press, Inc.: San Diego, CA, USA, 1995; Volume 22, pp. xvi, 366. [Google Scholar]
- Dufour, J.M.; Khalaf, L. Monte Carlo Test Methods in Econometrics. In A Companion to Theoretical Econometrics; John Wiley & Sons, Ltd.: Hoboken, NJ, USA, 2003; Chapter 23; pp. 494–519. [Google Scholar] [CrossRef]
- MacKinnon, J.G. Bootstrap Hypothesis Testing. In Handbook of Computational Econometrics; John Wiley & Sons, Ltd.: Hoboken, NJ, USA, 2009; Chapter 6; pp. 183–213. [Google Scholar] [CrossRef]
- Anderson, T.W. The Statistical Analysis of Time Series; John Wiley & Sons: Hoboken, NJ, USA, 1971. [Google Scholar]
- Grenander, U.; Rosenblatt, M. Statistical Analysis of Stationary Time Series; John Wiley & Sons: New York, NY, USA; Almqvist & Wiksell: Stockholm, Sweden, 1957; p. 300. [Google Scholar]
- Brockwell, P.J.; Davis, R.A. Time Series: Theory and Methods; Springer Series in Statistics; Springer: New York, NY, USA, 2006; pp. xvi, 577, Reprint of the second (1991) edition. [Google Scholar]
- Subba Rao, S.; Yang, J. Reconciling the Gaussian and Whittle likelihood with an application to estimation in the frequency domain. Ann. Statist. 2021, 49, 2774–2802. [Google Scholar] [CrossRef]
- Johnson, N.L.; Kotz, S.; Balakrishnan, N. Continuous Univariate Distributions, 2nd ed.; Wiley Series in Probability and Mathematical Statistics: Applied Probability and Statistics; John Wiley & Sons, Inc.: New York, NY, USA, 1994; Volume 1, pp. xxii, 756. [Google Scholar]
- Benninga, S. Financial Modeling, 4th ed.; The MIT Press: Cambridge, MA, USA, 2014; pp. xxxi, 1111. [Google Scholar]
- Reinsel, G.C. Elements of Multivariate Time Series Analysis, 2nd ed.; Springer Series in Statistics; Springer: New York, NY, USA, 1997; pp. xviii, 357. [Google Scholar] [CrossRef]
- Cavicchioli, M. Spectral density of Markov-switching VARMA models. Econom. Lett. 2013, 121, 218–220. [Google Scholar] [CrossRef]
- Engel, E.M.R.A. A unified approach to the study of sums, products, time-aggregation and other functions of ARMA processes. J. Time Ser. Anal. 1984, 5, 159–171. [Google Scholar] [CrossRef]
- Wolfram Research, Inc. Mathematica, Version 12.3.1.0; Wolfram Research, Inc.: Champaign, IL, USA, 2022. [Google Scholar]
- R Core Team. R: A Language and Environment for Statistical Computing; R Foundation for Statistical Computing: Vienna, Austria, 2021. [Google Scholar]









| DOL | EUR | GBP | AUD | CAD | JPY | |
| p | 3 | 3 | 3 | 3 | 4 | 2 |
| q | 3 | 4 | 3 | 3 | 3 | 3 |
| 0.0277 | 0.0140 | 0.0409 | 0.0450 | 0.0343 | 0.0333 | |
| BRL | RUB | INR | CNY | ZAR | ||
| p | 2 | 4 | 2 | 3 | 3 | |
| q | 2 | 4 | 4 | 2 | 4 | |
| 0.1435 | 0.2514 | 0.0327 | 0.0391 | 0.1339 | ||
| ILS | NOK | SEK | PLN | |||
| p | 3 | 4 | 1 | 4 | ||
| q | 4 | 4 | 1 | 4 | ||
| 0.0340 | 0.0490 | 0.0290 | 0.0370 | |||
| BTC | XAU | |||||
| p | 4 | 4 | ||||
| q | 4 | 3 | ||||
| 2.7970 | 0.1085 |
| (a) Normal | 0.0287 | 0.0311 | 0.0394 | 0.0419 |
| (b) Empirical | 0.0260 | 0.0297 | 0.0413 | 0.0448 |
| (c) Kernel | 0.0285 | 0.0313 | 0.0427 | 0.0462 |
Disclaimer/Publisher’s Note: The statements, opinions and data contained in all publications are solely those of the individual author(s) and contributor(s) and not of MDPI and/or the editor(s). MDPI and/or the editor(s) disclaim responsibility for any injury to people or property resulting from any ideas, methods, instructions or products referred to in the content. |
© 2023 by the authors. Licensee MDPI, Basel, Switzerland. This article is an open access article distributed under the terms and conditions of the Creative Commons Attribution (CC BY) license (https://creativecommons.org/licenses/by/4.0/).
Share and Cite
Pocelli, M.C.; Esquível, M.L.; Krasii, N.P. Spectral Analysis for Comparing Bitcoin to Currencies and Assets. Mathematics 2023, 11, 1775. https://doi.org/10.3390/math11081775
Pocelli MC, Esquível ML, Krasii NP. Spectral Analysis for Comparing Bitcoin to Currencies and Assets. Mathematics. 2023; 11(8):1775. https://doi.org/10.3390/math11081775
Chicago/Turabian StylePocelli, Maria Chiara, Manuel L. Esquível, and Nadezhda P. Krasii. 2023. "Spectral Analysis for Comparing Bitcoin to Currencies and Assets" Mathematics 11, no. 8: 1775. https://doi.org/10.3390/math11081775
APA StylePocelli, M. C., Esquível, M. L., & Krasii, N. P. (2023). Spectral Analysis for Comparing Bitcoin to Currencies and Assets. Mathematics, 11(8), 1775. https://doi.org/10.3390/math11081775

