Research on a Dynamic Task Update Assignment Strategy Based on a “Parts to Picker” Picking System
Abstract
1. Introduction
1.1. Related Work
1.2. Research Status Summary and Analysis
1.3. Research Content
1.3.1. Research Objectives
1.3.2. Research Questions
- How does the proposed hybrid time window method for order consolidation and the shelf selection model impact the efficiency of the order-picking process?
- What is the effect of the scheduling strategy model and improved ant colony algorithm on task completion time and AGV task allocation?
- How does the dynamic selection of picking station queue impact queuing and picking completion time and overall picking efficiency?
1.3.3. Innovation Points
- The adoption of a hybrid time window method enables the conversion of dynamic arrival orders into static and efficient picking orders. Building on this foundation, a mathematical model is established to minimize the number of shelves transported, thereby facilitating the rapid and efficient selection of target shelves.
- The warehousing picking problem is addressed through the implementation of an improved ant colony algorithm. An optimization algorithm is proposed that leverages the strengths of both the ant colony algorithm and the genetic algorithm, and its effectiveness is demonstrated through illustrative examples.
- The optimization of the distribution strategy is achieved through the proposal of a dynamic selection platform selection strategy. This approach involves the dynamic selection of the picking table queue based on the current queuing situation, as opposed to the traditional static picking table selection which assigns target shelf handling tasks to picking tables in advance.
1.4. Outlines
2. Research on Dynamic Order Batch Strategy
2.1. Hybrid Time Window to Divide Order Batch Selection Generation Strategy
2.2. Determination of Task Shelf Collection
2.3. Basic Assumption
- Orders that arrive in the dynamic picking system know the order information of each order.
- Each generation of a static pick will trigger a pick task, and each pick is independent of the other.
- Goods are randomly stored in warehouses.
- A sufficient quantity and variety of goods are stored to meet the selection needs for a period of time.
- The storage space in the warehouse is known, and the location information of shelves and the layout of the warehouse are known.
- Batch picking of dynamic orders over a period of time is performed in the same warehouse.
2.4. Symbol Specification
2.5. Model Building
2.6. Design of Picking List Generation Algorithm
2.7. Case Analysis
3. Research on Task Allocation Strategy of Multi-AGV Picking System
3.1. Task Assignment Model Construction and Algorithm Solving
3.1.1. Model Assumption
- All selection processes are based in the same warehouse.
- The commodity demand information corresponding to the static picking list is known.
- The handling capacity of AGV in the warehouse is to carry one shelf each time, and the handling speed is always consistent, regardless of the influence of the carrying shelf on the speed of AGV.
- The AGVs have sufficient electric power and can continue to carry out transportation work.
- Each selection list is selected independently, without considering the information correlation between the selection lists.
- The position of shelves and the picking table in the warehouse can be represented by two-dimensional coordinates.
- The goods are stored randomly in the warehouse and the storage status of the goods on the shelves is known.
- The type and quantity of goods stored in the warehouse can meet the picking demand, regardless of replenishment.
3.1.2. Symbol Specification
3.1.3. Model Building
- (1)
- Walking time of AGVThe walking time of the AGV is the total time to complete the shelf handling task, which is determined by the picking distance and the walking speed of the AGV:In this regard, the distance covered by a given automated guided vehicle (AGV) r is defined as the sum of the distances from the initial position to the task shelf position and back to the initial position. The distance moved by the AGV r from the initial position o to the task shelf j is denoted by and represented using the Manhattan distance metric.represents the distance moved from the task shelf j to the picking table q:represents the distance moved from the picking table to the task shelf position after picking:Therefore, the walking time of AGV r is expressed asv indicates that the AGV is always moving at a constant speed during the picking process.
- (2)
- Waiting time of AGV rrepresents the queuing time of the AGV r on the picking platform q, which is determined by the difference between the time point at which the sequence completes task j and the time point at which the l sequence of j task arrives on the picking tables q:
3.2. Improved Ant Colony Algorithm
Ant Colony Algorithm for Task Assignment
3.3. Task Assignment Problem Based on Improved Ant Colony Algorithm
- (1)
- Population initializationThe initial population size and the number of tasks per call were determined first. The set of solutions generated by the iterative ant colony algorithm was used as the initial population for the genetic algorithm. Chromosomes were encoded, where the length was determined by the number of tasks in a single picking list. Each gene locus in the chromosome represented a task, and the number associated with the gene locus represented the AGV’s serial number assigned to perform the corresponding picking task. This encoding method not only allows for the identification of the AGV assigned to each task, but also enables the analysis of the sequence of tasks performed by the same AGV by analyzing chromosomes with the same serial number (as illustrated in Figure 3).
- (2)
- Calculate the fitness functionThe chromosome’s fitness value is determined as the inverse of the maximum time required by all AGVs to complete the handling, waiting, and picking process. The fitness function is assessed based on the objective function, which seeks to minimize completion time. To this end, the fitness function is designed to both minimize the maximum completion time and maximize the minimum completion time.
- (3)
- Selection operatorThe roulette method is employed to select a specific proportion of parents from the previous generation. Furthermore, excellent individuals with high fitness values are chosen to be the best parents and they are directly passed on to the next generation. This method ensures both diversity among individuals and inheritance of the best individuals in the population to the next generation.
- (4)
- Crossover operatorThe parent chromosomes are subject to a crossover operation at two randomly chosen crossing points, and the resulting offspring are obtained by exchanging the corresponding segments between the two parents. This process introduces new genetic information and promotes diversity in the population. A schematic of this process is presented in Figure 4.
- (5)
- Mutation operatorDuring the replication process, partial swap mutation is utilized to create a new individual. This involves randomly selecting two gene positions and changing the value of the base chromosome to generate a new progeny.
- (6)
- TerminationThe algorithm is configured with a maximum iteration limit, and this limit is adjusted to examine the optimal solution output. Once the maximum iteration count is reached, the algorithm terminates its iterations, and the resulting output represents the optimal solution.
3.4. Case Analysis
4. Research on Optimization Strategy of Multi-AGV Picking Platform Selection
4.1. Selection Platform Queuing System
- (1)
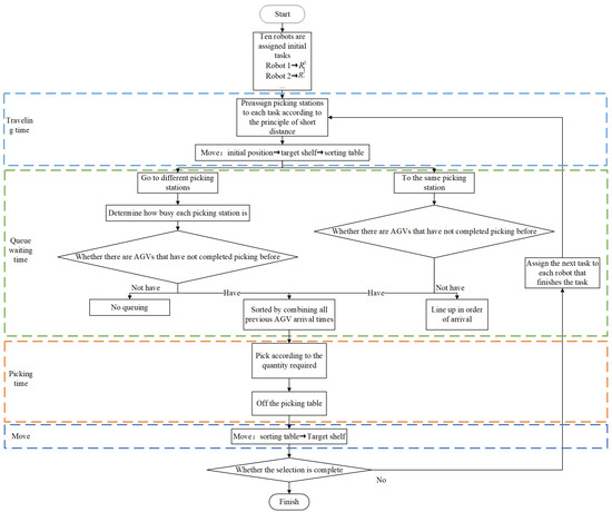
- Data inputting of queued picking systemThe present study examines the queuing system of a picking station wherein an automated guided vehicle (AGV) carrying a target shelf moves to the queuing system, and each task reserves the nearest picking station based on the location of the target shelf. The arrival time of the picking queue is contingent upon the start time of the picking task as well as the movement time of the AGV. Furthermore, the queuing system of the sorting platform accommodates multiple AGVs that arrive continuously as a unified source, with no interference between independent AGVs.
- (2)
- Rules of queuingThe ”parts to picker” picking system relies on an automated guided vehicle (AGV) carrying the target shelf as the data source. In this system, the arrival time of the AGV at the picking station queue is determined by the start time of the picking task and the distance of the shelf’s movement. The task that requires a shorter distance to move arrives at the picking queue ahead of tasks with a longer moving distance, which are ordered according to their arrival. The subsequent tasks experience a queuing time that begins when all prior tasks are queued up and manual picking work has been completed and cleared from the picking platform.
- (3)
- Servicing time of pickingThe duration of automated guided vehicles’ (AGVs) stay in the picking queue is primarily influenced by the queuing time and the manual picking time. The former is largely influenced by the queuing duration of preceding tasks and the time required for sorting. The latter is primarily dependent on the number of goods to be picked. Notably, the impact of manual sorting factors on sorting speed and accuracy is disregarded.
4.2. Selection Desk Queuing Service Process
4.3. Selection Platform Dynamic Selection Optimization Strategy
4.4. An Analysis of Flexsim Simulation for Queuing System of Picking Platform
4.4.1. Simulation Model Construction
- (1)
- Source: It is used to propose the generation of data sources and represents AGVs carrying the shelves that are about to enter the picking table queuing system. Given that the queuing process can be examined independently of the preceding task allocation and walking processes, a data source generator can be employed to produce data sources that represent the tasks awaiting queuing.
- (2)
- Queue: The present study focuses on the warehouse picking system, which comprises five pickers, each capable of being matched with a queue to receive automated guided vehicles (AGVs) transporting desired shelves.
- (3)
- Processor: The storage retrieval system comprises a total of five picking stations, with each station being allocated a dedicated picker who is responsible for carrying out the picking task. The duration of the picking process is primarily dictated by the level of demand for the goods as specified on the picking list. It is worth noting that the duration of the picking process increases proportionally with the number of items to be picked, although other factors such as manual labor requirements are not considered in this assessment.
4.4.2. Simulation Data Analysis
4.5. Characteristics of the Proposed Queuing Model
5. Discussion
- This paper presents a method for optimizing the dynamic order processing in e-commerce distribution centers using a “parts to picker” approach. To address the uncertainty of dynamic order arrival time and quantity, we propose a hybrid time window algorithm that transforms the dynamic orders into static picking orders. Our approach is designed to minimize the number of shelves required for picking while considering quantity and type constraints. We demonstrate the effectiveness of our approach in reducing order response time and improving picking efficiency through a heuristic algorithm. Moreover, we introduce a novel method for batch processing dynamic orders and determining the minimum number of shelves to be picked.
- In this study, we assign tasks to automated guided vehicles (AGVs) for each batch of picking orders based on the corresponding shelves to be picked. The position coordinates of the shelves are determined according to the layout of warehouse goods, and task assignment is performed for multi-AGV with the aim of achieving the shortest picking completion time. This assignment process involves addressing the matching problem of moving shelves by AGV handling and determining the sequence of handling shelves. To tackle this complex combinatorial optimization problem, the authors utilize an improved ant colony algorithm, which enhances the convergence speed of the solution. The results confirm the effectiveness of the improved algorithm and its potential to better address such complex optimization problems.
- This study utilized Flexsim simulation to optimize the allocation of picking stations from a static assignment to a dynamic selection approach. To accurately simulate the queuing picking process of AGV carts carrying shelves, data sources were simulated based on the arrival of AGV carts at the picking table system, and tasks were triggered to enter the picking system. To address the issue of uneven queues and long waiting times, the proposed strategy adjusts the static picking table selection based on the availability of free picking tables and the queue captain. By dynamically selecting the picking table queue, the effectiveness of this strategy was confirmed through simulation modeling.
5.1. Implications for Theory
5.2. Implications for Management
- Improved operational efficiency: The proposed improvement strategies and optimization algorithms can help improve the operational efficiency of logistics systems by optimizing the assignment of tasks to multi-AGV. This can lead to faster order fulfillment, reduced waiting times, and improved customer satisfaction.
- Increased flexibility: The proposed improvement strategies and optimization algorithms can also increase the flexibility of logistics systems by enabling adjustments in task assignments based on the urgency of the task. This can help managers respond more effectively to changing demand patterns and prioritize tasks accordingly.
- Better resource utilization: By optimizing the assignment of tasks to multi-AGV, the proposed improvement strategies and optimization algorithms can help managers better utilize available resources, such as robot carts and picking stations. This can help reduce wastage and optimize resource allocation.
- Enhanced competitiveness: The proposed improvement strategies and optimization algorithms can help logistics companies enhance their competitiveness by improving their operational efficiency, flexibility, and resource utilization. This can lead to improved customer loyalty, increased market share, and higher profitability.
6. Conclusions and Prospect
6.1. Innovation
- This paper proposes a hybrid time window approach for transforming dynamically arriving orders into static picking orders, thereby improving efficiency. To address the uncertainty of dynamic order arrivals in terms of time and quantity, a hybrid approach with a fixed time window by time interval and a variable time window by determined order quantity is adopted to consolidate and batch orders. A mathematical model is then formulated with the objective of minimizing the number of handling shelves, enabling a quick and efficient determination of the target shelves for picking. By utilizing the hybrid time window approach and mathematical model, this study contributes to improving the efficiency of order-picking processes.
- This paper presents an improved ant colony algorithm for solving the warehouse picking problem, which integrates the strengths of both the ant colony algorithm and the genetic algorithm. To enhance the performance of the ant colony algorithm, a genetic algorithm is integrated into the optimization process. Specifically, the picking task is combined with the genetic position to take advantage of the global search ability of the genetic algorithm in the solution process. Through this approach, the convergence speed of the solving process is effectively improved. Overall, this study contributes to the development of more efficient and effective algorithms for warehouse picking optimization.
- This study proposes a dynamic picking table strategy to optimize the allocation strategy for the warehouse picking process. Specifically, the problem of long waiting times in certain picking queues due to uneven assignment of multiple picking tables is addressed by proposing a dynamic selection of picking queues based on the queuing situation. This is achieved by changing the pre-assigned target shelf handling tasks for picking tables from static to dynamic selection. To evaluate the effectiveness of the proposed strategy, Flexsim simulations are conducted. Results indicate that the dynamic selection approach enhances the flexibility of the queuing process and reduces overall picking time. This study provides a valuable contribution to the development of more efficient and effective strategies for warehouse picking optimization.
6.2. Prospect
- The study’s scope is limited to small-scale task allocation and may not account for the complexities inherent in large-scale order processing, which involve significantly larger commodity demands and operational difficulties. Consequently, subsequent research can enhance the efficiency of large-scale picking by scaling up the study’s task assignments, while considering the impact on path congestion and excessive energy consumption.
- While the paper did not constrain the use of automated guided vehicles (AGVs), real-world applications must consider the charging, congestion, and allocation of robots within the picking system.
- The study assumes independent AGV operations and neglects the potential benefits of collaborative AGV operations in addressing emergency orders.
- The study assumes sufficient materials in the warehouse to meet the demands of orders, which is not always the case in practice. Therefore, future research can expand upon the present study’s limitations and examine the turnover of goods in the warehouse, reducing assumptions and aligning with real-world scenarios.
Author Contributions
Funding
Data Availability Statement
Conflicts of Interest
Appendix A
| Symbols | Description |
|---|---|
| G represents the goods in the warehouse. Each number represents an SKU. There are a total of L kinds of goods in the warehouse. | |
| S represents the shelves in the warehouse, and each number represents a shelf. There are n shelves in the warehouse. The shelves are stored in the warehouse according to the raster method, and each shelf can be represented by two-dimensional coordinate points. | |
| O represents the order, each number represents an order; dynamic order information is independent. | |
| B indicates a pick list. Each number represents a pick list. Static pick lists have independent information. | |
| The moment the picking system accesses order O. | |
| Fixed time window; a batch needs to be reassigned every fixed time window. | |
| Variable time window, indicating that the order quantity has reached the need to redivide a batch. | |
| The quantity of g goods in s shelf. | |
| The demand of g goods in s order. |
| Variable Symbols | Description |
|---|---|
Appendix B
| The Number of Orders | Commodity Information (Commodity Number, Quantity) | The Number of Orders | Commodity Information (Commodity Number, Quantity) |
|---|---|---|---|
| 1 | 21(5), 27(13), 29(1) | 61 | 13(10), 17(19), 24(17), 28(14) |
| 2 | 11(12), 20(1), 29(4) | 62 | 15(16) |
| 3 | 3(8), 8(5), 21(13) | 63 | 5(14), 11(8), 14(18), 17(7) |
| 4 | 2(18), 11(12), 16(18), 19(8) | 64 | 8(15), 23(13) |
| 5 | 8(7), 17(16), 19(4), 20(12) | 65 | 3(7), 15(4), 16(15), 19(10) |
| 6 | 7(13), 24(19), 26(11) | 66 | 6(5), 10(5) |
| 7 | 4(16), 10(20), 22(20) | 67 | 4(8), 21(8), 22(9) |
| 8 | 28(11), 30(6), 15(8), 16(13) | 68 | 1(10), 4(12), 6(8), 18(14) |
| 9 | 5(4), 8(9), 11(6), 25(8) | 69 | 9(13), 25(10), 28(16) |
| 10 | 10(9), 19(13), 27(19) | 70 | 1(5), 6(20), 15(13) |
| 11 | 2(10), 3(11), 17(6), 20(8), 27(14) | 71 | 5(9), 15(13), 22(15) |
| 12 | 1(20), 9(4), 18(14), 30(4) | 72 | 17(19), 23(11), 26(15) |
| 13 | 13(5), 19(13), 22(8), 25(8) | 73 | 8(4), 11(16) |
| 14 | 8(15), 18(7), 22(5), 28(12) | 74 | 3(10), 13(8) |
| 15 | 1(12), 3(10), 7(5), 15(12) | 75 | 6(10), 16(5), 21(6), 27(8) |
| 16 | 11(5), 17(9) | 76 | 5(5), 30(4) |
| 17 | 3(19), 5(10), 21(10), 25(7) | 77 | 4(16), 9(17), 19(6), 25(12) |
| 18 | 14(10), 15(17) | 78 | 12(10), 13(10) |
| 19 | 3(11), 20(17), 26(9), 30(11) | 79 | 1(18), 5(18), 6(14) |
| 20 | 3(9), 6(9), 11(12) | 80 | 10(16), 14(17), 18(7), 24(17), 30(13) |
| 21 | 4(7), 10(13) | 81 | 7(6), 8(15), 19(19), 21(16) |
| 22 | 3(9), 24(17), 30(15) | 82 | 2(16), 11(20) |
| 23 | 1(16), 4(10), 6(6), 12(13) | 83 | 1(13), 7(12), 13(8), 21(10) |
| 24 | 19(13), 23(16) | 84 | 1(20), 3(8), 16(18) |
| 25 | 10(16), 15(17), 16(18) | 85 | 11(8), 14(16), 24(15) |
| 26 | 8(13), 22(8), 30(13) | 86 | 4(11), 9(8) |
| 27 | 1(17), 12(15) | 87 | 7(4), 18(4), 29(11) |
| 28 | 2(9), 24(11), 29(6) | 88 | 1(12), 9(4) |
| 29 | 4(6), 6(17), 25(9), 27(16), 30(17) | 89 | 10(11), 14(15), 20(12) |
| 30 | 1(9), 15(8), 17(9), 20(18), 28(16) | 90 | 4(10), 5(10), 26(14), 28(16) |
| 31 | 2(12), 21(10), 22(19) | 91 | 2(4), 3(6), 4(10) |
| 32 | 9(4) | 92 | 23(9), 28(15), 30(17) |
| 33 | 6(15), 14(8) | 93 | 10(10), 11(15), 19(9) |
| 34 | 4(9), 8(6) | 94 | 5(4), 9(16), 18(6) |
| 35 | 16(5), 20(13), 26(6) | 95 | 16(4), 22(10), 25(16) |
| 36 | 2(15), 23(19), 24(15) | 96 | 1(16), 5(17), 25(14), 28(9) |
| 37 | 1(6), 20(20), 28(8) | 97 | 20(11), 30(17) |
| 38 | 19(5), 26(19) | 98 | 7(4), 12(9), 14(19) |
| 39 | 11(17), 15(8), 21(5), 28(16) | 99 | 15(20), 18(10), 22(4), 26(8) |
| 40 | 13(13) | 100 | 5(4), 9(4), 20(15) |
| 41 | 4(20), 17(11), 25(7), 30(18) | 101 | 4(8), 21(8), 22(9) |
| 42 | 3(5), 15(19), 17(12) | 102 | 1(10), 4(12), 6(8), 18(14) |
| 43 | 12(11), 19(6), 23(4), 26(10) | 103 | 9(13), 25(10), 28(16) |
| 44 | 6(15), 16(7) | 104 | 1(5), 6(20), 15(13) |
| 45 | 1(11), 20(19), 25(8), 30(5) | 105 | 5(9), 13(10), 17(19) |
| 46 | 4(9), 10(14), 27(13) | 106 | 17(19), 23(11), 26(15) |
| 47 | 8(5), 13(13), 15(19), 18(8) | 107 | 7(14), 8(4), 11(16) |
| 48 | 2(14), 11(9), 21(16), 22(6) | 108 | 24(17), 28(14) |
| 49 | 5(4), 6(19), 25(19), 28(15) | 109 | 15(8), 15(16)17(9) |
| 50 | 7(17), 9(6), 10(8) | 110 | 5(14), 11(8) |
| 51 | 11(5), 12(13), 14(4) | 111 | 8(15), 23(13) |
| 52 | 1(12), 2(11), 30(13) | 112 | 3(7), 15(4), 16(15), 19(10) |
| 53 | 12(10), 13(13), 22(6) | 113 | 6(5), 10(5) |
| 54 | 4(9), 8(5), 21(13), 26(11) | 114 | 4(8), 21(8), 22(9) |
| 55 | 6(4), 10(9), 20(15) | 115 | 1(10), 4(12), 6(8), 18(14) |
| 56 | 1(16), 17(13), 18(13), 28(20), 29(15) | 116 | 1(9), 20(18), 28(16) |
| 57 | 6(4), 11(7), 13(4) | 117 | 4(9), 8(6), 20(13), 26(6) |
| 58 | 2(4), 4(19), 10(6) | 118 | 9(4), 12(15), 14(18) |
| 59 | 7(6), 14(17), 19(13), 23(4), 26(9) | 119 | 6(15), 14(8), 17(7) |
| 60 | 1(13), 5(14), 30(10) | 120 | 3(12), 21(10), 22(19) |
Appendix C
| Symbols | Description |
|---|---|
| Collection of AGVs in warehouse. | |
| Collection of AGV picking task set. | |
| Collection of picking stations in warehouse. | |
| m | Amount of AGVs. |
| n | Total number of pick order tasks per batch. |
| k | Total number of picking stations. |
| The number of goods to be selected for the j task. | |
| l | The order in which tasks carrying target shelves are queued in front of the picking table. |
| v | The average speed of AGVs. |
| The time required for manual selection of individual goods. | |
| When the j task starts to execute, the initial position of the unloaded AGV car starts to count. | |
| In the q picking station queue, the moment j task moves to the picking station queue, the order in the queue is l. | |
| In the q picking station queue, j tasks are queued in the order of l, and the time when manual picking is completed at the picking station. | |
| Time for r AGV to queue in q picking station. | |
| The time point at which the shelf is moved to the initial position after the picking task is completed in the j task. | |
| Initial position of the r AGV. | |
| j task position on the shelf. | |
| The location of the q picking station in the warehouse. | |
| The distance r AGV has moved from its initial position to the task shelf. | |
| The distance the r AGV moves from the task shelf to the picking table. | |
| The distance the r AGV has moved from the picking table to the task shelf after picking. |
| Variable Symbols | Description |
|---|---|
References
- Van Gils, T.; Ramaekers, K.; Caris, A.; De Koster, R.B. Designing efficient order picking systems by combining planning problems: State-of-the-art classification and review. Eur. J. Oper. Res. 2018, 267, 1–15. [Google Scholar] [CrossRef]
- Bozer, Y.A.; Aldarondo, F.J. A simulation-based comparison of two goods-to-person order picking systems in an online retail setting. Int. J. Prod. Res. 2018, 56, 3838–3858. [Google Scholar] [CrossRef]
- Winkelhaus, S.; Zhang, M.; Grosse, E.H.; Glock, C.H. Hybrid order picking: A simulation model of a joint manual and autonomous order picking system. Comput. Ind. Eng. 2022, 167, 107981. [Google Scholar] [CrossRef]
- Ellinger, M.; Geißen, T.; Spee, D. How to Choose an Order-Picking System. In Proceedings of the 12th IMHRC, Gardanne, France, 1 June 2012; Volume 32. [Google Scholar]
- Li, Z.P.; Zhang, J.L.; Zhang, H.J.; Hua, G.W. Optimal selection of movable shelves under cargo-to-person picking mode. Int. J. Simul. Model. 2017, 16, 145–156. [Google Scholar] [CrossRef] [PubMed]
- Muter, İ.; Öncan, T. Order batching and picker scheduling in warehouse order picking. Iise Trans. 2022, 54, 435–447. [Google Scholar] [CrossRef]
- Zennaro, I.; Finco, S.; Calzavara, M.; Persona, A. Implementing E-commerce from logistic perspective: Literature review and methodological framework. Sustainability 2022, 14, 911. [Google Scholar] [CrossRef]
- Chen, W.; Zhang, Y.; Zhou, Y. Integrated scheduling of zone picking and vehicle routing problem with time windows in the front warehouse mode. Comput. Ind. Eng. 2022, 163, 107823. [Google Scholar] [CrossRef]
- Sedarage, D.; Fujiwara, O.; Luong, H.T. Determining optimal order splitting and reorder level for N-supplier inventory systems. Eur. J. Oper. Res. 1999, 116, 389–404. [Google Scholar] [CrossRef]
- Zhang, J.; Wang, X.; Chan, F.T.S.; Ruan, J. On-line order batching and sequencing problem with multiple pickers: A hybrid rule-based algorithm. Appl. Math. Model. 2017, 45, 271–284. [Google Scholar] [CrossRef]
- Matusiak, M.; de Koster, R.; Saarinen, J. Utilizing individual picker skills to improve order batching in a warehouse. Eur. J. Oper. Res. 2017, 263, 888–899. [Google Scholar] [CrossRef]
- Scholz, A.; Schubert, D.; Wäscher, G. Order picking with multiple pickers and due dates–simultaneous solution of order batching, batch assignment and sequencing, and picker routing problems. Eur. J. Oper. Res. 2017, 263, 461–478. [Google Scholar] [CrossRef]
- Xue, F.; Dong, T.; Qi, Z. An improving clustering algorithm for order batching of e-commerce warehouse system based on logistics robots. Int. J. Wirel. Mob. Comput. 2018, 15, 10–15. [Google Scholar] [CrossRef]
- Menéndez, B.; Pardo, E.G.; Alonso-Ayuso, A.; Molina, E.; Duarte, A. Variable neighborhood search strategies for the order batching problem. Comput. Oper. Res. 2017, 78, 500–512. [Google Scholar] [CrossRef]
- Chen, M.C.; Wu, H.P. An association-based clustering approach to order batching considering customer demand patterns. Omega 2005, 33, 333–343. [Google Scholar] [CrossRef]
- Araidah, O.A.; Dalalah, D.; Azeez, M.A.A.; Khasawneh, M.T. A heuristic for clustering and picking small items considering safe reach of the order picker. Eur. J. Ind. Eng. 2017, 11, 256–269. [Google Scholar] [CrossRef]
- Sun, Y.; Guo, S.C.; Li, X. An order-splitting model for supplier selection and order allocation in a multi-echelon supply chain. Comput. Oper. Res. 2022, 137, 105515. [Google Scholar]
- Wang, Z.; Xu, W.; Hu, X.; Wang, Y. Inventory allocation to robotic mobile-rack and picker-to-part warehouses at minimum order-splitting and replenishment costs. Ann. Oper. Res. 2022, 316, 467–491. [Google Scholar] [CrossRef]
- Zhou, L.; Shi, Y.; Wang, J.; Yang, P. A balanced heuristic mechanism for multirobot task allocation of intelligent warehouses. Math. Probl. Eng. 2014, 2014, 380480. [Google Scholar] [CrossRef]
- Yuan, Z.; Gong, Y.Y. Bot-in-time delivery for robotic mobile fulfillment systems. IEEE Trans. Eng. Manag. 2017, 64, 83–93. [Google Scholar] [CrossRef]
- Merschformann, M.; Lamballais, T.; De Koster, M.B.M.; Suhl, L. Decision rules for robotic mobile fulfillment systems. Oper. Res. Perspect. 2019, 6, 100128. [Google Scholar] [CrossRef]
- Roy, D.; Nigam, S.; De Koster, R.; Adan, I.; Resing, J. Robot-storage zone assignment strategies in mobile fulfillment systems. Transp. Res. Part E Logist. Transp. Rev. 2019, 122, 119142. [Google Scholar] [CrossRef]
- Yoshitake, H.; Kamoshida, R.; Nagashima, Y. New automated guided vehicle system using real-time holonic scheduling for warehouse picking. IEEE Robot. Autom. Lett. 2019, 4, 1045–1052. [Google Scholar] [CrossRef]
- Boysen, N.; Briskorn, D.; Emde, S. Sequencing of picking orders in mobile rack warehouses. Eur. J. Oper. Res. 2017, 259, 293–307. [Google Scholar] [CrossRef]
- Boysen, N.; Fedtke, S.; Weidinger, F. Optimizing automated sorting in warehouses: The minimum order spread sequencing problem. Eur. J. Oper. Res. 2018, 270, 386–400. [Google Scholar] [CrossRef]
- He, Z.; Aggarwal, V.; Nof, S.Y. Differentiated service policy in smart warehouse automation. Int. J. Prod. Res. 2018, 56, 6956–6970. [Google Scholar] [CrossRef]
- Dou, J.; Chen, C.; Yang, P. Genetic scheduling and reinforcement learning in multirobot systems for intelligent warehouses. Math. Probl. Eng. 2015, 2015, 597956. [Google Scholar] [CrossRef]
- Zou, B.P.; Gong, Y.M.; Xu, X.H.; Zhe, Y. Assignment rules in robotic mobile fulfilment systems for online retailers. Int. J. Prod. Res. 2017, 55, 6175–6192. [Google Scholar] [CrossRef]
- Liu, H.; Wang, F.; Zhao, J.; Yang, J.; Tan, C.; Zhou, L. Performance Analysis of Picking Path Strategies in Chevron Layout Warehouse. Mathematics 2022, 10, 395. [Google Scholar] [CrossRef]
- Lee, C.K.M.; Lin, B.B.; Ng, K.K.H.; Lv, T.Q.; Tai, W.C. Smart robotic mobile fulfillment system with dynamic conflict-free strategies considering cyber-physical integration. Adv. Eng. Inform. 2019, 42, 100998. [Google Scholar] [CrossRef]
- Moons, S.; Braekers, K.; Ramaekers, K.; Caris, A.; Arda, Y. The value of integrating order picking and vehicle routing decisions in a B2C e-commerce environment. Int. J. Prod. Res. 2019, 57, 6405–6423. [Google Scholar] [CrossRef]
- Li, M.P. Task Assignment and Path Planning for Autonomous Mobile Robots in Stochastic Warehouse Systems. Ph.D. Thesis, Rochester Institute of Technology, Rochester, NY, USA, 2019. [Google Scholar]
- Zhou, L.; Zhao, J.; Liu, H.; Wang, F.; Yang, J.; Wang, S. Stochastic models of routing strategies under the class-based storage policy in fishbone layout warehouses. Sci. Rep. 2022, 12, 1–17. [Google Scholar] [CrossRef]
- Saylam, S.; Çelik, M.; Süral, H. The min–max order picking problem in synchronised dynamic zone-picking systems. Int. J. Prod. Res. 2023, 61, 1–19. [Google Scholar] [CrossRef]
- Alqahtani, A.Y. Improving order-picking response time at retail warehouse: A case of sugar company. SN Appl. Sci. 2022, 5, 8. [Google Scholar] [CrossRef]
- Han, C.; Jeon, H.; Oh, J.; Lee, H. Dynamic Order Picking Method for Multi-UAV System in Intelligent Warehouse. Remote Sens. 2022, 14, 6106. [Google Scholar] [CrossRef]
- Ardjm, E.; Ghalehkhondabi, I.; Young, W.A., II; Sadeghi, A.; Weckman, G.R.; Shakeri, H. A hybrid artificial neural network, genetic algorithm and column generation heuristic for minimizing makespan in manual order picking operations. Expert Syst. Appl. 2020, 159, 113566. [Google Scholar] [CrossRef]
- Zhang, M.; Grosse, E.H.; Glock, C.H. Ergonomic and economic evaluation of a collaborative hybrid order picking system. Int. J. Prod. Econ. 2023, 258, 108774. [Google Scholar] [CrossRef]
- Chen, Y.; Lan, H.; Wang, C.; Jia, X. Integrated Online Order Picking and Vehicle Routing of Food Cold Chain with Demand Surge. Math. Probl. Eng. 2022, 2022, 4485376. [Google Scholar] [CrossRef]
- Löffler, M.; Boysen, N.; Schneider, M. Picker Routing in AGV-Assisted Order Picking Systems. INFORMS J. Comput. 2021, 34, 440–462. [Google Scholar] [CrossRef]
- Lanza, G.; Passacant, O.M.; Scutellà, M.G. Assigning and sequencing storage locations under a two level storage policy: Optimization model and matheuristic approaches. Omega 2022, 108, 102565. [Google Scholar] [CrossRef]
- Pan, J.C.H.; Shih, P.H.; Wu, M.H. Order batching in a pick-and-pass warehousing system with group genetic algorithm. Omega 2015, 57, 238–248. [Google Scholar] [CrossRef]
- Yousefi Nejad Attari, M.; Ebadi Torkayesh, A.; Malmir, B.; Neyshabouri Jami, E. Robust possibilistic programming for joint order batching and picker routing problem in warehouse management. Int. J. Prod. Res. 2021, 59, 4434–4452. [Google Scholar] [CrossRef]
- Ardjm, E.; Bajgiran, O.S.; Youssef, E. Using list-based simulated annealing and genetic algorithm for order batching and picker routing in put wall based picking systems. Appl. Soft Comput. 2019, 75, 106–119. [Google Scholar] [CrossRef]
- Kuhn, H.; Schubert, D.; Holzapfel, A. Integrated order batching and vehicle routing operations in grocery retail—A general adaptive large neighborhood search algorithm. Eur. J. Oper. Res. 2021, 294, 1003–1021. [Google Scholar] [CrossRef]
- Žulj, I.; Kramer, S.; Schneider, M. A hybrid of adaptive large neighborhood search and tabu search for the order-batching problem. Eur. J. Oper. Res. 2018, 264, 653–664. [Google Scholar] [CrossRef]
- Van Gils, T.; Caris, A.; Ramaekers, K.; Braekers, K. Formulating and solving the integrated batching, routing, and picker scheduling problem in a real-life spare parts warehouse. Eur. J. Oper. Res. 2019, 277, 814–830. [Google Scholar] [CrossRef]
- Zhou, Z.; Li, F.; Zhu, H.; Xie, H.; Abawajy, J.H.; Chowdhury, M.U. An improved genetic algorithm using greedy strategy toward task scheduling optimization in cloud environments. Neural Comput. Appl. 2020, 32, 1531–1541. [Google Scholar] [CrossRef]
- Chen, S.; Fang, S.; Tang, R. A reinforcement learning based approach for multi-projects scheduling in cloud manufacturing. Int. J. Prod. Res. 2019, 57, 3080–3098. [Google Scholar] [CrossRef]
- Otten, S.; Krenzler, R.; Xie, L.; Daduna, H.; Kruse, K. Analysis of semi-open queueing networks using lost customers approximation with an application to robotic mobile fulfilment systems. OR Spectr. 2022, 44, 603–648. [Google Scholar] [CrossRef]
- Foroughi, A.; Gökçen, H. A multiple rule-based genetic algorithm for cost-oriented stochastic assembly line balancing problem. Assem. Autom. 2019, 39, 124–139. [Google Scholar] [CrossRef]
- Zhang, G.; Zhang, L.; Song, X.; Wang, Y.; Zhou, C. A variable neighborhood search based genetic algorithm for flexible job shop scheduling problem. Clust. Comput. 2019, 22, 11561–11572. [Google Scholar] [CrossRef]
- Gad-Elrab, A.A.A.; Noaman, A.Y. A two-tier bipartite graph task allocation approach based on fuzzy clustering in cloud–fog environment. Future Gener. Comput. Syst. 2020, 103, 79–90. [Google Scholar] [CrossRef]
- Fang, Y.; Ming, H.; Li, M.; Liu, Q.; Pham, D.T. Multi-objective evolutionary simulated annealing optimisation for mixed-model multi-robotic disassembly line balancing with interval processing time. Int. J. Prod. Res. 2020, 58, 846–862. [Google Scholar] [CrossRef]
- Liu, C.; Wang, L.; Liu, H. 5G network education system based on multi-trip scheduling optimization model and artificial intelligence. J. Ambient Intell. Humaniz. Comput. 2021, 1–14. [Google Scholar] [CrossRef]
- Chen, J.; Xu, S.; Chen, H.; Zhao, C.; Xue, K. Research on optimization of food cold chain logistics distribution route based on internet of things. In Journal of Physics: Conference Series; IOP Publishing: Bristol, UK, 2020; Volume 1544, p. 012086. [Google Scholar]
- Sahu, B.; Das, P.K.; Kumar, R. A Modified Cuckoo Search Algorithm implemented with SCA and PSO for Multi-robot Cooperation and Path Planning. Cogn. Syst. Res. 2023, 79, 24–42. [Google Scholar] [CrossRef]
- Wu, L.; Huang, X.; Cui, J.; Liu, C.; Xiao, W. Modified adaptive ant colony optimization algorithm and its application for solving path planning of mobile robot. Expert Syst. Appl. 2023, 215, 119410. [Google Scholar] [CrossRef]
- Wu, Q.; Lin, H.; Jin, Y.; Chen, Z.; Li, S.; Chen, D. A new fallback beetle antennae search algorithm for path planning of mobile robots with collision-free capability. Soft Comput. 2020, 24, 2369–2380. [Google Scholar] [CrossRef]
- Vanitha, V.; Krishnan, P.; Elakkiya, R. Collaborative optimization algorithm for learning path construction in E-learning. Comput. Electr. Eng. 2019, 77, 325–338. [Google Scholar] [CrossRef]
- Yang, P.; Zhao, Z.; Guo, H. Order batch picking optimization under different storage scenarios for e-commerce warehouses. Transp. Res. Part E Logist. Transp. Rev. 2020, 136, 101897. [Google Scholar] [CrossRef]
- Dan, B.; Huali, G.; Yang, Z.; Ru, L.; Songxuan, M. Integrated order acceptance and scheduling decision making in product service supply chain with hard time windows constraints. J. Ind. Manag. Optim. 2018, 14, 165. [Google Scholar] [CrossRef]
- Le-Duc, T.; De Koster, R.M.B.M. Travel time estimation and order batching in a 2-block warehouse. Eur. J. Oper. Res. 2007, 176, 374–388. [Google Scholar] [CrossRef]
- Liu, J.Y.; Yang, X.; Guo, J.G.; Wang, D.; Zhao, H.; Lan, Y. Double-Layer Optimal Configuration Method of Hybrid Energy Storage System Based on Chaotic Ant Colony Algorithm. Adv. Multimed. 2022, 1–10. [Google Scholar] [CrossRef]












| Question Classification | Research Directions | Common Solutions |
|---|---|---|
| Order batching | Order sequencing issues | Order sequencing optimization model [41] |
| K-means clustering algorithm [42] | ||
| Order batching and shelf synthesis optimization | Mixed-integer programming model [43] | |
| Simulation [44] | ||
| Order batching and space assignment optimization | Variable field search [45] | |
| Adaptive algorithms [46] | ||
| Clustering algorithms [47] | ||
| Task assignment | Task scheduling and path planning | Genetic algorithm [48] |
| Reinforcement learning [49] | ||
| Allocation rules | Semi-open queuing network [50] | |
| Rule-based methods [51] | ||
| Neighborhood search methods [52] | ||
| Multi-robot collaboration | Bipartite graph matching and fuzzy-clustering-based decentralized multi-subject task assignment algorithm [53] | |
| Simulation [54] | ||
| Robot scheduling | Real-time holographic scheduling method [55] | |
| Path optimization | Path planning | A* algorithm [56] |
| Particle swarm algorithm (PSO) [57] | ||
| Conflict-free path optimization | Improved Dijkstra’s algorithm [58] | |
| Avoidance of collision rules [59] | ||
| Collaborative optimization of commodity storage position assignment and path | Improved collaborative optimization genetic algorithm [60] |
| The Number of Orders | Commodity Information Commodity Number (Quantity) |
|---|---|
| 1 | 21(5), 27(13), 29(1) |
| 2 | 11(12), 8(5), 21(13) |
| 3 | 3(8), 8(5), 21(13) |
| ⋯ | ⋯ |
| Partition Strategies | A Pick List Contains a Collection of Order Quantities | ||||||||||
|---|---|---|---|---|---|---|---|---|---|---|---|
| Fixed time window | 8 | 17 | 15 | 12 | 10 | 9 | 12 | 21 | 16 | ||
| Variable time window | 15 | 15 | 15 | 15 | 15 | 15 | 15 | 15 | |||
| Hybrid time window | 8 | 11 | 15 | 15 | 10 | 5 | 9 | 13 | 15 | 15 | 4 |
| Partition Strategies | Average Response Time per Order (min) |
|---|---|
| Fixed time window | 6.26 |
| Variable time window | 8.12 |
| Hybrid time window | 4.87 |
| The Number of Picking Tasks | Commodity Demands (SKUs: Quantity Required) | Target Shelves |
|---|---|---|
| 1 | 2(1), 3(8), 5(3), 6(18), 7(23), 8(5), 9(19), 10(1), 11(17), 12(4), 15(10), 20(1), 21(29), 24(1), 27(21), 29(15) | s9, s11, s12, s24, s36, s44, s69, s92, s107, s117, s121, s194, s235, s322, s329, s359 |
| 2 | 1(9), 2(21), 3(40), 4(19), 5(18), 6(9), 7(53), 9(13), 11(32), 12(35), 13(10), 15(47), 16(19), 17(26), 18(25), 19(13), 20(32), 21(45), 22(17), 23(16), 24(66), 25(11), 26(41), 27(30), 28(18), 29(22), 30(14) | s50, s121, s218, s163, s107, s137, s274, s45, s220, s35, s28, s357, s323, s150, s167, s35, s52, s9, s92, s115, s56, s186, s57, s42, s12, s93, s117, s269 |
| ⋯ | ⋯ | ⋯ |
| 11 | 2(3), 3(5), 9(7), 16(18), 21(23), 29(18) | s8, s10, s27, s39, s99, s104, s207, s215, s267, s341 |
| The Number of AGV | The Sequence of Shelf Task | The Number of the Corresponding Picking Station |
|---|---|---|
| 1 | 3→8→11→12→36→54→71→103→150→247→282→301 | 2→3→3→3→5→5→4→4→5→4→4→3 |
| 2 | 18→3124→196→232→251→304→340→356→357 | 4→3→3→3→5→5→4→4→4→3 |
| 3 | 75→268→305→324→342→360 | 3→3→5→5→3→3 |
| 4 | 113→132→168→204→242→280→298→315 | 3→5→5→4→3→2→2→2 |
| 5 | 78→135→154→172→187→237→273→289→326→344 | 3→3→3→3→3→5→5→5→3→1 |
| 6 | 43→61→63→100→103→161→179 | 1→3→5→5→3→3→4 |
| 7 | 114→133→208→210→245→284→302→317→334 | 1→3→3→5→5→4→5→4→2 |
| 8 | 38→93→148→149→240→258→276→294→296→312 | 1→3→3→5→5→5→5→3→1 |
| 9 | 91→163→164->235→256 | 5→5→5→4→3→2 |
| 10 | 329→347→348→349→353→354 | 2→5→5→5→5→4→3 |
| The Number of Picking Station | The Number of Arriving Shelf | Time of Arrival at Picking Station |
|---|---|---|
| 1 | 43, 114, 38, 312, 344 | 6, 14, 20, 24, 62 |
| 2 | 329, 280, 298, 256, 315, 334 | 19, 35, 45, 66, 68, 76 |
| ⋯ | ⋯ | ⋯ |
Disclaimer/Publisher’s Note: The statements, opinions and data contained in all publications are solely those of the individual author(s) and contributor(s) and not of MDPI and/or the editor(s). MDPI and/or the editor(s) disclaim responsibility for any injury to people or property resulting from any ideas, methods, instructions or products referred to in the content. |
© 2023 by the authors. Licensee MDPI, Basel, Switzerland. This article is an open access article distributed under the terms and conditions of the Creative Commons Attribution (CC BY) license (https://creativecommons.org/licenses/by/4.0/).
Share and Cite
Liang, K.; Zhou, L.; Yang, J.; Liu, H.; Li, Y.; Jing, F.; Shan, M.; Yang, J. Research on a Dynamic Task Update Assignment Strategy Based on a “Parts to Picker” Picking System. Mathematics 2023, 11, 1684. https://doi.org/10.3390/math11071684
Liang K, Zhou L, Yang J, Liu H, Li Y, Jing F, Shan M, Yang J. Research on a Dynamic Task Update Assignment Strategy Based on a “Parts to Picker” Picking System. Mathematics. 2023; 11(7):1684. https://doi.org/10.3390/math11071684
Chicago/Turabian StyleLiang, Kaibo, Li Zhou, Jianglong Yang, Huwei Liu, Yakun Li, Fengmei Jing, Man Shan, and Jin Yang. 2023. "Research on a Dynamic Task Update Assignment Strategy Based on a “Parts to Picker” Picking System" Mathematics 11, no. 7: 1684. https://doi.org/10.3390/math11071684
APA StyleLiang, K., Zhou, L., Yang, J., Liu, H., Li, Y., Jing, F., Shan, M., & Yang, J. (2023). Research on a Dynamic Task Update Assignment Strategy Based on a “Parts to Picker” Picking System. Mathematics, 11(7), 1684. https://doi.org/10.3390/math11071684

