Spread Prediction and Classification of Asian Giant Hornets Based on GM-Logistic and CSRF Models
Abstract
1. Introduction
- (I)
- First, this paper proposes a GM-Logistic model to obtain hornets’ spread rules in terms of spatial location distribution and population quantity. An improved grey prediction model is established to predict hornets’ changes in latitude and longitude over time, and a logistic model is used to obtain the changes in the number of hornets populations over time. The GM-Logistic model retains the advantages of the grey prediction algorithm in solving the problems of little data and high uncertainty. The GM-Logistic model has higher accuracy and better fitting effect when only a few non-equally spaced time sequences data are used for prediction.
- (II)
- Second, a CSRF model was proposed to solve the problems of hornets’ classification and priority survey decisions in unbalanced datasets. CSRF introduces weighted Mahalanobis distance to construct cost factors in the actual class distribution, uses the same pre-test sample to determine the weight of the base classifier, and changes the majority voting system to the weighted voting system. A binary classification model was established for the hornets through feature extraction, the transformation from an unbalanced dataset to a balanced dataset, and the training dataset. The model improves the adaptability and robustness of the original classifier and provides a better classification effect on unbalanced datasets. CSRF outperforms the Random Forest, Classification and Regression Trees, and Support Vector Machines in standard performance evaluation indexes such as classification accuracy, G-mean, F1-measure, ROC curve, and AUC value.
- (III)
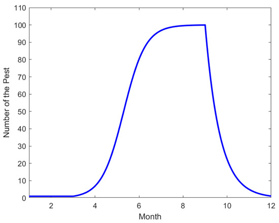
- Third, this paper adds human control factors and cycle parameters to the logistic model, which is more in line with invasive alien species’ ecological reproduction law and has a better prediction effect. We obtain the judgment conditions of report update frequency and pest elimination. The population size of wasps was found to fluctuate around a threshold value over time and there was a cyclical phenomenon.
- (IV)
- Fourth, the goodness-of-fit test on each model shows that the models established in this paper are feasible and reasonable. This paper provides a new theoretical basis and decision support for government departments to deal with invasive alien species.
2. Methods
2.1. GM-Logistic Model
2.1.1. Prediction of the Spread Range Based on Improved Grey Prediction Model
2.1.2. Prediction of the Spread Quantity Based on the Logistic Model
2.2. Classification and Priority Investigation Decision of Hornets Based on the CSRF Model
2.2.1. Preparation of the Model
2.2.2. Index Extraction
Image Recognition and Feature Extraction
Information Extraction from the Data Table
Cost-Sensitive RF Model
Cost-Sensitive Method
Cost-Sensitive Random Forest
2.3. Report Update and Pest Eradication Certificate Based on Improved Logistic Model
2.3.1. Preparation of the Model
2.3.2. Improved Logistic Model
3. Results
3.1. Spread Prediction of Asian Giant Hornets
3.1.1. Data Preprocessing
3.1.2. Prediction of Spread Range
3.1.3. Prediction of Spread Range
3.2. Classification and Priority Investigation Decision of Hornets
3.3. Report Update and Pest Eradication Certificate
4. Discussion
4.1. Goodness-of-Fit Test for Fitting and Grey Prediction
4.2. Sensitivity Analysis of the Logistic Model
4.3. Comparison of GM-Logistic Model with Several Classical Species Distribution Models
4.4. Comparison of CSRF Model with Several Classical Classification Models
4.4.1. Evaluation Indexes of Model Performance
4.4.2. ROC Curve and AUC Value
5. Conclusions
Author Contributions
Funding
Institutional Review Board Statement
Informed Consent Statement
Data Availability Statement
Acknowledgments
Conflicts of Interest
References
- Bérubé, C. Giant alien insect invasion averted Canadian beekeepers thwart apicultural disaster (… or at least the zorn-bee apocalypse). Am. Bee J. Febr. 2020, 160, 209–214. [Google Scholar]
- Zhu, G.P.; Javier, G.; Chris, L.; David, W.C. Assessing the ecological niche and invasion potential of the Asian giant hornet. Proc. Natl. Acad. Sci. USA 2020, 117, 24646–24648. [Google Scholar] [CrossRef]
- Severino, M.; Bonadonna, P.; Passalacqua, G. Large local reactions from stinging insects: From epidemiology to management. Curr. Opin. Allergy Clin. Immunol. 2009, 9, 334–337. [Google Scholar] [CrossRef] [PubMed]
- Perrard, A.; Haxaire, J.; Rortais, A.; Villemant, C. Observations on the colony activity of the Asian hornet Vespa velutina Lepeletier 1836 (Hymenoptera: Vespidae: Vespinae) in France. Ann. Société Entomol. Fr. 2009, 45, 119–127. [Google Scholar] [CrossRef]
- Dehghani, R.; Kassiri, H.; Mazaheri-Tehrani, A.; Hesam, M.; Valazadi, N.; Mohammadzadeh, M. A study on habitats and behavioral characteristics of hornet wasp (Hymenoptera: Vespidae: Vespa orientalis), an important medical-health pest. Biomed. Res.-Tokyo 2019, 30, 61–66. [Google Scholar]
- Wilson, T.M.; Takahashi, J.; Spichiger, S.; Iksoo, K.; Westendorp, P.V. First reports of Vespamandarinia (Hymenoptera: Vespidae) in North America represent two separate maternal lineages in Washington State, United States, and British Columbia. Can. Ann. Entomol. Soc. Am. 2020, 113, 468–472. [Google Scholar]
- Lin, C.J.; Wu, C.J.; Chen, H.H.; Lin, H.C. Multiorgan failure following mass wasp stings. South Med. J. 2011, 104, 378–379. [Google Scholar] [CrossRef]
- Pan, J.Y.; Zhang, X.J.; Qu, X.T. Studies on wasp transmission in Washington. China Arab. Sci. Technol. Forum 2021, 2, 204–207. [Google Scholar]
- Alevi, K.C.C.; Nascimento, J.G.O.; Azeredo-Oliveira, M.T.V.; Moreira, F.F.F.; Jurberg, J. Cytogenetic characterisation of Triatoma rubrofasciata (De Geer) (Hemiptera, Triatominae) spermatocytes and its cytotaxonomic application: Short communications. Afr. Entomol. 2017, 24, 257–260. [Google Scholar] [CrossRef]
- Chen, J. Research on Pest Detection Methods Based on Convolutional Neural Networks and Metric Learning; Zhejiang University: Hangzhou, China, 2021. [Google Scholar]
- Mummert, A. Studying the recovery procedure for the time-dependent transmission rate(s) in epidemic models. J. Math. Biol. 2013, 67, 483–507. [Google Scholar] [CrossRef]
- Zhang, W.J.; Gu, D.X. Study on a kind of spatiotemporal dynamic model of insect population. Ecol. Sci. 2001, 4, 1–7. [Google Scholar]
- Zhao, Z.H.; Shen, Z.R. Simulation model of insect population dynamics and its application. Acta Bot. Sin. 1999, 1, 13–19. [Google Scholar]
- Tchuenche, J.M.; Nwagwo, A. Local stability of an SIR epidemic model and effect of time delay. Math. Methods Appl. Sci. 2010, 32, 2160–2175. [Google Scholar] [CrossRef]
- Wang, D.J.; Zhang, Y.Y. Stability analysis of the forest insect pests model with time delays. J. Biomath. 2013, 2, 211–219. [Google Scholar]
- Hadeler, K.P. Parameter identification in epidemic models. Math. Biosci. 2001, 229, 185–189. [Google Scholar] [CrossRef]
- Muntaser, S.; Mirjam, K.; Karl, P.H. Vaccination based control of infections in SIRS models with reinfection: Special reference to pertussis. J. Math. Biol. 2013, 67, 1083–1110. [Google Scholar]
- Zhang, K.; Wang, C.Y.; He, L.J. An improved non-equidistance grey model and its application. J. Eng. Math. 2017, 34, 124–134. [Google Scholar]
- Liu, J.; Liu, K. Grey prediction of population change index of platyphylla matsutake. J. Shandong Agric. Univ. 1990, 2, 16–18. [Google Scholar]
- Deng, J.L. A novel GM(1, 1) model for non-equigap series. J. Grey Syst. 1997, 9, 111–116. [Google Scholar]
- Xie, G.J. Application of non-equal spacing sequence grey model in building settlement prediction. J. Liaodong Univ. (Nat. Sci. Ed.) 2020, 27, 53–56. [Google Scholar]
- Bai, L.; Li, X.Y.; Wang, K. Optimal capture strategies for stable bounded logistic equations. Acta Biomath. Sin. 2004, 1, 17–25. [Google Scholar]
- Liu, Q.J.; Zeng, Q. Logistic regression model and its research progress. J. Prev. Med. Intell. 2002, 18, 3. [Google Scholar]
- Liu, S. MODELING and Simulation of Cotton Bollworm Prediction; Hebei Agricultural University: Baoding, China, 2014. [Google Scholar]
- Sun, C.H.; Tang, Q.Y. Logistic regression models and their applications in entomology. Insect Knowl. 2004, 41, 4. [Google Scholar]
- Shen, Z.R. Modified logistic equation and its description of population density dynamics of Aphis rapae. J. Beijing Agric. Univ. 1985, 3, 297–304. [Google Scholar]
- Tang, Q.Y.; Hu, G.W.; Feng, M.G.; Hu, Y. Errors and corrections in parameter estimation of logistic equation. Acta Biomath. Sin. 1996, 4, 135–138. [Google Scholar]
- Ebrahimi, E.; Carpenter, J.M. Distribution pattern of the hornets Vespa orientalis and V. crabro in Iran: (Hymenoptera: Vespidae). Zool. Middle East 2012, 56, 63–66. [Google Scholar] [CrossRef]
- Nakamura, M.; Sonthichai, S. Nesting habits of some hornet species (Hymenoptera, Vespidae) in Northern Thailand. Kasetsart J. Nat. Sci. 2004, 38, 196–206. [Google Scholar]
- Chen, Y.; Feng, F.; Yuan, Z.M. Improved support vector classification for automatic identification of butterfly species. J. Insectolog. 2011, 54, 609–614. [Google Scholar]
- Cheng, Y.N.; Wen, P.; Dong, S.H.; Tan, K.; Nieh, J.C. Poison and alarm: The Asian hornet Vespa velutina uses sting venom volatiles as an alarm pheromone. J. Exp. Biol. 2017, 220, 645–651. [Google Scholar]
- Smith-Pardo, A.H.; Carpenter, J.M.; Kimsey, L. The Diversity of Hornets in the Genus Vespa (Hymenoptera: Vespidae; Vespinae), Their Importance and Interceptions in the United States. Insect Syst. Divers. 2020, 4, 1–27. [Google Scholar] [CrossRef]
- Alaniz, A.J.; Carvajal, M.A.; Vergara, P.M. Giants are coming? Predicting the potential spread and impacts of the giant Asian hornet (Vespa mandarinia, Hymenoptera: Vespidae) in the United States. Pest Manag. Sci. 2020, 77, 104–112. [Google Scholar] [CrossRef]
- Cai, S.N.; Huang, D.Z.; Shen, Z.R.; Gao, L.W. Research on artificial neural network method for insect classification and identification: Principal component analysis and mathematical modeling. J. Biomath. 2013, 28, 23–33. [Google Scholar]
- Kim, H.; Kim, S.-T.; Jung, M.-P.; Lee, J.-H. Spatio-temporal dynamics of Scotinophara lurida (Hemiptera: Pentatomidae) in rice fields. Ecol. Res. 2006, 22, 204–213. [Google Scholar] [CrossRef]
- Arca, M.; Mougel, F.; Guillemaud, T.; Dupas, S.; Rome, Q.; Perrard, A.; Muller, A.; Fossoud, A.; Capdevielle-Dulac, C.; Torres-Leguizamon, M.; et al. Reconstructing the invasion and the demographic history of the yellow-legged hornet, Vespa velutina, in Europe. Biol. Invasions 2015, 17, 2357–2371. [Google Scholar] [CrossRef]
- Cai, X.N.; Su, X.Y.; Huang, D.Z.; Shen, Z.R. Digital classification of moth adults based on geometric morphometry. For. Sci. 2019, 55, 38–46. [Google Scholar]
- Breiman, L. Random forest. Mach. Learn. 2001, 45, 5–32. [Google Scholar] [CrossRef]
- Manno, A. CART: Classification And Regression Trees. Int. J. Public Health 2012, 57, 243–246. [Google Scholar]
- Mercadier, M.; Lardy, J.P. Credit spread approximation and improvement using random forest regression. Eur. J. Oper. Res. 2019, 277, 351–365. [Google Scholar] [CrossRef]
- Cushman, S.A.; Huettmann, F. Spatial Complexity, Informatics, and Wildlife Conservation; Springer: Tokyo, Japan, 2010. [Google Scholar]
- Ding, W.; Taylor, G. Automatic moth detection from trap images for pest management. Comput. Electron. Agric. 2016, 123, 17–28. [Google Scholar] [CrossRef]
- Dong, Y.X. Dynamic Properties of Some Nonlinear Forest Pest Models; Zhejiang University of Technology: Hangzhou, China, 2010. [Google Scholar]
- Drew, C.A.; Perera, A.H. Expert knowledge as a basis for landscape ecological predictive models. Predict. Species Habitat Model. Landsc. Ecol. 2011, 229–248. [Google Scholar] [CrossRef]
- Sakanoue, S. Extended logistic model for growth of single-species populations. Ecol. Model. 2007, 205, 159–168. [Google Scholar] [CrossRef]
- Chen, X.; Xia, Y.; Jin, P.; Carroll, J. Dataless Text Classification with Descriptive LDA. Proc. AAAI Conf. Artif. Intell. 2015, 29. [Google Scholar] [CrossRef]
- Rao, C.J.; Liu, M.; Goh, M.; Wen, J.H. 2-stage modified random forest model for credit risk assessment of P2P network lending to “Three Rurals” borrowers. Appl. Soft Comput. 2020, 95, 106570. [Google Scholar] [CrossRef]
- Takahiro, H.; Takema, F. Relevance of microbial symbiosis to insect behavior. Curr. Opin. Insect Sci. 2020, 39, 91–100. [Google Scholar]
- Yang, B.; Cai, Y.L.; Wang, K.; Wang, W.M. Optimal harvesting policy of logistic population model in a randomly fluctuating environment. Phys. A Stat. Mech. Appl. 2019, 526, 120817. [Google Scholar] [CrossRef]
- Yang, H.T. Chromosomal Indicators and Phylogenetic Relationships of some Species of Locustaceae; Shanxi University: Taiyuan, China, 2007. [Google Scholar]
- Yang, X.; Li, G.Q.; Tan, H.W. Qualitative analysis of a population epidemic model with stage structure. J. Southwest Norm. Univ. (Nat. Sci. Ed.) 2021, 46, 48–55. [Google Scholar]
- Rao, C.J.; He, Y.W.; Wang, X.L. Comprehensive evaluation of non-waste cities based on two-tuple mixed correlation degree. Int. J. Fuzzy Syst. 2021, 23, 369–391. [Google Scholar] [CrossRef]
- Rao, C.J.; Lin, H.; Liu, M. Design of comprehensive evaluation index system for P2P credit risk of “three rural” borrowers. Soft Comput. 2020, 24, 11493–11509. [Google Scholar] [CrossRef]
- Xie, S.A.; Yuan, F.; Yang, Z.Q.; Liu, S.J. Application of modern biotechnology in insect taxonomy. J. Northwest For. Univ. 2001, 1, 92–96. [Google Scholar]
- Xu, R.M.; Liu, L.F.; Zhu, G.R.; Shen, J.J. Application of variable dimension matrix model to simulation of whitefly population dynamics in greenhouse. Acta Ecol. Sin. 1991, 2, 147–158. [Google Scholar]
- Taichiro, T.; Takuma, Y. Geometric lifting of the integrable cellular automata with periodic boundary conditions. J. Phys. A Math. Theor. 2021, 54, 45–58. [Google Scholar]
- Teixeira, G.A.; Barros, L.A.C.; de Aguiar, H.J.A.C.; Pompolo, S.D.G. Comparative physical mapping of 18S rDNA in the karyotypes of six leafcutter ant species of the genera Atta and Acromyrmex (Formicidae: Myrmicinae). Genetica 2017, 145, 351–357. [Google Scholar] [CrossRef]
- Wang, D.D.; Ye, Z.X.; Wan, M.; Tang, J.G. Grey catastrophe prediction of pink bollworm with GM (1,1) model. Jiangxi Plant Prot. 1992, 4, 38–39. [Google Scholar]
- Ren, H.Y.; Li, T. Insect molecular biology classification technology and its application prospect in plant protection. Green Technol. 2012, 9, 64–66. [Google Scholar]
- Ren, S.Q.; He, K.M.; Girshick, R.; Sun, J. Faster R-CNN: Towards Real-Time Object Detection with Region Proposal Networks. IEEE Trans. Pattern Anal. Mach. Intell. 2016, 1, 14. [Google Scholar]
- Fu, S.F. Identification and Counting of Crop Insects Based on Convolutional Neural Network; Jiangsu University of Science and Technology: Zhengjiang, China, 2020. [Google Scholar]
- Grajski, K.A.; Grajski, K.A.; Breiman, L.; Prisco, G.V.; Freeman, W.J. Classification of EEG spatial patterns with a tree structured methodology: CART. IEEE Trans. Biomed Eng. 1986, 33, 1076–1086. [Google Scholar] [CrossRef]
- Gu, R.H.; Shen, Z.R. A simulation model of insect population dynamics. Acta Ecol. Sin. 2005, 10, 2709–2716. [Google Scholar]
- Heath, B.M.; Laura, R.; Doris, B. Sex Determination, Sex Chromosomes, and Karyotype Evolution in Insects. J. Hered. 2017, 108, 78–93. [Google Scholar]
- Hebert Paul, D.N.; Cywinska, A.; Ball, S.L.; DeWaard, J.R. Biological identifications through DNA barcodes. Proc. R. Soc. B Biol. Sci. 2003, 270, 313–321. [Google Scholar] [CrossRef]
- Huang, R.H.; Ye, Z.X. An improved variable dimension matrix model for simulating insect population dynamics. Insect Knowl. 1995, 3, 162–164. [Google Scholar]
- Huetteroth, W.; Pauls, D. Editorial overview: Neurogenetics of insect behavior: Ethology touching base with the scaffold of life. Curr. Opin. Insect Sci. 2019, 36, 3–5. [Google Scholar] [CrossRef]
- Humphries, G.R.W.; Huettmann, F. Putting models to a good use: A rapid assessment of Arctic seabird biodiversity indicates potential conflicts with shipping lanes and human activity. Divers. Distrib. 2014, 20, 478–490. [Google Scholar] [CrossRef]
- Li, D.; Zhao, H.Y.; Hu, X.S. A dynamic model of spatial and temporal distribution of aphid populations. J. Ecol. 2010, 30, 4986–4992. [Google Scholar]
- Li, Z.; Ji, R.; Xie, B.Y.; Li, D.M. On the spatial ecology of insects. Insect Knowl. 2004, 1, 25–33. [Google Scholar]
- Zhao, H.Q.; Shen, Z.R.; Yu, X.W. Application of mathematical morphology in entomology I application of mathematical morphology in order Elements. Acta Entomol. Sin. 2003, 1, 45–50. [Google Scholar]
- Zhao, Z.M.; Zhou, X.Y. Introduction to Ecology; Science and Technology Literature Press: Beijing, China, 1984. [Google Scholar]
- Allouche, O.; Tsoar, A.; Kadmon, R. Assessing the accuracy of species distribution models: Prevalence, kappa and the true skill statistic (TSS). J. Appl. Ecol. 2006, 43, 1223–1232. [Google Scholar] [CrossRef]
- Araujo, M.B.; Pearson, R.G.; Thuiller, W.; Erhard, M. Validation of species-climate impact models under climate change. Glob. Change Biol. 2005, 11, 1504–1513. [Google Scholar] [CrossRef]
- Kumar, A.; Rajeev, A. moving boundary problem with space-fractional diffusion logistic population model and density-dependent spread rate. Appl. Math. Model. 2020, 88, 951–965. [Google Scholar] [CrossRef]
- Zhang, L.; Liu, S.R.; Sun, P.S.; Wang, T.L. Comparative evaluation of multiple models of the effects of climate change on the potential distribution of Pinus massoniana. Chin. J. Plant Ecol. 2011, 35, 1091–1105. [Google Scholar] [CrossRef]
- Zhang, Z.X.; Capinha, C.; Weterings, R.; McLay, C.L.; Xi, D.; Lü, H.J.; Yu, L.Y. Ensemble forecasting of the global potential distribution of the invasive Chinese mitten crab, Eriocheir Sinensis. Hydrobiologia 2019, 826, 367–377. [Google Scholar] [CrossRef]
- Liu, X.X. Research on Insect Lightweight Detection Model Based on Deep Learning; Beijing Forestry University: Beijing, China, 2019. [Google Scholar]
- Luo, Z.G. Insect classification and TDM modeling based on SVM; Hunan Agricultural University: Changsha, China, 2009. [Google Scholar]
- Nuez-Penichet, C.; Osorio-Olvera, L.; Gonzalez, V.H.; Cobos, M.E.; Jiménez, L.; DeRaad, D.A.; Alkishe, A.; Contreras-Díaz, R.G.; Nava-Bolaños, A.; Utsumi, K.; et al. Geographic potential of the world’s largest hornet, Vespa mandarinia Smith (Hymenoptera: Vespidae), worldwide and particularly in North America. PeerJ 2021, 9, e10690. [Google Scholar] [CrossRef] [PubMed]
- Capinha, C.; Leung, B.; Anastácio, P. Predicting worldwide invasiveness for four major problematic decapods: An evaluation of using different calibration sets. Ecography 2011, 34, 448–459. [Google Scholar] [CrossRef]
- Guisan, A.; Thuiller, W.; Zimmermann, N.E. Habitat Suitability and Distribution Models; Cambridge University Press: Cambridge, CA, USA, 2017; pp. 224–237. [Google Scholar]
- Lin, L.; Zhou, R.L. Spatial simulation of the transmission of platyphylla Kunyu based on CA. Geogr. Environ. Yunnan 2009, 21, 53–56. [Google Scholar]
- Lin, L.L.; Ferreira, C.F.; Ainseba, B. Optimal control of an age-structured problem modelling mosquito plasticity. Nonlinear Anal. Real World Appl. 2019, 45, 157–169. [Google Scholar]
- Lin, X.Q.; Bureau, F.F. Grey forecasting of deforestation diseases and insect pests in Fuzhou City. J. Hebei For. Sci. Technol. 2018, 6, 35–40. [Google Scholar]
- Wang, H.S.; Liu, D.S.; Munroe, D.; Cao, K.; Biermann, C. Study on selecting sensitive environmental variables in modelling species spatial distribution. Ann. GIS 2016, 22, 57–69. [Google Scholar] [CrossRef]
- Wang, M.X.; Liu, Q. Advances in the study of cytogenetics in the taxonomy of the subfamily Tridridae. Chin. J. Vector Biol. Control. 2021, 32, 115–119. [Google Scholar]
- Wang, R.; Zhou, L.; Liu, J. Research on cellular automata evacuation model based on improved ant colony algorithm. Chin. J. Saf. Sci. 2018, 28, 38–43. [Google Scholar]
- Washington State Department of Agriculture. Asian Giant Hornet Public Dashboard. 2020. Available online: https://agrwa.gov/departments/insects-pests-and-weeds/insects/hornets/data (accessed on 5 November 2020).
- Wei, W.J. Cytotaxonomy of Several Orthoptera; Northeast Normal University: Changchun, China, 2004. [Google Scholar]
- Wen, J.H.; Wu, C.Z.; Zhang, R.Y.; Xiao, X.P.; Nv, N.C.; Shi, Y. Rear-end collision warning of connected automated vehicles based on a novel stochastic local multivehicle optimal velocity model. Accid. Anal. Prev. 2020, 148, 105800. [Google Scholar] [CrossRef]
- Choubin, B.; Darabi, H.; Rahmati, O.; Sajedi-Hosseini, F.; Kløve, B. River suspended sediment modelling using the CART model: A comparative study of machine learning techniques. Sci. Total Environ. 2018, 615, 272–281. [Google Scholar] [CrossRef]
- Guisan, A.; Zimmermann, N.E. Predictive habitat distribution models in ecology. Ecol. Model. 2000, 135, 147–186. [Google Scholar] [CrossRef]
- Leslie, P.H. On the use of matrices in certain population mathematics. Biometrika 1945, 33, 183–212. [Google Scholar] [CrossRef] [PubMed]
- Lian, Z.M.; Li, K. A comparative study on common chirping types of crickets (Orthoptera: Cricidae). Acta Entomotaxon. Sin. 2002, 1, 45–51. [Google Scholar]
- Qin, Z.L.; Li, G.C. Matrix model for simulating insect population dynamics. Grain Storage 1995, z1, 105–114. [Google Scholar]
- Seung-Ho, K.; Jung-Hee, C.; Sang-Hee, L. Identification of butterfly based on their shapes when viewed from different angles using an artificial neural network. J. Asia-Pac. Entomol. 2014, 17, 143–149. [Google Scholar]
- Shen, Z.R.; Zhao, H.Q.; Yu, X.W. Application of mathematical morphology in insect taxonomy III Application of mathematical morphology in family element. Acta Entomol. Sin. 2003, 3, 339–344. [Google Scholar]
- Wu, H.H.; Zhang, H.Y.; Yuan, C. Numerical identification of insects based on support vector machines. Chin. Agron. Bull. 2014, 30, 286–291. [Google Scholar]
- Wu, X.G. Common Mathematical Analysis Methods of Insect Ecology; Agriculture Press: Beijing, China, 1963. [Google Scholar]
- Cheng, X.; Zhang, Y.H.; Chen, Y.Q.; Wu, Y.Z.; Yue, Y. Pest identification via deep residual learning in complex background. Comput. Electron. Agric. 2017, 141, 351–356. [Google Scholar] [CrossRef]
- Xiang, J.K. SVM-Based Pest and Disease Incidence Prediction and Insect Identification; Hunan Agricultural University: Changsha, China, 2006. [Google Scholar]
- Xiang, L.B.; Xie, G.L.; Wang, W.K. Insect courtship behavior in taxonomy. Chin. J. Environ. Entomol. 2016, 38, 883–887. [Google Scholar]
- Miao, Y. A Study on the Cellular Taxonomy and Chromosome Evolution of Scorpionwingidae and Mosquito Scorpionwingidae (Longwingidae); Northwest Agriculture and Forestry University: Xianyang, China, 2018. [Google Scholar]
- Mo, F.F.; Fan, W.; Zhou, J.H.; Liang, Y.Z. Detection of honey adulteration by near infrared spectroscopy coupled with random forest method. J. Food Saf. Qual. 2014, 5, 2430–2434. [Google Scholar]
- Yao, Q.; Lai, F.H.; Fu, Q.; Zhang, Z.T.; Cheng, D.F. Insect song recognition based on artificial neural network. J. Insect Taxon. 2005, 1, 19–22. [Google Scholar]
- Yılmaz, K.; Lokman, K. Application of artificial neural network for automatic detection of butterfly species using color and texture features. Vis. Comput. 2014, 30, 71–79. [Google Scholar]
- Yu, X.W.; Shen, Z.R.; Gao, L.W.; Li, Z.H. Feature measuring and extraction for digital image of insects. J. China Agric. Univ. 2003, 8, 47–50. [Google Scholar]
- Pang, X.F.; Lu, Y.L.; Wang, Y. Application of population matrix model in insect ecology. J. South China Agric. Univ. 1980, 3, 27–37. [Google Scholar]
- Pereira, F.H.; Schimit, P.H.T.; Bezerra, F.E. A deep learning based surrogate model for the parameter identification problem in probabilistic cellular automaton epidemic models. Comput. Methods Programs Biomed. 2021, 205, 106078. [Google Scholar] [CrossRef]
- Zhang, T.; Gao, B.J.; Xuan, H.Y. A review of innovation diffusion Model based on cellular automata. Syst. Eng. 2006, 12, 6–15. [Google Scholar]
- Zhang, W.Q.; Gu, D.X.; Pu, Z.L. An improvement on the simulation method of insect population dynamics—A study on the simulation model of the population dynamics of Chilo suppressalis. Acta Ecol. Sin. 1994, 3, 281–289. [Google Scholar]
- Zhu, J.N.; Liu, X.C.; Liu, C. Non-equidistant non-homogenous grey prediction model with fractional accumulation and its application. J. Intell. Fuzzy Syst. 2021, 40, 11861–11874. [Google Scholar] [CrossRef]










| Positive Degree of Report Tone | Grade | Index Value |
|---|---|---|
| Very sure | A | 1 |
| General | B | 0.5 |
| Not sure | C | 0 |
| Indicator | Weight | Data Set Center |
|---|---|---|
| The color of the head | 0.0909 | 0.624 |
| The color of the chest | 0.0909 | 0.675 |
| The color of the abdomen | 0.0909 | 0.588 |
| The color of the tail tip | 0.0909 | 0.534 |
| Aspect ratio | 0.1818 | 0.426 |
| Positive degree of eyewitness report ton | 0.2723 | 0.328 |
| Longitude | 0.0909 | 0.782 |
| Latitude | 0.0909 | 0.803 |
| Number | Global ID |
|---|---|
| 1 | {E6ADE6FB-0BD3-43EC-8E75-72EFC6F029FB} |
| 2 | {22E3A08D-494C-4539-8894-FDC32F2C9855} |
| 3 | {DA2999E6-B8F3-4BE9-B9E3-CB52F8F1C1DC} |
| 4 | {EF5051F6-1E6D-4A21-8F1C-A045E3DA56B4} |
| 5 | {57F0384B-53AE-4A4E-A417-951868E94C30} |
| … | … |
| 323 | {9561FAD1-C905-4890-B682-0478E859210D} |
| 324 | {2547522B-0531-48F3-A5BD-15A34E6C1E5A} |
| Fitting Model | Improved Grey Prediction Model | |
|---|---|---|
| SST | 0.8040 | 1.7048 |
| SSR | 0.7603 | 1.6797 |
| SSE | 0.0437 | 0.0251 |
| R2 | 0.9456 | 0.9853 |
| Model | GM-Logistic | GLM | Maxent | CART | RF | SVM | ANN | CA |
|---|---|---|---|---|---|---|---|---|
| AUC | 0.872 | 0.514 | 0.713 | 0.751 | 0.801 | 0.612 | 0.698 | 0.810 |
| TSS | 0.686 | 0.337 | 0.564 | 0.593 | 0.622 | 0.449 | 0.581 | 0.639 |
| Model | CSRF | RF | SVM | CART |
|---|---|---|---|---|
| Ac | 0.9376 | 0.8522 | 0.7623 | 0.8046 |
| P | 0.6760 | 0.5838 | 0.5065 | 0.4014 |
| R | 0.7143 | 0.6340 | 0.3645 | 0.5327 |
| G-mean | 0.8159 | 0.7344 | 0.5638 | 0.6443 |
| F1-measure | 0.6946 | 0.6079 | 0.4239 | 0.4578 |
| Type I error (%) | 13.89 | 17.21 | 22.67 | 20.98 |
| Type II error (%) | 16.01 | 19.35 | 25.20 | 24.32 |
| Overall error rate (%) | 14.91 | 18.28 | 23.94 | 22.65 |
Disclaimer/Publisher’s Note: The statements, opinions and data contained in all publications are solely those of the individual author(s) and contributor(s) and not of MDPI and/or the editor(s). MDPI and/or the editor(s) disclaim responsibility for any injury to people or property resulting from any ideas, methods, instructions or products referred to in the content. |
© 2023 by the authors. Licensee MDPI, Basel, Switzerland. This article is an open access article distributed under the terms and conditions of the Creative Commons Attribution (CC BY) license (https://creativecommons.org/licenses/by/4.0/).
Share and Cite
Li, C.; Zhu, H.; Luo, H.; Zhou, S.; Kong, J.; Qi, L.; Rao, C. Spread Prediction and Classification of Asian Giant Hornets Based on GM-Logistic and CSRF Models. Mathematics 2023, 11, 1332. https://doi.org/10.3390/math11061332
Li C, Zhu H, Luo H, Zhou S, Kong J, Qi L, Rao C. Spread Prediction and Classification of Asian Giant Hornets Based on GM-Logistic and CSRF Models. Mathematics. 2023; 11(6):1332. https://doi.org/10.3390/math11061332
Chicago/Turabian StyleLi, Chengyuan, Haoran Zhu, Hanjun Luo, Suyang Zhou, Jieping Kong, Lei Qi, and Congjun Rao. 2023. "Spread Prediction and Classification of Asian Giant Hornets Based on GM-Logistic and CSRF Models" Mathematics 11, no. 6: 1332. https://doi.org/10.3390/math11061332
APA StyleLi, C., Zhu, H., Luo, H., Zhou, S., Kong, J., Qi, L., & Rao, C. (2023). Spread Prediction and Classification of Asian Giant Hornets Based on GM-Logistic and CSRF Models. Mathematics, 11(6), 1332. https://doi.org/10.3390/math11061332
