Abstract
Artificial intelligence (AI) has provided significant help in many fields of life. This study proposed a framework that helped in understanding customers’ attitudes about the adoption of Robo-advisors. The role of the Technology Readiness Index moderated as one of the primary relationships. A total of 208 potential users of Robo-advisor services provided the data that confirmed the validity of the model. This model provided the input for structural equation modeling and analysis of the study hypotheses. The results indicated that consumers showed positive attitudes about Robo-advisor services, with the moderating effect of Technology Readiness Index dimensions, namely, contributors and inhibitors. Perceived ease of use, perceived usefulness, and perceived convenience influenced consumers in developing positive attitudes about this service. Financial businesses can design better AI Robo-advisor services to fulfill the requirements of a wide range of consumers. This proposed framework contributes to the consumers’ understanding of behavioral intentions for the use of Robo-advisors in FinTech.
Keywords:
consumer adoption; Robo-advisor; technology readiness; technology acceptance; innovation; TAM model MSC:
90B50
1. Introduction
Advancements in technology are changing both the economy and people. The challenge is to introduce new innovative service technologies called artificial intelligence (AI), robots, and droids [,], especially related to interactions in frontline service operations []. The use of AI technologies may become antagonistic, with a high penetration rate in the job sector. Despite the absence of an agreed-upon study methodology or predicted economic implications, AI has the potential to displace up to 1 billion people worldwide and render 375 million occupations obsolete during the next decade []. There is a possibility that AI technology may take over nearly half of the present occupations in the next 20 years [].
AI-based systems may replace humans in the near future in many industries []. According to research, artificial intelligence (AI) systems will eventually have mechanical intelligence, analytical aptitude, instinctiveness, and even vicariousness, all of which will help human workers do tasks more effectively []. Such a threat should not mean that technology is debauched. It is still of great help to the industry and consumers. Artificial intelligence is also serving in the service sector, such as finance. Financial technology (FinTech) is becoming a critical component for financial institutions []. It is now beyond the boundaries of e-banking and is providing groundbreaking technological tools to meet consumers’ financial requirements.
Artificial intelligence is providing higher worth to users and increasing organizations’ revenue in the financial sector []. Due to the significant rise of more than 9% p.a. in Assets under Management (AuM) in Europe over the last few years, conventional advisers, established Wealth Managers, and banks are increasingly looking to Robo-advisors, which, as compared to human wealth managers, cost as much as 52% less []. Bank of America is providing a unique AI assistant called Erica, with the purpose of providing necessary answers to consumer queries []. In Tokyo, Tokyo Bank has incorporated in some of its branches a humanoid teller called Nao, which is helping customers side by side with staff []. The consumer wishes to make the future better and cope with financial issues [,]. The usage of Robo-advisors in the financial sector is on the rise at financial companies and is becoming of great interest among consumers [,].
The difference between a computer or system without and with artificial intelligence is that the latter can be configured to look for patterns, demonstrate self-learning by adjusting via experience, and self-select a choice from a set of possibilities. Meanwhile, automation is software that runs operations according to pre-programmed instructions and is typically used for monotonous and repetitive jobs [].
Fintech progression has been getting consideration from vendors, clienteles, governing authorities, and other societal establishments []. The purpose of technology in the financial segment is to support people in making decisions regarding asset management. An artificial intelligence Robo-advisor is one technology that may automatically allocate the money to different financial services, such as bonds and stocks, thus managing the personalized portfolio []. AI and the financial sector together have the potential to increase efficiency. Robo-advisors are termed as digital platforms encompassing smart user assistant mechanisms and cooperative tools that use IT practices to lead customers in an asset advisory practice []. The use of traditional financial services with innovative technologies has been producing better service, such as online lending, crowdfunding, and Robo-advisors []. Artificial intelligence Robo-advisors can generate a digital platform for customers’ portfolio management and assessment []. Due to profit maximization, job cutting in the form of introducing such technologies as Robo-advisors is providing better and personalized financial services to individual investors []. The previous study showed that more is required to improve the eminence of Robo-advisors to enhance the embracement of this innovative technology by customers []. The study discovered that personalization is a noteworthy factor of Robo-advisors compared to traditional human services [].
It is an innovative service, with the first drive to deliver benefits for healthy economic growth and social performance. Robo-advisors with cloud computing, customer profiling, and big data can improve the efficiency of financial institutions. Additionally, financial institutions are linked with the concept of sustainability [], so the use of Robo-advisors may increase the sustainable economy and social vivacity. However, technology still has downsides in consumer minds, and one of them is the trust factor with Robo-advisors, which further leads to a sluggish embracing state [,]. The early adopters of innovative technology are willing to use this new advisory service and rely on its unique AI capabilities []. Financial institutions are introducing such services on a mass scale to those who have initially been uncertain about the value of such novelty [].
Despite the fact that there is a lack of confidence in Robo-advisors, they still provide many types of services to organizations and individuals in developed nations. Robo-advisors, compared to old-style financial amenities, have low-cost fees and are accessible 24/7 [,]. These artificial intelligence-based services are assumed to provide better advisory facilities to a broader variety of clients []. As to be competitive, financial institutions are deploying such AI Robo-advisors. Financial institutions’ employees need supervision on how to engage with Robo-advisor services to retain existing clients and entice new customers. However, research on Robo-advisors is inadequate. Mostly, the focus of study has been on legal and technological issues [,], which has overlooked the customer viewpoint. The research done so far on Robo-advisors’ automated systems [] focuses on increasing interactions between users and Robo-advisors. Nonetheless, a broader spectrum of study is needed to understand consumer psychology regarding the espousal of Robo-advisory services. It needs the expansion of a framework that can explain the key components and consumers’ impetuses toward these services.
Robo-advisors are gaining fame among customers, but little is known about their adoption of such services. One factor that influences consumers to use such innovative services is the financial experience. It is implied through research that people well equipped with knowledge and information about the financial markets might be more exposed to the usage of Robo-advisors []. Robo-advisors help those customers who are less experienced in financial markets. Every consumer has his or her ideas and beliefs about someone or something. The same beliefs about Robo-advisors may develop with the level of financial experiences one has in this situation. The level of experience with individuals’ self-capabilities can lead to diverse emotional responses to Robo-advisors []. As stated by Bandura, Reese [], firmer belief in an individual’s abilities regulates the level of excitement related to an incident. Higher credence in one’s own capability can lead to lower negative (i.e., nervousness) and higher positive (i.e., delight) responses in reaction to a task [,,]. Research has shown that when the consumer feels joy, adoption of technology is high; however, the contrary is true for the anxious [,].
People with higher financial experience may have higher or lower emotional responses to Robo-advisors. Previous studies reveal that in the adoption method of technological tools [,,], higher positive reactions might increase consumers’ willingness to espouse Robo-advisors. The examination of such factors is the significant point in considering the connection between people’s financial experience and their inclination toward Robo-advisor adoption. Here, we need to understand the purpose of Robo-advisors to provide usefulness and convenience to the end customer. Thus, PU of the technology with the PC are the key elements of the framework with the TAM; PEOU. The use of TAM variables with artificial intelligence Robo-advisors may help to develop the attitude of consumers. Attitudes may help in understanding the drive behind using such innovative technologies and then its adoption.
This investigation’s purpose is to comprehend customer attitudes and perceptions on the adoption of innovative technologies. Consumers with a good level of skill and experience in financial markets have higher chances of intending to use Robo-advisors. The TAM model presented in the current study framework with Robo-advisors perceived usefulness and PEOU, together with the consumer attitudes, as an impact on the intention to use Robo-advisors services. Furthermore, perceived convenience is also used as a part of the framework to understand the benefits associated with Robo-advisors in the form of the time, quality, and suitability of the service. Furthermore, the moderating role of the technology readiness index (TRI) is used, with consideration as to how much a consumer is willing to accept the technology. In sum, for a consumer to adopt such technologies in the finance industry, key points need to be addressed, such as Robo-advisors’ usefulness, convenience, and ease of use. The moderating role of TRI on PU, PEOU, and perceived convenience, as well as the change in consumer attitudes and their impact on the acceptance of technology, is also studied. The data was collected from 208 respondents and analyzed by smart PLS software.
2. Literature Review
2.1. TAM and Perceived Ease of Use of Robo-Advisors
TAM is a broadly used theory for consumer intention to accept innovative technology and is used in the understanding of both finance and online situations [,]. TAM is disparaged for not using social influences for technology acceptance []. Therefore, in the proposed framework, the technology readiness index (TRI) [] has been introduced to understand consumers’ optimism, innovativeness, discomfort, and insecurity issues.
Perceived ease of use (PEOU) also affects perceived convenience and absolutely affects the attitude of an individual []. In other studies, attitude mediated the effect of the PEOU of the intention to use the technology []. Convenience can be time, money, place, or effort for a particular product or service in a situation for an individual []. The use of Robo-advisors may be perceived as a convenience for many consumers when they lack time, money, or travel issues under the TAM model.
The Robo-advisor is a fairly newfangled idea in the field of artificial intelligence. Consumers’ awareness level of innovative technology may vary []. Research has revealed that consumers tend to have different influences of age and gender characteristics []. Thus, TRI with TAM can give a better perspective on the acceptance of Robo-advisors. To understand consumers’ perception of innovative technology, first one needs to understand their behavioral intentions toward it []. So, to understand behavioral intentions, first we need to understand the attitude of the individual [] and its perceived usefulness for that specific technology []. Therefore, Robo-advisors’ perceived ease of use (PEOU) may play a contributory role and may positively affect the perceived usefulness of it []. Thus, we proposed the following hypotheses:
Hypothesis 1a.
PEOU of Robo-advisors positively affects perceived convenience.
Hypothesis 1b.
PEOU of Robo-advisors positively affects perceived usefulness.
Hypothesis 1c.
PEOU of Robo-advisors positively affects attitude.
2.2. Perceived Convenience
Convenience can be a product or service for an individual, whether he or she perceives it to be suitable or not []. Consumers want everything their way, but that is not the case in reality. Companies try their best to make products or services for the convenience of people. Robo-advisors are perceived as a convenience for those consumers who have less time or no time to travel to a financial institution. A product or service is measured to be an expediency when one wishes to put less effort, time, or energy into it. There are diverse facets of convenience, i.e., place, time, acquisition, use, and execution []. Later, research showed that convenience is similar to the use of the TAM model and intention to use, and its convenience is not necessarily related []. Some researchers have shown the effects of convenience and TAM, together with the use of only three facets of convenience, specifically, place, execution, and time [].
Another factor one associates with convenience is the motivation to use a particular product or service []. Perceived convenience, as explained before, may affect the PU of a specific service or product. The Robo-advisor convenience affects perceived usefulness under the proposed model of TAM. Furthermore, research on RFID [] and online shopping [] showed that PC affected the acceptance of using a specific product or service. Time and energy are of great essence in the use of a particular product or service. Robo-advisors may save the time and efforts of individuals who believe time is money and physical efforts should be less with the use of innovative technology. Yoon and Kim [] showed through research that PEOU effected PC, and PC certainly affected PU. Thus, we suggest the subsequent hypotheses:
Hypothesis 2a.
Perceived convenience of Robo-advisors positively affects perceived usefulness.
Hypothesis 2b.
Perceived convenience of Robo-advisors positively affects attitude.
2.3. Perceived Usefulness
The theory of reasoned action was the development of TAM, and it further developed into the model for users’ acceptance of an innovative technology []. Users believe that PEOU is a concept where one does not need to put too much effort into the use of technology, whereas another concept of perceived usefulness states that it is how much a user can enhance its efficiency with the use of technology. Furthermore, TAM provides the foundation for the associations amid attitudes and the purpose to use the specific product [,]. Perceived usefulness is considered to be one of the most significant aspects when explaining the acceptance of new technology [,,].
When technology is believed to be beneficial, it motivates the consumer to adopt it [,]. TAM has been applied in many different studies and considered to be beneficial. The perceived usefulness of it was found in different technological systems, including the use of mobile services [,], www services [], online social groups and communities [], online portfolio structures [], integrated learning environments [], mobile-based learning systems [,], PDAs [], WIFI LAN systems [], online or virtual learning environments [,], cell or mobile exergames [,], virtual reality [], and smartphones [].
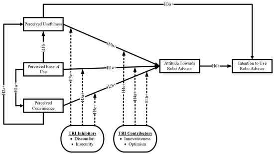
Thus, we can understand that consumers believe in the PU of an explicit technology. Perceived usefulness affects the attitudes of the consumer and also directly affects the intention to use the technology [,,,]. Previous research has shown that an innovative technological tool is perceived to be beneficial, as it enhances the adoption level [,]. Figure 1 depicts the suggested framework. Accordingly, we intend the following hypotheses:

Figure 1.
Conceptual framework.
Hypothesis 3a.
PU positively affects the intention to use Robo-advisors.
Hypothesis 3b.
PU positively affects attitude.
2.4. Moderation Effect of TRI
2.4.1. Contributors (Innovativeness and Optimism) of TRI
The peculiarity or trait related to innovativeness defined how a person is inclined to try out new technological tools or things associated with technology [,]. Innovativeness can be of anything in the global environment (e.g., clothing and shopping). Studies show that internationally, innovativeness, when applied to a slightly explicit novelty espousal decision, is a less extrapolative control than domain-explicit innovativeness [,]. For domain-specific-like technological products, consumers have the knowledge of its operations. Thus, it is easy for consumers to recognize its functionality, as marketers provide product specifications. In the technology domain, consumers can easily recognize new technology and embrace its new features. The TRI dimension, i.e., innovativeness, may positively influence the acceptance of a new technology.
Optimism toward technology says that one is positive about it, including views related to convenience, flexibility, efficiency, and control []. It is like technology is offering increased and favorable workability in a given time situation. Customers, when using technology, wish to have control over it, especially in the service technology domain [,]. Regarding electronic services, convenience is considered to be the best benefit [], and also in other self-service tools [,,]. The optimism of TRI has a positive impact on the acceptance of SST. The following hypotheses are proposed:
Hypothesis 4a.
Contributors have a positive influence between PEOU and attitude.
Hypothesis 4b.
Contributors have a positive influence between PC and attitude.
Hypothesis 4c.
Contributors have a positive influence between PU and attitude.
2.4.2. Inhibitors (Discomfort and Insecurity) of TRI
TRI states how people are ready to embrace new technologies when available to them [,]. TRI has four dimensions, namely, discomfort, insecurity, innovativeness, and optimism. The overwhelming and perceived lack of control by technology describes discomfort []. One study says that the use of new technology makes people worry and has a negative impact on them, but it also has a negative effect on the acceptance of SST []. Another study revealed that perceived nervousness toward technology is negatively related [], whereas internet anxiety showed a negative influence on the time expended online []. Technology anxiety and TRI have similarities, but still, they are different constructs altogether []. Social anxiety is an altogether dissimilar construct from discomfort, which states how the public views the customer []. The discomfort construct shows a negative influence on consumer perception of newfangled technology.
Insecurity or self-doubt is the consequence of a dearth of belief in new technology and its capability to work appropriately in a given situation []. The lack of trust among consumers is the reason that consumers tend to adopt innovative technologies slowly, especially in the e-commerce domain []. Another study by Ram [] stated that consumers have some set of perceived benefits attached to new technology or its recognition. More consumers tend to have lower or less perceived recognition of innovative technology, and then the resistance to them may be higher. Insecurity has a negative impact on consumer adoption of SST. The following hypotheses are proposed:
Hypothesis 5a.
Inhibitors have a negative effect between PEOU and attitude.
Hypothesis 5b.
Inhibitors have a negative effect between PC and attitude.
Hypothesis 5c.
Inhibitors are a negative effect on PU and attitude.
2.5. Attitude toward Robo-Advisors
Having a belief about an object or thing is called attitude, and beliefs are perceived as benefits of that particular object or thing [,]. Another study exposed that attitude is positively associated with the perceived benefits (PBs) of the specific object in the online shopping domain []. Furthermore, online shopping perceived benefit is higher, and it affects consumer attitudes significantly []. Attitude has many dimensions, and one of them is the acceptance of a shopping channel called the internet []. Another study reveals that the real usage of online shopping technology is foretold by the attitude toward online shopping [,].
Consumers do have attitudes about innovative technology, but with the information and knowledge, they can be positive about its acceptance and usage, such as Robo-advisors are a relatively new technology; thus, there are mixed emotions related to the attitude toward them. One study has shown that functionality and interaction in an e-commerce environment tend to make consumers have more positive attitudes []. A positive attitude about a particular product or thing, especially online, is a strong predictor of behavioral intention []. A significant attitude about a particular thing spurs consumers toward behavior performance []. The following hypothesis is proposed:
Hypothesis 6.
Attitude positively influences the intention to use Robo-advisors.
3. Material and Methods
3.1. Data Collection and Sample Physiognomies
Survey methodology was used to test and authenticate the model of this study. The facts and figures for this research were collected through a web-based survey from respondents from China. The target populace was potential users of Robo-advisors with prior experience in online banking, as suggested by []. Following Illum, Ivanov [], we developed a web survey and made sure of the conciseness of the survey and respondent anonymity. The web survey was developed using the LimeSurvey platform, and a link to the survey was sent through dissimilar social media platforms. After a thorough cleaning and dealing with non-response bias, we obtained 208 valid questionnaires, which were used in the final data analysis. The web-based survey enabled reaching a diverse sample set in demographic terms, such as gender (82.21% are male respondents, and 17.79% are female) and age (out of total 208 respondents, 19 were 18–25 years old, 111 respondents were 26–30 years old, 37 respondents were 31–35 years old, 31 respondents were 36–40 years old, and 10 were above 40 years of age). In terms of education, 29 were undergraduates, 177 respondent hold a master’s degree, and 2 respondents have a Ph.D. degree. Occupation status indicates that 17 respondents were students, 139 were jobholders, and 52 were running businesses. The income level of respondents depicts that 6.25% of respondents earned below RMB 4999 per month, 31.73% earned RMB 5000–14,999 per month, 37.02% earned RMB 15,000–24,999 per month, 12.98% earned RMB 25,000–34,999 per month, and 12.02% earned more than RMB 35,000 per month.
3.2. Constructs Measurement
Following Belanche, Casaló [], items to evaluate the constructs of this study were adapted after reviewing the extant literature on technology adoption, e-commerce, and online banking. Two theories were used to justify the research question’s basis, i.e., TRI and TAM. During the evaluation of reliability and validity, we dropped some items due to lower factor loadings. Finally, in the final analysis, we included 6 items for innovativeness, 4 items for optimism, 3 items for discomfort, and 4 items were part of insecurity. The four-item scale for perceived convenience was adapted from [].
3.3. Analytical Approach
We employed the PLS-SEM approach to analyze the data by following the guidelines of Hair et al. (2017) [], who invented and improved the partial least squares (PLS) path modeling approach, often known as PLS structural equation modeling (PLS-SEM). The PLS-SEM algorithm is essentially a series of regressions in terms of weight vectors. At convergence, the weight vectors fulfill fixed-point equations. Reference [] invented the PLS path modeling approach, and the PLS methodology is effectively a series of regressions in terms of weight vectors []. At convergence, the weight vectors fulfill fixed-point equations. The fundamental PLS method proposed by Lohmöller [] and implemented in SmartPLS consists of the three phases listed below.
Stage 1: Iterative estimation of latent variable scores is a four-step iterative technique that is repeated until convergence (or the maximum number of iterations) is obtained.
Stage 2: Calculate the outer weights/loading and path coefficients.
Stage 3: Location parameter estimation.
The diagram below technically depicts Wold’s fundamental PLS-SEM method, as stated by Lohmöller []:
Here are some steps of PLS algorithm for the basic method of Latent Variable Path (LVP) analysis
Stage 1: Iterative estimation of weights and LV scores, starting at step iv, represent steps i to iv until convergence is obtained.
Inner weights
- i.
- ii.
- Inside approximation
- iii.
- Outer weights; solve for kj in
- iv.
- Outside approximation
Stage 2: Estimation of path and loading coefficients.
Stage 3: Estimation of location parameters.
The major advantage of PLS-SEM is that it enables researchers to estimate multidimensional models with many constructs, pointer variables, and structural paths, without having to adhere to data distribution assumptions. PLS-SEM is a fundamental SEM analytical method that focuses on assessments while estimating statistical models whose structure is supposed to elucidate causal correlations []. PLS-SEM estimates the partial structures models demonstrated in a path of the association of different constructs by employing both the Principal Component Analysis and Ordinary Least Square regression [].
PLS-SEM has several benefits. First, with a small sample size, PLS-SEM can adequately analyze data. Next, it can also assess many paths at once by creating a distinct OLS for each path with complex constructs and items [,]. Next, PLS-SEM also eases the condition of data normality in order to examine abnormal data []. In terms of statistical power, PLS-SEM is rated first among all techniques of analysis []. PLS-SEM with an elevated statistical power found all of the pertinent relations in the data [].
4. Results and Analysis
4.1. Common Method Bias (CMB)
Common Method Bias (CMB) is incurred as a result of variation in the measuring procedure rather than research factors []. Scholars [,] have proposed various measures to control CMB, such as avoiding confusing and complex questions, respondent confidentiality, and providing comprehensive procedures in assessments to avoid error and biases. To examine the common method bias, we adopted a modern plan given by Kock [] and applied by Zafar, Qiu [] to analyzing the complete collinearity of variables and associated items.
Kock [] examined collinearity using the inner variance inflation factor, VIF, and proposed a threshold of 3.3. We used the same measure and estimated inner VIF by considering each variable individually as a dependent variable. Table 1 shows the inner VIF values, which are all smaller than the 3.3 threshold, demonstrating the absence of CMB in our investigation. The interconstruct correlation, as proposed, is another way to test the CMB []. In our study, the interconstruct correlation cannot be higher than 0.90. Additionally, Table 2 shows that the findings of all the interconstruct correlations are below the threshold.

Table 1.
Common Method Bias Test (Inner VIF).

Table 2.
HTMT Ratio.
4.2. Outer Measurement Model
Following the guidelines of Hair Jr, Sarstedt [] and Balsamo, et al. [], we assessed the outer dimension model Cronbach alpha, convergent validity (CV), and discriminant validity (DV). The reliability tests are used to examine consistency, while the DV and CV examinations are used to check validity []. The constructs’ reliability reveals the variation induced by an observable construct and is measured using outer loadings. When a variable factor loading is 0.60, it is considered reliable. Table 3 illustrates the DV and CV results; factor loadings above the 0.60 threshold are indicated by Hulland []. Additionally, the internal consistency and CR measures, which are also utilized to validate the reliability of variables and values in Table 3, meet the minimum threshold suggested by []. The AVE values shown in Table 3 meet the average threshold of 0.50, as advised by [].

Table 3.
Reliability and Validity of Constructs.
DV, on the other hand, was formed using additional metrics proposed by academics and statisticians, the most well-known of which are the Fornell–Larcker criterion and the Heterotrait–Monotrait (HTMT) ratio. DV is calculated by comparing the interconstruct correlation to the square root of the AVE. If the interconstruct correlation is less than the square root of the AVE, it confirms the DV of each construct. The Fornell–Larcker criterion is illustrated in Table 4 for all constructs.

Table 4.
Fornell–Larcker Criterion.
Henseler and Sarstedt [] developed the HTMT correlation, a robust measure of DV grounded on Monte Carlo simulation, with acceptable correlation values of 0.90. Table 4 shows the HTMT correlation values, with the greatest value being 0.789, confirming the proper DV of the constructs and reflecting the acceptable quality of the outer measurement model.
4.3. Inner Structural Model
After examining the model CV and DV, we proceed to evaluate the inner structural model designed to explain the conjectured associations or paths. The inner structural model evaluates the research model path coefficients, relationship significance, coefficient of determination (R2), and goodness of fit.
4.3.1. Significance and Path Coefficients
The use of Path coefficients in SmartPLS and standardized beta coefficient in simple regression are similar. The beta coefficient β evaluates the unit variation caused by the independent variable (IV) in dependent variable (DV), hence providing insights for accepting or rejecting the hypothesis. The higher the value of β, the more pronounced the effect of that specific variable considered upon the dependent variable. While only the β value is not sufficient to decide on the hypothesis’ acceptance or rejection, it is the T-stat that indicates the significance of the relationship. Therefore, the bootstrapping method is applied to calculate the β coefficients and T-stat [].
The results are presented in the following Table 5, Table 6 and Table 7. Table 5 exemplifies the outcome of a simple model without moderating effects, Table 6 displays the findings of the interaction impact of technology readiness (TR) contributors, and Table 7 illustrates the moderating effect of TR inhibitors. Additionally, the study’s Appendix A (i.e., Figure A1, Figure A2, Figure A3, and Table A1) also contains figures and table representations of the data values from the cited tables.

Table 5.
Simple Base Line Model.

Table 6.
Moderating Effect of TRI Contributors.

Table 7.
Moderating Effect of TRI Inhibitors.
Base Line Model
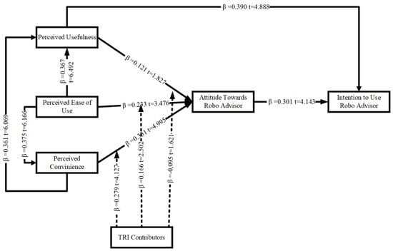
Table 5 depicts the study’s major hypothesis. Regarding Hypothesis 1a, we argued that PEOU had a positive effect on PC. The findings in Table 5 revealed that this association is significant, as shown by the coefficient, t-statistics, and p-values (β = 375, t-value= 5.923, p < 0.001), and hence Hypothesis 1a is supported. Furthermore, when noticing the direct beneficial impact of PEOU on PU, the results in Table 5 show that this association is significant (β = 0.367, t-value = 6.411, p < 0.001), validating Hypothesis 1b. Regarding Hypothesis 1c, we revealed a positive link between PEOU and the attitude toward Robo-advisors; the findings show that this association is significant (β = 0.278, t-value = 4.717, p < 0.001), establishing Hypothesis 1c.
Similarly, the findings confirm Hypothesis 2a, in which we anticipated a significant impact of PC on PU (β = 0.361, t-value = 6.166, p < 0.001). Regarding Hypothesis 2b, we anticipated that PC has a positive and significant impact on Robo-advisors, and the results are robustly accepted. Regarding Hypothesis 3a, we proposed that PU will positively and significantly effect the adoption of Robo-advisors; the findings also confirm the significance of this relationship (β = 0.390, t-value = 4.876, p < 0.001), accepted for Hypothesis 3a. The affiliation of PU and attitudes about Robo-advisors is significant and positive, as exposed by the coefficient and significance values (β = 0.224, t-value = 3.696, p < 0.001); consequently, Hypothesis 3b is strongly accepted.
Moderating Effect of TRI Contributors
In addition, we tested TRI. We used hierarchal moderating regression analysis to examine the hypothesized moderating effects by following the guidelines of Jones and Reynolds [] and Aiken, West []. In Hypothesis 4a, we anticipated a positive moderating effect of TRI contributors on the direct connection of PEOU and the attitude toward Robo-advisors. The results in Table 6 indicate that TRI contributes positively and significantly to moderating the said association (β = 0.166, t-value = 2.502, p < 0.05); hence, Hypothesis 4a is strongly accepted. Moreover, we examined a positive and statistically significant TRI contributors impact on the direct association of PC and attitude on Robo-advisors, as shown by the results (β = 0.279, t-value = 4.127, p < 0.001); hence, Hypothesis 4b is accepted. Hypothesis 4c anticipated a positive impact of TRI contributors on the association of PU and the attitude toward Robo-advisors. The findings illustrated in Table 6 do not provide support for this hypothesis; therefore, Hypothesis 4c is rejected.
Moderating Effect of TRI Inhibitors
We have analyzed the moderating role of TRI inhibitors in a separate model. We anticipated a negative impact of TRI inhibitors on the direct association of PC, PEOU, PU, and the attitude toward Robo-advisors. Hypothesis 5a anticipated a negative moderating impact of TRI inhibitors on the direct association of PEOU and the attitude toward Robo-advisors, but the findings in Table 7 do not support this hypothesis (β = 0.056, t-value = 0.610 p < 0.1); therefore, Hypothesis 5a is rejected on empirical grounds. Similarly, Hypothesis 5b (negative effect on PC and attitude) and Hypothesis 5c (negative effect on PU and attitude) are also not supported by the findings (β = −0.133, t-value = 0.931, p < 0.1) and (β = 0.017, t-value = 0.277, p < 0.1); hence, Hypotheses 5b,c are rejected.
4.3.2. Coefficient of Determination (R2)
The coefficient of determination (R2 value) is the criterion used most often to assess a structural model. This coefficient is an indicator of the model’s prediction accuracy and is determined as the squared correlation between the actual and projected values of a certain endogenous component. The coefficient indicates the sum of the impacts of the external latent variables on the endogenous latent variable. That is, the coefficient is the amount of variation explained by all of the exogenous constructions connected to it in the endogenous constructs. Equation (1) below measures the coefficient of determination:
In the R2 values shown in Table 8, R2 for perceived convenience is 0.141, depicting that the 14.1% variance in PC is caused by the PEOU. The combined variance caused by PC, PEOU, and PU on the attitude toward Robo-advisors is 59.8%, which means 59.8% of the change in attitude toward Robo-advisors is caused by these three variables. The R2 value for the intention to use Robo-advisors is 0.375, representing that 37.5% of the changes that occurred in the intention to use Robo-advisors is due to a positive attitude toward Robo-advisors.

Table 8.
Coefficient of Determination.
4.3.3. Goodness of Fit Index
The goodness of fit (GoF) index is employed to assess the overall model fitness and ensure that the model adequately explains the facts []. The GoF index values range from 0 to 1, with 0.10 indicating a low value to validate the model, 0.25 indicating a moderate value, and 0.36 indicating a substantial adequate value to accept the inclusive validation of the study model, and also indicating that the model is reasonable and parsimonious []. Equation (2) is used to determine the GOF index, where AVE is measured as (Geometric mean of Average Communalities) and the average values of R2 of all constructs []. The GoF value for this research model is 0.492, which is measured by Equation (2) as a satisfactory model.
SRMR and Normed Fitted Index (NFI)
SRMR is explained as the discrepancies amid actual and observed correlations. Therefore, SRMR permits measuring the average differences amid anticipated and observed correlations as a measure of model fit (fit criterion). The root means square residual (RMSR) measures the mean value of covariance residuals, whereas the SRMR is built on transforming the prophesied covariance matrix and sample covariance matrix into correlation matrices. A SRMR value ≤ 0.08 indicates a good model fit, as suggested by []. The SRMR value for this model is 0.07 (as shown in Table 9), indicating a satisfactory model fit.

Table 9.
Goodness of Fit.
Firstly, we measure the normal fit index for this model, which is proposed by Bentler and Bonett []. NFI first calculates the Chi2 for the proposed model and then associates it with the standard. The Chi2 value of the expected model is not an adequate measure to anticipate the model fit; therefore, NFI uses this value as a benchmark. NFI is calculated as 1 minus the Chi2 value of the proposed model and divided by the Chi2 value of the null model, and this formula results in a value between 0 and 1. The NFI value for this study model, as shown in Table 9, is 0.690, suggesting a satisfactory model fit.
5. Discussion
5.1. Discoveries and Theoretical Implications
The findings show that the results are mostly significant, and they add value to the theory of TAM [,,,] and TRI [,]. The variables used in the framework in light of TAM and TRI theory are per the conceptual framework, except four hypotheses were insignificant.
Hypothesis 1a stated that PEOU of Robo-advisors positively effects perceived convenience, which is accepted. Thus, PEOU from the TAM is effecting PC, which is consistent with previous research [,,]. It means that using Robo-advisors is convenient for investing in financial institutions. Consumers always look for convenient ways to do their work or business. Either they are taking the help of others or the use of technology. The use of Robo-advisors is considered as a convenience by the people who are well aware of innovative technology and their benefits.
Hypothesis 1b stated that PEOU of Robo-advisors positively effects perceived usefulness, which is accepted. This statement indicates that consumers believe that using new technologies is highly beneficial to them, and this follows previous studies [,]. As more new technology is coming in, with the information available, consumers tend to believe it is easy to use and has benefits attached to it
Hypothesis 1c stated that PEOU of Robo-advisors positively effects attitude, which is accepted. PEOU shows positive results and is a crucial aspect in determining consumers’ attitudes toward the use of new technology. This study follows previous studies by Belanche, Casaló [], Chang, Yan [], and Yoon and Kim []. The results add value to the TAM model and justify its framework with the results. Consumers develop a constructive attitude if they perceive that the technology they are going to take as a habit has positive benefits in their life.
Hypothesis 2a states that the perceived convenience of Robo-advisors positively affects perceived usefulness, which is accepted. Convenience is considered to be a benefit when it satisfies consumer needs in a given period, and convenience can be time, money, efforts, and other factors related to it [,]. These results are per the previous studies [,]. Thus, consumers develop the perception that the more a technological tool is convenient to use, then more it is useful in their life.
Hypothesis 2b stated that the perceived convenience of Robo-advisors positively effects attitude, which is accepted. Attitudes are the belief developed in time, with other factors surrounding them. Here, we can see that perceived convenience is helping in shaping the attitudes of consumers regarding Robo-advisors [,]. More positive is the perceived convenience, and the healthier the attitude toward the use of Robo-advisors in light of self-service technologies [,].
Hypothesis 3a stated that PU positively effects to intention to use Robo-advisors, which is accepted. PU is inconsistent with the framework proposed in TAM []. When consumers find a specific product to be useful as new technology, they have intentions to adopt it and use it [,,,,]. The better the operationality and functionality of a particular technology, the better the intention to use it. Consumers are finding technology to be more user-friendly in every field of life, and because of the high level of awareness of technologies, it is becoming easy for them to adopt the technology.
Hypothesis 3b stated that perceived usefulness positively effects attitude, which is accepted. Consumers develop stereotypes of a particular product or service when they have enough information and knowledge. Thus, it can be negative and also positive. Here, perceived usefulness of Robo-advisors positively affects attitude significantly. The results of this hypothesis is in relation to previous studies [,,]. Thus, positive attitudes help in developing better results for the adoption of technology.
Hypothesis 4a stated that contributors have a positive influence between PEOU and attitude, which is accepted. Contributors incorporate two dimensions of TRI, namely, innovativeness and optimism [,], as we have discussed earlier that PEOU affects the shaping of the attitudes of the consumer positively. Thus, the results in this study are significant, and consumers are willing to have a positive attitude toward the use of Robo-advisors, with its ease of use. It indicates that contributors to TRI affect the relationship between PEOU and attitude positively.
Hypothesis 4b stated that contributors have a positive effect between PC and attitude, which is accepted. As discussed, consumers perceive technology as convenient if it has some benefits attached to it [,]. These benefits help in shaping the attitudes toward the new technology. Chinese consumers are straightforward in adopting new technology. They perceive technology to be convenient for doing things as a student, worker, or business person. This idea of contributors to TRI affecting the relationship between PC and attitude is accepted because of the acceptance of new technology in this mass populated country. Thus, TRI, at least in the contributors’ dimension, helps the consumers to develop positive attitudes toward the Robo-advisors and, eventually, their acceptability.
Hypothesis 4c stated that contributors have a positive influence amid PU and attitude, which is not significant and, thus, is rejected. The previous study concerning PU effects on attitude says that it is productive and positive [,]. From the previous research, one can understand that the TRI moderating effect should also be useful, but that was not the case. Consumers perceived that in the circumstance of the association between PU and attitude, TRI’s contributors’ dimension did not work out and was found to be insignificant. Even though China itself is a very user-friendly country when it comes to new technology, this hypothesis is rejected.
Hypothesis 5a, Hypothesis 5b, and Hypothesis 5c stated inhibitors have a negative effect between PEOU and attitude, and PC and attitude and PU and attitude are not significant and are in negative relationships, and this is the same case in previous studies of TRI [,,]. The reason for these results is that this study was done in China, where technology is accepted very quickly. Consumers there do not feel discomfort when a company or the government introduces new technology. Further, they do not feel insecure, as the government always makes strict rules for companies regarding the risk, security, and safety of the people. Thus, Chinese consumers have no issues in accepting new or innovative technologies.
Hypothesis 6 stated that attitude has a positive influence on the acceptance of Robo-advisors, which is accepted. As discussed before, attitude is essential in the acceptance of novel technology and can play a vital role [,]. Another study also suggests that attitude is acting positive and impacting on the acceptance of new technology [,]. The PC, PU, and PEOU of technology affect attitudes. Thus, positive attitudes lead toward the acceptance of the new technology. Robo-advisors in China have a high chance of implementation and acceptance among the masses.
Overall, the results were significant, except for the few ones, which are also in association with previous studies. The dimensions of TAM, PEOU, and PU positively affect other variables, whereas perceived convenience also positively affected other variables. The TRI concept had two major dimensions of contributors and inhibitors, out of which, one moderated well between the relationships of PEOU and attitude and PC and attitude, with the exception of PU and attitude, which was not moderated at all, and whereas inhibitors were not significant and were rejected. Consumers in China show great signs of accepting Robo-advisors in the management of their financial portfolios and also other financial information.
Niklas and Clemens [] discussed human improvement with technological mediation. They examined how technology influences, how affordances are perceived, and how diverse behavioral outcomes result. Further, this human enhancement or mediation can have serious political and ethical consequences. Martin et al. [] presented two investigations that revealed a significant mediator role for visual clarity in the relationship between perceived usability and aesthetics. The aforementioned aspects can be explored in the acceptance and adoption of AI Robo-advisors in the fintech industry in future work.
5.2. Practical Implications for Robo-Advisors
The study is interesting and provides a few practical implications. First, the proposed framework is helpful for service providers (e.g., financial institutions) to comprehend the needs and wants of customers. This can help in designing a better Robo-advisor service, as we know that better service leads to developing positive attitudes about the product. Attitude leads to adoption, and further adoption leads to loyalty. Robo-advisors can help such customers who require a quick response and want to make quick decisions. In a country like China, where technology is highly used in many ways possible, Robo-advisors can be a good legal system for such customers’ needs and wants.
Secondly, the convenience and usefulness of the service as Robo-advisors can develop trust in consumers. Thus, it can change the perceptions of consumers regarding future innovative technologies. So, more new technologies can be tested and implemented to give good service. We have seen that consumers are initially a little reluctant toward the new technology. Yet, in China, the case is different. Consumers are more willing and find new technology easy to use, especially when that technology is in their own language and has a strong legal system backing, i.e., mean safety and security. This service can both be used online and offline, whichever is convenient for the consumer.
Furthermore, this study gives the idea of how traditional financial services are transformed into innovative technological services. In a traditional financial institution service, a person is assigned by the company to take care of your needs and wants, whereas new innovative technology like Robo-advisors can help you have a quick response to decision making. Further, it can provide all the information needed in a very human-like manner. Moreover, there is no communication barrier to this service, as one can easily talk to a computer without being shy at all.
5.3. Limitations to the Study
Robo-advisors are a relatively new technology accessible in many countries, yet still not available on a mass scale. The study still has a few research limitations. Firstly, the study was done among only 208 respondents. The number can be increased to develop a healthier knowledge of how people across diverse sections feel about innovative technologies in the SST environment. Furthermore, the study was done in one urban city of China. Further investigation in different urban cities of China can produce a better understanding of consumers’ needs and wants regarding financial institutions and their services. In addition, although we have performed a set of tests to rule out the impact of CMV, future study should seek to prevent relevant malfunctions by gathering data from a wider variety of sources [,,].
5.4. Future Research Avenues
The study can be further applied in other countries also, e.g., Singapore, South Korea, and Japan. These are developed countries, and the use of the latest technology is available in these countries. It can further provide good insights regarding the adoption of Robo-advisors. This was a cross-sectional study. Further longitudinal and experimental-based studies can be performed. In the survey, respondents can be made more aware of the functionality of Robo-advisors through visual aids. This can make the respondents understand more about Robo-advisors.
6. Conclusions
Overall, consumers show a positive inclination toward the adoption of Robo-advisors, with the moderating effect of TRI. Robo-advisors can help financial institutions to develop good services that can fulfil the requirements of consumers. Consumers always wish to have a quick response, especially in the service industry. In financial services, Robo-advisors can be a good service that fulfills consumer’s requirements. Furthermore, cultural factors can also be introduced in future studies when doing a comparative study. A comparative study can be done between China and India. This can provide better knowledge of the adoption of Robo-advisors. The consumers in this study have shown keen interest in the adoption of this service, and it can benefit both consumers and organizations if this service is made available.
Author Contributions
Conceptualization, A.A.S., I.A., H.A. and M.R.; methodology, A.A.S., I.A., H.A. and M.R.; software, A.A.S., I.A. and N.N.; validation, A.A.S., I.A. and N.N.; formal analysis, A.A.S., H.A., M.R. and M.A.K.; investigation, A.A.S., H.A., M.R. and M.A.K.; resources I.A. and N.N.; data curation, N.N.; writing—original draft preparation, A.A.S., H.A., M.R., M.A.K. and N.N.; writing—review and editing, A.A.S., I.A., M.A.K. and N.N.; visualization, A.A.S. and N.N.; supervision, I.A. and N.N.; project administration, I.A.; funding acquisition, I.A. All authors have read and agreed to the published version of the manuscript.
Funding
This research work was funded by Institutional Fund Projects under grant no. (IFPIP-1409-611-1443). The authors acknowledge technical and financial support from the Ministry of Education and King Abdulaziz University, DSR, Jeddah, Saudi Arabia.
Data Availability Statement
Not applicable.
Acknowledgments
This research work was funded by Institutional Fund Projects under grant no. (IFPIP-1409-611-1443). Therefore, the authors gratefully acknowledge technical and financial support from the Ministry of Education and King Abdulaziz University, DSR, Jeddah, Saudi Arabia.
Conflicts of Interest
The authors declare no conflict of interest.
Appendix A

Figure A1.
Measurement Model Confirming Factor Loadings.

Figure A2.
Base Line Structural Model.

Figure A3.
Moderating Effects of TRI Contributors.

Figure A4.
Moderating Effects of TRI Inhibitors.

Table A1.
Demographic Characteristics of Respondents, N = 208.
Table A1.
Demographic Characteristics of Respondents, N = 208.
Demographic Characteristics | Distribution | Frequency | % |
---|---|---|---|
Gender | Male | 171 | 82.21 |
Female | 37 | 17.79 | |
Age | 18–25 | 19 | 9.13 |
26–30 | 111 | 53.37 | |
31–35 | 37 | 17.79 | |
36–40 | 31 | 14.90 | |
Above 40 | 10 | 4.81 | |
Education | Undergraduate | 29 | 13.94 |
Master Degree | 177 | 85.10 | |
PhD Degree | 2 | 0.96 | |
Occupation | Student | 17 | 8.17 |
Job | 139 | 66.83 | |
Business | 52 | 25.00 | |
Income per month (RMB) | <4999 | 13 | 6.25 |
5000–14,999 | 66 | 31.73 | |
15,000–24,999 | 77 | 37.02 | |
25,000–34,999 | 27 | 12.98 | |
>35,000 | 25 | 12.02 |
References
- Singh, J.; Brady, M.; Arnold, T.; Brown, T. The emergent field of organizational frontlines. J. Serv. Res. 2017, 20, 3–11. [Google Scholar] [CrossRef]
- Han, S.; Yang, H. Understanding adoption of intelligent personal assistants: A parasocial relationship perspective. Ind. Manag. Data Syst. 2018, 118, 618–636. [Google Scholar] [CrossRef]
- Van Doorn, J.; Mende, M.; Noble, S.M.; Hulland, J.; Ostrom, A.L.; Grewal, D.; Petersen, J.A. Domo arigato Mr. Roboto: Emergence of automated social presence in organizational frontlines and customers’ service experiences. J. Serv. Res. 2017, 20, 43–58. [Google Scholar] [CrossRef]
- Kolmar, C. 23+ Artificial Intelligence and Job Loss Statistics [2022]. 2021. Available online: https://www.zippia.com/advice/ai-job-loss-statistics/ (accessed on 25 January 2023).
- Acemoglu, D.; Restrepo, P. Robots and jobs: Evidence from US labor markets. NBER Work. Pap. 2017, 128, 2188–2244. [Google Scholar]
- Huang, M.-H.; Rust, R.T. Artificial intelligence in service. J. Serv. Res. 2018, 21, 155–172. [Google Scholar] [CrossRef]
- Jung, D.; Dorner, V.; Weinhardt, C.; Pusmaz, H. Designing a robo-advisor for risk-averse, low-budget consumers. Electron. Mark. 2018, 28, 367–380. [Google Scholar] [CrossRef]
- Park, J.; Ryu, J.; Shin, H. Robo advisors for portfolio management. Adv. Sci. Technol. Lett. 2016, 141, 104–108. [Google Scholar]
- Moulliet, D.; Stolzenbach, J.; Bein, A.; Wagner, I. Cost-Income Ratios and Robo-Advisory: Why Wealth Managers Need to Engage with Ro-Bo-Advisors; Deloitte, 2016. Available online: https://www2.deloitte.com/content/dam/Deloitte/de/Documents/financial-services/Robo-Advisory-in-Wealth-Management.pdf (accessed on 1 January 2023).
- Rosman, C. Mad about Erica: Why a Million People Use Bank of America’s Chatbot; American Banker: New York, NY, USA, 2018; Available online: www.americanbanker.com/news/mad-about-erica-why-a-million-people-use-bank-of-americas-chatbot (accessed on 8 August 2018).
- Marinova, D.; de Ruyter, K.; Huang, M.-H.; Meuter, M.L.; Challagalla, G. Getting smart: Learning from technology-empowered frontline interactions. J. Serv. Res. 2017, 20, 29–42. [Google Scholar] [CrossRef]
- Tam, L.; Dholakia, U. Saving in cycles: How to get people to save more money. Psychol. Sci. 2014, 25, 531–537. [Google Scholar] [CrossRef] [PubMed]
- Thaler, R.H.; Benartzi, S. Save more tomorrow™: Using behavioral economics to increase employee saving. J. Political Econ. 2004, 112, S164–S187. [Google Scholar] [CrossRef]
- Epperson, T.; Hedges, B.; Singh, U.; Gabel, M. Hype vs. Reality: The Coming Waves of “Robo” Adoption. Report. AT Kearney. 2015. Available online: https://www.atkearney.com/documents/10192/7132014/Hype+vs.+Reality_The+Coming+Waves+of+Robo+Adoption.pdf (accessed on 7 May 2016).
- Lopez, J.C.; Babcic, S.; De La Ossa, A. Advice goes virtual: How new digital investment services are changing the wealth management landscape. J. Financ. Perspect. 2015, 3, 156–164. [Google Scholar]
- Geranio, M. Fintech in the exchange industry: Potential for disruption. Masaryk UJL Tech. 2017, 11, 245. [Google Scholar] [CrossRef]
- Ivanov, O.; Snihovyi, O.; Kobets, V. Implementation of Robo-Advisors Tools for Different Risk Attitude Investment Decisions. In ICTERI Workshops; Kherson State University: Kherson, Ukraine, 2018; pp. 195–206. [Google Scholar]
- Jung, D.; Dorner, V.; Glaser, F.; Morana, S. Robo-advisory. Bus. Inf. Syst. Eng. 2018, 60, 81–86. [Google Scholar] [CrossRef]
- Lee, I.; Shin, Y.J. Fintech: Ecosystem, business models, investment decisions, and challenges. Bus. Horiz. 2018, 61, 35–46. [Google Scholar] [CrossRef]
- Faloon, M.; Scherer, B. Individualization of robo-advice. J. Wealth Manag. 2017, 20, 30–36. [Google Scholar] [CrossRef]
- Castro, N.R.; Chousa, J.P. An integrated framework for the financial analysis of sustainability. Bus. Strateg. Environ. 2006, 15, 322–333. [Google Scholar] [CrossRef]
- Mallat, N. Exploring consumer adoption of mobile payments—A qualitative study. J. Strateg. Inf. Syst. 2007, 16, 413–432. [Google Scholar] [CrossRef]
- Laukkanen, T.; Pasanen, M. Mobile banking innovators and early adopters: How they differ from other online users? J. Financ. Serv. Mark. 2008, 13, 86–94. [Google Scholar] [CrossRef]
- Ryu, H.-S. What makes users willing or hesitant to use Fintech?: The moderating effect of user type. Ind. Manag. Data Syst. 2018, 118, 541–569. [Google Scholar] [CrossRef]
- Faubion, B. Effect of Automated Advising Platforms on the Financial Advising Market; University of Arkansas: Fayetteville, Arkansas, 2016. [Google Scholar]
- Sironi, P. FinTech Innovation: From Robo-Advisors to Goal Based Investing and Gamification; John Wiley & Sons: Hoboken, NJ, USA, 2016. [Google Scholar]
- Glaser, F.; Iliewa, Z.; Jung, D.; Weber, M. Towards designing robo-advisors for unexperienced investors with experience sampling of time-series data. In Information Systems and Neuroscience; Springer: Berlin/Heidelberg, Germany, 2019; pp. 133–138. [Google Scholar]
- Ji, M. Are Robots Good Fiduciaries: Regulating Robo-Advisors under the Investment Advisers Act of 1940. Colum. L Rev. 2017, 117, 1543. [Google Scholar] [CrossRef]
- Verkasalo, H.; López-Nicolás, C.; Molina-Castillo, F.J.; Bouwman, H. Analysis of users and non-users of smartphone applications. Telemat. Inform. 2010, 27, 242–255. [Google Scholar] [CrossRef]
- Bandura, A.; Reese, L.; Adams, N.E. Microanalysis of action and fear arousal as a function of differential levels of perceived self-efficacy. J. Personal. Soc. Psychol. 1982, 43, 5. [Google Scholar] [CrossRef] [PubMed]
- Venkatesh, V.; Bala, H. Technology acceptance model 3 and a research agenda on interventions. Decis. Sci. 2008, 39, 273–315. [Google Scholar] [CrossRef]
- Hohenberger, C.; Spörrle, M.; Welpe, I.M. Not fearless, but self-enhanced: The effects of anxiety on the willingness to use autonomous cars depend on individual levels of self-enhancement. Technol. Forecast. Soc. Change 2017, 116, 40–52. [Google Scholar] [CrossRef]
- Moon, J.-W.; Kim, Y.-G. Extending the TAM for a World-Wide-Web context. Inf. Manag. 2001, 38, 217–230. [Google Scholar] [CrossRef]
- Shen, Y.-C.; Huang, C.-Y.; Chu, C.-H.; Hsu, C.-T. A benefit–cost perspective of the consumer adoption of the mobile banking system. Behav. Inf. Technol. 2010, 29, 497–511. [Google Scholar] [CrossRef]
- Hackbarth, G.; Grover, V.; Mun, Y.Y. Computer playfulness and anxiety: Positive and negative mediators of the system experience effect on perceived ease of use. Inf. Manag. 2003, 40, 221–232. [Google Scholar] [CrossRef]
- Raue, M.; D’Ambrosio, L.A.; Ward, C.; Lee, C.; Jacquillat, C.; Coughlin, J.F. The Influence of Feelings While Driving Regular Cars on the Perception and Acceptance of Self-Driving Cars. Risk Anal. 2019, 39, 358–374. [Google Scholar] [CrossRef]
- Venkatesh, V.; Thong, J.Y.; Xu, X. Consumer acceptance and use of information technology: Extending the unified theory of acceptance and use of technology. MIS Q. 2012, 36, 157–178. [Google Scholar] [CrossRef]
- Venkatesh, V.; Davis, F.D. A theoretical extension of the technology acceptance model: Four longitudinal field studies. Manag. Sci. 2000, 46, 186–204. [Google Scholar] [CrossRef]
- Venkatesh, V.; Morris, M.G.; Davis, G.B.; Davis, F.D. User acceptance of information technology: Toward a unified view. MIS Q. 2003, 27, 425–478. [Google Scholar] [CrossRef]
- Bagozzi, R.P. The legacy of the technology acceptance model and a proposal for a paradigm shift. J. Assoc. Inf. Syst. 2007, 8, 3. [Google Scholar] [CrossRef]
- Parasuraman, A. Technology Readiness Index (TRI) a multiple-item scale to measure readiness to embrace new technologies. J. Serv. Res. 2000, 2, 307–320. [Google Scholar] [CrossRef]
- Kuo, Y.-F.; Yen, S.-N. Towards an understanding of the behavioral intention to use 3G mobile value-added services. Comput. Hum. Behav. 2009, 25, 103–110. [Google Scholar] [CrossRef]
- Castañeda, J.A.; Muñoz-Leiva, F.; Luque, T. Web Acceptance Model (WAM): Moderating effects of user experience. Inf. Manag. 2007, 44, 384–396. [Google Scholar] [CrossRef]
- Berry, L.L.; Seiders, K.; Grewal, D. Understanding service convenience. J. Mark. 2002, 66, 1–17. [Google Scholar] [CrossRef]
- Young, J.E.; Hawkins, R.; Sharlin, E.; Igarashi, T. Toward acceptable domestic robots: Applying insights from social psychology. Int. J. Soc. Robot. 2009, 1, 95. [Google Scholar] [CrossRef]
- Sun, H.; Zhang, P. The role of moderating factors in user technology acceptance. Int. J. Hum. Comput. Stud. 2006, 64, 53–78. [Google Scholar] [CrossRef]
- Gracia, D.B.; Ariño, L.V.C.; Blanco, C.F. Understanding the Influence of Social Information Sources on E-Government Adoption. Inf. Res. 2012, 17, 1–27. [Google Scholar]
- Ajzen, I. The theory of planned behavior. Organ. Behav. Hum. Decis. Process. 1991, 50, 179–211. [Google Scholar] [CrossRef]
- Davis, F.D.; Bagozzi, R.P.; Warshaw, P.R. User acceptance of computer technology: A comparison of two theoretical models. Manag. Sci. 1989, 35, 982–1003. [Google Scholar] [CrossRef]
- Brown, L.G. Convenience in services marketing. J. Serv. Mark. 1990, 4, 53–59. [Google Scholar] [CrossRef]
- Yoon, C.; Kim, S. Convenience and TAM in a ubiquitous computing environment: The case of wireless LAN. Electron. Commer. Res. Appl. 2007, 6, 102–112. [Google Scholar] [CrossRef]
- To, P.-L.; Liao, C.; Lin, T.-H. Shopping motivations on Internet: A study based on utilitarian and hedonic value. Technovation 2007, 27, 774–787. [Google Scholar] [CrossRef]
- Hossain, M.M.; Prybutok, V.R. Consumer acceptance of RFID technology: An exploratory study. IEEE Trans. Eng. Manag. 2008, 55, 316–328. [Google Scholar] [CrossRef]
- Gupta, S.; Kim, H.-W. The moderating effect of transaction experience on online purchase decision calculus. Int. J. Electron. Commer. 2007, 12, 127–158. [Google Scholar] [CrossRef]
- Legris, P.; Ingham, J.; Collerette, P. Why do people use information technology? A critical review of the technology acceptance model. Inf. Manag. 2003, 40, 191–204. [Google Scholar] [CrossRef]
- Kalantari, M. Consumers’ adoption of wearable technologies: Literature review, synthesis, and future research agenda. Int. J. Technol. Mark. 2017, 12, 274–307. [Google Scholar] [CrossRef]
- Dutot, V.; Bhatiasevi, V.; Bellallahom, N. Applying the technology acceptance model in a three-countries study of smartwatch adoption. J. High Technol. Manag. Res. 2019, 30, 1–14. [Google Scholar] [CrossRef]
- Chuah, S.H.-W.; Rauschnabel, P.A.; Krey, N.; Nguyen, B.; Ramayah, T.; Lade, S. Wearable technologies: The role of usefulness and visibility in smartwatch adoption. Comput. Hum. Behav. 2016, 65, 276–284. [Google Scholar] [CrossRef]
- Kim, H.-W.; Chan, H.C.; Gupta, S. Value-based adoption of mobile internet: An empirical investigation. Decis. Support Syst. 2007, 43, 111–126. [Google Scholar] [CrossRef]
- Kim, T.; Chiu, W. Consumer acceptance of sports wearable technology: The role of technology readiness. Int. J. Sport. Mark. Spons. 2019, 20, 109–126. [Google Scholar] [CrossRef]
- Lapczynski, P.; Calloway, L.; Khosrow-Pour, M. A scheme of technology acceptance for mobile computing. Emerg. Trends Chall. Inf. Technol. Manag. 2006, 1, 208–211. [Google Scholar]
- Wang, Y.S.; Lin, H.H.; Luarn, P. Predicting consumer intention to use mobile service. Inf. Syst. J. 2006, 16, 157–179. [Google Scholar] [CrossRef]
- Liu, I.-F.; Chen, M.C.; Sun, Y.S.; Wible, D.; Kuo, C.-H. Extending the TAM model to explore the factors that affect Intention to Use an Online Learning Community. Comput. Educ. 2010, 54, 600–610. [Google Scholar] [CrossRef]
- Shroff, R.H.; Deneen, C.C.; Ng, E.M. Analysis of the technology acceptance model in examining students’ behavioural intention to use an e-portfolio system. Australas. J. Educ. Technol. 2011, 27, 600–618. [Google Scholar] [CrossRef]
- Tselios, N.; Daskalakis, S.; Papadopoulou, M. Assessing the acceptance of a blended learning university course. J. Educ. Technol. Soc. 2011, 14, 224–235. [Google Scholar]
- Park, S.Y.; Nam, M.W.; Cha, S.B. University students’ behavioral intention to use mobile learning: Evaluating the technology acceptance model. Br. J. Educ. Technol. 2012, 43, 592–605. [Google Scholar] [CrossRef]
- Tai, Y.; Ting, Y.-L. Adoption of mobile technology for language learning: Teacher attitudes and challenges. JALT CALL J. 2011, 7, 3–18. [Google Scholar] [CrossRef]
- Arning, K.; Ziefle, M. Understanding age differences in PDA acceptance and performance. Comput. Hum. Behav. 2007, 23, 2904–2927. [Google Scholar] [CrossRef]
- Ong, C.-S.; Lai, J.-Y. Gender differences in perceptions and relationships among dominants of e-learning acceptance. Comput. Hum. Behav. 2006, 22, 816–829. [Google Scholar] [CrossRef]
- Roca, J.C.; Gagné, M. Understanding e-learning continuance intention in the workplace: A self-determination theory perspective. Comput. Hum. Behav. 2008, 24, 1585–1604. [Google Scholar] [CrossRef]
- Liu, Y.; Li, H. Exploring the impact of use context on mobile hedonic services adoption: An empirical study on mobile gaming in China. Comput. Hum. Behav. 2011, 27, 890–898. [Google Scholar] [CrossRef]
- Hsu, C.-L.; Lin, J.C.-C. What drives purchase intention for paid mobile apps?—An expectation confirmation model with perceived value. Electron. Commer. Res. Appl. 2015, 14, 46–57. [Google Scholar] [CrossRef]
- Broom, D.R.; Lee, K.Y.; Lam, M.H.S.; Flint, S.W. Go ta catch ‘em al or not enough time: Users motivations for playing Pokémon Go™ and non-users’ reasons for not installing. Health Psychol. Res. 2019, 7, 7714. [Google Scholar] [CrossRef]
- Fagan, M.; Kilmon, C.; Pandey, V. Exploring the adoption of a virtual reality simulation: The role of perceived ease of use, perceived usefulness and personal innovativeness. Campus-Wide Inf. Syst. 2012, 29, 117–127. [Google Scholar] [CrossRef]
- Burton-Jones, A.; Hubona, G.S. The mediation of external variables in the technology acceptance model. Inf. Manag. 2006, 43, 706–717. [Google Scholar] [CrossRef]
- Krey, N.; Chuah, S.H.-W.; Ramayah, T.; Rauschnabel, P.A. How functional and emotional ads drive smartwatch adoption: The moderating role of consumer innovativeness and extraversion. Internet Res. 2019, 29, 578–602. [Google Scholar] [CrossRef]
- Hirschman, E.C. Innovativeness, novelty seeking, and consumer creativity. J. Consum. Res. 1980, 7, 283–295. [Google Scholar] [CrossRef]
- Shih, C.-F.; Venkatesh, A. Beyond adoption: Development and application of a use-diffusion model. J. Mark. 2004, 68, 59–72. [Google Scholar] [CrossRef]
- Goldsmith, R.E.; Hofacker, C.F. Measuring consumer innovativeness. J. Acad. Mark. Sci. 1991, 19, 209–221. [Google Scholar] [CrossRef]
- Im, S.; Bayus, B.L.; Mason, C.H. An empirical study of innate consumer innovativeness, personal characteristics, and new-product adoption behavior. J. Acad. Mark. Sci. 2003, 31, 61–73. [Google Scholar] [CrossRef]
- Bateson, J.E. Perceived Control and the Service Experience. In Handbook of Services Marketing and Management; Swartz, T., Iacobucci, D., Eds.; Sage Publications: Thousand Oaks, CA, USA, 1999; pp. 127–146. [Google Scholar]
- Dabholkar, P.A. Consumer evaluations of new technology-based self-service options: An investigation of alternative models of service quality. Int. J. Res. Mark. 1996, 13, 29–51. [Google Scholar] [CrossRef]
- Zeithaml, V.A.; Parasuraman, A.; Malhotra, A. A Conceptual Framework for Understanding E-Service Quality: Implications for Future Research and Managerial Practice; Marketing Science Institute: Cambridge, MA, USA, 2000. [Google Scholar]
- Meuter, M.L.; Ostrom, A.L.; Bitner, M.J.; Roundtree, R. The influence of technology anxiety on consumer use and experiences with self-service technologies. J. Bus. Res. 2003, 56, 899–906. [Google Scholar] [CrossRef]
- Meuter, M.L.; Bitner, M.J.; Ostrom, A.L.; Brown, S.W. Choosing among alternative service delivery modes: An investigation of customer trial of self-service technologies. J. Mark. 2005, 69, 61–83. [Google Scholar] [CrossRef]
- Meuter, M.L.; Ostrom, A.L.; Roundtree, R.I.; Bitner, M.J. Self-service technologies: Understanding customer satisfaction with technology-based service encounters. J. Mark. 2000, 64, 50–64. [Google Scholar] [CrossRef]
- Compeau, D.; Higgins, C.A.; Huff, S. Social cognitive theory and individual reactions to computing technology: A longitudinal study. MIS Q. 1999, 23, 145–158. [Google Scholar] [CrossRef]
- Susskind, A.M. Electronic commerce and world wide web apprehensiveness: An examination of consumers’ perceptions of the world wide web. J. Comput. -Mediat. Commun. 2004, 9, JCMC931. [Google Scholar] [CrossRef]
- Dabholkar, P.A.; Bagozzi, R.P. An attitudinal model of technology-based self-service: Moderating effects of consumer traits and situational factors. J. Acad. Mark. Sci. 2002, 30, 184–201. [Google Scholar] [CrossRef]
- Hoffman, D.L.; Novak, T.P.; Peralta, M. Building consumer trust online. Commun. ACM 1999, 42, 80–85. [Google Scholar] [CrossRef]
- Ram, S. A model of innovation resistance. ACR N. Am. Adv. 1987, 14, 208–212. [Google Scholar]
- Tingchi Liu, M.; Chu, R.; Wong, I.A.; Angel Zúñiga, M.; Meng, Y.; Pang, C. Exploring the relationship among affective loyalty, perceived benefits, attitude, and intention to use co-branded products. Asia Pac. J. Mark. Logist. 2012, 24, 561–582. [Google Scholar] [CrossRef]
- Fishbein, M.; Ajzen, I. Understanding Attitudes and Predicting Social Behavior; Prentice-Hall: Eaglewood Cliffs, NJ, USA, 1980. [Google Scholar]
- Wu, S.I. The relationship between consumer characteristics and attitude toward online shopping. Mark. Intell. Plan. 2003, 21, 37–44. [Google Scholar] [CrossRef]
- Jahng, J.; Jain, H.; Ramamurthy, K. The impact of electronic commerce environment on user behavior: The case of a complex product. E-Service 2001, 1, 41–53. [Google Scholar] [CrossRef]
- Naspetti, S.; Mandolesi, S.; Buysse, J.; Latvala, T.; Nicholas, P.; Padel, S.; Van Loo, E.; Zanoli, R. Determinants of the acceptance of sustainable production strategies among dairy farmers: Development and testing of a modified technology acceptance model. Sustainability 2017, 9, 1805. [Google Scholar] [CrossRef]
- Weijters, B.; Rangarajan, D.; Falk, T.; Schillewaert, N. Determinants and outcomes of customers’ use of self-service technology in a retail setting. J. Serv. Res. 2007, 10, 3–21. [Google Scholar] [CrossRef]
- Al-Debei, M.M.; Akroush, M.N.; Ashouri, M.I. Consumer attitudes towards online shopping: The effects of trust, perceived benefits, and perceived web quality. Internet Res. 2015, 25, 707–733. [Google Scholar] [CrossRef]
- Hausman, A.V.; Siekpe, J.S. The effect of web interface features on consumer online purchase intentions. J. Bus. Res. 2009, 62, 5–13. [Google Scholar] [CrossRef]
- Ha, Y.W.; Kim, J.; Libaque-Saenz, C.F.; Chang, Y.; Park, M.-C. Use and gratifications of mobile SNSs: Facebook and KakaoTalk in Korea. Telemat. Inform. 2015, 32, 425–438. [Google Scholar] [CrossRef]
- Belanche, D.; Casaló, L.V.; Flavián, C. Artificial Intelligence in FinTech: Understanding robo-advisors adoption among customers. Ind. Manag. Data Syst. 2019, 119, 411–1430. [Google Scholar] [CrossRef]
- Illum, S.F.; Ivanov, S.H.; Liang, Y. Using virtual communities in tourism research. Tour. Manag. 2010, 31, 335–340. [Google Scholar] [CrossRef]
- Chang, C.-C.; Yan, C.-F.; Tseng, J.-S. Perceived convenience in an extended technology acceptance model: Mobile technology and English learning for college students. Australas. J. Educ. Technol. 2012, 28, 809–826. [Google Scholar] [CrossRef]
- Wold, H. Soft modelling: The basic design and some extensions. Syst. Under Indirect Obs. Part II 1982, 36–37. [Google Scholar]
- Wold, S. Nonlinear partial least squares modelling II. Spline inner relation. Chemom. Intell. Lab. Syst. 1992, 14, 71–84. [Google Scholar] [CrossRef]
- Henseler, J.; Ringle, C.M.; Sinkovics, R.R. The use of partial least squares path modeling in international marketing. In New Challenges to International Marketing; Emerald Group Publishing Limited: Bradford, UK, 2009; pp. 277–319. [Google Scholar]
- Lohmoller, J.-B. The PLS program system: Latent variables path analysis with partial least squares estimation. Multivar. Behav. Res. 1988, 23, 125–127. [Google Scholar] [CrossRef]
- Lohnoller, J.-B. Latent Variable Path Modeling with Partial Least Squares; Physica: Amsterdam, The Netherlands, 1989. [Google Scholar]
- Hair, J.F., Jr.; Sarstedt, M.; Ringle, C.M.; Gudergan, S.P. Advanced Issues in Partial Least Squares Structural Equation Modeling; Sage Publications: New York, NY, USA, 2017. [Google Scholar]
- Mateos-Aparicio, G. Partial least squares (PLS) methods: Origins, evolution, and application to social sciences. Commun. Stat. Theory Methods 2011, 40, 2305–2317. [Google Scholar] [CrossRef]
- Rafiq, M.; Shahzad, F.; Farrukh, M.; Khan, I. The psychological mechanism linking life satisfaction and turnover intention among healthcare workers during the COVID-19 pandemic. Work 2022, 71, 505–514. [Google Scholar] [CrossRef] [PubMed]
- Hair Jr, J.F.; Matthews, L.M.; Matthews, R.L.; Sarstedt, M. PLS-SEM or CB-SEM: Updated guidelines on which method to use. Int. J. Multivar. Data Anal. 2017, 1, 107–123. [Google Scholar] [CrossRef]
- Sarstedt, M.; Mooi, E. Regression Analysis. In A Concise Guide to Market Research; Springer: Berlin/Heidelberg, Germany, 2019; pp. 209–256. [Google Scholar]
- Podsakoff, P.M.; MacKenzie, S.B.; Lee, J.-Y.; Podsakoff, N.P. Common method biases in behavioral research: A critical review of the literature and recommended remedies. J. Appl. Psychol. 2003, 88, 879. [Google Scholar] [CrossRef]
- Rafiq, M.; Farrukh, M.; Attiq, S.; Shahzad, F.; Khan, I. Linking job crafting, innovation performance, and career satisfaction: The mediating role of work engagement. Work. 2023, 1–10. [Google Scholar] [CrossRef] [PubMed]
- Kock, N. Common method bias in PLS-SEM: A full collinearity assessment approach. Int. J. E-Collab. (IJeC) 2015, 11, 1–10. [Google Scholar] [CrossRef]
- Zafar, A.U.; Qiu, J.; Li, Y.; Wang, J.; Shahzad, M. The impact of social media celebrities’ posts and contextual interactions on impulse buying in social commerce. Comput. Hum. Behav. 2019, 115, 106178. [Google Scholar] [CrossRef]
- Bagozzi, R.P.; Yi, Y.; Phillips, L.W. Assessing construct validity in organizational research. Adm. Sci. Q. 1991, 36, 421–458. [Google Scholar] [CrossRef]
- Balsamo, M.; Romanelli, R.; Innamorati, M.; Ciccarese, G.; Carlucci, L.; Saggino, A. The State-Trait Anxiety Inventory: Shadows and Lights on its Construct Validity. J. Psychopathol. Behav. 2013, 35, 475–486. [Google Scholar] [CrossRef]
- Hair, J.F.; Sarstedt, M.; Ringle, C.M.; Mena, J.A. An assessment of the use of partial least squares structural equation modeling in marketing research. J. Acad. Mark. Sci. 2012, 40, 414–433. [Google Scholar] [CrossRef]
- Hulland, J. Use of partial least squares (PLS) in strategic management research: A review of four recent studies. Strateg. Manag. J. 1999, 20, 195–204. [Google Scholar] [CrossRef]
- Nunnally, J.C.; Bernstein, I. Psychometric Theory, 3rd ed.; McGraw-Hill: New York, NY, USA, 1994. [Google Scholar]
- Henseler, J.; Sarstedt, M.J.C.S. Goodness-of-fit indices for partial least squares path modeling. Comput. Stat. 2013, 28, 565–580. [Google Scholar] [CrossRef]
- Chin, W.W. The partial least squares approach to structural equation modeling. Mod. Methods Bus. Res. 1998, 295, 295–336. [Google Scholar]
- Jones, M.A.; Reynolds, K.E. The role of retailer interest on shopping behavior. J. Retail. 2006, 82, 115–126. [Google Scholar] [CrossRef]
- Aiken, L.S.; West, S.G.; Reno, R.R. Multiple Regression: Testing and Interpreting Interactions; Sage: New York, NY, USA, 1991. [Google Scholar]
- Tenenhaus, M.; Vinzi, V.E.; Chatelin, Y.-M.; Lauro, C. PLS path modeling. Comput. Stat. Data Anal. 2005, 48, 159–205. [Google Scholar] [CrossRef]
- Henseler, J.; Hubona, G.S.; Ray, P.A. Using PLS path modeling in new technology research: Updated guidelines. Ind. Manag. Data Syst. 2016, 116, 2–20. [Google Scholar] [CrossRef]
- Hu, L.-T.; Bentler, P.M. Fit indices in covariance structure modeling: Sensitivity to underparameterized model misspecification. Psychol. Methods 1998, 3, 424. [Google Scholar] [CrossRef]
- Bentler, P.M.; Bonett, D.G. Significance tests and goodness of fit in the analysis of covariance structures. Psychol. Bull. 1980, 88, 588. [Google Scholar] [CrossRef]
- Abdullah, F.; Ward, R.; Ahmed, E. Investigating the influence of the most commonly used external variables of TAM on students’ Perceived Ease of Use (PEOU) and Perceived Usefulness (PU) of e-portfolios. Comput. Hum. Behav. 2016, 63, 75–90. [Google Scholar] [CrossRef]
- Rahman, M.M.; Lesch, M.F.; Horrey, W.J.; Strawderman, L. Assessing the utility of TAM, TPB, and UTAUT for advanced driver assistance systems. Accid. Anal. Prev. 2017, 108, 361–373. [Google Scholar] [CrossRef]
- Ozturk, A.B.; Bilgihan, A.; Nusair, K.; Okumus, F. What keeps the mobile hotel booking users loyal? Investigating the roles of self-efficacy, compatibility, perceived ease of use, and perceived convenience. Int. J. Inf. Manag. 2016, 36, 1350–1359. [Google Scholar] [CrossRef]
- Amin, M.; Rezaei, S.; Abolghasemi, M. User satisfaction with mobile websites: The impact of perceived usefulness (PU), perceived ease of use (PEOU) and trust. Nankai Bus. Rev. Int. 2014, 5, 258–274. [Google Scholar] [CrossRef]
- Bhattacherjee, A. Understanding information systems continuance: An expectation-confirmation model. MIS Q. 2001, 25, 351–370. [Google Scholar] [CrossRef]
- Casaló, L.V.; Flavián, C.; Guinalíu, M. Antecedents and consequences of consumer participation in on-line communities: The case of the travel sector. Int. J. Electron. Commer. 2010, 15, 137–167. [Google Scholar] [CrossRef]
- Cheung, M.L.; Chau, K.Y.; Lam, M.H.S.; Tse, G.; Ho, K.Y.; Flint, S.W.; Broom, D.R.; Tso, E.K.H.; Lee, K.Y. Examining Consumers’ Adoption of Wearable Healthcare Technology: The Role of Health Attributes. Int. J. Environ. Res. Public Health 2019, 16, 2257. [Google Scholar] [CrossRef] [PubMed]
- Liljander, V.; Gillberg, F.; Gummerus, J.; Van Riel, A. Technology readiness and the evaluation and adoption of self-service technologies. J. Retail. Consum. Serv. 2006, 13, 177–191. [Google Scholar] [CrossRef]
- Borrero, J.D.; Yousafzai, S.Y.; Javed, U.; Page, K.L. Expressive participation in Internet social movements: Testing the moderating effect of technology readiness and sex on student SNS use. Comput. Hum. Behav. 2014, 30, 39–49. [Google Scholar] [CrossRef]
- Tsourela, M.; Roumeliotis, M. The moderating role of technology readiness, gender, and sex in consumer acceptance and actual use of Technology-based services. J. High Technol. Manag. Res. 2015, 26, 124–136. [Google Scholar] [CrossRef]
- Hernandez, B.; Jimenez, J.; José Martín, M. Adoption vs acceptance of e-commerce: Two different decisions. Eur. J. Mark. 2009, 43, 1232–1245. [Google Scholar] [CrossRef]
- Döbler, N.A.; Bartnik, C. Normative Affordances Through and By Technology: Technological Mediation and Human Enhancement. Int. J. Interact. Multimed. Artif. Intell. 2022, 7, 14–23. [Google Scholar] [CrossRef]
- Schrepp, M.; Otten, R.; Blum, K.; Thomaschewski, J. What Causes the Dependency between Perceived Aesthetics and Perceived Usability? Int. J. Interact. Multimed. Artif. Intell. 2021, 6, 78–85. [Google Scholar] [CrossRef]
- Farrukh, M.; Raza, A.; Sajid, M.; Rafiq, M.; Hameed, R.; Ali, T. Entrepreneurial intentions: The relevance of nature and nurture. Educ. Train. 2021, 63, 1195–1212. [Google Scholar] [CrossRef]
- Rafiq, M. The moderating effect of career stage on the relationship between job embeddedness and innovation-related behaviour (IRB). World J. Entrep. Manag. Sustain. Dev. 2019, 15, 109–122. [Google Scholar] [CrossRef]
- Wu, W.; Rafiq, M.; Chin, T. Employee well-being and turnover intention: Evidence from a developing country with Muslim culture. Career Dev. Int. 2017, 22, 797–815. [Google Scholar] [CrossRef]
Disclaimer/Publisher’s Note: The statements, opinions and data contained in all publications are solely those of the individual author(s) and contributor(s) and not of MDPI and/or the editor(s). MDPI and/or the editor(s) disclaim responsibility for any injury to people or property resulting from any ideas, methods, instructions or products referred to in the content. |
© 2023 by the authors. Licensee MDPI, Basel, Switzerland. This article is an open access article distributed under the terms and conditions of the Creative Commons Attribution (CC BY) license (https://creativecommons.org/licenses/by/4.0/).