Next Article in Journal
The Two Stage Moisture Diffusion Model for Non-Fickian Behaviors of 3D Woven Composite Exposed Based on Time Fractional Diffusion Equation
Next Article in Special Issue
Correlations in Quantum Network Topologies Created with Cloning
Previous Article in Journal
Fixed Point Results in C-Algebra-Valued Partial b-Metric Spaces with Related Application
Previous Article in Special Issue
Binary Approaches of Quantum-Based Avian Navigation Optimizer to Select Effective Features from High-Dimensional Medical Data
 
 
Font Type:
Arial Georgia Verdana
Font Size:
Aa Aa Aa
Line Spacing:
Column Width:
Background:
Article

Tighter Monogamy Relations for Concurrence and Negativity in Multiqubit Systems

1
School of Science, Zhejiang University of Science and Technology, Hangzhou 310023, China
2
Changzhou College of Information Technology, Changzhou 213164, China
3
School of Computer Science and Technology, Dongguan University of Technology, Dongguan 523808, China
4
School of Mathematical Sciences, Capital Normal University, Beijing 100048, China
5
Max-Planck-Institute for Mathematics in the Sciences, 04103 Leipzig, Germany
*
Author to whom correspondence should be addressed.
Mathematics 2023, 11(5), 1159; https://doi.org/10.3390/math11051159
Submission received: 30 December 2022 / Revised: 3 February 2023 / Accepted: 22 February 2023 / Published: 26 February 2023
(This article belongs to the Special Issue Quantum Algorithms and Relative Problems)

Abstract

The entanglement in multipartite quantum system is hard to characterize and quantify, although it has been intensively studied in bipartite systems. The monogamy of entanglement, as a special property of multipartite systems, shows the distribution of entanglement in the system. In this paper, we investigate the monogamy relations for multi-qubit systems. By using two entangled measures, namely the concurrence C and the negativity N c , we establish tighter monogamy inequalities for their α -th power than those in all the existing ones. We also illustrate the tightness of our results for some classes of quantum states.

1. Introduction

Quantum entanglement plays an essential role in quantum information processing. The research on quantum entanglement is multi-angled and has produced many impressive results [1,2,3,4,5,6,7,8]. The entanglement in bipartite systems has been intensively studied with rich understanding, while the characterization and quantification of entanglement in multipartite quantum systems is less known. In multipartite quantum system, entangled with one subsystem limits its entanglement with the other subsystems. The monogamy of entanglement, as a special property of multipartite systems, shows the distribution of entanglement and is applied to quantum key distribution [9].
The usual monogamous relationship shows that for a tripartite system made up of A, B, and C, the entanglement between A and joint system BC is bigger than the sum of the single pair entanglement A and the other party B or C [10]. Coffman, Kundu, and Wootters (CKW) [11] first characterized the monogamy of entanglement for the three-qubit state mathematically:
E ( ρ A | B C ) E ( ρ A B ) + E ( ρ A C ) ,
where E is an entanglement measure, ρ A B = Tr C ( ρ A B C ) , and ρ A C = Tr B ( ρ A B C ) . However, not all entanglement measures satisfy this monogamous relationship, such as concurrence, negativity and entanglement of formation. Although the concurrence C does not satisfy such monogamy inequality, the squared concurrence C 2 [12,13] and the entanglement of formation E 2 [14] satisfy the monogamy relations for multiqubit states. Additionally, many monogamy relations for mulitiqubit and high-dimensional systems were established [15,16,17,18,19,20,21,22,23,24]. Recently, in [25,26], the authors gave an alternative definition of the monogamy relation with no inequality employed. The monogamous inequality is further extended to various entanglement measures, such as continuous variable entanglement [27,28,29], squashed entanglement [10,30,31], entanglement negativity [32,33,34,35,36], Tsallis-q entanglement [15,37], and Rényi entanglement [38,39,40].
In this paper, using the concurrence C and the negativity N c , we derive some tighter monogamy inequalities than all the existing ones.

2. Tighter Monogamy Relations for the Concurrence

Let X and H X denote the quantum system and its corresponding finite dimensional Hilbert space, respectively. If | ψ A B is a pure state of a bipartite quantum system H A H B , then the concurrence is defined as follows: [41]
C ( | ψ A B ) = 2 ( 1 T r ( ρ A 2 ) ) ,
where ρ A = T r B ( | ψ A B ψ | ) .
If ρ A B is a bipartite mixed state, then the concurrence is defined as follows:
C ( ρ A B ) = min { p i , | ψ i } i p i C ( | ψ i ) ,
where the minimum is taken over all possible pure state decompositions of ρ A B = i p i | ψ i ψ i | , with p i 0 , i p i = 1 and | ψ i H A H B .
Let | ψ A B 1 B 2 B N 1 be an N-qubit pure state in H A H B 1 H B N 1 ; its concurrence C ( | ψ A | B 1 B 2 B N 1 ) , viewed as a bipartite state under the partitions A and B 1 , B 2 , , B N 1 , satisfies the CKW inequality [12,13]:
C A | B 1 B 2 B N 1 2 C A B 1 2 + C A B 2 2 + + C A B N 1 2 ,
where C A B i = C ( ρ A B i ) denotes the concurrence of ρ A B i = T r B 1 B i 1 B i + 1 B N 1 ( | ψ A B 1 B N 1 ψ | ) , C A | B 1 B 2 B N 1 = C ( ρ A | B 1 B N 1 ) . It is further proven that for α 2 , one has [23]:
C A | B 1 B 2 B N 1 α C A B 1 α + C A B 2 α + + C A B N 1 α .
The relation (5) is further improved so that for α 2 , if C A B i C A | B i + 1 B N 1 for 1 i m , and C A B j C A | B j + 1 B N 1 for m + 1 j N 2 , 1 m N 3 , N 4 , then [22]:
C A | B 1 B 2 B N 1 α C A B 1 α + α 2 C A B 2 α + + α 2 m 1 C A B m α + α 2 m + 1 C A B m + 1 α + + C A B N 2 α + α 2 m C A B N 1 α ,
and if for all i = 1 , 2 , , N 2 , C A B i C A | B i + 1 B N 1 , then [22]:
C A | B 1 B 2 B N 1 α C A B 1 α + α 2 C A B 2 α + + α 2 N 2 C A B N 1 α .
The relations (6) and (7) are further improved in [24]: for α 2 , if C A B i C A | B i + 1 B N 1 for i = 1 , 2 , , m , and C A B j C A | B j + 1 B N 1 for j = m + 1 , , N 2 , 0 m N 3 , N 4 , then:
C A | B 1 B 2 B N 1 α C A B 1 α + 2 α 2 1 C A B 2 α + + 2 α 2 1 m 1 C A B m α + 2 α 2 1 m + 1 C A B m + 1 α + + C A B N 2 α + 2 α 2 1 m C A B N 1 α ,
and if C A B i C A | B i + 1 N 1 for all i = 1 , 2 , , N 2 , then:
C A | B 1 B 2 B N 1 α C A B 1 α + 2 α 2 1 C A B 2 α + + 2 α 2 1 N 3 C A B N 2 α + 2 α 2 1 N 2 C A B N 1 α .
From the proof of the above research results, we find that the above different monogamy relations actually depend on different inequalities, and the compactness of monogamy relations is exactly the compactness of these inequality relations. In fact, the monogamy relation (5) depends on the following inequality [23]:
( 1 + t ) x 1 + t x , t 1 , x 1 ;
the monogamy relation (6) and (7) depends on the inequality [22]:
( 1 + t ) x 1 + x t x , 0 t 1 , x 1 ;
and the monogamy relation (8) and (9) depends on the inequality [24]:
( 1 + t ) x 1 + ( 2 x 1 ) t x , 0 t 1 , x 1 .
Obviously, these three inequalities show that the upper bound of the function ( 1 + t ) x for 0 t 1 , x 1 is getting tighter and tighter. Then, an important idea arises: to compact the above monogamy relations, one must compact the above inequalities they rely on first. Therefore, in this paper, we first establish more compact inequalities, and then compact the existing monogamy relations.
Lemma 1.
Let t [ 0 , 1 ] and x [ 2 , ) , then, we have:
( 1 + t ) x 1 + ( 2 x t x ) t x .
Proof. 
Let f ( x , y ) = ( 1 + y ) x y x + y x with x 1 and y 1 . Then, f y = x 1 + y x 1 x y x 1 x y x 1 and 2 f y 2 = x ( x 1 ) ( 1 + y ) x 2 x ( x 1 ) y x 2 + x ( x + 1 ) y x 2 . We have 2 f y 2 0 for x 2 . Therefore, f y ( x , y ) is an increasing function of y, i.e., f y ( x , y ) f y ( x , 1 ) = x ( 2 x 1 2 ) 0 for x 2 . Then, f ( x , y ) is increasing with respect to y, i.e., f ( x , y ) f ( x , 1 ) = 2 x . Setting y = 1 t and 0 < t 1 , we obtain ( 1 + t ) x 1 + ( 2 x t x ) t x . The inequality is trivial for t = 0 .  □
Lemma 2.
Let ρ A B C be a mixed state in 2 2 2 n 2 quantum system H A H B H C ; if C A B C A C , one has:
C A | B C α C A B α + 2 α 2 C A C C A B α C A C α ,
for all α 4 .
Proof. 
For arbitrary 2 2 2 n 2 tripartite state ρ A B C , it has been shown that C A | B C 2 C A B 2 + C A C 2 [12,42]. Then, for all α 4 , if C A B C A C , we have:
C A | B C α C A B 2 + C A C 2 α 2 = C A B α 1 + C A C 2 C A B 2 α 2 C A B α 1 + 2 α 2 C A C C A B α C A C C A B α = C A B α + 2 α 2 C A C C A B α C A C α ,
the second inequality is attributed to Lemma 1. Since subsystems A and B are equivalent in this case, we assume that C A B C A C without loss of generality. Moreover, if C A B = 0 , we have C A B = C A C = 0 .  □
Remark 1.
Lemma 2 shows that if α 4 and C A B = C A C , then Inequality (14) becomes C A | B C α C A C α + 2 α 2 1 C A B α , which is the result of Ref. [33] when α 4 .
For multipartite qubit systems, we have the following Theorem.
Theorem 1.
Let ρ A B 0 B N 1 be an N+1 qubit mixed state; if C A B i C A | B i + 1 B i + 2 B N 1 for 0 i m , and C A B j C A | B j + 1 B N 1 for m + 1 j N 2 , 0 m N 3 , N 3 , we have:
C A | B 0 B N 1 α i = 0 m j = 0 i M j C A B i α + i = 1 m + 1 M i j = m + 1 N 2 Q j C A B j α + C A B N 1 α
for α 4 , where M 0 = 1 , M i + 1 = 2 α 2 C A | B i + 1 B N 1 α C A B i α for i = 0 , 1 , 2 , , m , and Q j = 2 α 2 C A B j α C A | B j + 1 B N 1 α for j = m + 1 , , N 2 .
Proof. 
From Inequality (15), we have:
C A | B 0 B N 1 α C A B 0 α + M 1 C A | B 1 B N 1 α C A B 0 α + M 1 C A B 1 α + M 1 M 2 C A | B 2 B N 1 α C A B 0 α + M 1 C A B 1 α + + M 1 M 2 M m C A B m α + M 1 M 2 M m M m + 1 C A | B m + 1 B N 1 α ,
Similarly, as C A B j C A | B j + 1 B N 1 for m + 1 j N 2 , we obtain:
C A | B m + 1 B N 1 α C A | B m + 2 B N 1 α + Q m + 1 C A B m + 1 α Q m + 1 C A B m + 1 α + Q m + 2 C A B m + 2 α + + Q N 2 C A B N 2 α + C A B N 1 α .
Combining (17) and (18), we have Theorem 1.  □
As a particular case of Theorem 1, we have the following conclusion.
Theorem 2.
Let ρ A B 0 B N 1 be an N+1 qubit mixed state; if C A B i C A | B i + 1 B N 1 for all i = 0 , 1 , 2 , , N 2 , then:
C A | B 0 B N 1 α i = 0 N 2 j = 0 i M j C A B i α + i = 0 N 2 M i C A B N 1 α .
for α 4 , where M 0 = 1 and M i + 1 = 2 α 2 C A | B i + 1 B N 1 α C A B i α for 0 i N 2 .
Actually there are many states that satisfy Theorem 1 and Theorem 2.
Example 1.
Let us consider the N-qubit GHZ state [43]:
| ψ = 1 2 ( | 00 0 + | 11 1 ) ,
it is easy to calculate that C A | B 1 B N 1 = 1 and C A B i = 0 for all i = 2 , . . . , N 1 , and then our results in Theorem 1 and Theorem 2 obviously hold.
Example 2.
Let | ψ be a three-qubit state; its generalized Schmidt decomposition form is [44]:
| ψ = λ 0 | 000 + λ 1 e i φ | 100 + λ 2 | 101 + λ 3 | 110 + λ 4 | 111 ,
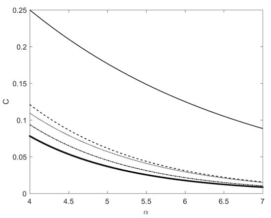
where λ i 0 , i = 0 , 1 , 2 , 3 , 4 , i = 0 4 λ i 2 = 1 . It is easy to compute that C A | B C = 2 λ 0 λ 2 2 + λ 3 2 + λ 4 2 , C A B = 2 λ 0 λ 2 , C A C = 2 λ 0 λ 3 . Set λ 0 = λ 1 = λ 2 = 1 2 and λ 3 = λ 4 = 1 2 2 . One has C A B = 1 2 , C A C = 1 2 2 and C A | B C = 1 2 . Then, C A | B C α = ( 1 2 ) α , C A B α + [ 2 α 2 ( C A C 2 C A B 2 ) α 2 ] C A C α = ( 1 2 ) α 1 ( 1 4 ) α . One can see that our result is better than C A B α + C A C α = ( 1 2 ) α + ( 1 8 ) α 2 in [23], C A B α + α 2 C A C α = ( 1 2 ) α + α 2 ( 1 8 ) α 2 in [22], and C A B α + 2 α 2 1 C A C α = ( 1 2 ) α 1 ( 1 8 ) α 2 in [24] for α 4 ; see Figure 1.
Remark 2.
Although the decomposition of Equation (21) is not unique, we can always select appropriate coefficients in the expression of the state to meet our results in Theorems 1 and 2.

3. Tighter Monogamy Relations for the Negativity

In this section, we establish tighter monogamy inequalities for the negativity, which is a computable bipartite entanglement quantifier.
For a bipartite state ρ A B H A H B , its negativity is defined as N ( ρ A B ) = 1 2 ( ρ A B T A 1 ) [45], where ρ A B T A is the partial transpose with respect to the subsystem A, and X = Tr X X denotes the trace norm of X. To facilitate calculation, we usually remove the constant factor of 1 / 2 and define it as N ( ρ A B ) = ρ A B T A 1 .
According to the above definition, the negativity of a bipartite pure state | ψ A B is given by:
N ( | ψ A B ) = 2 i < j λ i λ j = ( T r ρ A ) 2 1 ,
where λ i are the eigenvalues of ρ A = T r B | ψ A B ψ | [28].
For a bipartite mixed state ρ A B , there is another negativity, a convex-roof extended negativity (CREN) [21], defined as:
N c ( ρ A B ) = min i p i N ( | ψ i A B ) ,
where the minimum value takes all possible pure state decompositions { p i , | ψ i A B } of ρ A B . The definition of CREN is obviously different from N ( ρ A B ) , and it can perfectly discriminate positive transposed bound entangled states and separable states in any bipartite quantum system [46,47].
Now we need to use a relationship between the negativity and the concurrence: for any bipartite state with Schmidt rank 2, the negativity is equivalent to the concurrence [21]. Let us first consider any bipartite pure state with Schmidt rank 2, | ψ A B = λ 0 | 00 + λ 1 | 11 ; we can easily find that N ( | ψ A B ) = | ψ ψ | T B 1 = 2 λ 0 λ 1 = 2 ( 1 T r ρ A 2 ) = C ( | ψ A B ) . Consequently, for any two-qubit mixed state ρ A B = p i | ψ i A B ψ i | , one has:
N c ( ρ A B ) = min i p i N ( | ψ i A B ) = min i p i C ( | ψ i A B ) = C ( ρ A B ) .
Consider an N-qubit state ρ A B 1 B N 1 H A H B 1 H B N 1 , denoting N c A | B 1 B 2 B N 1 = N c ( ρ A | B 1 B N 1 ) and N c A B i = N c ( ρ A B i ) for convenience. If α 2 , N c A B i N c A | B i + 1 B N 1 , 1 i m , and N c A B j N c A | B j + 1 B N 1 for m + 1 j N 2 , 1 m N 3 , N 4 , then [24]:
N c A | B 1 B 2 B N 1 α N c A B 1 α + 2 α 2 1 N c A B 2 α + + 2 α 2 1 m 1 N c A B m α + 2 α 2 1 m + 1 N c A B m + 1 α + + N c A B N 2 α + 2 α 2 1 m N c A B N 1 α ,
and if N c A B i N c A | B i + 1 N 1 , i = 1 , 2 , , N 2 [33]:
N c A | B 1 B 2 B N 1 α N c A B 1 α + 2 α 2 1 N c A B 2 α + + 2 α 2 1 N 3 N c A B N 2 α + 2 α 2 1 N 2 N c A B N 1 α .
Obviously, the above monogamy relation (24) and (25) depends on inequality (12); then, with a similar consideration to concurrence, we obtain the following result.
Theorem 3.
Let ρ A B 0 B 1 B N 1 be an N+1 qubit state, if N c A B i N c A | B i + 1 B N 1 , 0 m , and N c A B j N c A | B j + 1 B N 1 , m + 1 j N 2 , 0 m N 3 , N 3 ; then we have:
N c A | B 0 B N 1 α i = 0 m j = 0 i K j N c A B i α + i = 1 m + 1 K i j = m + 1 N 2 L j N c A B j α + N c A B N 1 α ,
for all α 4 , where K 0 = 1 , K i + 1 = 2 α 2 N c A | B i + 1 B N 1 α N c A B i α for i = 0 , 1 , 2 , , m , L j = 2 α 2 N c A B j α N c A | B j + 1 B N 1 α for j = m + 1 , , N 2 .
If N c A B i N c A | B i + 1 B N 1 for all i = 0 , 1 , 2 , , N 2 in Theorem 3, then we have the following conclusion.
Theorem 4.
Let ρ A B 0 B 1 B N 1 be an N+1 qubit state, if N c A B i N c A | B i + 1 B N 1 for all i = 0 , 1 , 2 , , N 2 ; then:
N c A | B 0 B N 1 α i = 0 N 2 j = 0 i K j N c A B i α + i = 0 N 2 K i N c A B N 1 α
for all α 4 , where K 0 = 1 and K i + 1 = 2 β 2 N c A | B i + 1 B N 1 α N c A B i α for i = 0 , 1 , 2 , , N 2 .
Next we show some states that satisfy Theorems 3 and 4.
Example 3.
For the N-qubit GHZ state (20) in Example 1:
| ψ = 1 2 ( | 00 0 + | 11 1 ) ,
it is easy to calculate that N c A | B 1 B N 1 = 1 and N c A B i = 0 for all i = 2 , . . . , N 1 , and then our results in Theorem 3 and Theorem 4 obviously hold.
Example 4.
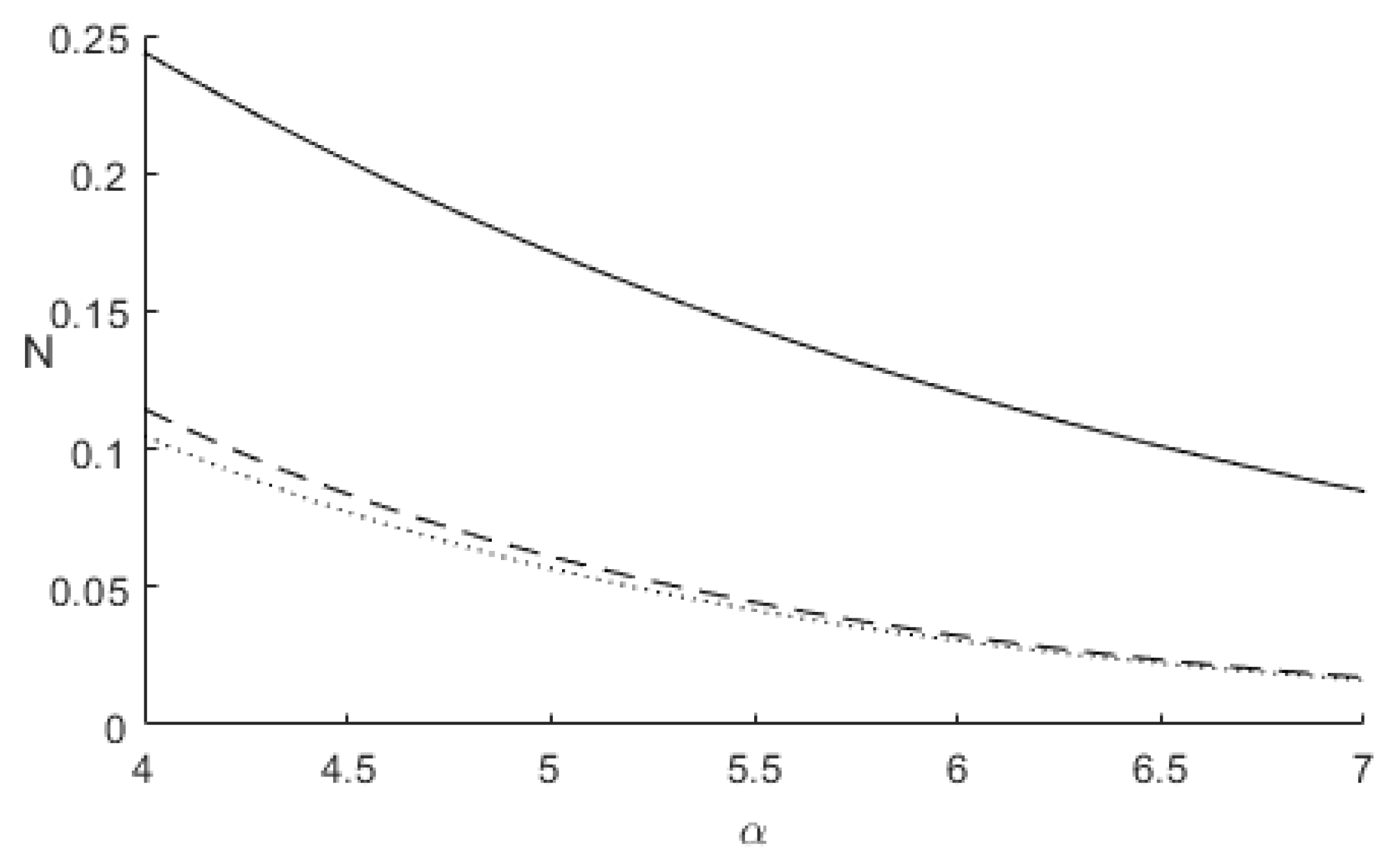
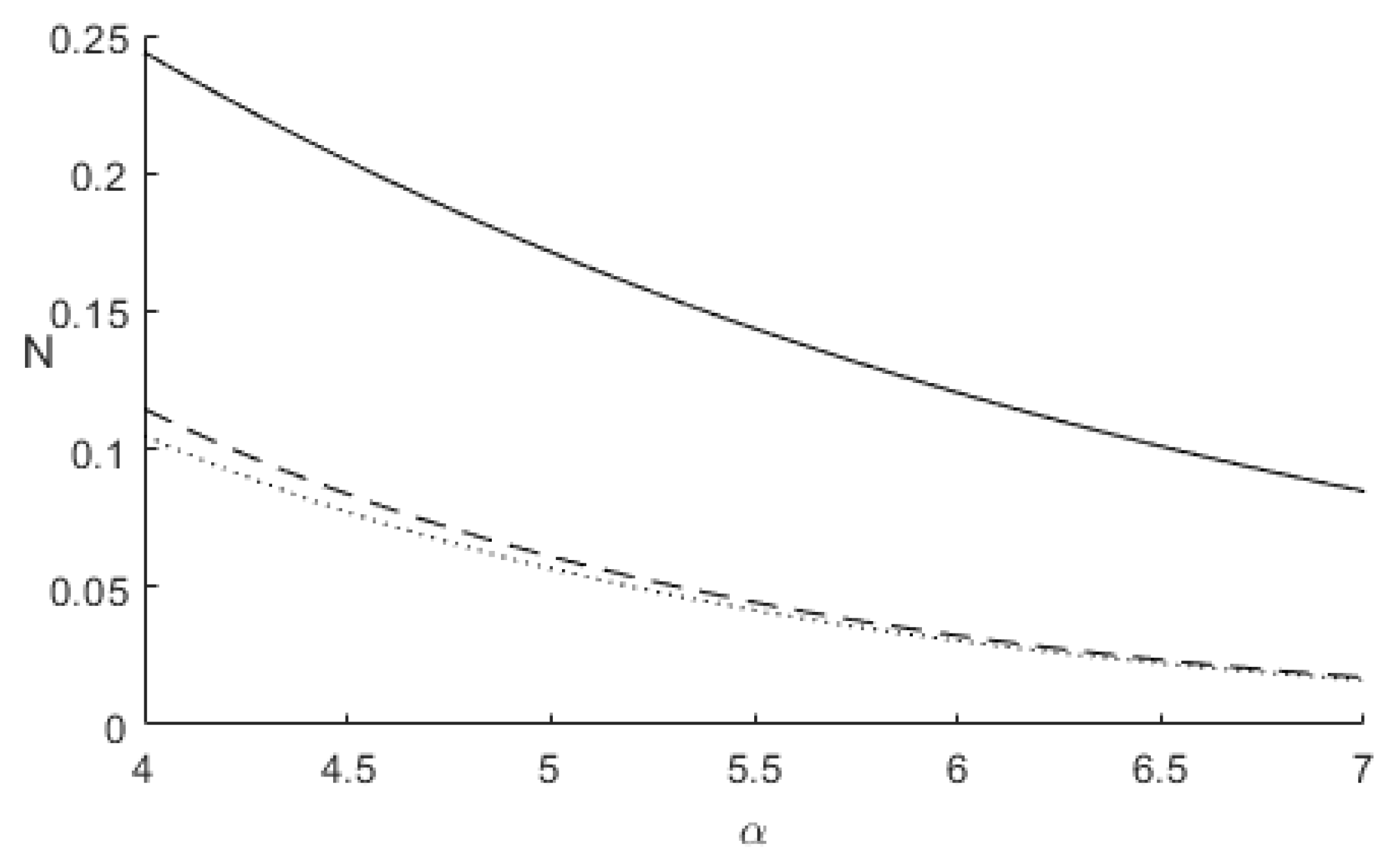
Let | ψ be the three-qubit state in (21); we can easily calculate that N c A | B C = 2 λ 0 λ 2 2 + λ 3 2 + λ 4 2 , N c A B = 2 λ 0 λ 2 and N c A C = 2 λ 0 λ 3 . Set λ 0 = λ 1 = λ 2 = 2 3 and λ 3 = λ 4 = 1 6 . One has N c A | B C = 2 10 9 and N c A B = 4 9 , N c A C = 2 3 9 . Hence, N c A | B C α = ( 2 10 9 ) α and N c A B α + 2 α 2 ( N c A C 2 N c A B 2 ) α 2 N c A C α = ( 4 9 ) α + ( 2 6 9 ) α ( 1 3 ) α . Figure 2 shows that our inequality (23) is tighter than N c A B α + 2 α 2 1 N c A C α = ( 4 9 ) α + ( 2 6 9 ) α ( 1 27 ) α 2 in [24] for α 4 .

4. Conclusions

In multipartite quantum systems, the monogamous entanglement relationship characterizing the quantum entanglement distribution is one of the hot issues of quantum information theory research in recent years. For example, entangled monogamy can limit the possible association between authorized users and eavesdroppers, thus tightening the security limit of quantum cryptography.
In this paper, we first proved the mathematical inequality ( 1 + t ) x 1 + ( 2 x t x ) t x for t [ 0 , 1 ] and x [ 2 , ) , and then using it we presented monogamy relations related to the α power of the concurrence C and the negativity N c . We also presented that they are tighter than the existing ones. The tighter monogamy relationship in this paper gives a more detailed entanglement distribution, which can enhance the research on the security of quantum cryptography in quantum key distribution. Our approach also promotes the study of monogamy related to other quantum correlations. However, our monogamy relation requires that the power must be greater than 4, and whether the monogamy relation holds for 2 < α 4 needs further study.

Author Contributions

Methodology, Y.-H.T. and Z.-X.J.; Software, K.Z.; Formal analysis, Y.-H.T.; Investigation, Z.-X.J.; Writing—original draft, K.Z.; Writing—review & editing, S.-M.F.; Visualization, Z.-X.J.; Supervision, Y.-H.T. and S.-M.F.; Funding acquisition, S.-M.F. All authors have read and agreed to the published version of the manuscript.

Funding

This work was supported by the National Natural Science Foundation of China (NSFC) under Grants 11761073, 12075159, and 12171044; Beijing Natural Science Foundation (Grant No. Z190005); the Academician Innovation Platform of Hainan Province; and Shenzhen Institute for Quantum Science and Engineering, Southern University of Science and Technology (No. SIQSE202001).

Data Availability Statement

Not applicable.

Acknowledgments

This work was supported by the National Natural Science Foundation of China (NSFC) under Grants 11761073, 12075159, and 12171044; Beijing Natural Science Foundation (Grant No. Z190005); the Academician Innovation Platform of Hainan Province; and Shenzhen Institute for Quantum Science and Engineering, Southern University of Science and Technology (No. SIQSE202001).

Conflicts of Interest

The authors declare no competing interests.

References

  1. Nielsen, M.A.; Chuang, I.L. Quantum Computation and Quantum Information; Cambridge University Press: Cambridge, UK, 2000. [Google Scholar]
  2. Horodecki, R.; Horodecki, P.; Horodecki, M.; Horodecki, K. Quantum entanglement. Rev. Mod. Phys. 2009, 81, 865. [Google Scholar] [CrossRef]
  3. Mintert, F.; Kuś, M.; Buchleitner, A. Concurrence of mixed bipartite quantum states in arbitrary dimensions. Phys. Rev. Lett. 2004, 92, 167902. [Google Scholar] [CrossRef] [PubMed]
  4. Chen, K.; Albeverio, S.; Fei, S.M. Concurrence of arbitrary dimensional bipartite quantum states. Phys. Rev. Lett. 2005, 95, 040504. [Google Scholar] [CrossRef] [PubMed]
  5. Breuer, H.P. Separability criteria and bounds for entanglement measures. J. Phys. A Math. Gen. 2006, 39, 11847. [Google Scholar] [CrossRef]
  6. Breuer, H.P. Optimal entanglement criterion for mixed quantum states. Phys. Rev. Lett. 2006, 97, 080501. [Google Scholar] [CrossRef]
  7. de Vicente, J.I. Lower bounds on concurrence and separability conditions. Phys. Rev. A 2007, 75, 052320. [Google Scholar] [CrossRef]
  8. Zhang, C.J.; Zhang, Y.S.; Zhang, S.; Guo, G.C. Optimal entanglement witnesses based on local orthogonal observables. Phys. Rev. A 2007, 76, 012334. [Google Scholar] [CrossRef]
  9. Pawlowski, M. Security proof for cryptographic protocols based only on the monogamy of Bells inequality violations. Phys. Rev. A 2010, 82, 032313. [Google Scholar] [CrossRef]
  10. Koashi, M.; Winter, A. Monogamy of quantum entanglement and other correlations. Phys. Rev. A 2004, 69, 022309. [Google Scholar] [CrossRef]
  11. Coffman, V.; Kundu, J.; Wootters, W.K. Distributed entanglement. Phys. Rev. A 2000, 61, 052306. [Google Scholar] [CrossRef]
  12. Osborne, T.J.; Verstraete, F. General monogamy inequality for bipartite qubit entanglement. Phys. Rev. Lett. 2006, 96, 220503. [Google Scholar] [CrossRef] [PubMed]
  13. Bai, Y.K.; Ye, M.Y.; Wang, Z.D. Entanglement monogamy and entanglement evolution in multipartite systems. Phys. Rev. A 2009, 80, 044301. [Google Scholar] [CrossRef]
  14. de Oliveira, T.R.; Cornelio, M.F.; Fanchini, F.F. Monogamy of entanglement of formation. Phys. Rev. A 2014, 89, 034303. [Google Scholar] [CrossRef]
  15. Kim, J.S. Generalized entanglement constraints in multi-qubit systems in terms of Tsallis entropy. Ann. Phys. 2016, 373, 197–206. [Google Scholar] [CrossRef]
  16. Kim, J.S. Tsallis entropy and general polygamy of multiparty quantum entanglement in arbitrary dimensions. Phys. Rev. A 2016, 94, 062338. [Google Scholar] [CrossRef]
  17. Luo, Y.; Zhang, F.G.; Li, Y. Entanglement distribution in multi-particle systems in terms of unified entropy. Sci. Rep. 2017, 7, 1122. [Google Scholar] [CrossRef]
  18. Jin, Z.X.; Fei, S.M.; Li-Jost, X. Improved monogamy relations with concurrence of assistance and negativity of assistance for multiqubit W-class states. Quant. Inf. Proc. 2018, 17, 1–10. [Google Scholar] [CrossRef]
  19. Kim, J.S. Negativity and tight constraints of multiqubit entanglement. Phys. Rev. A 2018, 97, 012334. [Google Scholar] [CrossRef]
  20. Kim, J.S. Hamming weight and tight constraints of multi-qubit entanglement in terms of unified entropy. Sci. Rep. 2018, 8, 12245. [Google Scholar] [CrossRef]
  21. Jin, Z.X.; Fei, S.M. Tighter monogamy relations of quantum entanglement for multiqubit W-class states. Quant. Inf. Proc. 2018, 17, 1. [Google Scholar] [CrossRef]
  22. Jin, Z.X.; Fei, S.M. Tighter entanglement monogamy relations of qubit systems. Quant. Inf. Proc. 2017, 16, 77. [Google Scholar] [CrossRef]
  23. Zhu, X.N.; Fei, S.M. Entanglement monogamy relations of qubit systems. Phys. Rev. A 2014, 90, 024304. [Google Scholar] [CrossRef]
  24. Jin, Z.X.; Li, J.; Fei, S.M. Tighter monogamy relations in multiqubit systems. Phys. Rev. A 2018, 97, 032336. [Google Scholar] [CrossRef]
  25. Gour, G.; Guo, Y. Monogamy of entanglement without inequalities. Quantum 2018, 2, 81. [Google Scholar] [CrossRef]
  26. Jin, Z.X.; Fei, S.M.; Li-Jost, X.; Qiao, C.-F. A New Parameterized Monogamy Relation between Entanglement and Equality. Adv. Quantum Technol. 2022, 5, 2100148. [Google Scholar] [CrossRef]
  27. Adesso, G.; Illuminati, F. Continuous variable tangle, monogamy inequality, and entanglement sharing in Gaussian states of continuous variable systems. New J. Phys. 2006, 8, 15. [Google Scholar] [CrossRef]
  28. Hiroshima, T.; Adesso, G.; Illuminati, F. Monogamy inequality for distributed gaussian entanglement. Phys. Rev. Lett. 2007, 98, 050503. [Google Scholar] [CrossRef]
  29. Adesso, G.; Illuminati, F. Strong monogamy of bipartite and genuine multiparitie entanglement: The Gaussian Case. Phys. Rev. Lett. 2007, 99, 150501. [Google Scholar] [CrossRef]
  30. Christandl, M.; Winter, A. Squashed entanglement: An additive entanglement measure. J. Math. Phys. 2004, 45, 829. [Google Scholar] [CrossRef]
  31. Yang, D.; Horodecki, K.; Horodecki, M.; Horodecki, P.; Oppenheim, J.; Song, W. Squashed entanglement for multipartite states and entanglement measures based on the mixed convex roof. IEEE Trans. Inf. Theory 2009, 55, 3375. [Google Scholar] [CrossRef]
  32. Ou, Y.C.; Fan, H. Monogamy inequality in terms of negativity for three-qubit states. Phys. Rev. A 2007, 75, 062308. [Google Scholar] [CrossRef]
  33. Kim, J.S.; Das, A.; Sanders, B.C. Entanglement monogamy of multipartite higher-dimensional quantum systems using convex-roof extend negativity. Phys. Rev. A 2009, 79, 012329. [Google Scholar] [CrossRef]
  34. He, H.; Vidal, G. Disentangling theorem and monogamy for entanglement negativity. Phys. Rev. A 2015, 91, 012339. [Google Scholar] [CrossRef]
  35. Choi, J.H.; Kim, J.S. Negativity and strong monogamy of multiparty quantum entanglement beyond qubits. Phys. Rev. A 2015, 92, 042307. [Google Scholar] [CrossRef]
  36. Luo, Y.; Li, Y. Monogamy of α-th power entanglement measurement in qubit system. Ann. Phys. 2015, 362, 511. [Google Scholar] [CrossRef]
  37. Kim, J.S. Tsallis entropy and entanglement constraints in multiqubit systems. Phys. Rev. A 2010, 81, 062328. [Google Scholar] [CrossRef]
  38. Kim, J.S.; Sanders, B.C. Monogamy of multi-qubit entanglement using Rényi entropy. J. Phys. A Math. Theor. 2010, 43, 445305. [Google Scholar] [CrossRef]
  39. Cornelio, M.F.; de Oliveira, M.C. Strong superadditivity and monogamy of the Renyi measure of entanglement. Phys. Rev. A 2010, 81, 032332. [Google Scholar] [CrossRef]
  40. Wang, Y.X.; Mu, L.Z.; Vedral, V.; Fan, H. Entanglement Rényi-entropy. Phys. Rev. A 2016, 93, 022324. [Google Scholar] [CrossRef]
  41. Uhlmann, A. Fidelity and concurrence of conjugated states. Phys. Rev. A 2000, 62, 032307. [Google Scholar] [CrossRef]
  42. Ren, X.J.; Jiang, W. Entanglement monogamy inequality in a 2⊗2⊗4 system. Phys. Rev. A 2010, 81, 024305. [Google Scholar] [CrossRef]
  43. Bouwmeester, D.; Pan, J.W.; Daniell, M.; Weinfurter, H.; Zeilinger, A. Observation of Three-Photon Greenberger-Horne-Zeilinger Entanglement. Phys. Rev. Lett. 1999, 82, 1345. [Google Scholar] [CrossRef]
  44. Laustsen, T.; Verstraete, F.; Enk, S.J.V. Joint measurements for the entanglement of assistance. Quantum Inf. Comput. 2003, 4, 64. [Google Scholar]
  45. Goura, G.; Bandyopadhyayb, S.; Sandersc, B.C. Dual monogamy inequality for entanglement. J. Math. Phys. 2007, 48, 012108. [Google Scholar] [CrossRef]
  46. Horodeki, P. Separability criterion and inseparable mixed states with positive partial transposition. Phys. Lett. A 1997, 232, 333. [Google Scholar] [CrossRef]
  47. Dür, W.; Cirac, J.I.; Lewenstein, M.; Bruß, D. Distillability and partial transposition in bipartite systems. Phys. Rev. A 2000, 61, 062313. [Google Scholar] [CrossRef]
Figure 1. Axis C represents the concurrence of | ψ A B C and its lower bounds as functions of α . The solid line shows the concurrence of (21); the dashed line, the dotted line, the dash-dot line, and the bold solid line show lower bounds of ours and [22,23,24], respectively.
Figure 1. Axis C represents the concurrence of | ψ A B C and its lower bounds as functions of α . The solid line shows the concurrence of (21); the dashed line, the dotted line, the dash-dot line, and the bold solid line show lower bounds of ours and [22,23,24], respectively.
Mathematics 11 01159 g001
Figure 2. Axis N represents the negativity of | ψ A B C and its lower bounds as functions of α . The solid line shows the negativity of (21); the dashed line and the dotted line show the lower bounds of ours and [24], respectively.
Figure 2. Axis N represents the negativity of | ψ A B C and its lower bounds as functions of α . The solid line shows the negativity of (21); the dashed line and the dotted line show the lower bounds of ours and [24], respectively.
Mathematics 11 01159 g002
Disclaimer/Publisher’s Note: The statements, opinions and data contained in all publications are solely those of the individual author(s) and contributor(s) and not of MDPI and/or the editor(s). MDPI and/or the editor(s) disclaim responsibility for any injury to people or property resulting from any ideas, methods, instructions or products referred to in the content.

Share and Cite

MDPI and ACS Style

Tao, Y.-H.; Zheng, K.; Jin, Z.-X.; Fei, S.-M. Tighter Monogamy Relations for Concurrence and Negativity in Multiqubit Systems. Mathematics 2023, 11, 1159. https://doi.org/10.3390/math11051159

AMA Style

Tao Y-H, Zheng K, Jin Z-X, Fei S-M. Tighter Monogamy Relations for Concurrence and Negativity in Multiqubit Systems. Mathematics. 2023; 11(5):1159. https://doi.org/10.3390/math11051159

Chicago/Turabian Style

Tao, Yuan-Hong, Kai Zheng, Zhi-Xiang Jin, and Shao-Ming Fei. 2023. "Tighter Monogamy Relations for Concurrence and Negativity in Multiqubit Systems" Mathematics 11, no. 5: 1159. https://doi.org/10.3390/math11051159

APA Style

Tao, Y.-H., Zheng, K., Jin, Z.-X., & Fei, S.-M. (2023). Tighter Monogamy Relations for Concurrence and Negativity in Multiqubit Systems. Mathematics, 11(5), 1159. https://doi.org/10.3390/math11051159

Note that from the first issue of 2016, this journal uses article numbers instead of page numbers. See further details here.

Article Metrics

Back to TopTop