Abstract
This paper investigates the dynamics of rent-seeking games that include political competition and policymaker cost model. The local asymptotic stability of multiple equilibrium points and Nash equilibrium points are studied. In the rent-seeking model, the existence and stability of Flip bifurcation and Neimark–Sacker bifurcation are examined, and the corresponding theorems and conditions are derived. The theoretical conclusions of the paper are verified by numerical simulations with different parameters. The simulation graphics show that the rent-seeking game model exhibits rich dynamic behaviors, such as multi-periodic orbits, Flip bifurcation, Neimark–Sacker bifurcation, and chaotic sets.
MSC:
37M20
1. Introduction
Rent-seeking theory has a vast influence in the field of economics. It not only has a significant impact on the development of industrial organization theory but also has a profound impact on public policy formulation and antitrust practice. As an essential branch of industrial organization theory, rent-seeking theory mainly focuses on the economic analysis of rent-seeking behavior. The rent-seeking theory was proposed initially by Gordon Tarlock [1]. According to Tarlock, rent-seeking is an unnecessary waste of resources in order to obtain or maintain a monopoly position. The purpose of this behavior is not to create new value but to transfer value: that is, to transfer certain resources from other people or economic systems to their own hands. Krueger put forward the concept of a ‘rent-seeking society’, which refers to the various forms of rent generated by the restrictive measures of government intervention in market economic activities, which people usually compete for [2]. Posner proposed that rent-seeking behavior may lead to monopoly and unfair competition. Public regulation may be the primary source of social costs rather than private monopoly [3]. Buchanan put forward the concepts of rent-seeking and profit pursuit. Buchanan [4] defined rent-seeking as the behavior of individuals or groups aiming to obtain government privileges or other non-market interests through political activities, lobbying, etc., and profit-seeking as the behavior of enterprises to obtain profits through market competition. Tullock’s rent-seeking theory makes an important contribution to the problem of government failure. On the basis of the theory of market economy, it adds the factors of government activities, believing that government activities will have an impact on the allocation of resources. This effect may be unintentional, or it may be forced or intentional. Rent-seeking behavior has an improper impact on the government’s resource allocation activities, resulting in the loss of total social welfare.
In modern society, economists generally believe that the market is the most effective mechanism for resource allocation. However, in the real market, there are often some factors that hinder the effective operation of the market, such as information asymmetry, external effects, and public goods. These factors lead to market failure, so some individuals or organizations can obtain profits by pursuing non-productive profits rather than by improving production efficiency. The rent-seeking game model is proposed in this context. It reveals that in the case of market failure, in order to obtain more profits, individuals or organizations may take some improper means, such as lobbying, bribery, manipulation, etc., to influence the formulation and implementation of policies so as to obtain non-productive profits. The proposal of this model is of great significance for us to understand the market operation mechanism and policy formulation.
The rent-seeking game model is an important concept in economics. It is used to explain the phenomenon that individuals or organizations obtain profits by pursuing non-productive profits (i.e., rent-seeking) rather than by improving production efficiency under the condition of scarce resources. The model reflects a common phenomenon in real economic life, which is of significance for understanding market operation mechanisms and policy formulation. Tullock’s rent-seeking game model [5] has aroused widespread interest among many scholars. Rogerson proposed a game theory model to study the social costs of monopoly and regulation [6]. Corcoran believes that competitive rent-seeking behavior is a waste of resources because it aims to transfer wealth rather than create wealth [7]. Corcoran and Karels extend the analysis of Corcoran by allowing different types of long-run competitive responses [8]. Higgins et al. pointed out that free access to the market can improve efficiency because it can reduce the waste of rent-seeking behavior [9]. Hillman and Katz show that when there is a monopoly, due to the presence of risk-averse rent-seekers, a monopoly leads to an increase in social costs [10]. Hillman and Riley show that rents or transfers are politically contestable when potential beneficiaries and losers influence policy decisions [11].
In the rent-seeking game model, political competition and the cost of policymakers are two crucial factors. Godwin et al. aimed to explore the significance of incorporating these elements into the rent-seeking game [12]. Their importance in the model is that they can affect the strategic choices and benefits of individual or organizational rent-seeking, which in turn affects the development of the market and society. Political competition and the cost of policymakers are of great significance in the rent-seeking game model. They can affect the strategic choices and benefits of individual or organizational rent-seeking and then affect the development of the market and society. Therefore, in the process of policy formulation and implementation, we should pay attention to strengthening political competition and reducing the cost of policymakers so as to limit rent-seeking and increase market and social efficiency.
The dynamic analysis of the rent-seeking game model can help to understand the dynamic evolution mechanism of the rent-seeking game and further reveal the influence of various factors within the model on rent-seeking behavior and the long-term economic effect of rent-seeking behavior. Through model dynamics analysis, we can analyze the strategic interaction between rent-seeking and regulators and the benefits obtained by both parties under different strategy combinations. This analysis helps us to understand the dynamic changes in rent-seeking behavior, such as how rent-seekers adjust their behavior according to the strategy of regulators and how regulators adjust their strategies according to the behavior of rent-seekers. Through dynamic analysis, we can further study the long-term economic effects of rent-seeking behavior, for example, the impact of rent-seeking behavior on resource allocation, market efficiency, and social welfare, as well as the impact of rent-seeking behavior on political stability and institutional quality. These studies can help us better understand the economic significance of rent-seeking behavior and provide theoretical support for formulating more effective anti-rent-seeking policies. Perez-Castrillo and Verdier reconsidered the ‘effective rent-seeking’ model and gave a complete characterization of pure strategy equilibrium [13]. Based on the rent-seeking model of Tullock et al., Linster gave the general form of a rent-seeking game and analyzed the rent-seeking behavior [14]. Szidarovszky and Okuguchi showed that in a general rent-seeking game, if the degree of risk aversion of each participant does not decrease with the increase of wealth, then there is a unique pure strategy Nash equilibrium [15]. Xu and Szidarovszky studied the asymptotic stability of the equilibrium in the dynamic rent-seeking game model, considered the discrete and continuous time scales, derived sufficient, necessary and sufficient stability conditions, and then discussed the economic explanation [16]. Leininger and Yang analyzed the rent-seeking game in which competitors act and react finite or infinite times for rent [17]. Chiarella and Szidarovszky examined the asymptotic behavior of the model. They believe that the infinite step model is the most appropriate specification of the rent-seeking model [18]. Okuguchi and Yamazaki investigated the global stability of the Cournot oligopoly game and the rent-seeking game without product difference [19]. Yamazaki studied the existence and uniqueness of pure strategy Nash equilibrium in asymmetric leasing competition [20].
Through the above review, most of the previous literature is based on the improvement or modification of the constraints of the Tullock model. Then, the model is analyzed from the perspective of economics, and studies the dynamics of the rent-seeking model from the perspective of nonlinear dynamics. A small amount of the literature [14,15,16,17,18,19,20] is also discussed from the perspective of Nash equilibrium or model stability. In recent years, the analysis of economic systems from the perspective of nonlinear dynamics has attracted considerable interest from scholars [21,22,23,24,25,26,27,28,29,30,31,32,33,34]. It is these observations that inspired us to study the nonlinear dynamics of the rent-seeking game model. In the study of the stability, bifurcation, and chaos of the equilibrium point of the system, the evolution mechanism of the rent-seeking game system is clarified.
We study the nonlinear dynamics of a rent-seeking game system considering the political competition and the cost of policymakers: that is, to study the local stability of Nash equilibrium, different types of bifurcation, and chaotic dynamics of the system.
The structure of this article is as follows: A dynamic rent-seeking game model is presented in Section 2, which includes the costs and competitive intensity of policymakers. The local stability of different equilibrium points is discussed, and the Nash point’s local stability is analyzed. The bifurcation analysis of a rent-seeking game model is carried out. Through the center manifold theorem, the existence conditions of flip bifurcation and internal mark bifurcation of the model are studied, respectively, and the corresponding theorems are obtained in Section 3. Section 4 gives some simulation results. We obtain some conclusions through theoretical analysis and numerical simulation.
2. The Model
Based on Tullock’s standard rent-seeking model, an efficient rent-seeking model was proposed by Godwin et al. [12]. To assess the cost of a policy maker providing a rent value V (V > N), they added policymaker cost N; α (α ∈ (0, 1]) is the competition intensity of the Tullock model.
Assume there are two players, Firm 1 and Firm 2, and they spend R1 and R2, respectively, campaigning to obtain rents of value V (V > N). The probability of success for Firm i is expressed as
where the probability of successful rent-seeking of Firm i is Pi, and the probability of failure is 1 − Pi; the level of competitiveness among rent-seekers is stated as α (0 < α ≤ 1).
In order to maximize predicted profit, Firm i seeks to optimize the disparity between anticipated returns and the expenses associated with lobbying efforts.
Derivation of Equation (2) can be obtained.
It is assumed that the success probability function and rent value information of rent-seekers are incomplete, and the players do not have completely rational expectation ability. According to Dixit’s bounded rational behavior hypothesis [35], they follow the adjustment process of local estimation based on marginal profit . In this paper, the time-dependent adjustment mechanism proposed by Bischi and Naimzada is used [24]:
where is the next-time rent-seeking expenditure of player i.
Therefore, by using Equation (3) and the above formula, we can get the following equations:
where is the rent-seeker’s adjustment parameter of expenditure.
Replacing in (4) by respectively, a dynamic system of the rent-seeking game, which the following map can give:
3. Existence and Stability of Map (5)
The stability of the map (5) at the fixed point will be discussed in this section. Godwin et al. [12] gave detailed static results on the basis of Nash equilibrium (Re, Re), and the main lemmas are as follows:
Lemma 1
[12]. Rent-seeking games with complete information have a Nash equilibrium. This means that the Nash equilibrium is satisfied by
Lemma 2
[12]. The Nash equilibrium of the model (5) must satisfy , where
The dynamic analysis of the rent-seeking game model can help us better understand the dynamic behavior of the rent-seeking model. We can solve the equilibrium point, analyze the eigenvalue of the game model, and judge its stability, so as to understand the rent-seeking problem better.
From the analysis of the fixed points of the map, we have equations as follows:
The following points can be obtained by solving Equation (6):
where the condition V > N has been given in the previous section, so it can be concluded that ; is a Nash equilibrium while are the border equilibrium; , is given in Lemma 2.
There are several methods for analyzing the stability of fixed points. We can analyze the stability of fixed points by the following lemmas:
Lemma 3
[36]. Let be the characteristic equation of eigenvalues associated with the Jacobian matrix evaluated at the Nash equilibrium , then
(i). is called a sink if and so the sink is locally asymptotically stable;
(ii). is called a source if and , so the source is locally unstable;
(iii). is called a saddle if and (or and );
(iv). is non-hyperbolic if either or .
Lemma 4
[36]. Let . Suppose that
, and are two roots of
. Then
(i).
and
if and only if
,
;
(ii).
and
(or
and
) if and only if
;
(iii).
and
if and only if
,
;
(iv).
and
if and only if
and
;
(v).
, are complex and
and
if and only if
and
.
The Jacobian matrix of map (5) at a point (x, y) is in the following form:
where
A characteristic equation for map (5) is as follows:
Assuming that the characteristic Equation (7) can be written in the form of , we can obtain the coefficient expression of the two roots λ1 and λ2 of the equation. Then, the stability of the fixed point is judged by analyzing the distribution of the roots. According to Lemma 4, for Equation (8), we have the following Propositions:
Proposition 1.
The eigenvalues of are
then the fixed point is a source, which is locally unstable.
Proposition 2.
One of eigenvalues of is
then the fixed point is a source or saddle; in either case, the is unstable.
Proposition 3.
One of eigenvalues of is
then the fixed point is a source or saddle,;in either case, the is unstable.
The Jacobian matrix of the map (5) at the Nash equilibrium is given as
where
The characteristic equation of (9) can be written as
Here, we assume that rent-seeking is symmetrical case, i.e., the same type of firms for .
Then the Equation (10) can be rewritten as follows:
where
Let .
Then .
In order to analyze the root distributions of Equation (11) by using Lemma 3, the local dynamics at the Nash equilibrium point can be expressed by the following proposition:
Proposition 4.
Suppose that is a fixed point of map (5):
- (i).
- If any of the following conditions are met, then is a sink:
- (a)
- and ;
- (b)
- and .
Therefore, it is local asymptotic stable for . - (ii).
- The condition(s) listed below indicate that is a source:
- (a)
- and ;
- (b)
- and ;
- (c)
- .
- (iii).
- The condition listed below indicates that is a saddle:and .
- (iv).
- The condition(s) listed below indicate that is non-hyperbolic:
- (a)
- , and ;
- (b)
- and .
4. Bifurcation Analysis
4.1. Flip Bifurcation Analysis
This section examines the flip bifurcation occurring in the map (5) at Nash equilibrium . To investigate the flip bifurcation of the Nash equilibrium , the parameter is selected as the bifurcation parameter, and bifurcation theory and the center manifold theorem are used [37,38,39].
Let or
Flip bifurcation of map (5) at Nash equilibrium will be explored as parameters change near . Another case of can be discussed similarly.
Arbitrarily selecting parameters from the set , the map (5) with parameters are defined as follows:
At the Nash equilibrium , map (12) has the eigenvalues a1 and . They can be derived from Proposition 4.
Selecting as a bifurcation parameter, the following perturbation map (12) is considered:
where a disturbance parameter .
For the convenience of analysis, assuming and , the Nash equilibrium of map (13) can be transformed to the origin.
By introducing a new variable , map (13) is converted into the following form:
where .
For map (14), we obtain
Let where and and are multilinear functions with
and
According to the above, we have
where
An invertible matrix can be constructed as follows:
The translation can be used:
then map (14) can be transformed into the form
where
and
According to the center manifold theorem, in a tiny neighborhood of , there is a center manifold of (17) at point (0, 0)
In the case that and are sufficiently small. Thus, the center manifold has to meet
When Equations (17) and (18) are substituted in Equation (19) and the coefficients of Equation (19) are compared, we get which is at least of a third-order function in , and
Thus, the map (5) is constrained by the center manifold, and it can be described as
where
If a flip bifurcation occurs in map (20), it is necessary for two distinct quantities, and , to be non-zero;
where
Based on the above analysis and the theorem of [38], the following conclusion can be drawn:
Theorem 1.
If , a flip bifurcation occurs in the map (5) at fixed point as bifurcation parameter changes in a small neighborhood of ; furthermore, if (respectively, ), it follows that the bifurcated period-2 orbit is obtained at are stable (respectively, unstable).
The flip bifurcation will be demonstrated in Section 4 using simulations under given parameter conditions.
4.2. Neimark–Sacker Bifurcation Analysis
This section examines the Neimark–Sacker bifurcation occurring in map (5) at Nash equilibrium as parameters change near the neighborhood of .
Let
Then, we will study the existence of Neimark–Sacker bifurcation in map (5) at the Nash equilibrium point when the parameters change in a small neighborhood of the set . Suppose that the parameters can be taken arbitrarily from the set , map (5) can be expressed as
There is a unique Nash equilibrium for map (21).
Parameter is selected as the bifurcation parameter, then a perturbation of map (21) is considered:
where a disturbance parameter .
For ease of analysis, assuming and , the Nash equilibrium of map (22) can be transformed to the origin. Then the following equation is obtained:
where parameters of map (23) can be obtained from (14) by replacing for .
The linearized characteristic equation of map (23) can be expressed as
where
Given that parameters satisfy , the eigenvalues of the characteristic equation at the point (0,0) are a pair of conjugate complex numbers and with modulo 1, as indicated by Proposition 4,
where
and
In addition, this calls for when , it equates to
It is also worth noting that . Hence, We just need to meet the conditions , which induce
Thus, when (24) holds, the eigenvalues are not at the junction of the coordinate axis and the unit circle.
Then the normal form of map (23) at will be investigated.
Let
The translation can be applied:
then map (23) can be transformed into the form
where
Thus,
at point (0, 0).
The occurrence condition of the Neimark–Sacker bifurcation of map (25) at point (0, 0) is contingent upon the non-zero value of the discriminant as follows:
where
We summarize the above research, and the following theorem can be obtained:
Theorem 2.
If (24) and holds, when the bifurcation parameter changes in a small neighborhood , there will be a Neimark–Sacker bifurcation at fixed point of the map (5). Moreover, if (resp., ), a closed curve bifurcates from a fixed point if it is attractive (repulsive) for (resp., ).
5. Numerical Simulations
In this section, the theoretical analysis conclusions of the previous sections are verified via simulation. At the same time, the existence of bifurcation, chaos, and other dynamic behaviors in the map (5) are investigated. Some kinetic figures of the mapping (5) are explained.
From map (5), we can get
Firstly, in order to verify the stability of the equilibrium point in Section 2, we take the parameters as follows: and μ1 = 4.1, μ2 = 4.1.
When the system parameters are taken as the above values, it can be seen from this Figure 1 that e0 is an unstable source point, e1, e2 are unstable saddle points, and only Nash point e* is a stable sink. This verifies the correctness of the Propositions in Section 2.
Figure 1.
Nullcline of the equilibrium point with V = 10, N = 5, α = 0.5, μ1 = 4.1, μ2 = 4.1.
Through the two-parameter bifurcation diagram of the map (26), we can preliminarily understand the parameter distribution interval of the dynamics of the map (26). As shown in Figure 2, the red part is a stable parameter region, the blue part is the multi-periodic orbital parameter region of the map (26), and the white part is the instability parameter region of the map (26).
Figure 2.
2-parameter bifurcation diagram of map (26).
In order to study the dynamics of the map (26), we take the following sets of parameters:
- (i)
- Fixing , parameter varies in range ;
- (ii)
- Fixing , parameter varies in range ;
- (iii)
- Fixing , parameter varies in range ;
- (iv)
- Fixing , parameter varies in range .
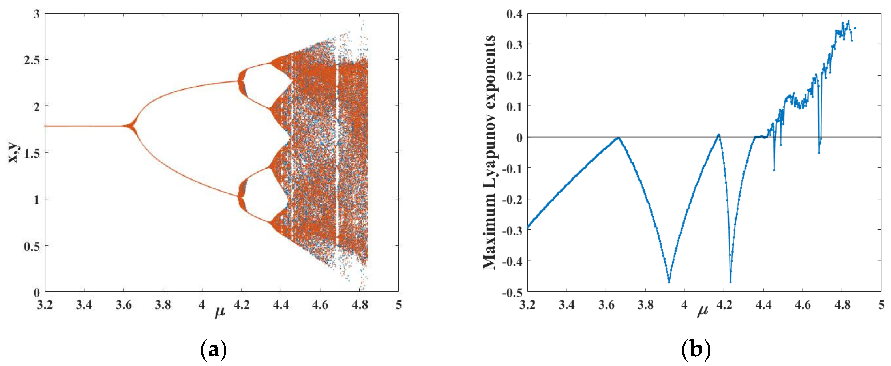
For case (i): The initial value of the map is set as , and under the parameter conditions of the set (i), the bifurcation diagram (plane and ) of the map (26) can be simulated for . It can be seen from Figure 3a that there are period-doubling bifurcation and chaos, and the detailed dynamic change process. The maximum Lyapunov exponent is shown in Figure 3b, which corresponds to the bifurcation diagram shown in Figure 3a.
Figure 3 illustrates the existence of a stable fixed point for and a flip bifurcation that takes place at . It is observed that there exist period-2 orbits in regions . There is a flip bifurcation at . It is evident that there are period-4 orbits.
Figure 4 shows phase portraits corresponding to those in Figure 3 for . We note the existence of the period-1, 2, 4, 6… orbits (in Figure 4a–i). In Figure 4a, a stable fixed point is shown. In Figure 4f–h, the emergence of Neimark–Sacker bifurcations is observed with parameters . When the parameters are adjusted as such , the various chaotic sets may be seen in Figure 4j–l. The Lyapunov exponents associated with parameters are shown to be greater than zero, providing evidence for the presence of chaotic sets in Figure 3b.
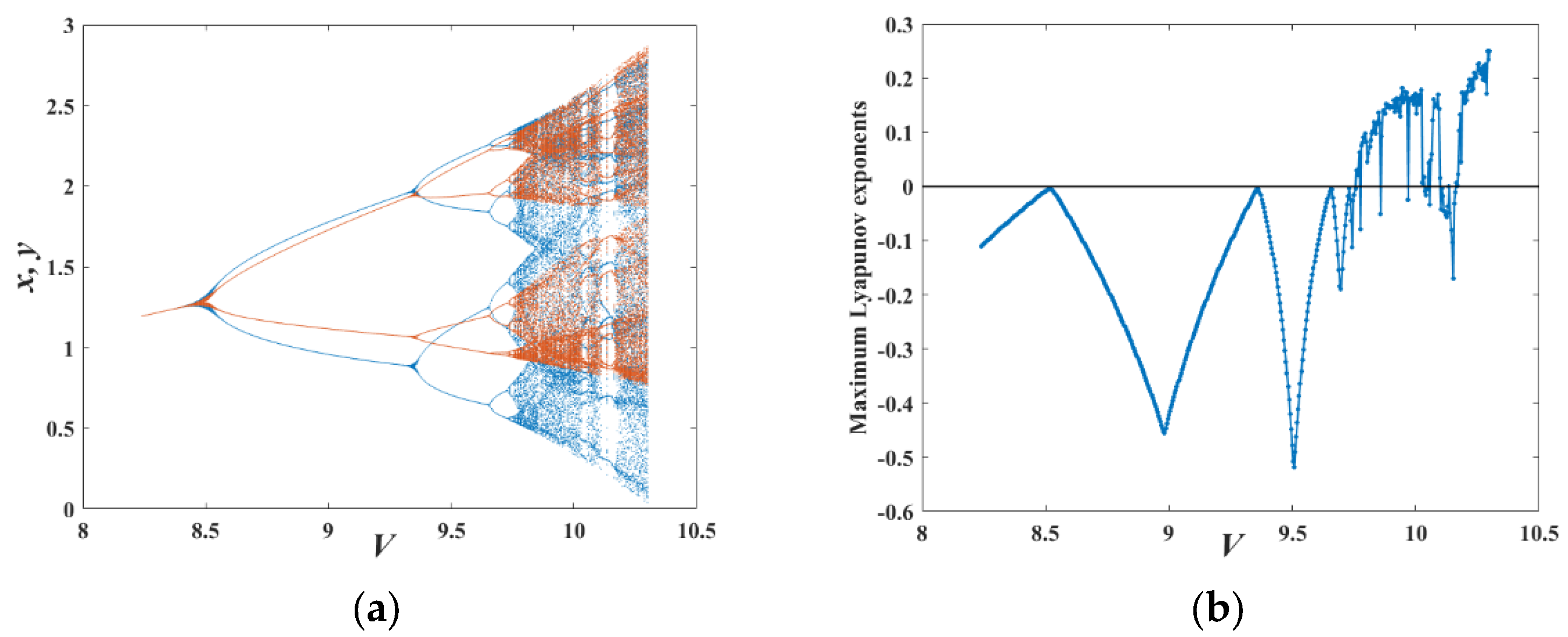
For case (ii): The initial value of the map is set as , and under the parameter conditions of the set (ii), the bifurcation diagram (plane and ) of map (26) can be simulated for . It can be seen that there are period-doubling bifurcation and chaos, and the detailed dynamic change process in Figure 5a. Figure 5b depicts the maximum Lyapunov exponent diagram, which corresponds to the bifurcation diagram shown in Figure 5a.
Figure 5 illustrates the occurrence of a flip bifurcation at , as indicated by Proposition 4. It has been observed that there are period-2 orbits inside larger regions . We can draw a phase diagram similar to Figure 4, which is no longer given here.
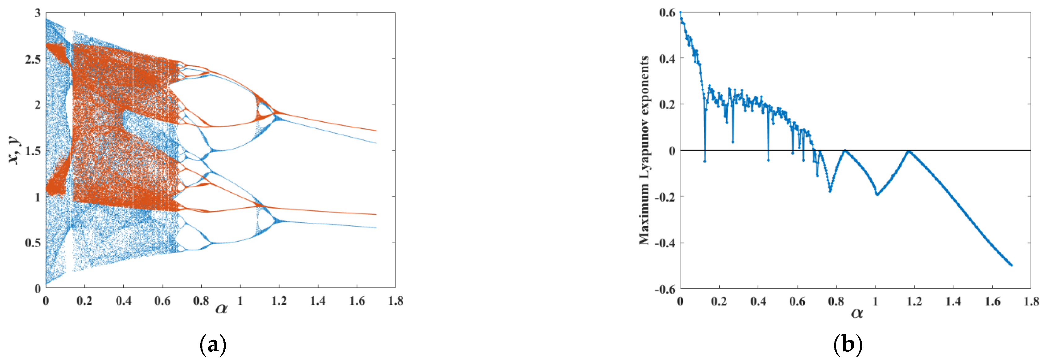
For case (iii): The initial value of the map is set as , and under the parameter conditions of the set (iii), the bifurcation diagram (plane and ) of the map (26) can be simulated for . It can be seen that there are period-doubling bifurcation and chaos, and the detailed dynamic change process in Figure 6a. Figure 6b depicts the maximum Lyapunov exponent diagram, which corresponds to the bifurcation diagram shown in Figure 6a.
Figure 6 illustrates the occurrence of a flip bifurcation at , as indicated by Proposition 4. It has been observed that there are period-2 orbits inside larger regions . We can draw a phase diagram similar to Figure 4, which is no longer given here. The studies of other cases exhibit similarities to case (i).
For case (iv): The initial value of the map is set as , and under the parameter conditions of the set (iv), the bifurcation diagram (plane and ) of the map (26) can be simulated for . It can be seen that there are period-doubling bifurcation and chaos, and the detailed dynamic change process in Figure 7a. Figure 7b depicts the maximum Lyapunov exponent diagram, which corresponds to the bifurcation diagram shown in Figure 7a.
Figure 7 illustrates the occurrence of a flip bifurcation at , as indicated by Proposition 4. It has been observed that there are period-2 orbits inside larger regions . There are period-4 orbits with . When parameters , the various chaotic sets may be seen in Figure 7a. We can draw a phase diagram similar to Figure 4, which is no longer given here. The studies of other cases exhibit similarities to case (i).
Figure 3.
(a) Bifurcation diagram of the map (26) with ; (b) Maximum Lyapunov exponents corresponding to (a).
Figure 3.
(a) Bifurcation diagram of the map (26) with ; (b) Maximum Lyapunov exponents corresponding to (a).


Figure 4.
Phase portrait for map (26) with and different .
Figure 4.
Phase portrait for map (26) with and different .


Figure 5.
(a) Bifurcation diagram of the map (26) with ; (b) Maximum Lyapunov exponents corresponding to (a).
Figure 5.
(a) Bifurcation diagram of the map (26) with ; (b) Maximum Lyapunov exponents corresponding to (a).

Figure 6.
(a) Bifurcation diagram of map (26) with ; (b) Maximum Lyapunov exponents corresponding to (a).
Figure 6.
(a) Bifurcation diagram of map (26) with ; (b) Maximum Lyapunov exponents corresponding to (a).

Figure 7.
(a) Bifurcation diagram of map (26) with ; (b) Maximum Lyapunov exponents corresponding to (a).
Figure 7.
(a) Bifurcation diagram of map (26) with ; (b) Maximum Lyapunov exponents corresponding to (a).

Through Figure 1, Figure 2, Figure 3, Figure 4, Figure 5, Figure 6 and Figure 7, we can know that in the parameters (V, N, α, μ) of the rent-seeking game model (26), when one of the parameters changes in a specific interval, the model (26) may produce multiple equilibrium points, flip bifurcation, Neimark–Sacker bifurcation, chaos, and other dynamic phenomena. We can have some economic discussions regarding these behaviors.
(1). In Figure 4b,c,e,i, we can observe the phenomenon of ‘multiple equilibria’. In economics, in the rent-seeking game model, Nash equilibrium means that in a game, each participant adopts the optimal strategy, and no participant can obtain more benefits by changing his strategy. In some cases, there may be multiple Nash equilibriums in the rent-seeking game model, which means that there are multiple optimal strategy combinations so that each participant cannot obtain more benefits by changing their strategies. Multiple equilibrium points may lead to the instability of the economic system because participants may change their strategies at any time, resulting in the system shifting from one equilibrium point to another. For example, in terms of market competition, if multiple rent price levels can achieve maximum profit, the market may have a rent price war, resulting in changing returns, which may lead to market oscillation.
(2). In Figure 3, Figure 5, Figure 6 and Figure 7, we can observe the flip bifurcation phenomenon. In the rent-seeking game model, flip bifurcation means that with the change of a specific parameter, the system suddenly changes from a stable state to another stable state. This phenomenon is widely used in economics, such as in the study of market competition, government regulation, and so on. In the rent-seeking game model, the appearance of flip bifurcation means that the system suddenly changes from one stable state to another stable state, which may lead to the instability of the economic system.
(3). In Figure 4f–h, we can observe the Neimark–Sacker bifurcation phenomenon. In the rent-seeking game model, Neimark–Sacker bifurcation refers to the sudden change of the system from a stable state to a periodic state with the change of a specific parameter. This phenomenon is widely used in economics, such as in the study of market competition, government regulation, and so on. In the rent-seeking game model, the emergence of Neimark–Sacker bifurcation means that the system suddenly changes from a stable state to a cyclical state, which may lead to periodic oscillations in the economic system.
(4). In Figure 4j–l, we can observe the chaos phenomenon. In the rent-seeking game model, chaos refers to the sudden change of the system from a stable state to an irregular state with the change of a specific parameter. This phenomenon is widely used in economics, such as in the study of market competition, government regulation, and so on. In the rent-seeking game model, the emergence of chaos means that the system suddenly changes from a stable state to an irregular state, which may lead to the instability of the economic system.
In summary, in economics, for enterprises, each participant in the rent-seeking game will adopt a local optimal strategy under the current limited information conditions. When the external conditions (system state) change, the enterprise will change its strategy to obtain more benefits. In terms of government regulation, the government may restrict the rent-seeking behavior of enterprises through regulatory measures. When the supervision is small, enterprises may choose to continue rent-seeking behavior; however, when the supervision intensity exceeds a certain threshold, enterprises may choose to give up rent-seeking behavior. If the above dynamic phenomena occur, the sudden change of different states may lead to the oscillation and instability of the economic system. These phenomena reveal the complexity and uncertainty in the relationship between government resource allocation and enterprise market competition.
6. Discussion
The complex dynamics of the rent-seeking game model (5) have been studied. It has been proved that the bifurcation behavior of the rent-seeking game model (5) at the Nash equilibrium point is within a specific parameter range. The study reveals that the model has been shown to undergo a sequence of bifurcations, including the flip bifurcation and Neimark–Sacker bifurcation, by respectively selecting appropriate bifurcation parameters . A comprehensive qualitative analysis has been conducted on model (5) by considering many factors. Furthermore, the rent-seeking game model (5) exhibits a wide range of intriguing dynamical phenomena, such as periodic orbits with periods, flip bifurcation, Neimark–Sacker bifurcation, cascades of period-doubling, and chaotic sets.
Author Contributions
Conceptualization, X.Y., F.L. and H.W.; methodology, X.Y., F.L. and H.W.; software, F.L. and H.W.; validation, X.Y., F.L. and H.W.; formal analysis, X.Y., F.L., and H.W.; investigation, X.Y., F.L. and H.W.; resources, X.Y., F.L. and H.W.; data curation, X.Y., F.L. and H.W.; writing—original draft preparation, X.Y., F.L. and H.W.; writing—review and editing, X.Y., F.L. and H.W.; visualization, X.Y., F.L. and H.W.; supervision, H.W.; project administration, X.Y., F.L. and H.W. All authors have read and agreed to the published version of the manuscript.
Funding
This work is supported by National Natural Science Foundation (NSFC) of China under Grant 72274233, 61472374, 61976099, and 61633011.
Data Availability Statement
There is no other data.
Conflicts of Interest
The authors declare no conflict of interest.
References
- Tullock, G. The welfare cost of tariffs, monopolies, and theft. West. Econ. J. 1967, 5, 224–232. [Google Scholar] [CrossRef]
- Krueger, A.O. The political economy of the rent-seeking society. Am. Econ. Rev. 1974, 64, 291–303. [Google Scholar]
- Posner, R.A. The social costs of monopoly and regulation. J. Political Econ. 1975, 83, 807–827. [Google Scholar] [CrossRef]
- Buchanan, J.M. Rent seeking and profit seeking. In Toward a Theory of the Rent-Seeking Society; Buchanan, J.M., Tollison, R.D., Tullock, G., Eds.; A & M University Press: College Station, TX, USA, 1980; pp. 3–15. [Google Scholar]
- Tullock, G. Efficient rent-seeking. In Toward a Theory of the Rent-Seeking Society; Buchanan, J.M., Tollison, R.D., Tullock, G., Eds.; A & M University Press: College Station, TX, USA, 1980; pp. 97–112. [Google Scholar]
- Rogerson, W.P. The social cost of monopoly and regulation: A game theoretic analysis. Bell J. Econ. 1982, 13, 391–401. [Google Scholar] [CrossRef]
- Corcoran, W.J. Long-run equilibrium and total expenditures in rent-seeking. Public Choice 1984, 43, 89–94. [Google Scholar] [CrossRef]
- Corcoran, W.J.; Karels, G.V. Rent-seeking behavior in the long-run. Public Choice 1985, 46, 227–245. [Google Scholar] [CrossRef]
- Higgins, R.; Shugart, W.; Tollison, R. Free entry and efficient rent-seeking. Public Choice 1985, 46, 246–258. [Google Scholar] [CrossRef]
- Hillman, A.; Katz, E. Risk averse rent seekers and the social cost of monopoly power. Econ. J. 1984, 94, 104–110. [Google Scholar] [CrossRef]
- Hillman, A.; Riley, J. Politically contestable rents and transfers. Econ. Politics 1987, 1, 17–39. [Google Scholar] [CrossRef]
- Godwin, R.K.; Lopez, E.J.; Seldon, B.J. Incorporating Policymaker Costs and Political Competition into Rent seeking Games. South. Econ. J. 2006, 73, 37–54. [Google Scholar]
- Pérez-Castrillo, J.D.; Verdier, T. A general analysis of rent-seeking games. Public Choice 1992, 73, 335–350. [Google Scholar] [CrossRef]
- Linster, B.G. A Generalized Model of Rent-Seeking Behavior. Public Choice 1993, 77, 421–435. [Google Scholar] [CrossRef]
- Szidarovszky, F.; Okuguchi, K. On the existence and uniqueness of pure Nash equilibrium in rent-seeking games. Games Econ. Behav. 1997, 18, 135–140. [Google Scholar] [CrossRef]
- Xu, L.; Szidarovszky, F. The stability of dynamic rent-seeking games. Int. Game Theory Rev. 1999, 1, 87–102. [Google Scholar] [CrossRef]
- Leininger, W.; Yang, C.L. Dynamic Rent-Seeking Games. In Efficient Rent-Seeking; Lockard, A.A., Tullock, G., Eds.; Springer: Boston, MA, USA, 2001; pp. 269–289. [Google Scholar]
- Chiarella, C.; Szidarovszky, F. The asymptotic behavior of dynamic rent-seeking games. Comput. Math. Appl. 2002, 43, 169–178. [Google Scholar] [CrossRef]
- Okuguchi, K.; Yamazaki, T. Global stability of unique Nash equilibrium in Cournot oligopoly and rent-seeking game. J. Econ. Dyn. Control 2008, 32, 1204–1211. [Google Scholar] [CrossRef]
- Yamazaki, T. On the existence and uniqueness of pure-strategy Nash equilibrium in asymmetric rent-seeking contests. J. Public Econ. Theory 2008, 10, 317–327. [Google Scholar] [CrossRef]
- Rand, D.A. Exotic phenomena in games and duopoly models. J. Math. Econ. 1978, 5, 173–184. [Google Scholar] [CrossRef]
- Dana, R.; Montrucchio, L. Dynamic complexity in duopoly games. J. Econ. Theory 1986, 40, 40–56. [Google Scholar] [CrossRef]
- Flam, S.D. Oligopolistic Competition: From Stability to Chaos. In Nonlinear Dynamics in Economics and Social Sciences, Lecture Notes in Economics and Mathematical Systems; Gori, F., Geronazzo, L., Galeotti, M., Eds.; Springer: Berlin/Heidelberg, Germany, 1993; Volume 399, pp. 232–237. [Google Scholar]
- Bischi, G.-I.; Gallegati, M.; Naimzada, A. Symmetry-Breaking bifurcations and representative firm in dynamic duopoly games. Ann. Oper. Res. 1999, 89, 253–272. [Google Scholar] [CrossRef]
- Puu, T. Attractors, Bifurcations, and Chaos: Nonlinear Phenomena in Economics; Springer: New York, NY, USA, 2000. [Google Scholar]
- Bischi, G.I.; Lamantia, F. Chaos Synchronization and Intermittency in a Duopoly Game with Spillover Effects. In Oligopoly Dynamics; Puu, T., Sushko, I., Eds.; Springer: Berlin/Heidelberg, Germany, 2002. [Google Scholar]
- Onozaki, T.; Sieg, G.; Yokoo, M. Stability, chaos and multiple attractors: A single agent makes a difference. J. Econ. Dyn. Control 2003, 27, 1917–1938. [Google Scholar] [CrossRef]
- Dubiel-Teleszynski, T. Complex Dynamics in a Bertrand Duopoly Game with Heterogeneous Players. Cent. Eur. J. Econ. Model. Econom. 2010, 2, 95–116. [Google Scholar]
- Fanti, L.; Gori, L.; Sodini, M. Nonlinear dynamics in a Cournot duopoly with isoelastic demand. Math. Comput. Simul. 2015, 108, 129–143. [Google Scholar] [CrossRef]
- Askar, S.S. A Dynamic Duopoly Model: When a Firm Shares the Market with Certain Profit. Mathematics 2020, 8, 1826. [Google Scholar] [CrossRef]
- Askar, S.S.; Foul, A.; Mahrous, T.; Djemele, S.; Ibrahim, E. Global and Local Analysis for a Cournot Duopoly Game with Two Different Objective Functions. Mathematics 2021, 9, 3119. [Google Scholar] [CrossRef]
- Askar, S.S. On Comparing between Two Nonlinear Cournot Duopoly Models. Complexity 2021, 2021, 6641852. [Google Scholar] [CrossRef]
- Wu, F.; Ma, J. Research Trend, Logical Structure and Outlook on Complex Economic Game. Mathematics 2023, 11, 1179. [Google Scholar] [CrossRef]
- Meskine, H.; Abdelouahab, M.; Lozi, R.P. Nonlinear dynamic and chaos in a remanufacturing duopoly game with heterogeneous players and nonlinear inverse demand functions. J. Differ. Equ. Appl. 2023. [Google Scholar] [CrossRef]
- Dixit, A. Comparative statics for oligopoly. Int. Econ. Rev. 1986, 27, 107–122. [Google Scholar] [CrossRef]
- Albert, C.J.L. Regularity and Complexity in Dynamical Systems; Springer: New York, NY, USA, 2012. [Google Scholar]
- Guckenheimer, J.; Holmes, P. Nonlinear Oscillations, Dynamical System and Bifurcation of Vector Fields; Springer: New York, NY, USA, 1983. [Google Scholar]
- Robinson, C. Dynamical Systems, Stability, Symbolic Dynamics and Chaos, 2nd ed.; CRC Press: Boca Raton, FL, USA, 1999. [Google Scholar]
- Kuznetsov, Y.A. Elements of Applied Bifurcation Theory, Applied Mathematical Sciences, 3rd ed.; Springer: New York, NY, USA, 2004. [Google Scholar]
Disclaimer/Publisher’s Note: The statements, opinions and data contained in all publications are solely those of the individual author(s) and contributor(s) and not of MDPI and/or the editor(s). MDPI and/or the editor(s) disclaim responsibility for any injury to people or property resulting from any ideas, methods, instructions or products referred to in the content. |
© 2023 by the authors. Licensee MDPI, Basel, Switzerland. This article is an open access article distributed under the terms and conditions of the Creative Commons Attribution (CC BY) license (https://creativecommons.org/licenses/by/4.0/).

