Control of Network Bursting in a Model Spiking Network Supplied with Memristor—Implemented Plasticity
Abstract
1. Introduction
2. The Model
2.1. Neuron Model
- Low Computational Complexity: The LIF model employs a straightforward differential equation, minimizing computational complexity [7].
- Deterministic Spike Timing: Spike generation in the LIF model is deterministic, eliminating the need for complex stochastic processes [10].
- Event-Driven Simulation: Simulations can be event-driven, conserving computational resources by updating neurons only when spikes occur [10].
- Parallelization: Its simplicity allows for efficient parallel computing, speeding up simulations [7].
- Spike Timing Approximations: For instance, the exponential decay of the membrane potential can be approximated as a linear decay over small time intervals, simplifying the numerical integration process [7].
2.2. Memristive Plasticity
2.3. Neuron Network
2.4. Numerical Simulation and Data Analysis Methods
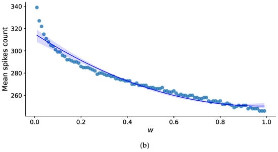
3. Results
- During the first second, the spiking neuron network model was computed without memristive plasticity.
- After the initial second, memristive plasticity was enabled in the synapses connecting inhibitory and excitatory neurons.
4. Discussion
5. Conclusions
Author Contributions
Funding
Institutional Review Board Statement
Informed Consent Statement
Data Availability Statement
Conflicts of Interest
Appendix A. Model Comparison
| Proposed Model | Tandon’s Model [29] | Kanagaraj’s Model [30] | Asir’s Model [31] | Wen’s Model [32] | |
|---|---|---|---|---|---|
| Simulation object | Biologically functional cortical circuitry | Thermoacoustic system (the horizontal Rijke tube) | Unstructured neuron network | System of three coupled non-autonomous LCR oscillators | Shimizu–Morioka system |
| Observed effect | Homeostatic mechanism that leads to asynchronous irregular network states | Interactions between subsystems with different timescales lead to regular amplitude-modulated bursting, while noise induces irregular modulations | The transition to synchronization occurs for all network connectivities depending on the memristive coupling strength | Mixed-mode oscillations (MMOs) in a system of three coupled non-autonomous LCR oscillators sharing a common nonlinearity | The behavior of the system is investigated when there is an ordinal gap between the excitation frequency and the natural frequency |
| Element model | Leaky integrate-and-fire, fixed voltage threshold, fixed absolute refractory time | Balasubrama- nian’s model | Hindmarsh–Rose neuron | Linear LCR oscillator | Novel memristor-based chaotic system |
| Model structure | 2 layers of excitatory and inhibitory neurons | 1 item | Layer of similar neurons | n/a | 1 item |
| Communication type | Random all-to-all connections | n/a | Regular, small-world, and random | n/a | n/a |
| Number of network elements | 10,000 | n/a | 100 | 3 | n/a |
| Synapse model | Conductance-based inputs (exponentially decaying PSC) | n/a | Li’s model | n/a | n/a |
| Synaptic plasticity | Memristive-like STDP | n/a | n/a | n/a | n/a |
References
- Izhikevich, E. Bursting. Scholarpedia 2006, 1, 1300. [Google Scholar] [CrossRef]
- Sohal, V.; Huguenard, J. It takes T to tango. Neuron 2001, 31, 3–4. [Google Scholar] [CrossRef] [PubMed]
- Llinás, R.; Steriade, M. Bursting of thalamic neurons and states of vigilance. J. Neurophysiol. 2006, 95, 3297–3308. [Google Scholar] [CrossRef] [PubMed]
- Izhikevich, E. Which model to use for cortical spiking neurons? IEEE Trans. Neural Netw. 2004, 15, 1063–1070. [Google Scholar] [CrossRef]
- Izhikevich, E.; Desai, N.; Walcott, E.; Hoppensteadt, F. Bursts as a unit of neural information: Selective communication via resonance. Trends Neurosci. 2003, 26, 161–167. [Google Scholar] [CrossRef] [PubMed]
- Shi, X.; Wang, Q.; Lu, Q. Firing synchronization and temporal order in noisy neuronal networks. Cogn. Neurodyn. 2008, 2, 195–206. [Google Scholar] [CrossRef]
- Gerstner, W.; Kistler, W. Spiking Neuron Models: Single Neurons, Populations, Plasticity; Cambridge University Press: Cambridge, UK, 2002. [Google Scholar] [CrossRef]
- Sjöström, P.; Häusser, M. A cooperative switch determines the sign of synaptic plasticity in distal dendrites of neocortical pyramidal neurons. Neuron 2006, 51, 227–238. [Google Scholar] [CrossRef]
- Izhikevich, E. Polychronization: Computation with spikes. Neural Comput. 2006, 18, 245–282. [Google Scholar] [CrossRef]
- Izhikevich, E. Dynamical Systems in Neuroscience: The Geometry of Excitability and Bursting. Dyn. Syst. 2007, 441. [Google Scholar] [CrossRef]
- Van Vreeswijk, C.; Sompolinsky, H. Chaos in neuronal networks with balanced excitatory and inhibitory activity. Science 1996, 274, 1724–1726. [Google Scholar] [CrossRef]
- Buzsáki, G. Feed-forward inhibition in the hippocampal formation. Prog. Neurobiol. 1984, 22, 131–153. [Google Scholar] [CrossRef] [PubMed]
- Abeles, M. Corticonics: Neural Circuits of the Cerebral Cortex; Cambridge University Press: Cambridge, UK, 1991. [Google Scholar] [CrossRef]
- Silveira, J.; Protachevicz, P.; Viana, R.; Batista, A. Effects of burst-timing-dependent plasticity on synchronous behaviour in neuronal network. Neurocomputing 2021, 436, 126–135. [Google Scholar] [CrossRef]
- Pfister, J.; Gerstner, W. Triplets of spikes in a model of spike timing-dependent plasticity. J. Neurosci. 2006, 26, 9673–9682. [Google Scholar] [CrossRef] [PubMed]
- Markram, H.; Gerstner, W.; Sjöström, P. A history of spike-timing-dependent plasticity. Front. Synaptic Neurosci. 2011, 3, 4. [Google Scholar] [CrossRef] [PubMed]
- Song, S.; Miller, K.; Abbott, L. Competitive Hebbian learning through spike-timing-dependent synaptic plasticity. Nat. Neurosci. 2000, 3, 919–926. [Google Scholar] [CrossRef]
- Vogels, T.; Sprekeler, H.; Zenke, F.; Clopath, C.; Gerstner, W. Inhibitory plasticity balances excitation and inhibition in sensory pathways and memory networks. Science 2011, 334, 1569–1573. [Google Scholar] [CrossRef]
- Chua, L. Memristor-the missing circuit element. IEEE Trans. Circuit Theory 1971, 18, 507–519. [Google Scholar] [CrossRef]
- Indiveri, G.; Stefanini, F.; Chicca, E. Spike-based learning with a generalized integrate and fire silicon neuron. In Proceedings of the 2010 IEEE International Symposium on Circuits and Systems, Paris, France, 30 May–2 June 2010; pp. 1951–1954. [Google Scholar]
- Yang, J.; Strukov, D.; Stewart, D. Memristive devices for computing. Nat. Nanotechnol. 2013, 8, 13–24. [Google Scholar] [CrossRef]
- Kipelkin, I.; Gerasimova, S.; Guseinov, D.; Pavlov, D.; Vorontsov, V.; Mikhaylov, A.; Kazantsev, V. Mathematical and Experimental Model of Neuronal Oscillator Based on Memristor-Based Nonlinearity. Mathematics 2023, 11, 1268. [Google Scholar] [CrossRef]
- Pershin, Y.; Di Ventra, M. Memory effects in complex materials and nanoscale systems. Adv. Phys. 2011, 60, 145–227. [Google Scholar] [CrossRef]
- Jo, S.; Chang, T.; Ebong, I.; Bhadviya, B.; Mazumder, P.; Lu, W. Nanoscale memristor device as synapse in neuromorphic systems. Nano Lett. 2010, 10, 1297–1301. [Google Scholar] [CrossRef] [PubMed]
- Indiveri, G.; Linares-Barranco, B.; Hamilton, T.; Schaik, A.; Etienne-Cummings, R.; Delbruck, T.; Liu, S.; Dudek, P.; Häfliger, P.; Renaud, S. Others Neuromorphic silicon neuron circuits. Front. Neurosci. 2011, 5, 73. [Google Scholar] [CrossRef] [PubMed]
- Izhikevich, E. Neural excitability, spiking and bursting. Int. J. Bifurc. Chaos 2000, 10, 1171–1266. [Google Scholar] [CrossRef]
- Bi, Q. The mechanism of bursting phenomena in Belousov-Zhabotinsky (BZ) chemical reaction with multiple time scales. Sci. China Technol. Sci. 2010, 53, 748–760. [Google Scholar] [CrossRef]
- Yalin, M. River Mechanics; Cambridge University Press: Cambridge, UK, 2015. [Google Scholar] [CrossRef]
- Tandon, S.; Pawar, S.; Banerjee, S.; Varghese, A.; Durairaj, P.; Sujith, R. Bursting during intermittency route to thermoacoustic instability: Effects of slow–fast dynamics. Chaos Interdiscip. J. Nonlinear Sci. 2020, 30, 103112. [Google Scholar] [CrossRef]
- Kanagaraj, S.; Durairaj, P.; Sampath, S.; Karthikeyan, A.; Rajagopal, K. Collective dynamics of a coupled Hindmarsh–Rose neurons with locally active memristor. Biosystems 2023, 232, 105010. [Google Scholar] [CrossRef]
- Asir, M.; Premraj, D.; Sathiyadevi, K. Complex mixed-mode oscillations in oscillators sharing nonlinearity. Eur. Phys. J. Plus 2022, 137, 282. [Google Scholar] [CrossRef]
- Wen, Z.; Li, Z.; Li, X. Bursting oscillations and bifurcation mechanism in memristor-based Shimizu–Morioka system with two time scales. Chaos Solitons Fractals 2019, 128, 58–70. [Google Scholar] [CrossRef]
- Mikhaylov, A.; Pimashkin, A.; Pigareva, Y.; Gerasimova, S.; Gryaznov, E.; Shchanikov, S.; Zuev, A.; Talanov, M.; Lavrov, I.; Demin, V. Others Neurohybrid memristive CMOS-integrated systems for biosensors and neuroprosthetics. Front. Neurosci. 2020, 14, 358. [Google Scholar] [CrossRef]
- Vogels, T.; Froemke, R.; Doyon, N.; Gilson, M.; Haas, J.; Liu, R.; Maffei, A.; Miller, P.; Wierenga, C.; Woodin, M. Others Inhibitory synaptic plasticity: Spike timing-dependence and putative network function. Front. Neural Circuits 2013, 7, 119. [Google Scholar] [CrossRef]
- Dayan, P.; Abbott, L. Theoretical Neuroscience: Computational and Mathematical Modeling of Neural Systems; MIT Press: Cambridge, MA, USA, 2005. [Google Scholar]
- Brunel, N. Dynamics of sparsely connected networks of excitatory and inhibitory spiking neurons. J. Comput. Neurosci. 2000, 8, 183–208. [Google Scholar] [CrossRef] [PubMed]
- Demin, V.; Nekhaev, D.; Surazhevsky, I.; Nikiruy, K.; Emelyanov, A.; Nikolaev, S.; Rylkov, V.; Kovalchuk, M. Necessary conditions for STDP-based pattern recognition learning in a memristive spiking neural network. Neural Netw. 2021, 134, 64–75. [Google Scholar] [CrossRef]
- Hindmarsh, J.; Rose, R. A model of neuronal bursting using three coupled first order differential equations. Proc. R. Soc. London. Ser. B. Biol. Sci. 1984, 221, 87–102. [Google Scholar] [CrossRef]
- Wagenaar, D.; Pine, J.; Potter, S. An extremely rich repertoire of bursting patterns during the development of cortical cultures. BMC Neurosci. 2006, 7, 11. [Google Scholar] [CrossRef] [PubMed]
- Pimashkin, A.; Kastalskiy, I.; Simonov, A.; Koryagina, E.; Mukhina, I.; Kazantsev, V. Spiking signatures of spontaneous activity bursts in hippocampal cultures. Front. Comput. Neurosci. 2011, 5, 46. [Google Scholar] [CrossRef] [PubMed]
- Lazarevich, I.; Stasenko, S.; Kazantsev, V. Synaptic multistability and network synchronization induced by the neuron–glial interaction in the brain. J. Exp. Theor. Phys. Lett. JETP Lett. 2017, 105, 210–213. [Google Scholar] [CrossRef]
- Stasenko, S.; Kazantsev, V. Bursting Dynamics of Spiking Neural Network Induced by Active Extracellular Medium. Mathematics 2023, 11, 2109. [Google Scholar] [CrossRef]
- Stasenko, S.; Kazantsev, V. Information Encoding in Bursting Spiking Neural Network Modulated by Astrocytes. Entropy 2023, 25, 745. [Google Scholar] [CrossRef]
- Van Rossum, G.; Drake, F., Jr. Python Tutorial; Centrum voor Wiskunde en Informatica: Amsterdam, The Netherlands, 1995. [Google Scholar]
- Nelli, F.; Nelli, F. The Pandas Library—An Introduction. In Python Data Analytics: Data Analysis and Science Using Pandas, Matplotlib, and the Python Programming Language; Apress: Berkeley, CA, USA, 2015; pp. 63–101. [Google Scholar]
- Stimberg, M.; Brette, R.; Goodman, D. Brian 2, an intuitive and efficient neural simulator. Elife 2019, 8, e47314. [Google Scholar] [CrossRef]
- Bisong, E.; Bisong, E. Matplotlib and seaborn. In Building Machine Learning and Deep Learning Models on Google Cloud Platform: A Comprehensive Guide for Beginners; Springer: Berlin/Heidelberg, Germany, 2019; pp. 151–165. [Google Scholar]
- Virtanen, P.; Gommers, R.; Oliphant, T.; Haberland, M.; Reddy, T.; Cournapeau, D.; Burovski, E.; Peterson, P.; Weckesser, W.; Bright, J. Others SciPy 1.0: Fundamental algorithms for scientific computing in Python. Nat. Methods 2020, 17, 261–272. [Google Scholar] [CrossRef]
- Wendling, F.; Bartolomei, F.; Bellanger, J.; Bourien, J.; Chauvel, P. Epileptic fast intracerebral EEG activity: Evidence for spatial decorrelation at seizure onset. Brain 2003, 126, 1449–1459. [Google Scholar] [CrossRef] [PubMed]
- Bessa, W.; Lima, G. Intelligent Control of Seizure-Like Activity in a Memristive Neuromorphic Circuit Based on the Hodgkin–Huxley Model. J. Low Power Electron. Appl. 2022, 12, 54. [Google Scholar] [CrossRef]
- Liu, Y.; Chen, L.; Li, X.; Wu, Y.; Liu, S.; Wang, J.; Hu, S.; Yu, Q.; Chen, T.; Liu, Y. Epilepsy detection with artificial neural network based on as-fabricated neuromorphic chip platform. AIP Adv. 2022, 12, 035106. [Google Scholar] [CrossRef]
- Liu, Z.; Tang, J.; Gao, B.; Yao, P.; Li, X.; Liu, D.; Zhou, Y.; Qian, H.; Hong, B.; Wu, H. Neural signal analysis with memristor arrays towards high-efficiency brain–machine interfaces. Nat. Commun. 2020, 11, 4234. [Google Scholar] [CrossRef] [PubMed]
- Li, X.; Chen, Q.; Xue, F. Bursting dynamics remarkably improve the performance of neural networks on liquid computing. Cogn. Neurodynamics 2016, 10, 415–421. [Google Scholar] [CrossRef] [PubMed]
- Stasenko, S.; Mikhaylov, A.; Kazantsev, V. Model of Neuromorphic Odorant-Recognition Network. Biomimetics 2023, 8, 277. [Google Scholar] [CrossRef] [PubMed]
- Snider, G.; Amerson, R.; Carter, D.; Abdalla, H.; Qureshi, M.; Léveillé, J.; Versace, M.; Ames, H.; Patrick, S.; Chandler, B. Others From synapses to circuitry: Using memristive memory to explore the electronic brain. Computer 2011, 44, 21–28. [Google Scholar] [CrossRef]
- Zafar, I.; Cui, Y.; Bai, Q.; Yang, Y. Classifying Beers with Memristor Neural Network Algorithm in a Portable Electronic Nose System. Front. Phys. 2022, 10, 403. [Google Scholar] [CrossRef]
- Wang, T.; Huang, H.; Wang, X.; Guo, X. An artificial olfactory inference system based on memristive devices. InfoMat 2021, 3, 804–813. [Google Scholar] [CrossRef]
- Asghar, M.; Arslan, S.; Kim, H. A low-power spiking neural network chip based on a compact LIF neuron and binary exponential charge injector synapse circuits. Sensors 2021, 21, 4462. [Google Scholar] [CrossRef]









Disclaimer/Publisher’s Note: The statements, opinions and data contained in all publications are solely those of the individual author(s) and contributor(s) and not of MDPI and/or the editor(s). MDPI and/or the editor(s) disclaim responsibility for any injury to people or property resulting from any ideas, methods, instructions or products referred to in the content. |
© 2023 by the authors. Licensee MDPI, Basel, Switzerland. This article is an open access article distributed under the terms and conditions of the Creative Commons Attribution (CC BY) license (https://creativecommons.org/licenses/by/4.0/).
Share and Cite
Stasenko, S.V.; Mikhaylov, A.N.; Kazantsev, V.B. Control of Network Bursting in a Model Spiking Network Supplied with Memristor—Implemented Plasticity. Mathematics 2023, 11, 3888. https://doi.org/10.3390/math11183888
Stasenko SV, Mikhaylov AN, Kazantsev VB. Control of Network Bursting in a Model Spiking Network Supplied with Memristor—Implemented Plasticity. Mathematics. 2023; 11(18):3888. https://doi.org/10.3390/math11183888
Chicago/Turabian StyleStasenko, Sergey V., Alexey N. Mikhaylov, and Victor B. Kazantsev. 2023. "Control of Network Bursting in a Model Spiking Network Supplied with Memristor—Implemented Plasticity" Mathematics 11, no. 18: 3888. https://doi.org/10.3390/math11183888
APA StyleStasenko, S. V., Mikhaylov, A. N., & Kazantsev, V. B. (2023). Control of Network Bursting in a Model Spiking Network Supplied with Memristor—Implemented Plasticity. Mathematics, 11(18), 3888. https://doi.org/10.3390/math11183888

